(word完整版)2018高考数学专题复习三角换元法
- 格式:doc
- 大小:516.01 KB
- 文档页数:9
基本不等式三角换元法
基本不等式是数学中重要的不等式之一,可以用于求解各种数学问题。
在解决一些特殊的不等式时,可以使用三角换元法来转化原不等式为基本不等式,从而得到更简单的解法。
三角换元法是指将不等式中的变量用三角函数进行替换。
一般地,我们可以将不等式中的正弦、余弦、正切等三角函数替换为一个新变量,然后运用三角函数的性质进行简化和变形,最终得到基本不等式形式的不等式。
常用的三角换元有以下几种:
1. 令 $x = sin t$ 或 $x = cos t$,其中 $t in
[0,frac{pi}{2}]$。
2. 令 $x = tan frac{t}{2}$,其中 $t in [0,pi)$。
3. 令 $x = cot frac{t}{2}$,其中 $t in (0,pi]$。
使用三角换元法可以将一些复杂的不等式转化为简单的形式,进而求解。
例如,对于不等式 $frac{sin x}{x} geq cos x$,我们可
以令 $x = sin t$,得到 $frac{t}{sin t} geq cos t$,再由基本
不等式得到 $frac{t}{sin t} geq 1$,进而得到 $t geq sin t$,
这是显然成立的,因此原不等式成立。
需要注意的是,在使用三角换元法时,需要注意选取合适的三角函数,并注意特殊情况的处理,比如分母为 $0$ 的情况等。
- 1 -。
高中三角换元法例题
三角换元法是微积分中的一个重要概念,通常用于解决一些复杂的三角函数积分问题。
下面我将用更多的字数从多个角度来解释高中三角换元法的例题。
假设我们有一个例题,求积分∫sin^3(x)cos(x)dx。
首先,我们可以利用三角换元法,令u = sin(x),那么du = cos(x)dx。
然后我们可以将原积分转化为∫u^3du,这个积分就变得更容易求解了。
通过对u^3进行积分,我们得到 (1/4)u^4 + C,其中C为积分常数。
最后再将u用sin(x)代回去,得到最终的结果为 (1/4)sin^4(x) + C。
另外,三角换元法也可以用于解决一些三角函数的恒等式证明问题。
例如,我们要证明恒等式sin^2(x) + cos^2(x) = 1。
我们可以利用三角换元法,令u = sin(x),那么√(1 u^2) = cos(x),然后将u和√(1 u^2)代入恒等式中进行变形,最终可以得到等式成立的证明。
除此之外,三角换元法还可以用于解决一些三角函数的微分方
程问题和一些三角函数的级数展开问题。
在高中数学中,三角换元
法的应用虽然不太常见,但是了解和掌握这个方法对于理解微积分
和三角函数的关系是非常有帮助的。
综上所述,高中三角换元法是微积分中的一个重要概念,通过
这个方法可以解决一些复杂的三角函数积分问题,恒等式证明问题,微分方程问题和级数展开问题。
掌握三角换元法可以帮助我们更深
入地理解三角函数和微积分的联系,从而更好地应用这些知识解决
实际问题。
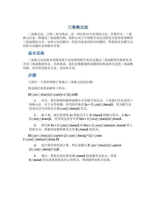
三角换元法三角换元法,又称三角代换法,是一种在积分中常用的方法。
在数学中,三角换元法是一种通过三角函数代换,将积分式子中的根号表达式转化为更容易求解的三角函数的方法。
这种方法在解决一些较为复杂的积分问题时,特别是涉及根号式的积分问题时显得格外有效。
基本思路三角换元法的基本思路是将不易处理的根号表达式通过三角函数的代换转化为含有三角函数的形式。
具体来说,我们会根据被积函数的结构选择合适的三角函数代换,常用的代换有正弦、余弦和正切。
步骤下面以一个简单的例子来演示三角换元法的步骤:假设我们需要求解如下积分:$$\\int \\frac{1}{\\sqrt{4-x^2}} dx$$1.首先,我们观察到被积函数中含有根号表达式,于是我们尝试采用三角换元法。
对于这类问题,常用的代换是 $x = 2\\sin{\\theta}$,因为根号内的表达式可以转化为 $\\cos{\\theta}$ 形式。
2.接下来,我们需要将dx转换为关于 $\\theta$ 的微分形式。
由 $x =2\\sin{\\theta}$,对其两边求导可得 $dx = 2\\cos{\\theta}d\\theta$。
3.将代换 $x = 2\\sin{\\theta}$ 和 $dx = 2\\cos{\\theta}d\\theta$ 带入原积分式,将被积函数转换为含有 $\\theta$ 的形式:$$\\int \\frac{1}{\\sqrt{4-(2\\sin{\\theta})^2}} \\cdot2\\cos{\\theta}d\\theta $$4.进行简化和化简计算,然后求解出 $\\int \\frac{1}{\\sqrt{4-(2\\sin{\\theta})^2}}$。
5.最后,将得出的结果用 $\\theta$ 的函数形式表示,即将$\\theta$ 的结果重新转化回x的形式,得到最终的积分结果。
总结三角换元法是一种在积分中经常使用的方法,适用于处理含有根号表达式的积分问题。
tan 22 tan 1 tan降次(幕)公式12sin cos sin 2 ;sin2 半角公式 1 cos 2 2 ------------ ;cos1 cos 2---1 cos sin ;cos一 2. 221 cos------ ;第三节三角包等变换考纲解读会用向量的数量积推导出两角差的余弦公式.能利用两角差的余弦公式导出两角差的正弦,正切公式 .能利用两角差的余弦公式导出两角和的正弦, 余弦,正切公式,导出二倍角的正 弦,余弦,正切公式,了解它们的内在联系.能利用上述公式进行简单的包等变换(包括导出积化和差,和差化积,半角公式, 但对这三种公式不要求记忆). 命题趋势探究高考必考,在选择题,填空题和解答题中都有渗透,是三角函数的重要变形工具 分值与题型稳定,属中下档难度.考题以考查三角函数式化简,求值和变形为主.化简求值的核心是:探索已知角与未知角的联系,包等变换(化同角同函) . 知识点精讲常用三角包等变形公式 和角公式sin( ) sin cos cos sin差角公式cos( ) cos cos sin sin倍角公式 sin 2 2sin cos2. 222cos2 cos sin 2cos 1 1 2sincos(cos cos sin sin tan(tan tan 1 tan tansin()sin cos cos sintan(tan tan 1 tan tan1 cos . sin aJa 2 b 2 sin( ),tan b(ab 0),角 的终边过点(a,b),特殊a地,若 a sin bcos . a 2 b 2 或.a 2 b 2 , 则 tan —. a 常用的几个公式 sin cos 、. 2 sin( sin .32 cos 2sin( 3' \ 3 sin cos 2sin(—); 6题型65 两角和与差公式的证明 题型归纳及思路提示 思路提示推证两角和与差公式就是要用这两个单角的三角函数表示和差角的三角公式, 通过余弦定理或向量数量积建立它们之间的关系,这就是证明的思路 . 例4.33 证明⑴ C : cos( ) cos cos sin sin ;⑵用C 证明 S : sin( ) sin cos cos sin解析(1)证法一:如图4 — 32 (a)所示,设角 P(cos .sin ), P 2(cos(),sin(__ 2 __________2________ 2____ ________PP 2OP 1 OP 22OP 1 OP 2cos()r/、■12 r.■ ,、r2 八 八 ,、[cos cos( )] [sin sin( )] 2 2cos( )2 2(cos cos sin sin ) 2 2cos( ) C : cos( ) cos cos sin sin . 证法二:利用两点间的距离公式.如图 4 —32 (b)所示 A(1,0), P 1(cos ,sin ), P 2(cos(),sin( ),x sin tan- ------- 2 1 cos辅助角公式 a sin bcos⑶用(1)(2)证明T :tan(tan tan 1 tan tan的终边交单位圆于)),,由余弦定理得P 3(cos( ),sin()),由 OAP 2OP 3用得,AP 2.故sin cos cos sincos cos cos cos T:tan( )tan tan cos cos sin sin1 tan tancos cos coscos发式1证明:⑴C :cos( )cos cos sin sin ⑵S:sin()sin coscos sin(3)T : tan( tan tan题型66化简求值 思路提示三角函数的求值问题常见的题型有:给式求值、给值求值、给值求角等 .(1)给式求值:给出某些式子的值,求其他式子的值.解此类问题,一般应先 将所给式子变形,将其转化成所求函数式能使用的条件, 或将所求函数式变形为 可使用条件的形式.. ,(1 cos( ))2 (0 sin( ))2 [1 cos( )]2 sin 2() cos 2化简得 cos( ) cos cos sin.[cos()cos ]2[sin( ) 12 sin ],即2 cos2cos cos sin 2二一 2sin 2sin ) 2] cos 1( 2)]cos cos( —) sin sin( cos sin sin cos 7)S : sin((3) tan(\ sin( sin cos cos sin )cos()coscossin sinsinsin(2)sin( )cos[( )sin cos cos sin(2)给值求值:给出某些角的三角函数式的值,求另外一些角的三角函数值, 解题关键在于“变角”,使其角相同或具有某种关系,解题的基本方法是:①将 待求式用已知三角函数表示;②将已知条件转化而推出结论,其中“凑角法”是 解此类问题的常用技巧,解题时首先要分析已知条件和结论中各种角之间的相互 关系,并根据这些关系来选择公式.(3)给值求角:解此类问题的基本方法是:先求出“所求角”的某一三角函数D.竺25解析解法一:化简所求式所以2sin xcosx 2.故选A .25解法二:化简所求式2sin 2x 2sin x 八. .八---- 2sin xcosx sin 2x .— . _ 一 2. . 7 sin[2(一 x) —] cos2(一 x) 1 2cos (一 x)—.故选A.4 2 4 4 25评注 解法一运用了由未知到已知,单方向的转化化归思想求解;解法二运用了 化未知为已知,目标意识强烈的构造法求解,从复杂度来讲,一般情况下采用构 造法较为简单.1 、 3 … 变式 1 右 cos( ) 一 ,cos( )一,则 tan tan . 5 51 tan —是第三象限角,则 1 2(51 tan —1B. C.2 D. 22值,再确定“所求角” 一、化同角同函 的范围,最后借助三角函数图像、诱导公式求角 例4.34 已知cos(— 4x) 9则5 2sin 2x 2sin x 1 tan x A.— 25B.” 252sin 2x 2sin x2sin xcosx 22sin x1 tan x( sin x 1 --------cosx 2sin x(cosx、 cos xsin x) ---------------- 2sin xcosx.cosx sin x由 cos(— x)43得立cosx 匹sinx 5 2 23,即 cos x5sinx 32,两边平方得5 ___ 22cos x sin x 1852sin xcosx ——,即 1252sin xcosx 18 251 tan x变式2 若cos2、建立已知角与未知角的联系(通过凑配角建立)将已知条件转化而推出结论,其中“凑角法”是解此类问题的常用技巧,解分析 建立未知角与已知角的联系, ()故选C .评注 利用和、差角公式来建立已知角与未知角的联系,常利用以下技巧:( ); ( ); ( )( )等.解题时,要注意根据已 知角的范围来确定未知角的范围,从而确定所求三角式的符号3变式 2 右 (一,一),(0, —),cos( 4 44sin( ) . 、辅助角公式变换变式1 已知sinA.5-12J 5一,sin( 5B.. 3)叁0,,(0,-)则().10 2C.-D.一 46 变式31(2012江西理4)若tan — 1 B.— 4 tan1 C.- 3 4 ,贝tj sin2 (). 1 D.—2 题时首先要分析已知条件和结论中各种角的相互关系, 并根据这种关系来选择公 工】.常见的角的变换有:和、差角,辅助角,倍角, 1.和、差角变换降幕,诱导等如可变为( );2可变为()();2 可变为( 例4.35 若0A. 1B. 21或工25,cos C. 3一,sin(5 24253-,则cos 的值为( 5 D.马25解析解法一:cos cos[()]cos()cos sin( )sin .因为 cos(2,3所以,则cos(4) -,(0,-),sin八. 4 0, sin一 5,5) 3 (5) 524 25解法二:因为 (-,),所示 cos ( 1,0). 23 3 )一,sin (一45 4)也,则 132.5B. -----5分析将已知式化简,找到与未知式的联系. (4)一、,(9] sin( 丁 5 .故选 C .B.a b分析 利用同角三角函数的基本关系式及二倍角公式求解 .解析解法一:;因为 sin cos ■所以(sin cos )23… 2 2得2sin cos -,即sin 2'.又因为 为弟一象限角且解析由题意,cos cos — sin sin — sin 6 64.35..3 ——cos23 — sin 2、.3sin(-)4」3-- ,4寸sin( 5 变式1设sin14o cos14o ,bsin16o cos16o ,c 亚,则a,b,c 的大小关系为2A.a<b<cB. b<c<aC. a<c<bD. b<a<c变式2设sin15o cos15o ,b sin17o cos17o ,则下列各式中正确的是(Cb2,2a b 2Db a2,2a b 2降幕(次)变换例 4.37 (2012大纲全国理7) 已知为第二象限角, sin coscos2 ().A. 3B.9C .- 9D- 3例4.36 已知cos(4 3 sin5 ,则 sin()的值为(C. D.- 5所以sin (7、 - r—)sin[A. asin cos.3T °.E 3则(2k-,2k -)(k Z). (4k ,4k33")(k Z).故2为第三象限角,cos 2 (3)2 正.故选A.3解法二:由为第二象限角,得cos 0,sin 0 cos sin 0,且(cos sin )2 1 2sin cos cos ,3 32(sin cos ) 2sin cos 2sin cos ,得(cos sin )2所以cos sincos2 2cos sin2 (cos sin )(cos sin变式1(J 3,59.故选A.3若sin( 一6A. 79 B.变式2 (2012江苏变式3已知sin(2 变式4若sin1 (2)-则cos(—3 3C.3).D.7911)设为锐角,若cos(一)64 …一,则sin(2577)的值省、3 .)-,sin57 ),tan(A 24 A.—7 B.72412 上且13)2Ca7 贝(Jtan(变式5已知sin cos (0.9, 4.诱导变换例4.38 若 f (sin x) 3 f (cosx)A.3 cos2xB.3 sin 2x(—,0),求sin 值. 22)().D.— 24cos2则^sin(-)( ).C.3 cos2xD.3 sin2x分析 化同函f (cosX) f(sin(L ))以便利用已知条件. 解析解法一:f (cos x) f[sin(x —)] 3 cos2(x —) 3 cos(2x ) 3 cos2x. 故选C .解法二:f(sinx) 3 cos2x 3 (1 2sin 2 x) 2sin 2 x 2 贝^ f (x) 2x 2 2, x [ 1,1]故 f(cosx) 2cos 2x 2 2cos 2x 1 3 cos2x 3.故选C .4变式1 是第二象限角,tan( 2 ),,则tan .cos25 一 ---------变式 2 右 sin (一 ) 一, (0,1),则 / 、4 13 2 cos( )4最有效训练题19 (限时45分钟)A, B 是图像与x 轴的交点,则tan APB ().、一- -84 A.10 B .8 C.-D.-7 76 .函数y sin x 3的最大值是().cosx 4 八 1 「12 2.6 八4 「12 2.6 A. -B. ---------------C.- D. -------------- 2153 151 .已知函数 f (x) sin x 3cos x,设 a f (—),b f (—),cf (-),则a,b,c 的大小 3关系为(A. a<b<c 2 .若sin( 一 3A 」 4 B. c<a<b1一,则 cos (一 4 3 B. 14 C.C. b<a<cD. b<c<a3 .若 tan 则 cos(2 ). ). D.7 84 A.- 54 .已知tan(A.—44 B.一5 、1 )-,tan 2 B.24 1 C.- 2(0, ),D.).5.函数 y sin(x )(C.UD.0)的部分图像如图 4- 33所示,设P 是图像的最高点,7 .已知 tan(— ) 3 .贝[J sin 2 2cos 3 4 54… … 1 sin x sin y 一8 .已知x, y 满足 6,贝ij cos(x1cosx cosy 一51 tan tan9 J3tan10o 1 .(4cos 210o 2)sin10o4 13 .10.已知 cos 一,cos( ) 一,且 0 7 1411.已知函数 f(x) 2cos2 - V3sin x.5(1)求函数f(x)的最小正周期和值域; (2)若 是第二象限角,且f(-)],求—— ---------------- 的值. 631 cos2 sin 23 12.已知二点 A(3,0), B(0,3), C(cos ,sin ),(-,一).2 2 uuir uuir(1)若AC BC ,求角 ;c • 2. c2sin sin 21 ,求 --------------- 的值.y)贝(J tan 2.lur uuir(2)若 AC BC1 tan。
三角函数万能代换公式:(sinα)²+(cosα)²=11+(tanα)²=(secα)²1+(cotα)²=(cscα)²万能公式包括三角函数、反三角函数等。
万能公式可以把所有三角函数都化成只有tan(a/2)的多项式。
将sinα、cosα、tanα代换成含有tan(α/2)的式子,这种代换称为万能置换的代换公式。
万能公式架起了三角与代数间的桥梁。
(1)(sinα)^2+(cosα)^2=1(2)1+(tanα)^2=(secα)^2(3)1+(cotα)^2=(cscα)^2证明下面两式,只需将一式,左右同除(sinα)^2,第二个除(cosα)^2即可(4)对于任意非直角三角形,总有tanA+tanB+tanC=tanA tanB tanC三角形面积公式三角形面积公式是指使用算式计算出三角形的面积,同一平面内,且不在同一直线的三条线段首尾顺次相接所组成的封闭图形叫做三角形,符号为△。
常见的三角形按边分有等腰三角形(腰与底不等的等腰三角形、腰与底相等的等腰三角形即等边三角形)、不等腰三角形;按角分有直角三角形、锐角三角形、钝角三角形等,其中锐角三角形和钝角三角形统称斜三角形。
正弦公式正弦公式是描述正弦定理的相关公式,而正弦定理是三角学中的一个基本定理,它指出:在任意一个平面三角形中,各边和它所对角的正弦值的比相等且等于外接圆的直径。
几何意义上,正弦公式即为正弦定理。
海伦公式海伦公式又译作希伦公式、海龙公式、希罗公式、海伦-秦九韶公式。
它是利用三角形的三条边的边长直接求三角形面积的公式。
表达式为:S=√p(p-a)(p-b)(p-c),它的特点是形式漂亮,便于记忆。
相传这个公式最早是由古希腊数学家阿基米德得出的,而因为这个公式最早出现在海伦的著作《测地术》中,所以被称为海伦公式。
中国秦九韶也得出了类似的公式,称三斜求积术。
二倍角公式二倍角公式是数学三角函数中常用的一组公式,通过角α的三角函数值的一些变换关系来表示其二倍角2α的三角函数值,二倍角公式包括正弦二倍角公式、余弦二倍角公式以及正切二倍角公式。
三角函数专题一、核心知识点归纳:1、正弦函数、余弦函数和正切函数的图象与性质:sin y x =cos y x =tan y x =图象定义域 R R,2x x k k ππ⎧⎫≠+∈Z ⎨⎬⎩⎭值域[]1,1-[]1,1-R最值当22x k ππ=+()k ∈Z 时,max 1y =; 当22x k ππ=-()k ∈Z 时,min 1y =-. 当()2x k k π=∈Z 时,max 1y =;当2x k ππ=+()k ∈Z 时,min 1y =-.既无最大值也无最小值周期性 2π2ππ奇偶性奇函数 偶函数奇函数单调性在2,222k k ππππ⎡⎤-+⎢⎥⎣⎦()k ∈Z 上是增函数;在32,222k k ππππ⎡⎤++⎢⎥⎣⎦ ()k ∈Z 上是减函数.在[]()2,2k k k πππ-∈Z 上是增函数;在[]2,2k k πππ+ ()k ∈Z 上是减函数. 在,22k k ππππ⎛⎫-+ ⎪⎝⎭()k ∈Z 上是增函数.对称性对称中心()(),0k k π∈Z对称中心对称中心函 数 性 质2。
正、余弦定理:在ABC ∆中有: ①正弦定理:2sin sin sin a b cR A B C===(R 为ABC ∆外接圆半径) 2sin 2sin 2sin a R A b R B c R C =⎧⎪=⎨⎪=⎩⇒ sin 2sin 2sin 2a A Rb B Rc C R⎧=⎪⎪⎪=⎨⎪⎪=⎪⎩注意变形应用 ②面积公式:111sin sin sin 222ABC S abs C ac B bc A ∆=== ③余弦定理: 2222222222cos 2cos 2cos a b c bc A b a c ac B c a b ab C ⎧=+-⎪=+-⎨⎪=+-⎩ ⇒ 222222222cos 2cos 2cos 2b c a A bc a c b B ac a b c C ab ⎧+-=⎪⎪+-⎪=⎨⎪⎪+-=⎪⎩二、方法总结:1.三角函数恒等变形的基本策略。
三角换元解解析几何全文共四篇示例,供读者参考第一篇示例:三角换元解解析几何,是指利用换元法对三角形相关问题进行求解的方法。
在解析几何中,三角形是一个非常重要且常见的几何形状,其性质和定理牵涉广泛,因此掌握三角换元解解析几何方法对于解析几何的学习具有重要意义。
首先,我们需要了解什么是三角换元。
三角换元是指将一个三角形中的一些变量用其他变量表示出来,通过代入新的变量并整理方程,解决三角形相关问题的方法。
在解析几何中,常见的换元方法有正弦定理换元、余弦定理换元、海伦公式换元等。
举个例子来说明三角换元解解析几何的应用。
假设我们需要求解一个三角形的面积,但是已知的条件只有三边的长度a、b、c,这时可以利用海伦公式进行换元。
海伦公式可以表示为:\[S = \sqrt{s(s-a)(s-b)(s-c)}\]其中,\(s = \frac{a+b+c}{2}\)为半周长。
我们可以将海伦公式中的\(s\)用\(s = \frac{a+b+c}{2}\)进行替换,代入a、b、c的值,最终求得三角形的面积。
另一个例子是通过正弦定理换元求解三角形的高。
正弦定理可以表示为:\[\frac{a}{\sin A} = \frac{b}{\sin B} = \frac{c}{\sin C}\]如果我们需要求解三角形的高h,可以先假设三角形的高为h,那么h与三角形的底边a、对边A之间存在如下关系:\[h = a \sin A = b \sin B = c \sin C\]通过正弦定理换元,我们可以将三角形的底边a、对边A用高h表示出来,从而求解出三角形的高。
三角换元解解析几何的方法还可以应用在诸如三角形内切圆、外接圆、高角线等相关问题的求解中。
例如,在研究三角形的内切圆时,我们可以利用三角换元方法将内切圆的半径r与三角形的周长P、半周长s之间建立联系,然后通过代入、整理方程求解出内切圆的半径r。
总的来说,三角换元解解析几何是解析几何中一种重要的解题方法,通过将三角形中的各种变量进行换元,可以将问题简化并得到解答。
三角换元法摘要:本文归纳总结了三角换元法的基本用法,以常见例题的形式讲述了三角换元法在解题过程中的具体应用。
大家知道,换元法的实质是通过换元将原来比较复杂的、非标准的形式转化为简单的、标准的形式,以利于揭示问题的本质、题目的分析和解决。
三角换元法是众多换元法中的一种,它以三角函数为“元”,将代数问题转化为易于应用三角函数性质求解的问题,三角换元法在求解方程、不等式、解析几何和函数最值等方面都有着广泛的应用。
一般情况下,在运用三角换元的题目中,往往在表达式的形式或字母的取值范围等方面明显反映出三角函数式的特征,这一点给三角换元法的应用提供了线索。
具体表现在该方法对于含有被开方式为二次式的二次根式问题能起到除去二次根式的作用,因为二次根式c bx ax ++2总是可以转化为22t k -、t k +2或22k t -的形式,其中t 为变量,k 为非负常量。
现对于此类问题归纳如下:1.形如),(22x a x f y -=的形式,其中f 是x 和22x a -的代数函数。
令)22,0(,sin ππ≤≤->=t a t a x 此时,[]a a x ,-∈或令),0,0(,cos π≤≤>=t a t a x同理[]a a x ,-∈,2.形如),(22a x x f y +=的形式,其中f 是x 和22x a +的代数函数。
令),22,0(,tan ππ<<->=t a t a x 此时,),(+∞-∞∈x 或令),0,0(cot π<<>=t a t a x),(+∞-∞∈x 。
3.形如),(22a x x f y -=的形式,其中f 是x 和22a x -的代数函数。
令),23,20,0(,sec πππ<≤<≤>=t t a t a x 此时,),,[],(+∞⋃--∞∈a a x 或令t a x csc = ),20,02,0(ππ≤<<≤->t t a 其中),[],(+∞⋃--∞∈a a x 。
第六节 简单的三角恒等变换【考点点知】知己知彼,百战不殆新课标高考对三角恒等变换的要求有所降低,但三角函数求值、化简及恒等式证明仍是高考的热点.需要掌握的公式有两角和差、倍角的三角函数公式.新课标主要要求“能用上述公式进行简单的三角函数恒等变换”,这说明备考重点是掌握变换的基本思想方法.而不是盲目地训练繁难的偏题、怪题,应重视通性、通法的运用.考点一: 简单的三角恒等变换1.巧变角(已知角与特殊角的变换、已知角与目标角的变换、角与其倍角的变换、两角与其和差角的变换. 如()()ααββαββ=+-=-+,2()()ααβαβ=++-,2()()αβαβα=+--,2αβαβ++=⋅,()()222αββααβ+=---等).2.三角函数次数的降升(降幂公式:21cos 2cos 2αα+=,21cos 2sin 2αα-=与升幂公式:21cos 22cos αα+=,21cos 22sin αα-=).利用倍角公式或半角公式,可对三角式中某些项进行升降幂处理 ( 1±sin α 可化为⎪⎭⎫ ⎝⎛-±απ2cos 1,再用升次公式) ;22cos 2sin sin 1⎪⎭⎫ ⎝⎛+=+ααα,22cos 2sin sin 1⎪⎭⎫ ⎝⎛-=-ααα等.从右到左为升幂,这种变形有利用根式的化简或通分、约分;从左到右是降幂,有利于加、减运算或积和(差)互化.3.辅助角公式中辅助角的确定:(),ϕααα++=+sin cos sin 22b a b a )sin ,(cos 2222ba b ba a s +=+=ϕϕ在求最值、化简时起着重要作用.【考题点评】分析原因,醍醐灌顶例1.(基础·2007宁夏卷理科9文科9)若cos 2πsin 4αα=⎛⎫- ⎪⎝⎭则c o s s i n αα+的值为( )A.B.12-C.12思路透析:解法一: sin(2)sin 2()cos 224sin()sin()sin()444ππαααπππααα--==---2sin()cos()442cos()4sin()4ππααπαπα--==---)αα=-sin )αα=+= ∴1cos sin 2αα+=, 故应选C. 解法二:22cos 2sin()4απα=-sin )2αα=+=-∴1cos sin 2αα+=, 故应选C. 点评:部分考生不能识别2α角与4πα±角间的二倍角关系,致使化简过程出现错误或不能化至最简式,而对余弦二倍角公式的平方差公式的应用既可降低化简过程中的运算量,也简化了思维过程,展示了该题考查了本质问题.例2.(基础·求证:︒=︒-︒20cos 3210cos 310sin 122 =32cos20°. 思路透析: 证法一:左边=︒+-︒-=︒+-︒-20cos 1620cos 12220cos 13220cos 11 右边=︒=︒︒⋅︒=︒︒︒=︒︒+︒-︒-︒=︒︒-︒=︒-︒=︒--︒=20cos 3220sin 20sin 20cos 3220sin 20sin 40sin 1620sin )]2040cos()2040[cos(820sin )60cos 20(cos 820sin )2120(cos 820cos 1420cos 82222222 ∴原式成立.证法二:左边=︒⋅︒︒-︒10cos 10sin 10sin 310cos 2222221116(cos10)(cos10)2222sin 2016sin(3010)sin(3010)16sin 4032cos 20.sin 20sin 20=︒+︒︒-︒=︒︒+︒⋅︒-︒︒===︒=︒︒右边 ∴原式成立.点评:证明的恒等变形的基本思路是:一角二名三结构.即首先观察角与角之间的关系,注意角的一些常用变式,角的变换是三角函数变换的核心!第二看函数名称之间的关系,通常“切化弦”;第三观察代数式的结构特点.例3.(综合·设3sin β=sin(2α+β),α≠k π+2π,α+β≠k π+2π.(k ∈Z ) 求证:tan(α+β)=2tan α.思路透析:证明: 由3sin β=sin(2α+β),得3sin [(α+β)-α]=sin [(α+β)+α], 即3sin(α+β)cos α-3cos(α+β)sin α=sin (α+β)cos α+cos(α+β)·sin α. 整理得sin(α+β)cos α=2cos(α+β)sin α. 因为α≠k π+2π,α+β≠k π+2π(k ∈Z ).将上式两边同除以cos αcos(α+β). 得tan(α+β)=2tan α.点评:要注意观察条件和结论之间的差异.主要是看角,看函数的名称、次数、式子的结构特征.如从角的差异入手,将角变形为2α+β=(α+β)+α,β=(α+β)-α.从已知条件变形入手,可证得结论.例4.(综合·已知7sin α=3sin (α+β),求证:2tan22βα+=5tan 2β. 思路透析:证明:由已知7sin α=3sin (α+β),即7sin (22βα+-2β)=3sin (22βα++2β).∴7sin 22βα+cos 2β-7cos 22βα+sin 2β=3sin 22βα+cos 2β+3cos 22βα+sin 2β,即2sin 22βα+cos 2β=5cos 22βα+sin 2β.两边同除以cos 22βα+cos 2β,即得2tan 22βα+=5tan 2β.点评:盯住欲证等式的左、右两边,根据它们的状况(一般要看角、函数名称、结构特征),采取恰当的措施来对条件等式进行变形,直到目标.例5.(创新探究·求证:αβαsin 2sin )(+-2cos (α+β)=αβsin sin .思路透析:证明:sin (2α+β)-2cos (α+β)sin α =sin [(α+β)+α]-2cos (α+β)sin α=sin (α+β)cos α+cos (α+β)sin α-2cos (α+β)sin α =sin (α+β)cos α-cos (α+β)sin α=sin [(α+β)-α]=sin β.两边同除以sin α得αβαsin 2sin )(+-2cos (α+β)=αβsin sin .点评:证明三角恒等式,可先从两边的角入手——变角,将表达式中出现了较多的相异的角朝着我们选定的目标转化,然后分析两边的函数名称——变名,将表达式中较多的函数种类尽量减少,这是三角恒等变形的两个基本策略.例6.(创新探究· P 是以F 1、F 2为焦点的椭圆上一点,且∠PF 1F 2=α,∠PF 2F 1=2α,求证:椭圆的离心率为e =2cos α-1.思路透析:证明:在△PF 1F 2中,由正弦定理知α2sin ||1PF =αsin ||2PF =)(α3πsin||21-F F .由比例的性质得α3sin ||21F F =ααsin 2sin ||||21++PF PF⇒e =||||||2121PF PF F F +=αααsin 2sin 3sin +=ααααααα2cos sin 2sin 2sin cos 2cos sin ++ =)()(αααααcos 21sin cos sin 2cos 2sin 22+⋅+1-=1+-ααcos 21cos 42=2cos α-1. 点评:依据椭圆的定义2a =|PF 1|+|PF 2|,2c =|F 1F 2|,∴e =ac22.在△PF 1F 2中解此三角即可得证.恰当地利用比例的性质有事半功倍之效.【画龙点睛】探索规律,豁然开朗 1.规律总结:(1)证明三角恒等式的基本思路,是根据等式两端的特征,通过三角恒等变换,应用化繁为简、左右归一、变更命题等方法,使等式两端的“异”化为“同”.(2)条件等式的证明,通过认真观察,发现已知条件和待证等式之间的关系,选择适当的途径把条件用上去.常用方法有代入法、消去法、综合法(即从已知条件出发,以待证式为目标进行代数或三角恒等变形,逐步推出待证式)、分析法等.(3)三角函数的应用主要是借用三角函数的值域求最值,这首先应将原函数通过降幂、辅助角公式等化成y =A sin (ωx +ϕ)(A ≠0,ω>0)的形式,或者通过换元转化成二次函数,然后再求之.2.学以致用:(1)如果tan312=α,那么cos α的值是 ( ) A.53 B.54 C.-53 D.-54(2)若tan θ+cot θ=m,则sin2θ等于 ( ) A.m 1 B.m 2 C.2m D.21m(3)化简cos2α+6sin 22α-8sin 42α的结果是________.(4)给出下列三角函数式:①)4sin(2x +π; ②2tan 12tan 2tan21)3(),4cos(222xxx x +--+π③22cos 122cos 1xx --+, 当x ∈R 时与cos x -sin x 恒等的是___________.答案:(1) B 解析:cos α=549119112tan 12tan 122=+-=+-αα. (2)B 解析:∵tan θ+cot θ=tan θ+θtan 1=m即:m =+θθtan 1tan 2 , 又∵sin2θ=m 2tan 1tan 22=+θθ.(3)cos α解析:原式=cos2α+3(1-cos α)-2(1-cos α)2=cos2α+3-3cos α-2(1-2cos α+cos 2α) =cos2α+3-3cos α-2+4cos α-2cos 2α=cos2α+cos α+1-2cos 2α=cos2α+cos α-cos2α=cos α(4)②解析: ①原式=cos x +sin x ;②原式=cos x -sin x .③原式=2tan 12tan 22tan 12tan 1222x xx x +-+-=cos x -sin x ,(x ≠2k π+π,k ∈Z ), ④原式=|cos x |-|sin x |=cos x -sin x ,(2k π≤x ≤2k π+2π,k ∈Z ).3.易错分析:(1)三角恒等式的证明实际上就是三角函数式的化简过程.(2)有条件的三角函数求值有两个关键:①三角函数各关系式及常用公式的熟练应用.②条件的合理应用:注意条件的整体功能,注意将条件适当简化、整理或重新改造组合,使其与所计算的式子更加吻合(3)注意方程思想的应用.【能力训练】学练结合,融会贯通一、选择题:1.满足cos αcos β=23+sin αsin β的一组α、β的值是 A.α=12π13,β=4π3 B.α=2π,β=3πC.α=2π,β=6π D.α=3π,β=6π2.已知tan α和tan (4π-α)是方程ax 2+bx +c =0的两个根,则a 、b 、c 的关系是 A.b =a +c B.2b =a +c C.c =b +a D.c =ab 3.下列等式中不正确...的是 A.sin αcos β=21[sin (α+β)+sin (α-β)] B.cos αsin β=21[sin (α-β)-sin (α-β)]C.cos αcos β=21[cos (α+β)+cos (α-β)]D.sin αsin β=21[cos (α+β)-cos (α-β)]4.若2π<α<π,且cos α=a ,则sin2α等于A.21a- B.±21a - C.21a+ D.±21a+ 5.若-2π<α<-23π,则2)cos(1πα--等于A.sin2αB.cos2αC.-sin2αD.-cos2α6.若sin α=135,α在第二象限,则tan 2α的值为 ( ) A.5 B.-5 C.51 D.-51二、填空题: 7.已知sin θ=-53,3π<θ<27π,则tan 2θ=____________. 8.αβαsin 2sin )(+-2cos (α+β)= .9.化简x x x x 2cos cos sin 2cos 44-++的结果是________. 10.周长为定值L (L >0)的直角三角形的面积的最大值为 . 三、解答题: 11.证明:cos 2A +cos 2(3π-A )+cos 2(3π+A )32=.12.(1)若A +B +C=n π(n ∈Z), 证明tan A +tan B +tan C=tan A ·tan B ·tan C. (2) 若tan A +tan B +tan C=tan A ·tan B ·tan C,证明A +B +C=nπ(n ∈Z) . 13.求证:.2tan 2sin )1cos )(sin 1cos (sin xx x x x x =+--+14.在△ABC 中,求证:sin 2.2sin 2sin 2sin 212sin 2sin 222C B A C B A -=++【能力训练】参考答案 一、选择题:1. A2. C3. D4. A5. D6. A 二、填空题:7. -38. αβsin sin 9. 1 10. 4223-L 2三、解答题:11.证明: 原式=2)232cos(12)232cos(122cos 1A A A+++-+++ππ 312322[cos 2(cos cos 2sin sin 2)(cos cos 2sin sin 2)]2233333123113(cos 22cos cos 2)[cos 22()cos 2]2232222A A A A A A A A A πππππ=+++⋅+-=++=++⨯-=12.证明:(1)由A +B +C=n π即A +B =n π-C 得tan (A +B )=-tan Ctan A +tan B +tan C=tan (A +B )(1-tanAtan B )+tan C =-tan C(1-tan A tan B )+tan C =tan A tan B tan C.(2)tan tan tan tan()tan 1tan tan tan()1tan()tan 1tan()tan A BCA B C A BA B C A B C A B C++++-++==-+-+tan tan tan tan tan tan 0(1tan tan )[1tan()tan ]A B C A B CA B A B C ++-==--+.πn C B A =++∴(n ∈Z )13.证明:左边=x x x x x x x x cos sin 2)2sin 22cos 2sin 2)(2sin 22cos 2sin 2(22+- xx x x x x x cos sin 2)2sin 2)(cos 2sin 2(cos 2sin 42+-=2222sin (cos sin )sin cos 2222tan 22sin cos cos cos cos 222x x x xxx x x x x x -⋅====⋅右边.14.证明:左边=2cos 12cos 12cos 1CB A -+-+- 31(cos cos cos )22A B C =-++31[cos()cos()cos ]222222A B A B A B A B C +-+-=-++-+ 231(2cos cos 12sin )22222A B A B C +-=-+- 211(2sin cos 2sin )2222C A B C -=--1sin (cos cos )1sin 2sin sin 222222C A B A B C A B-+=--=-⋅12sinsin sin .222A B C =-。
三角换元积分题目(原创版)目录一、三角换元积分法概述二、三角换元积分法的应用实例三、总结正文一、三角换元积分法概述三角换元积分法是高等数学中的一种积分方法,它是通过将变量替换为三角函数,从而将复杂的被积函数化为简单的形式,进而求得积分值的一种方法。
三角换元积分法主要应用于含有根号内的函数积分、三角函数的积分以及复合函数的积分等领域。
二、三角换元积分法的应用实例下面我们通过一个具体的实例来说明三角换元积分法的应用。
例题:计算积分 $int sqrt{1+x^2} dx$。
解:我们可以通过三角换元法来解决这个问题。
令 $x = sin t$,则$dx = cos t dt$。
原式可化为:$$int sqrt{1+x^2} dx = int sqrt{1+sin^2 t} cos t dt$$由于 $sqrt{1+sin^2 t} = cos t$,所以:$$int sqrt{1+x^2} dx = int cos^2 t dt$$再利用倍角公式 $cos 2t = 2cos^2 t - 1$,可得:$$int sqrt{1+x^2} dx = int frac{1+cos 2t}{2} dt$$最后,利用定积分的性质,得到:$$int sqrt{1+x^2} dx = frac{1}{2} int (1 + cos 2t) dt = frac{1}{2} (t + sin 2t) + C$$将 $t$ 替换回 $x$,得到:$$int sqrt{1+x^2} dx = frac{1}{2} (arcsin x + x) + C$$通过这个例子,我们可以看到三角换元积分法能够简化被积函数,从而使积分过程变得容易。
三、总结总之,三角换元积分法是一种非常有用的积分方法,它适用于多种类型的函数积分。
三角换元法求值域一、引言三角换元法是高中数学中的一个重要概念,其在解决函数的值域问题时有着重要的应用。
本文将详细介绍三角换元法的概念、原理和具体步骤,并通过实例演示如何利用三角换元法求出函数的值域。
二、三角换元法概述1. 三角函数与反三角函数在介绍三角换元法之前,需要先了解一些基本的三角函数和反三角函数。
常见的三角函数有正弦函数、余弦函数和正切函数,它们分别表示为sin(x)、cos(x)和tan(x)。
而对于反三角函数,常见的有arcsin(x)、arccos(x)和arctan(x),它们分别表示为sin^-1(x)、cos^-1(x)和tan^-1(x)。
2. 什么是三角换元法在高中数学中,我们经常需要求出一个函数的值域。
而对于某些比较复杂或者不好求解的函数,我们可以通过使用一些特殊的方法来简化计算。
其中,就包括了三角换元法。
三角换元法是一种利用基本三角公式将含有根式或分式等形式比较复杂的代数式转化成含有简单三角函数(如sinx、cosx、tanx等)的形式,从而便于求解的方法。
通过三角换元法,我们可以将函数转化为一个简单的三角函数,然后根据该三角函数的性质来确定其值域。
三、三角换元法原理1. 基本三角公式在使用三角换元法时,需要掌握一些基本的三角公式。
常见的基本三角公式有:(1)sin^2(x) + cos^2(x) = 1(2)1 + tan^2(x) = sec^2(x)(3)1 + cot^2(x) = csc^2(x)这些基本公式是进行三角换元法时不可或缺的工具。
2. 代数式转化为三角函数在使用三角换元法时,我们需要将一个含有根式或分式等形式比较复杂的代数式转化为含有简单三角函数(如sinx、cosx、tanx等)的形式。
具体来说,我们可以利用基本三角公式将代数式中的某些部分转化为sinx、cosx或者tanx等形式。
例如:(1)√(a² - x²),可以转化为a sinθ或者a cosθ;(2)√(a² + x²),可以转化为a tanθ或者a cotθ;(3)(a² - x²)/(a² + x²),可以转化为sin²θ或者cos²θ等。
三角换元法摘要:本文归纳总结了三角换元法的基本用法,以常见例题的形式讲述了三角换元法在解题过程中的具体应用。
大家知道,换元法的实质是通过换元将原来比较复杂的、非标准的形式转化为简单的、标准的形式,以利于揭示问题的本质、题目的分析和解决。
三角换元法是众多换元法中的一种,它以三角函数为“元”,将代数问题转化为易于应用三角函数性质求解的问题,三角换元法在求解方程、不等式、解析几何和函数最值等方面都有着广泛的应用。
一般情况下,在运用三角换元的题目中,往往在表达式的形式或字母的取值范围等方面明显反映出三角函数式的特征,这一点给三角换元法的应用提供了线索。
具体表现在该方法对于含有被开方式为二次式的二次根式问题能起到除去二次根式的作用,因为二次根式c bx ax ++2总是可以转化为22t k -、t k +2或22k t -的形式,其中t 为变量,k 为非负常量。
现对于此类问题归纳如下:1.形如),(22x a x f y -=的形式,其中f 是x 和22x a -的代数函数。
令)22,0(,s in ππ≤≤->=t a t a x 此时,[]a a x ,-∈或令),0,0(,cos π≤≤>=t a t a x同理[]a a x ,-∈,2.形如),(22a x x f y +=的形式,其中f 是x 和22x a +的代数函数。
令),22,0(,tan ππ<<->=t a t a x 此时,),(+∞-∞∈x 或令),0,0(cot π<<>=t a t a x),(+∞-∞∈x 。
3.形如),(22a x x f y -=的形式,其中f 是x 和22a x -的代数函数。
令),23,20,0(,sec πππ<≤<≤>=t t a t a x 此时,),,[],(+∞⋃--∞∈a a x 或令t a x csc = ),20,02,0(ππ≤<<≤->t t a 其中),[],(+∞⋃--∞∈a a x 。
[推荐学习]2018版高考数学大一轮复习第四章三角函数解三角形4.5简单的三角恒等变换第1课时两角和(浙江专用)2018版高考数学大一轮复习第四章三角函数、解三角形 4.5 简单的三角恒等变换第1课时两角和与差的正弦、余弦和正切公式教师用书1.两角和与差的余弦、正弦、正切公式cos(α-β)=cos αcos β+sin αsin β,(C(α-β))cos(α+β)=cos_αcos_β-sin_αsin_β,(C(α+β))sin(α-β)=sin_αcos_β-cos_αsin_β,(S(α-β))sin(α+β)=sin_αcos_β+cos_αsin_β,(S(α+β))tan(α-β)=tan α-tan β1+tan αtan β,(T(α-β))tan(α+β)=tan α+tan β1-tan αtan β.(T(α+β))2.二倍角公式sin 2α=2sin_αcos_α;cos 2α=cos2α-sin2α=2cos2α-1=1-(4)对任意角α都有1+sin α=(sin α2+cosα2)2.( √ )(5)y =3sin x +4cos x 的最大值是7.( × ) (6)在非直角三角形中,tan A +tan B +tan C =tan A tan B tan C .( √ )1.(教材改编)sin 18°cos 27°+cos 18°sin 27°的值是( ) A.22 B.12 C.32 D .-22答案 A解析 sin 18°cos 27°+cos 18°sin 27°=sin(18°+27°)=sin 45°=22.2.化简cos 40°cos 25°1-sin 40°等于( )A.1 B. 3 C. 2 D.2 答案 C解析原式=cos 40°cos 25°1-cos 50°=cos 40°cos 25°·2sin 25°=cos 40°22sin 50°= 2.3.tan 20°+tan 40°+3tan 20°tan 40°=________.答案 3解析∵tan 60°=tan(20°+40°)=tan 20°+tan 40°1-tan 20°tan 40°,∴t an 20°+tan 40°=tan 60°(1-tan 20°tan 40°)=3-3tan 20°tan 40°,∴原式=3-3tan 20°tan 40°+3tan 20°tan 40°= 3.4.(2016·浙江)已知2cos2x+sin 2x=A sin(ωx+φ)+b(A>0),则A=________,b=________. 答案 2 1解析∵2co s2x+sin 2x=cos 2x+1+sin 2x=2⎝ ⎛⎭⎪⎫22cos 2x +22sin 2x +1=2sin ⎝⎛⎭⎪⎫2x +π4+1=A sin(ωx +φ)+b (A >0),∴A =2,b =1.第1课时 两角和与差的正弦、余弦和正切公式 题型一 和差公式的直接应用例 1 (1)(2016·杭州模拟)已知sin α=35,α∈(π2,π),则cos 2α2sinα+π4=________.(2)在△ABC 中,若tan A tan B =tan A +tan B +1,则cos C 的值为( ) A .-22B.22C.12D.-12答案(1)-75(2)B解析(1)cos 2α2sinα+π4=cos2α-sin2α222sin α+22cos α=cos α-sin α,∵sin α=35,α∈(π2,π),∴cos α=-45,∴原式=-75.(2)由tan A tan B=tan A+tan B+1,可得tan A+tan B1-tan A tan B=-1,即tan(A+B)=-1,又A+B∈(0,π),所以A+B=3π4,则C=π4,cos C=22.思维升华(1)使用两角和与差的三角函数公式,首先要记住公式的结构特征.(2)使用公式求值,应先求出相关角的函数值,再代入公式求值.(1)(2016·全国丙卷)若tan α=34,则cos 2α+2sin 2α等于( )A.6425B.4825C.1 D.1625(2)(2016·宁波期末考试)已知θ∈(0,π4),且sin θ-cos θ=-144,则2cos2θ-1cosπ4+θ等于( )A.23B.43C.34D.32答案(1)A (2)D解析(1)tan α=34,则cos2α+2sin 2α=cos2α+2sin 2αcos2α+sin2α=1+4tan α1+tan 2α=6425. (2)由sin θ-cos θ=-144,得sin(π4-θ)=74, ∵θ∈(0,π4),∴cos(π4-θ)=34.2cos 2θ-1cos π4+θ=cos 2θsin π4-θ=sin π2-2θsin π4-θ=sin[2π4-θ]sin π4-θ=2cos(π4-θ)=32,故选D.题型二 和差公式的综合应用命题点1 角的变换例2 (1)设α、β都是锐角,且cos α=55,sin(α+β)=35,则cos β等于( )A.2525B.255C.2525或255D.55或525(2)已知cos(α-π6)+sin α=453,则sin(α+7π6)的值是________. 答案 (1)A (2)-45解析 (1)依题意得sin α=1-cos 2α=255,cos(α+β)=±1-sin2α+β=±45.又α,β均为锐角,所以0<α<α+β<π,cosα>cos(α+β).因为45>55>-45,所以cos(α+β)=-45.于是cos β=cos[(α+β)-α]=cos(α+β)cos α+sin(α+β)sin α =-45×55+35×255=2525.(2)∵cos(α-π6)+sin α=453,∴32cos α+32sin α=453, 3(12cos α+32sin α)=453,3sin(π6+α)=453, ∴sin(π6+α)=45,∴sin(α+7π6)=-sin(π6+α)=-45.命题点2 三角函数式的变形 例3(1)化简:1+sin θ+cos θsin θ2-cosθ22+2cos θ(0<θ<π);(2)求值:1+cos 20°2sin 20°-sin 10°(1tan 5°-tan 5°).解(1)由θ∈(0,π),得0<θ2<π2,∴cos θ2>0,∴2+2cos θ=4cos2θ2=2cosθ2.又(1+sin θ+cos θ)(sin θ2-cosθ2)=(2sin θ2cosθ2+2cos2θ2)(sinθ2-cosθ2)=2cos θ2(sin2θ2-cos2θ2)=-2cos θ2cos θ.故原式=-2cosθ2cos θ2cosθ2=-cos θ.(2)原式=2cos 210°2×2sin 10°cos 10°-sin10°(cos 5°sin 5°-sin 5°cos 5°)=cos 10°2sin 10°-sin 10°·cos 25°-sin 25°sin 5°cos 5° =cos 10°2sin 10°-sin 10°·cos 10°12sin 10° =cos 10°2sin 10°-2cos10°=cos 10°-2sin 20°2sin 10°=cos 10°-2sin 30°-10°2sin 10°=cos 10°-212cos 10°-32sin 10°2sin 10°=3sin 10°2sin 10°=32. 引申探究 化简:1+sin θ-cos θsinθ2-cosθ22-2cos θ(0<θ<π). 解 ∵0<θ2<π2,∴2-2cos θ=2sin θ2,又1+sin θ-cos θ=2sin θ2cosθ2+2sin2θ2=2sin θ2(sinθ2+cosθ2) ∴原式=2sin θ2sinθ2+cosθ2sinθ2-cosθ22sinθ2=-cos θ.思维升华(1)解决三角函数的求值问题的关键是把“所求角”用“已知角”表示.①当“已知角”有两个时,“所求角”一般表示为两个“已知角”的和或差的形式;②当“已知角”有一个时,此时应着眼于“所求角”与“已知角”的和或差的关系,然后应用诱导公式把“所求角”变成“已知角”.(2)常见的配角技巧:2α=(α+β)+(α-β),α=(α+β)-β,β=α+β2-α-β2,α=α+β2+α-β2,α-β2=(α+β2)-(α2+β)等.(1)(2016·宿州模拟)若sin(π4+α)=1 3,则cos(π2-2α)等于( )A.429B .-429C.79D .-79(2)(2016·青岛模拟)化简(tan α+1tan α)·12sin 2α-2cos 2α等于( )A .cos 2α B .sin 2α C .cos 2α D .-cos 2α(3)计算:sin 50°(1+3tan 10°)=________.答案 (1)D (2)D (3)1解析 (1)∵sin(π4+α)=13,∴cos(π4-α)=13, ∴cos(π2-2α)=cos 2(π4-α)=2×19-1=-79. (2)原式=1sin αcos α·12sin 2α-2cos 2α=1-2cos 2α=-cos 2α.(3)sin 50°(1+3tan 10°)=sin 50°(1+3s in 10°cos 10°) =sin 50°×cos 10°+3sin 10°cos 10°=sin 50°×212cos 10°+32sin 10°cos 10°=2sin 50°cos 50°cos 10°=sin 100°cos 10°=cos 10°cos 10°=1.8.利用联系的观点进行角的变换典例1 (1)设α为锐角,若cos(α+π6)=45,则sin(2α+π12)的值为________.(2)若tan α=2tan π5,则cos α-3π10sin α-π5等于( )A .1B .2C .3D .4思想方法指导 三角变换的关键是找出条件中的角与结论中的角的联系,通过适当地拆角、凑角来利用所给条件.解析 (1)∵α为锐角且cos(α+π6)=45>0,∴α+π6∈(π6,π2),∴sin(α+π6)=35.∴sin(2α+π12)=sin[2(α+π6)-π4]=sin 2(α+π6)cos π4-cos 2(α+π6)sin π4=2sin(α+π6)cos(α+π6)-22[2cos 2(α+π6)-1]=2×35×45-22[2×(45)2-1]=12225-7250=17250.(2)cos α-3π10sin α-π5=sin α-3π10+π2sin α-π5=sin α+π5sin α-π5=sin αcos π5+cos αsinπ5sin αcos π5-cos αsinπ5=sin αcos αcos π5+sinπ5sin αcos αcos π5-sinπ5 =2·sinπ5cosπ5cos π5+sinπ52·sinπ5cosπ5cos π5-sinπ5=3sinπ5sinπ5=3,故选C.答案 (1)17250(2)C典例2 (1)(2016·浙江五校联考)已知3tan α2+tan2α2=1,sin β=3sin(2α+β),则tan(α+β)等于( )A.43 B .-43 C .-23D .-3 (2)已知tan α=4,则1+cos 2α+4sin 2αsin 2α的值为________.思想方法指导 在三角变换中,要熟练掌握三角公式的结构特征,体会公式间的联系,熟悉公式的常见变形.解题时尽快寻找题目中的三角式子和公式的联系,寻求突破途径.解析(1)由3tan α2+tan2α2=1,得2tanα21-tan2α2=23,即tan α=23 .又由sin β=3sin(2α+β),得sin[(α+β)-α]=3sin[(α+β)+α],则sin(α+β)cos α-cos(α+β)sin α=3[sin(α+β)cos α+cos(α+β)sin α],所以2sin(α+β)cos α=-4cos(α+β)sin α,所以tan(α+β)=-2tan α=-43 .(2)1+cos 2α+4sin2αsin 2α=2cos2α+4sin2α2sin αcos α=1+2tan2αtan α=1+2×164=334.答案(1)B (2)33 41.(2015·课标全国Ⅰ)sin 20°cos 10°-cos 160°sin 10°等于( ) A .-32 B.32 C .-12 D.12答案 D解析 sin 20°cos 10°-cos 160°sin 10°=sin 20°cos 10°+co s 20°sin 10°=sin(20°+10°)=sin 30°=12.2.(2016·全国甲卷)若cos ⎝ ⎛⎭⎪⎫π4-α=35,则sin2α等于( )A.725B.15 C .-15 D .-725 答案 D 解析 因为sin 2α=cos ⎝ ⎛⎭⎪⎫π2-2α=2cos 2⎝ ⎛⎭⎪⎫π4-α-1,又因为cos ⎝ ⎛⎭⎪⎫π4-α=35,所以sin 2α=2×925-1=-725,故选D.3.已知sin 2α=23,则cos 2⎝⎛⎭⎪⎫α+π4等于( )A.16 B.13 C.12 D.23答案 A 解析因为cos2⎝⎛⎭⎪⎫α+π4=1+cos[2α+π4]2=1+cos ⎝⎛⎭⎪⎫2α+π22=1-sin 2α2,所以cos 2⎝ ⎛⎭⎪⎫α+π4=1-sin 2α2=1-232=16,故选A.4.(2016·东北三省三校联考)已知sin α+cosα=13,则sin 2(π4-α)等于( ) A.118 B.1718 C.89 D.29答案 B解析 由sin α+cos α=13,两边平方得1+sin 2α=19,解得sin 2α=-89,所以sin 2(π4-α)=1-cosπ2-2α2=1-sin 2α2=1+892=1718.5.(2016·绍兴高三教学质检)已知sin(π5-α)=13,则cos(2α+3π5)等于( ) A .-79 B .-19 C.19 D.79答案 A解析 因为sin(π5-α)=cos[π2-(π5-α)]=cos(α+3π10)=13,所以cos(2α+3π5)=cos[2(α+3π10)]=2cos 2(α+3π10)-1=2×(13)2-1=-79,故选A.6.(2017·浙江九校联考)已知锐角α,β满足sin α-cos α=16,tan α+tan β+3tanαtan β=3,则α,β的大小关系是( )A .α<π4<βB .β<π4<αC.π4<α<β D.π4<β<α答案 B解析 ∵α为锐角,sin α-cos α=16>0,∴α>π4.又tan α+tan β+3tan αtan β=3, ∴tan(α+β)=tan α+tan β1-tan αtan β=3,∴α+β=π3,又α>π4,∴β<π4<α.7.化简2tan 45°-α1-tan 245°-α·sin αcos αcos 2α-sin 2α=________. 答案 12解析 原式=tan(90°-2α)·12sin 2αcos 2α=sin 90°-2αcos 90°-2α·12·sin 2αcos 2α =cos 2αsin 2α·12·sin 2αcos 2α=12.8.已知0<α<π2,sin α=45,tan(α-β)=-13,则tan β=________;sin2β-π2·sin β+π2cosβ+π4=________.答案 3 65解析 因为α∈(0,π2),sin α=45,所以cos α=35,tan α=43,又tan(α-β)=-13,所以tan β=tan[α-(α-β)]=43--131+43×-13=3,由题意知,原式=-cos 2β·-sin βcos β-sin β=cos β+sin βsin βcos 2β+sin 2β=1+tan βtan β1+tan 2β =3×41+9=65. 9.已知sin(α-β)cos α-cos(β-α)sin α=35,β是第三象限角,则sin(β+5π4)=________. 答案 7210解析 依题意可将已知条件变形为sin[(α-β)-α]=-sin β=35,sin β=-35. 又β是第三象限角,因此有cos β=-45.sin(β+5π4)=-sin(β+π4)=-sin βcos π4-cos βsin π4=7210.*10.(2016·江山模拟)已知cos(π4+θ)cos(π4-θ)=14,则sin 4θ+cos 4θ的值为________. 答案 58解析 因为cos(π4+θ)cos(π4-θ)=(22cos θ-22sin θ)(22cos θ+22sinθ)=12(cos 2θ-sin 2θ)=12cos 2θ=14. 所以cos 2θ=12.故sin 4θ+cos 4θ=(1-cos 2θ2)2+(1+cos 2θ2)2=116+916=58. 11.已知α∈(0,π2),tan α=12,求tan 2α和sin(2α+π3)的值.解 ∵tan α=12,∴tan 2α=2tan α1-tan 2α=2×121-14=43, 且sin αcos α=12,即cos α=2sin α, 又sin 2α+cos 2α=1,∴5sin 2α=1, 而α∈(0,π2),∴sin α=55,cos α=255.∴sin 2α=2sin αcos α=2×55×255=45,cos 2α=cos 2α-sin 2α=45-15=35,∴sin(2α+π3)=sin 2αcos π3+cos 2αsin π3=45×12+35×32=4+3310. 12.已知α∈⎝ ⎛⎭⎪⎫π2,π,且sin α2+cos α2=62. (1)求cos α的值;(2)若sin(α-β)=-35,β∈⎝ ⎛⎭⎪⎫π2,π,求cos β的值.解 (1)因为sin α2+cos α2=62, 两边同时平方,得sin α=12. 又π2<α<π,所以cos α=-32. (2)因为π2<α<π,π2<β<π,所以-π<-β<-π2,故-π2<α-β<π2. 又sin(α-β)=-35,得cos(α-β)=45. cos β=cos[α-(α-β)]=cos αcos(α-β)+sin αsin(α-β) =-32×45+12×⎝ ⎛⎭⎪⎫-35 =-43+310. *13.(2016·合肥质检)已知cos(π6+α)cos(π3-α)=-14,α∈(π3,π2). (1)求sin 2α的值; (2)求tan α-1tan α的值. 解 (1)cos(π6+α)·cos(π3-α) =cos(π6+α)·sin (π6+α)=12sin(2α+π3)=-14, 即sin(2α+π3)=-12. ∵α∈(π3,π2),∴2α+π3∈(π,4π3), ∴cos(2α+π3)=-32, ∴sin 2α=sin[(2α+π3)-π3] =sin(2α+π3)cos π3-cos(2α+π3)sin π3=12. (2)∵α∈(π3,π2),∴2α∈(2π3,π), 又由(1)知sin 2α=12,∴cos 2α=-32. ∴tan α-1tan α=sin αcos α-cos αsin α=sin 2α-cos 2αsin αcos α=-2cos 2αsin 2α=-2×-3212=2 3.。
三角换元法摘要:本文归纳总结了三角换元法的基本用法,以常见例题的形式讲述了三角换元法在解题过程中的具体应用。
大家知道,换元法的实质是通过换元将原来比较复杂的、非标准的形式转化为简单的、标准的形式,以利于揭示问题的本质、题目的分析和解决。
三角换元法是众多换元法中的一种,它以三角函数为“元”,将代数问题转化为易于应用三角函数性质求解的问题,三角换元法在求解方程、不等式、解析几何和函数最值等方面都有着广泛的应用。
一般情况下,在运用三角换元的题目中,往往在表达式的形式或字母的取值范围等方面明显反映出三角函数式的特征,这一点给三角换元法的应用提供了线索。
具体表现在该方法对于含有被开方式为二次式的二次根式问题能起到除去二次根式的作用,因为二次根式c bx ax ++2总是可以转化为22t k -、t k +2或22k t -的形式,其中t 为变量,k 为非负常量。
现对于此类问题归纳如下:1.形如),(22x a x f y -=的形式,其中f 是x 和22x a -的代数函数。
令)22,0(,sin ππ≤≤->=t a t a x 此时,[]a a x ,-∈或令),0,0(,cos π≤≤>=t a t a x同理[]a a x ,-∈,2.形如),(22a x x f y +=的形式,其中f 是x 和22x a +的代数函数。
令),22,0(,tan ππ<<->=t a t a x 此时,),(+∞-∞∈x 或令),0,0(cot π<<>=t a t a x),(+∞-∞∈x 。
3.形如),(22a x x f y -=的形式,其中f 是x 和22a x -的代数函数。
令),23,20,0(,sec πππ<≤<≤>=t t a t a x 此时,),,[],(+∞⋃--∞∈a a x 或令t a x csc = ),20,02,0(ππ≤<<≤->t t a 其中),[],(+∞⋃--∞∈a a x 。
注:上面替换中应注意,t 的范围应满足:1°根式中变量的取值要求。
2°二次根式的化简唯一。
以上是常见的用法,其具体应用现分类介绍如下:一、三角换元法在解方程及解不等式中的应用。
例1. 解方程:123512=-+x x x 解:该方程的根必然为正(否则左负右正),所以设)20(,sec π≤≤=t t x ,则方程变为1235tan sec sec =+t t t 变形整理得:05762sin 5762sin 12252=--t t ∴ 25242sin =t 或49242sin -=t ∵ 20π<≤t∴ π<≤t 20故 49242sin -=t 应舍去,由25242sin =t 得2572cos ±=t 当2572cos +=t 时,得54cos =t ,∴ 45=x当2572cos -=t 时,得53cos =t ,∴ 35=x故原方程的根为 45=x 或 35=x说明:此题关键是去掉根式,易联想到αα22tan 1sec =-的形式,换元也就水到渠成了。
例2. 解方程组⎪⎩⎪⎨⎧=+=+23922y x y x 。
解:由题意知,0,0>>y x 则设,sin 3α=x 其中,2,0⎥⎦⎤⎢⎣⎡∈πα那么αsin 3=y 此时 ααcos 3sin 3+=+y x )4sin(23πα+=23= 即 1)4sin(=+πα∴4πα= 从而 ⎪⎪⎩⎪⎪⎨⎧==223223y x所以方程组的解为⎪⎪⎩⎪⎪⎨⎧==223223y x说明:题目的实质是在圆上找一点,使其纵坐标之和为定值,注意到半径与定值的大小关系,设参数时角的范围可适当缩小。
例3. 实数y x ,满足1,1x y ≥≥,且2222(log )(log )log ()log ()a a a a x y ax ay +=+当1a >时,求log ()a xy 的取值范围。
解:此题直接求解较难,若令log ,log ,a a u x v y ==由1,1x y ≥≥可得0,0u v ≥≥,于是问题转化为:“已知0,0u v ≥≥,且22(1)(1)4,u v -+-=求u v +的取值范围”,再做三角变换,令[]12cos ,12sin ,0,2u v θθθπ=+=+∈,则 22cos 2sin u v θθ+=++2)4πθ=++由0,0u v ≥≥得11cos ,sin 22θθ≥-≥-∴ 211,6312412ππππθθπ-≤≤≤+≤∴当sin()14πθ+=时,max ()2u v +=+当sin()sin412ππθ+=或11sin12π时,min ()1u v +=∴ 12u v +≤+≤+故 log ()a xy 的取值范围是1⎡++⎣。
说明:本题条件较为复杂,解题方向不明确,所以通过有理代换,三角代换揭示了问题的几何意义。
二、三角换元法在证明中的应用例4. 若*222,,,,3,,a b c R a b c n n N ∈+=≥∈则n n na b c +<。
证明:设sin ,cos ,(0,)2a b c c πααα==∈ ∵0sin 1,0cos 1αα<<<< ∴22sin sin ,cos cos nnαααα<< ∴ sin cos n n n n n na b c c αα+=+ (cos sin )nnnc αα=+22(cos sin )n nc c αα<+=故 nnna b c +<说明:题目综合难度较大,但通过换元后利用单调性巧证,题目的关键在于放缩之后利用 22sin cos 1αα+=,为解题带来了便利。
例5. 已知0,0,21x y x y >>+=,求证:113x y+≥+ 证明:由于0,0,21x y x y >>+=,可设221sin ,cos ,(0,)22x y πααα==∈ 则221121sin cos x y αα+=+ 222(1cot )1tan αα=+++ 223(2cot tan )αα=++3≥+其中等号在 1,12x y =-= 时成立。
故113x y+≥+。
说明:含有条件不等式的证明因题而异,此题换元思想的来源在于22sin cos 1αα+=和21x y +=的类比联想。
当然此题也可以采用整体换元。
例6. 设x y z xyz ++=,求证:222222(1)(1)(1)(1)(1)(1)4x y z y z x z x y xyz --+--+--≥。
证明: ∵x y z xyz ++=,故可设 tan ,tan ,tan ,()x y z αβγαβγπ===++=∵ cot 2cot 2cot 2cot 2cot 2cot 21αββγγα++=gg g ∴2222221tan 1tan 1tan 1tan 1tan 1tan 12tan 2tan 2tan 2tan 2tan 2tan αββγγααββγγα------++=g g g即2222221111111222222x y y z z x x y y z z x------++=g g g 两边同乘以4,xyz 就得所证之式。
说明:此题换元思想在于:在非直角三角形中,其中三个内角,,αβγ的正切之间有关系式tan tan tan tan tan tan αβγαβγ++=g g ,它虽然没有正式提出来,但相当重要。
三.三角换元法在解析几何中的应用。
例7.一条直线过点P (3,2)与 ,x y 轴的正半轴交于A 、B 两点,若ABC V 的面积最小(O 为原点),求此时直线的方程。
解:设BAO θ∠=(0)2πθ<<,则32cot OA=+32tan OB θ=+,那么12ABC S OA OB =V g 1(32cot )(23cot )2θθ=++16(9tan 4cot )2θθ=++6612≥+=当且仅当9tan 4cot θθ=时,即2tan ,3ABC S θ=V 取最小值12。
∴ 2tan()tan 3AB k πθθ=-=-=-故 直线方程为23120x y +-=。
说明:此题已知直线上的点坐标,求其方程,在于求出其斜率,即tan θ。
因此三角思想由此而生,换元也顺理成章。
例7. 在椭圆2244x y x +=上求点(,)P x y 使22d x y =-取最小。
解:设(22cos ,sin ),P θθ+则 22d x y =-22(22cos )sin θθ=+- 25cos 8cos 3θθ=++2415cos 55θ⎛⎫=+- ⎪⎝⎭当4cos 5θ=-时,,点P 坐标为23(,)55或23(,)55-时,min 15d =-。
当cos 1θ=时,点P 坐标为(4,0)时,max 16d =。
说明:此题若直接求解显得生硬,而且很繁,联想椭圆的参数方程,运用三角函数性质来解就简单了许多。
例8。
已知点P 在圆A :221(2)4x y +-=上运动,Q 点在椭圆2244x y +=上运动,求 PQ 的最大值及此时P 、Q 点的坐标。
解:在椭圆上任取一点记为Q ,连接QA (A 为圆心)并延长交圆于P ,在圆A 上取异于点P 的任一点P ,易知11PQ PA AQ PA AQ PQ =+=+> 于是问题转化为求定点(0,2)A 到椭圆上动点Q 的最大值问题,设(2cos ,sin )Q θθ则[)0,2θπ∈,2224cos (sin 2)AQ θθ=+-23sin 4sin 8θθ=--+ 22283(sin )33θ=-++当2sin 3θ=-时,1326PQ ==最大。
此时,cos θ=,∴Q 点的坐标为(2)3-。
下面求此时P 点的坐标∵ 5AQ k =±∴直线AQ 方程为2,y x -=与已知圆A 方程联立易求出P 点的坐标为(2+。
说明:此题同例8一样,运用参数方程回避了大量复杂运算。
四.三角换元法在求函数最值中的应用例10.求函数y =的值域。
解:所给函数可化为y 令 2210sin(0)2x παα+=≤≤,则y αα=)αϕ=+其中1cos 2ϕϕ==, 所以6πϕ=, 因此1sin sin()12ϕαϕ=≤+≤,y ≤≤。
说明:此题目有两个根式,平方去根号需两次,很繁,而采用换元法去根号使得题目变得简单易做。
例11.已知0,0,1a b a b >>+=,求(,)f a b =的最大值。
解:设22112sin ,2cos ,(0,)222a b πααα+=+=∈,则(,)f a b ==)4πα=+∵ 02πα<<∴sin()124πα<+≤ 故 max (,)2f a b =说明:题目中1a b +=与去根号暗示了三角换元法和利用22sin cos 1αα+=来解题。