《经济生活》计算题常用的比例与公式汇总
- 格式:doc
- 大小:67.50 KB
- 文档页数:5
高中政治《经济生活》计算题公式一.关于货币量、物价的计算公式公式一:流通中实际需要(应该发行)的货币量=货币流通次数价格水平待售商品数量⨯=货币流通次数待售商品价格总额公式二:纸币发行量=货币流通次数价格水平待售商品数量⨯×(1+通货膨胀率)=货币流通次数待售商品价格总额×(1+通货膨胀率) 公式三:纸(货)币贬值率A=纸(货)币实际发行量量流通中应该发行的货币—纸(货)币实际发行量×100% =纸(货)币实际发行量多发行纸(货)币量×100% 公式四:通货膨胀率(物价上涨率)B=币量流通中应该发行的需货量流通中应该发行的货币—纸币实际发行量×100% =量流通中应该发行的货币多发行纸(货)币量×100%公式五:通货膨胀率(物价上涨率)B = A纸币贬值率—纸币贬值率1A公式六:物价上涨幅度=原来物价水平原来物价水平—当前物价水平公式七:单位纸(货)币实际购买力=纸(货)币实际发行量流通中应该发行货币量公式八:商品新标价=量流通中应该发行的货币纸(货)币实际发行量×商品原标价公式九:纸币实际购买力=CPI1+资金 (CPI 是居民消费价格指数的简称。
)二.关于商品价值量或价格的计算公式商品价值是由生产该商品的社会必要劳动时间决定的,和社会劳动生产率成反比,与企业等个别劳动时间和个别劳动生产率无关。
社会劳动生产率经常表述为某部门、整个部门、整个行业、某行业的劳动生产率。
公式一:社会必要劳动时间=生产某种商品的总时间÷商品总产量公式二:新价值量=原来价值量÷(1+x%) (注:x%是社会劳动生产率变化幅度,提高用+,降低用-) 公式三:单位商品价值量=价值总额(量)÷商品总产量(使用价值总量)公式四:单位商品价格=价格总额÷商品总产量公式五:商品价格=商品价值÷货币价值公式六:商品现在价格=商品原价×(1+通胀率或物价上涨率);商品现在价格=商品原价÷(1-贬值率)公式七:物价上涨幅度=原来物价水平原来物价水平—当前物价水平 公式八:单位商品新价值量=单位商品原价值量×(1+m%) (注:m%是社会必要劳动时间变化幅度,提高用+,降低用-)三.关于商品价值总量、价格总额的计算公式公式一:价值总量(价值总额、总产值)=单位商品价值量×商品总产量(使用价值总量) (注:不管全社会、行业、部门劳动生产率如何变化,全社会、整个行业、整个部门的价值总量都不变;某企业、生产者的价值总量与它的个别劳动生产率成正比)公式二:价格总额=单位商品价格×商品总产量(总数量)四.关于商品总产量、使用价值总量的计算公式公式一: 企业商品总产量(使用价值总量)=原商品数量×(1+ x%)×(1+ y%)(注:x%为本年度该企业劳动者增加幅度;y%为本年度该企业个别劳动率增加幅度)公式二: 全社会、行业、部门商品总产量、使用价值总量=原商品数量×(1+ x%)×(1+ y%)(注:x%为本年度全社会、行业、部门劳动者增加幅度;y%为本年度全社会、行业、部门劳动率增加幅度)五.股票价格的计算1.公式:(1)股票价格=银行利率预期股息(货币形式) (2)股票价格=银行利率股票面额)预期股息(百分比形式 ×股份数 2.注意:预期股息有两种形式,算法不同;股票面额与股票价格也不同。
高中政治必修一经济生活计算题公式大全Written by Peter at 2021 in January高中政治《经济生活》计算题公式一.关于货币量、物价的计算公式 公式一:流通中实际需要(应该发行)的货币量=货币流通次数价格水平待售商品数量⨯=货币流通次数待售商品价格总额 公式二:纸币发行量=货币流通次数价格水平待售商品数量⨯×(1+通货膨胀率)=货币流通次数待售商品价格总额×(1+通货膨胀率)公式三:纸(货)币贬值率A=纸(货)币实际发行量量流通中应该发行的货币—纸(货)币实际发行量×100% =纸(货)币实际发行量多发行纸(货)币量×100% 公式四:通货膨胀率(物价上涨率)B=币量流通中应该发行的需货量流通中应该发行的货币—纸币实际发行量×100% =量流通中应该发行的货币多发行纸(货)币量×100%公式五:通货膨胀率(物价上涨率)B = A 纸币贬值率—纸币贬值率1A 公式六:物价上涨幅度=原来物价水平原来物价水平—当前物价水平 公式七:单位纸(货)币实际购买力=纸(货)币实际发行量流通中应该发行货币量 公式八:商品新标价=量流通中应该发行的货币纸(货)币实际发行量×商品原标价 公式九:纸币实际购买力=CPI1+资金 (CPI 是的简称。
) 二.关于商品价值量或价格的计算公式商品价值是由生产该商品的社会必要劳动时间决定的,和社会劳动生产率成反比,与企业等个别劳动时间和个别劳动生产率无关。
社会劳动生产率经常表述为某部门、整个部门、整个行业、某行业的劳动生产率。
公式一:社会必要劳动时间=生产某种商品的总时间÷商品总产量公式二:新价值量=原来价值量÷(1+x%) (注:x%是社会劳动生产率变化幅度,提高用+,降低用-)公式三:单位商品价值量=价值总额(量)÷商品总产量(使用价值总量) 公式四:单位商品价格=价格总额÷商品总产量公式五:商品价格=商品价值÷货币价值公式六:商品现在价格=商品原价×(1+通胀率或物价上涨率);商品现在价格=商品原价÷(1-贬值率)公式七:物价上涨幅度=原来物价水平原来物价水平—当前物价水平公式八:单位商品新价值量=单位商品原价值量×(1+m%) (注:m%是社会必要劳动时间变化幅度,提高用+,降低用-)三.关于商品价值总量、价格总额的计算公式公式一:价值总量(价值总额、总产值)=单位商品价值量×商品总产量(使用价值总量)(注:不管全社会、行业、部门劳动生产率如何变化,全社会、整个行业、整个部门的价值总量都不变;某企业、生产者的价值总量与它的个别劳动生产率成正比)公式二:价格总额=单位商品价格×商品总产量(总数量)四.关于商品总产量、使用价值总量的计算公式公式一:企业商品总产量(使用价值总量)=原商品数量×(1+ x%)×(1+ y%)(注:x%为本年度该企业劳动者增加幅度;y%为本年度该企业个别劳动率增加幅度)公式二:全社会、行业、部门商品总产量、使用价值总量=原商品数量×(1+ x%)×(1+ y%)(注:x%为本年度全社会、行业、部门劳动者增加幅度;y%为本年度全社会、行业、部门劳动率增加幅度)五.股票价格的计算1.公式:(1)股票价格=银行利率预期股息(货币形式)(2)股票价格=银行利率股票面额)预期股息(百分比形式 ×股份数2.注意:预期股息有两种形式,算法不同;股票面额与股票价格也不同。
经济生活计算题解题相关公式总结一、货币量计算公式1:实际需要货币量=价格总额/流通速度=单价×数量/流通速度(注意公式的变式)2:购买力=实际需要货币量(应发量)/纸币发行量(实发量)3:通货膨胀率(物价上涨率)=(纸币发行量-流通中需要货币量)/流通中需要货币量=多发纸币量/实际需要货币量 =多发量/应发量4:纸币贬值率=(纸币发行量-流通中需要货币量)/纸币发行量=多发纸币量/纸币发行量 =多发量/实发量还可以通过以下公式计算通货膨胀率=(现期物价水平—基期物价水平)/基期物价水平(价格上涨是由低到高,以基期物价水平为基数)纸币贬值率=(现期物价水平—基期物价水平)/ 现期物价水平(贬值是由高到底,以现期物价水平为基数)。
总结:通货膨胀率与价格成正比,纸币贬值率与价格成反比。
例如,一个国家去年的商品平均价格100元,今年商品的平均价格150元,那么,通货膨胀率=(150—100)/100=50%,纸币贬值率=(150-100)/150=1/3二、社会必要劳动时间的计算公式:社会必要劳动时间=总时间/产品总数三、价值量计算结论:公式1:价值总量=单位商品价值量×商品数量2:价格总量=单位商品价格×商品数量3:社会劳动生产率变后的单位价值量=原价/(1±﹪)(注:提高“+”降低“-”)4:社会必要劳动时间变后的单位价值量=原价×(1±﹪)5:货币币值变化后单位商品的价值量=原价/(1±﹪)(注:升值“+”贬值“-”)做好价值量计算题必须做到以下几点:记好结论和公式;分清个别率和社会率;学会对付高考题设置的陷阱。
(四)汇率计算题• 方法技巧• 通货膨胀,纸币贬值,物价上涨。
• 假设M国与N国的汇率比为M:N若M国通货膨胀率为X%,N国币值不变,则现在的汇率比为M(1+X%):N• 若M国币值不变,N国通货膨胀率为Y%则汇率比变为M:N(1+Y%)• 若M国通货膨胀率为X%,N国通货膨胀率为Y%,则汇率比为M(1+X%):N(1+Y%)货币升值贬值与汇率的变化• 方法技巧:• 货币升值贬值会带来汇率上的变化,• 假设M国与N国的汇率比为m:n,• 若M国币值不变,N国货币升值X%,则汇率比为m:n/1+X%;• 若M国币值不变,N国货币贬值X%,则汇率比为m:n/1-X%• 若N国币值不变,M国货币贬值X%,则汇率比为m/1+X% :n• 若N国币值不变,M国货币贬值X%,则汇率比为m/1-X% :n。
高中政治《经济生活》计算题公式 一.关于货币量、物价的计算公式 公式一:流通中实际需要(应该发行)的货币量=货币流通次数价格水平待售商品数量⨯=货币流通次数待售商品价格总额 公式二:纸币发行量=货币流通次数价格水平待售商品数量⨯×(1+通货膨胀率)=货币流通次数待售商品价格总额×(1+通货膨胀率) 公式三:纸(货)币贬值率A=纸(货)币实际发行量量流通中应该发行的货币—纸(货)币实际发行量×100% =纸(货)币实际发行量多发行纸(货)币量×100% 公式四:通货膨胀率(物价上涨率)B=币量流通中应该发行的需货量流通中应该发行的货币—纸币实际发行量×100% =量流通中应该发行的货币多发行纸(货)币量×100% 公式五:通货膨胀率(物价上涨率)B =A 纸币贬值率—纸币贬值率1A 公式六:物价上涨幅度=原来物价水平原来物价水平—当前物价水平 公式七:单位纸(货)币实际购买力=纸(货)币实际发行量流通中应该发行货币量 公式八:商品新标价=量流通中应该发行的货币纸(货)币实际发行量×商品原标价 公式九:纸币实际购买力=CPI1+资金 (CPI 是居民消费价格指数的简称。
) 二.关于商品价值量或价格的计算公式商品价值是由生产该商品的社会必要劳动时间决定的,和社会劳动生产率成反比,与企业等个别劳动时间和个别劳动生产率无关。
社会劳动生产率经常表述为某部门、整个部门、整个行业、某行业的劳动生产率。
公式一:社会必要劳动时间=生产某种商品的总时间÷商品总产量 公式二:新价值量=原来价值量÷(1+x%) (注:x%是社会劳动生产率变化幅度,提高用+,降低用-)公式三:单位商品价值量=价值总额(量)÷商品总产量(使用价值总量) 公式四:单位商品价格=价格总额÷商品总产量 公式五:商品价格=商品价值÷货币价值 公式六:商品现在价格=商品原价×(1+通胀率或物价上涨率);商品现在价格=商品原价÷(1-贬值率) 公式七:物价上涨幅度=原来物价水平原来物价水平—当前物价水平 公式八:单位商品新价值量=单位商品原价值量×(1+m%) (注:m%是社会必要劳动时间变化幅度,提高用+,降低用-)三.关于商品价值总量、价格总额的计算公式 公式一:价值总量(价值总额、总产值)=单位商品价值量×商品总产量(使用价值总量) (注:不管全社会、行业、部门劳动生产率如何变化,全社会、整个行业、整个部门的价值总量都不变;某企业、生产者的价值总量与它的个别劳动生产率成正比) 公式二:价格总额=单位商品价格×商品总产量(总数量)四.关于商品总产量、使用价值总量的计算公式 公式一: 企业商品总产量(使用价值总量)=原商品数量×(1+ x%)×(1+ y%)(注:x%为本年度该企业劳动者增加幅度;y%为本年度该企业个别劳动率增加幅度) 公式二: 全社会、行业、部门商品总产量、使用价值总量=原商品数量×(1+ x%)×(1+ y%)(注:x%为本年度全社会、行业、部门劳动者增加幅度;y%为本年度全社会、行业、部门劳动率增加幅度)五.股票价格的计算1.公式:(1)股票价格=银行利率预期股息(货币形式) (2)股票价格=银行利率股票面额)预期股息(百分比形式×股份数 2.注意:预期股息有两种形式,算法不同;股票面额与股票价格也不同。
经济生活中常用的计算题公式经济生活中的计算公式都是有特定的适用范围的,做题时要注意它的适用范围和所给条件。
1、流通中需要的货币量=商品数量×商品价格/货币流通次数2、纸币的购买力=流通中需要的货币量/纸币的发行量3、纸币的贬值率=纸币超发量/纸币发行量×100%=(1-流通中所需要的金属货币量/纸币发行量)×100% 例如,一个国家某个时期流通中所需要的金属货币量是100亿元,实际发行的纸币是200亿元,纸币贬值率=(1-100/200)×100%=50%。
4、物价上涨率=纸币超发量/流通中的需要量×100%。
或纸币的发行量/纸币的实际购买力=(纸币发行量/流通中所需要的金属货币量-1)×100%例如,一个国家某个时期流通中所需要的金属货币量为100亿元,实际发行的纸币是200亿元,物价上涨率=((200/100)-1)×100%=100%。
通货膨胀率=(现期物价水平—基期物价水平)/基期物价水平(价格上涨率是从低到高,以基期物价水平为基数)纸币贬值率=(现期物价水平—基期物价水平)/ 现期物价水平(贬值是由高到底,以现期物价水平为基数)。
5、商品的现价=原价/货币的实际购买力。
6、价值总额=商品数量×商品价值7、价格总额=商品数量×商品价格8、单位商品价值量=社会必要劳动时间=生产商品的总时间/同时间内生产的商品数量。
9、商品生产者创造的价值总量=商品生产者生产的产品数量×单位商品价值量。
10、股票价格=预期股息/同期存款利率11、利息=本金×利率×时间12、存款的实际收益=存款利率-物价上涨率(CPI)13、经济效益=生产总值/生产成本14、利润或投资收益=生产总值-生产成本15、利润率=(生产总值-生产成本)/生产成本×100%16、银行利润=(银行贷款利息+其他收入)-(存款利息+银行费用)17、用外币标价的商品的人民币价格=外币数量×外汇汇率18、人民币标价的商品的外币价格=人民币价格/外币汇率。
高中政治经济生活计算题公式一.关于货币量、物价的计算公式公式一:流通中实际需要应该发行的货币量=货币流通次数价格水平待售商品数量⨯=货币流通次数待售商品价格总额 公式二:纸币发行量=货币流通次数价格水平待售商品数量⨯×1+通货膨胀率=货币流通次数待售商品价格总额×1+通货膨胀率 公式三:纸货币贬值率A=纸(货)币实际发行量量流通中应该发行的货币—纸(货)币实际发行量×100% =纸(货)币实际发行量多发行纸(货)币量×100% 公式四:通货膨胀率物价上涨率B=币量流通中应该发行的需货量流通中应该发行的货币—纸币实际发行量×100% =量流通中应该发行的货币多发行纸(货)币量×100% 公式五:通货膨胀率物价上涨率B=A纸币贬值率—纸币贬值率1A 公式六:物价上涨幅度=原来物价水平原来物价水平—当前物价水平 公式七:单位纸货币实际购买力=纸(货)币实际发行量流通中应该发行货币量 公式八:商品新标价=量流通中应该发行的货币纸(货)币实际发行量×商品原标价 公式九:纸币实际购买力=CPI1+资金CPI 是的简称; 二.关于商品价值量或价格的计算公式商品价值是由生产该商品的社会必要劳动时间决定的,和社会劳动生产率成反比,与企业等个别劳动时间和个别劳动生产率无关;社会劳动生产率经常表述为某部门、整个部门、整个行业、某行业的劳动生产率;公式一:社会必要劳动时间=生产某种商品的总时间÷商品总产量公式二:新价值量=原来价值量÷1+x%注:x%是社会劳动生产率变化幅度,提高用+,降低用-公式三:单位商品价值量=价值总额量÷商品总产量使用价值总量公式四:单位商品价格=价格总额÷商品总产量公式五:商品价格=商品价值÷货币价值公式六:商品现在价格=商品原价×1+通胀率或物价上涨率;商品现在价格=商品原价÷1-贬值率公式七:物价上涨幅度=原来物价水平原来物价水平—当前物价水平公式八:单位商品新价值量=单位商品原价值量×1+m%注:m%是社会必要劳动时间变化幅度,提高用+,降低用-三.关于商品价值总量、价格总额的计算公式公式一:价值总量价值总额、总产值=单位商品价值量×商品总产量使用价值总量注:不管全社会、行业、部门劳动生产率如何变化,全社会、整个行业、整个部门的价值总量都不变;某企业、生产者的价值总量与它的个别劳动生产率成正比公式二:价格总额=单位商品价格×商品总产量总数量四.关于商品总产量、使用价值总量的计算公式公式一:企业商品总产量使用价值总量=原商品数量×1+x%×1+y%注:x%为本年度该企业劳动者增加幅度;y%为本年度该企业个别劳动率增加幅度公式二:全社会、行业、部门商品总产量、使用价值总量=原商品数量×1+x%×1+y%注:x%为本年度全社会、行业、部门劳动者增加幅度;y%为本年度全社会、行业、部门劳动率增加幅度五.股票价格的计算1.公式:1股票价格=银行利率预期股息(货币形式)2股票价格=银行利率股票面额)预期股息(百分比形式 ×股份数2.注意:预期股息有两种形式,算法不同;股票面额与股票价格也不同;六.利息和银行利润的计算公式一:利息=本金×利率×存或贷期公式二:存款实得利息收益=本金×存款利率-物价上涨幅度×存期公式三:银行利润=贷款利息-存款利息-银行费用公式四:复利终值=本金×1+利率n表示存贷款的时间,时间是几就是几次方七.汇率有关的计算一通货膨胀与汇率的变化通货膨胀、纸币贬值、物价上涨,假设M国与N国原来的汇率比是m:n,1.如果M国通货膨胀率为x%,N国币值不变,则现在M国与N国的汇率比为:m1+x%:n;2.如果M国币值不变,N国通货膨胀率为y%,则现在M国与N国的汇率比为:m:n1+y%;3.如果M国通货膨胀率为x%,N国通货膨胀率为y%,则现在M国与N国的汇率比为:m1+x%:n1+y%;二货币升值、贬值与汇率的变化货币升值、贬值都会引起汇率变化;假设M国与N国原来的汇率比是m:n,1.如果M国币值不变,N国货币升值x%或者贬值x%,则现在M国与N国的汇率比为:m:n/1+x%;升值用加号,贬值用减号2.如果N国币值不变,M国货币升值y%或者贬值y%,则现在M国与N国的汇率比为:m/1+y%:n;升值用加号,贬值用减号公式一:人民币升值率:人民币现在的美元价格—人民币原来的美元价格/人民币原来的美元价格公式二:货币升值率:直接标价法=原汇价/本币升值后汇价—1×100%;间接标价法=升值后新汇价/原汇价—1×100%八.恩格尔系数与基尼系数的计算恩格尔系数%=食品支出总额÷家庭或个人消费支出总额×100%;一般来说,恩格尔系数数值越大,消费水平越低;数值越小,消费水平越高;因此可用以表明生活富裕程度,国际上公认的标准是,恩格尔系数50—60%者为温饱,40—50%者为小康,30%以下者最为富裕;九.税收的计算1.增殖税=商品增殖额×税率=商品销售额×税率-上一环节商品销售额×税率已纳增殖税金2.营业税=营业额×税率3.企业所得税=企业所得额×税率4.①个人所得税=全月应纳税所得额工薪收入-三险一金-个税起征点3500×超额累进税率分级计算,级数不同税率不同②个人所得税=工薪收入-三险一金-个税起征点3500×税率-速算扣除数备注:“五险”指的是五种保险,包括养老保险、医疗保险、失业保险、工伤保险和生育保险;“一金”指的是住房公积金;其中养老保险、医疗保险和失业保险,这三种险是由企业和个人共同缴纳的保费,工伤保险和生育保险完全是由企业承担的;个人不需要缴纳;这里要注意的是“五险”是法定的,而“一金”不是法定的;。
高中政治《经济生活》计算题公式一.关于货币量、物价的计算公式公式一:流通中实际需要(应该发行)的货币量=待售商品数量价格水平 货币流通次数=待售商品价格总额货币流通次数公式二: 纸币发行量 =待售商品价格总额 待售商品数量× (1+通货膨胀率) =价格水平货币流通次数货币流通次数× (1+通货膨胀率)公式三: 纸(货)币贬值率 A= 纸(货)币实际发行量流通中应该发行的货币× 100%—量纸(货)币实际发行量=多发行纸(货)币量纸(货)币实际发行量× 100%纸币实际发行量 — 流通中应该发行的货币 量公式四:通货膨胀率(物价上涨率) B=× 100%流通中应该发行的需货 币量=多发行纸(货)币量 流通中应该发行的货币 量× 100% 纸币贬值率 A公式五:通货膨胀率(物价上涨率)B =1A— 纸币贬值率当前物价水平 — 原来物价水平公式六:物价上涨幅度 =原来物价水平流通中应该发行货币量 公式七:单位纸(货)币实际购买力 =纸(货)币实际发行量公式八:商品新标价 =纸(货)币实际发行量 流通中应该发行的货币 量× 商品原标价 公式九:纸币实际购买力 =1 资金CPI(CPI 是 居民消费价格指数 的简称。
)二.关于商品价值量或价格的计算公式商品价值是由生产该商品的社会必要劳动时间决定的, 和社会劳动生产率成反比, 与企业等个别劳动时间和个别劳动生产率无关。
社会劳动生产率经常表述为某部门、整个部门、整个行业、某行业的劳动生产率。
公式一:社会必要劳动时间 =生产某种商品的总时间÷ 商品总产量公式二:新价值量=原来价值量÷(1+x%)(注:x%是社会劳动生产率变化幅度,提高用+,降低用- )- 1 -公式三:单位商品价值量=价值总额(量)÷商品总产量(使用价值总量)公式四:单位商品价格=价格总额÷商品总产量公式五:商品价格=商品价值÷货币价值公式六:商品现在价格=商品原价×(1+通胀率或物价上涨率);商品现在价格=商品原价÷(1-贬值率)当前物价水平—原来物价水平公式七:物价上涨幅度=原来物价水平公式八:单位商品新价值量=单位商品原价值量×(1+m%)(注:m%是社会必要劳动时间变化幅度,提高用+,降低用- )三.关于商品价值总量、价格总额的计算公式公式一:价值总量(价值总额、总产值)=单位商品价值量×商品总产量(使用价值总量)(注:不管全社会、行业、部门劳动生产率如何变化,全社会、整个行业、整个部门的价值总量都不变;某企业、生产者的价值总量与它的个别劳动生产率成正比)公式二:价格总额=单位商品价格×商品总产量(总数量)四.关于商品总产量、使用价值总量的计算公式公式一:企业商品总产量(使用价值总量)=原商品数量×(1+ x%)×(1+ y%)(注:x%为本年度该企业劳动者增加幅度;y%为本年度该企业个别劳动率增加幅度)公式二:全社会、行业、部门商品总产量、使用价值总量=原商品数量×(1+ x%)×(1+ y%)(注:x%为本年度全社会、行业、部门劳动者增加幅度;y%为本年度全社会、行业、部门劳动率增加幅度)五.股票价格的计算1.公式:预期股息(货币形式)(1)股票价格=银行利率预期股息(百分比形式)股票面额(2)股票价格=×股份数银行利率2. 注意:预期股息有两种形式,算法不同;股票面额与股票价格也不同。
经济生活计算公式归类整理总的数理关系是“正比用乘法,反比用除法增加关系用加法减少关系(贬值等)用减法”1、流通中所需的货币量(应发量)=待售商品价格总额/货币流通次数=(商品价格水平×商品数量)/货币流通次数2、①通胀率(物价上涨率)=超发行货币量/流通中所需货币量(应发行)×100%=(实发行-应发行)/应发行×100%=(实发行/应发行-1)×100%②通胀率=(现物价-原物价)/原物价×100%3、①货币贬值率=超发行量/实发行量×100%=(实发行-应发行)/实发行×100%=(1-应发行/实发行)×100%②货币贬值率=(现物价-原物价)/现物价×100%4、通缩率=(应发量-实发量)/实发量×100%5、①实际购买率=应发行/实发行×100%=1-贬值率②实际购买率=1﹢通缩率6、①现商品价格=商品原价格×(1+X%)(X%为通胀率)②现商品价格=商品原价格/(1-X%)(X%为贬值率)7、社会劳动生产率变化后新价值量的计算:(设变化后的新价值为“N”,原价值量为”M”)①社会劳动率提高“X”%,则有Nד1”(1+X%)=M”ד1”或为N=M /(1+X%)②社会劳动率降低“X”%,则有Nד1”(1-X%)=”M”ד1”或为N=M /(1-X%)8、社会必要劳动时间变化后新价值量的计算:(设变化后的新价值为“N”,原价值量为”M”)①社会必要劳动时间提高“X”%,则有N=M”×(1+X%)②社会必要劳动时间降低“X”%,则有N=M”×(1-X%)注:商品价值总量=商品价值量×商品数量9、若外币贬值,人民币升值,则有:①外币贬值率=(原价-现价)/原价×100%②人民币升值率=(原价-现价)/现价×100%或③若设外币贬值率为X,则有:原价×(1-X)=现价④若设人民币升值率为X,则有:现价×(1+X)=原价10、恩格尔系数=食品支出/家庭消费总支出×100%11、实际利息收入=本金×利率×存款期限×(1-利息税率)12、存款实际收益=本金×(利率-通胀率)13、存款的实际购买力=本金×(1﹢利率)/(1﹢通胀率)14、利润=销售总额-成本;利润率=利润/成本×100% ;预期收益率=预期收益/成本(投资)×100%15、如果1甲币=M乙币(例1美元=6.5元)①若乙币升值X%,则有1甲币=M(6.5)/(1+X%)乙币②若乙币贬值X%,则有1甲币=M(6.5)/(1-X%)乙币③若甲币升值X%,则有1甲币=M(6.5)×(1+X%)乙币④若甲币贬值X%,则有1甲币=M(6.5)×(1-X%)乙币16、企业所的税=企业所得(生产所得-生产成本)×企业所得税率17、股票价格=预期股息/银行利息率18、通胀率与汇率变化假如M国与N国原汇率为M:N,①若M国通胀率为X%,N国币值不变,则现在M国与N 国的汇率为【M(1+X%)】:N②若M国币值不变,N国通胀率为X%,则现在M国与N 国的汇率为M:【N (1+X%)】③若M国通胀率为X%,,N国通胀率为Y%,则现在M国与N 国的汇率为【M(1+X%)】:【N(1+Y%)】19.货币币值与汇率变化假如M国与N国原汇率为M:N,①若M国币值不变,N国币值升值X%,则现在M国与N 国的汇率为M:N/(1+X%)或为【M×(1+X%)】:N②若M国币值不变,N国币值贬值X%,则现在M国与N 国的汇率为M:N/(1-X%)或为【M×(1-X%)】:N③若N国币值不变,M国币值升值X%,则现在M国与N 国的汇率为【M/(1+X%)】:N或为M:【N×(1+X%)】④若N国币值不变,M国币值贬值X%,则现在M国与N 国的汇率为【M/(1-X%)】:N或为M:【N×(1-X%)】20、同期存款利率>同期物价上涨率,则为利息正收益同期存款利率<同期物价上涨率,则为利息负收益。
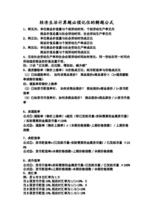
经济生活计算题必须记住的解题公式1、两无关:单位商品价值量与个别劳动时间、个别劳动生产率无关商品价值总量与社会劳动时间、社会劳动生产率无关2、两正比:单位商品价值量与社会劳动时间成正比商品价值总量与个别劳动生产率成正比3、两反比:单位商品价值量与社会劳动生产率成反比商品价值总量与个别劳动时间成反比4、无论社会劳动生产率和社会必要劳动时间如何变化,同一劳动在同一时间内所创造的商品的价值总量不变。
注:口诀“正比乘、反比除、增加加、减少减”5、通货膨胀率(物价上涨率)与价格成正比;纸币贬值率与价格成反比(1)已知通胀率时,如何求商品现价?商品现价=商品原价×(1+通货膨胀率或物价涨幅)注:通胀率即物价上涨率(2)已知货币贬值率时,如何求商品现价?商品现价=商品原价∕1-货币贬值率(3)已知货币升值率时,如何求商品现价?商品现价=商品原价∕1+货币升值率6、求通胀率公式①:通胀率(物价上涨率)=超发(即已发纸币量-实际需要的金属货币量)/实际需要的金属货币量×100%公式②:通胀率(物价上涨率)=(本期价格指数-上期价格指数)/上期价格指数7、求贬值率公式①:货币贬值率=(已发纸币量-实际需要的金属货币量)/已发纸币量×10 0%公式②:货币贬值率=本期价格指数-上期价格指数/本期价格指数8、求升值率公式①:货币升值率=实际需要的金属货币量-已发纸币量/已发纸币量×100% 公式②:货币贬值率=上期价格指数-本期价格指数/本期价格指数9、求汇率例:若A对B过汇率为1:5当A国货币升值10%,则此时汇率为1/1+10%:5当A国货币贬值10%,则此时汇率为1/1-10%:5当B国货币升值10%,则此时汇率为1:5/1+10%当B国货币贬值10%,则此时汇率为1:5/1-10%。
高中政治《经济生活》计算题公式 一.关于货币量、物价的计算公式 公式一:流通中实际需要(应该发行)的货币量=货币流通次数价格水平待售商品数量⨯=货币流通次数待售商品价格总额 公式二:纸币发行量=货币流通次数价格水平待售商品数量⨯×(1+通货膨胀率)=货币流通次数待售商品价格总额×(1+通货膨胀率) 公式三:纸(货)币贬值率A=纸(货)币实际发行量量流通中应该发行的货币—纸(货)币实际发行量×100% =纸(货)币实际发行量多发行纸(货)币量×100% 公式四:通货膨胀率(物价上涨率)B=币量流通中应该发行的需货量流通中应该发行的货币—纸币实际发行量×100% =量流通中应该发行的货币多发行纸(货)币量×100% 公式五:通货膨胀率(物价上涨率)B =A 纸币贬值率—纸币贬值率1A 公式六:物价上涨幅度=原来物价水平原来物价水平—当前物价水平 公式七:单位纸(货)币实际购买力=纸(货)币实际发行量流通中应该发行货币量 公式八:商品新标价=量流通中应该发行的货币纸(货)币实际发行量×商品原标价 公式九:纸币实际购买力=CPI1+资金 (CPI 是居民消费价格指数的简称。
) 二.关于商品价值量或价格的计算公式商品价值是由生产该商品的社会必要劳动时间决定的,和社会劳动生产率成反比,与企业等个别劳动时间和个别劳动生产率无关。
社会劳动生产率经常表述为某部门、整个部门、整个行业、某行业的劳动生产率。
公式一:社会必要劳动时间=生产某种商品的总时间÷商品总产量 公式二:新价值量=原来价值量÷(1+x%) (注:x%是社会劳动生产率变化幅度,提高用+,降低用-) 公式三:单位商品价值量=价值总额(量)÷商品总产量(使用价值总量) 公式四:单位商品价格=价格总额÷商品总产量 公式五:商品价格=商品价值÷货币价值 公式六:商品现在价格=商品原价×(1+通胀率或物价上涨率);商品现在价格=商品原价÷(1-贬值率) 公式七:物价上涨幅度=原来物价水平原来物价水平—当前物价水平 公式八:单位商品新价值量=单位商品原价值量×(1+m%) (注:m%是社会必要劳动时间变化幅度,提高用+,降低用-) 三.关于商品价值总量、价格总额的计算公式 公式一:价值总量(价值总额、总产值)=单位商品价值量×商品总产量(使用价值总量) (注:不管全社会、行业、部门劳动生产率如何变化,全社会、整个行业、整个部门的价值总量都不变;某企业、生产者的价值总量与它的个别劳动生产率成正比) 公式二:价格总额=单位商品价格×商品总产量(总数量) 四.关于商品总产量、使用价值总量的计算公式 公式一: 企业商品总产量(使用价值总量)=原商品数量×(1+ x%)×(1+ y%)(注:x%为本年度该企业劳动者增加幅度;y%为本年度该企业个别劳动率增加幅度) 公式二: 全社会、行业、部门商品总产量、使用价值总量=原商品数量×(1+ x%)×(1+ y%)(注:x%为本年度全社会、行业、部门劳动者增加幅度;y%为本年度全社会、行业、部门劳动率增加幅度) 五.股票价格的计算1.公式:(1)股票价格=银行利率预期股息(货币形式) (2)股票价格=银行利率股票面额)预期股息(百分比形式 ×股份数 2.注意:预期股息有两种形式,算法不同;股票面额与股票价格也不同。
高中政治《经济生活》计算题公式一.关于货币量、物价的计算公式公式一:流通中实际需要(应该发行)的货币量=待售商品数量 价格水平 货币流通次数=待售商品价格总额 货币流通次数公式二: 纸币发行量 = 待售商品价格总额 待售商品数量× (1+通货膨胀率) =价格水平货币流通次数货币流通次数× (1+通货膨胀率)公式三: 纸(货)币贬值率 A= 纸(货)币实际发行量流通中应该发行的货币× 100%— 量纸(货)币实际发行量=多发行纸(货)币量 纸(货)币实际发行量× 100%纸币实际发行量 — 流通中应该发行的货币 量公式四:通货膨胀率(物价上涨率) B=× 100% 流通中应该发行的需货 币量=多发行纸(货)币量 流通中应该发行的货币 量× 100% 纸币贬值率 A公式五:通货膨胀率(物价上涨率)B =1 A — 纸币贬值率当前物价水平 — 原来物价水平公式六:物价上涨幅度 =原来物价水平流通中应该发行货币量公式七:单位纸(货)币实际购买力 =纸(货)币实际发行量公式八:商品新标价 =纸(货)币实际发行量 流通中应该发行的货币 量× 商品原标价 公式九:纸币实际购买力 =1 资金 CPI(CPI 是 居民消费价格指数 的简称。
)二.关于商品价值量或价格的计算公式商品价值是由生产该商品的社会必要劳动时间决定的, 和社会劳动生产率成反比, 与企业等个别劳动时间和个别劳动生产率无关。
社会劳动生产率经常表述为某部门、整个部门、整个行业、某行业的劳动生产率。
公式一:社会必要劳动时间 =生产某种商品的总时间÷ 商品总产量 公式二:新价值量 =原来价值量÷ ( 1+x%)(注: x%是社会劳动生产率变化幅度,提高用 +,降低用 - )- 1 -公式三:单位商品价值量=价值总额(量)÷商品总产量(使用价值总量)公式四:单位商品价格=价格总额÷商品总产量公式五:商品价格=商品价值÷货币价值公式六:商品现在价格=商品原价×(1+通胀率或物价上涨率);商品现在价格=商品原价÷(1-贬值率)当前物价水平—原来物价水平公式七:物价上涨幅度=原来物价水平公式八:单位商品新价值量=单位商品原价值量×(1+m%)(注:m%是社会必要劳动时间变化幅度,提高用+,降低用- )三.关于商品价值总量、价格总额的计算公式公式一:价值总量(价值总额、总产值)=单位商品价值量×商品总产量(使用价值总量)(注:不管全社会、行业、部门劳动生产率如何变化,全社会、整个行业、整个部门的价值总量都不变;某企业、生产者的价值总量与它的个别劳动生产率成正比)公式二:价格总额=单位商品价格×商品总产量(总数量)四.关于商品总产量、使用价值总量的计算公式公式一:企业商品总产量(使用价值总量)=原商品数量×(1+ x%)×(1+ y%)(注:x%为本年度该企业劳动者增加幅度;y%为本年度该企业个别劳动率增加幅度)公式二:全社会、行业、部门商品总产量、使用价值总量=原商品数量×(1+ x%)×(1+ y%)(注:x%为本年度全社会、行业、部门劳动者增加幅度;y%为本年度全社会、行业、部门劳动率增加幅度)五.股票价格的计算1.公式:预期股息(货币形式)(1)股票价格=银行利率预期股息(百分比形式)股票面额(2)股票价格=×股份数银行利率2. 注意:预期股息有两种形式,算法不同;股票面额与股票价格也不同。
《经济生活》计算题常用的比例与公式汇总一、关于商品价值量、商品价格、劳动生产率的计算问题1.比例关系(1)商品的价值量与社会必要劳动时间成正比,与社会劳动生产率成反比,(与个别劳动生产率和个别劳动时间无比例关系)(2)社会必要时间与社会劳动生产率成反比,(与个别劳动生产率和个别劳动时间无比例关系。
)(3)商品的价值总量与个别劳动生产率成正比,(与个别劳动时间成反比,与社会劳动生产率和社会劳动时间无比例关系。
)(4)个别劳动时间与个别劳动生产率成反比。
(5)无论社会劳动生产率和社会必要劳动时间如何变化,同一劳动在同一时间内所创造的商品的价值总量不变。
(6)社会劳动生产率与个别劳动生产率的变化,都会引起商品的使用价值量(=商品数量)的变化,二者成正比。
(7)通货膨胀率与价格成正比;纸币贬值率与价格成反比2.口诀“正比乘、反比除、增加加、减少减”,用函数表达如下(1)所求数量y与X%升降成正比时,y= k(1 ± X%) (k为已知数,増为加,降为减)(2)所求数量y与X%升降成反比时,y = k/(1 ±X%) (k为已知数,増为加,降为减)注意:概念之间数量关系成正比的,用“×”,成反比的,用“÷”。
“提高”、“上升”、“增加”、“升值”用“+”。
例如,社会劳动生产率提高10%,劳动者数量增加10%,人民币升值了5%等;“降低”、“减少”、“贬值”用“-”。
例如,社会劳动生产率降低20%,美元贬值10%3.主要方法(1)直接推算法(正比关系用乘法,反比关系用除法,提高用加法,降低用减法)。
明确变量之间的一直关系,直接推理。
(2)解答方程式法(根据变量设方程式)。
将求知数据设为未知数,借助数学思维进行推算。
(3)设定数值法(整倍变化设数值,公倍公约好推算)。
求取相关变量的公倍数或公约数,进行模型化推算。
4.相关公式(1)求价值(格)总量(或总额)的公式①国家创造的商品价值总额(总量)=单位商品价值量×商品数量(或使用价值量)②价格总额(总量)=单位商品的价格X商品的数量(使用价值量)③求企业创造的价值总量:a企业创造的价值总量=单位商品价值量×企业在一定时期内生产的产品数量(使用价值量或者个别劳动生产率)b假设企业劳动生产率提高x%,那么现在企业商品价值总量=企业原产品数量X(1+X%)X单位商品价值量=原价值总量X(1+X%)注意:①单位商品的价值量由社会(国家/行业/部门)劳动生产率(社会必要劳动时间)决定,与个别劳动生产率无关。
高中政治《经济生活》计算题公式一.关于货币量、物价的计算公式公式一:流通中实际需要(应该发行)的货币量=货币流通次数待售商品价格总额 公式二:纸币发行量=货币流通次数待售商品价格总额×(1+通货膨胀率) 公式三:纸(货)币贬值率A=纸(货)币实际发行量量流通中应该发行的货币—纸(货)币实际发行量×100%公式四:通货膨胀率(物价上涨率)B=币量流通中应该发行的需货量流通中应该发行的货币—纸币实际发行量×100 公式五:通货膨胀率(物价上涨率)B = A纸币贬值率—纸币贬值率1A 公式六:物价上涨幅度=原来物价水平原来物价水平—当前物价水平 公式七:单位纸(货)币实际购买力=纸(货)币实际发行量流通中应该发行货币量 公式八:商品新标价=量流通中应该发行的货币纸(货)币实际发行量×商品原标价 公式九:纸币实际购买力=CPI1 资金 (CPI 是居民消费价格指数的简称。
) 二.关于商品价值量或价格的计算公式商品价值是由生产该商品的社会必要劳动时间决定的,和社会劳动生产率成反比,与企业等个别劳动时间和个别劳动生产率无关.社会劳动生产率经常表述为某部门、整个部门、整个行业、某行业的劳动生产率。
公式一:社会必要劳动时间=生产某种商品的总时间÷商品总产量公式二:新价值量=原来价值量÷(1+x %) (注:x%是社会劳动生产率变化幅度,提高用+,降低用—)公式三:单位商品价值量=价值总额(量)÷商品总产量(使用价值总量)公式四:单位商品价格=价格总额÷商品总产量公式五:商品价格=商品价值÷货币价值公式六:商品现在价格=商品原价×(1+通胀率或物价上涨率);商品现在价格=商品原价÷(1—贬值率)公式七:物价上涨幅度=原来物价水平原来物价水平—当前物价水平 公式八:单位商品新价值量=单位商品原价值量×(1+m %) (注:m %是社会必要劳动时间变化幅度,提高用+,降低用-)三.关于商品价值总量、价格总额的计算公式公式一:价值总量(价值总额、总产值)=单位商品价值量×商品总产量(使用价值总量)(注:不管全社会、行业、部门劳动生产率如何变化,全社会、整个行业、整个部门的价值总量都不变;某企业、生产者的价值总量与它的个别劳动生产率成正比)公式二:价格总额=单位商品价格×商品总产量(总数量)四.关于商品总产量、使用价值总量的计算公式公式一: 企业商品总产量(使用价值总量)=原商品数量×(1+ x %)×(1+ y %)(注:x %为本年度该企业劳动者增加幅度;y %为本年度该企业个别劳动率增加幅度) 公式二: 全社会、行业、部门商品总产量、使用价值总量=原商品数量×(1+ x%)×(1+ y %)(注:x %为本年度全社会、行业、部门劳动者增加幅度;y %为本年度全社会、行业、部门劳动率增加幅度)五.股票价格的计算1.公式:(1)股票价格=银行利率预期股息(货币形式) (2)股票价格=银行利率股票面额)预期股息(百分比形式 ×股份数 2。
《经济生活》计算题常用的比例与公式汇总一、关于商品价值量、商品价格、劳动生产率的计算问题1.比例关系(1)商品的价值量与社会必要劳动时间成正比,与社会劳动生产率成反比,(与个别劳动生产率和个别劳动时间无比例关系)(2)社会必要时间与社会劳动生产率成反比,(与个别劳动生产率和个别劳动时间无比例关系。
)(3)商品的价值总量与个别劳动生产率成正比,(与个别劳动时间成反比,与社会劳动生产率和社会劳动时间无比例关系。
)(4)个别劳动时间与个别劳动生产率成反比。
(5)无论社会劳动生产率和社会必要劳动时间如何变化,同一劳动在同一时间内所创造的商品的价值总量不变。
(6)社会劳动生产率与个别劳动生产率的变化,都会引起商品的使用价值量(=商品数量)的变化,二者成正比。
(7)通货膨胀率与价格成正比;纸币贬值率与价格成反比2.口诀“正比乘、反比除、增加加、减少减”,用函数表达如下(1)所求数量y与X%升降成正比时,y= k(1 ± X%) (k为已知数,増为加,降为减)(2)所求数量y与X%升降成反比时,y = k/(1 ±X%) (k为已知数,増为加,降为减)注意:概念之间数量关系成正比的,用“×”,成反比的,用“÷”。
“提高”、“上升”、“增加”、“升值”用“+”。
例如,社会劳动生产率提高10%,劳动者数量增加10%,人民币升值了5%等;“降低”、“减少”、“贬值”用“-”。
例如,社会劳动生产率降低20%,美元贬值10%3.主要方法(1)直接推算法(正比关系用乘法,反比关系用除法,提高用加法,降低用减法)。
明确变量之间的一直关系,直接推理。
(2)解答方程式法(根据变量设方程式)。
将求知数据设为未知数,借助数学思维进行推算。
(3)设定数值法(整倍变化设数值,公倍公约好推算)。
求取相关变量的公倍数或公约数,进行模型化推算。
4.相关公式(1)求价值(格)总量(或总额)的公式①国家创造的商品价值总额(总量)=单位商品价值量×商品数量(或使用价值量)②价格总额(总量)=单位商品的价格X商品的数量(使用价值量)③求企业创造的价值总量:a企业创造的价值总量=单位商品价值量×企业在一定时期内生产的产品数量(使用价值量或者个别劳动生产率)b假设企业劳动生产率提高x%,那么现在企业商品价值总量=企业原产品数量X(1+X%)X单位商品价值量=原价值总量X(1+X%)注意:①单位商品的价值量由社会(国家/行业/部门)劳动生产率(社会必要劳动时间)决定,与个别劳动生产率无关。
②价值总额与价格总额有区别吗?虽然价格是价值的体现,但是并不是所有情况下价格与价值都相符。
价值总额与社会劳动生产率无关,与劳动者的数量成正比;而价格总额不仅与劳动者的数量成正比,而且跟社会劳动生产率成正比.(2)求单位商品价值量、单位商品价格与价格变化的公式①单位商品价值量=价值总额∕商品数量(静态)②当前单位商品价值量=原有单位商品价值量×(1±社会必要劳动时间增减幅度)=原有单位商品价值量/(1±社会劳动生产率提高或降低的幅度)注意:上面公式②可以细分为三个公式a单位商品价值量=上一年度商品价值量∕1±社率提高或降低幅度(动态)b生产该商品的社会必要劳动时间增加X%时,该商品的现在价值量为=原价值量×(1+X%)。
c生产该商品的社会必要劳动时间减少X%时,该商品的现在价值量为=原价值量×(1-X%)。
)③单位商品价格=价格总额∕商品数量④商品价格=商品价值∕货币价值⑤已知通胀率时,如何求商品现价?商品现价=商品原价×(1+通货膨胀率或物价涨幅)⑥已知货币贬值率时,如何求商品现价?商品现价=商品原价∕1-货币贬值率⑦已知货币升值率时,如何求商品现价?商品现价=商品原价∕1+货币升值率注意货币本身的价值变化会引起商品价格的变化。
纸币本身的升值或贬值引起商品价格的变化。
(3)已知劳动生产率,劳动者数量,如何求现在商品数量?①现在商品数量=上一年度商品数量×(1±本年度劳动者数量增加或减少幅度)×(1±本年度劳动生产率提高或降低幅度)(注:劳动生产率包括个率和社率,劳动者数量与商品价值总量成正比)②现在的商品数量(或使用价值量)=企业原产品数量X(1+X%)(4)关于互补品、替代品的变动量的计算(关于需求交叉弹性的计算问题)①理论依据需求交叉弹性指的是一种商品价格变动所引起的另一种商品需求量的变动程度。
它的计算方法是用甲商品需求量变动的百分比除以乙商品价格变动的百分比。
如果需求交叉弹性大于零,则表明二者为替代关系,数字越大,替代关系超强;反之,小于零为互补关系,数字越小,互补程度越强。
关键要把握两个因素。
一,对于原商品,互补品变动比例与之成正比、替代品变动比例与之成反比;二,要注意价格对供(生产)、求(消费或需求)的影响。
根据价值规律,价格与生产(供应)成正比,价格增加或降低,生产者同比扩大或缩小生产;价格与需求(消费)成反比,价格增加或降低,消费者会减少或扩大消费需求。
a商品的价格和需求量成负相关关系,即商品价格上涨,需求量减少;价格降低,需求量上升。
b一种商品和其互补品之间是正相关关系,即一种商品的价格上涨,需求量降低,其互补品的需求量也会随之降低。
c一种商品和其替代品之间是负相关关系,即一种商品的价格上涨,需求量降低,其替代品的需求量也会随之上升。
②.计算(4)如何求社会必要劳动时间(社t)?单个商品的社会必要劳动时间=生产某商品的总时间/商品总数量(5)如何计算劳动生产率(包括社会劳动率和个别劳动生产率)?①单位商品价值量的变化可以反应社会劳动生产率的变化,二者成反比今年社会劳动生产率的升跌幅=(原单位商品价值量—现单位商品价值量)∕原来单位商品价值量×100%②商品数量的变化可以反映劳动生产率的变化,二者成正比劳动生产率的变化幅度=(原商品数量—现在商品数量)∕原商品数量×100%二、如何求货币量、通胀率、贬值率、升值率和货币购买力?1.流通中所需要的货币量=商品价格总额/货币流通次数=(待售商品总量×单位商品价格)/货币流通次数注意:在商品价格总额不变的情况下,流通中实际所需要的货币量应该与次数相适应。
如果流通中实际所需要的货币量增加,就要求要减少货币流通次数,反之亦然;货币流通次数增多,同样也要求减少流通实际所需要的货币量。
如果货币流通次数增多而流通中实际所需要的货币量未变,货币本身就会贬值。
2.已知通胀率和实际的货币量,求纸币量=实际的货币量X(1+通胀率)3.求通胀率公式①:通胀率(物价上涨率)=超发(即已发纸币量-实际需要的金属货币量)/实际需要的金属货币量×100%或通货膨胀率∕物价上涨率=(纸币发行量∕流通中所需要的金属货币量-1)×100%;公式②:通胀率(物价上涨率)=(本期价格指数-上期价格指数)/上期价格指数(注:通胀是由低到高,从过去开始算起,故要除以上期指数。
价格指数就是CPI PPI。
通胀率与物价上涨率是完全一样的)4贬值率公式①:货币贬值率=已发纸币量-实际需要的金属货币量/已发纸币量×100%纸币贬值率=(1-流通中所需要的金属货币量∕纸币发行量)×100%公式②:货币贬值率=本期价格指数-上期价格指数/本期价格指数(注:贬值是从高到低,由现在开始算起,故要除以本期指数)5、货币升值率=(原价/现价)-1注意升值率→是由于货币发行量少于流通中实际所需要的货币量,从而引起货币升值的现象。
6货币实际购买力=(本金+利息)/(1+CPI)三、有关汇率的计算1.理论回顾:汇率有两种表示方法:直接表示法和间接表示法。
我国通常用后一种表示法,即用100单位外币为标准,折算为一定数量的人民币,也就是用人民币表示某种外币的价格,表示公式为:100单位外币=×××人民币。
当100单位外币可兑换更多的人民币币时,外汇汇率升高,外币相对于人民币升值,外币与人民币的比价上升。
反之,则说明外汇汇率跌落,外币相对于人民币贬值,外币与人民币的比价下跌。
人民币汇率是指以美元为主要代表的外汇均衡价格,即用外汇表示的人民币的价格,在其他因素不变的条件下,一定数量的人民币兑换更多的某种外币,则表示相对于某种外币升值,人民币汇率升高。
可见,以人民币为本币时,汇率有人民币汇率与外汇汇率之分,这两个概念的升跌情况刚好相反。
在解决关于外汇汇率的计算问题时,要注意区别人民币外汇汇率和人民币汇率。
人民币外汇汇率是以外币为基础兑换人民币的比率,可表示为:人民币外汇汇率即外币对人民币的汇率=外币/人民币。
人民币汇率是以人民币为基础兑换外币的比率,可表示为:人民币汇率即人民币对外币的汇率=人民币/外币。
2.相关公式(1)货币升值、贬值与汇率的变化前提:假设M国与N国的汇率比是m:n,(1)若M国币值不变,N国币值升值x%,则现在M国与N国的汇率比是m:n/(1+x%)(2)若N国货币贬值x%,则现在M国与N国的汇率比是m:n/(1-x%)(3)若N国币值不变,M国货币升值x%,则现在M国与N国的汇率比是m/(1+x%):n(4)若M国货币贬值x%,则现在M国与N国的汇率比是m/(1-x%):n(2)通货膨胀与汇率的变化(三种情况)前提:假设M国与N国的汇率比是m:n(1)若M国通货膨胀率为x%,N国币值不变,则现在M国与N国的汇率比是m×(1+x%):n(2) 若M国币值不变,N国通货膨胀率为Y%,则现在M国与N国的汇率比是m:n×(1+Y%)(3) 若M国通货膨胀率为x%, N国通货膨胀率为Y%则现在M国与N国的汇率比是m×(1+x%):n×(1+Y%)(3)假定1单位本国货币=M单位外国货币。
(1)若本国货币对外国货币贬值X%,则1单位本国货币=(1-X%)M单位外国货币。
(2)若本国货币汇率下降X%(即本币对外币汇率下降20%),假定本币对外币汇率下降20%时1单位本国货币=N单位外国货币,可知,(M-N)/M=20%.由此得到N=0.8M,即1单位本国货币=0.8M单位外国货币。
(3)若本国货币对外国货币升值X%,则1单位本国货币=M×(1+X%)单位外国货币。
(4)若外国货币对本国货币贬值X%,则1单位本国货币=M÷(1-X%)单位外国货币。
所以,本国货币对外国货币贬值20%与本国货币汇率下降20%(本币对外币汇率下降20%)意思一致;但本国货币对外国货币升值20%与外国货币对本国货币贬值20%不同。