谈谈税法的几个基本问题
- 格式:doc
- 大小:93.00 KB
- 文档页数:41
所得税税务处理中的常见问题与解答在个人和企业生活中,所得税是一项重要的财务事项。
然而,许多人对于所得税的处理有一些困惑和问题。
本文将解答所得税税务处理中的常见问题,帮助读者更好地理解和处理所得税事务。
一、所得税是什么?所得税是一种针对个人和企业所得利润的税收。
根据税法规定,个人和企业需要根据其所得利润缴纳所得税。
所得税的目的是为了国家财政收入,以支持政府的运转和公共事业的发展。
二、个人所得税的计算方法有哪些?个人所得税的计算主要基于个人的所得额和税率两个要素。
所得额是个人在一定时期内从各种来源获得的全部收入,减去法定的费用、损失和专项扣除后的金额。
税率是根据个人所得额的不同区间而有所不同的税率。
个人所得税的计算可以参考税法相关规定或者咨询税务专业人士。
三、企业所得税的计算方法有哪些?企业所得税的计算方法相对更复杂一些,需要考虑多个因素。
通常情况下,企业所得税的计算基于企业的所得利润和税率两个要素。
所得利润是企业在一定时期内的总收入减去各项费用、损失和免税额后的金额。
税率根据企业所得利润的不同区间而有所不同。
此外,不同国家和地区对企业所得税的计算方法也会有所不同,需要参考相关税法规定或者咨询税务专业人士。
四、什么是税前扣除?税前扣除是指在计算个人所得税或企业所得税时,可以在所得额中减去一定的费用、损失或专项扣除的数额。
税前扣除的目的是为了减少个人或企业的应纳税所得额,从而减少应缴的所得税额。
五、如何申报个人所得税?个人所得税通常需要在一定的时间内向税务机关进行申报并缴纳。
具体的申报方法和时间限制根据当地税务机关的规定而定。
一般来说,个人需要准备相关的税务文件和个人所得税申报表,在规定的时间内向税务机关提交申报材料,并根据要求缴纳相应的个人所得税。
六、如何申报企业所得税?企业所得税的申报方法和时间限制也根据当地税务机关的规定而定。
一般来说,企业需要根据规定的时间表填写企业所得税申报表,并在规定的时间内向税务机关提交申报材料。
税务工作常见问题及解决方案税务工作是每个国家都必须进行的重要工作之一,它关系到国家财政收入的增长和经济的发展。
然而,由于税法的复杂性和税务政策的频繁变动,税务工作常常面临一些常见问题。
本文将探讨一些常见的税务问题,并提供解决方案。
一、纳税申报问题纳税申报是每个纳税人都必须履行的义务。
然而,由于税法的复杂性和纳税人对税法的理解不足,很多纳税人在纳税申报时会遇到困难。
例如,一些纳税人不清楚如何正确填写申报表格,或者不了解申报所需的相关文件。
解决方案:纳税人可以通过参加税务部门组织的培训课程来提高自己的纳税申报能力。
此外,税务部门也可以提供一对一的咨询服务,帮助纳税人解决具体的问题。
二、税务审计问题税务审计是税务部门对纳税人申报的真实性和合法性进行核查的过程。
然而,由于税务审计的程序复杂,很多纳税人对税务审计缺乏了解,容易出现误解和不满。
解决方案:税务部门可以加强对纳税人的宣传教育,向他们解释税务审计的目的和程序,并提供具体的案例分析,让纳税人更好地理解税务审计的重要性。
此外,税务部门还可以建立一个咨询热线,纳税人可以在遇到问题时随时咨询。
三、税收优惠政策问题为了促进经济发展和吸引投资,很多国家都会出台税收优惠政策。
然而,由于税收优惠政策的复杂性和变化频繁,很多纳税人对税收优惠政策的理解不足,无法正确享受相关的优惠政策。
解决方案:税务部门可以加强对税收优惠政策的宣传,向纳税人详细解释政策的内容和申请条件。
此外,税务部门还可以建立一个在线平台,纳税人可以通过该平台查询自己是否符合某项优惠政策的条件,并进行在线申请。
四、税务争议解决问题由于税法的复杂性和税务政策的变动,纳税人与税务部门之间的争议时有发生。
例如,纳税人对税务部门的税务处理结果不满意,或者纳税人与税务部门在税务审计中存在分歧。
解决方案:税务部门可以建立一个独立的纳税人权益保护机构,负责处理纳税人与税务部门之间的争议。
该机构可以由独立的仲裁员组成,通过调查和听证会等方式解决争议,以保护纳税人的权益。
一、简述2011年个人所得税修订的主要内容。
2011年6月30日下午,十一届全国人大常委会第二十一次会议高票表决通过了关于修改《个人所得税法》的决定。
修订后的《个人所得税法》将自9月1日起施行。
修改内容:1.提高费用扣除标准。
减除费用标准由2000元/月提高到3500元/月;2.调整税率级级次级距。
调整了工资、薪金所得税率级次级距(税率结构),将现行的工薪所得9级超额累进税率修改为7级,取消了15%和40%两档税率,将最低的一档税率由5%降为3%;工资、薪金所得,适用超额累进税率,税率为3%-45%。
3.相应调整个体工商户生产经营所得和承包承租经营所得税率级距。
4. 申报缴纳税款期限由目前的7天延长为15天。
二、论述税收法规与会计准则的关系我国的会计准则与税收制度处于协调模式下,但新会计准则与新所得税法之间的差异呈现出新的特点,主要表现在以下方面:1.非货币性资产交换:会计准则规定,非货币性资产交换具有商业实质且公允价值能可靠计量的,以换出资产的公允价值和应支付的相关税费作为换入资产的成本;反之,应以换出资产账面价值为基础确定换入资产成本。
而税法以该资产的公允价值和应支付的相关税费为计税基础。
2.企业合并取得的资产:会计准则规定,同一控制下的企业合并,资产按照合并科目在被合并方的账面价值计量;非同一控制下的企业合并,资产按公允价值计量。
税法规定企业发生应税合并,资产按公允价值确认计税成本;企业发生免税合并,按账面价值确认计税成本。
3.以公允价值计量的资产:会计准则规定,在期末,将公允价值的变动计入当期损益或所有者权益。
税法规定公允价值变动属未实现损益,待损益实现时再纳税或抵税。
4.资产减值损失:会计准则规定,在期末,应将资产的账面价值与可变现净值或可收回金额进行比较,低于部分计提资产减值准备, 计入当期损益。
税法规定根据应收账款账面余额0.5%计提的坏账准备可在税前扣除, 其他资产计提的减值准备不能在税前扣除,当损失实际发生时,才可在税前扣除。
论述我国现行税制的主要内容及存在的问题
我国现行税制的主要内容:
1. 流转税:包括增值税、消费税、营业税和关税等,是我国税收的主体部分,主要对商品和劳务的流转额进行征收。
2. 所得税:包括企业所得税和个人所得税,主要对企业的盈利和个人的所得进行征收。
3. 资源税:对开发和利用自然资源所取得的级差收入进行征收。
4. 行为税:包括印花税、城市维护建设税等,对某些特定行为进行征收。
5. 财产税:对财产价值或收入进行征收。
存在的问题:
1. 税制结构不合理:以间接税为主,直接税比重较小,导致税收调节收入分配、抑制贫富差距的作用较弱。
同时,由于间接税的税负容易转嫁,价格引导资源优化配置的功能也受到限制。
2. 税收优惠政策过多:一些税收优惠政策可能存在滥用的情况,导致部分企业或个人逃避纳税义务。
3. 税收征管不力:部分地区存在税收征管不力的情况,导致税收流失。
同时,一些税收征管手段也较为落后,难以适应现代经济发展的需要。
4. 税收立法滞后:一些税收法律法规已经过时或不完善,导致税收执法存在困难。
同时,税收立法也缺乏透明度和公众参与度,导致税收决策的公信力不足。
5. 税收负担不公:由于税收制度的设计不合理,导致不同地区、不同行业、不同规模的企业之间税收负担不公。
同时,个人所得税制度也存在一些问题,如费用扣除不合理、税率结构复杂等,导致个人所得税负担不公。
会计实务中经常遇到的纳税问题解析在会计实务中,纳税问题是一个非常重要的议题。
无论是企业还是个人,在进行经营活动或者收入来源时,都需要按照国家的税法规定进行纳税。
然而,由于税法的复杂性和变化性,很多人在处理纳税问题时常常遇到困惑和难题。
本文将从几个常见的纳税问题入手,为大家解析一些解决方法。
首先,一个常见的问题是如何正确申报增值税。
增值税是一种按照商品和劳务的增值额征收的一种税收,由于其复杂的计算方式,很多人在申报时容易出错。
为了解决这个问题,首先要了解增值税的计算方法和税率。
其次,要掌握增值税发票的开具和认证流程。
最后,要及时了解税法的变化,以避免因为不熟悉最新政策而导致申报错误。
总之,正确申报增值税需要掌握相关知识,并且保持与税务部门的沟通,及时了解最新的政策变化。
其次,另一个常见的问题是如何正确处理企业所得税。
企业所得税是企业按照其利润额缴纳的一种税收,对于企业来说,如何合理降低企业所得税的负担是一个重要的课题。
首先,要合理运用税收优惠政策,比如研发费用加计扣除、技术创新奖励等,以减少企业所得税的应缴金额。
其次,要合理规划企业的利润分配,比如通过合理的利润转移、利润留存等方式,来降低企业所得税的负担。
最后,要加强与税务部门的沟通,及时了解最新的税收政策,以避免因为不熟悉政策而导致纳税错误。
此外,个人所得税也是一个经常遇到的纳税问题。
个人所得税是个人按照其取得的各种所得缴纳的一种税收,包括工资薪金所得、劳务报酬所得、财产租赁所得等。
在处理个人所得税问题时,首先要了解个人所得税的计算方法和税率,以确保正确计算应缴税款。
其次,要了解个人所得税的减免政策,比如子女教育、住房贷款利息等可以抵扣的项目,以减少个人所得税的负担。
最后,要及时了解个人所得税的申报和缴纳时间,以避免因为延迟申报而产生罚款。
总之,纳税问题是会计实务中一个非常重要的议题。
在处理纳税问题时,我们需要掌握相关的税法知识,及时了解最新的政策变化,并与税务部门保持良好的沟通。
税法重要基础知识点
税法是现代社会中非常重要的法律领域之一,它涉及到个人、家庭和企业等各个方面的税收。
对于公民和企业而言,掌握税法的重要基础知识点是至关重要的。
下面是一些税法重要基础知识点的简要介绍:
1.税法的基本原则:税法有一些基本原则,包括税收合法性原则、法定征税权原则、税务平等原则和公平原则等。
掌握这些基本原则有助于理解税收制度的设计和实施。
2.税收种类:税法中存在多个税收种类,包括所得税、消费税、增值税、资产税等。
不同的税种有不同的适用范围和征收方式,理解和区分这些税种对于纳税人来说十分重要。
3.纳税义务:税法规定了纳税人的义务和责任,包括申报纳税、缴纳税款和按时履行税务义务等。
掌握纳税义务可以帮助纳税人合法合规地履行纳税义务,避免可能的违法风险。
4.减免和优惠政策:税法中存在一些减免和优惠政策,旨在鼓励特定的经济活动或社会群体。
了解这些政策可以帮助纳税人最大限度地享受相关的税收优惠。
5.税务管理:税法不仅包括了税收的具体规定,还涉及了税务管理的方方面面,包括税务登记、纳税申报、税务审计和税务争议解决等。
了解税务管理流程有助于纳税人合理规划税务事务并妥善应对可能的税务问题。
总之,税法重要基础知识点的掌握对于个人和企业来说至关重要。
纳税人应该努力学习和理解税法,以合法合规方式履行纳税义务,并善
用相关的税收减免和优惠政策,以优化个人财务状况或提高企业竞争力。
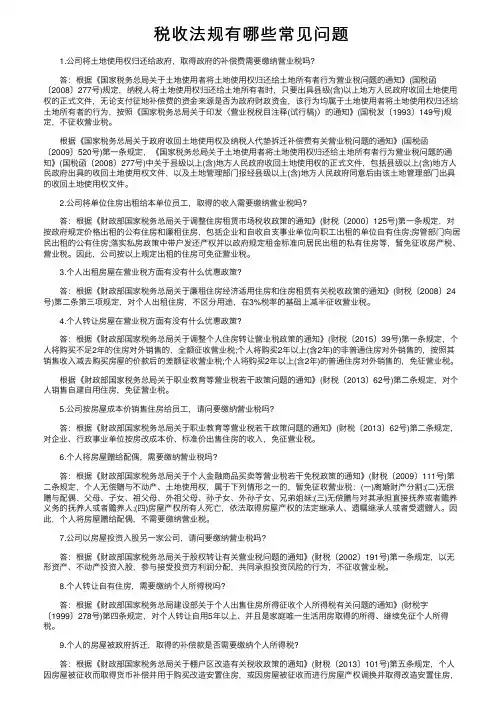
税收法规有哪些常见问题1.公司将⼟地使⽤权归还给政府,取得政府的补偿费需要缴纳营业税吗?答:根据《国家税务总局关于⼟地使⽤者将⼟地使⽤权归还给⼟地所有者⾏为营业税问题的通知》(国税函〔2008〕277号)规定,纳税⼈将⼟地使⽤权归还给⼟地所有者时,只要出具县级(含)以上地⽅⼈民政府收回⼟地使⽤权的正式⽂件,⽆论⽀付征地补偿费的资⾦来源是否为政府财政资⾦,该⾏为均属于⼟地使⽤者将⼟地使⽤权归还给⼟地所有者的⾏为,按照《国家税务总局关于印发〈营业税税⽬注释(试⾏稿)〉的通知》(国税发〔1993〕149号)规定,不征收营业税。
根据《国家税务总局关于政府收回⼟地使⽤权及纳税⼈代垫拆迁补偿费有关营业税问题的通知》(国税函〔2009〕520号)第⼀条规定,《国家税务总局关于⼟地使⽤者将⼟地使⽤权归还给⼟地所有者⾏为营业税问题的通知》(国税函〔2008〕277号)中关于县级以上(含)地⽅⼈民政府收回⼟地使⽤权的正式⽂件,包括县级以上(含)地⽅⼈民政府出具的收回⼟地使⽤权⽂件,以及⼟地管理部门报经县级以上(含)地⽅⼈民政府同意后由该⼟地管理部门出具的收回⼟地使⽤权⽂件。
2.公司将单位住房出租给本单位员⼯,取得的收⼊需要缴纳营业税吗?答:根据《财政部国家税务总局关于调整住房租赁市场税收政策的通知》(财税〔2000〕125号)第⼀条规定,对按政府规定价格出租的公有住房和廉租住房,包括企业和⾃收⾃⽀事业单位向职⼯出租的单位⾃有住房;房管部门向居民出租的公有住房;落实私房政策中带户发还产权并以政府规定租⾦标准向居民出租的私有住房等,暂免征收房产税、营业税。
因此,公司按以上规定出租的住房可免征营业税。
3.个⼈出租房屋在营业税⽅⾯有没有什么优惠政策?答:根据《财政部国家税务总局关于廉租住房经济适⽤住房和住房租赁有关税收政策的通知》(财税〔2008〕24号)第⼆条第三项规定,对个⼈出租住房,不区分⽤途,在3%税率的基础上减半征收营业税。
浅谈我国个人所得税存在的问题及对策内容提要: 我国个人所得税起步较晚,修订后的个人所得税法在其运行过程中,存在着税制不完善、公民纳税意识淡薄、执法不严等问题,致使税款流失严重。
因此,完善我国个人所得税制,使其更加规范化,符合国际惯例,与此同时建立合理的税收征管制度,是市场经济发展的必然趋势,也是新世纪我国经济发展的新课题。
一、我国现行个人所得税存在的问题我国自1980年开征个人所得税以来,个人所得税收入逐年增长,它在调节个人收入、缓解社会分配不公、增加财政收入方面起到了一定的作用。
但从整体情况看,个人所得税税款流失严重,其调节力度还远远不够。
现行个人所得税仍有许多不完善之处是造成这种局面的主要原因。
(一)税制模式问题我国现行个人所得税实行的是分类征收办法,各项所得分别规定扣除标准和税率,分别纳税,且各项所得不再汇总计算。
这种差别待遇的方式,适合源泉扣缴,但难以全面衡量纳税人的真实纳税能力,也无法体现“多得多征、公平税负”的原则。
加之这种征收方式缺乏弹性,增大了税收成本。
随着经济的发展和个人收入的增长,这种课税模式必然使税收征管困难、效率低下。
目前实行这种税制模式,存在以下弊端:1、现行个人所得税制模式,不能充分贯彻其立法原则。
在我国现阶段,发展市场经济对个人所得税提出的最迫切的要求是调节个人收入关系,保证个人收入分配的公平、公正。
同时,我国个人收入水平目前还不高,个人所得税在税收中所占有的比例较小,组织财政收入近期内不是它的主要功能。
所以,本次个人所得税法修正案的一个重要原则是“调节高收入,缓解个人收入差距悬殊矛盾,以体现多得多征,公平税负的政策”。
而现行的个人所得税采用分类课征办法,不能全面地衡量纳税人的真实纳税能力,会造成所得来源多、综合收入高的人不纳税或少交税,而所得来源少、收入相对集中的人却要多交税的现象,没有实现调节收入公平的目的。
2、现行个人所得税模式容易造成合法避税,给征收管理带来困难,导致税源的流失。
征税对象是课税的客体,指每个税种征税的标的物。
是税收分类的主要依据,也是税收制度的首要要素,是一种税区别于另一种税的主要标志,体现出不同税种课税的基本范围和界限。
而其他要素的内容一般都是以征税对象为基础确定的征税对象又称课税对象,是税法规定的征税的目的物,法律术语称其为课税客体。
征税对象按其性质的不同,通常划分为流转额、所得额、财产及行为四大类:1、流转额,包括商品流转额和非商品流转额。
2、所得额或收益额,包括总收益额和纯收益额。
3、财产,即法律规定的特定范围的财产,如房产、车船等。
4、行为,即法律规定的特定性质的行为,如屠宰行为等。
5.资源税:如资源税,土地增值税等课税对象是一个税种区别于另一种税种的主要标志,是税收制度的基本要素之一。
每一种税都必须明确规定对什么征税,体现着税收范围的广度。
一般来说,不同的税种有着不同的课税对象,不同的课税对象决定着税种所应有的不同性质。
国家为了筹措财政资金和调节经济的需要,可以根据客观经济状况选择课税对象。
正确选择课税对象,是实现税制优化的关键。
不同的税种有不同的课税对象,如消费税是对消费品征税,其征税对象就是消费品(具体如烟、酒都是消费税的征税对象);房产税是对房屋征税,其征税对象就是房屋;征税对象是税制最基本的要素之一。
因为它规定了征税与否的最基本界限,凡是列入某一税种的征税对象,就在这种税的征收范围,就要征税;而没有列入征税对象的,就不在这种税的征收范围,就不征这种税;征税对象与税目、计税依据、税源、税本的关系。
征税对象相关概念与征税对象密切相关的有三个概念:[1]1、税目:是税法上规定应征税的具体项目,是征税对象的具体化,反映各种税种具体的征税项目。
它体现每个税种的征税广度。
并不是所有的税种都有规定税目,对征税对象简单明确的税种,就不必另行规定税目。
2、计税依据:是征税对象的数量化,是应纳税额计算的基础。
从价计征的税收,以计税金额为计税依据。
从量计征的税收,以征税对象的数量、容积、体积为计税依据。
税务我国落实税收法定原则中的问题和对策◇ 康雯静一、税收法定原则的概念在“税收国家”,税收是国家财政收入的一种主要手段,其中税收法定原则是税收制度中的一个主要原则。
所谓“税收法定原则”,其字面意思即为税收的征收必须依据法律规定进行,法无规定时,纳税的主体不能被要求缴纳税款。
税收法定的发展历史并没有经历一个很长的时期,萌芽于在1215年的英国《大宪章》。
受自由主义思想的影响,经过之后几百年的发展,形成了各国普遍认同的“税收法定原则”。
在不同的时期,不同的国家,税收法定原则的具体内容是存在差异化的。
但是从根本上来说,其核心内容都是为了控制和规范征税权。
就其发展进程来看,如今的税收法定原则旨在保护纳税人的权利,可以被看作是一种民主的形式。
在我国,税收法定的理念在新中国成立以前就有所体现,但由于各种因素的影响,并没有得到呈现和实施。
在20世纪80年代左右,“税收法定原则”这一概念才被引入中国,却没有得到重视。
经过之后这么多年社会的发展,法治理念在我国逐渐被普及,国内的学者们对税收法定原则也进行了深入的研究,慢慢形成较为成熟的税收法定原则的学说,而不是单纯的舶来品了。
如今,我国改革开放不断深化发展,税收法定原则在税收实践中的重要性也与日俱增,但是在实际中,税收法定原则在我国税收实践中并没有获得相应的重视,并且在推行过程中也存在各种各样的问题和阻碍。
二、我国落实税收法定原则中存在的问题各学者虽然在理论方面对税收法定原则进行了一定的研究,但在实际中,我国有关税收法定原则的法律规范并不健全,还存在着很多问题:(一) 法律位阶低在国际上,对于税收法定原则,大部分国家的做法是把其载入到本国的宪法中,一来是由于宪法是国家的根本大法,是所有法律的渊源;二来是突出了税收法定原则的重要性。
但是在我们国家的宪法中并没有针对税收法定原则作出具体的规定,只是在第五十六条中简单提到公民有依法纳税的义务,却忽略了对于公民纳税权利的规定。
我国现行税制的主要内容及存在的问题一、我国现行税制的主要内容1. 税制的分类我国的税制主要分为两类,即直接税和间接税。
直接税包括个人所得税、企业所得税、资源税等,而间接税则包括增值税、消费税、营业税等。
2. 税收范围我国税制的税收范围较为广泛,涵盖了个人收入、企业利润、商品交易等各个方面。
其中,个人所得税对个人收入征税,企业所得税对企业盈利征税,增值税对商品生产、流通环节征税,消费税则对特定商品消费征税。
3. 征税方式我国的税制征税方式灵活多样,包括按比例征税、按固定金额征税、按行业差异征税、按地域差异征税等不同方式。
4. 税收政策我国税制的税收政策较为复杂,包括税率的确定、税收优惠政策、税收监管等各个方面。
5. 税收管理我国税务部门对税收的管理较为严格,包括纳税申报、税款征收、税收法规宣传等等。
二、我国现行税制存在的问题1. 税收体系繁杂目前我国税制的税种繁多,税率较高,税收政策较为复杂,税收管理过于繁琐,给纳税人和税务部门增加了不少负担。
2. 税收优惠政策不够虽然我国有一定的税收优惠政策,但对于一些特定行业和领域来说,税收优惠力度不够,导致这些行业和领域的发展受到了一定的限制。
3. 税收征管存在漏洞在税收征管方面,一些问题还比较突出,一些纳税人存在偷税漏税等行为,给国家的税收造成了一定的损失。
4. 税收监督不力税收监督方面还存在一定的问题,一些地方政府和税务部门在税收监管方面的作用有限,导致一些不法行为得不到有效的打击和制止。
5. 税收制度不够完善总体来看,我国现行的税制存在不少问题,税制的完善还有待进一步加强,需要更多的改革和调整。
三、改进我国税制的建议1. 简化税制为了减轻税收负担和提高税收征收效率,可以考虑简化税制,减少税种数量,合理确定税率,简化税收政策和征收程序。
2. 完善税收政策应当进一步完善税收政策,加大对一些特定行业和领域的税收优惠力度,促进这些行业和领域的健康发展。
3. 强化税收征管应当加大对税收征管的力度,完善税收征管体系,加强对纳税人的监督和管理,打击偷税漏税等不法行为。
税法中个人所得税计算的重点
大家好,今天我们来聊一下税法中个人所得税计算的重点问题。
个人所得税作为一项重要的税种,直接关系到我们每个人的口袋,所以了解其中的计算重点非常必要。
1.税法中的个人所得税基本原则
个人所得税的计算遵循一些基本原则。
要根据居民身份确定征税对象,要根据收入来源和性质确定纳税范围,还要根据法定的税率和扣除标准确定纳税额。
2.纳税人的分类
在个人所得税计算中,纳税人可以分为居民个人和非居民个人。
居民个人主要以全年在境内居住时间来确定,而非居民个人则主要以在境内的居住时间不满183天为标准划分。
3.适用税率和起征点
个人所得税的税率一般分为7个档次,具体税率取决于纳税人的收入额。
不同地区的起征点也有所不同,需要根据当地的规定来确定。
4.扣除标准
个人所得税的扣除标准包括基本减除费用、专项附加扣除和专项扣除等。
合理合法地利用这些扣除项目可以有效降低纳税额。
5.纳税申报和缴纳
根据税法规定,纳税人应当按照规定的时间和程序申报个人所得税,并及时缴纳税款。
逾期未缴纳或少缴纳税款的将被追究法律责任。
6.税务机构的监督与管理
税务机构对个人所得税的计算和申报进行监督与管理,确保纳税人依法履行税收义务,同时也提供税收咨询和指导服务,帮助纳税人正确理解税法规定。
了解税法中个人所得税计算的重点有助于我们更好地管理个人财务,避免税务风险,合理合法地减少纳税负担。
希望大家都能按规定诚实纳税,共同建设美好社会。
希望今天的内容对大家有所启发,谢谢大家的阅读!。
常见税务问题及应对策略税务事项对于每个企业或个人都是非常重要的。
不论你是企业家还是普通工薪族,都需要了解一些税务基本知识,以避免不必要的税务纠纷。
以下是一些常见的税务问题及应对策略。
1.税务申报问题企业或个人在每年的规定时间内需要对税务进行申报。
税务申报的形式包括纳税申报,缴纳税款及报备税务信息。
对于企业而言,存在着更为复杂的税务申报方式,如增值税及所得税等。
在面对税务申报时,建议您使用专业的财务软件辅助操作,同时可以请税务专业人士协助申报,避免误报或漏报导致不必要的罚款。
2.税务核算问题税务核算涉及多种不同的税务项目,如所得税、增值税、营业税等,不同的税法对各个项目的规定也不尽相同。
应对税务核算问题,企业或个人需要对相关的税法法规有一定的了解,并通过准确核算来减少可能存在的税务差错。
3.税务优惠问题税务优惠是指企业或个人在纳税时享受到的税收减免政策。
税务优惠政策的针对对象不同,可适用于大中型企业以及独立创业者等多个群体。
但对于一些特定行业或区域,会存在一些针对性的税务优惠政策,如房地产、中小企业等。
企业或个人需要通过认真阅读相关政策文件,以了解自身是否符合优惠条件,并主动向税务机关申请。
此外,也可以委托税务专业人员帮助查询和申请优惠政策。
4.税务调整及税务检查问题税务调整指税务机关在对企业或个人纳税申报进行审查后,可能会发现存在纳税申报差错,需要进行调整,从而使企业或个人需要交纳更多的税款。
这时,需要企业或个人配合税务机关,认真核实调整依据及相关事项,并根据其要求提供证据等资料。
对于税务机关的调整存在异议,也可以使用上诉的方式来维护自身合法权益。
税务检查是指税务机关对企业或个人税务申报内容及税务条款的合法性进行抽查。
该抽查形式可以分类为现场检查、核算审查及损失核销审批等方式。
应对税务检查问题,企业或个人需要做好税务合规性管理,将会计账簿等资料妥善保存,并配合税务机关完成相关核查。
综上所述,税务问题需要企业或个人密切关注,并在合理途径下进行缴税及申报。
纳税常见问题纳税是每个公民和企业都需要履行的义务,贡献一部分财力用于国家建设和社会发展。
然而,由于税收制度的复杂性和变化性,许多人在纳税过程中会遇到一些常见问题。
本文将针对一些常见的纳税问题进行解答,帮助读者更好地了解和应对纳税相关事宜。
1. 如何确定应纳税额?应纳税额的确定主要取决于个人或企业的收入情况和适用税率。
对于个人纳税,可以参考个人所得税法和相关政策,结合自己的实际情况来计算个人所得税。
对于企业纳税,需要根据企业类型和盈利情况,参考企业所得税法和税务部门发布的相关规定来计算应纳税额。
2. 如何报税?个人纳税人可以根据国家税务部门的要求,在规定的时间内,填写并提交个人所得税申报表。
企业纳税人则需按照税务部门的规定,填写并提交企业所得税申报表及相关财务报表。
同时,还需要缴纳相应的税款。
3. 什么是纳税申报期限?纳税申报期限是指纳税人应在规定的时间内完成纳税申报、缴税和报表提交的期限。
不同国家和地区的纳税申报期限有所不同,一般在每年的固定日期前或者每个季度末。
纳税人应该密切关注政府部门发出的通知,及时了解并履行纳税义务。
4. 如何申请税收优惠政策?税收优惠政策是政府为了鼓励投资和促进经济发展而制定的一系列措施。
个人和企业可以根据自身情况和相关政策,在满足条件的情况下申请享受相应的税收优惠政策。
一般情况下,需要填写并提交申请表格,经过税务部门审核后方可享受优惠政策。
5. 如何处理纳税纠纷?纳税纠纷是指纳税人与税务部门在纳税过程中产生的意见分歧,并可能导致纳税争议的问题。
当遇到纳税纠纷时,纳税人可以首先通过与税务部门沟通协商解决。
如果无法达成共识,可以根据法律规定递交申诉或上诉。
此外,雇佣专业税务顾问也是解决纳税纠纷的一种常见途径。
6. 如何避免纳税风险?纳税风险主要包括漏税、逃税和误税等问题。
为了避免纳税风险,个人和企业应该保持良好的纳税记录,确保纳税申报的准确性和及时性。
此外,定期了解和掌握最新的税收政策和法规变化,及时调整自己的纳税策略,有助于降低纳税风险。
我国现行税制存在的主要问题及改革建议
1.税种单一。
目前我国税制以增值税、企业所得税、个人所得税为主,其他税种相对较少,不能满足不同行业和群体的税收需求。
2.税负过重。
我国税率相对较高,对企业和个人的经济发展产生了不小的影响,特别是中小微企业和低收入人群。
3.税收征管不规范。
税收征管方面存在的一些问题,如税收征收不规范、税收征管手段不足等,导致一些企业和个人存在逃税等行为。
基于以上问题,我国税制改革需要从以下几方面进行:
1.多元化发展税种。
应该在原有的税种基础上,加强对其他税种的研究和发展,以满足不同行业和群体的税收需求。
2.减轻税收负担。
适当调整税率,减轻企业和个人的税收负担,特别是中小微企业和低收入人群。
3.加强税收征管。
加强税收征管力度,增加税收征管手段,加强对逃税等行为的打击,提高税收征收效率。
4.完善税收政策。
完善税收政策,强化税收政策的连贯性和可预见性,提高税收政策的透明度和可操作性。
综上所述,我国税制改革需要从多个方面入手,提高税制的适应性、公平性和效率性,为我国的经济发展提供更加稳定的税收基础。
- 1 -。
剖析税收征管法律准则存在疑问及对策现行《税收征管法》及其施行细则自2001年和2002年修订并施行今后,在实践工作中已暴露出一些详细疑问,有有些法律法规条文的详细设置疑问,也有实践工作中的详细操作疑问。
一、现行税款征收法律准则疑问研讨1.现行税款征收准则存在的几个疑问榜首,欠税办理法律准则存在的疑问。
当前,有些交税人为了躲避追缴欠税,或在欠税清缴之前就现已在其他有关部分刊出挂号,或采纳减资的行动,使得原有公司变成空壳公司,致使国家税款丢失。
《税收征管法》对交税人欠税怎么处置只要责令期限交交税款、加收滞纳金和强制履行的规则,但税务机关应当在啥时刻内采纳这些办法却没有详细规则。
尽管关于躲避追缴欠税现已清晰了法律责任,但条件是“采纳搬运或许藏匿产业的手法,阻碍税务机关追缴欠缴的税款的”。
换言之,若是交税人不阻碍税务机关追缴税款但也不交交税款,税务机关又不“狠心”对其产业进行履行的状况下,交税人就能够“千年不赖,万年不还”,而又不承当法律责任。
第二,“提早征收”法律准则存在的疑问。
《税收征管法》关于税务机关提早征收的规则只局限于“税务机关有依据以为交税人有躲避交税责任行动”的状况,这一条件自身就很难掌握,由于交税人申报期未到,很难有依据证明将来能够会发作啥行动。
比及税务机关对其采纳保全行动时,交税人的产业现已搬运一空。
也有交税人能够由于种种缘由需求提早交纳的,但又无法律依据。
第三,“延期交税”法律准则存在的疑问。
《税收征管法》对延期交交税款规则的期限只要3个月,这对遭受严重产业损失无法如期交交税款的交税人能够起不到实践效果。
现行法律规则延期交交税款需经省级税务机关批阅,这一规则存在批阅时刻长、周转环节多、省级税务机关不知道交税人详细状况等疑问。
2.现行税款征收准则修订主张榜首,为加强欠税办理,主张在新法中清晰规则欠缴税款的交税人不得减资及减资的处分办法;刊出税务挂号是其他部分刊出挂号的条件;有关部分不能为欠缴税款的交税人搬运或设定他项权利;有关部分未按规则履行的法律责任;在交税人欠税必定时刻后税务机关有必要进行强制履行,这个时刻可所以1个月或2个月。
论税法的基本原则:
税法的基本原则是构成税收法律规范的基本要素之一,是国家在一定的政治、经济和社会条件下制定的指导税法活动的准则。
税法的基本原则包含四个方面,1、税收法律主义2、税收公平主义3、税收合作信赖主义4、实质课税原则。
1、税收法律主义。
税收法律主义是指税收立法和税收执法都要具有合法性,税收法律主义是税法基本原则的核心。
2、税收公平主义。
税收公平主义是指税收负担应当根据纳税人的负担能力分配,负担能力相等的人应当承担相同的税收负担, 负担能力不等的人应当承担不同的税收负担。
3、税收合作信赖主义。
税收合作信赖主义是指税务当局应当为纳税人提供合法的指定期限和场所,以便纳税人合法履行纳税义务。
同时,税务当局应当对纳税人提供的涉税信息保密,未经纳税人同意,不得向第三方披露。
4、实质课税原则。
实质课税原则是指税法在确定某项所得或财产是否应当课税时,应当根据其实质来判断该项所得或财产的性质,而非根据其表面形式。
上网找律师就到中顾法律网快速专业解决您的法律问题谈谈税法的几个基本问题朱大旗中国人民大学法学院教授关键词: 税收/税法/税法基本原则/税法体系内容提要: 税收、税法、税法基本原则、税法体系是税法学最基本的几大范畴,是构建科学、合理的税法学体系必须予以高度重视和把握的问题。
本文就税收的概念及其四大性质进行了辨析,就税法的概念、调整对象及其五大特点进行了分析,就税法基本原则的概念、四大确定标准和税收法定主义等五大基本原则的具体内容进行了较为系统的阐述,并在此基础上论述了税法的分类、体系及其与其他法律部门的关系。
一、税收的概念及其性质辨析税法,依一般法理,是调整税收关系的法律规范的总称。
要学习和研究税法,一个不容忽视和回避的问题就是首先必须了解什么是税收?税收,简称“税”,在古往今来不同国家(或地区)、不同领域(财税界或法律界等)的不同学者的著作中向有种种不同的表述。
笔者倾上网找律师就到中顾法律网快速专业解决您的法律问题向于认为:税收是国家为支付其政务支出的财政需要或为实现其他行政目的,凭借政治权力,依法向居民、非居民强制、非罚、无偿课征的货币或者财物,是一种财政收入的形式。
税收的实质,从宏观上讲是国家对国民收入的再分配,从微观的征纳过程而言是私人财产权的强制、非罚、无偿地转移为国家所有。
在这一关于“税收”的表述中,笔者将税收定义为“国家依法强制、非罚、无偿课征的货币或者财物”,落脚点是资财(包括货币、财物,下同),而不是如现今诸多教科书那样将其定义为“取得财政收入的活动”,或“特定的分配关系”,这是比较符合客观实际的。
因为,如果定义为“取得财政收入的活动”,我们就无法理解“税收征收管理法”这一法律,因为大家都知道“活动”是无法征收的;同时也无法将税收这一财政收入形式与国债、规费、国有企业利润等收入形式加以对比,因为,非同类事物是没有可比性的。
而如果将税收定义为“特定的分配关系”,那我们日常广泛使用的“税收关系”这一语词,就势必形成“关系”的重复。
对税收这一定义的把握,应特别注意以下几点:其一,税收课征的唯一主体是国家,而不是政府或政府部门 [1],更不是任何其他组织或团体。
上网找律师就到中顾法律网快速专业解决您的法律问题其二,国家征税的目的主要是为了支付其政务(公共管理活动)支出的财政需要,亦即为满足社会公共管理职能的需要,但亦可能有为其他特定的、专门的行政目的的征税(如社会保障税、环境税、固定资产投资方向调节税等特定目的税)的存在。
其三,国家征税凭借的是政治权力——公权力,或称公法上的权力,而不是财产权利——私权利,或称私法上的权利。
其四,国家征税的过程,是强制、非罚、无偿转移资财所有权的过程;国家征税的结果,是国家获得了一定价值的货币或者财物的所有权。
其五,国家征税的对象是居民和非居民,包括企业和自然人,而不仅仅是一国的公民。
其六,国家课税应当依法进行。
从税收的定义,我们可以看出其具有以下性质:1.财政性。
税收的课征,或有其他行政目的,如保护环境、保护国内产业、实现特定的社会、经济政策等,但其原始的、首要的目的是国家为了获得财政收入以支付其政务支出的需要。
况且,税收政策本身即是国家财政政策中非常重要的一环。
所以,税收具有财政性是毫无疑问的。
上网找律师就到中顾法律网快速专业解决您的法律问题2.无偿性。
纳税人缴纳的税款,被汇集起来用于国家政务支出,以提供外交、国防、公共安全、市政管理等公共物品。
虽然从社会整体来看,纳税人缴纳的税款与国家提供的服务间有共同的报偿性(即所谓“取之于民,用之于民”),但就单个的个别纳税人而言,因公共物品的特殊性(非排他性、非竞争性),纳税人完纳税款与其从国家公共支出中所得到的利益,并无必然的等值对价关系,无从经由市场进行交换,反映在具体的征纳税过程中,则体现为完全无对价的征收。
此即税收的无偿性,或称无个别对价性。
3.强制性。
税收一方面是国家得以施政、存续的必要条件,另一方面,税收的征收又必然使纳税人无对价地丧失手中的一定财富,是一种牺牲。
所以,国家征税如果不以政治权力进行强制是难以顺利实现的。
此即税收的强制性。
税收的这种强制,在奴隶社会、封建社会,多是掠夺性的恣意妄为,并常因此而引起政权的更迭。
而在近现代民主法治国家中,税收的征收必须按照得到主权者纳税人(或通过其代表——议会)同意的法律的规定进行。
此即税收的法定性。
并因这一法定性,而使得税收的征收具有固定性、规范性、可预测性等特征。
所以,现代国家税收的强制性是与国家的法律密不可分的。
4.政策性。
国家征税的主要目的虽然在于获得财政收入,但这并不是课税的唯一目的,随着社会的发展、财政理论的演变,现代国家的税收在平均社会财富、优化资源配置、促进资本形成、鼓励科技创上网找律师就到中顾法律网快速专业解决您的法律问题新、控制通货膨胀(或紧缩)、保护环境等诸多方面也扮演着相当重要的角色,实已成为现代国家实现多种政策目标的最为重要的工具之一。
因此,税收的政策性也至为明显。
二、税法的概念、调整对象及其特征(一)税法的概念和调整对象税法是调整税收关系的法律规范的总称。
其调整对象是国家税收活动中所发生的税收关系。
税收关系是因国家组织税收收入所发生的社会关系。
这种社会关系是一种非常复杂的社会关系。
由于国家取得税收收入的过程,实际上也就是国家政治权力介入私人经济领域,实现一定数量资财的所有权无偿转移的过程,这使得由此而产生的税收关系变得非常复杂,它既非纯粹的经济关系,也非纯粹的公权力关系,而是由税收经济关系、税收征纳程序关系和税收监督保障关系共同构成的复合体。
在税收关系中,税收经济关系,即资财无偿从私人转移为国家所有的关系是本体关系,是中心,是出发点、也是归宿点,税收征纳程序关系、税收监督保障关系都是因税收经济关系而衍生、并为税收经济关系而服务的社会关系。
因此,笔者认为,税收关系是一种性质非常复杂的特殊形式的经济关系。
具体而言,税收关系可以分为以下三大类:上网找律师就到中顾法律网快速专业解决您的法律问题1.税收经济关系。
是纳税人向国家无偿转移资财的关系,具体表现为代表国家的各征税机关与纳税人之间因征税、纳税而发生的实体性权利义务关系。
包括国家征税机关与各种企业、事业单位、其他经济组织、机关、个体工商户、自然人等之间的征纳税实体关系。
税收经济关系就微观领域亦即具体的征纳税过程来讲,是私人资财强制、非罚、无偿地转移为国家所有的关系;而就宏观领域亦即全国范围来看,它是国家对国民收入和社会产品的分配关系。
这种关系经由各具体税种税法(税收实体法)的调整,就体现为税法上的债权、债务关系。
其中,享有课税权的国家是法定的债权人,私人即税法上的纳税人是法定的债务人。
2.税收征纳程序关系。
是指代表国家行使具体税收征收管理权的征税机关与纳税人及其他税务当事人之间就税收债权、债务的具体履行和实现而发生的程序性关系。
在我国一般称之为税收征收管理关系。
一般包括日常的税务管理关系、具体的税款征纳关系和定期与不定期的税务检查关系。
这类关系主要受税收征收管理法的调整。
3.税收监督保障关系。
是指围绕国家组织税收收入活动的开展而在各有关主体之间发生的监督制约与程序保障关系。
具体包括对税收违法当事人的税收处罚关系;为纠正税务行政违法行为、保障纳税人权益的税收救济关系(包括税务行政复议关系、税务行政诉讼关系、上网找律师就到中顾法律网快速专业解决您的法律问题税务行政赔偿关系);及有关国家课税权划分而产生的税收管理体制关系 [2]。
其中,税收处罚关系、税收救济关系是侧重于事后的程序性监督保障关系,而税收管理体制关系则是一种事前性、基础性、制度性的监督保障关系,因而也是一种相对独立的税收关系。
(二)税法的特征税法作为调整税收关系的法律规范,因其调整对象——税收关系的特殊性,而具有不同于其他法律部门的特征。
这些特征包括:1.税法的经济性。
税收活动是国家政治权力直接介入私人经济的活动,税收征纳的过程是货币资财强制、无偿转移的过程,税收经济本质上是公共经济,税收关系本质上是一种特殊形式的经济关系。
这一切,决定了规范税收活动、调整税收关系的税法,必然具有直接经济性。
2.税法的成文性。
税法是规定纳税人纳税义务的法,税法的实施意味着纳税人资财的无偿转移,是一种牺牲。
故税法规范从这个意义上讲是一种侵权性规范。
为了维护纳税人的合法权益,同时也为确保税收收入的实现,按照税收法定主义原则的要求,税法的各课税要素必须要由法律予以明文规定。
由此决定了税法的成文性。
这一点,即使在英美法国家也是如此。
上网找律师就到中顾法律网快速专业解决您的法律问题3.税法的强制性。
由于税收是一种无偿转移,并且这种无偿转移应在不特定的纳税人之间进行公平分配,如果顾及各个个别人的意愿而不作统一的对待,那么税收的目的就难于实现。
所以,税法规范多为强行性、义务性规范,从而使税法具有明显的强制性特征。
并且,依据这一特性,任何机关或者个人都不得无法律依据地任意减税、免税,或者就纳税义务的范围与履行方式达成协议,而排除税法的适用。
4.税法的政策性。
税法的政策性源于税收的政策性。
税收工具本质上是政策的工具,无论是取得税收收入,还是调节分配,还是进行资源的配置,还是其他特定的目的,都体现着收入政策、分配政策、宏观调控政策等方方面面的政策。
税法的调整使得税收的政策性更加稳定、更加协调,更具有现实的操作性。
易言之,税法是税收政策的法律化。
5.税法的技术性。
由于税收关系的多样性、复杂性,决定了税法的规定,一方面要确保国家的税收收入,另一方面又要维护纳税人的合法权益,谋求与私法秩序的协调。
同时,既要调控宏观经济,又要减少对经济运行的不良影响,还要贯彻其他多方面的政策目的。
这些需要,决定了税法制度的设计及由此而产生的税法内容具有高度的复杂性、专业性与技术性。
三、税法的基本原则上网找律师就到中顾法律网快速专业解决您的法律问题(一)税法基本原则的含义及其确定标准税法的基本原则,是指贯穿于全部税收法律规范,在税收关系的调整中具有普遍价值的,任何税收活动都必须遵循和贯彻的根本准则或标准。
它是税法本质、内容和价值目标的最集中的表现,是税收立法的基础、税法解释和适用的依据,是税法发挥作用的根本保证,对税收立法、执法、守法和司法活动具有普遍的意义和指导作用。
笔者认为,税法基本原则的确定标准应有以下四个方面:1.税法基本原则应体现特定社会时期的税收原则税法是税收关系的法律反映,它是税收经济(实体)关系、税收征纳(程序)关系和税收监督保障关系通过人们有意识的活动在法律领域的折射。
而税收关系作为“公权力”(政治权力)干预社会经济生活所产生的结果,它是一种相当复杂的社会关系——既非纯粹的物质关系(经济关系)、也非纯粹的思想关系(上层建筑关系),而是物质利益关系和思想意识关系的混合体。