徐州市直接发包备案表(区)
- 格式:doc
- 大小:62.00 KB
- 文档页数:9
徐州市人民政府关于印发徐州市建设项目行政审批优化实施方案(试行)的通知正文:----------------------------------------------------------------------------------------------------------------------------------------------------市政府关于印发徐州市建设项目行政审批优化实施方案(试行)的通知徐政发〔2015〕35号各县(市)、区人民政府,徐州经济技术开发区、新城区管委会,市各委、办、局(公司),市各直属单位:《徐州市建设项目行政审批优化实施方案(试行)》已经市政府研究同意,现印发给你们,希各单位认真贯彻执行。
徐州市人民政府2015年5月25日徐州市建设项目行政审批优化实施方案(试行)为进一步优化我市建设项目投资发展环境,实现加速提质目标,根据市委市政府《关于深入推进简政放权切实转变政府职能的实施意见》(徐委发〔2014〕41号)要求,结合我市实际,制定本实施方案。
一、总体思路按照党的十八大关于“建设职能科学、结构优化、廉洁高效、人民满意的服务型政府”和十八届四中全会关于依法治国的要求,以精简审批环节、缩短审批时限为目标,针对建设项目审批过程中存在的问题,通过采取“优化流程、一窗受理、并联审批、信息共享”等优化方式,明确各方责任,强化监督机制,大幅度提高我市建设项目审批效率,努力构建与经济社会快速平稳发展相适应的建设项目行政审批新模式。
二、基本原则1.依法审批、高效便民。
依据《中华人民共和国行政许可法》和涉及建设项目的法律、法规、规章及有关文件,参照近期国家、省、市对行政审批清理的情况,整合建设项目审批流程,缩短审批时间,为行政相对人提供便捷高效的服务。
2.突出主干、融合支干。
整合政府资源,变外部行政行为为内部行政行为,将建设项目行政审批流程划分为立项、用地、规划、施工、竣工验收五大环节,各环节确定一个主办部门。
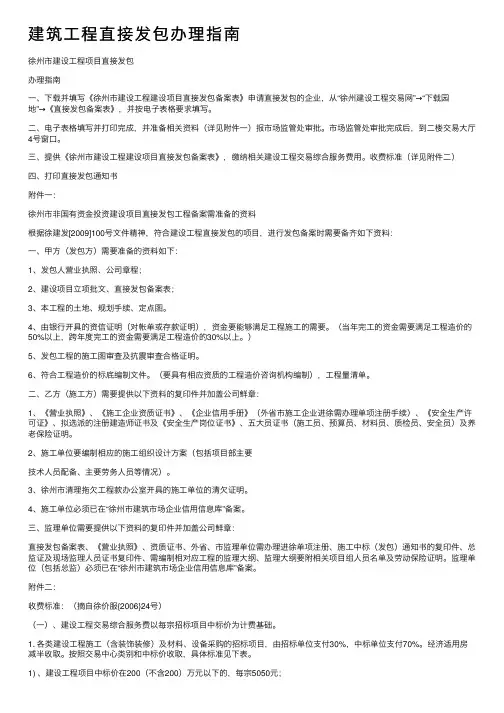
建筑⼯程直接发包办理指南徐州市建设⼯程项⽬直接发包办理指南⼀、下载并填写《徐州市建设⼯程建设项⽬直接发包备案表》申请直接发包的企业,从“徐州建设⼯程交易⽹”→“下载园地”→《直接发包备案表》,并按电⼦表格要求填写。
⼆、电⼦表格填写并打印完成,并准备相关资料(详见附件⼀)报市场监管处审批。
市场监管处审批完成后,到⼆楼交易⼤厅4号窗⼝。
三、提供《徐州市建设⼯程建设项⽬直接发包备案表》,缴纳相关建设⼯程交易综合服务费⽤。
收费标准(详见附件⼆)四、打印直接发包通知书附件⼀:徐州市⾮国有资⾦投资建设项⽬直接发包⼯程备案需准备的资料根据徐建发[2009]100号⽂件精神,符合建设⼯程直接发包的项⽬,进⾏发包备案时需要备齐如下资料:⼀、甲⽅(发包⽅)需要准备的资料如下:1、发包⼈营业执照、公司章程;2、建设项⽬⽴项批⽂、直接发包备案表;3、本⼯程的⼟地、规划⼿续、定点图。
4、由银⾏开具的资信证明(对帐单或存款证明),资⾦要能够满⾜⼯程施⼯的需要。
(当年完⼯的资⾦需要满⾜⼯程造价的50%以上,跨年度完⼯的资⾦需要满⾜⼯程造价的30%以上。
)5、发包⼯程的施⼯图审查及抗震审查合格证明。
6、符合⼯程造价的标底编制⽂件。
(要具有相应资质的⼯程造价咨询机构编制),⼯程量清单。
⼆、⼄⽅(施⼯⽅)需要提供以下资料的复印件并加盖公司鲜章:1、《营业执照》、《施⼯企业资质证书》、《企业信⽤⼿册》(外省市施⼯企业进徐需办理单项注册⼿续)、《安全⽣产许可证》、拟选派的注册建造师证书及《安全⽣产岗位证书》、五⼤员证书(施⼯员、预算员、材料员、质检员、安全员)及养⽼保险证明。
2、施⼯单位要编制相应的施⼯组织设计⽅案(包括项⽬部主要技术⼈员配备、主要劳务⼈员等情况)。
3、徐州市清理拖⽋⼯程款办公室开具的施⼯单位的清⽋证明。
4、施⼯单位必须已在“徐州市建筑市场企业信⽤信息库”备案。
三、监理单位需要提供以下资料的复印件并加盖公司鲜章:直接发包备案表、《营业执照》、资质证书、外省、市监理单位需办理进徐单项注册、施⼯中标(发包)通知书的复印件、总监证及现场监理⼈员证书复印件、需编制相对应⼯程的监理⼤纲、监理⼤纲要附相关项⽬组⼈员名单及劳动保险证明。
徐州市建设局关于印发《徐州市非国有资金投资工程建设项目直接发包监督管理办法(试行)》的通知文章属性•【制定机关】徐州市建设局•【公布日期】2009.07.29•【字号】徐建发[2009]100号•【施行日期】2009.08.01•【效力等级】地方规范性文件•【时效性】现行有效•【主题分类】基本建设正文徐州市建设局关于印发《徐州市非国有资金投资工程建设项目直接发包监督管理办法(试行)》的通知(徐建发〔2009〕100号)局属各单位,机关各处室,市各有关单位:为进一步改善我市投资环境,提高办事效率,保证工程质量,经市政府同意,现将《徐州市非国有资金投资工程建设项目直接发包监督管理办法(试行)》印发给你们,请遵照执行。
执行中的问题请联系局招投标办公室。
附件:徐州市非国有资金投资工程建设项目直接发包监督管理办法二○○九年七月二十九日附件:徐州市非国有资金投资工程建设项目直接发包监督管理办法(试行)第一条为进一步改善我市投资环境,提高办事效率,保证工程质量,根据《中华人民共和国招标投标法》、《江苏省建筑市场管理条例》、江苏省人民政府苏政发(2004)48号《江苏省工程建设项目发包范围和规模标准规定》,结合我市实际,制定本办法。
第二条本办法所称非国有资金投资工程建设项目是指,建设资金来源中不含国有资金、国家融资资金、国际组织贷款或援助资金、外国政府贷款或援助资金等的工程建设项目。
非国有资金投资工程项目直接发包(以下简称直接发包)是指,非国有资金投资的商品住宅及配套设施、园林绿化、自建自用生产厂房及办公用房工程建设项目的施工、监理等发、承包活动。
第三条直接发包由发包人自行组织,遵循合法、公平、公正、诚信的原则,任何单位和个人不得以任何方式非法干涉。
直接发包应当在市建设工程交易中心进行。
第四条直接发包活动,实行事前审核、事中监管、事后备案制度。
建设行政主管部门招投标监管机构(以下简称招投标监管机构)应按照“简化程序,提高效率,优质服务”的工作要求,加强对直接发包活动的监督管理,切实保护发、承包双方的合法权益。
直接发包业务流程指南
一、发包方案登记:
①项目发包方案表(原件)
②项目立项批文(或基本情况说明)
③规划许可证或规划平面图(二选一,如有规划许可证必须提供)
④乙方提供的施工预算书(须盖施工单位公章及预算员章)
⑤资金证明(由银行出具并加盖公章的近一个月对帐单,余额不应低于合同价三分之一)
⑥经审核的施工图纸原件整套,原件审核后退还
二、直接发包登记:
①直接发包申报表(原件)
建设单位:
①自行选择发包方式说明(原件)②营业执照或事业单位法人证书③验资报告④企业章程
施工企业:
①营业执照②安全生产许可证③资质证书④项目经理证⑤B证⑥合同⑦外地企业进市备案表
三、直接发包备案书:招标办备案后发放
注1: 依据建设局要求:施工合同内的工程内容、工程造价、项目经理必须与直接发包备案书完全一致。
注2:项目发包方案表和直接发包申报表格式见附件,另施工企业须入5.0企业库。
以上复印件均应加盖公章。
收费标准:100万以下,1500元/宗;100万以上3000元/宗(甲方30%、乙方70%)咨询电话:0517- 83638315
X。
徐州市建设工程项目直接发包登记表工程项目全国统一编码:徐州市建设局印制填表须知(1)工程项目名称、建设规模、建设内容、投资总额以项目立项的批准文件为依据填写;(2)项目的建设内容、规模只填写发包需备案项目的规模、内容(同一立项文件批准的工程项目若分期实施,应按标段分别备案);(3)项目建设内容、规模应以批准的建设工程规划许可证、施工图审查合格证为依据写明本次备案的单位工程数量、标段、单位工程面积及投资额为准;(4)本次发包标段投资额以具有相应资质的工程造价咨询企业出具的发包控制价为准;(5)发包方式须填写拟定的发包方式:非国有直接发包、依法可办理直接发包的工程项目;(6)发包初步方案按拟定的发包方式制定;(7)工程项目进行招标投标活动,需按备案后的《发包初步方案》实施;(8)发包初步方案经备案核准后需要更改的,需及时报送原审批部门备案;(9)本表内容必须填写真实,凡发现填写资料弄虚作假的,将作为建筑市场不良行为记录予以公示;(10)此表作为组织发承包招投标活动、施工合同备案及领取《施工许可证》的必备要件;此表一式三份,招标人、市场监管处、许可处各一份。
须用蓝或黑色钢笔填写,内容不得涂改。
附件需打印。
注:填写本表具备条件(1)发改委立项批复;(2)建筑工程用地、规划手续;(3)有相应资金或资金来源已经落实(需出具证明);(4)有发包所需的设计图纸及施工图审查合格证等相关资料;(5)发包单位公司章程;(6)工程发包价。
发包单位承诺书我单位承诺绝不违反以下规定,如有违反,自愿按有关规定接受处罚;(一)强令承包人、中介服务机构从事损害公共安全、公共利益或者违反工程建设程序和标准、规范、规程的活动;(二)将工程发包给没有资质证书或者不具有相应资质等级的承包人;(三)要求承包人以低于发包工程成本的价格承包工程或者要求承包人以垫资、变相垫资或者其他不合理条件承包工程;(四)将应当招标发包的工程直接发包,或者与承包人串通,进行虚假招标;(五)强令总承包人实施分包,或者限定总承包人将工程发包给指定的分包人;(六)施工图设计未经审查合格进行施工招标;(七)未依法办理施工合同备案、质、安监手续开工建设;(八)擅自修改勘察设计文件、图纸;(九)强行要求承包人购买其指定的生产厂、供应商的产品;(十)拖欠工程款项。
非国有资金建设项目直接发包工程准备的资料符合建设工程直接发包的项目,进行发包备案时需要备齐如下资料:
一、甲方(发包方)需要准备的资料如下:(发包人营业执照、公司章程、验资报告)
1、建设项目立项批文。
2、本工程的土地证、建筑工程规划许可证、建设用地规划许可证、定点图。
3、有银行开具的资信证明存款证明,资金要能够满足工程施工的需要。
(当年完工的资金需要满足工程造价的50%以上,跨年度完工的资金需要满足工程造价的30%以上。
)
4、发包工程的施工图审查及抗震审查合格证明。
5、符合工程造价的发包控制价编制文件。
(要具有相应资格的工程造价咨询机构编制),工程量清单。
6、发包初步方案。
二、乙方(施工方已在“徐州市建筑市场企业信用信息库”备案)需要准备的资料如下:1、承包人(施工方)的《营业执照》、《施工企业资质证书》、《机构代码证书》、《税务登记证书》、《企业信用手册》(外省市施工企业进徐需办理单项注册手续)、《安全生产许可证》、《安全生产岗位证书》复印件(原件备查),拟选派的建造师(原件留存)、项目技术负责人、施工员、质检员、安全员、造价员、材料员证件(实行电子管理)及人员身份证复印件(建造师无在建工程)。
2、施工单位要编制相应的施工组织设计方案(包括项目部主要技术人员配备、主要劳务人员、施工承诺书、投入设备一览表等情况)。
3、合同价相符的预算书。
三、监理参照施工要求准备。
企业已在“徐州市建筑市场企业信用信息库”备案
《营业执照》、《监理企业资质证书》、选派的注册《监理工程师(总监)》(实行电子管理)及复印件、监理部配置人员资格证书及复印件。
监理规划大纲。
肥城市公共资源交易中心工程直接发包备案表
肥城市公共资源交易中心
声明
一、工程直接发包备案是我中心依据工程发承包双方申请,为其提供的工程发包资料备案存档服务。
二、工程直接发包备案资料的真实性、完整性、有效性,由发承包双方自负,并承担相应的法律责任。
三、我中心出具的《工程直接发包备案表》,仅对发承包双方提交的备案资料有效,证明下列事宜:
(一)备案项目为依法可不招标或因特殊原因不再招标的项目;
(二)备案合同中的承包方及其项目负责人的资质,符合国家规定的有关强制性标准要求。
四、《工程直接发包备案表》一式三份,发包人、承包人、我中心各存一份。
徐州施工合同备案是指在徐州市进行的各类建筑施工活动中,施工合同在签订后需要向相关部门进行备案。
备案的目的在于保障施工合同的合法性、规范性和可追溯性,确保施工活动的顺利进行。
本文将从徐州施工合同备案的定义、必要性、备案流程和注意事项等方面进行详细阐述。
一、徐州施工合同备案的定义徐州施工合同备案是指在徐州市进行的各类建筑施工活动中,施工合同在签订后按照相关法律法规规定,向徐州市住建局等相关部门进行备案登记。
备案内容包括施工合同的基本情况、合同双方主体信息、合同金额、工程地点等。
二、徐州施工合同备案的必要性1. 法律依据:《中华人民共和国建筑法》、《中华人民共和国合同法》、《江苏省建筑市场管理条例》等法律法规明确规定,施工合同应当进行备案。
2. 保障合同权益:施工合同备案有助于保障合同双方的合法权益,防止合同纠纷的发生。
3. 规范建筑市场:施工合同备案有助于规范建筑市场秩序,防止非法施工行为的发生。
4. 便于监管:施工合同备案有助于相关部门对建筑施工活动进行有效监管,确保施工安全、质量和进度。
三、徐州施工合同备案流程1. 准备材料:施工合同备案所需材料包括合同原件、合同双方主体资格证明、合同真实性声明等。
2. 提交申请:合同双方携带相关材料向徐州市住建局或当地住建部门提交施工合同备案申请。
3. 审核备案:相关部门对提交的施工合同进行审核,审核通过后,备案机关会在合同上加盖备案章,并将备案信息录入相关系统。
4. 领取备案证书:合同双方在备案完成后,可领取施工合同备案证书。
四、徐州施工合同备案注意事项1. 合同真实性:施工合同备案时,合同双方要保证合同的真实性,不得虚构、篡改合同内容。
2. 合同完整性:施工合同备案时,合同双方要保证合同的完整性,不得隐瞒、遗漏合同重要条款。
3. 合同合规性:施工合同备案时,合同双方要确保合同符合相关法律法规和政策要求。
4. 合同变更:施工合同备案后,如合同内容发生变更,合同双方应及时向相关部门办理合同变更备案。
附件
建设项目直接发包备案表
类别(施工、监理等): 编号:
说 明
一、本表一式四份,由申请发包的建设单位填写。
表格采用计算机双面打印,相关电子版本可以在“北海建设工程交易信息网”或✈✈“北海住建局建设单位群”中下载。
二、建设单位提交备案材料之前,应进入广西建设厅网上办事大厅:❽广西建筑市场监管和诚信信息一体化平台❾(以下简称❽广西监管平台❾)录入报建信息。
三、工程规模填写幢数、层数、高度、建筑面积等;市政项目填写长度等
四、申请理由要求写明企业性质、资金来源、项目性质或用途等。
五、项目管理机构、监理机构关键岗位人员(施工单位的项目经理、技术负责人、施工员、质量员、安全员,监理单位的项目总监、专业监理工程师、监理员)的配备必须符合《北海市建设工程施工项目部和现场监理部关键岗位人员配备管理办法》的规定。
徐州工程合同备案流程我们需要明确什么是工程合同备案。
简而言之,工程合同备案是指建设单位与施工单位签订的建设工程合同,必须报送至建设行政主管部门进行登记的过程。
这一过程旨在加强对建筑工程合同的管理,防止合同纠纷,确保合同双方的合法权益得到保护。
我们来详细了解徐州工程合同备案的具体流程:1. 准备阶段:在合同签订之前,建设单位应当准备好相关的项目批准文件、建设工程规划许可证、建设用地规划许可证等必要文件。
同时,施工单位也需准备好企业资质证书、营业执照等相关证明材料。
2. 签订合同:双方在平等自愿的基础上,根据工程特点和实际需要,协商一致后签订工程合同。
合同内容应详尽包括工程概况、工期要求、质量标准、工程造价、支付方式等关键条款。
3. 提交备案:合同签订后,建设单位需携带合同原件及上述准备的相关文件,前往徐州市建设行政主管部门进行合同备案。
备案时,工作人员会对提交的资料进行审核,确保信息真实、完整。
4. 审核通过:一旦合同备案资料审核通过,建设行政主管部门会为合同盖章,表明该合同已正式备案。
此时,合同双方可以依据备案合同开展后续的工程建设活动。
5. 信息公示:备案完成后,建设行政主管部门会将合同信息进行公示,接受社会监督。
这有助于提高工程透明度,防止不正当竞争行为的发生。
6. 后续变更:在工程建设过程中,如果遇到设计变更、工程量调整等情况,需要对原合同进行修改的,双方应及时办理合同变更手续,并重新进行备案。
7. 竣工验收:工程完工后,建设单位和施工单位应共同组织竣工验收。
验收合格后,需将竣工验收报告等相关文件提交至建设行政主管部门,以便完成最终的项目备案。
通过以上流程,我们可以看到,徐州工程合同备案是一个系统而严谨的过程。
它不仅保障了合同双方的合法权益,也为整个建筑市场的健康有序发展提供了坚实保障。
因此,无论是建设单位还是施工单位,都应当严格按照规定执行,确保每一步流程的合规性,以促进工程项目的顺利实施。
房屋建筑和市政基础设施工程直接发包备案一次性告知单(发包人名称):你单位拟直接发包的项目,根据《中华人民共和国招标投标法》《中华人民共和国招标投标实施条例》《关于房屋建筑和市政基础设施工程贯彻招标投标法实施条例的意见》及其他相关法律法规规定,请提供相关资料并按下列程序办理备案手续。
特别提醒:根据建工局规定:房屋建筑和市政基础设施类(主要包含房建工程、市政工程、园林绿化、城市轨道交通四类)在招投标项目注册(直接发包-添加项目)统一使用项目编码,请各建设单位到淮安建筑市场信用平台(http://222.184.121.74:8080/JSGCSB/)项目登记进行登记,从所在地主管部门获取项目编码。
详见淮安市招投标网站相关信息。
一、办理程序发包人提供项目编码(如需要)、发包方案→业务科备案→选择发包单位→到业务科办理直接发包登记→到交易中心缴纳交易服务费、领取直接发包登记表和合同。
二、发包方案备案需提供的材料□《淮安区建设工程初步发包方案表》(淮安区招投标网下载)原件一式6份(盖公章)□项目批准文件原件及复印件1份(盖公章)□营业执照副本原件及复印件1份(盖公章)□组织机构代码证原件及复印件1份(盖公章)□规划许可证或规划平面图(二选一,但如有规划许可证必须提供)原件及复印件1份(盖公章)□土地许可原件及复印件1份(盖公章)□资金证明(由银行出具并加盖公章的近一个月对帐单,余额不应低于合同价二分之一)原件1份(盖公章)□定额预算书原件1份(盖公章、法定代表人印章、造价人员章,委托造价机构的加盖造价机构公章和法定代表人印章)□评审报告原件1份□施工图纸审查材料(如不需要图纸审查,则建设单位出具说明)原件及复印件1份(盖公章)三、直接发包登记建设单位需提供材料:□《江苏省房屋建筑和市政基础设施工程直接发包登记表》(淮安区招投标网下载)原件一式6份□合同原件一式6份(双方盖公章并经法定代表人或授权委托人签字)□其他:承包单位提供资料:□办理淮安地区CA,企业及项目经理信息入诚信库□企业营业执照原件及复印件1份(盖公章)□企业资质证书原件及复印件1份(资质符合,盖公章)□安全生产许可证原件及复印件1份(盖公章)□项目负责人资质证书原件及复印件1份(资质符合,盖公章)□项目负责人安全生产B证原件及复印件1份(盖公章)□项目负责人无在建承诺原件1份(加盖公章和法定代表人印章)□信用报告原件及复印件1份(评定等级页,盖公章)□施工预算书原件1份(保持工程量清单与建设单位送审清单一致,与合同价格一致;盖公章、法定代表人印章、造价人员章,委托造价机构的加盖造价机构公章和法定代表人印章)□其他:淮安区招标投标管理办公室经办人:联系电话:85189605我单位已获悉拟直接发包的项目备案程序和所需材料,我单位承诺将在工作日内,按照《一次性告知单》要求,提供真实有效的资料。
徐州市建设工程项目直接发包备案表编号:
徐州市建设局印制
填表须知
(1)工程项目名称、建设规模、建设内容、投资总额以项目立项的批准文件为依据填写;
(2)项目的建设内容、规模只填写发包需备案项目的规模、内容(同一立项文件批准的工程项目若分期实施,应按标段分别备案);
(3)项目建设内容、规模应以批准的规划定点文件为依据写明本次备案的单位工程数量、标段、单位工程面积及投资额;
(4)本次发包标段投资额以具有相应资质的工程造价咨询企业出具的招标控制价为准;
(5)发包方式须填写拟定的发包方式:即非国有直接发包、直接发包;
(6)发包初步方案按拟定的发包方式制定;
(7)工程项目进行招标投标活动,需按备案后的《发包初步方案》实施;
(8)发包初步方案经备案核准后需要更改的,需及时报送原审批部门备案;
(9)本表内容必须填写真实,凡发现填写资料弄虚作假的,将作为建筑市场不良行为记录予以公示;
(10)此表作为组织招投标活动及领取《施工许可证》的必备要件;
此表一式三份,招标人、市场监管处、招标处各一份。
须用蓝或黑色钢笔填写,内容不得涂改。
附件需打印。
注:填写本表具备条件:(1)发改委立项文件;(2)土地证、建筑工程规划许可证、建设用地规划许可证;(3)定点图;(4)有相应资金或资金来源已经落实(需出具证明);(5)有招标所需的施工图设计文件审查合格书、抗震报告;(6)工程预算价;(7)公司章程。
发包单位承诺书
我单位承诺绝不违反以下规定,如有违反,自愿按有关规定接受处罚;
(一)强令承包人、中介服务机构从事损害公共安全、公共利益或者违反工程建
设程序和标准、规范、规程的活动;
(二)将工程发包给没有资质证书或者不具有相应资质等级的承包人;
(三)要求承包人以低于发包工程成本的价格承包工程或者要求承包人以垫资、变相垫资或者其他不合理条件承包工程;
(四)将应当招标发包的工程直接发包,或者与承包人串通,进行虚假招标;
(五)强令总承包人实施分包,或者限定总承包人将工程发包给指定的分包人;
(六)施工图设计未经审查合格进行施工招标;
(七)未依法办理施工许可手续开工建设;
(八)擅自修改勘察设计文件、图纸;
(九)强行要求承包人购买其指定的生产厂、供应商的产品;
(十)拖欠工程款项。
我单位保证在参加徐州建筑市场各项活动中,严格遵守各项诚信、廉政制度,不行贿受贿,自觉执行国家相关的法律法规,如有违反自愿按有关规定接受处罚。
“发包初步方案备案表”如需修改,我单位将按要求及时报送原审批部门备案,如有违反,将自愿承担由此造成的一切不良后果。
承诺人法定名称(公章):
承诺人法定地址:
法定代表人(签字或盖章)
电话:传真:
年月日
附件一:
一、发包工程规模:
二、本次发包内容:
三、本次发包标段划分:
发包单位(盖章)
年月日
附件二:
一、发包单位对施工(监理)企业的资质及业绩要求:
二、发包单位对施工企业建造师(总监)的资质及业绩要求:
发包单位(盖章)
年月日
徐州市建设工程直接发包审批表
编号:
徐州市城乡建设局制。