操作系统试题(绝密)
- 格式:doc
- 大小:182.50 KB
- 文档页数:9
系统集成项目管理工程师绝密押题●信息系统系统集成项目是从客户和用户的需求出技,将硬件、系统软件、工具软件、网络、数据库及相应韵应用软件集成为实用的信息系统的过程,其生命周期包括总体策划、设计、开发、实施、服务保障等。
它是一项综合性的系统工程,_(1) 是系统集成项目成功实施的保障。
①管理②商务③技术④软件⑤独立的应用软件(1)A. ①④B.①②C.③④⑤D.④⑤●根据原信息产业部发布的关于发布《计算机信息系统集成资质等级评定条件(修订版)》的通知(信部规[2003]440号),(2)不是系统集成资质等级评定的条件。
(2) A.企业的注册资金B.企业的软件开发实力C.企业是否通过了质量管理体系认证D.企业领导的学历●关于信息系统集成项目的特点,下述说法中,(3) 是不正确的。
资质证书予以注销(3) A.信息系统集成项目是高技术与高技术的集成,要采用业界最先进的产品和技术B.信息系统集成项目对企业管理技术水平和项目经理的领导艺术水平要求比较高C.信息系统集成项目的需求常常不够明确,而加强需求变更管理以控制风险.D.信息系统集成项目经常面临人员流动率较高的情况●根据原信息产业部2003年10月发布的关于发布《计算机信息系统集成资质等级评定条件(修订版)》的通知(信部规[2003]440号),要求系统集成一级资质企业中具有计算机信息系统集成项目管理资质的人数不少于M名,其中高级项目经理人数不少于n名,则(4)。
(4)A.m=35,n=10 B.m=25,n=8 C.m=15,n=6 D.m=15,n=3●关于计算机信息系统集成资质监督管理的说法中,(5)是不正确的。
(5)A.获证单位应每年进行一次自检B.资质认证工作办公室对获证单位每年进行抽查C.资质认证工作办公室每三年进行一次换证检查D.末按时申请换证检查或拒绝接受监督检查的单位,视为自动放弃资格,其资质证书予以注销第十九条《资质证书》有效期为四年。
计算机操作系统专升本常见题目计算机操作系统是计算机科学与技术专业的重要课程之一,对于专升本考生来说,掌握操作系统的基本原理和常见问题是非常重要的。
下面将介绍一些常见的计算机操作系统专升本考试题目,并给出详细的解答。
一、选择题1. 操作系统的主要功能不包括下列哪个?A. 资源管理B. 进程管理C. 文件管理D. 数据传输解析:D。
操作系统的主要功能包括资源管理、进程管理、文件管理和设备管理,数据传输属于设备管理的一部分。
2. 在操作系统的资源管理中,内存管理的主要任务是什么?A. 分配和回收内存B. 进程调度C. 文件管理D. 设备驱动程序的管理解析:A。
内存管理的主要任务是为进程分配内存空间,并在进程结束后将其回收,以实现内存的最优利用。
3. 进程调度算法的目标是什么?A. 提高系统的吞吐量B. 减少响应时间C. 公平分配CPU时间D. 减少程序的等待时间解析:C。
进程调度算法的目标是公平分配CPU时间,保证每个进程在运行中都能得到合理的执行机会,避免某些进程长时间占用CPU 而导致其他进程无法运行的情况。
二、填空题1. 操作系统是一种控制和管理计算机硬件和软件资源的______。
解析:中间件。
操作系统是介于硬件和应用程序之间的中间件,它负责协调和管理硬件和软件资源,为用户提供一个方便、高效的运行环境。
2. 程序的执行状态主要包括就绪态、运行态和______。
解析:阻塞态。
程序在执行过程中可能会因为等待外部资源或者其他原因而进入阻塞态,此时无法继续执行,直到条件满足才能恢复执行。
三、简答题1. 什么是死锁?死锁产生的条件是什么?如何预防和解决死锁问题?解析:死锁是指两个或多个进程因资源竞争而无法继续执行的状态。
死锁产生的条件包括互斥条件、请求和保持条件、不可剥夺条件和循环等待条件。
预防死锁的方法包括破坏死锁的四个必要条件中的任意一个,如引入资源的有序分配、避免进程占有资源而无法同时获得其他资源等。
计算机二级题库导言计算机二级考试是国家职业资格认证的一项重要考试,对于计算机从业人员来说具有重要意义。
为了帮助考生更好地备考和提升自己的能力,本文整理了一些计算机二级题库,并根据不同的考试科目划分了题目类型。
希望此题库能够对考生备考和实战有所帮助。
一、操作系统1. 操作系统概述•题目一:操作系统的定义是什么?•题目二:列举几个常见的操作系统。
•题目三:操作系统的主要功能有哪些?2. 进程管理•题目一:什么是进程?•题目二:进程的状态包括哪些?•题目三:进程调度算法有哪些?3. 内存管理•题目一:什么是虚拟内存?•题目二:页式存储管理中,页表的作用是什么?•题目三:页面置换算法有哪些?4. 文件系统•题目一:文件系统有哪些常见的组织方式?•题目二:什么是文件权限?•题目三:文件系统的优化策略有哪些?二、数据库1. 数据库概述•题目一:什么是数据库?•题目二:数据库的主要特点有哪些?•题目三:数据库的三级模式是什么?2. 数据库设计•题目一:什么是关系模式?•题目二:什么是主键和外键?•题目三:数据库的范式有哪些?3. SQL语言•题目一:SQL是什么?•题目二:SELECT语句的作用是什么?•题目三:如何创建一个新的数据库表?4. 数据库管理系统•题目一:什么是数据库管理系统?•题目二:列举几个常见的数据库管理系统。
•题目三:数据库的备份和恢复有哪些方法?三、网络技术1. 网络概述•题目一:什么是计算机网络?•题目二:网络的那些标准层次结构?•题目三:OSI七层模型是什么?2. TCP/IP协议•题目一:TCP/IP协议是什么?•题目二:TCP和UDP的区别是什么?•题目三:ARP协议的作用是什么?3. 网络安全•题目一:什么是网络安全?•题目二:什么是防火墙?•题目三:常见的网络攻击方式有哪些?4. 网络管理•题目一:什么是网络管理?•题目二:SNMP协议的作用是什么?•题目三:网络拓扑结构有哪些?四、编程语言1. 计算机常用编程语言•题目一:列举几个常见的计算机编程语言。
实用文档操作系统应用——复习题(绝密)单选题:1、在Windows的中文输入方式下,中英文输入方式之间切换应按的键是______。
A.Ctrl+AltB.Ctrl+ShiftC.Shift+SpaceD.Ctrl+Space答案:D2、不可能在任务栏上的内容为______。
A.对话框窗口的图标B.正在执行的应用程序窗口图标C.已打开文档窗口的图标D.语言栏对应图标答案:A3、在Windows中,“计算机”图标______。
A.一定出现在桌面上B.可以设置到桌面上C.可以通过单击将其显示到桌面上D.不可能出现在桌面上答案:B4、Windows菜单操作中,如果某个菜单项的颜色暗淡,则表示______。
A.只要双击,就能选中B.必须连续三击,才能选中C.单击被选中后,还会显示出一个方框要求操作者进一步输入信息D.在当前情况下,这项选择是没有意义的,选中它不会有任何反应答案:D5、启动Windows操作系统后,桌面系统的屏幕上肯定会显示的图标是______。
A.“回收站”和“开始”按钮B.“计算机”﹑“回收站”和“资源管理器”C.“计算机”﹑“回收站”和“Office”D.“计算机”﹑“开始”按钮和“Internet浏览器”答案:A6、在Windows 中,不能在“任务栏”内进行的操作是_________。
A.程序间切换B.修改图标属性C.输入法切换D.快速启动某些程序答案:B7、在Windows中,双击驱动器图标的作用是______。
A.查看硬盘所存的文件和文件夹B.备份文件C.格式化磁盘D.检查磁盘驱动器答案:A8、在Windows资源管理器中,要把文件或文件夹图标设置成”大图标“方式显示,使用的菜单组是______。
A.“文件”菜单B.“编辑”菜单C.“查看”菜单D.“工具”菜单答案:C9、在Windows 中,下列四种说法中正确的是______。
A.Windows操作系统感染的计算机病毒是一种程序B.Windows中的文件名不能用大写字母C.安装了Windows的计算机,其硬盘常常安装在主机箱内,因此是一种内存储器D.安装了Windows的微型计算机,其内存容量不能超过4MB答案:A10、桌面是Windows启动后的初始画面,下面哪些一定是桌面的组成部分______。
一、单项选择题(共70小题,每题1分,共70分。
在给出的选项中,只有一项是最准确的上相应位置处)。
得分1.CAM表示为()。
A、计算机辅助设计B、计算机辅助制造C、计算机辅助教学D、计算机辅助模拟2.操作系统的功能是()。
A、将源程序编译成目标程序B、负责诊断机器的故障C、控制和管理计算机系统的各种硬件和软件资源的使用D、负责外设与主机之间的信息交换3.在微型计算机内存储器中,不能用指令修改其存储内容的部分是()。
A. RAMB. DRAMC. ROMD. SRAM4.下列关于计算机的叙述中,不正确的一条是()。
A、运算器主要可以进行算术逻辑运算B、一个字节等于8个二进制位C、CPU是计算机的核心部件D、磁盘存储器是一种输出设备5.第1代电子计算机使用的电子元件是()。
A、晶体管B、电子管C、中、小规模集成电路D、大规模和超大规模集成电路6.下列4条叙述中,正确的一条是()。
A、R进制数相邻的两位数相差R倍B、所有十进制小数都能准确地转换为有限的二进制小数C、存储器中存储的信息即使断电也不会丢失D、汉字的机内码就是汉字的输入码7.下列()只能充当输入设备。
A、扫描仪B、打印机C、耳麦D、硬盘8.计算机硬件组成中的主机由()组成。
A、CPU、外存储器、外部设备B、CPU和内存储器C、CPU和存储器系统D、主机箱、键盘、显示器9.根据系统规模大小与功能的强弱来分类,笔记本电脑属于()。
A大型机B中型机C小型机D微型机10.用高级语言编写的程序称为()。
A、用户程序B、源程序C、系统程序D、汇编程序11.计算机系统组成主要分为()。
A、主机、键盘和显示器B、计算机与外部设备C、硬件系统和软件系统D、系统软件与应用软件12.CPU、存储器、I/O设备是通过()连接起来的。
A、USBB、总线C、系统文件D、控制线13.目前全球最大的CPU芯片生产厂商是()。
A. AMD公司B.微软公司C. OMRON公司D. INTEL(英特尔)公司14.高速缓冲存储器是为了解决()。
保密知识测试题及答案3一、单选题:1、国家秘密是关系国家安全和利益,(B),在一定时间内只限一定范围的人员知悉的事项。
A、根据实际需要确定B、依照法定程序确定C、按照领导的意图确定D、依据规章制度确定2、以下不属于保密违法行为的是(D)。
A、私自买卖涉密地图B、利用连接互联网计算机存储、处理绝密信息C、将涉密计算机连接互联网D、按照国家有关规定对涉密载体进行销毁3、摘录、引用国家秘密内容形成的涉密载体,应(B)。
A、按新生成密件管理,重新确定密级、保密期限和知悉范围B、按原件密级、保密期限和知悉范围管理C、按秘密级密件管理D、按机密级密件管理4、涉密文件公开发布前应当履行(B)。
A、定密程序B、解密程序C、变更程序D、解除程序5、下列不属于保密宣传教育的内容的是(B)。
A、保密工作形势B、泄密案件查处线索C、先进事迹D、典型案例6、存储国家秘密信息的介质,应按所存储信息的(A)密级标明密级,并按相应的密级文件进行管理。
A、最高B、最低C、相应D、数量最多7、涉密人员上岗应当经过保密教育培训,掌握保密知识技能,签订(C),严格遵守保密规章制度,不得以任何方式泄露国家秘密。
A、保密协议B、保密合同C、保密承诺书D、竞业限制8、保放结合,是指在开展保密工作时,要正确处理保密与信息公开的关系,做到(C)。
A、保要害保重点B、保中心保重点C、保核心保重点D、保核心保要害9、突出重点是保密检查的原则之一,关于突出重点,下列说法错误的是(C)。
A、把服从服务党和国家中心工作作为重点B、把关系政治、经济、外交、国防等战略性、全局性核心国家秘密作为重点C、把所有机关单位和涉密人员作为重点D、把发生重大泄密事件的机关、单位,以及工作中容易发生泄密的薄弱环节作为重点10、当需要将病毒库,系统补丁程序等导入到涉密计算机时,可以采取下列哪种方式(C)。
A、通过中间机刻录只读盘B、通过中间机拷贝普通U盘C、通过专用装置单向导入D、使用MP3播放器作为存储介质进行导入11、各单位保密工作机构应对计算机信息系统的工作人员进行(C)的保密培训,并定期进行保密教育和检查。
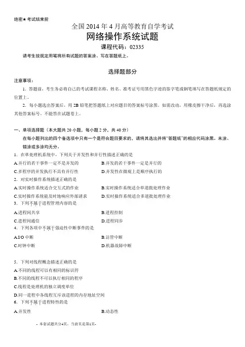
绝密★考试结束前全国2014年4月高等教育自学考试网络操作系统试题课程代码:02335请考生按规定用笔将所有试题的答案涂、写在答题纸上。
选择题部分注意事项:1.答题前,考生务必将自己的考试课程名称、姓名、准考证号用黑色字迹的签字笔或钢笔填写在答题纸规定的位置上。
2.每小题选出答案后,用2B铅笔把答题纸上对应题目的答案标号涂黑。
如需改动,用橡皮擦干净后,再选涂其他答案标号。
不能答在试题卷上。
一、单项选择题(本大题共20小题,每小题2分,共40分)在每小题列出的四个备选项中只有一个是符合题目要求的,请将其选出并将“答题纸”的相应代码涂黑。
未涂、错涂或多涂均无分。
1.在单处理机系统中,下列关于并发性和并行性描述正确的是A.并行的若干事件一定不是并发的B.并发的若干事件一定是并行的C.多程序的并发执行不具有并行性D.并发性在微观上是顺序执行的2.对实时操作系统描述正确的是A.实时操作系统适合交互式的作业B.实时操作系统适合单道批处理作业C.实时操作系统能及时地响应外部请求D.实时操作系统适合多道批处理作业3.下列不属于...进程管理内容的是A.进程间共享B.进程控制C.进程间通信D.进程同步4.下列各项中不属于...强迫性中断事件的是A.I/O中断B.访管中断C.时钟中断D.机器故障中断5.下列对线程概念描述正确的是A.不同的线程可以有相同的标识符B.不同的线程不可以执行相同的程序C.线程是处理机的独立调度单位D.同一进程中各线程互斥该进程的内存地址空间6.下列不属于...进程特性的是A.并发性B.动态性C.共享性D.交互性7.在现代的外部设备中,为了匹配I/O设备与CPU之间的处理速度,一般都设有采用专用硬件的A.数据缓冲区 B.数据控制块C.共享磁盘D.冗余磁盘8.在移臂调度算法中,选择与当前磁头移动方向一致且距离最近柱面的算法为A.旋转调度B.最短寻找时间优先调度C.单向扫描调度D.电梯调度9.客户机/服务器模式中,每个结点A.只能作客户机B.只能作服务器C.不是客户机也不是服务器D.可以作客户机也可以作服务器10.管理员无需授予用户管理特权就可以委派某些任务,这样的用户组称为A.全局组B.通用组C.域本地组D.内置组11.TLI/XTI把相互通信的两个进程称为A.端口B.节点C.接口D.端点12.TCP服务器在收到客户机发来的消息之前的工作流程为:socket( )→bind( ) →listen( )和A. accept( )B. read( )C. connect( )D. close( )13.通常所说的Socket为流行的TCP/IP编程接口,它的系统运行环境是wareB.WindowsC.OS/2D.UNIX14.每台主机的IP地址是A.动态的B.不确定的C.唯一的D.共享的15.提供给每个网络用户关于自身使用网络资源情况的详细信息,这是计费管理的A.数据查询功能B.操作记录功能C.阈值控制功能D.身份认证功能16.DNS的核心是分级的、基于域的命名机制,以及为了实现这个命名机制而建立的A.分布式操作系统B.分布式数据库系统C.集中式操作系统D.集中式文件系统17.在Ubuntu9.0中,命令~ #/etc/init.d/bind restart的功能是开机后A.人工启动B.人工重新启动C.人工关闭D.设定DNS自动启动18.Samba模仿了Windows内核的文件和打印协议,称之为A.SNMP协议B.SMB协议C.SMTP协议D.FPINT协议19.单体系统也称程序系统,其设计方法为A.面向过程B.面向结构C.面向对象D.面向记录20.IIS服务器为客户提供Web浏览器服务所使用的协议是A.FTPB.HTTPC.SMTPD.NNTP非选择题部分注意事项:用黑色字迹的签字笔或钢笔将答案写在答题纸上,不能答在试题卷上。
涉密信息系统集成资质保密知识测试题库1、一切国家机关、武装力量、政党、社会团体、( )都有保守国家秘密的义务。
——[单选题]A 国家公务员B 共产党员C 企业事业单位和公民正确答案:C2、各级机关、单位对产生的国家秘密事项,应当按照( )及时确定密级。
——[单选题]A 保密法实施办法B 保密规章制度C 国家秘密及其密级具体范围的规定正确答案:C3、一份文件为机密级,保密期限是20年,应当标注为( )。
——[单选题]A 密20年B 20年★机密C 机密★20年正确答案:C4、某文件标注“绝密★”,除另有规定外,标识该文件保密期限最长不超过( )。
——[单选题]A 30年B 20年C 长期正确答案:A5、涉密人员离岗、离职前,应当将所保管和使用的涉密载体全部清退,并( )。
——[单选题]A 登记销毁B 订卷归档C 办理移交手续正确答案:C6、变更密级或解密,应由( )。
——[单选题]A 密件使用单位决定B 原定密机关、单位决定,也可以由其上级机关决定C 国家保密行政管理部门制定的单位决定正确答案:B7、传递绝密级秘密载体,( )。
——[单选题]A 只能通过机要交通递送B 只能通过机要通信递送C 必须通过机要交通、机要通信或派人直接递送正确答案:C8、销毁秘密文件、资料要履行( )手续,并由两名以上工作人员到指定场所监销。
——[单选题]A 审批、登记B 交接C 清点正确答案:A9、储存国家秘密信息的介质,应按所储存信息的( )密级标明密级,并按相应的密级文件进行管理。
——[单选题]A 最高B 最低C 相应正确答案:A10、涉密场所应当按照国家有关规定经相关部门的安全技术检测,与境外机构、人员住所保持( )的安全距离。
——[单选题]A 300米B 1000米C 相应正确答案:C11、计算机信息系统的保密管理应当实行( )制,由使用计算机信息系统的单位主管领导负责本单位的计算机信息系统的保密工作,并指定有关机构和人员具体承办。
绝密★启用前黑龙江外国语学院继续教育学院 2014 年 秋 季学期《操作系统及windows 基础》试卷( A 卷)一、 选择题(本大题共 20小题,每小题 2分,共 40分) 1.在Windows XP 中,各应用程序之间的信息交换是通过 ( )进行的。
A )记事本B )剪贴板C )画图D )写字板2.在Windows XP 中,将文件存储到磁盘中是( )的。
A )按磁道存取B )按扇区存取C )按名存取D )随机存取3.在Windows XP 环境中,整个显示屏幕称为 ( ) 。
A )桌面B )窗口C )资源管理器D )图标4.Windows XP 是 ( )操作系统。
A )多用户多任务B )单用户多任务C )多用户单任务D )单用户单任务5.Windows XP “开始”菜单中的“我的音乐”菜单项对应硬盘上的 ( )。
A )一个文件夹B )一个程序C )一个快捷方式D )一张图片6.Linux 操作系统是( )操作系统。
A )单用户单任务B )多用户C )单用户多任务D )多用户多任务7.在Windows 环境中,屏幕上可以同时打开若干个窗口,其排列方式是( )。
A )只能由系统决定,用户无法改变B )既可以平铺也可以层叠,由用户选择C )只能平铺D )只能层叠8.操作系统的主要功能是 ( )。
A )实现软硬件转换B )管理系统中所有的软.硬件资源C )把源程序转化为目标程序D )进行数据处理9.下列关于Windows XP 中Windows Media Player 的说法,不正确的是( )。
A )集成了原来的CD 播放器B )可以用来查找和收听广播C )可以播放流媒体文件D )不可以播放DVD10.在搜索或显示文件目录时,若用户使用通配符为*.*,其搜索或显示的结果为( )。
A )所有含有*的文件B )所有扩展名中含有*的文件C )所有文件D )所有非可执行的文件11.以下有关Windows XP 删除操作的说法,不正确的是( )。
绝密★启用前20171002326一、单项选择题(本大题共20小题,每小题1分,共20分)1、D2、A3、A4、D5、B6、D7、A8、B9、C10、B 11、D12、B13、C14、C15、A16、C17、D18、C19、A20、B二、多项选择题(本大题共5小题,每小题2分,共10分)21、ABCD22、ADE23、BCD24、ADE25、BCDE三、填空题(本大题共7小题,每小题2分,共14分)26、程序员接口(1分)操作员接口(1分)27、处理器管理(或CPU管理)(2分)28、指令地址(1分)断点(或返回地址)(1分)29、顺序存取(1分)随机存取(1分)30、8192(2分)31、操作正常结束(1分)操作异常结束(1分)32、死锁(或饿死,或饥饿)(2分)四、简答题(本大题共5小题,每小题4分,共20分)33、基址寄存器、限长寄存器(各1分)基址寄存器的值≤访问地址≤限长寄存器的值(2分)34、文件保密是指防止他人窃取文件,确保文件的安全性。
(1分)常用的文件保密措施有:(1)隐藏文件目录。
(1分)(2)设置口令。
(1分)(3)使用密码。
(1分)35、(1)先来先服务调度算法:服务顺序:50→110→180→32→115→15→120→60→70(1分)磁头移动道数=60+70+148+83+100+105+60+10=636(1分)(2)单向扫描调度算法:服务顺序:50→60→70→110→115→120→180→0→15→32(1分)磁头移动道数=10+10+40+5+5+60+180+15+17=342(1分)36、(1)创建线程无需另外分配资源,而创建进程需要分配资源;(1分)(2)因为创建线程无需分配资源,因此创建线程速度比创建进程速度快;(1分)(3)线程间的通信在同一地址空间中进行,不需要额外的通信机制,所以通信简单,信息传递速度也更快;(1分)(4)线程能独立执行,充分利用和发挥处理器与外围设备并行工作的能力。
一、XX基本知识考试试题〔共238题〕一、填空题〔共46题〕1、国家秘密是指关系国家的安全和利益,依照法定程序确定,在一定时间内只限一定X围的人员知悉的事项。
2、各级国家机关、单位对所产生的国家秘密事项,应当按照国家秘密与其密级具体X围的规定确定密级。
3、文件、资料汇编中有密件的,应当对各独立密件的密级和XX期限作出标志。
并在封面或者首页以其中的最高密级和最长XX期限作出标志。
4、摘录、引用密件中属于国家秘密的内容,应当以其中最高密级和最长XX期限作出标志。
5、保守国家秘密是我国公民的一项基本义务。
6、涉密人员是指因工作需要,接触、知悉、管理和掌握国家秘密的人员。
7、涉密人员上岗前要经过XX审查和培训。
8、因私出国〔境〕的重要涉密人员须经军工集团公司或省级国防科技工业管理部门审批。
9、涉密人员脱密期届满的,对其知悉的国家秘密仍负有XX义务。
10、涉密人员脱离涉密岗位必须实行脱密期管理,其中核心涉密人员脱密期为3-5 年,重要涉密人员为2-3 年,一般涉密人员为1-2 年。
11、涉密人员脱离涉密岗位必须清退所有保管的涉密载体、签订XX承诺书以后,才能办理手续。
12、外聘工勤服务人员不得接触国家秘密。
13、“绝密”是最重要的国家秘密,泄露会使国家的安全和利益遭受特别严重的损害。
14、XX期限需要延长的,由原确定密级和XX期限的机关、单位或者上级机关决定。
15、不准在私人交往和通信中泄露国家秘密。
16、不准在普通手机通话和发送短信中涉与国家秘密。
17、不准将普通手机与涉密计算机(涉密信息系统) 连接。
18、不准将普通手机带入涉密场所。
19、不得在互联网上用电子传送国家秘密信息。
20、不准通过普通邮政、快递、物流方式传递属于国家秘密的文件、资料和其他物品。
21、个人因公外出,应把所携带涉密载体存放在XX设备里。
22、销毁磁介质、光盘等秘密载体,应当采用物理或化学的方法彻底销毁,确保信息无法还原。
23、不得在涉密计算机和非涉密计算机上交叉使用移动存储介质。
网络与信息安全管理员(4级)试题一、单选题(共60题,每题1分,共60分)l、在Linux系统中,()通常称为FIFO。
A、无名管道B、有名管道C、文件管道D、命名管道正确答案: D2、Wire Shark软件安装时可选安装的WinPc a p软件的作用是()。
A、提供包过滤能力B、提供GUI界面C、提供底层的抓包能力D、增强抓包结果的分析能力正确答案: C3、()是传输层以上实现两个异构系统互连的设备。
A、路由器B、网桥C、网关D、集线器正确答案: A4、()是指攻击者在非授权的情况下,对用户的信息进行修改,如修改电子交易的金额。
A、非法使用攻击B、拒绝服务攻击C、信息泄漏攻击D、完整性破坏攻击正确答案: D5、网络犯罪的人一般具有较高的专业水平体现了互联网信息内容安全犯罪()的特点。
A、犯罪手段提升B、犯罪后果严重化C、犯罪主体专业化D、犯罪手段隐蔽化正确答案: C6、下列关于Bot n et说法错误的是()。
A、用Botnet发动DDo S攻击B、Botnet的显著特征是大量主机在用户不知情的情况下,被植入了C、拒绝服务攻击与Bot n et网络结合后攻击能力大大削弱D、Botnet可以被用来传播垃圾邮件、窃取用户数据、监听网络和扩正确答案: C7、来自网络的拒绝服务攻击可以分为停止服务和消耗资源两类。
攻击特点不包括以下哪个()。
A、多源性、特征多变性B、攻击目标与攻击手段多样性C、开放性D、隐蔽性正确答案: C8、计算机病毒的特性包括()。
A、传播性、破坏性、寄生性B、传染性、破坏性、可植入性C、破坏性、隐蔽性、潜伏性D、自我复制性、隐蔽性、潜伏正确答案: C9、TC SEC标准将计算机系统分为()个等级、7个级别。
A、4B、5C、6D、7正确答案: A10、上网收集与被害人、被害单位有关的负面信息,并主动联系被害人、被害单位,以帮助删帖、“沉底”为由,向其索取财物的行为,构成()。
A、诈骗罪B、诽谤罪C、侮辱罪D、敲诈勒索罪正确答案: D11、TCP/IP参考模型的四个层次分别为()、网际层、传输层、应用层。
网络安全试题一一.判断题(每题1分,共25分)1.计算机病毒对计算机网络系统威胁不大。
2.黑客攻击是属于人为的攻击行为。
3.信息根据敏感程序一般可为成非保密的、内部使用的、保密的、绝密的几类。
4.防止发送数据方发送数据后否认自已发送过的数据是一种抗抵赖性的形式。
5.密钥是用来加密、解密的一些特殊的信息。
6.在非对称密钥密码体制中,发信方与收信方使用不同的密钥。
7.数据加密可以采用软件和硬件方式加密。
8.Kerberos协议是建立在非对称加密算法RAS上的。
9.PEM是专用来为电子邮件提供加密的。
10.在PGP中用户之间没有信任关系。
11.Kerberos能为分布式计算机环境提供对用户单方进行验证的方法。
12.当一个网络中的主机太多时,可以将一个大网络分成几个子网。
13.对路由器的配置可以设置用户访问路由器的权限。
14.计算机系统的脆弱性主要来自于网络操作系统的不安全性。
15.操作系统中超级用户和普通用户的访问权限没有差别。
16.保护帐户口令和控制访问权限可以提高操作系统的安全性能。
17.定期检查操作系统的安全日志和系统状态可以有助于提高操作系统安全。
18.在Windows NT操作系统中,域间的委托关系有单向委托和双向委托两种。
19.在NetWare操作系统中,使用NIS提供的层次式的分配和管理网络访问权的办法。
20.审计和日志工具可以记录对系统的所有访问,可以追踪入侵者的痕迹,能够找出系统的安全漏动。
21.访问控制是用来控制用户访问资源权限的手段。
22.数字证书是由CA认证中心签发的。
23.防火墙可以用来控制进出它们的网络服务及传输数据。
24.防火墙中应用的数据包过滤技术是基于数据包的IP地址及TCP端口号的而实现对数据过滤的。
25.病毒只能以软盘作为传播的途径。
二.单项选择题(每题1分,共25分)1.目前广为流行的安全级别是美国国防部开发的计算机安全标准-可信任计算机标准评价准则(Trusted Computer Standards Evaluation Criteria)。
涉密信息系统集成资质保密知识测试题(三)您的部门: [单选题] *○呼叫运营部○渠道管理部○市场数据部○质检调度中心○综合业务部○培训部○技术保障部○财务部您的姓名: [填空题] *_________________________________一、填空题(每空1分)1. 从事涉密现场项目开发、工程施工、运行维护的人员应为___。
[填空题] *空1答案:涉密人员2. 工作人员离开办公场所,应当将涉密载体存放在___里。
[填空题] *空1答案:保密设备3. 核心涉密岗位是指___、___、___或者经常处理___事项的工作岗位。
[填空题] *空1答案:产生空2答案:管理空3答案:掌握空4答案:绝密级4. 涉密人员在脱密期内不得在___工作。
[填空题] *空1答案:境外驻华机构或外商独资企业5. 传递涉密载体应当通过___、___或其它符合保密要求的方式进行。
[填空题] *空1答案:机要交通空2答案:机要通信6. 销毁涉密载体应当履行___、___、___手续,并送交保密行政管理部门设立的销毁工作机构或指定的单位销毁。
[填空题] *空1答案:清点空2答案:登记空3答案:审批7. 计算机一旦存储和处理过一份涉密信息,就应当确定为___,并粘贴相关密级标志。
[填空题] *空1答案:涉密计算机8. 涉密网络需要设置___负责运行维护。
[填空题] *空1答案:专门的机构或人员9. 涉密人员因私出境应___,还应按照有关规定___。
[填空题] *空1答案:经所在单位同意空2答案:办理保密审批手续10. 机密、秘密级涉密载体应当存放在___,绝密级涉密载体应当存放在___。
[填空题] *空1答案:密码文件柜空2答案:密码保险柜11. 涉密信息系统应当按照国家保密规定和标准制定分级保护方案,采取___,___,___,___信息流转控制等安全保密防护措施。
[填空题] *空1答案:身份鉴别空2答案:访问控制空3答案:安全审计空4答案:边界安全防护12. 涉密载体下落不明,自发现之日起,绝密载体___,机密、秘密级载体___查无结果的,按泄密事件处理。
“操作系统”复习提纲2010-6-261.什么是操作系统?如何理解它的“机器扩展(extended machine)”和“资源管理(resource management)”两个基本能力?答:操作系统是计算机系统中的一个系统软件,是一些程序模块的集合1、它们能以尽量有效、合理的方式组织和管理计算机的软硬件资源2、合理的组织计算机的工作流程,控制程序的执行并向用户提供各种服务功能3、使得用户能够灵活、方便、有效的使用计算机,使整个计算机系统能高效地运行作为扩展机器的操作系统,为程序员隐藏硬件的实际细节,并提供一个可以读写的、简洁的命名文件视图的程序。
它还隐藏了大量与中断、定时器、存储管理以及其他与底层特征有关的令人烦恼的细节。
作为资源管理者的操作系统,主要任务是记录使用资源的情况、对资源的请求进行授权、计算使用费用,并且为不同的程序和用户协调互相冲突的资源请求。
在时间和空间上实现共享资源的复用。
2.中断发生时,操作系统底层的运行框架(Skeleton)?答:1)硬件压入堆栈技术器等2)硬件从中断向量装入新的程序计数器3)汇编语言过程保存寄存器值4)汇编语言过程设置新的堆栈5)C中断服务例程运行(典型的读和缓冲输入)6)调度程序决定下一个将运行的进程7)C过程返回至汇编代码8)汇编语言过程开始运行新的当前进程。
3.什么是进程和线程,区别是什么?答:线程是在进程内用于调度和占有处理机的基本单位,它由线程控制表、存储线程上下文的用户栈以及核心栈组成。
进程是程序的一次动态执行过程,它也是系统资源分配的基本单位,它能和其他进程并发执行。
线程与进程的主要区别:进程是资源管理的基本单位,线程只是处理机调度的基本单位。
进程进行处理机切换和调度时间较长,而线程进行处理机切换和调度时间较短,不发生资源的变化。
线程和进程一样,都有自己的状态,也有相应的同步机制,不过由于线程没有单独的数据和程序空间,因此线程没有挂起状态。
进程的调度、同步机制大多数由操作系统内核完成,而线程的控制既可以由操作系统内核进行,也可以由用户控制进行。
4.针对如下的多线程Web Server代码,图式说明进程和线程的结构关系。
5.两种主要的线程实现技术比较:1)在用户空间;2)在内核中。
解:在用户空间:(1)由应用程序完成所有线程的管理(2)核心不知道线程的存在,当线程调用系统调用时,整个进程阻塞(3)线程切换不需要核心态特权(4)调度是针对应用的,是特定的(5)核心只将处理器分配给进程,同一进程中的两个线程不能同时运行于两个处理器上在内核中:(1)所有线程管理由核心完成(2)没有线程库,但对核心线程工具提供API(3)核心维护进程和线程的上下文(4)线程之间的切换需要核心支持(5)以线程为基础进行调度(6)阻塞是在线程一级完成(7)对多处理器,核心可以同时调度同一进程的多个线程(8)在同一进程内的线程切换调用内核,导致速度下降6.概念理解:竞争条件(Race conditions)、互斥(Mutual exclusion)、临界区(critical regions)答:1)竞争条件(Race conditions):两个或多个进程读写某些共享数据,而最后的结果取决于进程运行的精确时序,称为竞争条件2)互斥(Mutual exclusion):以某种手段确保当一个进程在使用一个共享变量或文件时,其他进程不能做同样的操作。
3)临界区(critical regions):对共享内存进行访问的程序片段7.基于信号量(semaphore)的生产者-消费者问题解决算法。
解:#define N 100 /*缓冲区中的槽数*/Typedef int semaphore; /*信号量是一种特殊的整型数据*/Semaphore mutex = 1; /*控制对临界区的访问*/Semaphore empty = N; /*计数缓冲区的空槽数*/Semaphore full = 0; /*计数缓冲区的满槽数*/V oid producer(void){Int item;While(true){ /*true是常量1*/Item = produce_item(); /*产生放在缓冲区的数据*/Down(&empty); /*将空槽数目减1*/Down(&mutex); /*进入临界区*/Insert_item(item); /*将新的数据项放到缓冲区中*/Up(mutex); /*离开临界区*/Up(&full); /*将满槽的数目加1*/}V oid consumer(void){Int item;While(ture){Down(&full)Down(&mutex);Item = remove_item();Up(&mutex);Up(&empty);Consume_item(item);}}8.基于线程、互斥锁(mutex)和条件变量(condition variables)的生产者-消费者问题解决算法。
9.基于管程(Monitor)的生产者-消费者问题解决算法。
解:monitor ProducerConsumercondition full,empty;integer count;Procedure insert(item:integer)BeginIf count = N then wait(full);Insert_item(item);Count :=count +1;If count =1 then signal(empty);EndFunction remove:integer;BeginIf count = 0 then wait(empty);Remove = remove_item;Count :=count+1;If count = N-1 then signal(full);EndCount :=0;End monitor;Procedure producerBeginWhile ture doBeginItem = produce_item;producerConsumer.insert(item);endendprocedure consumerbeginwhile true dobeginitem= producerConsumer.remove;consume_item(item)endend;10.基于消息传递的生产者-消费者问题解决算法。
#define N 100V oid producer(void){Int item;Message m;While(TURE){Item = produce_item();Receive(consumer,&m);Build_message(&m,item);Send(consumer,&m);}}V oid consumer(void){Int item,I;Message m;For(i=0;i<N;i++)Send(producer,&m)While(true){Receive(producer,&m);Item = extract_item(&m);Send(producer,&m);Consume_item(item);}}11.五个批处理作业A到E几乎同时到达计算中心,其预计运行时间分别为10, 6,2, 4和8分钟。
他们的优先级为3, 5, 2, 1和4, 其中5是最高优先级。
针对以下调度算法,请计算平均周转时间。
(进程切换开销忽略不计)a)Round robin.(轮转调度)在头10分钟里,每个作业获得1/5的cpu时间,在第10分钟时C结束,在接下来的8分钟里每个作业获得1/4的cpu时间,然后D完成,以此类推,因此,5个作业完成的时间分别为10,18,24,28,30分钟平均周转时间(10+18+24+28+30)/5=22分钟b)Priority scheduling(优先级调度)执行顺序是BEACD,各周转时间为6,14,24,26,30分钟平均周转时间:(6+14+24+26+30)/ 5 =20分钟c)First-come, first-served (run in order 10, 6, 2, 4, 8)(先来先服务)A的周转时间是10分钟,B是16分钟,C是18分钟,D是22分钟,E是30分钟。
平均周转时间:(10+16+18+22+30)/5=19.2分d)Shortest job first(最短作业优先)顺序是CDBEA,周转时间分别为2,6,12,20,30分钟平均周转时间:(2+6+12+20+30)/5=14分钟对于(a), 假设系统支持多道程序,每个作业获得等额CPU。
对于(b)到(d),假设每次只运行一个作业,并绑定CPU,直到完成。
12.哲学家就餐问题解决算法。
#define N 5#define LEFT (i+N-1)%N#define RIGHT (i+1)%N#define THINKING 0#define HUNGRY 1#define EA TING 2typedef int semaphore;int state[N];semaphore mutex = 1;semaphore s[N];void philosopher(int i){while(true){think();take_forks(i);eat();put_forks(i);}}void take_forks(int i){down(&mutex)state[i]=HUNGRY;test(i);up(&mutex);down(&s[i]);}void put_forks(i){down(&mutex);state[i]=THINKING;test(LEFT);test(RIGHT);up(&mutex);}void test(i){if(state[i]=HUNGRY && state[LEFT]=EATING && state[RIGHT]=EATING){ state[i] = ETING;up(&s[i]);}13.reader-writer问题解决算法。
typedef int semaphore;semaphore mutex = 1;semaphore db = 1;int rc=0;void reader(void){while(TRUE){down(&mutex);rc =rc + 1;if(rc == 1)down(&db)up(&mutex);read_data_base();down(&mutex);rc = rc - 1;if(rc = 0)up(&db);up(&mutex);use_data_base();}}void writer(void){while(TRUE){think_up_data();down(&db);write_data_base();up(&db);}}14.基本内存分配算法:First fit/Next fit/ Best fit/ Worst fit15.假设虚拟页面的访问次序由一个较长的固定页面访问次序加一个随机页访问请求构成。