教师十不准和五条禁令承诺书
- 格式:doc
- 大小:20.50 KB
- 文档页数:1
师德师风十严禁承诺书
我,(姓名),身为一名教师,自愿自愿自愿自愿自愿自愿自愿自愿自愿自愿自愿自
愿自愿自愿遵守并遵循师德师风十严禁承诺书中的规定,以保护学生的权益,提高自
身教育教学质量。
具体承诺如下:
1.严禁违背国家教育法律法规,维护学校和教育行政部门的决策工作,保持良好的政
治思想素质,不进行各类违法乱纪行为。
2.严禁侵犯学生权益,尊重学生人格,不进行任何形式的身体惩罚或精神伤害。
3.严禁侵犯学生的隐私权,妥善保管学生个人信息,不泄露学生的个人隐私。
4.严禁索要或接受学生或家长的财物,不以个人关系、权力地位对学生进行有偿补课
等违规行为。
5.严禁教师利用职务之便谋取私利,不在教学过程中进行盗版教材、非法商业广告等
违法活动。
6.严禁教师利用职权违法霸占和挪用学校或家长提供的教育经费,保证公正透明的使
用教育经费。
7.严禁利用职务之便与学生及家长发生不正当关系,绝对避免涉及性骚扰等违法行为。
8.严禁教师以评价、考试等为手段进行胁迫、报复、打击学生或同事,保持公平公正
的态度与行为。
9.严禁参与传销、赌博、非法集资等违法乱纪活动,保持良好的社会形象。
10.严禁教师不按规定上课、请假、旷工等违反教育系统工作纪律的行为,保证课堂教学正常进行。
我郑重承诺,将始终遵守以上承诺事项,认真履行教育教学职责,努力提高教育教学水平,让学生得到更好的教育。
如有违反,愿意承担相应责任和处罚。
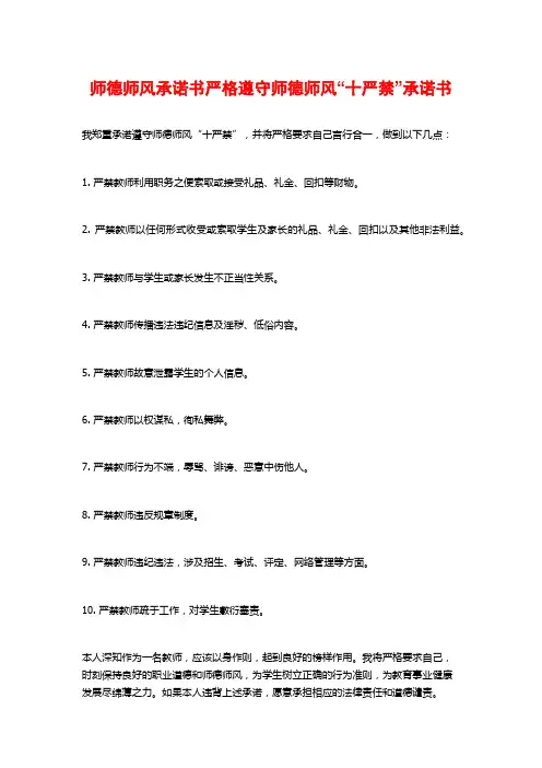
师德师风承诺书严格遵守师德师风“十严禁”承诺书
我郑重承诺遵守师德师风“十严禁”,并将严格要求自己言行合一,做到以下几点:
1. 严禁教师利用职务之便索取或接受礼品、礼金、回扣等财物。
2. 严禁教师以任何形式收受或索取学生及家长的礼品、礼金、回扣以及其他非法利益。
3. 严禁教师与学生或家长发生不正当性关系。
4. 严禁教师传播违法违纪信息及淫秽、低俗内容。
5. 严禁教师故意泄露学生的个人信息。
6. 严禁教师以权谋私,徇私舞弊。
7. 严禁教师行为不端,辱骂、诽谤、恶意中伤他人。
8. 严禁教师违反规章制度。
9. 严禁教师违纪违法,涉及招生、考试、评定、网络管理等方面。
10. 严禁教师疏于工作,对学生敷衍塞责。
本人深知作为一名教师,应该以身作则,起到良好的榜样作用。
我将严格要求自己,
时刻保持良好的职业道德和师德师风,为学生树立正确的行为准则,为教育事业健康
发展尽绵薄之力。
如果本人违背上述承诺,愿意承担相应的法律责任和道德谴责。
师德师风十严禁承诺书引言在教育的神圣殿堂中,教师的角色不仅仅是知识的传递者,更是学生品德的塑造者和引导者。
高尚的师德和良好的师风是教育质量的重要保证,也是构建和谐师生关系、推动教育事业发展的基石。
为此,我作为一名教育工作者,深感责任重大,特此制定并签署本承诺书,以明确我的职业行为规范和道德标准。
一、承诺书目的本承诺书旨在明确教师在教育教学过程中应遵守的基本行为准则,强化师德师风建设,提升教师职业道德水平,营造风清气正的教育环境。
二、十严禁内容1. 严禁歧视学生我承诺在教学过程中,对所有学生一视同仁,不因学生的性别、种族、宗教信仰、家庭背景或其他个人特征而进行歧视。
2. 严禁体罚或变相体罚学生我承诺绝不使用体罚或变相体罚的方式教育学生,尊重学生的人格尊严,采用合理、科学的方法引导学生。
3. 严禁有偿家教我承诺不参与任何形式的有偿家教活动,确保课堂教学的公正性,维护教育的公平性。
4. 严禁收受学生及家长的财物我承诺不接受学生及家长的任何形式的财物,包括但不限于金钱、礼物、宴请等,以保持教师职业的纯洁性。
5. 严禁泄露学生个人信息我承诺严格保护学生的个人信息,不泄露给无关人员,确保学生隐私的安全。
6. 严禁学术不端行为我承诺在教学和科研工作中坚持学术诚信,反对任何形式的抄袭、剽窃等学术不端行为。
7. 严禁违反教学纪律我承诺严格遵守教学计划和学校规章制度,不迟到、早退,保证教学工作的有序进行。
8. 严禁传播不良信息我承诺在课堂上不传播违法违规、不健康的内容,为学生营造一个积极向上的学习环境。
9. 严禁利用职务之便谋取私利我承诺不利用教师职务之便为自己或他人谋取不正当利益。
10. 严禁违反师德的其他行为我承诺遵守所有与教师职业道德相关的法律法规和学校规定,不断提升自身的道德修养。
三、承诺的执行与监督我将自觉接受学校、家长以及社会各界的监督,对于违反上述承诺的行为,愿意接受相应的处理和惩罚。
四、签名[签名处]五、日期[填写日期]。
教师执行“十条禁令”承诺书
为保持教师的良好形象,维护学校声誉,本人坚决执行“十条禁令”规定,做到教书育人、廉洁从教,让学生满意、让家长满意、让学校满意、让社会满意。
如有违反“十条禁令”的违规行为,本人负完全责任,愿意接受学校和主管部门的任何处理。
特此承诺。
一、决不散布、传授违背党和国家方针政策及影响学生健康成长的言论。
二、决不讽刺、挖苦、歧视、侮辱、体罚或变相体罚学生。
三、决不组织和参与有偿家教,或通过介绍、暗示、诱导学生为社会培训机构和个人举办的辅导班、培训班提供生源谋取私利。
四、决不在评先树优、职称评聘、业务评比、学生资助、学籍管理和各级各类考试等工作中弄虚作假、徇私舞弊。
五、决不做出在工作日饮酒以及课堂上抽烟、使用通讯工具等有悖教师形象的行为。
六、决不旷课,随意调课、停课,以及在工作时间炒股、聊天、玩游戏等与工作无关的网上活动。
七、决不向学生推销或变相推销未经教育行政主管部门审定的教辅资料和其他物品。
八、决不巧立名目乱收费、乱罚款,向学生及家长吃、拿、卡、要。
九、决不参与赌博、参加邪教组织或封建迷信活动;
十、决不拉帮结伙、拨弄是非、造谣生事。
校长:承诺人:。
规范办学行为深入实施“五严十禁”
教师承诺书
作为一名光荣的人民教师,应认真履行教书育人的责任,深入实施素质教育,严格遵守省“五严”规定及市“十条禁令”,使学生身心健康成长。
我向学校、家长、社会郑重承诺:
1、所教学生在校时间不超过6小时,接受家长及社会监督。
2、一、二年级不布置书面家庭作业,中高年级每天书面家庭作业控制在1小时以内。
3、绝不利用节假日(含双休日、寒暑假)给学生集体补课。
4、按照学校课程安排上课,不随意增减课时,不随意调整课程难度和教学进度,不组织学生参加各种有违教育规律的竞赛和不当竞争。
5、控制所教学科考试次数,不公布学生的考试分数,不按分数给学生排名。
6、不参加任何形式的有偿家教活动,不利用职务之便,暗示、动员、介绍或强制学生参加有偿家教,不向学生推荐、摊派教辅用书(刊),不去社会办学机构兼课。
7、自觉增强爱岗敬业、教书育人、为人师表的自觉性和责任感,认真钻研学科教材,了解所教学生,贯彻执行课堂教学堂堂清工作要求,建立高效课堂,提高教育教学质量。
以上承诺,如有违反,自愿承担相关纪律处分。
承诺人签名:
年月日。
立新小学教师从业行为“十严禁”承诺书为进一步强化师德师风建设,牢固树立教师的底线意识,坚决杜绝和纠正人民群众反映强烈的教育行风问题,根据《黑龙江省教育厅关于印发中小学在职教师从业行为“十严禁”的通知》和城教联(2019)1号《城子河区减轻中小学课外负担开展校外培训机构专项治理行动实施方案》精神,立新小学教师作出如下承诺:
1、不组织或变相组织、推荐、诱导或暗示学生参加校内、校外任何形式的有偿补课;
2、不参加或挂名参与校外培训机构、其他社会人员等组织的任何形式有的偿补课;
3、不为校外培训机构和他人介绍生源或提供学生相关的信息;
4、不以任何方式索要或接受学生及家长赠送的礼品礼金、有价证券和支付凭证等财物;
5、不参加由学生及家长安排的可能影响学生考试、考核评价、选班干、评优模和调排换座等宴请活动;
6、不参加由学生及家长安排支付费用的旅游、健身休闲等娱乐活动;
7、不让学生及家长支付报销应由教师个人或亲属承担的任何费用;
8、不利用工作时间从事任何形式的商业经营活动或有偿中介活动;
9、不利用业余时间通过实体店或以互联网、移动互联网形式向学生及家长推销、推介商品的行为;
10、不利用职务之便谋取不正当利益的其他行为。
承诺人:
城子河区立新小学。
学习“禁令”学校师德师风工作的承诺书学习“十条禁令”学校师德师风工作的承诺书根据省教育厅xxxx教监[xxxx]9号文件精神,为了加强学校师德师风建设工作,不断提高教师师德修养,营造优良师德师风氛围,学校教师郑重承诺如下:l 、热爱祖国,热爱中国共产党,拥护党的路线、方针、政策,忠诚人民的教育事业,爱岗敬业,尽职尽责为办好学校教育多做贡献。
2 、认真学习“十条禁令”、《教育法》、《教师法》、《义务教育法》、《未成年人保护法》、《中小学教师职业道德规范》等有关法律法规,依法施教,依法治校。
3 、全面贯彻党的教育方针,爱护学生,抓好学生的安全教育工作。
全面关心学生思想品德、学习、生活、健康。
尊重每个学生的人格,坚持正面教育,严禁体罚与变相体罚学生,或讥讽、歧视、侮辱学生。
不搞有偿办班或有偿补课,不擅自印制和征订教辅材料;不收取学生及学生家长赠送的钱、物和有价证券,不借代办费牟取个人和小团体利益。
4 、关心学校,爱护学生,处处维护学校集体荣誉,努力完成本职工作。
在突发性事件发生时,应首先考虑学生的安全,决不临阵脱逃。
5 、加强自身修养,说话和气,以礼待人,尊重别人,热情接待家长来访,言行举止文明,衣着整洁大方。
在思想境界、文化修养、道德情操方面言传身教,为人师表,凡要求学生做到的`,自己首先做好,事事处处做学生表率。
6 、勤奋学习,锐意进取。
努力学习政治,学习业务,学习文化,提高自身政治理论水平、业务素质和综合能力,完成规定的继续教育任务,使自身整体素质不断得到提升。
7 、严格遵守政策法令,遵守社会公共秩序,遵守学校各项规章制度,服从集体,顾全全局。
不参加有损国家和人民利益的活动;不散布不负责任的言论,不参与迷信、赌博等不健康文明活动。
8 、按教学工作要求,认真制订教学计划,认真备课,认真上课,认真布置批改作业.认真辅导学生,认真组织课外活动,认真进行考试评价。
积极推进素质教育,努力减轻学生负担,全面提高教学质量。
五条禁令保证书篇一:“五条禁令”责任状为加强内部管理,严格执行制度,严肃铁的纪律,维护森林公安队伍整体形象,特别是确保“五条禁令”的贯彻执行,特签订本责任书。
一、“五条禁令”:(一)、严禁违反枪支管理使用规定,违者予以纪律处分;造成严重后果的,予以辞退或者开除。
(二)、严禁携带枪支饮酒,违者予以辞退;造成严重后果的,予以开除。
(三)、严禁酒后驾驶机动车,违者予以辞退;造成严重后果的,予以开除。
(四)、严禁在工作时间饮酒,违者予以纪律处分;造成严重后果的,予以辞退或者开除。
(五)、严禁参与赌博,违者予以辞退;情节严重的,予以开除。
二、具体要求:(一)、各部、处、支队“一把手”作为本单位贯彻落实“五条禁令”的第一责任人,要以身作则,带头执行“五条禁令”。
结合部门实际,加强对民警的教育管理和检查监督。
并积极配合有关部门的监督、检查和处理。
省局将处理结果纳入等级化考核的主要内容。
(二)、切实加强对本单位干警有针对性的防范教育,认真组织民警逐条学习,熟记规定,不断提高民警自身素质,自觉做到对“五条禁令”不敢为,不想为。
(三)、要教育民警加强相互之间的帮助和监督,日常管理中应关口前移,做到早预防、早提醒、早处置,发现情况及时汇报。
(四)、加强对民警8小时以外的管理。
在抓好对民警日常管理的同时,将队伍管理教育的触角延伸至8小时以外。
三、责任追究:(一)、民警违反上述禁令的,对直接领导、主要领导予以纪律处分。
民警违反规定使用枪支致人死亡,或者持枪犯罪的,对直接领导、主要领导予以撤职;情节恶劣、后果严重的,分管领导、主要领导引咎辞职或者予以撤职。
(二)、对违反上述禁令的行为隐瞒不报、压案不查、包庇袒护的,一经发现,从严追究有关领导责任。
四、其他:(一)、本责任书由省局督察支队负责检查监督,核查处理。
(二)、本责任书自签订之日起履行。
一式二份,责任双方各执一份。
责任人(签名):部门领导(签名):主要领导(签名):二oo七年二月十五日为切实有效地贯彻落实公安部《五条禁令》,打好“预防针”,提高民警自身素质形象,真正做到爱护民警、关心民警。
五条禁令保证书
尊敬的领导、同事们:
大家好!为了进一步加强党风廉政建设,严肃查处违纪违法行为,切实加强党员干部廉洁自律意识,我特向领导和同事们作出以下五条禁令保证:
一、严禁接受可能影响公正执行公务的礼品、礼金、消费卡等财物。
我将严格遵守廉洁自律规定,不接受任何可能影响公正执行公务的礼品、礼金、消费卡等财物,不参加可能影响公正执行公务的宴请、旅游、娱乐等活动。
二、严禁利用职务之便为他人谋取利益,索取、收受他人财物。
我将严格遵守职业道德,不利用职务之便为他人谋取利益,不索取、收受他人财物,保持清正廉洁。
三、严禁违规干预和插手市场经济活动,谋取不正当利益。
我将严格遵守市场经济活动准则,不违规干预和插手市场经济活动,不谋取不正当利益,维护公平竞争的市场环境。
四、严禁违反规定从事营利性活动,持有或买卖股票、基金等证券投资产品。
我将严格遵守有关规定,不从事营利性活动,不持有或买卖股票、基金等证券投资产品,确保自身经济行为合规合法。
五、严禁违规借贷、违规担保、违规租赁、违规借用等行为。
我将严格遵守相关规定,不参与违规借贷、违规担保、违规租赁、违规借用等行为,避免造成不良影响。
以上五条禁令,是我对自身廉洁自律的要求,也是我对领导和同事们的庄严承诺。
我将认真贯彻执行党的纪律和规矩,严守党纪国法,自觉接受组织和群众的监督。
如违反上述禁令,我将自觉接受组织的处理和群众的批评,认真改正错误,确保不再犯类似问题。
谨此保证!
保证人:(签名)
日期:年月日。
中牟一高师德建设“五个不准”实施办法及承诺书为了进一步贯彻落实县教育局教育系统“师德建设年”活动,全力打造一支品德高尚、作风过硬、业务精湛的教师队伍,积极提升中牟一高师德师风和学校行风水平,结合本校实际情况,制定本实施办法:一、“五不准”的内容1、不准对本校学生实施有偿家教。
严禁特级教师、中学高级教师、学校中层及中层以上领导班子成员、优秀中青年骨干教师及党员教师从事有偿家教。
2、不准向学生、家长索要钱物,推销商品或擅自向学生收费。
3、不准有体罚、变相体罚及其他侮辱学生的行为。
4、不准参与赌博。
5、不准酒后驾车。
二、违反“五不准”的处理事项1、对本校学生进行有偿家教的处理。
(1)学校教师对本校学生进行有偿家教(包括对学生的有偿),一经举报核实,学校领导对其进行诫勉谈话并责令改正;诫勉谈话后不予改正的,经学校校务会议讨论,作出师德考核警告的处理;再次违反规定被举报核实的,经学校教代会审议通过,作出师德考核不合格的处理。
(2)特级教师、中学高级教师对学生进行有偿家教,一经举报核实,学校领导对其进行诫勉谈话并责令改正;诫勉谈话后不予改正的,经学校校务会议讨论,给予师德考核警告,并参照市有关规定作出严肃处理;再次违反规定被举报核实的,经学校教代会审议通过,作出师德不合格的处理。
(3)优秀中青年教师、教研组长对学生进行有偿家教,一经举报核实,学校领导对其进行诫勉谈话并责令改正;诫勉谈话后不予改正的,经学校校务会议讨论,作出师德考核警告,并经教育局审核,取消其相关的称号或资格以及所享受的待遇;再次违反规定被举报核实的,经学校教代会审议通过,作出师德不合格的处理。
(4)学校中层及中层以上领导班子成员进行有偿家教,一经举报核实,学校领导对其进行诫勉谈话并责令改正;诫勉谈话后不予改正的,经学校校务会议讨论,作出师德考核警告,并经教育局审核批准,免去其相应职务的处理;再次违反规定被举报核实的,经学校教代会审议通过,作出师德不合格的处理。
承诺书
我叫,是商水县姚集一中教师,为了贯彻执行《商水县干部作风建设十条禁令》和《商水县教育体育局关于县教育系统作风建设的有关规定》(商教字[2013]10号)等文件的规定,为进一步转变作风,实现工作作风明显改进,教书育人意识明显增强,教学效果显著提高,为了加强本人作风纪律建设,规范自身行为,特承诺如下:
一、认真遵守《十条禁令》,保证工作日时间不喝酒、不玩游戏、不打牌、不做与工作无关的事,兢兢业业干好本职工作。
二、服从领导,听从指挥。
努力做到今日事今日办,尽职尽责,高标准、严要求,做好本职工作。
三、认真执行《商水县干部作风建设十条禁令》和《商水县教育体育局关于县教育系统作风建设的有关规定》(商教字[2013]10号)等文件的规定,坚持上下班制度,做到不迟到、早退、旷工,有事请假。
四、遵纪守法,养成良好的道德行为。
五、本人若违反本承诺,愿意接受组织对本人的任何处理。
承诺人:
二0一三年五月六日。
教师行为十不准承诺书我们教师作为教育者,应该言行一致,以身作则,为学生树立好的榜样。
我们深知自己的责任和义务,承诺在教学中遵守以下十项不准承诺:1. 不要私自变更教学计划教学计划是教学中至关重要的部分,我们承诺不会未经咨询或征得同行意见就私自改变教学计划。
2. 不要压制学生自由表达学生应该享有自由表达的权利,我们承诺不会以任何方式压制或限制学生的自由表达。
3. 不要刻意忽视学生的创造力学生的创造能力在教育中起到了重要作用,我们承诺不会刻意忽视这一点,而是会尽可能地鼓励和促进学生的创造力。
4. 不要提供偏颇的教学资料教学资料应该是中立、客观的,我们承诺不会提供偏颇的资料,而是尽可能地为学生提供多方面、多角度的信息。
5. 不要对学生过分苛刻严格管理是教育管理学中的重要内容,但我们承诺不会对学生过分苛刻,在教育过程中尽可能平衡管理和自由发展。
6. 不要擅自泄露学生隐私学生的隐私应该得到充分尊重,我们承诺不会擅自泄露学生的个人信息和隐私内容。
7. 不要对学生进行身体惩罚身体惩罚是一种不良的教育手段,我们承诺不会对学生进行身体惩罚,而是采取更加科学的方式进行教育。
8. 不要忽视学生的家庭背景学生的家庭背景是教育成功的重要因素之一,我们承诺在教育过程中不会忽视学生的家庭背景。
9. 不要在任何场合口出恶言言行得体是每个人都应该具备的素质,我们承诺在任何场合都不会口出恶言,为学生树立好榜样。
10. 不要对学生进行辱骂或歧视辱骂和歧视是一种不人道的教育方式,我们承诺不会对学生进行任何形式的辱骂和歧视,尊重和平等对待每一个学生。
总之,我们深知自己的责任,承诺在教学中遵守这十项不准承诺,为学生树立好的榜样。
教师十不准和五条禁令承诺书[优秀范文五篇]第一篇:教师十不准和五条禁令承诺书太和中学教师行为十不准和教师禁令承诺书太和中学教师认真学习师德规范,认真执行教师行为十不准和教师禁令五条:一、不准侮辱、体罚或变相体罚学生;二、不准以任何名目乱收费;三、不准向学生推销教辅资料或其它商品;四、不准在校外兼职兼课;五、不准私自办班、有偿补课;六、不准违规增加学生的课业负担;七、不准让学生或家长给自己办私事;八、不准收取学生或家长馈赠的礼金或礼品;九、不准在课堂上吸烟、接打电话;十、不准从事对学生身心健康成长有不良影响的活动。
教师禁令五条1、禁止违规办班、违规收费、违规补课。
2、禁止收受学生、家长钱物和在招生工作中施受回扣。
3、禁止在课堂上接打电话、会客。
4、禁止擅自到外校(民办培训机构)工作或兼课。
5、禁止酒后上课。
太和中学承诺人:2014.08第二篇:教师十不准和五条禁令承诺书梁邱三中教师行为十不准和教师禁令承诺书梁邱三中教师认真学习师德规范,认真执行教师行为十不准和教师禁令五条:一、不准侮辱、体罚或变相体罚学生;二、不准以任何名目乱收费;三、不准向学生推销教辅资料或其它商品;四、不准在校外兼职兼课;五、不准私自办班、有偿补课;六、不准违规增加学生的课业负担;七、不准让学生或家长给自己办私事;八、不准收取学生或家长馈赠的礼金或礼品;九、不准在课堂上吸烟、接打电话;十、不准从事对学生身心健康成长有不良影响的活动。
教师禁令五条1、禁止违规办班、违规收费、违规补课。
2、禁止收受学生、家长钱物和在招生工作中施受回扣。
3、禁止在课堂上接打电话、会客。
4、禁止擅自到外校(民办培训机构)工作或兼课。
5、禁止酒后上课。
费县梁邱三中承诺人:2013.09第三篇:“六禁令”“十不准”承诺书华侨中学师德建设“六禁令”“十不准”开展情况汇报博罗县华侨中学2013年3月11日附:华侨中学师德建设“六禁令”“十不准”承诺书;华侨中学师德建设“六禁令”“十不准”承诺书国家的希望在教育,教育的希望在教师,作为一名教育工作者,肩负着时代的重任。
中学教职工
预防学生受性侵害“十严格、十不准”
承诺书
根据上级文件精神,结合学校实际,特制订本“十严格、十不准”。
一、严格女生宿舍“封闭式”管理,不准男性人员擅自进入。
二、严格住校女生外出的审批权限,不准擅自外出或超时不归。
三、严格教职工、临时工作人员从业资格规定,不准不合格人员进入学校工作岗位。
四、严格学校门房登记审查制度,不准来历不明或精神恍惚人员进入校园。
五、严格关注有异常行为的学校工作人员动态,不准因疏忽大意让个别工作人员出现不良行为。
六、严格规范教职工的教育教学行为,不准在非公众场合或非规定在校时间辅导学生、安排事务、处理教育教学等有关问题。
七、严格学生休息时间值班制度,不准留学生在教师宿舍或办公室。
八、严格落实家长或监护人的管理职责,不准家长和学校疏于联系让学生管理出现空档。
九、严格性侵知识和自我保护方法的教育,不准出现学校未教育、学生不知晓的情况。
十、严格学生网络防范知识培训,不准疏于管理让学生上当受骗。
单位:承诺人:。
教师承诺书
本人作为一名人民教师,现郑重承诺如下:
1、不得在教育教学活动中及其他场合有损害党中央权威、违背党的路线方针政策的言行。
2、不得损害国家利益、社会公共利益,或违背社会公序良俗。
3、不得通过课堂、论坛、讲座、信息网络及其他渠道发表、转发错误观点,或编造散布虚假信息、不良信息。
4、不得违反教学纪律,敷衍教学,或擅自从事影响教育教学本职工作的兼职兼薪行为。
5、不得歧视、侮辱学生,严禁虐待、伤害学生。
6、不得在教育教学活动中遇突发事件、面临危险时,不顾学生安危,擅离职守,自行逃离。
7、不得与学生发生任何不正当关系,严禁任何形式的猥亵、性骚扰行为。
8、不得在招生、考试、推优、保送及绩效考核、岗位聘用、职称评聘、评优评奖等工作中徇私舞弊、弄虚作假。
9、不得索要、收受学生及家长财物或参加由学生及家长付费的宴请、旅游、娱乐休闲等活动,不得向学生推销图书报刊、教辅材料、社会保险或利用家长资源谋取私利。
10、不得组织、参与有偿补课,或为校外培训机构和他人介绍生源、提供相关信息。
(本人郑重承诺遵守以上规定,如有违反,自愿接受组织处理。
)
签名:
xx市第xx中学
20xx年x月xx日。
遵守严格规范教师队伍吃喝饮酒行为
“十条禁令”承诺书
为贯彻落实中央八项规定精神,按照湖南省纪委监委《整治违规吃喝隐形变异“十严禁”》要求,本人郑重承诺如下:
一、不在工作日早午餐饮酒;
二、不借职务或工作之便宴请他人并饮酒;
三、不以各种名义违规接受管理服务对象的宴请并饮酒;
四、不以伪造接待公函、虚列接待事项、虚增接待人数等方式公款吃喝并饮酒;
五、不虚列办公费、会议费、差旅费、印刷费等名目或以食堂物质采购名义隐匿违规吃喝费用,或公款报销或者支付应当由个人负担的吃喝费用;
六、不化整为零拆分开具公务用餐发票;
七、不在单位食堂、“一桌餐”场所、内部接待场所等地方违规公款吃喝并饮酒;
八、不酗酒、赌酒、斗酒、强行劝酒;
九、不酒后驾驶机动车辆(含电动自行车);
十、不酒后执行公务(含上课、自习、值班、开会、教育学生、接待群众和家长等)。
本人自愿接受组织和群众的监督,如违反《严格规范教师队伍吃喝饮酒行为"十条禁令自愿接受组织处理或者党纪政纪处分以及追究相关法律责任。
承诺人:
年月日。
太和中学教师行为十不准和教师禁令
承诺书
太和中学教师认真学习师德规范,认真执行教师行为十不准和教师禁令五条:
一、不准侮辱、体罚或变相体罚学生;
二、不准以任何名目乱收费;
三、不准向学生推销教辅资料或其它商品;
四、不准在校外兼职兼课;
五、不准私自办班、有偿补课;
六、不准违规增加学生的课业负担;
七、不准让学生或家长给自己办私事;
八、不准收取学生或家长馈赠的礼金或礼品;
九、不准在课堂上吸烟、接打电话;
十、不准从事对学生身心健康成长有不良影响的活动。
教师禁令五条
1、禁止违规办班、违规收费、违规补课。
2、禁止收受学生、家长钱物和在招生工作中施受回扣。
3、禁止在课堂上接打电话、会客。
4、禁止擅自到外校(民办培训机构)工作或兼课。
5、禁止酒后上课。
太和中学承诺人:
2014.08。