锅炉停炉检修范围
- 格式:doc
- 大小:11.00 KB
- 文档页数:2
1.锅炉正常停运与紧急停炉的操作工作规范表
2.锅炉水质化验工作规范表
3.冷冻机停机操作工作规范表
4.空压机水处理工作规范表
5.空压机操作工作规范表
6.热交换器操作工作规范表
7.低压操作工作规范表
8.倒闸操作工作规范
9.带电操作工作规范表
10.电梯操作工作规范表
11.机修工工作规范表
12.电焊工工作规范表
13.气焊、气割工工作规范表
14.泥工工作规范表
15.木工工作规范
16.漆工工作规范表
17.管道工工作规范
18.地毯工工作规范表
19.台钻工工作规范表
20.砂轮机工工作规范表
21.砂轮切割机工作规范表
22.圆锯机工工作规范表
23.电焊机工工作规范表
24.气、乙炔气瓶操作工作规范
25.设备事故处理工作规范表。
锅炉停炉检查项目
1、炉膛内部浇注料的磨损情况及回料管内是否有积灰结焦现象
2、放渣管是否有变形
3、风帽的磨损情况及凤眼的堵塞情况
4、返料阀的内部检查(风帽浇筑料磨损检查,回料立管是否有堵塞,积灰)
5、一次二次引凤润滑油的油质情况及油位
6、锅炉高过处顶部浇筑料及炉墙的情况,过热器防磨罩的是否有脱落变形严重现象
7、锅炉就地仪表是否完善。
测温测压仪表是否完善。
各调节阀(汽,水,风)电动阀动
作与DCS经行校对閥位是否正确,状态指示是否正确
8尾部烟道所有墙壁的检查是否有|倾斜倒塌现象•
9、给煤机部分的检查:刮板是否有脱落的,链条的松紧度,固定刮板螺丝是否松动,底
部铸石板的磨损情况,给煤量调节板是否松动,润滑部位及油位的检查
10、、统计运行中所存在的缺陷经行消除恢复
11、落煤管是否有积煤现象。
12、煤仓料位情况。
TSG特种设备安全技术规范TSG G7002—2015锅炉定期检验规则Boiler Periodical Inspection Regulation中华人民共和国国家质量监督检验检疫总局颁布2015年7月7日前言2010年2月,国家质量监督检验检疫总局(以下简称国家质检总局)特种设备安全监察局(以下简称特种设备局)下达修订《锅炉定期检验规则》的立项计划。
2010年3月,中国特种设备检测研究院(以下简称中国特检院)组织有关专家成立了修订工作组并且在北京召开第一次工作组会议,讨论了《锅炉定期检验规则》修订的原则、重点内容、主要问题以及结构(章节)框架,并且就起草工作进行了具体分工,制定了起草工作时间表。
2010年8月,在北京召开了各起草小组组长会议,对汇总稿进行讨论。
2011年6月,在广东召开全体起草人员参加的会议,形成了《锅炉定期检验规则》征求意见稿。
2011年9月,特种设备局以质检特函[2011]79号文征求基层部门、有关单位和专家以及公民的意见.起草组根据征求的意见,研究处理形成送审稿.2013年8月,特种设备局将送审稿提交给国家质检总局特种设备安全技术委员会审议,起草组根据审议意见修改后形成了报批稿。
2015年7月7日,本规则由国家质检总局批准颁布。
本次修订工作的基本原则,是结合《锅炉安全技术监察规程》提出的要求补充、调整相关内容,对原《锅炉定期检验规则》实施过程中出现的与实际工作不相适应的一些问题进行改进,保留原来的行之有效的主体内容,突出定期检验工作的可操作性.本次修订的主要内容如下:1.取消原规则中以提示性附录规定的锅炉定期检验报告格式,仅给出锅炉内(外)部检验结论报告和水(耐)压试验报告;2。
修改检验结论,调整检验周期;3.增加首次内部检验的规定;4.增加不能按期停炉检验的处理规定;5.明确电站锅炉范围内管道的检验范围;6.增加电站锅炉外部检验内容和要求;7.针对大型电站锅炉的特点,补充相关检验内容;8.增加对检验过程中发现缺陷处理的原则规定。
锅炉房检修、维护保养制度一、目的和原则1.1 目的为确保锅炉设备的安全、经济、可靠运行,提高设备使用寿命,降低故障率,减少维修成本,特制定本检修、维护保养制度。
1.2 原则(1)预防为主,防治结合。
(2)按照设备运行周期和实际情况制定维护保养计划。
(3)严格遵守国家和行业标准,确保设备安全运行。
二、检修和维护保养内容2.1 检修内容(1)定期检查锅炉本体、辅机及附属设备,确保设备完好。
(2)对锅炉本体、辅机及附属设备进行必要的维修、更换。
(3)对锅炉水、电、气系统进行检修,保证系统正常运行。
(4)对锅炉环保设施进行检修,确保排放符合国家标准。
(5)对锅炉安全防护装置进行检修,确保设备安全运行。
2.2 维护保养内容(1)日常巡检:每天对锅炉设备进行一次全面巡检,发现问题及时处理。
(2)定期保养:根据设备运行周期,对设备进行定期保养。
(3)水质处理:定期检测锅炉水质,根据水质情况调整处理措施。
(4)设备清洁:定期对锅炉设备进行清洁,保持设备清洁卫生。
(5)设备润滑:定期对设备进行润滑,延长设备使用寿命。
(6)安全防护:定期对安全防护装置进行检查、调试,确保其正常运行。
三、检修和维护保养周期3.1 检修周期根据设备运行时间、工作环境等因素,制定合理的检修周期。
3.2 维护保养周期(1)日常巡检:每天一次。
(2)定期保养:每半年一次。
(3)水质处理:每月一次。
(4)设备清洁:每季度一次。
(5)设备润滑:每半年一次。
(6)安全防护:每年一次。
四、检修和维护保养组织与管理4.1 组织(1)成立锅炉检修、维护保养小组,负责设备检修、维护保养工作。
(2)检修、维护保养小组成员具备相关专业知识和技能。
4.2 管理(1)制定检修、维护保养计划,明确检修、维护保养内容、周期和要求。
(2)按照计划执行检修、维护保养工作,记录检修、维护保养情况。
(3)对检修、维护保养过程中发现的问题及时处理,重大问题及时报告。
(4)定期对检修、维护保养工作进行总结,不断提高检修、维护保养水平。
锅炉机组的启动和停炉及注意事项锅炉机组的启动启动前的准备和检查锅炉启动前,检查空气压缩机已启动,且运行正常,压力在规定范围内。
检查除尘器旁通阀在开启状态。
检查煤斗备好煤;储存足够的锅炉除盐水;除氧器水位正常,机侧给水系统恢复备用正常。
炉内流化床物料已按规定要求上好(一般物料厚度在 400-500mm左右)现场()检修工作票已全部终结,检修过的设备已全部进行验收,并合格。
炉内浇注料经检修后,必须经过烘炉方可允许点火。
燃烧室内炉墙、布风板、风帽、二次风嘴、给煤口热工仪表一次元件均应正常,无严重烧损、结焦、堵塞现象,炉内无工作人员遗留的工具及其它杂物。
水冷壁、过热器、省煤器、空气预热器、旋风分离器、返料装置等内外部完整无损,无明显腐蚀、磨损、结焦、堵灰。
DCS控制系统已投入。
所有仪表完好,表盘清晰,照明充足,操作把手,指示灯泡、报警装置,信号牌,报警喇叭均完整好用,事故照明电源可靠。
汽包就地水位计、现场一次压力表完好,照明充足, 显示清晰,切投入运行。
所有管道保温完整齐全,支吊架完整牢固。
各阀门应开关灵活,指示正确,附件齐全,传动机构完好。
安全阀排汽管和疏水管完整、畅通,装设牢固,无妨碍其动作的杂物灰尘和锈垢。
检查所有转动机械,包括一次风机、二次风机、引风机、回料风机、冷渣机、称重式给煤机、空压机等,轴承润滑洁净、油位正常,有冷却水的应开启冷却水门,水流正常、下水道畅通,地脚螺丝及安全罩牢固。
各部人孔门,检查门,打焦门及防爆门完整,关闭严密,放灰门开关灵活,置于关闭状态,除灰渣设备试运转正常。
点火油枪畅通,位置正确,进出灵活,喷嘴雾化良好。
各处膨胀指示器的刻度应清楚,指针垂直指示在基准点上。
锅炉进水锅炉经过大、小修后,在进水前要记录各膨胀指示器的指示值。
锅炉进水方式:经给水管路进水:启动给水泵,开启旁路给水门。
经省煤器向锅炉进水,直至锅炉汽包水位到-100mm处停止进水。
通过疏水泵,经锅炉定排管母管向锅炉进水。
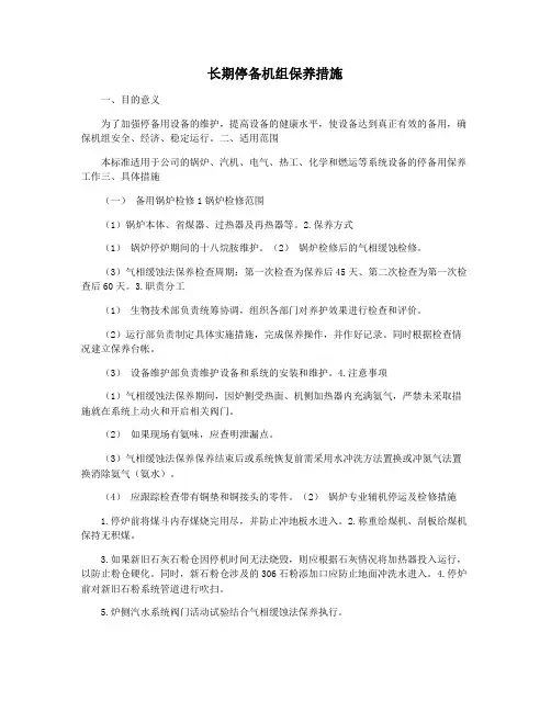
长期停备机组保养措施一、目的意义为了加强停备用设备的维护,提高设备的健康水平,使设备达到真正有效的备用,确保机组安全、经济、稳定运行。
二、适用范围本标准适用于公司的锅炉、汽机、电气、热工、化学和燃运等系统设备的停备用保养工作三、具体措施(一)备用锅炉检修1锅炉检修范围(1)锅炉本体、省煤器、过热器及再热器等。
2.保养方式(1)锅炉停炉期间的十八烷胺维护。
(2)锅炉检修后的气相缓蚀检修。
(3)气相缓蚀法保养检查周期:第一次检查为保养后45天、第二次检查为第一次检查后60天。
3.职责分工(1)生物技术部负责统筹协调,组织各部门对养护效果进行检查和评价。
(2)运行部负责制定具体实施措施,完成保养操作,并作好记录。
同时根据检查情况建立保养台帐。
(3)设备维护部负责维护设备和系统的安装和维护。
4.注意事项(1)气相缓蚀法保养期间,因炉侧受热面、机侧加热器内充满氨气,严禁未采取措施就在系统上动火和开启相关阀门。
(2)如果现场有氨味,应查明泄漏点。
(3)气相缓蚀法保养保养结束后或系统恢复前需采用水冲洗方法置换或冲氮气法置换消除氨气(氨水)。
(4)应跟踪检查带有铜垫和铜接头的零件。
(2)锅炉专业辅机停运及检修措施1.停炉前将煤斗内存煤烧完用尽,并防止冲地板水进入。
2.称重给煤机、刮板给煤机保持无积煤。
3.如果新旧石灰石粉仓因停机时间无法烧毁,则应根据石灰情况将加热器投入运行,以防止粉仓硬化。
同时,新石粉仓涉及的306石粉添加口应防止地面冲洗水进入。
4.停炉前对新旧石粉系统管道进行吹扫。
5.炉侧汽水系统阀门活动试验结合气相缓蚀法保养执行。
6.锅炉侧集中供油系统如无检修工作,每周进行一次集中供油系统的油循环,油循环至各转动轴承2小时。
(1)运行部负责油循环操作工作。
(2)设备维修部负责及时调整各旋转机械轴承的进油流量,防止漏油和漏油。
同时每月对油品质量进行分析。
7.锅炉所有吹灰器应每2月进行一次全行程的进退试验。
7.风机和风门的试运行(1)有床料的机组每月定期进行一次床料流化检查,运行时间1小时。
1.锅炉正常停运与紧急停炉的操作工作规范表
2.锅炉水质化验工作规范表
3.冷冻机停机操作工作规范表
4.空压机水处理工作规范表
5.空压机操作工作规范表
6.热交换器操作工作规范表
7.低压操作工作规范表
8.倒闸操作工作规范
9.带电操作工作规范表
10.电梯操作工作规范表
11.机修工工作规范表
12.电焊工工作规范表
13.气焊、气割工工作规范表
14.泥工工作规范表
15.木工工作规范
16.漆工工作规范表
17.管道工工作规范
18.地毯工工作规范表
19.台钻工工作规范表
20.砂轮机工工作规范表
21.砂轮切割机工作规范表
22.圆锯机工工作规范表
23.电焊机工工作规范表
24.气、乙炔气瓶操作工作规范
25.设备事故处理工作规范表。
锅炉设备检修的一般规定第一节检修的目的原则锅炉是火力发电厂最主要的设备之一,锅炉设备能够安全检查、经济运行,除了与运行人员技术水平有关之外,还与检修质量的好坏有直接的关系。
故而,锅炉检修的目的就是为了及时的发现并消除设备在运行中存在的缺陷和隐患,提高设备健康水平,确保机组安全、经济运行,延长设备试用寿命,保证设备达到额定出力。
为了达到检修的目的,检修人员应努力掌握设备特性,不断提高自身的技术素质,必须坚持以“预防为主”的计划检修,应修必修,修必修好,修一保一,质量过硬,反对该修不修,硬拼硬撑的原则。
第二节检修的分类、间隔、项目和工期一、检修的分类设备检修按性质分为大修、小修,临时检修、节日检修和日常维护。
大修和小修属计划检修。
1. 大修:按照预定计划,对锅炉进行全面的、恢复性的检修。
2. 小修:按照预定计划,对锅炉进行局部的、预防性的检修,一般安排在两次大修之间。
3. 临时检修:指设备突发事故引起障碍,危及设备安全运行或强迫停炉,向调度提出申请,经同意后的检修。
属非计划检修。
4. 节日检修:指国家法定的节日期间,根据节日期间系统负荷情况安排的检修。
5. 日常维护:指日常的设备巡查,小缺陷的处理。
二、检修的间隔1. 设备检修间隔,是指锅炉前后两次检修之间相隔的时间,根据部颁规程及设备技术状况,部件的磨损、腐蚀、劣化、老化等规律,以及运行维修等条件,结合本厂锅炉运行的具体情况而慎重决定。
2. 一般新投产后的第一次大修间隔三年(15000—18000运行小时),小修间隔4—8个月(2500—5600运行小时)。
3. 年运行小时在6000小时以下的设备大、小修间隔参照下列条件掌握:a. 如设备技术状况好,大、小修间隔可按运行小时间隔,如技术状况较差,可按日历间隔。
b. 单元制的机炉同时进行检修,其大、小修间隔应按间隔短的安排。
c. 起停频繁(每周>2次)和参加调峰的(幅度>40%)机组,累计运行超过150000小时的机组,经主管单位批准,其大修间隔度小于三年,每年还可以增加一次小修。
发电运行部关于启、停炉工况标记操作要求的通知二、标记“停炉”标记“停炉”的时间节点以给料小车完全停运、不向炉膛内给料为准,标记“停炉”的开始时间点应在给料小车完全停运后。
同时,标记“停炉”时,中上部炉温均值应大于850℃,并将活性炭给料量调至100%。
三、标记“停炉降温”利用辅助燃烧器及启动燃烧器将炉膛内垃圾完全烧尽后(炉膛内无明火),并维持中上部炉温均值850℃以上,开始标记“停炉降温”。
注意:“停炉降温”的开始节点是中上部炉温均值大于850℃,且标记“停炉降温”后应立即停运全部一次风机及燃烧器,降低引风机频率,待炉膛自然冷却。
标记为“停炉降温”的时段,炉膛温度应从850℃以上降至400℃以下,“停炉降温”的结束时间点炉膛温度必须在400℃以下。
四、标记“停运”炉膛温度自然冷却至400℃以下,且CEMS烟气氧含量大于19%(连续稳定),烟尘含量小于150mg/m³(含折算值),开始标记“停运”。
注意:标记“停运”期间,要时刻监视“企业端”CEMS烟气氧含量大于19%(连续稳定),烟尘含量小于150mg/m³(含折算值),时刻监视各炉温显示正常(检修热电偶必须开票,并标记“热电偶故障”说明原因、填写《热电偶故障标记记录》)。
其他常规污染物超标不做标记处理。
五、标记“烘炉”正常启动时,标记“烘炉”的开始节点为燃烧器投运后,且炉膛温度应小于400℃;根据炉膛升温要求,应在8小时内将中上部炉温均值烘至850℃以上。
注意:“烘炉”时长不得超过12小时,标记“烘炉”的时段不得投运给料小车(小车位置应为0),炉膛内不得进入垃圾。
六、标记“启炉”标记“启炉”的开始节点应在给料小车投运前,且中上部炉温均值必须大于850℃,将活性炭给料量调至100%,安排专人到就地监视燃烧器,以便跳闸后及时复位。
准备往炉膛投入垃圾前,应尽可能利用燃烧器提高炉温,初期应缓慢进料,防止进料过多、过快,炉温波动幅度过大,严防“启炉”期间炉温5分钟均值不达标;后期,根据燃烧状态,合理布料,稳定燃烧工况,停运燃烧器。
房建生活服务公司锅炉停炉检修有关要求示范文本In The Actual Work Production Management, In Order To Ensure The Smooth Progress Of The Process, And Consider The Relationship Between Each Link, The Specific Requirements Of EachLink To Achieve Risk Control And Planning某某管理中心XX年XX月房建生活服务公司锅炉停炉检修有关要求示范文本使用指引:此操作规程资料应用在实际工作生产管理中为了保障过程顺利推进,同时考虑各个环节之间的关系,每个环节实现的具体要求而进行的风险控制与规划,并将危害降低到最小,文档经过下载可进行自定义修改,请根据实际需求进行调整与使用。
一、锅炉停炉阶段锅炉检修停炉,以循环减温或自然冷却的方法进行降温,待炉水温度降到40~50℃时方可排放炉水。
采取自然降温停炉时,蒸发量在1t/h以下的,不少于24小时;在1~4t/h的,不少于48小时;重型炉墙水管锅炉不少于72小时。
锅炉放水后应立即清除锅炉及除污器内的水垢、污物和泥渣及炉内和烟道积灰。
检修锅炉停炉放水后,各领工区、市政所的技术员应及时逐个对各锅炉进行全面细致的检查,根据检查出的缺陷和不良状况,结合冬季焚火情况,与领工员及工长共同研究制定初步的检修方案和计划,领工区无法解决的问题及时向技术设备部反馈。
二、锅炉检修阶段锅炉检修中认真开展“修旧利废”、“增二节二”工作,落实“记名修”、“倒追踪制度”,认真落实设备检修“挂牌制”。
1、停炉检修计划的日期,任何单位或个人不得擅自随意更改,决不允许擅自停炉。
如有特殊情况需要更改停炉日期,必须及时和技术设备部取得联系。
2、锅炉检修时间应按停炉安排有计划地进行,不得无故拖延。
尤其是蒸汽锅炉的检修,要确保医院的消毒制剂和广大铁路职工家属的正常洗澡。
余热锅炉停炉后检查和保养第一节综述余热锅炉操作人员在操作前必须充分了解余热锅炉及相关设备的特点和正确的操作程序。
应当对每个组件进行详细的检查。
第二节余热锅炉外部检查在余热锅炉已关闭并充分冷却后,对余热锅炉外部组件必须进行检查。
应对管道进行仔细清洗,并检查腐蚀、变形、膨胀、燃烧和开裂情况。
必须就潜在的烟气泄漏对余热锅炉的适当外壁,尤其是外壳、门、膨胀式风箱和接头进行检查。
第三节余热锅炉内部检查每次定期检查期间应对余热锅炉内部进行检查。
下列项目代表特定的检查清单:汽包检查1)主蒸汽隔离阀、给水、排污、加药阀应关闭,并锁定在“关闭”位置。
2)以上阀门应挂“禁操”牌并上锁,防止误开。
3)打开人孔盖,检查汽包内部各组件是否固定牢固。
内部洁净无杂物4)人行道门周围的密封件检查5)人行道门周围的内部装置检查6)在进入锅炉汽包时,检查汽包壁是否有腐蚀和局部腐蚀状况,如果在余热锅炉运行期间炉水的指标良好,则汽包内部很少会发生局部腐蚀。
7)在重新组装期间还必须对内部装置进行全面检查。
8)回装完成后,应对所有组件是否回装正确进行检查。
9)由于蒸汽带水,内部装置如果不完全的拧紧将对过热器管造成损坏。
即使仅仅由于缺失螺栓或垫片损坏,均可能发生蒸汽带水情况。
因此,当回装汽包内部装置时应格外仔细。
过热器检查过热器的检查和维护应遵循下列要求:1)当检查汽包时,一定要检查过热器。
2)检查过热器的对齐、变形和膨胀状况。
3)检查过热器的支撑情况,如有缺陷部件,立即进行修理。
4)检查过热器、集气管和汽包内部是否有携带固体,如有,立即进行清理。
同时,确定并消除该固体源。
必须正确操作和检查过热器,并进行适当的维护。
过热器清洗1)外部清洗当运行很长一段时间后,应尽可能地保持过热器外部清洁。
如果过热器受到污染,则烟道气体的流量将不均匀。
因此,应采取预防措施防止传热功能下降造成局部过热。
2)内部清洗为了保持过热器内部清洁,必须正确执行给水和相关的水处理过程。
余热锅炉停炉保养规定机组停运后,为了有效减少余热锅炉的腐蚀,特做如下保养规定:机组停运三天内,若无检修工作,则采用汽包上水加氨法进行保养,使机组处于热备用状态;机组停运一周左右,则采用热炉放水烘干法进行保养;若机组停运时间超过一周,则采用热炉放水真空干燥法进行保养。
一、汽包上水加氨法保养机组停运前二小时,调节加氨量,维持凝水、给水、高/中/低压汽包内PH值在9.4-9.6左右;发电机解列后,将高/中/低压汽包水位上至+100mm后停运给泵及加氨泵;机组停运期间,若高/中/低压汽包任一水位降至-400mm时,启动凝泵、加氨泵向汽包上水,将高/中/低压汽包水位上至+100mm,并调节凝水及加药量,维持加药后凝水PH值在9.4-9.6左右。
二、热炉放水烘干法保养1、在机组转速到零后,立即关闭烟囱档板,尽量减少能量损失。
2、停机4小时后:1)开启余热锅炉高、中、低压疏水母管直排门。
2)开启余热锅炉低压系统各放水门,进行低压系统放水。
3)开启两台给水泵进出口门、中间抽头出口门、进出口疏水门。
4)开启两台再循环泵进出口门、进出口疏水门。
5)开启性能加热器水侧的各疏放水门。
6)强制开启主/再减温水系统隔离门、调整门,开启疏水门。
3、在停机8小时后,开启余热锅炉中压系统疏水门,进行余热锅炉中压系统放水。
4、在停机12小时后,开启余热锅炉高压系统疏水门,进行余热锅炉高压系统放水。
三、热炉放水真空干燥法保养1、热炉放水真空干燥法保养即热炉放水并利用真空系统对炉汽水系统抽真空进行保养。
2、在机组转速到零后,立即关闭烟囱档板,尽量减少能量损失。
3、停机4小时后:1)开启余热锅炉高、中、低压疏水母管直排门。
2)开启余热锅炉低压系统各放水门,进行低压系统放水。
3)开启两台给水泵进出口门、中间抽头出口门、进出口疏水门。
4)开启两台再循环泵进出口门、进出口疏水门。
5)开启性能加热器水侧的各疏放水门。
6)强制开启主/再减温水系统隔离门、调整门,开启疏水门。
锅炉停炉规程包括以下步骤:
关闭供水系统和给水系统,确保停炉过程中不会对设备和人员带来危险。
燃烧系统的关闭操作必须按照制定的程序进行,逐步停止燃料供给,并确保燃烧器完全停止工作。
逐步停止锅炉炉膛的燃料供给,同时关闭燃烧室的排烟装置,确保烟道畅通。
关闭锅炉的主要电源,断开电源线路,防止电器设备的意外启动。
停止给水泵的运行,关闭给水阀门,排空水泵内的水,防止水泵运转时因缺水而损坏。
在距离煤闸门0.3-0.5m处没有燃煤的时候,将炉排暂停,并根据燃烧情况停止鼓引风。
煤用完后,重新启动炉排以释放灰渣,并继续旋转炉排一小时以降低炉排的温度。
锅炉停止后4至6小时内拧紧所有开口和烟道挡板,以防止锅炉突然冷却。
锅炉停止4-6小时后,逐渐打开烟道挡板,进行自然通风。
停炉8-10h后,当需要加速冷却时,应启动引风机。
关闭引风机后,锅炉出口水温降至50℃以下,停止循环泵。
停炉后,需记录停炉期间的所有操作。
锅炉停炉检修方案1、停炉检修前,应进展锅炉、外部的全面清扫。
部的清扫作业,可用机械清扫法。
当水垢较厚或坚硬时,先用化学清洗法,后用机械清扫法。
采用化学清洗法时,必须严格按照操作规程,防止乱洗造成对锅炉腐蚀损伤。
机械清扫法就是用手锤等工具和铣管器等机械,铲除水垢。
检查炉清扫之后的检查是一项很重要的工作。
锅炉部检查的容如下:(1)清垢是否彻底,尤其对高温处有无水垢残留。
(2)检查水位表、压力表及自动控制的接点和各接收的出入口,是否已清洗干净,有无被杂物阻塞(3)工具、螺栓等有无遗留在里边。
(4)检查各零部件有无腐蚀损坏程度。
外部的清扫分为人工清扫和机械清扫。
人工清扫时,对于手达不到的烟火管群和狭缝处使用吹灰方法。
尤其是对烟囱的支撑情况、腐蚀情况、烟囱拉线的紧固情况进展检查及维护。
2、除灰作业清扫后要去除积灰(包括烟道的积灰)。
除灰作业应注意以下几点:(1)在除灰之前,翻开烟道闸板充分通风。
依次由高温区向低温区进展除灰作业。
(2)对烟气流死角区不易到达的地方和烟囱底部等积灰处,应特别注意操作。
(3)刚扒出的灰不得在锅炉附近用水浇。
放灰处应远离可燃物质。
3、炉膛及烟道和烟囱的检查;外部清扫之后,要进展如下检查:(1)受热面外表的清扫是否彻底,烟道、烟囱是否还留有烟灰烟苔。
(2)对砖墙的破损、松动处是否进展了修补。
对烟囱的腐蚀、松动、拉线进展修理。
(3)是否有挡板、隔墙等损坏,以致引起烟气短路之处。
(4)锅炉本体与砖墙之间的充填物、膨胀间隙处的充填,物是否充填完好。
(5)砖墙耐火材料有无受潮。
(6)锅炉本体的管接头、管道及支撑之处,有无泄露痕迹。
锅炉本体局部1、锅筒和对流管的检修。
(1)检修工程:<1>检查锅筒及受热面管部结垢与外部腐蚀氧化情况。
<2>检查锅筒部装置及外表是否有变形、堵塞及封密情况。
<3>检查清理水位表连通管和压力表管。
(2)检修质量标准:<1>锅筒部清理干净、无锈垢、各管口无堵塞。
锅炉定期检验规则锅炉定期检验规则第一章总则第一条为了保证在用锅炉定期检验工作质量,确保锅炉安全运行,防止事故发生,根据《锅炉压力容器安全监察暂行条例》和《蒸汽锅炉安全技术监察规程》、《热水锅炉安全技术监察规程》(以下简称《规程》),制订本规则。
第二条本规则是在用蒸汽锅炉和热水锅炉的定期检验及检验管理的基本通则。
第三条本规则适用于承压的以水为介质的固定式蒸汽锅炉的热水锅炉。
本规则不适用于原子能锅炉。
第四条锅炉定期检验工作包括外部检验、内部检验和水压试验三种:1、外部检验是指锅炉在运行状态下对锅炉安全状况进行的检验;2、内部检验是指锅炉在停炉状态下对锅炉安全状况进行的检验;3、水压试验是指锅炉以水为介质,以规定的试验压力对锅炉受压部件强度和严密性进行的检验。
第五条锅炉的外部检验一般每年进行一次,内部检验一般每二年进行一次,水压试验一般每六年进行一次。
对于无法进行内部检验的锅炉,应每三年进行一次水压试验。
电站锅炉的内部检验和水压试验周期可按照电厂大修周期进行适当调整。
只有当内部检验、外部检验和水压试验均在合格有效期内,锅炉才能投入运行。
第六条除进行正常的定期检验外,锅炉有下列情况之一时,还应进行下述的检验。
外部检验:1、移装锅炉开始投运时;2、锅炉停止运行一年以上恢复运行时;3、锅炉的燃烧方式和安全自控系统有改动后。
内部检验:1、新安装的锅炉在运行一年后;2、移装锅炉投运前;3、锅炉停止运行一年以上恢复运行前;4、受压元件经重大修理或改造后及重新运行一年后;5、根据上次内部检验结果和锅炉运行情况,对设备安全可靠性有怀疑时;6、根据外部检验结果和锅炉运行情况,对设备安全可靠性有怀疑时。
水压试验:1、移装锅炉投运前;2、受压元件经重大修理或改造后。
第七条当内部检验、外部检验和水压试验在同期进行时,应依次进行内部检验、水压试验和外部检验。
第八条从事锅炉检验工作的单位和检验人员应按照国家锅炉压力容器安全监察机构的有关规定取得相应项目和级别的资格。
停炉检修范围一、冲洗清除锅内污物,检查锅内是否腐蚀和结垢,如发现腐蚀和结垢,立即报告中心技术设备部,采取措施果断处理,确保锅炉使用安全。
二、清除锅炉各部积灰、烟垢、炉渣,清洁锅炉内外表面和外露表面。
三、清洗锅炉水位表、水阀、锅炉进出水管口的汽水通路水垢。
检查水位计旋塞开关手柄的安装方向是否正确,把手与汽水连通管平行时为开,垂直时为关,最高最低水位应有明显标记。
高低水位报警连锁保护装置检修灵敏、可靠。
四、检查锅炉安全阀、压力表的铅封及校验时间是否脱落,超过期限,如果超过或过期,应及时拆除,并送中央工会技术协会和机电所进行验证,保证安全附件灵敏、可靠、准确。
五、锅炉截止阀的拆卸和维护、闸板阀、排污阀。
六、检修锅炉炉排前后轴、左右轴承、托架等,更换损坏的炉排附件,检修炉排传动和变速机构,更换或修理影响操作的部件,补充或更换润滑油脂。
七、检修给水泵、循环泵、水处理设备及其管道阀门。
八、检修输煤、给煤、除渣、清灰系统。
九、检修燃烧通风系统开关挡板,调整位置,处理引风机、送风机病害和不良因素,如有必要,可做叶轮的静、动平衡实验。
十、修理损坏的人孔门、看火门、吹灰器孔门等。
十一、清除省煤器、空气预热器、过热器、烟道的积灰,修理损坏和泄漏的零件。
十二、检查各种仪表,有缺陷的应及时送相关部门维修、校验。
十三、检修除尘设备。
十四、修复损坏和泄漏的炉壁,更换不良炉拱、耐火砖,修补保温层。
十五、在用内、外部检验的锅炉,每六年进行一次水压实验,对于不能进行内部检验的锅炉,每三年进行一次水压实验。
各领工区、市政机构应做好锅炉每年定期检查的各项准备工作。
十六、锅炉检修应根据停炉安排有计划地进行。
锅炉停炉检修范围
一、冲洗清除锅内污物,检查锅内是否腐蚀和结垢,如发现腐蚀和结垢,应立即报告中心技术设备部,采取措施果断处理,确保锅炉使用安全。
二、清除锅炉各部积灰、烟垢、炉渣,使锅炉内外表面和外露面清洁。
三、清洗锅炉水位表、水阀、锅炉进出水管口的汽水通路水垢。
校对水位表旋塞开关把手安装方向是否正确,把手与汽水连通管平行时为开,垂直时为关,最高最低水位应有明显标记。
高低水位报警连锁保护装置检修灵敏、可靠。
四、检查锅炉安全阀、压力表的铅封及校验时间是否脱落,超过期限,如超过或到期应及时拆下送交中心工会技协和机电所校验,保证安全附件灵敏、可靠、准确。
五、拆装检修锅炉截止阀、闸板阀、排污阀。
六、检修锅炉炉排前后轴、左右轴承、托架等,更换损坏的炉排附件,检修炉排传动和变速机构,对影响运行的进行更换或修理,补充或更换润滑油脂。
七、检修给水泵、循环泵、水处理设备及其管路阀门。
八、检修输煤、给煤、除渣、清灰系统。
九、检修燃烧通风系统开关挡板和调整定位,处理引风机、送风机病害和不良因素,如有必要,可做叶轮的静、动平衡实验。
十、修理损坏的人孔门、看火门、吹灰器孔门等。
十一、清除省煤器、空气预热器、过热器、烟道的积灰,检修损坏及泄漏的部件。
十二、检查各种仪表,对有缺陷的及时送交有关部门进行修理、校验。
十三、检修除尘设备。
十四、修补损坏漏泄的炉墙,更换不良炉拱、耐火砖,修补保温层。
十五、在用内、外部检验的锅炉,每六年进行一次水压实验,对于不能进行内部检验的锅炉,每三年进行一次水压实验。
各领工区、市政所要为每年的锅炉定检做好各项准备工作。
十六、锅炉检修按停炉安排有计划的进行。