有色金属行业财务数据分析报告(共 58张PPT)
- 格式:ppt
- 大小:4.79 MB
- 文档页数:12
有色金属行业分析报告有色金属行业分析报告一、行业概况有色金属行业是指以非铁金属为主要材料的金属行业,包括铜、铝、镍、锌、锡等。
有色金属在工业生产中具有重要作用,广泛应用于电力、交通、建筑、电子等领域。
本报告将重点分析我国有色金属行业的发展现状及前景。
二、行业发展现状1. 产量增长稳定:我国有色金属产量近年来持续增加,其中以铜和铝产量最大。
据统计数据显示,2019年我国有色金属总产量达到XX万吨,同比增长X%。
2. 产能过剩:近年来,我国有色金属行业存在产能过剩的问题,导致市场供需关系紧张。
尤其是部分二、三线城市的小型有色金属企业,技术水平、生产能力都较弱,导致竞争力低下。
3. 技术升级:为了提高市场竞争力,我国有色金属行业加快了技术创新和生产工艺的改进。
通过引进先进的设备和技术,提高产品质量和产能,提升了行业整体水平。
4. 环境保护压力增大:有色金属行业的生产过程中会产生一定的废气、废水和固体废弃物,对环境造成一定的影响。
近年来,我国加大了环保力度,对有色金属行业进行了限产和整顿,企业需要加大环保投入,提高环保设施建设水平。
三、市场前景分析1. 国内市场需求稳定增长:我国经济持续快速发展,对有色金属的需求保持较高增长率。
特别是新兴产业的崛起,对铝、镍等有色金属的需求增加明显。
2. 出口市场前景广阔:我国有色金属企业在技术、质量和成本方面具备竞争优势,且在国际贸易领域具有一定影响力。
随着“一带一路”倡议的推进,出口市场前景更加广阔。
3. 产能优化升级:有色金属行业将加大对低端产能的淘汰力度,优化产能结构,提高市场竞争力。
同时,提升产品附加值,向高端产品转型,提高利润空间。
4. 环保标准提高:环保压力将会不断增大,有色金属企业需要加大环保投入,提高生产工艺和设备的环保水平,以适应未来的市场竞争。
四、风险和挑战1. 原材料价格波动:有色金属行业的原材料主要来自于矿石开采,随着矿石价格的波动,企业的成本也会相应波动,对经营造成一定风险。
中国有色金属行业分析报告中国有色金属行业分析报告1. 概述中国有色金属行业是指以铜、铝、铅、锌、镍、锡、钨、银、金等金属为主要原料,经过冶炼、加工、制造等环节生产的各种有色金属及其制品的产业。
随着中国工业化的进程和经济快速增长,中国有色金属行业在全球范围内具有重要的地位和影响力。
2. 行业规模根据国家统计局的数据,中国有色金属行业一直保持着快速增长的态势。
截至2020年,中国有色金属产量占全球总产量的比例超过50%,其中铜产量占比最大。
中国有色金属行业的年产值也在稳步增长,规模居于全球前列。
3. 市场需求中国有色金属行业的快速发展得益于国内外市场对有色金属的需求。
随着中国经济的快速增长,建筑、交通、电力、电子、冶金、航空航天等行业对有色金属的需求量大幅增长。
此外,新能源、电动汽车等新兴产业的崛起也为有色金属行业带来了新的增长机遇。
4. 主要产业及企业中国有色金属行业涵盖了多个金属的冶炼、加工、制造等环节。
主要的有色金属企业包括中国铝业集团、中铝国际、中国南方航空、中国五矿、金川集团等。
这些企业在国内外市场上具有较强的竞争力,是中国有色金属行业的重要支撑力量。
5. 行业发展趋势未来,中国有色金属行业将面临一系列的挑战和机遇。
首先,环境保护和节能减排已成为全球热点,有色金属行业需要加大资源节约和环保治理力度。
其次,技术创新是有色金属行业实现高质量发展的关键,需要加大研发投入,提高自主创新能力。
最后,国际竞争激烈,中国有色金属企业需要加强国际合作,提高品牌竞争力。
6. 政策支持中国政府一直积极推动有色金属行业的发展。
政府通过制定相关政策和规划,加大对有色金属产业的扶持力度。
例如,推动优化产能结构,提高资源利用效率;加强环保监管,推动绿色发展;鼓励企业加大科技创新力度等。
7. 可持续发展中国有色金属行业必须重视可持续发展。
在资源有限和环境压力日益加大的情况下,有色金属企业要加强节能减排,提高资源利用效率。
有色金属行业分析报告有色金属行业分析报告一、行业概况有色金属行业是指以有色金属矿石为原料,经过选矿、冶炼等工艺过程,生产出金属材料的一类行业。
有色金属分为常见有色金属和稀有有色金属,包括铜、铝、铅、锌、镍、锡、钴、锰、钨等。
有色金属行业是我国的重要基础产业之一,广泛用于建筑、电力、交通等各个领域。
二、市场需求分析1. 建筑行业:随着我国城市化进程的加速,建筑行业对有色金属的需求不断增加。
有色金属作为建筑材料的重要组成部分,用于建筑结构、电气线路等方面。
2. 电力行业:电力行业是有色金属的重要应用领域,用于制造导线、变压器等设备。
随着能源结构调整和电力装备更新换代的推进,对有色金属的需求也在逐步增加。
3. 交通行业:有色金属在交通运输领域应用广泛,铜导线、铝合金等成为汽车、火车、飞机等交通工具的关键部件。
4. 新能源行业:随着新能源的快速发展,对有色金属的需求也在不断增加。
太阳能电池板、风力发电机等新能源设备都需要大量的有色金属。
三、行业发展趋势1. 环保技术的应用:随着环保意识的提高,对有色金属行业的环保要求也在不断提高。
行业内的企业需要加大环保投入,采用更加环保的生产工艺和技术。
2. 产业结构调整:有色金属行业存在着产能过剩和竞争激烈的问题,需要进行产业结构调整,优化资源配置,提高企业竞争力。
3. 资源开发和利用:随着国内矿产资源的逐渐枯竭,有色金属企业需要加大对国外矿产资源的开发和利用,降低对进口矿石的依赖程度。
4. 技术创新:有色金属行业需要加大科技创新力度,提高产品技术含量和附加值。
同时,还要推动传统有色金属行业向智能化、绿色化、高端化方向转型升级。
四、行业竞争格局目前,我国有色金属行业存在着竞争激烈的情况。
国内有色金属企业众多,各家企业的规模和技术实力参差不齐。
同时,国外企业也在加大对我国市场的进军力度。
由于国内有色金属企业的竞争力相对较弱,行业内的竞争格局相对不稳定。
五、投资建议鉴于有色金属行业的发展趋势和竞争格局,我们对投资者提出以下建议:1. 选择具备竞争优势的企业进行投资,如规模较大、技术实力较强的企业。
有 色 金 属 行 业 四 季 度 报 告示,4月以来有色金属行业的增速在放缓。
由于影响有色金属价格走势的主要因素是其产 品的供求关系,而我国经济“软着陆”后的 GDP 仍会有7%左右的增长率,加之全球制造业发展 势头强劲、基本金属库存不断降低,因此我们认 为全球有色金属市场在可以预见的将来仍将处 于供不应求的状态。
在有色金属行业中,重点关注其产品市场缺口较 大,并具有成本优势、资源优势、规模优势和可 持续发展能力较强的优势企业。
一、行业运行良好 调控影响减弱有色金属是国民经济不可缺少的重要原材料, 随着我国经济的快速发展和日 益成为世界制造业的重要基地,我国有色金属工业将在较长一段时间内保持快速 连续发展。
2004年1— 8月,有色金属产量继续保持增长态势,十种有色金属产 品总产量达到873.11万吨,同比增长了 17.36%,继续保持世界第一位,中国有 色金属工业经济效益明显提高。
同时我们也注意到,受4月以来宏观调控政策的 影响,有色金属的增长速度明显放缓,从 3月的峰值(同比增长24.6 %)逐渐 下滑,7月份行业生产开始企稳,8月份的数据显示有色金属行业的生产再度回 升,见图1。
预计今年四季度有色金属行业产销两旺的形势将保持始终。
在有色金属行业保持良好发展势头的同时, 行业内重点企业也取得了骄人的 业绩。
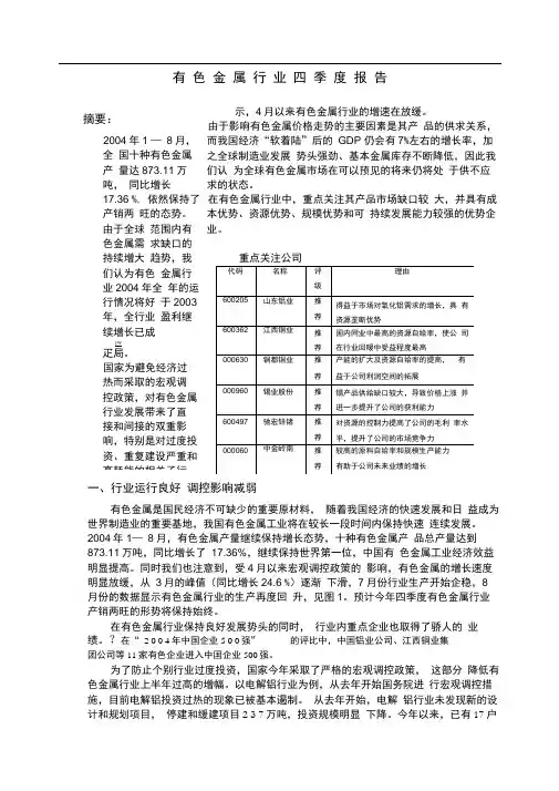
?在“ 2 0 0 4年中国企业5 0 0强” 的评比中,中国铝业公司、江西铜业集团公司等11家有色企业进入中国企业500强。
为了防止个别行业过度投资,国家今年采取了严格的宏观调控政策, 这部分 降低有色金属行业上半年过高的增幅。
以电解铝行业为例,从去年开始国务院进 行宏观调控措施,目前电解铝投资过热的现象已被基本遏制。
从去年开始,电解 铝行业未发现新的设计和规划项目, 停建和缓建项目2 3 7万吨,投资规模明显 下降。
今年以来,已有17户摘要: 2004年1 — 8月,全 国十种有色金属产 量达873.11万吨, 同比增长17.36 %, 依然保持了产销两 旺的态势。
中国有色金属行业分析报告中国有色金属行业分析报告1. 行业概况中国有色金属行业是指涉及铜、铝、锌、镍、锡、铅等有色金属的产业链。
随着中国经济的快速发展和工业化进程的加快,有色金属行业成为推动经济增长的重要支柱之一。
目前,中国有色金属行业已发展成为世界最大的生产和消费国,拥有完善的生产体系和市场规模。
2. 市场情况分析2.1 产能扩张近年来,中国有色金属行业的产能不断扩张。
尤其是铜、铝等行业,由于市场需求增长和政府政策支持,产能利用率不断提升。
根据数据显示,中国有色金属行业产能占全球总产能的比例持续上升,市场份额不断扩大。
2.2 市场需求中国有色金属行业的市场需求主要源于国内建筑、交通、电力等基础设施领域的需求以及制造业的需求。
随着中国经济转型升级和消费升级的推进,对有色金属的需求呈现出稳步增长的态势。
同时,环保意识的提高也推动了对环保型有色金属产品的需求增长。
2.3 市场价格有色金属行业的价格受到全球经济形势、国际市场供求关系等多种因素的影响。
近年来,由于国际贸易紧张局势和全球经济增长放缓,有色金属价格呈现出波动下跌的趋势。
然而,随着中国内需的提升和市场结构的优化,有色金属价格有望逐步回暖。
3. 发展趋势3.1 转型升级中国有色金属行业正面临着由大而全到小而精的转型升级。
传统的重资产、高耗能、高污染的产业模式已经不再适应现代经济发展的需要,行业需要加快技术创新、提升产品质量、降低环境污染和能耗等方面的能力,提升综合竞争力。
3.2 环保发展随着环境污染问题的日益严重和国内外环保标准的提高,中国有色金属行业必须转型为绿色低碳发展。
行业需要加大环保投入,推动资源循环利用和废弃物处理,改善生产工艺和环境监管体系,提高企业的环保意识和责任。
3.3 国际化布局中国有色金属行业企业要积极拓展海外市场,寻求国际化发展。
通过参与全球资源整合和国际市场竞争,提高自身的全球影响力和竞争力。
此外,行业还可以通过海外投资和并购等方式获取更多的资源和市场优势。
有色金属行业分析报告目录第一部分有色金属行业运行宏观环境分析 (3)一、前三季度全国宏观经济运行分析 (3)1、05年三季度全国宏观经济运行情况分析 (3)2、05年三季度全国固定资产投资情况分析 (3)3、我国新一轮经济增长的基本特征分析 (3)4、前三季度广东经济形势分析 (3)二、经济运行中出现的新问题 (3)1、基础工业亏损多方来袭 (3)2、高耗电行业用电开始回落 (3)3、多行业库存猛增供求矛盾加剧 (3)三、未来经济走势预测 (3)1、“十一五”期间中国经济年均增长8%左右 (3)2、宏观调控基调不变 (3)3、四季度国内电力缺口将明显缩小 (3)4、人民币升值的深远意义将逐步体现 (3)第二部分有色金属工业环境分析 (3)一、国际环境分析 (3)1、世界矿产资源形势 (3)2、发达国家的全球矿产资源战略 (3)3、全球有色金属供求缺口将大幅度缩小 (3)4、基本金属和贵金属价格预计在2007年前处于跌势 (3)二、我国矿产资源概述 (3)1、我国有色矿产资源量和基本特点 (3)2、资源供需保证程度 (3)3、资源开发利用水平 (3)三、前三季度出台新政策法规影响分析 (3)1、出口退税政策取消后的影响 (3)2、差别电价政策促进产业结构调整 (3)3、铝业发展政策出台铜业类似政策正在酝酿 (3)第三部分有色金属经济运行及问题分析 (3)一、前三季度有色金属行业运行分析 (3)1、我国有色金属工业持续快速发展 (3)2、前三季度冶金重点企业利润增速比上半年回落15.2% (3)3、进出口贸易额持续攀升 (3)4、有色金属矿山完成固定资产投资提高 (3)二、前三季度广东省有色金属行业运行分析 (3)1、前三季度有色金属行业整体情况分析 (3)2、前三季度广东省有色金属行业销售收入增长情况分析 (3)3、前三季度广东省有色金属行业利润增长情况分析 (3)4、前三季度广东省有色金属出口情况分析 (3)三、铜工业市场分析 (3)1、我国铜业目前基本情况 (3)2、中国铜工业发展面临的环境问题 (3)3、我国家电行业对铜的需求稳增 (3)4、国际铜需求预测 (3)四、部分子行业市场分析 (3)1、中国铝业称第三季氧化铝产量增长12% (3)2、中国氧化铝需求缺口将持续到2006年 (3)3、铝市价格波动情况分析 (3)4、今年世界原铝需求量将超过3000万吨 (3)5、2020年印度铝产量将明显增长 (3)第四部分有色金属行业发展风险分析 (3)一、国家金融环境风险 (3)1、紧缩过度损伤经济下半年经济还将走低 (3)2、有色金属市场宏观调控使经济运行出现新变化 (3)二、行业政策调整风险 (3)1、财政部酝酿新税策整改高耗能企业 (3)2、发改委对铜业发展提出预警 (3)3、政策出台推动中国铝业向精深加工转型 (3)4、退税政策调整影响详解 (3)三、市场风险 (3)1、冶金、有色行业供大于求严重 (3)2、明年国际有色金属价格将下调 (3)3、铜行业呈现盲目发展态势显露风险 (3)4、预计2006年锌产量将低于需求铅供求大致平衡 (3)5、有色金属价格出现见顶的迹象 (3)6、广东多数金属矿即将采空铜、钨等矿产已经枯竭 (3)四、企业经营风险 (3)1、企业盈利能力分析 (3)2、企业营运能力分析 (3)3、企业偿债能力分析 (3)第四部分投资热点预测 (3)图表目录表格 1 04年以来铅市场全球及我国生产及消费分析(单位:万吨).. 3表格 2 04年以来锌市场全球及我国生产及消费分析(单位:万吨).. 3表格 3 有色金属矿产储量分析表(单位:万吨) (3)表格 4 2005年前三季度行业整体效益分析表(单位:千元) (3)表格 5 1-10月份有色金属产量分析表 (3)表格 6 1-10月份有色金属精矿产量分析表 (3)表格 7 04年以来有色金属行业出口变化情况分析(单位:千元) (3)表格 8 04年以来有色金属行业出口变化情况分析(单位:千元) (3)表格 9 2005年前三季度广东有色行业整体效益分析表(单位:千元) (3)表格 10 04年以来广东有色行业销售情况分析表(单位:千元) (3)表格 11 04年以来广东有色行业利润增长情况分析表(单位:千元) (3)表格 12 04年以来广东有色行业出口情况分析表(单位:千元) (3)表格 13 04年以来有色金属行业盈利能力分析表 (3)表格 14 04年以来广东有色金属企业盈利能力分析表 (3)表格 15 04年以来广东有色行业营运能力分析表 (3)表格 16 04年以来广东有色金属行业营运能力分析表 (3)表格 17 04年以来有色金属业偿债能力分析表 (3)表格 18 04年以来广东省有色金属企业偿债能力分析 (3)图表 1 04年以来有色金属行业销售收入变化分析图 (3)图表 2 04年以来有色金属行业利润累计增长情况对比分析图 (3)图表 3 04年以来有色金属行业出口比重分析图 (3)图表 4 04年以来广东有色行业销售增长情况分析图 (3)图表 5 04年以来广东有色行业利润增长情况分析图 (3)图表 6 04年以来广东省有色金属出口比重分析图 (3)第一部分有色金属业宏观运行环境一、前三季度全国宏观经济运行分析1、05年三季度全国宏观经济运行情况分析今年前三季度经济平稳较快增长初步核算,前三季度国内生产总值106275亿元,同比增长9.4%,增速比上年同期低0.1个百分点。
有色金属行业分析报告有色金属行业分析报告学院:经济贸易学院小组成员:王锐张冬冬陆昊尤振远刘新发陈明虎安亚翔指导老师:吴成浩完成时刻:2018.09.28摘要:2018年上半年,我国有色金属工业生产连续保持回升的向好态势。
1~6月十种有色金属总产量为1544.06万吨,比去年同期增长34.77%,除铅和镍外,其他8种有色金属产品产量均呈两位数增长;六种精矿产量五种呈增长趋势,只有镍金属含量同比略有下降,且除锡精矿外,其他四种精矿产量增幅均达到两位数,铅精矿和锑精矿产量增幅超过了50%。
1~5月,规模以上有色金属工业企业实现利润472.3亿元,同比增长4倍,其中有色金属矿采选企业实现利润96.1亿元,占20.35%;有色金属冶炼企业盈利181.9亿元,占38.50%;有色金属合金制造及压延加工企业实现利润194.3亿元,同比增长1.06倍,占41.41%。
亏损的要紧行业小类只有镁冶炼企业,亏损1.8亿元;锑冶炼企业亏损0.16亿元。
1~6月份,有色金属进出口贸易总额为574.39亿美元,比去年同期增长71.21%。
其中进口443.73亿美元,比去年同期增长62.36%;出口130.66亿美元,比去年同期增长110.06%,已差不多复原到金融危机前的水平。
1~6月份进出口贸易逆差额达到313.07亿美元,同比增长48.31%。
二季度铝价连续了调整走势,截至6月30日,上海期货交易所三月合约收于14670元/吨,较5月底下跌了4.1%;二季度伊始,铜价连续保持上涨势头,估量二季度初的高点为全年价格的峰值,三季度格局将逐步偏淡,交易中心缓慢下移,四季度会有部分反弹。
目录Ⅰ行业总体运行情 (6)一、总体生产情形......................................................... (6)二、总体销售情形......................................................... (7)三、企业总体经营情形......................................................... . (8)四、总体进出口情形......................................................... .. (11)五、固定资产投资完成情形分析 (11)六、上下游行业的相关阻碍......................................................... .. (12)(一)美国铝协会鼓舞汽车工业多用铝部件 (12)(二)电解铝行业掀起减产.13(三)国内进口锌精矿加工费暴跌 (14)七、本季度行业景气现状及走势推测 (14)(一)铜......................................................... (14)(二)铝......................................................... (15)(三)铅......................................................... (16)(四)锌......................................................... (17)Ⅱ行业内要紧产品市场供求分析 (17)一、各要紧产品产量情形......................................................... (17)二、各要紧产品市场供需情形.........................................................17(一)铜......................................................... . (18)(二)铝......................................................... . (19)(三)铅......................................................... . (19)(四)锌......................................................... (19)三、要紧产品进出口情形......................................................... .. (20)(一)进口情形......................................................... (20)(二)出口情形......................................................... (20)四、各要紧产品价格走势......................................................... (21)(一)铜......................................................... (21)(二)铝......................................................... (22)(三)铅......................................................... . (24)(四)锌......................................................... . (25)五、各要紧产品技术研发走势 (27)(一)中冶有色铜熔炼技术改造试车成功 (27)(二)云锡10万吨铅冶炼技术改扩建项目建成 (27)(三)葫芦岛锌业综合利用厂探究提高精镉质量新途径 (28)Ⅲ行业内要紧企业经营情形.........................................................29一、各要紧企业生产经营情形 (29)(一)江西铜业集团公司......................................................... .. (29)(二)铜陵有色控股集团公司 (29)(三)云南铜业集团公司......................................................... (30)(四)大冶有色金属公司......................................................... (30)二、各要紧生产企业经营策略.........................................................30(一)豫港龙泉25 万吨连铸连轧项目动工 (30)(二)湖南有色集团与赤峰市政府签订战略合作协议 (31)(三)百色市年产5 万吨铝箔项目开工建设 (31)(四)力拓毁约中铝注资......................................................... (31)(五)五矿成功收购澳OZMinerals公司要紧资产 (31)(六)我国第一条铝冷连轧生产线将在西南铝业投产 (31)(七)我国首家高精度铍青铜板带企业投产 (31)(八)江铜集团年产40 万吨铅锌冶炼及56 万吨硫酸项目开工......................................................... . (31)Ⅳ本季度行业热点或焦点问题 (34)一、行业热点事件......................................................... .. (34)(一)贸易摩擦困扰行业进展 (34)(二)产能过剩,库存过高......................................................... .34(三)“小金属”成为行业热点 (34)二、国家相关政策、法规......................................................... (35)(一)国务院提出有色金属行业剔除落后产能目标 (35)(二)“十二五”规划将严控有色金属产能 (36)(三)电价调整将压缩中国铝业盈利空间 (37)Ⅰ行业总体运行情形2018年上半年,我国有色金属工业生产连续保持回升的向好态势,十种有色金属产量同比连续保持较大幅度增长,有色金属工业企业总体盈利能力连续呈复原性增长态势,但受国内外有色金属市场价格震荡下行的阻碍,5、6月份实现利润环比连续回落。
2008年中国有色金属矿采选业行业财务数据及重点企业财务指标分析报告【关键词】: 有色金属矿采选业行业财务数据重点企业财务指标分析报告特别提示:该报告为中商情报网独家首创行业深度调查研究报告,此报告为个性定制服务报告,如果该报告目录中所列举的内容没有完全满足您的需求,中商情报网将根据不同类型及不同行业企业提出的具体要求,重新修订报告目录,并在此目录的基础上重新完善行业数据及分析内容,为企业准确详细了解行业运行状况及同业竞争者战略方向提供全程服务。
报告摘要:《2008年中国有色金属矿采选业行业财务数据及重点企业财务指标分析报告》依托中商情报网及中国产业研究网多年对有色金属矿采选业行业的研究,结合有色金属矿采选业行业历年市场供需关系变化规律,立足国内市场,兼顾全球市场环境,对有色金属矿采选业行业内的企业群体进行了深入的调查与研究。
同时,本报告也针对有色金属矿采选业行业及其上下游行业的特点,从不同角度切入行业,为有色金属矿采选业行业的生产和供应商企业提供了强大的数据支持与专业级的市场导向。
并且为企业制定发展战略、进行投资决策和企业经营管理提供权威、充分、可靠的决策依据。
该报告侧重官方统计数据,采用定量及定性的科学研究方法撰写而成。
如何全面了解中国有色金属矿采选业行业的整体现状;如何了解中国有色金属矿采选业行业的宏观环境;如何知道中国对有色金属矿采选业行业采取的相关政策,并把握机遇;如何预测我有色金属矿采选业行业的未来发展趋势,并采取相应的对策;如何了解竞争对手的经营策略,并在竞争中把握商机。
中商情报网在本报告对这些问题做出详细、科学的分析。
研究报告目录第一章中国有色金属矿采选业行业整体运行情况综述第一节2007-2008年有色金属矿采选业行业经济运行分析一、2007-2008年有色金属矿采选业产销状况分析二、2007-2008年有色金属矿采选业产值分析三、2007-2008年有色金属矿采选业行业进出口分析四、2009年中国有色金属矿采选业行业发展趋势预测第二节有色金属矿采选业行业财务分析一、有色金属矿采选业行业基本情况分析1、企业数量分析2、从业人数分析二、中国有色金属矿采选业行业产销状况分析1、工业总产值分析2、总销售收入分析3、产销率分析第三节中国有色金属矿采选业行业资产负债状况分析一、资产状况分析二、负债状况分析三、资产负债率分析第四节中国有色金属矿采选业行业资产运营状况分析一、总资产周转率分析二、流动资产周转率分析三、应收账款周转率分析四、资本保值增值率分析五、产成品资金占用率分析第五节中国有色金属矿采选业行业成本费用分析一、产品销售成本分析二、销售费用分析三、管理费用分析四、财务费用分析第六节中国有色金属矿采选业行业盈利能力分析一、利润总额分析二、总资产利润率分析三、净资产利润率分析四、销售毛利率分析五、销售利润率六、成本费用利润率分析第二章中国有色金属矿采选业行业发展概况第一节中国有色金属矿采选业行业整体运行情况综述一、2007-2008年有色金属矿采选业行业运行特点二、2007-2008年有色金属矿采选业行业总体发展概况第二节2007-2008年企业数量分析一、中国有色金属矿采选业行业企业数量二、子行业企业数量三、企业规模及所有制分析第三节有色金属矿采选业行业从业人数分析一、2007-2008年中国有色金属矿采选业行业及子行业从业人数分析二、不同规模企业从业人员分析三、不同所有制企业比较第三章中国有色金属矿采选业行业产值状况分析第一节工业总产值分析一、2007-2008年中国有色金属矿采选业行业及子行业工业总产值分析二、不同规模企业工业总产值分析三、2007-2008年各月工业总产值分析四、不同所有制企业工业总产值比较五、2009年有色金属矿采选业行业产值预测第二节总销售收入分析一、2007-2008年中国有色金属矿采选业行业及其子行业总销售收入分析二、不同规模企业总销售收入分析三、2007-2008年中国有色金属矿采选业行业销售收入分析四、不同所有制企业销售收入比较五、2009年中国有色金属矿采选业行业销售收入预测第四章中国有色金属矿采选业行业资产负债状况分析第一节总资产状况分析一、2007-2008年中国有色金属矿采选业行业及其子行业总资产分析二、不同规模企业资产规模比较分析三、不同所有制企业总资产比较分析第二节负债状况分析一、2007-2008年中国有色金属矿采选业行业及其子行业总负债分析二、不同规模企业负债规模比较分析三、不同所有制企业总负债比较分析第三节资产负债率分析一、2007-2008年中国有色金属矿采选业行业及其子行业资产负债率趋势分析二、不同规模企业资产负债率比较分析三、不同所有制企业资产负债率比较分析第五章中国有色金属矿采选业行业资产运营状况分析第一节总资产周转率分析一、2007-2008年中国有色金属矿采选业行业及其子行业总资产周转率分析二、不同规模企业总资产周转率比较分析三、不同所有制企业总资产周转率比较分析第二节流动资产周转率分析一、2007-2008年中国有色金属矿采选业行业及其子行业流动资产总额分析二、2007-2008年中国有色金属矿采选业行业及其子行业流动资产周转率分析三、不同规模企业流动资产周转率比较分析四、不同所有制企业流动资产周转率比较分析第三节应收账款周转率分析一、2007-2008年中国有色金属矿采选业行业及其子行业应收账款总额分析二、2007-2008年中国有色金属矿采选业行业及其子行业应收账款周转率分析三、不同规模企业应收账款周转率比较分析四、不同所有制企业应收账款周转率比较分析第四节资本保值增值率分析一、2007-2008年中国有色金属矿采选业行业及其子行业资本保值增值率分析二、不同规模企业资本保值增值率比较分析三、不同所有制企业资本保值增值率比较分析第五节产成品资金占用率分析一、2007-2008年中国有色金属矿采选业行业及其子行业产成品资金占用率分析二、不同规模企业产成品资金占用率比较分析三、不同所有制企业产成品资金占用率比较分析第六章中国有色金属矿采选业行业成本费用分析第一节产品销售成本分析一、2007-2008年中国有色金属矿采选业行业及其子行业销售成本总额分析二、2007-2008年中国有色金属矿采选业行业及其子行业销售成本率分析三、不同规模企业销售成本率比较分析四、不同所有制企业销售成本率比较分析五、2009年中国有色金属矿采选业行业产品销售成本预测第二节销售费用分析一、2007-2008年中国有色金属矿采选业行业及其子行业销售费用总额分析二、2007-2008年中国有色金属矿采选业行业及其子行业销售费用率分析三、不同规模企业销售费用率比较分析四、不同所有制企业销售费用率比较分析五、2009年中国有色金属矿采选业行业产品销售费用预测第三节管理费用分析一、2007-2008年中国有色金属矿采选业行业及其子行业管理费用总额分析二、2007-2008年中国有色金属矿采选业行业及其子行业管理费用率分析三、不同规模企业管理费用率比较分析四、不同所有制企业管理费用率比较分析五、2009年中国有色金属矿采选业行业管理费用预测第四节财务费用分析一、2007-2008年中国有色金属矿采选业行业及其子行业财务费用总额分析二、2007-2008年中国有色金属矿采选业行业及其子行业财务费用率分析三、不同规模企业财务费用率比较分析四、不同所有制企业财务费用率比较分析五、2009年中国有色金属矿采选业行业财务费用预测第七章2008年中国有色金属矿采选业行业重点企业财务数据分析第一节重点企业之一一、企业基本概况分析二、企业成本费用分析三、企业赢利能力分析四、企业偿债能力分析五、企业成长能力分析六、企业资产情况分析七、企业负债情况分析第二节重点企业之二一、企业基本概况分析二、企业成本费用分析三、企业赢利能力分析四、企业偿债能力分析五、企业成长能力分析六、企业资产情况分析七、企业负债情况分析第三节重点企业之三一、企业基本概况分析二、企业成本费用分析三、企业赢利能力分析四、企业偿债能力分析五、企业成长能力分析六、企业资产情况分析七、企业负债情况分析第四节重点企业之四一、企业基本概况分析二、企业成本费用分析三、企业赢利能力分析四、企业偿债能力分析五、企业成长能力分析六、企业资产情况分析七、企业负债情况分析第五节重点企业之五一、企业基本概况分析二、企业成本费用分析三、企业赢利能力分析四、企业偿债能力分析五、企业成长能力分析六、企业资产情况分析七、企业负债情况分析……第八章中国有色金属矿采选业行业获利能力分析第一节利润总额分析一、2007-2008年中国有色金属矿采选业行业及其子行业利润总额分析二、不同规模企业利润总额比较分析三、不同所有制企业利润总额比较分析第二节销售毛利率分析一、2007-2008年中国有色金属矿采选业行业及其子行业销售毛利率分析二、不同规模企业销售毛利率比较分析三、不同所有制企业销售毛利率比较分析第三节销售利润率一、2007-2008年中国有色金属矿采选业行业及其子行业销售利润率分析二、不同规模企业销售利润率比较分析三、不同所有制企业销售利润率比较分析第四节成本费用利润率分析一、2007-2008年中国有色金属矿采选业行业及其子行业成本费用利润率分析二、不同规模企业成本费用利润率比较分析三、不同所有制企业成本费用利润率比较分析第五节总资产利润率分析一、2007-2008年中国有色金属矿采选业行业及其子行业总资产利润率分析二、不同规模企业总资产利润率比较分析三、不同所有制企业总资产利润率比较分析第六节净资产利润率分析一、2007-2008年中国有色金属矿采选业行业及其子行业净资产利润率分析二、不同规模企业净资产利润率比较分析三、不同所有制企业净资产利润率比较分析第七节产值利税率分析一、2007-2008年中国有色金属矿采选业行业及其子行业产值利税率分析二、不同规模企业产值利税率比较分析三、不同所有制企业产值利税率比较分析第九章中商情报网研究结论及建议第一节金融危机下有色金属矿采选业行业发展策略选择第二节有色金属矿采选业行业费用成本控制选择建议第三节有色金属矿采选业行业应对金融危机的思路及建议。
中国有色金属行业分析报告1.当局概论我国有色金属矿产资源总量尽管很大,但由于人口众多,人均占有资源量却很低,仅为世界人均占有量的52%,所以说,中国又是一个资源相对贫乏的国家。
建国50多年来,中国有色金属工业取得了辉煌的成就,兴建了一大批有色金属矿山、冶炼和加工企业,组建了地质、设计、勘察、施工等建设单位和科研、教育、环保、信息等事业单位以及物资供销和进出口贸易单位,形成了一个布局比较合理、体系比较完整的行业。
在“十二五”的开局之年,如何优化有色金属行业内部结构、有效控制冶炼产能过快增长,是有色金属行业需要面临的关键问题。
2011年上半年,我国十种常用有色金属产量为1655.3万吨,同期增长7.3%,增幅比“十一五”期间的平均增幅低6.5个百分点;矿产品和深加工产品的增幅明显大于冶炼产品的增幅。
当前,我国有色金属产业在国家产业政策指导下,正在从依靠冶炼产量扩张的粗放型发展,向产业链均衡发展转变,行业固定资产也出现向西部转移的明显态势。
价格方面,进入2011年以来,国内货币政策趋紧、美国经济复苏程度缓慢以及欧元区债务危机重现,宏观环境的恶化打压了基本金属的上行空间,全球有色金属在上半年呈现高位回落的态势。
而我国基本有色金属价格受到国内经济结构调整的影响,上涨动力更小,呈现出伦强沪弱的态势。
稀土等稀有金属价格在国家政策的推动下,出现了大幅上涨。
进出口方面,我国虽然是目前世界上最大的有色金属产品产生国,但是国内有色金属矿产资源保证程度比较低,而同时,我国有色金属深加工产品和新材料开发水平与发达国家差距较大,短时期难以实现大量出口,有色金属产品进出口贸易长期存在巨大逆差。
2011年上半年,我国有色金属进出口贸易总额760.85亿美元,实现了贸易逆差334.55亿美元。
2.供求分析一、有色金属行业市场运行情况有效控制冶炼产能的过快增长,优化产业结构,进一步提高行业利润,提高发展质量和效益,是有色金属行业发展的政策方向。