网络系统拓扑结构图
- 格式:pdf
- 大小:116.41 KB
- 文档页数:3
网络拓扑结构(总6页) -CAL-FENGHAI.-(YICAI)-Company One1-CAL-本页仅作为文档封面,使用请直接删除网络拓扑结构拓扑这个名词是从几何学中借用来的。
网络拓扑是网络形状,或者是它在物理上的连通性。
构成网络的拓扑结构有很多种。
网络拓扑结构是指用传输媒体互连各种设备的物理布局,就是用什么方式把网络中的计算机等设备连接起来。
拓扑图给出网络服务器、工作站的网络配置和相互间的连接,它的结构主要有星型结构、环型结构、总线结构、分布式结构、树型结构、网状结构、蜂窝状结构等。
星型星型结构是最古老的一种连接方式,大家每天都使用的电话属于这种结构。
一般网络环境都被设计成星型拓扑结构。
星型网是广泛而又首选使用的网络拓扑设计之一。
星型结构是指各工作站以星型方式连接成网。
网络有中央节点,其他节点(工作站、服务器)都与中央节点直接相连,这种结构以中央节点为中心,因此又称为集中式网络。
星型拓扑结构便于集中控制,因为端用户之间的通信必须经过中心站。
由于这一特点,也带来了易于维护和安全等优点。
端用户设备因为故障而停机时也不会影响其它端用户间的通信。
同时星型拓扑结构的网络延迟时间较小,系统的可靠性较高。
在星型拓扑结构中,网络中的各节点通过点到点的方式连接到一个中央节点(又称中央转接站,一般是集线器或交换机)上,由该中央节点向目的节点传送信息。
中央节点执行集中式通信控制策略,因此中央节点相当复杂,负担比各节点重得多。
在星型网中任何两个节点要进行通信都必须经过中央节点控制。
现有的数据处理和声音通信的信息网大多采用星型网,流行的专用小交换机PBX(Private Branch Exchange),即电话交换机就是星型网拓扑结构的典型实例。
它在一个单位内为综合语音和数据工作站交换信息提供信道,还可以提供语音信箱和电话会议等业务,是局域网的一个重要分支。
在星型网中任何两个节点要进行通信都必须经过中央节点控制。
网络拓扑结构知识网络的拓扑结构是抛开网络物理连接来讨论网络系统的连接形式,网络中各站点相互连接的方法和形式称为网络拓扑。
拓扑图给出网络服务器、工作站的网络配置和相互间的连接,它的结构主要有星型结构、总线结构、树型结构、网状结构、蜂窝状结构、分布式结构等。
星型结构星型结构是指各工作站以星型方式连接成网。
网络有中央节点,其他节点(工作站、服务器)都与中央节点直接相连,这种结构以中央节点为中心,因此又称为集中式网络。
它具有如下特点:结构简单,便于管理;控制简单,便于建网;网络延迟时间较小,传输误差较低。
但缺点也是明显的:成本高、可靠性较低、资源共享能力也较差。
环型结构环型结构由网络中若干节点通过点到点的链路首尾相连形成一个闭合的环,这种结构使公共传输电缆组成环型连接,数据在环路中沿着一个方向在各个节点间传输,信息从一个节点传到另一个节点。
环型结构具有如下特点:信息流在网中是沿着固定方向流动的,两个节点仅有一条道路,故简化了路径选择的控制;环路上各节点都是自举控制,故控制软件简单;由于信息源在环路中是串行地穿过各个节点,当环中节点过多时,势必影响信息传输速率,使网络的响应时间延长;环路是封闭的,不便于扩充;可靠性低,一个节点故障,将会造成全网瘫痪;维护难,对分支节点故障定位较难。
总线型结构总线结构是指各工作站和服务器均挂在一条总线上,各工作站地位平等,无中心节点控制,公用总线上的信息多以基带形式串行传递,其传递方向总是从发送信息的节点开始向两端扩散,如同广播电台发射的信息一样,因此又称广播式计算机网络。
各节点在接受信息时都进行地址检查,看是否与自己的工作站地址相符,相符则接收网上的信息。
总线型结构的网络特点如下:结构简单,可扩充性好。
当需要增加节点时,只需要在总线上增加一个分支接口便可与分支节点相连,当总线负载不允许时还可以扩充总线;使用的电缆少,且安装容易;使用的设备相对简单,可靠性高;维护难,分支节点故障查找难。
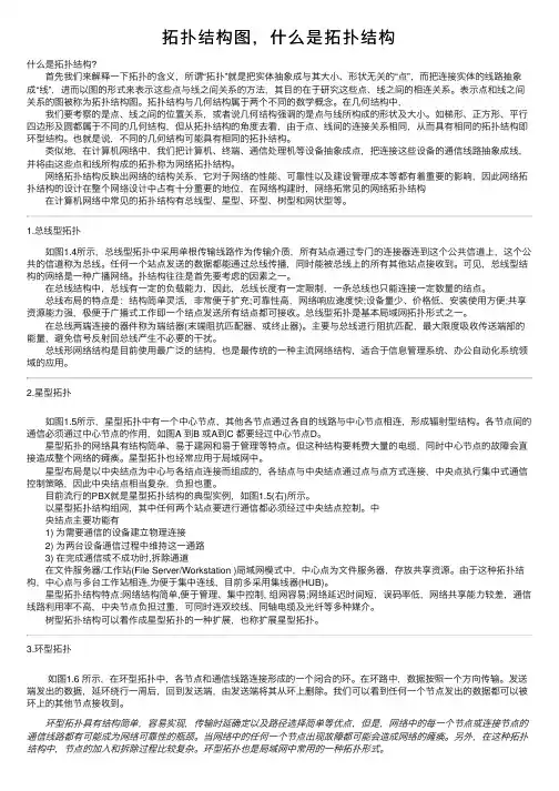
拓扑结构图,什么是拓扑结构什么是拓扑结构? ⾸先我们来解释⼀下拓扑的含义,所谓“拓扑”就是把实体抽象成与其⼤⼩、形状⽆关的“点”,⽽把连接实体的线路抽象成“线”,进⽽以图的形式来表⽰这些点与线之间关系的⽅法,其⽬的在于研究这些点、线之间的相连关系。
表⽰点和线之间关系的图被称为拓扑结构图。
拓扑结构与⼏何结构属于两个不同的数学概念。
在⼏何结构中, 我们要考察的是点、线之间的位置关系,或者说⼏何结构强调的是点与线所构成的形状及⼤⼩。
如梯形、正⽅形、平⾏四边形及圆都属于不同的⼏何结构,但从拓扑结构的⾓度去看,由于点、线间的连接关系相同,从⽽具有相同的拓扑结构即环型结构。
也就是说,不同的⼏何结构可能具有相同的拓扑结构。
类似地,在计算机⽹络中,我们把计算机、终端、通信处理机等设备抽象成点,把连接这些设备的通信线路抽象成线,并将由这些点和线所构成的拓扑称为⽹络拓扑结构。
⽹络拓扑结构反映出⽹络的结构关系,它对于⽹络的性能、可靠性以及建设管理成本等都有着重要的影响,因此⽹络拓扑结构的设计在整个⽹络设计中占有⼗分重要的地位,在⽹络构建时,⽹络拓常见的⽹络拓扑结构 在计算机⽹络中常见的拓扑结构有总线型、星型、环型、树型和⽹状型等。
1.总线型拓扑 如图1.4所⽰,总线型拓扑中采⽤单根传输线路作为传输介质,所有站点通过专门的连接器连到这个公共信道上,这个公共的信道称为总线。
任何⼀个站点发送的数据都能通过总线传播,同时能被总线上的所有其他站点接收到。
可见,总线型结构的⽹络是⼀种⼴播⽹络。
扑结构往往是⾸先要考虑的因素之⼀。
在总线结构中,总线有⼀定的负载能⼒,因此,总线长度有⼀定限制,⼀条总线也只能连接⼀定数量的结点。
总线布局的特点是:结构简单灵活,⾮常便于扩充;可靠性⾼,⽹络响应速度快;设备量少、价格低、安装使⽤⽅便;共享资源能⼒强,极便于⼴播式⼯作即⼀个结点发送所有结点都可接收。
总线型拓扑是基本局域⽹拓扑形式之⼀。
网络拓扑科技名词定义中文名称:网络拓扑英文名称:network topology定义:对网络的分支和节点的系统性安排。
拓扑可以是物理的或逻辑的。
所属学科:通信科技(一级学科);通信原理与基本技术(二级学科)本内容由全国科学技术名词审定委员会审定公布网络拓扑网络拓扑(Topology)结构是指用传输介质互连各种设备的物理布局。
指构成网络的成员间特定的物理的即真实的、或者逻辑的即虚拟的排列方式。
如果两个网络的连接结构相同我们就说它们的网络拓扑相同,尽管它们各自内部的物理接线、节点间距离可能会有不同。
目录及电缆如何通过它们。
设计一个网络的时候,应根据自己的实际情况选择正确的拓扑方式。
每种拓扑都有它自己的优点和缺点。
研究网络和它的线图的拓扑性质的理论,又称网络图论。
拓扑是指几何体的一种接触关系或连接关系;当几何体发生连续塑性变形时,它的接触关系会保持不变。
用节点和支路组成的线图表示的网络结构也具有这种性质。
网络拓朴的早期研究始于1736年瑞士数学家L.欧拉发表的关于柯尼斯堡桥问题的论文。
1845年和1847年,G.R.基尔霍夫发表的两篇论文为网络拓扑应用于电网络分析奠定了基础。
编辑本段基本概念图1a是一个电网络示例,它的结构可用图1b的线图表示。
图2的线图表示一个交通网络,它描述连接各个区域的路径。
构成线图的两种元素是节点和支路。
如果线图中的每个支路都规定了方向,则称为有向图(图1b),否则称为无向图(图2)。
任意两个节点之间至少有一条路径的线图称网络拓扑为连通图。
在线图中抽出部分节点和支路组成的图称为该线图的子图(真子图)。
具有n个节点和b条支路的线图中包含n个节点,但不包含回路的连通子图称为线图网络拓扑的“树”(生成树)。
线图中属于这个树的支路称为树支,不属于这个树的支路称为连支。
树支恰有n-1条,因此连支有b-n+1条。
图3中表示出图1b 的线图的一些树。
任选线图中的一棵树,给树每增添一条连支就构成一个只包含该连支的回路,称为基本回路。
网络拓扑结构拓扑这个名词是从中借用来的。
网络拓扑是网络形状,或者是它在物理上的连通性。
构成网络的拓扑结构有很多种。
网络拓扑结构是指用传输媒体互连各种设备的物理布局,就是用什么把网络中的等设备连接起来。
拓扑图给出、的网络配置和相互间的连接,它的结构主要有、、、分布式结构、树型结构、网状结构、等。
星型星型结构是最古老的一种连接,大家每天都使用的属于这种结构。
一般网络环境都被设计成星型拓扑结构。
星型网是广泛而又首选使用的网络拓扑设计之一。
星型结构是指各以星型连接成网。
网络有中央节点,其他节点(、)都与中央节点直接相连,这种结构以中央节点为中心,因此又称为。
星型拓扑结构便于集中控制,因为端用户之间的通信必须经过中心站。
由于这一特点,也带来了易于维护和安全等优点。
端用户设备因为而停机时也不会影响其它端用户间的通信。
同时星型拓扑结构的时间较小,较高。
在星型拓扑结构中,网络中的各通过点到点的连接到一个中央节点(又称中央转接站,一般是或)上,由该中央节点向目的节点传送信息。
中央执行集中式通信控制策略,因此中央节点相当复杂,负担比各节点重得多。
在星型网中任何两个要进行通信都必须经过中央。
现有的和声音通信的信息网大多采用星型网,流行的专用小PBX(Private Branch Exchange),即电话交换机就是星型网拓扑结构的典型实例。
它在一个单位内为综合语音和数据交换信息提供信道,还可以提供语音信箱和等业务,是的一个重要分支。
在星型网中任何两个节点要进行通信都必须经过中央。
因此,中央节点的主要功能有三项:当要求通信的站点发出通信请求后,控制器要检查中央转接站是否有空闲的通路,被叫设备是否空闲,从而决定是否能建立双方的物理连接;在两台设备通信过程中要维持这一通路;当通信完成或者不成功要求拆线时,中央转接站应能拆除上述通道。
由于中央节点要与多机连接,线路较多,为便于集中连线,多采用交换设备(交换机)的硬件作为中央节点。
网络拓扑结构总汇星型结构星型拓扑结构是用一个节点作为中心节点,其他节点直接与中心节点相连构成的网络。
中心节点可以是文件服务器,也可以是连接设备。
常见的中心节点为集线器。
星型拓扑结构的网络属于集中控制型网络,整个网络由中心节点执行集中式通行控制管理,各节点间的通信都要通过中心节点。
每一个要发送数据的节点都将要发送的数据发送中心节点,再由中心节点负责将数据送到目地节点。
因此,中心节点相当复杂,而各个节点的通信处理负担都很小,只需要满足链路的简单通信要求。
优点:(1)控制简单。
任何一站点只和中央节点相连接,因而介质访问控制方法简单,致使访问协议也十分简单。
易于网络监控和管理。
(2)故障诊断和隔离容易。
中央节点对连接线路可以逐一隔离进行故障检测和定位,单个连接点的故障只影响一个设备,不会影响全网。
(3)方便服务。
中央节点可以方便地对各个站点提供服务和网络重新配置。
缺点:(1)需要耗费大量的电缆,安装、维护的工作量也骤增。
(2)中央节点负担重,形成“瓶颈”,一旦发生故障,则全网受影响。
(3)各站点的分布处理能力较低。
总的来说星型拓扑结构相对简单,便于管理,建网容易,是目前局域网普采用的一种拓扑结构。
采用星型拓扑结构的局域网,一般使用双绞线或光纤作为传输介质,符合综合布线标准,能够满足多种宽带需求。
尽管物理星型拓扑的实施费用高于物理总线拓扑,然而星型拓扑的优势却使其物超所值。
每台设备通过各自的线缆连接到中心设备,因此某根电缆出现问题时只会影响到那一台设备,而网络的其他组件依然可正常运行。
这个优点极其重要,这也正是所有新设计的以太网都采用的物理星型拓扑的原因所在。
扩展星型拓扑:如果星型网络扩展到包含与主网络设备相连的其它网络设备,这种拓扑就称为扩展星型拓扑。
纯扩展星型拓扑的问题是:如果中心点出现故障,网络的大部分组件就会被断开。
环型结构环型结构由网络中若干节点通过点到点的链路首尾相连形成一个闭合的环,这种结构使公共传输电缆组成环型连接,数据在环路中沿着一个方向在各个节点间传输,信息从一个节点传到另一个节点。
1.2传输网基本结构1.2.1网络基本拓扑结构SDH网是由SDH网元设备通过光缆互连而成的,网元和传输线路的几何排列就构成了网络的拓扑结构。
网络的有效性、可靠性和经济性在很大程度上与其拓扑结构有关。
网络拓扑的基本结构有链形、星形、树形、环形和网孔形,如图1-3所示。
1.链形网链形网络拓扑是将网中的所有节点一一串联,而首尾两端开放。
这种拓扑的特点是较经济,在SDH网的早期用得较多,主要用于专网中,如铁路网。
如图1-3(a)所示。
2.星形网星形网络拓扑是将网中一网元做为中心节点设备与其他各网元节点相连,其他各网元节点之间互不相连,网元节点的业务都要经过这个特殊节点转接。
这种网络拓扑的特点是可通过中心节点来统一管理其它网络节点,利于分配带宽,节约成本,但存在中心特殊节点的安全保障和处理能力的潜在瓶颈问题。
中心节点的作用类似交换网的汇接局,此种拓扑多用于本地网。
如图1-3(b)所示。
3.树形网树形网络拓扑可看成是链形拓扑和星形拓扑的结合,也存在中心节点的安全保障和处理能力的潜在瓶颈问题。
如图1-3(c)所示。
4.环形网环形网拓扑实际上是指将链形拓扑首尾相连,从而使网上任何一个网元节点都不对外开放的网络拓扑形式。
这是当前使用最多的网络拓扑形式,主要是因为它具有很强的生存性,即自愈功能较强。
环形网常用于本地网、局间中继网等。
如图1-3(d)所示。
(a) 链形(b) 星形(c) 树形(d) 环形(e) 网孔形TMTMTMTMTM TM TMTMTMTMADMADMADMADMDXC/ADMDXC/ADM图5.1TM:终端复用器ADM:分插复用器DXC:数字交叉连接设备图1-3 基本网络拓扑结构5.网孔形网将所有网元节点两两相连,就形成了网孔形网络。
这种网络拓扑为两网元节点间提供多个传输路由,使网络的可靠性更强,不存在瓶颈问题和失效问题。
但是由于系统的冗余度高,必会使系统有效性降低,成本高且结构复杂。
网孔形网主要用于长途网中,以提供网络的高可靠性。
网络拓扑结构总汇星型结构星型拓扑结构是用一个节点作为中心节点,其他节点直接与中心节点相连构成的网络。
中心节点可以是文件服务器,也可以是连接设备。
常见的中心节点为集线器。
星型拓扑结构的网络属于集中控制型网络,整个网络由中心节点执行集中式通行控制管理,各节点间的通信都要通过中心节点。
每一个要发送数据的节点都将要发送的数据发送中心节点,再由中心节点负责将数据送到目地节点。
因此,中心节点相当复杂,而各个节点的通信处理负担都很小,只需要满足链路的简单通信要求。
优点:(1)控制简单。
任何一站点只和中央节点相连接,因而介质访问控制方法简单,致使访问协议也十分简单。
易于网络监控和管理。
(2)故障诊断和隔离容易。
中央节点对连接线路可以逐一隔离进行故障检测和定位,单个连接点的故障只影响一个设备,不会影响全网。
(3)方便服务。
中央节点可以方便地对各个站点提供服务和网络重新配置。
缺点:(1)需要耗费大量的电缆,安装、维护的工作量也骤增。
(2)中央节点负担重,形成“瓶颈”,一旦发生故障,则全网受影响。
(3)各站点的分布处理能力较低。
总的来说星型拓扑结构相对简单,便于管理,建网容易,是目前局域网普采用的一种拓扑结构。
采用星型拓扑结构的局域网,一般使用双绞线或光纤作为传输介质,符合综合布线标准,能够满足多种宽带需求。
尽管物理星型拓扑的实施费用高于物理总线拓扑,然而星型拓扑的优势却使其物超所值。
每台设备通过各自的线缆连接到中心设备,因此某根电缆出现问题时只会影响到那一台设备,而网络的其他组件依然可正常运行。
这个优点极其重要,这也正是所有新设计的以太网都采用的物理星型拓扑的原因所在。
扩展星型拓扑:如果星型网络扩展到包含与主网络设备相连的其它网络设备,这种拓扑就称为扩展星型拓扑。
纯扩展星型拓扑的问题是:如果中心点出现故障,网络的大部分组件就会被断开。
环型结构环型结构由网络中若干节点通过点到点的链路首尾相连形成一个闭合的环,这种结构使公共传输电缆组成环型连接,数据在环路中沿着一个方向在各个节点间传输,信息从一个节点传到另一个节点。
网络拓扑结构
网络拓扑结构是指用传输媒体互联各种设备的物理布局。
将参与LAN工作的各种设备用媒体互联在一起有多种方法,实际上只有几种方式能适合LAN的工作。
如果一个网络只连接几台设备,最简单的方法是将它们都直接相连在一起,这种连接称为点对点连接。
用这种方式形成的网络称为全互联网络,如下图所示。
图中有6个设备,在全互联情况下,需要15条传输线路。
如果要连的设备有n个,所需线路将达到n(n-1)/2条!显而易见,这种方式只有在涉及地理范围不大,设备数很少的条件下才有使用的可能。
即使属于这种环境,在LAN技术中也不使用。
我们所说的拓扑结构,是因为当需要通过互联设备(如路由器)互联多个LAN时,将有可能遇到这种广域网(WAN)的互联技术。
目前大多数网络使用的拓扑结构有3种:
①星行拓扑结构;
②环行拓扑结构;
③总线型拓扑结;
1.星型拓扑结构
星型结构是最古老的一种连接方式,大家每天都使用的电话都属于这种结构,如下图所示。
其中,图(a)为电话网的星型结构,图(b)为目前使用最普遍的以太网(Ethernet)星型结构,处于中心位置的网络设备称为集线器,英文名为Hub。
(a)电话网的星行结构(b)以Hub为中心的结构
这种结构便于集中控制,因为端用户之间的通信必须经过中心站。
由于这一特点,也带来了易于维护和安全等优点。
端用户设备因为故障而停机时也不会影响其它端用户间的通信但这种结构非常不利的一点是,中心系统必须具有极高的可靠性,因为中心系统一旦损坏,整个系统便趋于瘫痪。
对此中心系统通常采用双机热备份,以提高系统的可靠性。
这种网络拓扑结构的一种扩充便是星行树,如下图所示。
每个Hub与端用户的连接仍为星型,Hub的级连而形成树。
然而,应当指出,Hub级连的个数是有限制的,并随厂商的不同而有变化。
还应指出,以Hub构成的网络结构,虽然呈星型布局,但它使用的访问媒体的机制却仍是共享媒体的总线方式。
2.环型网络拓扑结构
环型结构在LAN中使用较多。
这种结构中的传输媒体从一个端用户到另一个端用户,直到将所有端用户连成环型,如图5所示。
这种结构显而易见消除了端用户通信时对中心系统的依赖性。
环行结构的特点是,每个端用户都与两个相临的端用户相连,因而存在着点到点链路,但总是以单向方式操作。
于是,便有上游端用户和下游端用户之称。
例如图5中,用户N是用户N+1的上游端用户,N+1是N的下游端用户。
如果N+1端需将数据发送到N端,则几乎要绕环一周才能到达N端。
环上传输的任何报文都必须穿过所有端点,因此,如果环的某一点断开,环上所有端间的通信便会终止。
为克服这种网络拓扑结构的脆弱,每个端点除与一个环相连外,还连接到备用环上,当主环故障时,自动转到备用环上。
3.总线拓扑结构
总线结构是使用同一媒体或电缆连接所有端用户的一种方式,也就是说,连接端用户的物理媒体由所有设备共享,如下图所示。
使用这种结构必须解决的一个问题是确保端用户使用媒体发送数据时不能出现冲突。
在点到点链路配置时,这是相当简单的。
如果这条链路是半双工操作,只需使用很简单的机制便可保证两个端用户轮流工作。
在一点到多点方式中,对线路的访问依靠控制端的探询来确定。
然而,在LAN环境下,由于所有数据站都是平等的,不能采取上述机制。
对此,研究了一种在总线共享型网络使用的媒体访问方法:带有碰撞检测的载波侦听多路访问,英文缩写成CSMA/CD。
这种结构具有费用低、数据端用户入网灵活、站点或某个端用户失效不影响其它站点或端用户通信的优点。
缺点是一次仅能一个端用户发送数据,其它端用户必须等待到获得发送权。
媒体访问获取机制较复杂。
尽管有上述一些缺点,但由于布线要求简单,扩充容易,端用户失效、增删不影响全网工作,所以是网络技术中使用最普遍的一种。