DSP第二章DSP芯片的基本结构和特征
- 格式:ppt
- 大小:371.50 KB
- 文档页数:19
DSP芯片的基本结构和特征引言DSP芯片(Digital Signal Processor,数字信号处理器)是一种专用于数字信号处理任务的微处理器。
它具有高处理速度和低功耗等特点,广泛应用于音频、视频、通信、雷达、图像处理等领域。
本文将介绍DSP芯片的基本结构和特征,以便读者更好地了解和应用该技术。
1. DSP芯片的基本结构DSP芯片的基本结构通常包括三个主要部分:中央处理单元(CPU)、存储器和数字信号处理模块。
下面将详细介绍这些部分的功能和特点。
1.1 中央处理单元(CPU)中央处理单元是DSP芯片的核心,负责控制和执行指令。
它通常由一个或多个运算单元(ALU)和一个控制单元组成。
ALU负责执行算术和逻辑运算,而控制单元则负责解码和执行指令序列。
中央处理单元是DSP芯片实现高速运算的关键部分。
1.2 存储器存储器是DSP芯片的重要组成部分,用于存储程序代码、数据和中间结果。
它通常包括两种类型的存储器:指令存储器(程序存储器)和数据存储器。
指令存储器用于存储程序代码和指令,而数据存储器用于存储数据和中间结果。
存储器的大小和访问速度对DSP芯片的性能有重要影响。
1.3 数字信号处理模块数字信号处理模块是DSP芯片的核心功能模块,用于执行数字信号处理任务。
它通常包括以下几个功能单元:时钟和定时器单元、数据通路单元、乘法器和累加器(MAC)单元以及控制逻辑单元。
时钟和定时器单元用于提供时序控制和定时功能,数据通路单元用于数据传输和处理,乘法器和累加器单元用于高速乘加运算,控制逻辑单元用于控制和协调各个功能单元的操作。
2. DSP芯片的特征DSP芯片相较于通用微处理器具有一些明显的特征,下面将介绍几个主要特征。
2.1 高速运算能力DSP芯片具有高速运算能力,主要得益于其专门的运算单元和并行处理能力。
相较于通用微处理器,DSP芯片能够更快地执行算术和逻辑运算,满足实时信号处理的需求。
2.2 低功耗设计DSP芯片在设计过程中注重功耗的控制,以满足移动设备和嵌入式系统等低功耗应用的需求。
DSP芯片的基本结构DSP芯片的基本结构包括:1.哈佛结构;2.流水线操作;3.专用的硬件乘法器;4.特殊的DSP指令;5.快速的指令周期。
哈佛结构哈佛结构的主要特点是将程序和数据存储在不同的存储空间中,即程序存储器和数据存储器是两个相互独立的存储器,每个存储器独立编址,独立访问。
与两个存储器相对应的是系统中设置了程序总线和数据总线,从而使数据的吞吐率提高了一倍。
由于程序和存储器在两个分开的空间中,因此取指和执行能完全重叠。
流水线与哈佛结构相关,DSP芯片广泛采用流水线以减少指令执行的时间,从而增强了处理器的处理能力。
处理器可以并行处理二到四条指令,每条指令处于流水线的不同阶段。
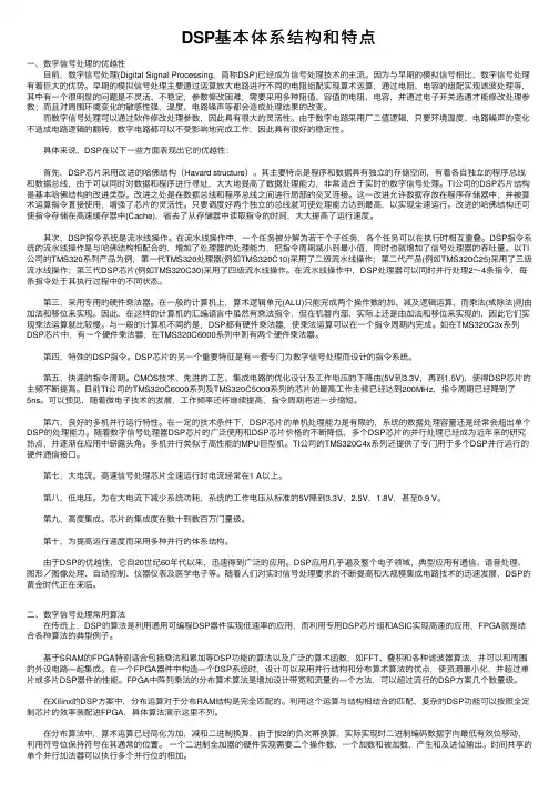
CLLOUT1,取指N N-1 N-2,译码N-1 N N-2,执行N-2 N-1 N,专用的硬件乘法器,乘法速度越快,DSP处理器的性能越高。
由于具有专用的应用乘法器,乘法可在一个指令周期内完成。
特殊的DSP指令DSP芯片是采用特殊的指令。
快速的指令周期哈佛结构、流水线操作、专用的硬件乘法器、特殊的DSP指令再加上集成电路的优化设计可使DSP芯片的指令周期在200ns以下。
DSP芯片的选择方法一般而言,定点DSP芯片的价格较便宜,功耗较低,但运算精度稍低。
而浮点DSP芯片的优点是运算精度高,且C语言编程调试方便,但价格稍贵,功耗也较大。
例如TI的T MS320C2XX/C54X系列属于定点DSP芯片,低功耗和低成本是其主要的特点。
而TMS320C3X/C4X/C67X属于浮点DSP芯片,运算精度高,用C语言编程方便,开发周期短,但同时其价格和功耗也相对较高。
DSP应用系统的运算量是确定选用处理能力为多大的DSP芯片的基础。
运算量小则可以选用处理能力不是很强的DSP芯片,从而可以降低系统成本。
相反,运算量大的DSP系统则必须选用处理能力强的DSP芯片,如果DSP芯片的处理能力达不到系统要求,则必须用多个DSP芯片并行处理。
DSP基本体系结构和特点⼀、数字信号处理的优越性 ⽬前,数字信号处理(Digital Signal Processing,简称DSP)已经成为信号处理技术的主流。
因为与早期的模拟信号相⽐,数字信号处理有着巨⼤的优势。
早期的模拟信号处理主要通过运算放⼤电路进⾏不同的电阻组配实现算术运算,通过电阻、电容的组配实现滤波处理等,其中有⼀个很明显的问题是不灵活、不稳定,参数修改困难,需要采⽤多种阻值、容值的电阻、电容,并通过电⼦开关选通才能修改处理参数;⽽且对周围环境变化的敏感性强,温度、电路噪声等都会造成处理结果的改变。
⽽数字信号处理可以通过软件修改处理参数,因此具有很⼤的灵活性。
由于数字电路采⽤⼚⼆值逻辑,只要环境温度、电路噪声的变化不造成电路逻辑的翻转,数字电路都可以不受影响地完成⼯作,因此具有很好的稳定性。
具体来说,DSP在以下⼀些⽅⾯表现出它的优越性: ⾸先,DSP芯⽚采⽤改进的哈佛结构(Havard structure)。
其主要特点是程序和数据具有独⽴的存储空间,有着各⾃独⽴的程序总线和数据总线,由于可以同时对数据和程序进⾏寻址,⼤⼤地提⾼了数据处理能⼒,⾮常适合于实时的数字信号处理。
TI公司的DSP芯⽚结构是基本哈佛结构的改进类型。
改进之处是在数据总线和程序总线之间进⾏局部的交叉连接。
这⼀改进允许数据存放在程序存储器中,并被算术运算指令直接使⽤,增强了芯⽚的灵活性。
只要调度好两个独⽴的总线就可使处理能⼒达到最⾼,以实现全速运⾏。
改进的哈佛结构还可使指令存储在⾼速缓存器中(Cache),省去了从存储器中读取指令的时间,⼤⼤提⾼了运⾏速度。
其次,DSP指令系统是流⽔线操作。
在流⽔线操作中,⼀个任务被分解为若⼲个⼦任务,各个任务可以在执⾏时相互重叠。
DSP指令系统的流⽔线操作是与哈佛结构相配合的,增加了处理器的处理能⼒,把指令周期减⼩到最⼩值,同时也就增加了信号处理器的吞吐量。
以TI 公司的TMS320系列产品为例,第⼀代TMS320处理器(例如TMS320C10)采⽤了⼆级流⽔线操作;第⼆代产品(例如TMS320C25)采⽤了三级流⽔线操作;第三代DSP芯⽚(例如TMS320C30)采⽤了四级流⽔线操作。
DSP的基本结构和特征DSP的基本结构和特征编程DSP芯⽚是⼀种具有特殊结构的微处理器,为了达到快速进⾏数字信号处理的⽬的,DSP芯⽚⼀般都采⽤特殊的软硬件结构:(1) 哈佛结构。
DSP采⽤了哈佛结构,将存储器空间划分成两个,分别存储程序和数据。
它们有两组总线连接到处理器核,允许同时对它们进⾏访问,每个存储器独⽴编址,独⽴访问。
这种安排将处理器的数据吞吐率加倍,更重要的是同时为处理器核提供数据与指令。
在这种布局下,DSP得以实现单周期的MAC指令。
在哈佛结构中,由于程序和数据存储器在两个分开的空间中,因此取指和执⾏能完全重叠运⾏。
(2) 流⽔线。
与哈佛结构相关,DSP芯⽚⼴泛采⽤2-6级流⽔线以减少指令执⾏时间,从⽽增强了处理器的处理能⼒。
这可使指令执⾏能完全重叠,每个指令周期内,不同的指令都处于激活状态。
(3) 独⽴的硬件乘法器。
在实现多媒体功能及数字信号处理的系统中,算法的实现和数字滤波都是计算密集型的应⽤。
在这些场合,乘法运算是数字处理的重要组部分,是各种算法实现的基本元素之⼀。
乘法的执⾏速度越快,DSP处理器的性能越⾼。
相⽐与⼀般的处理器需要30-40个指令周期,DSP 芯⽚的特征就是有⼀个专⽤的硬件乘法器,乘法可以在⼀个周期内完成。
(4) 特殊的DSP指令。
DSP的另⼀特征是采⽤特殊的指令,专为数字信号处理中的⼀些常⽤算法优化。
这些特殊指令为⼀些典型的数字处理提供加速,可以⼤幅提⾼处理器的执⾏效率。
使⼀些⾼速系统的实时数据处理成为可能。
(5) 独⽴的DMA总线和控制器。
有⼀组或多组独⽴的DMA总线,与CPU的程序、数据总线并⾏⼯作。
在不影响CPU⼯作的条件下,DMA的速度已经达到800MB/S以上。
这在需要⼤数据量进⾏交换的场合可以减⼩CPU的开销,提⾼数据的吞吐率。
提⾼系统的并⾏执⾏能⼒。
(6) 多处理器接⼝。
使多个处理器可以很⽅便的并⾏或串⾏⼯作以提⾼处理速度。
(7) JTAG(Joint Test Action Group)标准测试接⼝(IEEE 1149标准接⼝)。