15分钟课堂过关训练(数怎么不够用了)
- 格式:doc
- 大小:123.50 KB
- 文档页数:3
15分钟模拟课堂教学数学在科技迅猛发展的今天,模拟课堂教学已经成为一种高效而灵活的教学方式。
本文将探讨如何在15分钟内进行一堂模拟课堂教学,以数学为例。
一、引言数学作为一门重要的学科,为培养学生的逻辑思维和问题解决能力起着关键作用。
在快节奏的教学环境中,通过模拟课堂的方式,我们可以有效利用有限时间,增强学生的学习效果。
二、准备工作在进行任何一堂课的模拟教学之前,教师需要提前做好准备。
这包括选择合适的教学内容,准备相关教材和教具,并规划好课程的整体安排。
三、教学目标的设定在开始模拟课堂教学前,教师需要明确教学目标。
例如,在这堂课上,我们的教学目标可以是让学生掌握平面几何中的三角形相似性质,并能够通过相关例题加深理解。
四、教学活动的设计在15分钟的时间里,我们需要设计一系列精确而有条理的教学活动,以达到教学目标。
下面将展示一种可能的教学流程:1. 引入(2分钟)教师可以以一个引人入胜的问题开始,引起学生的兴趣。
例如,“在日常生活中,我们经常遇到哪些应用了三角形相似性质的情况呢?请举例说明。
”2. 知识点介绍(3分钟)教师通过简明扼要的讲解,介绍三角形相似的定义及其性质,并通过实例向学生展示。
3. 学生互动(5分钟)教师将学生分成小组,让他们根据教师提供的几个三角形的相似性质,自行发现规律,并进行讨论。
教师可以引导学生互相交流思考,激发他们的创造力。
4. 拓展应用(3分钟)在此环节中,教师可以为学生提供一些与相似性质相关的实际问题,并引导他们运用所学知识解决。
例如,“小明从地平线上观察到一棵高树的角度是30度,他走近了80米,角度变为45度。
请问这棵树的高度是多少?”五、教学过程中的注意事项在15分钟的模拟课堂教学中,教师需要注意以下几点:1. 语言简洁明了:因为时间有限,教师需要用简洁明了的语言进行讲解和提问,以确保学生能够迅速理解。
2. 学生参与度:教师应鼓励学生积极参与课堂讨论,提高学生的学习效果。
数不够用了数学教案一、教学目标1. 让学生理解并掌握数不够用的情况,能够正确地表示和解决实际问题。
2. 培养学生的逻辑思维能力和解决问题的能力。
3. 提高学生对数学的兴趣,培养学生的创新意识和合作精神。
二、教学内容1. 数不够用的概念和原因。
2. 数的借一当十和借十当百的规则。
3. 数的进位和退位的原理。
4. 解决实际问题,如购物时找零、存款利息计算等。
三、教学重点与难点1. 教学重点:数不够用的概念、借一当十和借十当百的规则、数的进位和退位原理。
2. 教学难点:数的借一当十和借十当百的规则的应用,解决实际问题。
四、教学方法1. 采用问题驱动法,引导学生主动探究和发现规律。
2. 运用实例分析和讨论,培养学生的实际应用能力。
3. 采用小组合作学习,培养学生的团队合作精神。
五、教学准备1. 教学课件或黑板。
2. 实例材料和道具。
3. 练习题和答案。
教案的具体内容和详细的教学步骤将在后续的章节中提供。
六、教学过程1. 引入:通过生活实例,如购物时找零,引导学生思考数不够用的情况。
2. 讲解:讲解数不够用的概念,解释数的借一当十和借十当百的规则,以及数的进位和退位的原理。
3. 示范:通过示例,演示数的借一当十和借十当百的规则的应用,以及数的进位和退位的计算过程。
4. 练习:学生独立完成练习题,巩固数的借一当十和借十当百的规则,以及数的进位和退位的应用。
七、教学评价1. 课堂参与度:观察学生在课堂上的积极参与程度,提问和回答问题的积极性。
2. 练习题的正确率:检查学生完成练习题的正确率,评估学生对数的借一当十和借十当百的规则,以及数的进位和退位的理解和掌握程度。
3. 小组合作表现:评估学生在小组合作学习中的表现,包括合作态度、沟通能力和解决问题的能力。
八、教学拓展1. 引导学生思考数的借一当十和借十当百的规则在实际生活中的应用,如存款利息计算、购物打折等。
2. 组织学生进行数学游戏,如数独、接龙等,提高学生的逻辑思维能力和解决问题的能力。
2.1数怎么不够用了(2)年级:八年级学科:数学主备:胡志红审核:王海霞内容:数怎么不够用了(2)课型:新授课时间:2011年9月学习目标:1、借助计算器探索无理数是有限不循环小数,并从中体会无限逼近的思想。
2、会判断一个数是有理数还是无理数。
3、在探索无理数的过程中,进一步培养自己的合作能力及自己的辨识能力。
学习过程:(一)、课前准备面积为2的正方形的边长满足什么样的条件?它是有理数吗?(二)、自主学习1、请同学们观察教材26页图2-2,思考3个问题,然后思考怎样探索的a的结果?a可能是有限小数吗?a可能等于什么?你的发现:2、请同学们阅读解答教材34页“做一做”的问题,然后说说你的发现?你的发现:(三)、合作交流1、请同学们自主阅读教材35页“议一议”的内容,然后与同们交流你的发现?2、根据你的发现,请构造写出两个无理数。
(四)、例题解析请同学们自主解决例1,然后与同伴交流你的解决方法(五)、当堂训练1、-1,3/2,3.14,- ,3.3,0,2,7/2,4/2,-0.2020020002…(相邻两个2之间的0的个数逐次加1),其中是有理数的是_________,是无理数的是__________,在上面的有理数中分数有__________,整数有___________。
2、判断题(1)有理数与无理数的差都是有理数。
()(2)无限小数都是无理数()(3)无理数都是无限小数()(4)两个无理数的和不一定是无理数()3、如图1面积分别为1,2,3,4,5,6,7,8,9的正方形边长是有理数的正方形有个,边长是无理数的正方形有个。
4、拓展题在某项工程中,需要一块面积为3平方米的正方形钢板,应该如何划线,下料呢?要解决这个问题,必须首先求出正方形的边长,那么,请你算一算。
(1)如果精确到十分位,正方形的边长是多少?(2)如果精确到百分位呢?通过本节的学习,你有哪些收获?课下训练:一、选择题1、下列说法中正确的是()A、不循坏小数是无理数B、分数不是有理数C、有理数都是有限小数D、3.1415926是有理数2、下列语句正确的是()A、3.78788788887888是无理数B、无理数分正无理数、零、负无理数C、无限小数不能化成分数D、无限不循环小数是无理数3、面积为6的正方形,长是宽的2倍,则宽为()A、小数B、分数C、无理数D、不能确定二、填空题4、小数或小数是有理数,小数是无理数。
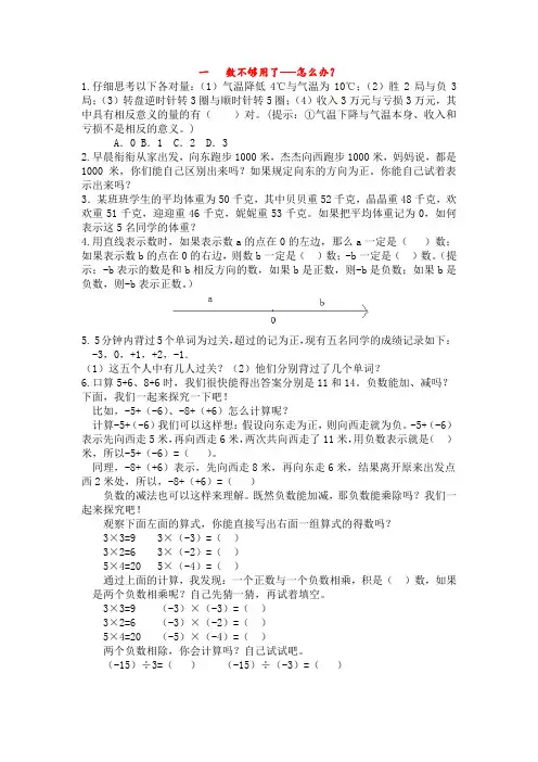
一数不够用了---怎么办?1.仔细思考以下各对量:(1)气温降低4℃与气温为10℃;(2)胜2局与负3局;(3)转盘逆时针转3圈与顺时针转5圈;(4)收入3万元与亏损3万元,其中具有相反意义的量的有()对。
(提示:①气温下降与气温本身、收入和亏损不是相反的意义。
)A.0 B.1 C.2 D.32.早晨衔衔从家出发,向东跑步1000米,杰杰向西跑步1000米,妈妈说,都是1000米,你们能自己区别出来吗?如果规定向东的方向为正。
你能自己试着表示出来吗?3.某班班学生的平均体重为50千克,其中贝贝重52千克,晶晶重48千克,欢欢重51千克,迎迎重46千克,妮妮重53千克。
如果把平均体重记为0,如何表示这5名同学的体重?4.用直线表示数时,如果表示数a的点在0的左边,那么a一定是()数;如果表示数b的点在0的右边,则数b一定是()数;-b一定是()数。
(提示:-b表示的数是和b相反方向的数,如果b是正数,则-b是负数;如果b是负数,则-b表示正数。
)5.5分钟内背过5个单词为过关,超过的记为正,现有五名同学的成绩记录如下:-3,0,+1,+2,-1.(1)这五个人中有几人过关?(2)他们分别背过了几个单词?6.口算5+6、8+6时,我们很快能得出答案分别是11和14。
负数能加、减吗?下面,我们一起来探究一下吧!比如,-5+(-6)、-8+(+6)怎么计算呢?计算-5+(-6)我们可以这样想:假设向东走为正,则向西走就为负。
-5+(-6)表示先向西走5米,再向西走6米,两次共向西走了11米,用负数表示就是()米,所以-5+(-6)=()。
同理,-8+(+6)表示,先向西走8米,再向东走6米,结果离开原来出发点西2米处,所以,-8+(+6)=()负数的减法也可以这样来理解。
既然负数能加减,那负数能乘除吗?我们一起来探究吧!观察下面左面的算式,你能直接写出右面一组算式的得数吗?3×3=9 3×(-3)=()3×2=6 3×(-2)=()5×4=20 5×(-4)=()通过上面的计算,我发现:一个正数与一个负数相乘,积是()数,如果是两个负数相乘呢?自己先猜一猜,再试着填空。
七年级数学数怎么不够用了提高作业一.数怎么不够用了班级:___________________________姓名:___________________________作业导航1.负数的引入.2.正负数的意义.3.有理数的概念及分类.一.填空题1.大于-5.1的所有负整数为_____.2._____既不是正数,也不是负数.3.分数有_____,_____.4.珠穆朗玛峰高出海平面8848米,表示为+8848米.吐鲁番盆地低于海平面155米,表示为____.5.请写出3个大于-1的负分数_____.6.某旅游景点一天门票收入5000元,记作+5000元,则同一天支出水.电.维修等各种费用600元,应记作_____.7.某县外贸局一年出口总额人民币1300万元,表示为+1300万.进口某种原料350万应表示为_____.8.在〝学雷锋活动月〞活动中,甲乙两组同学上街清扫街道,它们分别在街道的两端同时相向开始打扫,街道总长1200米,两组会合时甲组向南清扫了500米,记作+500米,则乙组向北清扫了_____米,应记作_____.9.某下岗职工购进一批苹果,第一天盈利17元,记作+17元,第二天亏损6元应记作_____.二.选择题10.下列各数中,大于-小于的负数是( )A.-B.-C.D.011.负数是指( )A.把某个数的前边加上〝-〞号B.不大于0的数C.除去正数的其他数D.小于0的数12.关于零的叙述错误的是( )A.零大于所有的负数B.零小于所有的正数C.零是整数D.零既是正数,也是负数13.非负数是( )A.正数B.零C.正数和零D.自然数14.文具店.书店和玩具店依次座落在一条东西走向的大街上,文具店在书店西边20米处,玩具店位于书店东边100米处,小明从书店沿街向东走了40米,接着又向东走了-60米,此时小明的位置在( )A.文具店B.玩具店C.文具店西40米处D.玩具店西60米处三.解答题15.下面是具有相反意义的量,请用箭头标出其对应关系16.某天气预报显示,我国五个地区的最高气温第二天比第一天下降了12℃,这五个地区第一天最高气温如图所示,请填写第二天的最高气温17.某人向东走了4千米记作+4千米,那么-2千米表示什么?18.某同学语.数.外三科的成绩,高出平均分部分记作正数,低出部分记作负数,如表所示科目语文数学外语成绩+15-3-6请回答,该生成绩最好和最差的科目分别是什么?19.某公司今年第一季度收入与支出情况如表所示(单位:万元)月份一月二月三月收入324850支出121310请问:(1)该公司今年第一季度总收入与总支出各多少万元?(2)如果收入用正数表示,则总收入与总支出应如何表示?(3)该公司第一季度利润为多少万元?一.数怎么不够用了一.1.-1,-2,-3,-4,-5 2. 03.正分数负分数 4.-155米5.-,-,-6.-600元7.-350万8.700 -700米9.-6元二.10.B11.D 12.D 13.C 14.A三.15.略16.略17.向西走了2千米18.分别是语文和外语19.(1)总收入130万,总支出35万(2)总收入+130万,总支出-35万(3)95万。
一年级数学下册“够不够”“够不够吗”问题详解+练习什么是“够不够”问题?在一年级数学下册中,学生将研究关于“够不够”问题的概念。
这个问题涉及到确定一些物品的数量是否足够或不足够的能力。
通过解决此类问题,学生可以发展他们的数量感和逻辑思维能力。
如何解决“够不够”问题?解决“够不够”问题需要学生掌握一些基本的数学概念和技巧。
以下是一些帮助学生解决这类问题的指导原则:1. 确定物品的数量:首先,学生需要知道要计算的物品有多少个。
这可以通过数数、观察图表或其他方式来确定。
2. 确定需求量:学生需要知道需要多少个物品才能满足需求。
这可能涉及到理解一个具体的问题或场景,并确定正确答案所需的物品数量。
3. 比较数量:一旦学生知道物品的数量和需求量,他们需要比较这两个数字。
如果物品的数量大于或等于需求量,那么可以说是“够”;如果物品的数量小于需求量,则可以说是“不够”。
4. 分析问题:当遇到较复杂的问题时,学生需要学会分析问题并找到解决办法。
这可能涉及到应用一些数学技巧,如加法或减法。
练题以下是一些练题,可以帮助学生巩固对“够不够”问题的理解和解决能力:1. 有12个苹果,小明想要分给他的三个朋友,每人各得几个?2. 小红要带够5个饼干去野餐,她现在已经有3个了,还需要几个?3. 有15只糖果,小明想要和他的妹妹平分,请问每人各得几只?4. 小明买了一个盒子,里面有8个铅笔和4个橡皮擦。
小明还需要多少个物品才能装满整个盒子?通过完成这些练题,学生将能够更好地理解“够不够”问题,并提高他们在解决这类问题上的能力。
希望本文对一年级学生在数学学习中的“够不够”问题有所帮助!。
1.数怎么不够用了班级:________姓名:________一、填空题1.假如提升 10 分表示 +10 分,那么降落8 分表示 _______ ,不升不降用 2.假如向南走 5 km 记为- 5 km ,那么向北走 10 km 记为 _______.3.假如收入 2 万元用 +2 万元表示,那么支出3000 元,用 _______表示 ._______表示 .4.某乒乓球竞赛用+1表示赢一局,那么输2 局用 _______表示,不输不赢用_______表示 .5.某公司以 1996 年的收益为标准, 2000 年增添了 10%记为 +10% ,2001 年收益为- 5%表示的意义是_______.6.节俭用水,假如节俭5.6 吨水记作 +5.6 吨,那么浪费 3.8 吨水,记作 _______.二、选择题1.下边是对于 0 的一些说法,此中正确说法的个数是()① 0 既不是正数也不是负数;② 0 是最小的自然数;③ 0 是最小的正数;④ 0 是最小的非负数;⑤ 0 既不是奇数也不是偶数 .A.0B.1C.2D.32.以下各数,正数一共有()- 11,0,0.2,3,+ 1 , 2,1,- 17 3A.5 个B.6 个C.4 个D.3 个3.在0,1,-1,- 8,+10 ,+19 ,+3 ,- 3.4 中整数的个数是( )25A.6B.5C.4D.3三、判断题1.零上 5℃与零下 5℃意思同样,都是 5℃ .( )2.正整数会合与负整数会归并在一同是整数会合.()3.若-a是负数,则a是正数 .()4.若 + a是正数,则-a是负数 .()5.收入- 2000 元表示支出 2000 元 .()四、能力拓展题某地气象站测得某天的四个时辰气温分别为:清晨 6 点为零下 3℃,正午 12 点为零上 1℃,下午 4 点为0℃ ,夜晚 12 点为零下 9℃ .1.用正数或负数表示这四个不一样时辰的温度.2.清晨 6 点比夜晚 12点高多少度 .3.下午 4 点比正午 12点低多少度 .*自得其乐编写一道自己感兴趣并与本节内容有关的题,解答出来.测试评论结果:_______________;对自己想说的一句话是:_______________________.参照答案一、 1.- 80 2.10 km 3.- 0.3 万元 4.- 2 0 5.减少 5% 6.- 3.8 吨二、 1.D 2.A 3.B三、 1.× 2.× 3.√ 4.√ 5.√四、 (1)清晨 6 点- 3℃,正午 12 点 1℃,下午 4 点 0℃,夜晚12 点- 9℃ (2)6° (3)1°。
第一讲 数怎么不够用了一、学习目标1.了解正数与负数是从实际需要中产生的;2.理解正数与负数的概念,并会判断一个数是正数还是负数;3.初步会用正负数表示具有相反意义的量;4.在负数概念的形成过程中,培养学生的观察、归纳与概括的能力.二、重点和难点重点:正数与负数的概念和有理数的分类.难点:有理数的分类.三、学习过程情境导入:某班举行知识竞赛,评分标准是:答对一题加10分,答错一题扣10分,不回答得0分;每个队的基本分均为0分,四个代表队答题情况如下表。
(答对的打“√” ,答错的打“×” ,不答的打“-” ).讨论:每个队每道题的得分情况,当答错一题时扣10分该怎样表示呢?你能根据最后得分排出四个代表队的名次吗?第一名:_______________ 第二名:_______________;第三名:_______________; 第四名:_______________;四、教材解读:重点1 (一)正数与负数某市某一天的最高温度是零上5℃,最低温度是零下5℃.要表示这两个具有相反意义的温度,如果只用小学学过的数,都记作5℃,就不能把它们区别清楚.现实生活中,像这样的相反意义的量还有很多.例如,珠穆朗玛峰高于海平面8844.43米,吐鲁番盆地低于海平面155米,“高于”和“低于”其意义是相反的.又如“运进”和“运出”,其意义也是相反的.现在,数学中采用符号来区分,规定零上5℃记作 +5℃(读作正5℃)或5℃,把零下5℃记作 -5℃(读作负5℃).这样,只要在小学里学过的数前面加上“+”或“-”号,就把两个相反意义的量简明地表示出来了.用同样的方法表示出前面例子中具有相反意义的量:高于海平面8844.43米,记作+8844.43米;低于海平面155米,记作-155米;像+5,+8844.43,61, 12.5 …这些大于0的数,叫做正数,像-5,-155,-12.55 , 43-, …这些在正数前面加上“-”号的数叫做负数. 注意:0既不是正数,也不是负数.(二)运用举例例1. 所有的正数组成正数集合,所有的负数组成负数集合.把下列各数中的正数和负数分别填在表示正数集合和负数集合的圈里:-11, 4.8, 73, -2.7, 61, 127-, -8.2, 43- …},负数集合:{ …}.例2.(1)某人转动转盘,如果用+5圈表示沿顺时针方向转了5圈,那么沿逆时针方向转了10圈怎样表示?(2)向东走100m 记作-100m ,那么向西走50m 记作什么?正数集合负数集合(3)在某次乒乓球质量检测中,一只乒乓球超出标准质量0.02g 记+0.02g ,那么-0.03g 表示什么?(4)上升-5m 表示什么意义?思路:用正、负数表示相反意义的量,而相反意义的量包含两个要素:一是它们的意义相反,如向东与向西,收入与支出等;二是它们都具有数量,而且必须是同类量。
1.数怎么不够用了
班级:________ 姓名:________
一、填空题
1.如果提高10分表示+10分,那么下降8分表示_______,不升不降用_______表示.
2.如果向南走5 km 记为-5 km ,那么向北走10 km 记为_______.
3.如果收入2万元用+2万元表示,那么支出3000元,用_______表示.
4.某乒乓球比赛用+1表示赢一局,那么输2局用_______表示,不输不赢用_______表示.
5.某企业以1996年的利润为标准,2000年增加了10%记为+10%,2001年利润为-5%表示的意义是_______.
6.节约用水,如果节约5.6吨水记作+5.6吨,那么浪费3.8吨水,记作_______.
二、选择题
1.下面是关于0的一些说法,其中正确说法的个数是( )
①0既不是正数也不是负数;②0是最小的自然数;③0是最小的正数;④0是最小的非负数;⑤0既不是奇数也不是偶数.
A.0
B.1
C.2
D.3
2.下列各数,正数一共有( )
-11,0,0.2,3,+
71,32,1,-1 A.5个
B.6个
C.4个
D.3个 3.在0,21,-5
1,-8,+10,+19,+3,-3.4中整数的个数是( ) A.6 B.5
C.4
D.3
三、判断题 1.零上5℃与零下5℃意思一样,都是5℃.
( )
2.正整数集合与负整数集合并在一起是整数集合. ()
3.若-a是负数,则a是正数. ()
4.若+a是正数,则-a是负数. ()
5.收入-2000元表示支出2000元. ()
四、能力拓展题
某地气象站测得某天的四个时刻气温分别为:早晨6点为零下3℃,中午12点为零上1℃,下午4点为0℃,晚上12点为零下9℃.
1.用正数或负数表示这四个不同时刻的温度.
2.早晨6点比晚上12点高多少度.
3.下午4点比中午12点低多少度.
*自我陶醉
编写一道自己感兴趣并与本节内容相关的题,解答出来.
测验评价结果:_______________;对自己想说的一句话是:_______________________.
参考答案
一、1.-8 0 2.10 km 3.-0.3万元 4.-2 0 5.减少5% 6.-3.8吨
二、1.D 2.A 3.B
三、1.× 2.× 3.√ 4.√ 5.√
四、(1)早晨6点-3℃,中午12点1℃,下午4点0℃,晚上12点-9℃(2)6°(3)1°。