学术论文的参考文献书写格式
- 格式:doc
- 大小:23.00 KB
- 文档页数:2
论文参考文献格式在撰写学术论文时,参考文献是十分重要的一部分,它用于支持论文观点、证明研究的可信性以及引用他人的研究成果。
正确的参考文献格式是保证学术著作权的尊重,避免抄袭的重要方面之一。
本文将介绍一些常见的参考文献格式,包括APA、MLA和Chicago等,以及如何在论文中正确引用和编写参考文献。
一、APA格式APA(American Psychological Association)是一种常用的参考文献格式,特别适用于心理学、教育学和社会科学等学科的论文。
以下是APA格式的参考文献编写要求:1. 书籍:姓,名(出版年)。
书名。
地点:出版社。
2. 文章:姓,名(出版年)。
“文章标题”。
期刊名,卷号(期号),页码。
3. 网络资源:作者/组织(出版年)。
文章标题。
检索日期,从URL检索。
二、MLA格式MLA(Modern Language Association)是主要应用于人文科学和文学领域的参考文献格式。
以下是MLA格式的参考文献编写要求:1. 书籍:姓,名。
书名。
出版地:出版社,出版年。
2. 文章:姓,名。
“文章标题”。
期刊名,卷号.期号(年份):页码。
3. 网络资源:作者/组织。
“文章标题”。
发表/更新日期。
网站名,URL(无需加尖括号)。
三、Chicago格式Chicago格式是一种常用于人文学科的参考文献格式,其特点是脚注和尾注。
以下是Chicago格式的参考文献编写要求:1. 书籍:姓,名。
书名。
出版地:出版社,出版年。
2. 文章:姓,名。
“文章标题”。
期刊名卷号,期号(年份):页码。
3. 网络资源:作者/组织。
“文章标题”。
最后更新日期。
访问日期。
URL。
四、引用和编写参考文献在写论文时,参考文献的引用和编写需要注意以下几点:1. 引用:当引用参考文献时,一般使用作者姓名和出版年份。
例如,根据Smith的研究(2005),可以得出结论……2. 直接引用:如果直接引用参考文献中的某段文字,需要用引号标注,并标明页码。
学术论文中参考文献的作者格式要求及示例在学术论文中,参考文献是非常重要的一部分,它用于引用和参考先前研究和相关文献,为论文提供支持和证明。
在引用参考文献时,作者的格式要求是非常重要的,不同的学科领域和出版机构可能有不同的要求。
本文将介绍常见的学术论文参考文献中作者的格式要求,并给出一些示例。
一、单作者情况当参考文献中只有一个作者时,可以直接使用作者的姓氏和名字的首字母缩写。
示例:Brown, J. (2021). Title of the article. Journal Name, Volume(Issue), Page numbers.二、两位作者情况当参考文献中有两个作者时,可以同时列出两位作者的姓氏和名字的首字母缩写。
示例:Smith, A., & Johnson, B. (2020). Title of the article. Journal Name, Volume(Issue), Page numbers.三、三位或更多作者情况当参考文献中有三位或更多作者时,可以使用第一位作者的姓氏和名字的首字母缩写,然后加上“等”或者“et al.”,表示其他作者。
示例:Li, M., Zhang, S., Wang, L., et al. (2019). Title of the article. Journal Name, Volume(Issue), Page numbers.四、团体或机构作为作者情况当参考文献的作者是一个团体或机构时,可以使用该团体或机构的全名或缩写作为作者。
示例:World Health Organization. (2018). Title of the report. Retrieved from URL或WHO. (2018). Title of the report. Retrieved from URL五、没有作者情况当参考文献中没有明确的作者时,可以使用文章或书籍的标题作为作者。
论文的文献格式怎么写
在学术界,写作论文是一个常见且重要的任务。
而其中的文献部分更是不可或
缺的一环,因为恰当的引用和参考文献可以增加论文的可信度和学术性。
下面将介绍一些关于论文的文献格式以及如何正确地引用文献的方法。
文献格式
在论文中引用文献时,通常会采用以下格式:作者姓氏,出版年份,文献标题,期刊名或书名,卷号(期号),起止页码。
具体格式如下:
•期刊文章:作者. (出版年). 文章标题. 期刊名, 卷号(期号), 页码.
•书籍:作者. (出版年). 书名. 出版地: 出版社.
引用文献的方法
在正文中引用文献时,通常采用以下方式:
1.直接引用:例如,“某某(年份)研究表明……”;
2.间接引用:例如,“研究表明……(某某,年份)”;
3.多作者文献:两位作者时,用“和”链接,超过两位作者时,用“等”代
替;
4.同一作者不同年份的文献:在年份后面加小写字母区分,如(作者,
年份a)。
参考文献列表
在论文的最后,需列出所引用的文献清单,这就是参考文献列表。
参考文献的
格式可根据所引用文献的类型做出相应调整。
例如:
•期刊文章:
作者. (出版年). 文章标题. 期刊名, 卷号(期号), 页码.
•书籍:
作者. (出版年). 书名. 出版地: 出版社.
结语
通过正确引用文献并按照规范格式编写参考文献列表,可以提高论文的可信度
和学术价值,避免抄袭和侵权行为。
务必遵守学术规范,认真对待文献格式的写作,以确保自己的论文达到高水平。
参考文献的书写格式例子参考文献是指在学术研究过程中,对某一著作或论文的整体参考,是对其内容进行引用或借鉴的依据。
在撰写论文或著作时,正确、规范地书写参考文献是十分重要的一项工作。
下面将介绍几种常见的参考文献书写格式,并提供一些例子,以供参考。
二、常见参考文献书写格式1. 学术期刊文章格式学术期刊文章格式通常包括作者、篇名、刊物名称、发表时间、卷期号、起止页码等部分。
2. 会议论文格式会议论文格式通常包括作者、篇名、会议名称、会议时间、会议地点、出版时间、出版社名称等部分。
3. 学位论文格式学位论文格式通常包括作者、标题、学校名称、专业、授予学位级别、时间等部分。
4. 报告格式报告格式通常包括作者、标题、单位名称、发表时间、页数等部分。
三、参考文献书写例子1. 学术期刊文章格式例子作者:张三,李四,王五。
标题:《新技术在市场营销中的应用》。
刊物名称:《市场研究》杂志,发表时间:2022年3月,卷期号:第5期,页码:67-72页。
作者:张三。
标题:《互联网对现代企业营销的影响》。
刊物名称:《企业管理》杂志,发表时间:2022年4月,卷期号:第6期,页码:73-78页。
2. 会议论文格式例子作者:李四,王五。
篇名:《大数据在企业管理中的应用》。
会议名称:全国企业管理创新大会,会议时间:2022年8月,会议地点:北京。
出版时间:2022年10月,出版社名称:人民出版社。
3. 学位论文格式例子作者:张三。
标题:《大数据时代企业营销策略研究》。
学校名称:XX大学,专业:企业管理,授予学位级别:硕士,时间:2021年6月。
4. 报告格式例子作者:李四。
标题:《企业人力资源管理优化研究》。
单位名称:XX公司,发表时间:2023年4月。
四、注意事项1. 书写格式要规范,按照不同的类型选择相应的格式;2. 引用参考文献时,要注明引用的出处,以便读者查阅;3. 参考文献的数量和质量要与论文或著作的档次相匹配;4. 要真实可靠,引用他人已发表的数据或结论时,要注明来源;5. 书写参考文献时要认真核对,避免错漏。
参考文献格式书写
在撰写论文或学术文章时,参考文献是必不可少的一部分。
合理的参考文献格式书写能够提高文章的可读性和可信度。
下面是参考文献格式的一般规范:
1. 一般情况下,参考文献以作者姓氏的字母顺序排列。
2. 文献的作者通常以“姓,名”或“名,姓”格式书写。
如果有多个作者,通常将所有作者列出来,中间用“,”隔开。
3. 文献的题目通常用斜体字体书写,只有首字母大写。
如果题目中包含了其他专有名词,则这些名词的首字母也需要大写。
4. 如果需要引用期刊文章,则需要包含期刊名称、卷号、期号和页码。
期刊名称应该用斜体字体书写。
5. 如果需要引用书籍,则需要包括出版社的名称和出版年份。
6. 如果需要引用网站,则需要包括网站的名称、出版日期和网址。
7. 参考文献的格式应该统一,使用同一的字体和字号,并按照特定的标准进行排版。
总之,合理的参考文献格式书写可以提高文章的质量和可读性,为读者提供更好的阅读体验。
- 1 -。
各类论文参考文献格式要求引言在撰写论文时,参考文献是十分重要的一部分。
正确使用规范的参考文献格式可以提高论文的学术水平和可信度。
不同类型的论文可能有不同的参考文献格式要求,本文将详细介绍几类常见的格式要求。
1. 学术论文学术论文的参考文献格式通常遵循国际通用的APA和MLA规范。
以下是两种格式的具体要求:APA格式- 网络资源:作者. (发布年份). 文章标题. 网站名称. 网址.- 书籍:作者. (出版年份). 书名. 出版地: 出版社.- 期刊文章:作者. (出版年份). 文章标题. 期刊名称, 卷号(期号), 页码.- 学位论文:作者. (出版年份). 论文标题 (学位类型). 学校名称.MLA格式- 网络资源:作者. “文章标题.” 网站名称, 发布日期, 网址.- 书籍:作者. 书名. 出版地: 出版社, 出版年份.- 期刊文章:作者. “文章标题.” 期刊名称, 卷号.期号 (发表年份): 页码.- 学位论文:作者. “论文标题.” 学校名称, 出版年份.2. 科技论文科技论文的参考文献格式通常遵循国际著名期刊或学会的格式要求,例如IEEE、ACM等。
以下是IEEE和ACM两种常见格式的要求:IEEE格式- 期刊文章:作者. (出版年份). "文章标题," 期刊名称, 卷号(期号), 页码.- 会议论文:作者. (出版年份). "论文标题," 会议名称, 页码.- 学位论文:作者. (出版年份). "论文标题," 学位类型论文, 学校名称.ACM格式- 期刊文章:作者. 出版年份. 文章标题. 期刊名称, 卷号(期号),页码.- 会议论文:作者. 年份. 论文标题. 会议名称, 页码.- 学位论文:作者. 年份. 论文标题. 学校名称.3. 文学和人文论文文学和人文论文的参考文献格式主要遵循现代语言协会(MLA)的要求。
MLA格式- 书籍:作者. 书名. 出版地: 出版社, 出版年份.- 期刊文章:作者. "文章标题." 期刊名称, 卷号.期号 (发表年份): 页码.- 学位论文:作者. "论文标题." 学校名称, 出版年份.结论以上是各类论文常见的参考文献格式要求,我们撰写论文时应该根据自己所写论文的类型和具体要求,选择相应的参考文献格式进行引用和排版。
学术论文的参考文献格式与引用规范学术论文是研究者对某一特定主题进行深入探索与论证的重要成果,在写作过程中,参考文献的引用是必不可少的一部分。
合理的参考文献格式与引用规范可以提高学术论文的可信度和可读性,下面将介绍一些常见的参考文献格式和引用规范。
一、参考文献的格式1. 书籍引用:书籍引用一般包括作者,书名,出版地,出版社和出版年份等要素。
下面是一个示例:作者. 书名. 出版地: 出版社, 出版年份.例如:Smith, John. The Power of Habit. New York: Random House, 2012.2. 期刊文献引用:期刊文献的引用一般包括作者,文章名,期刊名,卷号,期号,页码和出版年份等要素。
下面是一个示例:作者. 文章名. 期刊名, 卷号(期号), 页码(起止页), 出版年份.例如:Johnson, David. "The Impact of Climate Change on Biodiversity." Ecological Studies, 24(3), 123-135, 2019.3. 学位论文引用:学位论文的引用一般包括作者,论文名,学位授予单位,授予学位的日期和论文提交的年份等要素。
下面是一个示例:作者. 论文名. 学位授予单位, 授予学位的日期.例如:Wang, Xiaoyu. A Study on the Impact of Social Media on Consumer Behavior. PhD dissertation, University of California, May 2020.二、引用规范在学术论文中,引用他人观点或研究成果是必不可少的,但需要注意以下几点:1. 直接引用:当我们需要直接引用他人的观点或文字时,需要使用引号将其包围,并标注出处。
例如:According to Johnson (2019), "Climate change has a significant impacton biodiversity" (p. 127).2. 间接引用:当我们需要对他人观点进行概括或解释时,可以使用间接引用。
论文的参考文献格式怎么写
一、参考文献的类型以单字母方式标识,具体如下:
j—期刊文章d—学位论文c—论文集m—专著n——报纸文章r——报告
不属于上述的文献类型,采用字母“z”标识。
二、参考文献的格式及举例
1.期刊类参考文献格式
[序号]作者.篇名[j].刊名,出版年份,卷号(期号):起止页码.
2.学位论文参考文献格式
[序号]作者.篇名[d].出版地:保存者,出版年份:起始页码.
3.论文集参考文献格式
[序号]作者.篇名[c].出版地:出版者,出版年份:起始页码.
4.专著类参考文献格式
[序号]作者.书名[m].出版地:出版社,出版年份:起止页码.
5.报纸类参考文献格式
[序号]作者.篇名[n].报纸名,出版日期(版次)
6.研究报告参考文献格式
[序号]作者.篇名[r].出版地:出版者,出版年份:起始页码.
7.条例参考文献格式
[序号]颁布单位.条例名称.发布日期
8.译著参考文献格式
[序号]原著作者. 书名[m].译者,译.出版地:出版社,出版年份:起止页码.。
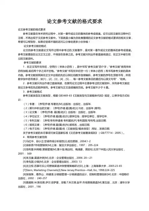
论文参考文献的格式要求论文参考文献的格式要求参考文献是在学术研究过程中,对某一著作或论文的整体的参考或借鉴。
征引过的文献在注释中已注明,不再出现于文后参考文献中。
下面就是小编为您收集整理的论文参考文献的格式要求的相关文章,希望可以帮到您,如果你觉得不错的话可以分享给更多小伙伴哦!论文参考文献的格式论文的参考文献是论文写作过程中参考过的.文献著作,是对某一著作或论文的整体的参考或借鉴。
参考文献要放在论文正文之后,不得放在各章之后。
参考文献只列出作者直接阅读过、在正文中被引用过的文献资料。
参考文献的要求1.在正文写作完毕后,空两行(宋体小四号),居中书写“参考文献”四个字;“参考文献”使用宋体四号加粗,前后两个字之间不空格。
“参考文献”书写完毕后空一行(宋体小四号)再书写参考文献的具体内容。
参考文献按照其在正文中出现的先后以阿拉伯数字连续编码,参考文献的序号左顶格书写,并用数字加中括号表示,如[1],[2],[3],[4],[5]…,每一参考文献条目的最后均以英文句号“.”结束。
2.参考文献只列出作者已直接阅读、在撰写论文过程中主要参考过的文献资料,所列参考文献应按论文参考的先后顺序排列。
参考文献与正文连续编排页码。
参考文献不少于6篇。
3.参考文献格式参考文献类型及文献类型,根据GB3469-83《文献类型与文献载体代码》规定,以单字母方式标识:(1)专著:〔序号]作者.专著名[M].出版地:出版社,出版年.(2)期刊中析出的文献:〔序号]作者.题(篇)名[J].刊名,出版年 (期号).(3)论文集:〔序号]作者. 题(篇)名[C]. 出版地:出版社,出版年.(4)学位论文:〔序号]作者.题(篇)名[D].授学位地:授学位单位,授学位年.(5)专利文献:〔序号]专利申请者.专利题名[P].专利国别:专利号,出版日期.(6)报纸文章:〔序号]作者.题(篇)名[N].报纸名,出版日期.(7)电子文档:〔序号]作者.题(篇)名〔文献类型/载体类型〕.网址,发表日期.关于参考文献的未尽事项可参见国家标准《文后参考文献著录规则》(GB/T7714-2005)。
毕业论文参考文献的格式要求详解参考文献是毕业论文中不可或缺的一部分。
是在学术研究过程中,对某一著作或论文的整体的参考或借鉴。
对某一著作或论文的整体的参考或借鉴。
征引过的文献在注释中征引过的文献在注释中已注明,不再出现于文后参考文献中。
具体的格式要求如下:参考文献著录格式1. 1.期刊作者期刊作者期刊作者..题名题名[J].[J].[J].刊名,出版年,卷刊名,出版年,卷刊名,出版年,卷((期)∶起止页码2. 2.专著作者专著作者专著作者..书名书名[M].[M].[M].版本版本版本((第一版不著录第一版不著录).).).出版地∶出版者,出版地∶出版者,出版年∶起止页码3. 3.论文集作者论文集作者论文集作者..题名〔题名〔C C 〕.编者编者..论文集名,出版地∶出版者,出版年∶起止页码4. 4.学位论文作者学位论文作者题名〔题名〔D D 〕保存地点保存单位年份5. 5.专利文献题名〔专利文献题名〔专利文献题名〔P P 〕.国别国别..专利文献种类专利文献种类..专利号专利号..出版日期6. 6.标准编号标准编号标准编号..标准名称〔标准名称〔S S 〕7. 7.报纸作者报纸作者报纸作者..题名〔题名〔N N 〕.报纸名报纸名..出版日期出版日期((版次版次) )8. 8.报告作者报告作者报告作者..题名〔题名〔R R 〕.保存地点保存地点..年份9. 9.电子文献作者电子文献作者电子文献作者..题名〔电子文献及载体类型标识〕.文献出处,日期文献类型及其标识1. 1.根据根据GB3469规定,各类常用文献标识如下:①期刊〔①期刊〔J J 〕②专著〔②专著〔M M 〕③论文集〔③论文集〔C C 〕④学位论文〔④学位论文〔④学位论文〔D D 〕⑤专利〔⑤专利〔⑤专利〔P P 〕⑥标准〔⑥标准〔⑥标准〔S S 〕⑦报纸〔⑦报纸〔⑦报纸〔N N 〕⑧技术报告〔⑧技术报告〔⑧技术报告〔R R 〕2. 2.电子文献载体类型用双字母标识,具体如下:电子文献载体类型用双字母标识,具体如下:电子文献载体类型用双字母标识,具体如下:①磁带〔①磁带〔①磁带〔MT MT MT〕〕②磁盘〔②磁盘〔②磁盘〔DK DK DK〕〕③光盘〔③光盘〔③光盘〔CD CD CD〕〕④联机网络〔④联机网络〔④联机网络〔OL OL OL〕〕3. 3.电子文献载体类型的参考文献类型标识方法为:〔文献类型电子文献载体类型的参考文献类型标识方法为:〔文献类型标识标识//载体类型标识〕。
Innovation is the only way out. Eliminate yourself, otherwise competition will eliminate us.同学互助一起进步(页眉可删)论文中的参考文献格式参考文献是在学术研究过程中,对某一著作或论文的整体的参考或借鉴,征引过的文献在注释中已注明,不再出现于文后参考文献中。
毕业论文中的参考文献格式【1】1.参考文献著录项目(1)著作:[序号] 主要责任者.著作名[M].其他责任者.版本项.出版地:出版者,出版年:引文页码.(2)连续出版物:[序号]主要责任者.题名[J].年,卷(期)-年,卷(期).出版地:出版者,出版年.(3)连续出版物中的析出文献:[序号] 析出文献主要责任者.析出文献题名[J].连续出版物题名:其他题名信息,年,卷(期):页码.(4)专著中的析出文献:[序号] 析出文献主要责任者.析出文献题名[C].析出文献其他责任者//专著主要责任者.专著题名.版本项.出版地:出版者,出版年:析出文献的页码.(5)电子文献:[序号] 主要责任者.题名[文献类型标志/文献载体类型标志].出版地:出版者,出版年(更新或修改日期)[引用日期]获取或访问路径.毕业论文中的参考文献格式【2】2.参考文献类型及其标志(1)以单字母方式标志以下各种参考文献类型:参考文献类型普通图书会议论文报纸__ 期刊__ 学位论文报告标准专利汇编档案古籍参考工具文献类型标志 M C N J D R S P G B O K(2)对于其他未说明的文献类型,建议采用单字母“Z”。
(3)对于数据库(Database)、计算机程序(Computer Program)及电子公告(Electronic Bulletin Board)等电子文献类型的参考文献,建议以下列双字母作为标志:电子文献类型数据库计算机程序电子公告电子文献类型标志 DB CP EB(4)电子文献的载体类型及其标志对于非纸张型载体的电子文献,当被引用为参考文献时需在参考文献类型标志中同时标明其载体类型。
reference格式
参考文献格式是用来对文中所引用的其他文献、资料进行记录和标注的一种规范格式。
在学术论文、期刊文章、书籍等著作中,参考文献的格式通常遵循国际通用的引文格式,以方便读者查阅和核实所引用的文献来源。
参考文献的格式通常包括以下几个要素:作者姓名(按姓氏顺序)、文章题目或书名、出版日期、出版地点和出版社名称等。
不同类型的文献(如期刊文章、图书、网页等)可能会有略微不同的格式要求。
下面是一些常见的参考文献格式示例。
1. 期刊文章:
作者.(出版年份). 文章标题. 期刊名,卷号(期号),起始页码-结束页码.
2. 图书:
作者.(出版年份). 书名. 出版地点:出版社.
3. 学位论文:
作者.(出版年份). 论文题目. 学位论文. 学位授予单位.
4. 会议论文:
作者.(出版年份). 论文标题. 会议名称,起始页码-结束页码.
5. 网页:
作者.(出版年份). 文章标题. 网站名称. 可获取的URL地址.
以上是一些常见的参考文献格式示例,具体格式要求可根据所依据的引文标准或期刊要求进行调整。
在撰写参考文献时,要确保格式的一致性、准确性和完整性,并根据所用引文标准的规定进行标注。
此外,在进行参考文献的引用时,务必注明出处,以避免抄袭和侵权问题。
学术论文参考文献的著录格式学术论文参考文献的著录格式1.专著:[序号]作者.书名[M].版本(第1版不著录).出版地:出版者,出版年. 起止页码.2.期刊:[序号]作者.题名[J].刊名,年,卷(期):起止页码.3.会议论文集(或汇编):[序号]作者.题名[A].编者.论文集名[C]. 出版地:出版者,出版年.起止页码.4.学位论文:[序号]作者.题名[D].学位授予地址:学位授予单位,年份.5.专利:[序号]专利申请者.专利题名[P].专利国别(或地区): 专利号, 出版日期.6.科技报告:[序号]著者.报告题名[R].编号,出版地:出版者,出版年.起止页码.7.标准:[序号]标准编号,标准名称[S]. 颁布日期.8.报纸文章:[序号]作者.题名[N].报纸名,年-月-日(版次).9.电子文献:[序号]主要责任者.电子文献题名[电子文献及载体类型标识]. 电子文献的出处或可获得地址,发表或更新日期/ 引用日期(任选).10.各种未定义类型的文献:[序号]主要责任者.文献题名[Z]. 出版地:出版者,出版年限.一、什么是文献综述?文献综述是研究者在其提前阅读过某一主题的文献后,经过理解、、融会贯通,综合分析和评价而组成的一种不同于研究论文的文体。
二、文献综述的写作要求1 、文献综述的格式文献综述的格式与一般研究性论文的格式有所不同。
这是因为研究性的论文注重研究的方法和结果,而文献综述介绍与主题有关的详细资料、动态、进展、展望以及对以上方面的评述。
因此文献综述的格式相对多样,但总的来说,一般都包含以下四部分:即前言、主题、总结和参考文献。
撰写文献综述时可按这四部分拟写提纲,再根据提纲进行撰写工作。
前言,要用简明扼要的文字说明写作的目的、必要性、有关概念的定义,综述的范围,阐述有关问题的现状和动态,以及目前对主要问题争论的焦点等。
前言一般200-300 字为宜,不宜超过500 字正文,是综述的重点,写法上没有固定的格式,只要能较好地表达综合的内容,作者可创造性采用诸多形式。
参考文献正确的引用格式
引用参考文献是学术论文写作的重要环节,正确的引用格式能够保证学术论文的可信度和可读性,以下为参考文献正确的引用格式: 1. 书籍的引用格式:
[编号] 作者. 书名[M]. 出版地:出版社,出版年.
例如:[1] 王小波. 黄金时代[M]. 北京:中国文联出版社,1987.
2. 期刊文章的引用格式:
[编号] 作者. 文章题目[J]. 期刊名,年份,卷(期):起止页码.
例如:[1] 张三. 我国高校信息素养教育的发展现状[J]. 教育现代化,2019,(2):20-25.
3. 学位论文的引用格式:
[编号] 作者. 论文题目[D]. 学位论文所在地:学位授予单位,年份.
例如:[1] 李四. 我国信息素养教育的现状与发展[D]. 北京:北京师范大学,2018.
4. 会议论文的引用格式:
[编号] 作者. 论文题目[C]. 会议名称,会议地点,会议时间.
例如:[1] 张三. 我国高校信息素养教育的现状与发展[C]. 第五届信息技术与教育国际学术会议,北京,2019年9月.
正确的引用格式可以在文献列表中清晰地展示出每篇文献的基
本信息,以便读者准确地查询和阅读文献,同时也是一种学术规范和学风建设的重要体现。
参考文献标准模版一、参考文献书写格式1)期刊[序号] 主要作者. 文献题名[J]. 刊名,出版年份,卷号(期号):起止页码.例如:[1] 袁庆龙,候文义. Ni-P合金镀层组织形貌及显微硬度研究[J]. 太原理工大学学报,2001,32(1):51-53.2)专著[序号] 主要作者. 专著名[M].出版地:出版者,出版年份,起止页码.[4] 王芸生. 六十年来中国与日本[M]. 北京:三联书店,1980,161-172.3)专利文献[序号] 专利所有者. 专利题名[P]. 专利国别:专利号,发布日期.[7] 姜锡洲. 一种温热外敷药制备方案[P]. 中国专利:881056078,1983-08-12.4)报纸文章[序号] 主要作者. 文献题名[N]. 报纸名,出版日期(版次).[11] 谢希德. 创造学习的思路[N]. 人民日报,1998-12-25(10).二、文献名称标识期刊文章[J]、专著[M]、论文集[C]、学位论文[D]、专利[P]、标准[S]、报纸文章[N]、报告[R]、资料汇编[G]、其他文献[Z][1] 纪钢. 一种对周期性信号采样的新方法[J]. 仪表技术,1998,(4):31-34.[2] 李晓陆. 带通采样定理在降低功耗问题中的实际应用[J]. 桂林电子工业学院学报,2004,24(5):36-38.[3] 李思坤,苏显渝,陈文静. 一种新的小波变换空间载频条纹相位重建方法[J]. 中国激光,2010,37(12):3060-6065.[4] Wang Chuandan,Zhang Zhongpei,Li Shaoqian. INTERFERENCE MITIGATINGBASED ON FRACTIONAL FOURIER TRANSFORM IN TRANSFORM DOMAIN COMMUNICATION SYSTEM [J]. Journal of Electronics(China),电子科学学刊(英文版),2007(2):1327-1350.[5] S.C.Chan,T.S.Ng. TRANSFORM DOMAIN CONJUGATE GRADIENTALGORITHM FOR ADAPTIVE FILTERING [J]. Journal of Electronics(China),电子科学学刊(英文版),2000,17(1):69-76.[6] Li Ke,Shi Xinhua,Zhang Eryang. TRANSFORM DOMAIN SMART ANTENNASALGORITHM FOR MAI SUPPRESSION [J]. Journal of Electronics(China),电子科学学刊(英文版),2004,21(4):289-295.[7] 谢艾纾,徐成,赵利平,邓绍伟,赵嫦花. 变换域维纳滤波及其改进[J]. 计算机工程与应用,2011,11(24):1-8.[8] 焦李成,孙强. 多尺度变换域图像的感知与识别:进展和展望[J]. 计算机学报,2006,29(2):177-193.[9] 李栋. 模拟信号的数字化[J]. 中国新闻科技,1999(8):4-9.[10] 周超. 多带模拟信号的采样与重构[J]. 传感器与微系统,2011,30(5):83-85.[11] 山磊. 模拟信号的数字传输[J]. 南宁职业技术学院学报,2005,10(1):92-95.[12] 徐洪浩. 带限信号谱估计的一个新算法[J]. 哈尔滨船舶工程学院学报,1985(3):36-42.[13] 沈彩耀,李红波,张颋,曾繁景. 带限信号时延估计快速算法研究[J]. 信息工程大学学报,2007,8(1):77-80.[14] 王飞雪,郭桂蓉. 多通带带限信号的采样定理[C]. 第九届全国信号处理学术年会(CCSP-99),1999(10)-1.[15] 邓林旺,曹建航,何睿,倪琰. 一种模拟信号采样装置[P]. 比亚迪股份有限公司,2001(3)-2.[16] 木青. 高速A/D转换器的基本原理与结构比较[J]. 微电子学,1987,17(5):8-11.[17] 崔庆林,蒋和全. 高速A/D转换器动态参数的计算机辅助测试[J]. 微电子学,2004,34(5):505-509.[18] 王萍,石寅. 一种用于高速A/D转换器的高精度参考电压电阻网络[J]. 电子学报,2000,28(12):48-51.[19] 崔庆林,蒋和全. 高速A/D转换器测试采样技术研究[J]. 微电子学,2006,36(1):52-55.[20] David L. Donoho. Compressed sensing[J]. IEEE Transactions on InformationTheory,2006,52(4): 1289-1306[21] E.J. Candes and J Romberg. Quantitative robust uncertaninty principles and optimallysparse decompositions[J]. Foundations of Comput Math,2006,6(2) :227-254 [22] D. L. Donoho,Y Tsaig. Extensions of compressed sensing[J]. Signal Processing.2006,86(3) :533-548.[23] E.J. Candes. Monoscale ridgelets for the rep resentation of images with edges.Stanford:Stanford University,1999.[24] E.J. Candes and J Romberg. Practical signal recovery from random projections InProc.SPIE Computational Imaging,2005,5674:76-86[25] E.J.Candes. Compressive sampling.Int. Congress of Mathematics,2006,3:1433-1452[26] R. Baraniuk. Compressive sensing. IEEE Signal Processing Magazine,2007,24(4):448-121.[27] 石光明,刘丹化,高大化,刘哲,林杰,王良君.压缩感知理论及其研究进展[J].电子学报,2009,37(5):1070-1081.[28] Olshausen B A, Field D J. Emergency of simple-cell receptive field properties bylearning a sparse coding for natural images. Nature,1996,381(6583): 607-609. [29] Olshausen B A, Field D J. Sparse coding with an overcomplete basis set: a strategyemployed by V1? Visual Research,1997,37(33): 3311-3325.[30] 程文波,王华军. 信号稀疏表示的研究及应用[J].西南石油大学学报(自然科学版),2008,30(5):148-151.[31] 何昭水,谢胜利. 信号的稀疏性分析[J]. 自然科学进展,2006,16(9):1167-1173.[32] 李映,张艳宁,许星. 基于信号稀疏表示的形态成分分析:进展和展望[J]. 电子学报,2009,37(1):146-152.[33] 傅予力,谢胜利,何昭水. 稀疏信号的参数分析[J]. 武汉大学学报(工学版),2006,36(9):101-121.[34] 王世一编著. 《数字信号处理》(修订版). 北京理工大学出版社,1997.[35] Xiaoyan Xing,Lisheng Xu,Jilie Ding,Xiaobo Deng and Hailei Liu. The Preliminaryanalysis of Guizhou short-term climate change characteristics using the information theory[C]. 2010 International Conference on Remote Sensing (ICRS 2010),2010(10).[36] 廖斌,许刚,王裕国. 二维匹配跟踪自适应图像编码[J]. 计算机辅助设计与图形学学报,2003,15(9):1084-1090.[37] 尹忠科,王建英,Pierre Vandergheynst. 在低维空间实现的基于MP的图像稀疏分解. 电讯技术,2004,44(3):12-15.[38] M.Lustig,D.L.Donoho,J.M.Pauly. Sparse MRI:The application of compressedsensing for rapid MR imaging. Magnetic Resonance in Medicine. 2007,58(6):1182-1195.[39] Chen,S.A.Billings,and W. Luo. Orthogonal least squares and their application tonon-linear system identification. International Journal of Control,1989,50(5):1873-1896.[40] R. Baraniuk,P. Steeghs,Compressive radar imaging. IEEE Radar Conference,Waltham,Massachusetts,April 2007.[41] W. Bajwa,J. Haupt,A. Sayeed,etc. Compressive wireless sensing. Int. Conf. onInformation Processing in Sensor Networks(IPSN),Nashville,Tennessee,2006:134-142.[42] W. Bajwa,J. Haupt,A. Sayeed,etc. Compressive wireless sensing. Proceedings of thefifth International Conference on Information Processing in Sensor Networks,IPSN’06. New York: Association for Computing Machinery. 2006:134-142.[43] G.Quer,R.Masiero,D.Munaretto,etc. On the Interplay Between Routing and SignalRepresentation for Compressive Sensing in Wireless Sensor Networks. Information Throry and Applications Workshop(ITA 2009),San Diego,CA.[44] 黄萍莉,岳军. 图像传感器CCD技术[J]. 信息记录材料,2005,6(1):50-55.[45] 赵瑾娜. 攻擂方:CMOS技术前景无限[N]. 中国计算机报,2001-05-28(D03).[46] 青山. CMOS技术:还有很长的路要走[N]. 中国电子报,2001-03-16(006).[47] 俊平. CMOS技术有望再领风骚15年[N]. 电子资讯时报,2002-12-05(B04).[48] 陈辰. 基于CCD和CMOS技术的混合数字图像传感器技术兼有低成本和高性能两大优点[J]. 电子产品世界,1998,Z1:143.[49] 王东. 基于数码相机的CCD与CMOS技术[J]. 今日印刷,2002,8(12):56-59.[50] 康为民,李延彬,高伟志. 数字微镜阵列红外动态景象模拟器的研制[J]. 红外与激光工程,2008,37(5):753-756.[51] D. Takhar,V. Bansal,M. Wakin,etc. A compressed sensing camera: New theory andan implementation using digital micromirrors[C]. SPIE Electronic Imaging: Computational Imaging. San Jose. 2006[52] M. Duarte,M. Davenport,D. Takhar,etc. Single-pixel imaging via compressivesampling[C]. IEEE Signal Processing Magazine,2008,25(2):82-91.[53] CAO Wenhua,LIU Songhao,Wuyi University. Optical pulse compression using anonlinear optical loop mirror constructed from dispersion decreasing fiber[J]. Science in China(Series E: Technological Sciences),中国科学(E辑:技术科学)(英文版),2004,47(1):33-50.[54] 孟藏珍,袁俊泉,徐向东. 海杂波背景下自适应脉冲压缩的性能与分析[J]. 雷达科学与技术,2006,4(5):305-308.[55] 商枝江. 基于压缩感知的稀疏多径信道估计算法研究[D]. 电子科技大学,2011.[56] Emmanuel Candes,Justin Romberg,T. Tao,Robust uncertainty principles: exactsignal reconstruction from highly incomplete frequency information, IEEE Transactions on Information Theory,2006,52(2):489-509.[57] E. Candes,J. Romberg,T. Tao. Stable signal recovery from incomplete andinaccurate measurements. Communications on Pure and Applied Mathematics,2006,59(8):1207-1223.[58] Hong Fang,Quanbing Zhang,Sui Wei. A Method of image Reconstruction Based onSub-Gaussian Random Projection[J]. Journal of Computer Research and Development,2008,45(8):1402-1407.[59] Hong Fang,Quanbing Zhang,Sui Wei. Method of image reconstruction based on verysparse random projection[J]. Computer Engineering and Applications,2007,43(22):25-27.[60] E.Candes,T.Tao.Near optimal signal recovery from random projections: Universalencoding strategies?[J]. IEEE Transactions on Information Theory,2006,52(12): 5406-5425.[61] W.Yin,S.P.Morgan,J.Yang,Y.Zhang,Practical compressive sensing with Toeplitzand circulant matrices[C]. Rice University CAAM Technical Report TR10-01,Submitted to VCIP 2010.[62] W.Bajwa,J.Haupt,G.Raz,S.J.Wright,R.D.Nowak. Toeplitz-structured compressedsensing matrices[C]. Proceedings of the IEEE Workshop on Statistical Signal Processing,Washington D.C.,USA:IEEE,2007,294-298.[63] F.Sebert,Y.M.Zou,L.Ying. Toeplitz block matrices in compressed sensing and theirapplications in imaging. [C]. Proceedings of International Conference on Technology and Applications in Biomedicine,Washington D.C.,USA:IEEE,2008,47-50. [64] Holger Rauhut. Circulant and Toeplitz matrices in compressed sensing[C]. InProcessing SPARS’09,Saint Malo,2009.[65] Radu Berinde,Pintr Indyk,Sparse recovery using sparse random matrices,2008,preprint.[online],Available:/cs.[66] T.T.Do,T.D.Trany,L.Gan,Fast compressive with structurally random matrices,Proceedings of the IEEE International Conference on Acoustics[C]. Speech and signal Processing,Washington D.C.,USA:IEEE,2008,3369-3372.[67] Lorne Applebaum,Stephen Howard,Stephen Searle,Robert Calderbank,Chirpsensing codes: Deterministic compressed sensing measurements for fast recovery.2008,preprint.[online],Available:/cs.[68] Justin Romberg,compressive sensing by random convolution[J]. SIAM Jouranl onImagining Sciences,Nov.2009,2(4):1098-1128.[69] Richard Baraniuk,Mark Davenport,Ronald Dcvore,Michael Wakin. A simple proofof the restricted Isometry property for random matrices[J]. Comstructive Approximation, Dec.2008,28(3):253-263.[70] Richard Baraniuk. Compressive sensing. IEEE Signal Processing Magazine[J]. July2007,24(4):118-121.[71] E.Candes,T.Tao. Decoding by linear Programming[J]. IEEE Transactions onInformation Theory,2005,51(12):4203-4215.[72] Ronald,A. DeVore. Deterministic constructions of compressed sensing matrices[J].Journal of Complexity,2007,23(4-6):918-925.[73] P.Wojtaszczyk. Stability and instance optimality for Gaussian measurement incompressed sensing,Feb,2008.[74] 常彦勋. 有限域的本原元性质[J]. 数学杂志,1993,13(1):59-63.[75] 李海合,王三福. 有限域上的同余方程组[J]. 渭南师范学院学报,2009,24(5):9-10.[76] 白志东. 大维随机矩阵理论及其应用[R]. 东北师范大学,2009.[77] 李云龙. 一类凸规划最优解的形式表达式[J]. 哈尔滨科学技术大学学报,1993,17(1):78-83.[78] 陈景达,陈向晖. 特殊矩阵[M]. 北京:清华大学出版社,2001.[79] 张贤达. 矩阵分析与应用[M]. 北京:清华大学出版社,2004.[80] 胡星星. 线性规划的组合方向算法[D]. 杭州电子科技大学,2011.[81] S.B.Chen,D.L.Donoho,M.A.Saunders. Atomic decomposition by basis pursuit[J].SIAM Journal on Scientific Computing,1998,20(1):33-61.[82] Kim S,Koh K,Lustig M,Boyd S,Gorinevsky D. An interior-point method forlarge-scale l1 regularized least squares[C]. IEEE Journal of Selected Topics in Signal Processing,2007,1(4):606-617.[83] Fiqueiredo MAT,Nowak R D,Wright S J. Gradient projection for sparsereconstruction:Application to compressed sensing and other inverse problems[C].IEEE Journal of Selected Topics in Signal Processing,2007,1(4):586-598.[84] 伍杰. 求解对称非线性方程组的共轭梯度法[D]. 湖南大学,2010.[85] D. L. Donoho,Y Tsaig. Fast solution of l1-norm minimization problems when thesolution may be sparse[J]. Technical Report,Department of Statistics,Stanford University,USA,2008.[86] Tropp J,Gilbert A. Signal recovery from random measurements via orthogonalmatching pursuit[J]. Transactions on Information Theory,2007,53(12):4655-4666.[87] Needell D,Vershynin R. Uniform uncertainty principle and signal rccovery viaregularized orthogonal matching pursuit[J]. Found Comput Math,2008,in press. [88] Needell D,Tropp J A. CoSaMP:Iterative signal recovery from incomplete andinaccurate samples[J]. ACM Technical Report 2008-01,California Institute of Technology,Pasadena,2008.7.[89] Thong T Do,Lu Gan,Nam Nguyen and Trac D Tran. Sparsely adaptive matchingpursuit algorithm for practical compressed sensing[J]. Asilomar Conference on Signals Systems,and Computers,Pacific Grove,California,2008.10.[90] Dai W,Milenkovic O. Subspace pursuit for compressive sensing signalreconstruction[J]. 2008 5th International Symposium on Turbo Codes and Related Topics,TURBOCODING,2008:402-407.[91] 刘亚新,赵瑞珍,胡绍海,姜春晖. 用于压缩感知信号重建的正则化自适应匹配追踪算法[J]. 电子与信息学报,2010,32(11):2713-2717.[92] Kingsbury N G. Complex wavelets for shift invariant analysis and filtering of comlexwavelets for shift invariant analysis and filtering of signals[J]. Journal of Applied and Computational Harmonic Analysis,2001,10(3):234-253.[93] Herrity K.K,Gilbert A C,Tropp J A. Sparse approximation via iterative shareholding.In: Proceedings of the IEEE International Conference on Acoustics[C]. Speech and signal Processing,Washington D.C.,USA:IEEE,2006,624-627.[94] E.Candes,D.L.Donoho. New Tight Frames of Curvelets and Optimal Representationsof Objects with Piecewise C2 Singularities Communications on Pure and Applied Mathematics[C],2003,57(2):219-266.[95] Vinje W E,Gallant J L. Sparse coding and décor-relation in primary visual cortexduring natural vision[J]. Science,2000,287(5456): 1273-1276.[96] Olshausen B A,Field D J. Emergency of simple-cell receptive field properties bylearning a sparse coding for natural images[J]. Nature,1996,381(6583): 607-609.[97] Olshausen B A,Field D J. Sparse coding with an overcomplete basisset:a strategyemployed by V1? [J]. Visual Research,1997,37(33): 3311-3325.[98] V. K. Goyal,K. Alyson,et al. Compressive sampling and lossy compression[C].IEEE SIGNAL PROCESSING MAGAZINE,2008,25(2):48-56.[99] E. J. Candes,M. B. Wakin. An introduction to compressive sampling:Asending/sampling parading that goes against the common knowledge in data acquisition[C]. IEEE Signal Processing Magazine,2008,25(5):21-30.[100] 郭天圣. 基于小波变换的图像去噪研究[D]. 兰州理工大学,2010.[101] L.M.Bregman. The method of successive projection for finding a common point of convex sets[J]. Doklady Mathematics,1965,(6):688-692.[102] David L,Donoho,Yaakov Tsaig,Iddo Drori ,Jean-Luc Starck. Sparse Solution of Underdetermined Linear Equations by Stagewise Orthogonal Matching Pursuit[J],2006.[103] 王潇,尹忠科,王建英,杨郑. 应用基追踪的信号分离的算法[C]. 2008年中国西部青年通信学术会议论文集,2008(12):446-449.l-regularized [104] S.J.Kim,K.Koh,M.Lusting,et al. A method for large-scale1 least-squares[C]. IEEE Journal on Selected Topics in Signal Processing,2007,4(1):606-617.[105] I.Daubechies,M.Defrise,C.D.Mol. An iterative thresholding algorithm for linear inverse problems with a sparsely constraint[P]. Comm.Pure.,2004,57(11):1413-1457. [106] A.C.Gilbert,S.Guha,P.Indyk,et al. Near-optimal sparse Fourier representations via sampling[P]. Proceedings of the Annual ACM Symposium on Theory of Computing.Montreal,Que.,Canada: Association for Computing Machinery,2002:152-161.[107] A.C.Gilbert,S.Muthukrishnan,M.J.Strauss. Improved time bounds for neat-optimal sparse Fourier representation[P]. Proceedings of SPIE,Waveles XI,Belingham WA: International Society for Optical Engineering,2005,5914:1-15.[108] A.C.Gilbert,M.J.Strauss,J.Tropp. Algorithmic linear dimension reduction in thel1 norm for sparse vectors[N]. /files/cs/allerton2006GSTV.pdf. [109] A.C.Gilbert,M.J.Strauss,J.Tropp.One sketch for all:Fast algorithms for compressed sensing. Proceedings of the 39th Annual ACM Symposium on Theory of Computing,New York:Association for Computing Machiner,2007:237-246.[110] Takigawa I,Kudo M,Toyama J. Performance analysis of minimuml-norm1 solutions for underdetermined source separation[J]. IEEE Transactions on Signal Processing,2004,52(3): 582-591.。
学术论文的参考文献格式学术论文中的参考文献格式一直是学术界关注的话题。
好的参考文献格式可以让读者更好地理解和验证作者的研究成果,同时也能体现出作者的学术水平和规范意识。
本文将从几个方面阐述如何撰写符合规范的参考文献。
一、参考文献格式要求学术论文的参考文献格式有很多种,一般来说,常用的包括APA、MLA、Chicago、GB/T等。
不同的期刊在发表论文时也会针对不同的学科或主题,有自己的参考文献格式要求。
以APA格式为例,其参考文献格式要求为:作者姓氏+名字缩写. (出版日期). 文章题目. 期刊名,卷号(期号), 起始页码-终止页码. DOI或URL。
二、如何撰写参考文献撰写符合规范的参考文献需要注意以下几点:1.准确记载文献信息在撰写论文时,需要对所引用的文献信息进行正确地记录。
在引用期刊论文时,一般需要记载作者姓名、文章题目、期刊名称、期号、卷数、出版日期、页码、DOI或者URL等信息。
如果是书籍或者报纸、网络文章引用,需要考虑其出版社、出版日期、版次、页码等信息。
2.选择合适的文献来源在撰写参考文献时,需要选择合适的文献来源。
一般来说,大型数据库比如谷歌学术、Web of Science等都可以提供较全面的研究文献资源。
此外,也可以通过各个领域的学术期刊、书籍、学术会议和专业网站等来获取相关文献。
3.标准引用方式在参考文献中需要标准引用方式,不同学科领域有略微不同的引用方式。
一般来说,一篇学术论文需要包含引用来源的完整信息、引文的标示、引用的页码等信息;在引用多篇学术文章时,需要根据不同材料的内容进行不同的引用方式。
4.使用合适的工具撰写参考文献时,使用合适的工具可以提高效率。
通常,学术论文中需要撰写较多的参考文献,所以使用支持参考文献管理功能的软件可以有效地规避冗余工作。
常用的参考文献管理软件有EndNote、Zotero、Mendeley等。
三、总结正确地撰写参考文献是学术论文不可或缺的一部分。
学术论文的参考文献书写格式
一、参考文献的类型
参考文献(即引文出处)的类型以单字母方式标识,具体如下:
M——专著C——论文集N——报纸文章
J——期刊文章D——学位论文R——报告
对于不属于上述的文献类型,采用字母―Z‖标识。
对于英文参考文献,还应注意以下两点:
①作者姓名采用―姓在前名在后‖原则,具体格式是:姓,名字的首字母. 如:Malcolm Richard Cowley 应为:Cowley, M.R.,如果有两位作者,第一位作者方式不变,&之后第二位作者名字的首字母放在前面,姓放在后面,如:Frank Norris 与Irving Gordon应为:Norris, F. & I.Gordon.;
②书名、报刊名使用斜体字,如:Mastering English Literature,English Weekly。
二、参考文献的格式及举例
1.期刊类
【格式】[序号]作者.篇名[J].刊名,出版年份,卷号(期号):起止页码.
【举例】
[1] 王海粟.浅议会计信息披露模式[J].财政研究,2004,21(1):56-58.
[2] 夏鲁惠.高等学校毕业论文教学情况调研报告[J].高等理科教育,2004(1):46-52.
[3] Heider, E.R.& D.C.Oliver. The structure of color space in naming and memory of two languages [J]. Foreign Language Teaching and Research, 1999, (3): 62 – 67.
2.专著类
【格式】[序号]作者.书名[M].出版地:出版社,出版年份:起止页码.
【举例】[4] 葛家澍,林志军.现代西方财务会计理论[M].厦门:厦门大学出版社,2001:42.
[5] Gill, R. Mastering English Literature [M]. London: Macmillan, 1985: 42-45.
3.报纸类
【格式】[序号]作者.篇名[N].报纸名,出版日期(版次).
【举例】
[6] 李大伦.经济全球化的重要性[N]. 光明日报,1998-12-27(3).
[7] French, W. Between Silences: A V oice from China[N]. Atlantic Weekly, 1987-8-15(33).
4.论文集
【格式】[序号]作者.篇名[C].出版地:出版者,出版年份:起始页码.
【举例】
[8] 伍蠡甫.西方文论选[C]. 上海:上海译文出版社,1979:12-17.
[9] Spivak,G. ―Can the Subaltern Speak?‖[A]. In C.Nelson & L. Grossberg(eds.). Victory in Limbo: Imigism
[C]. Urbana: University of Illinois Press, 1988, pp.271-313.
[10] Almarza, G.G. Student foreign language teacher’s knowledge growth [A]. In D.Freeman and J.C.Richards (eds.). Teacher Learning in Language Teaching [C]. New Y ork: Cambridge University Press. 1996. pp.50-78.
5.学位论文
【格式】[序号]作者.篇名[D].出版地:保存者,出版年份:起始页码.
【举例】
[11] 张筑生.微分半动力系统的不变集[D].北京:北京大学数学系数学研究所, 1983:1-7.
6.研究报告
【格式】[序号]作者.篇名[R].出版地:出版者,出版年份:起始页码.
【举例】
[12] 冯西桥.核反应堆压力管道与压力容器的LBB分析[R].北京:清华大学核能技术设计研究院, 1997:9-10.
7.条例
【格式】[序号]颁布单位.条例名称.发布日期
【举例】[15] 中华人民共和国科学技术委员会.科学技术期刊管理办法[Z].1991—06—05
8.译著
【格式】[序号]原著作者. 书名[M].译者,译.出版地:出版社,出版年份:起止页码.
三、注释
注释是对论文正文中某一特定内容的进一步解释或补充说明。
注释前面用圈码①、②、③等标识。
四、参考文献
参考文献与文中注(王小龙,2005)对应。
标号在标点符号内。
多个都需要标注出来,而不是1-6等等,并列写出来。