南京理工大学研究生复试化工原理2018真题
- 格式:pdf
- 大小:341.62 KB
- 文档页数:2
目 录2015年南京理工大学814分析化学考研真题2012年南京理工大学814分析化学考研真题2011年南京理工大学814分析化学考研真题2010年南京理工大学814分析化学考研真题2009年南京理工大学分析化学考研真题2009年南京理工大学分析化学考研真题答案2008年南京理工大学分析化学考研真题2007年南京理工大学分析化学考研真题2006年南京理工大学分析化学考研真题2005年南京理工大学分析化学考研真题及答案2004年南京理工大学分析化学考研真题2003年南京理工大学分析化学考研真题2002年南京理工大学分析化学考研真题2000年南京理工大学分析化学考研真题2015年南京理工大学814分析化学考研真题南京理工大学S2015年硕士学位研究生入学考试试题科目代码:814科目名称:分析化学满分:150分注意:①认真阅读答题纸上的注意事项;②所有答案必须写在匿画上,写在本试题纸或草稿纸上均无效;③本试题纸须随答题纸一起装入试题袋中交回!-、单项选择题(每题2分,共20分)1、用HCI标准溶液滴定NaOH、Na3AsO4(HjAsO,!的?氏1=2、成配=7》皿=11)混合溶液,在滴定曲线上可能出现的pH突跃有:()A、I个B、2个C、3个D、不能确定2、在下列化合物中,用字母标出的4种质子的化学位移值(3)从大到小的顺序是()cA%d c b a B、abed C、d be a D、ad b c3、原子吸收线的多普勒变宽是基于()A、原子的热运动B、原子与其它种类气体粒子的碰撞C、原子与同类气体粒子的碰撞D、外部电场对原子的影响4、欲配制pH=5.1的缓冲溶液.最好选择(>A、一氯乙酸(pK a=2.86)B、氨水(pKb=4,74)C、六亚甲基四胺(pK b=8.85)D、甲酸(pKL3.74)5、关于气相色谱柱温的说法正确的是()A、柱温直接影响分离效能和分析速B、柱温与固定液的最高使用温度无关C、采用较高柱温有利于提高分离度D、柱温应高于混合物的平均沸点’6、下列哪个化合物中魏基红外吸收峰的频率最高?()D,F—C—RIIO814分析化学第£页共4页7、EDTA pH变化的分布状况如下图所示。
南京理工大学2018年工业设计考研真题
一、填空(20分)
1. 陶器是第一次通过____将____改变成____的活动。
2. 美国商业设计的核心是(有计划的废止制度)
3. 仿生学
4. 人们把中国古代使用青铜材料制作工具,兵器的时代称作(青铜时代)
5. 英国工艺美术运动的领导者和实践者是(莫里斯),而理论基础则来自于(拉斯金)的文学理论思想
二、简答题
1. 有机现代主义
2. 包豪斯
3. 用户研究
4. 虚拟现实与人机工程学的关系。
三、论述题
1. 结合设计与艺术的特征说明设计的本质
2. 针对老年人的产品设计流程
四、论文
为了人的美好生活向往而设计
五、快题
以“辐射”造型。
第一章 流体流动【例1-1】 已知硫酸与水的密度分别为1830kg/m 3与998kg/m 3,试求含硫酸为60%(质量)的硫酸水溶液的密度为若干。
解:根据式1-49984.018306.01+=m ρ =(3.28+4.01)10-4=7.29×10-4ρm =1372kg/m 3【例1-2】 已知干空气的组成为:O 221%、N 278%和Ar1%(均为体积%),试求干空气在压力为9.81×104Pa 及温度为100℃时的密度。
解:首先将摄氏度换算成开尔文100℃=273+100=373K再求干空气的平均摩尔质量M m =32×0.21+28×0.78+39.9×0.01=28.96kg/m 3根据式1-3a 气体的平均密度为:3k g /m 916.0373314.896.281081.9=⨯⨯⨯=m ρ【例1-3 】 本题附图所示的开口容器内盛有油和水。
油层高度h 1=0.7m 、密度ρ1=800kg/m 3,水层高度h 2=0.6m 、密度ρ2=1000kg/m 3。
(1)判断下列两关系是否成立,即 p A =p'A p B =p'B(2)计算水在玻璃管内的高度h 。
解:(1)判断题给两关系式是否成立 p A =p'A 的关系成立。
因A 与A '两点在静止的连通着的同一流体内,并在同一水平面上。
所以截面A-A'称为等压面。
p B =p'B 的关系不能成立。
因B 及B '两点虽在静止流体的同一水平面上,但不是连通着的同一种流体,即截面B-B '不是等压面。
(2)计算玻璃管内水的高度h 由上面讨论知,p A =p'A ,而p A =p'A 都可以用流体静力学基本方程式计算,即p A =p a +ρ1gh 1+ρ2gh 2p A '=p a +ρ2gh于是 p a +ρ1gh 1+ρ2gh 2=p a +ρ2gh简化上式并将已知值代入,得800×0.7+1000×0.6=1000h解得 h =1.16m【例1-4】 如本题附图所示,在异径水平管段两截面(1-1'、2-2’)连一倒置U 管压差计,压差计读数R =200mm 。
南京理工大学《化工原理试题库》(WINDOWS版)自建设五年多以来,一直用于本校《化工原理》课程考试组卷任务。
考虑到试题库的保密,故未附上,仅附上两份样卷及其答案。
化工原理试卷1一、填空题(每题1.5分,共15分):1、某设备上,真空表的读数为10kPa,其绝对压强为_____________Pa。
已知该地区大气压强为101325Pa。
2、在流动系统中,若截面上流体压强、密度、流速等仅随_________改变,不随________改变,称为稳定流动。
3、流体在圆形直管中作层流流动,如果流量等不变,只是将管径增大一倍,则阻力损失为原来的________。
4、离心泵起动时需_______________________________。
5、用离心泵向锅炉供水,若锅炉中的压力突然升高,则泵提供的流量_____,扬程_____________。
6、若间壁二侧流体的传热过程α1,α2相差较大(α1«α2),K值接近_____________侧的值。
7、二组分连续精馏,精馏段操作线方程为y=0.75x+0.245,提馏段操作线方程为y=1.25x-0.02,当q=1时,xW=_______、xD=________。
8、双膜理论的基本假设是:(1)______ ;(2)_________ ;(3)_________ 。
9、在一定空气状态下干燥某物料,能用干燥方法除去的水分为__________;不能用干燥方法除的水分为__________。
10、相对湿度φ值可以反映湿空气吸收水汽能力的大小,当φ值大时,表示该湿空气的吸收水汽的能力_________;当φ=0时,表示该空气___________。
二、选择题(每题2分,共14分)1、1、空气在标准状况下,密度为 1.29kg/m3,在0.25MPa下(绝压)、80℃时的密度为___________。
A.2.46kg/m3;B.25kg/m3;C.2.0kg/m32、2、原来输送水的离心泵,现改为输送某种粘性较大的液体,管路状况不变,泵前后两容器液面垂直距离不变,则下列哪种情况正确;A.流量减小;扬程减小;轴功率减小;B.流量增加;扬程增加;轴功率增加;C.流量减小;扬程减小;轴功率增加。
化工原理(上)试卷一一. 填空题(每空1分,共20分)1.用管子从高位槽放水,当管径增大一倍,则水的流量为原流量的__________倍。
(假定槽内高度、管长、局部阻力及摩擦系数均不变)2.在管道任意截面液体质点的速度沿管径而变,管壁处的速度为_________,管中心速度________。
3.在流动系统中,若截面上液体压强、密度、流速等仅随_________改变,不随________改变,称为稳定流动。
4.离心泵启动步骤为_____________________;常用______________调节流量;往复泵常用______________调节流量。
5.用离心泵向锅炉供水,若锅炉中的压力突然升高,则泵提供的流量_____,扬程_____________。
6.牛顿冷却定律的表达式为_______,给热系数(或对流传热系数)α的单位是______ _。
7.在列管式换热器中,用饱和蒸气加热空气,此时传热管的壁温接近________流体的温度,总传热系数K接近_______________流体的对流传热系数。
8.若降尘室的高度增加,则沉降时间,生产能力。
9.当微粒在介质中作自由沉降时,若颗粒沉降的R ep相同,球形度越大的微粒,介质阻力系数越________ 。
球形颗粒的球形度为_________ 。
10.工业上常用过滤方式有和滤饼过滤;悬浮液中加入助滤剂进行过滤的目的是____________________________。
二. 简答题(每题5分,共20分)1.简述流体阻力实验测λ~Re曲线的基本方法和原理。
2.何谓离心泵的“气蚀”现象,对泵的操作有何危害?应如何防止?3.为什么工业上气体的除尘(在沉降室进行,R ep<2)常放在冷却后进行?而在悬浮液的过滤分离中,滤浆却不宜在冷却后才进行过滤?4.在热传导中,管外绝热层材料包的越厚,热损失就越少,对否?为什么?三. 计算题(共60分)B A C1.(20分)如本题附图所示,槽内水位维持不变。
第一章流体力学1.表压与大气压、绝对压的正确关系是(A)。
A. 表压=绝对压-大气压B. 表压=大气压-绝对压C. 表压=绝对压+真空度2.压力表上显示的压力,即为被测流体的(B )。
A. 绝对压B. 表压C. 真空度D. 大气压3.压强表上的读数表示被测流体的绝对压强比大气压强高出的数值,称为( B )。
A.真空度B.表压强C.绝对压强D.附加压强4.设备内的真空度愈高,即说明设备内的绝对压强( B )。
A. 愈大B. 愈小C. 愈接近大气压D. 无法确定5.一密闭容器内的真空度为80kPa,则表压为( B )kPa。
A. 80B. -80C. 21.3D.181.36.某设备进、出口测压仪表中的读数分别为p1(表压)=1200mmHg和p2(真空度)=700mmHg,当地大气压为750mmHg,则两处的绝对压强差为(D )mmHg。
A.500B.1250C.1150D.19007.当水面压强为一个工程大气压,水深20m处的绝对压强为( B )。
A. 1个工程大气压B. 2个工程大气压C. 3个工程大气压D. 4个工程大气压8.某塔高30m,进行水压试验时,离塔底10m高处的压力表的读数为500kpa,(塔外大气压强为100kpa)。
那么塔顶处水的压强( A )。
A.403.8kpa B. 698. 1kpa C. 600kpaD. 100kpa9.在静止的连续的同一液体中,处于同一水平面上各点的压强( A )A. 均相等B. 不相等C. 不一定相等10.液体的液封高度的确定是根据( C ).A.连续性方程B.物料衡算式C.静力学方程D.牛顿黏性定律11.为使U形压差计的灵敏度较高,选择指示液时,应使指示液和被测流体的密度差(ρ指-ρ)的值( B )。
A. 偏大B. 偏小C. 越大越好12.稳定流动是指流体在流动系统中,任一截面上流体的流速、压强、密度等与流动有关的物理量( A )。
A. 仅随位置变,不随时间变B. 仅随时间变,不随位置变C. 既不随时间变,也不随位置变D. 既随时间变,也随位置变13.流体在稳定连续流动系统中,单位时间通过任一截面的( B )流量都相等。
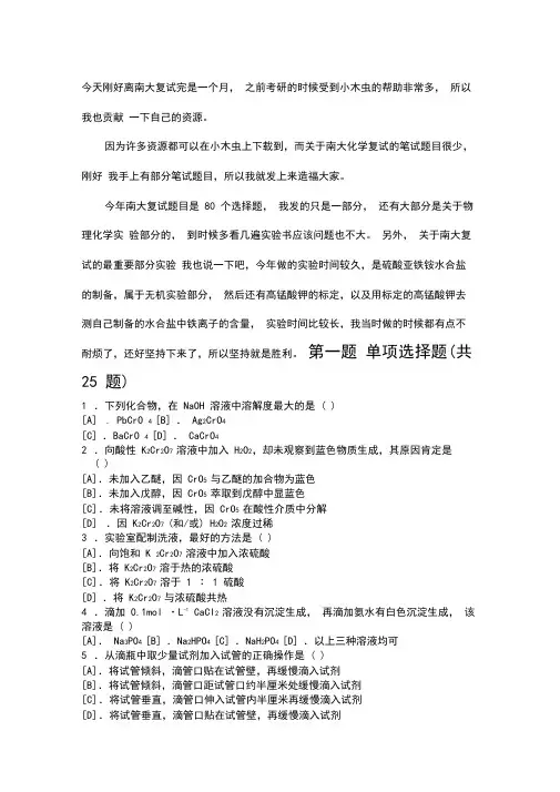
今天刚好离南大复试完是一个月,之前考研的时候受到小木虫的帮助非常多,所以我也贡献一下自己的资源。
因为许多资源都可以在小木虫上下载到,而关于南大化学复试的笔试题目很少,刚好我手上有部分笔试题目,所以我就发上来造福大家。
今年南大复试题目是 80 个选择题,我发的只是一部分,还有大部分是关于物理化学实验部分的,到时候多看几遍实验书应该问题也不大。
另外,关于南大复试的最重要部分实验我也说一下吧,今年做的实验时间较久,是硫酸亚铁铵水合盐的制备,属于无机实验部分,然后还有高锰酸钾的标定,以及用标定的高锰酸钾去测自己制备的水合盐中铁离子的含量,实验时间比较长,我当时做的时候都有点不耐烦了,还好坚持下来了,所以坚持就是胜利。
第一题单项选择题(共25 题)1.下列化合物,在 NaOH 溶液中溶解度最大的是 ( )[A]. PbCrO 4 [B] . Ag2CrO4[C] .BaCrO 4 [D] . CaCrO42.向酸性 K2Cr2O7 溶液中加入 H2O2,却未观察到蓝色物质生成,其原因肯定是( )[A].未加入乙醚,因 CrO5 与乙醚的加合物为蓝色[B].未加入戊醇,因 CrO5 萃取到戊醇中显蓝色[C].未将溶液调至碱性,因 CrO5 在酸性介质中分解[D].因 K2Cr2O7 (和/或) H2O2 浓度过稀3.实验室配制洗液,最好的方法是 ( )[A].向饱和 K 2Cr2O7 溶液中加入浓硫酸[B].将 K2Cr2O7 溶于热的浓硫酸[C].将 K2Cr2O7 溶于 1 ∶ 1 硫酸[D] .将 K2Cr2O7 与浓硫酸共热4.滴加 0.1mol ·L-1 CaCl2 溶液没有沉淀生成,再滴加氨水有白色沉淀生成,该溶液是 ( )[A]. Na3PO4 [B] .Na2HPO4 [C] .NaH2PO4 [D] .以上三种溶液均可5.从滴瓶中取少量试剂加入试管的正确操作是 ( )[A].将试管倾斜,滴管口贴在试管壁,再缓慢滴入试剂[B].将试管倾斜,滴管口距试管口约半厘米处缓慢滴入试剂[C].将试管垂直,滴管口伸入试管内半厘米再缓慢滴入试剂[D].将试管垂直,滴管口贴在试管壁,再缓慢滴入试剂6.制备下列气体时可以使用启普发生器的是 ( )[A].高锰酸钾晶体与盐酸反应制氯气[B].块状二氧化锰与浓盐酸反应制氯气[C].无水碳酸钾与盐酸反应制二氧化碳[D].块状硫化亚铁与稀硫酸反应制备硫化氢7.实验室用浓盐酸与二氧化锰反应制备氯气,欲使氯气纯化则应依次通过 ( )[A].饱和氯化钠和浓硫酸[B].浓硫酸和饱和氯化钠[C].氢氧化钙固体和浓硫酸[D].饱和氯化钠和氢氧化钙固体8.使用煤气灯涉及的操作有:①打开煤气灯开关;②关闭空气入口;③擦燃火柴;④点燃煤气灯;⑤调节煤气灯火焰。
200 年月江苏省高等教育自学考试化工原理试题答案及评分参考一、单项选择题(每小题1分,共15分)1.判断流体流动类型的准数为( )。
AA.Re数;B.Nu数;C.Pr数;D.Fr数。
2.牛顿粘性定律适用于牛顿型流体,且流体应呈( )。
CA.过渡型流动;B.湍流流动;C.层流流动;D.静止状态。
3. 当两个同规格的离心泵串联使用时,只能说( )。
CA.串联泵较单台泵实际的扬程增大一倍;B.串联泵的工作点处较单台泵的工作点处扬程增大一倍;C.当流量相同时,串联泵特性曲线上的扬程是单台泵特性曲线上的扬程的两倍;D.在管路中操作的串联泵,流量与单台泵操作时相同,但扬程增大两倍。
4.流体在圆形直管内作强制湍流时,其对流传热系数与雷诺数Re的n次方成正比,其中n的值为( )。
BA.0.5;B.0.8;C.1;D.2。
5.吸收操作的作用是分离( )。
AA.气体混合物;B.液体混合物;C.互不相溶的液体混合物;D.气液混合物。
6.混合液两组分的相对挥发度愈小,则表明用蒸馏方法分离该混合液愈( )。
BA.容易;B.困难;C.完全;D.不完全。
7.圆直管内流体在强制湍流流动时对管壁的对流传热系数为α1,若流量不变,将管径增加一倍,则α2值为( )。
AA.0.287α1;B.2α1;C.1.74α1;D.0.87α1。
8.某双组分混合物,在精馏塔进行分离,进料量为100 kmol·hr-1,x F = 0.6,要求x D不小于0.9,则塔顶最大产量为( )。
BA.60 kmol·hr-1;B.66.7 kmol·hr-1;C.90 kmol·hr-1;D.不能确定。
9.精馏过程中( )随回流比的改变而改变。
AA.操作线;B.平衡线;C.q线;D.无法判断。
10.为使脱吸操作易于进行,通常可采用( )。
CA.加压升温;B.加压降温;C.减压升温;D.减压降温。
11.下述说法中不准确的是( )。
南京理工大学2018年《化工原理》考研复试回忆版
一、填空题
1、空气在内径一定的圆管中稳定流动,若气体质量流速一定,当气体温度升高时,Re值将___________。
2、离心泵常采用调节流量,往复泵常采用调节流量。
3、当计算流体由粗管进入细管的局部阻力损失时,公式中的流速应该用_____管中的速度。
流体在管内湍流流动时(不是阻力平方区),其摩擦系数λ随_____和_____而变。
4、一球形石英颗粒,在空气中按斯托克斯定律沉降,若空气温度由20℃升至50℃,则其沉降速度将。
5、在除去某粒径的颗粒时,若降尘室的高度增加一倍,生产能力。
6、在一套板框过滤机中,板有种构造,框种构造。
7、旋风分离器性能的好坏,主要以来衡量。
8、精馏和蒸馏的区别在于_精馏必须引入回流___________________________________;平衡蒸馏和简单蒸馏主要区别在于____________________________________。
二、简答题
1、有一旋风分离器,在正常的速度和阻力的范围内操作,但除尘效率不够满意,现在仓库里还有一个完全相同的旋风分离器,有人建议将这台备用的旋风分离器与正在用的那一台一起并联使用,问这种措施能否提高除尘效率?为什么?
2、简述离心泵的主要部件及工作原理。
三、计算题
1、水在垂直管中流动,如下图左图所示,已知h=100mm,1-2截面间距为1m,试求:(1)åh f,1-2(左图);(2)(p1-p2)之值(左图);(3)若水反向流动,流速及设备条件不变,如右图所示,h’的值是多少?(指示液Hg 的密度为13.6*103kg/m3)
2、常压下拟用温度为20℃、相对湿度为57.5%的空气干燥某种湿物料。
空气在预热器中被加热到90℃后送入干燥室,离开时的温度为45℃、湿度为0.022kg水/kg干气。
现要求每小时将1200kg的湿物料由含水率3%(湿基)干燥至0.2%(湿基),已知物料进、出口温度分别为20℃和60℃,在此温度范围内,绝干物料的比热为3.5kJ/(kg·℃),水的平均比热为4.19 kJ/(kg ℃)。
干燥设备热损失可按预热器中加热量的5%计算。
试求:新鲜空气用量,kg/h;预热器的加热量QP,kW。
3、以板框压滤机恒压过滤某悬浮液,过滤面积10m2,操作压差1.96×105 Pa。
每一循环过滤15min得滤液2.91m3。
过滤介质阻力不计。
(1)该机生产能力为4.8m3/h滤液,求洗涤、装拆总共需要的时间及过滤常数K。
(2)若压差降至9.81×104Pa,过滤时间及过滤量不变,其他条件不变,需多大过滤面积?
设滤饼不可压缩。
(3)如改用回转真空过滤机,转一圈得滤液0.2m3,转速为多少才可以维持生产能力不变?
4、实验测定列管换热器的总传热系数时,水在换热器的列管内作湍流流动,管外为饱和蒸气冷凝。
列管由直径为Φ25×2.5mm的钢管组成。
当水的速度为1m⋅s-1时,测得基于管外表面积的总传热系数K o为2115 W⋅m-2⋅℃-1,当其它条件不变,而水的速度变为1.5m⋅s-1时,测得K o为2660 W⋅m-2⋅℃-1。
试求蒸气冷凝的传热系数。
污垢热阻可忽略。