转介绍客户奖励方案
- 格式:doc
- 大小:13.50 KB
- 文档页数:2
一、方案背景随着我国经济的快速发展和人民生活水平的不断提高,家居市场呈现出旺盛的发展态势。
为了进一步激发销售团队的工作热情,提高销售业绩,同时扩大客户群体,特制定本转介绍提成方案。
二、方案目的1. 提高销售人员的积极性,激发销售团队的工作热情;2. 扩大客户群体,提高市场占有率;3. 增强公司品牌影响力,树立良好的企业形象。
三、方案内容1. 转介绍对象:本方案适用于公司全体家居销售人员。
2. 转介绍奖励:(1)转介绍成功标准:客户购买家居产品,且订单金额达到一定标准。
(2)转介绍奖励比例:①订单金额在1万元(含)以下,奖励销售额的5%;②订单金额在1万元(不含)至5万元(含),奖励销售额的7%;③订单金额在5万元(不含)至10万元(含),奖励销售额的10%;④订单金额在10万元(不含)以上,奖励销售额的15%。
(3)奖励发放时间:转介绍成功后,次月月底前发放。
3. 转介绍限制:(1)同一订单,不得重复享受转介绍奖励;(2)转介绍客户需为非亲朋好友,且未在该公司购买过家居产品;(3)转介绍客户需在规定时间内完成购买,否则视为无效。
四、方案实施1. 销售人员需在成交后3个工作日内,将转介绍客户信息报备至销售部;2. 销售部对转介绍客户信息进行核实,确认无误后,将奖励计入销售人员业绩;3. 每月月底前,财务部根据销售人员业绩,发放转介绍奖励。
五、方案调整1. 本方案自发布之日起执行,如有未尽事宜,由公司另行通知;2. 本方案解释权归公司所有,如有争议,以公司最终解释为准。
通过本转介绍提成方案的实施,我们相信能够有效激发销售团队的工作热情,提高销售业绩,为公司创造更大的价值。
羊奶店转介绍客户奖励方案近年来,随着人们对健康生活的重视和对营养的需求不断增加,羊奶成为了备受追捧的健康饮品。
羊奶不仅口感鲜美,而且营养丰富,含有丰富的蛋白质、维生素和矿物质,对人体健康有着诸多好处。
因此,越来越多的人开始选择羊奶作为日常饮品。
为了让更多的人了解羊奶的好处,我们特别推出了羊奶店转介绍客户奖励方案。
羊奶店转介绍客户奖励方案的具体内容如下:每位顾客在购买羊奶后,如果成功将朋友或亲人引荐到我们的店铺购买羊奶,将会获得一定的奖励。
奖励的形式可以是折扣券、代金券或者是赠送一定量的羊奶产品。
通过这种方式,不仅可以让现有客户感受到我们的诚意和关怀,还可以吸引更多的新客户前来尝试我们的羊奶产品。
这种转介绍客户奖励方案的好处不言而喻。
首先,对于现有客户来说,他们可以通过介绍朋友或亲人来获得额外的奖励,这不仅增加了他们的购买欲望,还可以增进他们和朋友之间的感情。
其次,对于新客户来说,通过朋友或亲人的介绍,他们可以更加信任我们的产品,并且在购买时也会更加放心。
这样一来,不仅可以增加我们店铺的客流量,还可以提高客户的复购率,从而促进店铺的长期发展。
除了转介绍客户奖励方案,我们还提供了其他一系列的优惠活动和服务。
比如,定期举办羊奶品鉴活动,让客户可以更加深入地了解羊奶的制作工艺和营养成分;开展线上线下的促销活动,让更多的人可以方便地购买到我们的产品;提供送货上门的服务,让客户可以更加便捷地购买到自己喜爱的羊奶产品。
通过这些活动和服务,我们不仅可以吸引更多的顾客,还可以提升客户的购买体验,从而提升店铺的知名度和美誉度。
总的来说,羊奶店转介绍客户奖励方案是一个双赢的机制。
通过奖励现有客户的转介绍行为,我们不仅可以增加店铺的客流量和销售额,还可以提高客户的忠诚度和满意度。
同时,对于新客户来说,通过朋友或亲人的介绍,他们可以更加信任我们的产品,从而更加愿意购买。
因此,这种转介绍客户奖励方案不仅可以促进店铺的发展,还可以提升客户的购买体验,实现双赢局面。
2024年转介绍奖励及人员维护方案____年转介绍奖励及人员维护方案引言:在现代社会,企业之间的竞争日趋激烈,转介绍成为了很多企业获取新客户的重要手段之一。
为了提高转介绍的效果和增加客户来源,企业需要制定一套有效的转介绍奖励及人员维护方案。
本文将详细介绍____年转介绍奖励及人员维护方案,旨在激励员工积极参与转介绍工作,并保持良好的人员关系。
一、奖励方案1. 转介绍奖金为鼓励员工积极参与转介绍活动,我们制定了以下转介绍奖金规定:(1)员工转介绍的客户成功购买后,将给予员工一定比例的提成作为奖励。
具体的提成比例根据客户的购买金额来确定,例如,购买金额在1000-5000元之间,提成比例为5%;购买金额在5000-10000元之间,提成比例为8%;购买金额在10000元以上,提成比例为10%。
(2)员工成功转介绍的客户数量达到一定标准后,还将额外给予一些附加奖金,具体的标准和附加奖金金额将根据实际情况进行确定。
2. 转介绍积分为了激励员工长期参与转介绍活动并保持持续的积极性,我们设立了转介绍积分制度。
员工每成功转介绍一个客户,将获得一定数量的转介绍积分。
积分的数量越高,员工享受的福利越多。
例如,员工累积100积分可以获得一天的带薪假期,累积500积分可以获得一次全家出游的机会等等。
3. 转介绍年终大奖为了进一步激励员工参与转介绍工作,我们设立了年度转介绍大奖。
每年度内,员工成功转介绍客户数量位于前几名的员工将有机会获得丰厚的年度转介绍大奖,具体的奖金金额将根据公司利润情况进行确定。
二、人员维护方案1. 培训和提升为了提高员工的转介绍技巧和服务质量,我们将定期组织培训和提升活动。
通过专业的培训帮助员工了解公司产品知识、市场动态以及转介绍技巧,并通过实践演练提升员工的实操能力,提高工作效率。
2. 激励榜单和表彰为了倡导员工之间的比拼和竞争,我们将设立激励榜单,每月公布转介绍客户数量排名前三的员工名单,给予他们一定的额外奖励和荣誉称号。
车辆转介绍客户奖励方案1. 背景为了促进公司车辆销售,提高车辆品牌知名度,公司决定推出车辆转介绍客户奖励方案,以激励现有客户积极介绍新客户购买公司车辆。
本方案适用于公司所有品牌车型,旨在通过引入新客户增加销售量,提高公司市场份额和品牌曝光度。
2. 方案内容1.车辆转介绍客户奖励对象:所有现有客户均可享受方案奖励,包括借款人、保险客户、维修客户等。
2.车辆转介绍客户奖励条件:借助本方案介绍新客户购买公司车辆。
3.车辆转介绍客户奖励标准:根据新客户购车金额进行奖励(不包括购车保险和购车税费),具体标准如下:购车金额奖励金额10万以下500元10万-20万1000元20万-30万1500元30万-50万2000元50万以上3000元4.车辆转介绍客户奖励支付方式:奖励金额将以银行转账或抵扣现有车款方式支付给现有客户。
3. 方案执行1.现有客户通过个人网络、社交媒体或线下渠道向潜在客户介绍公司车辆并得到确认。
2.由潜在客户前往公司任意销售网点购买公司车辆,完成支付手续并填写购车人信息。
3.现有客户在收到潜在客户购车信息后,向公司销售人员或客服进行申报,并提供相关证据材料。
4.公司销售人员或客服对申报资料进行核实后,根据购车金额给出相应奖励,并按照客户要求支付或抵扣车款。
5.如有纠纷和争议,按公司相关管理制度处理。
4. 结语作为公司一项重要的销售推广方式,车辆转介绍客户奖励方案旨在通过现有客户的力量,吸引更多潜在客户购买公司车辆。
同时,本方案也希望加强公司和客户之间的互动沟通,增强客户满意度,打造优质的服务品牌形象。
公司将严格按照方案要求进行执行,确保方案质量和效果。
转介绍奖励及人员维护方案
一、转介绍奖励方案
转介绍奖励方案是一个实现口碑营销的方式,在消费者之间传播信息,提高产品或服务的知名度和销售。
转介绍奖励方案是一种激励机制,为已有客户提供一定的奖励,以鼓励他们向其他人介绍该产品或服务。
该方案可通过以下方式实现:
1. 等额奖励
例如,客户在某一产品或服务上花费100元,他的朋友有意购买同样的产品或服务,如果客户成功介绍朋友购买,他们会收到100元的奖励。
2. 固定奖励
例如,当客户成功转介绍一个新客户时,客户可以获得50元的奖励,每个月最多赚取1000元。
3. 百分比奖励
例如,当客户成功介绍朋友购买产品或服务时,客户可以获得产品或服务总费用的10%作为奖励。
二、人员维护方案
人员维护方案在当今的商业世界中非常重要。
为了保持客户的忠诚度,公司必须实现以下几点:
1. 建立良好的关系。
转介绍客户奖励方案1. 引言转介绍客户奖励方案是一种通过激励现有客户介绍新客户来推动业务增长的营销策略。
通过给予现有客户一定的奖励,可以提高他们介绍新客户的积极性,从而扩大客户群体和增加销售量。
本文将介绍转介绍客户奖励方案的设计要点和实施步骤。
2. 设计要点转介绍客户奖励方案的设计需要考虑以下要点:2.1 奖励类型奖励可以采用多种形式,例如折扣码、代金券、礼品或现金回馈。
根据公司的产品或服务特点以及目标客户群体的偏好,选择适合的奖励类型是非常重要的。
2.2 奖励数值奖励的数值应该具有一定的吸引力,能够激励现有客户积极介绍新客户。
过低的奖励数值可能无法引起足够的兴趣,而过高的奖励数值又可能对公司的盈利造成压力。
因此,在制定奖励方案时需要进行合理的权衡。
2.3 奖励条件为了保证奖励的有效性,需要设定明确的奖励条件。
例如,转介绍客户需要完成一定的购买行为才能获得奖励,或者被介绍的新客户需要在一定时间内保持活跃度才能使现有客户获得奖励。
设定合理的奖励条件可以激励现有客户和新客户之间的交互和转化。
2.4 奖励限制为了避免奖励滥用和滥发,需要设定一些限制条件。
例如,设定奖励的数量上限、时间限制或者地域限制等,以确保奖励方案的可行性和可控性。
3. 实施步骤实施转介绍客户奖励方案的步骤如下:3.1 设定目标与预算在实施奖励方案之前,需要明确目标和预算。
确定希望通过转介绍客户奖励方案实现的具体目标,例如增加销售量、扩大客户群体或提高品牌认知等。
根据预算限制,确定可用于奖励的金额或资源。
3.2 设计奖励方案根据前面的设计要点,制定奖励方案的具体细节。
明确奖励类型、数值、条件和限制,并确保方案的合理性和可行性。
3.3 宣传奖励方案通过公司的官方网站、社交媒体、电子邮件或其他渠道,将奖励方案的信息传达给现有客户。
提供清晰简洁的介绍,并强调奖励的价值和吸引力,以激发他们参与奖励方案的积极性。
3.4 监测和追踪实施奖励方案后,需要建立监测和追踪机制,以评估奖励方案的效果和回报。
[老客户转介绍激励方案]老客户转介绍奖励方案老客户转介绍奖励方案一比亚迪计划2022年7月1日-9月30日进行车主共赢计划。
方案:通过老带新转介绍,给予老车主长达三级的现金奖励.第一级车主:老车主获得500元介绍费;第二级车主:老车主获得300元介绍费;第三级车主:老车主获得200元介绍费注:介绍费由比亚迪汽车销售公司直接打款至老车主银行账号。
例:介绍六人,购车钱就回来了!假设每名车主,都能够成功介绍六名新车主。
6名新客户,在接下来也将每人介绍至少6名新客户,以此类推。
一级车主6名:6*500=3000元!二级车主36名:36*300=__元!三级车主216名:216*200=__元!那么这名老车主凭借转介绍成功六人的业绩,将会至少获得的收益是:3000+__+__=__元1 定义:A代表初始第一层车主;B代表由A介绍的第二层车主;C 代表由B介绍的第三层车主;D代表由C介绍的第四层车主。
所有已购买比亚迪品牌的车主均可参与共赢计划。
转介绍需产生实际购买公司给予奖励;2 若A车主介绍B买车,且B车主认可A为介绍人,则A得厂家直接支付的介绍费500元;3 若B车主介绍C买车,且C车主认可B为介绍人,则A得厂家直接支付的介绍费300元,B得厂家直接支付的介绍费500元;4 若C车主介绍D买车,且D车主认可C为介绍人,则A得厂家直接支付的介绍费200元,B得厂家直接支付的介绍费300元;C得厂家直接支付的介绍费500元。
老客户转介绍奖励方案二一、转介绍的意义在汽车营销中,老客户的转介绍是销售顾问获得新客户的重要手段。
老客户转介绍的新客户具有对本公司产品的趋同、认知度高等优势,通过老客户转介绍较容易沟通交流,便于销售的促成。
二、客户提供转介绍的前提1、客户对销售顾问认同:把销售顾问当朋友,不怕给自己添麻烦2、客户对销售方式感觉好:不用担心引起自己朋友的反感3、客户对公司产品质量、价格认可:认为产品对朋友有帮助4、客户对服务满意:好的感觉要与好朋友分享三、转介绍老客户分类1、需要回报型:通过向销售顾问获取好处而转介绍一类现实老客户,针对此类客户,要多沟通。
老客户转介绍激励方案老客户转介绍激励方案1. 背景介绍转介绍是一种通过现有客户介绍新客户的营销策略。
在市场竞争激烈的今天,老客户转介绍已经成为企业获取新客户的有效方式。
因此,制定一套激励方案来鼓励和奖励老客户进行转介绍,对于企业来说尤为重要。
2. 激励方案的目标- 提高客户转介绍的数量和质量。
- 激励现有客户继续选择我们的产品或服务。
- 加强客户与企业的关系,增加客户的忠诚度。
3. 激励方案的设计为了实现上述目标,我们制定了以下转介绍激励方案:3.1 奖励措施- 折扣优惠:老客户成功转介绍一个新客户,将获得下一次购买产品或服务时的折扣优惠。
折扣的具体金额根据新客户的购买金额而定。
- 礼品赠送:老客户成功转介绍一个新客户,将获得一份精美礼品作为奖励。
礼品的种类和价值根据新客户的购买金额而定。
3.2 奖励标准- 转介绍数量:老客户每成功转介绍一个新客户即可获得一次奖励。
- 转介绍质量:新客户必须首次购买企业的产品或服务,且购买金额达到一定标准,方可视为有效转介绍。
3.3 推广渠道- 口碑传播:老客户可以通过口头交流、社交媒体、线下活动等多种方式进行转介绍。
- 个人链接:为了便于追踪老客户转介绍的效果,每位老客户都将拥有一个独特的个人链接,可以将该链接分享给潜在新客户。
4. 奖励的发放方式为了方便管理和追踪老客户的转介绍奖励,我们将采取以下发放方式:4.1 电子优惠券对于折扣优惠类型的奖励,我们将为老客户发放电子优惠券。
老客户在下一次购买产品或服务时,可以在结算时输入优惠券的代码,享受相应的折扣。
4.2 礼品发放对于礼品赠送类型的奖励,我们将按照客户的要求邮寄礼品到客户指定的地址。
客户可以在收到礼品后享受相应的奖励。
5. 奖励方案的宣传和管理为了确保老客户转介绍激励方案的顺利实施,我们将采取以下宣传和管理措施:5.1 宣传推广我们将通过公司网站、社交媒体、电子邮件等渠道向老客户宣传转介绍激励方案,并详细介绍奖励的标准、措施和发放方式。
公司客户部奖惩制度引言:客户部是公司中最为重要的部门之一,是保证客户满意度的重要保障。
良好的客户服务质量和积极的工作态度是客户部工作人员必须具备的基本素质。
然而,在实践中,由于各种原因,部分客户部工作人员存在工作态度不端正、服务质量差等问题,这就需要建立一套科学有效的奖惩制度,以激励和约束员工工作,提高部门整体服务水平。
一、奖励机制(一)优秀客服奖1、评选对象:客户部工作人员2、评选条件:①高效完成客户服务任务②服务态度热情、礼貌③回访客户满意度高达90%以上④多次被客户表扬3、奖励方式:①发放优秀客服荣誉证书②发放现金奖励(二)积极学习奖1、评选对象:客户部工作人员2、评选条件:(1)积极参加公司组织的培训、学习活动,(2)应用所学知识成功案例以及工作的改进建议被采纳。
(3)付出努力,明显提升其一段时间的工作成绩和工作能力。
(4)学习积极性高,具有强烈的专业追求和敬业精神。
3、奖励方式:优秀学习者荣誉称号和相应的奖金。
(三)拓展市场奖1、评选对象:销售客服人员2、评选条件:(1)完成给定的销售任务。
(2)业务素质高,客户账户的增长率较高且新开户数量优秀。
(3)积极拓展商机,为公司带来商业价值。
3、奖励方式:(1)发放突出业绩者的奖金。
(2)发放特别贡献奖,如旅游、商品等。
(四)客户转介绍奖1、评选对象:客户部工作人员2、评选条件:转介绍客户交易总额超过总业绩的10%,每笔交易应大于2000元。
被介绍客户交易总额超过总业绩的5%,每笔交易应大于2000元。
3、奖励方式:对超额转介绍的人发放相应的提成或发放现金或卡券等实物奖励。
二、惩罚机制(一)延误处理停职发生逾期不处理客户反馈事件或逾期不按照公司要求回访客户的,应进行严肃批评教育,并立即启动停职处理程序。
对于特殊情况应依据实际情况采取相应措施。
(二)违反服务规范罚款在客户服务过程中,如出现上门服务迟到、未如期给客户回访、服务态度恶劣等违规现象,经查实后,可根据公司相关规定和内部程序,对该工作人员进行相应的罚款。
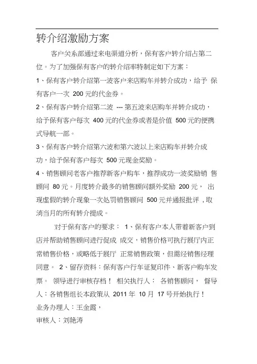
转介绍激励方案客户关系部通过来电渠道分析,保有客户转介绍占第二位。
为了加强保有客户的转介绍率特制定如下方案:1、保有客户转介绍第一波客户来店购车并转介成功,给予保有客户一次200 元的代金券。
2、保有客户转介绍第二波--- 第五波来店购车并转介成功,给予保有客户每次400 元的代金券或者是价值500 元的便携式导航一部。
3、保有客户转介绍第六波和第六波以上来店购车并转介成功,给予保有客户每次500 元现金奖励。
4、销售顾问老客户推荐新客户购车,推荐成功一波奖励销售顾问80 元。
月度转介最多的销售顾问额外奖励200 元,出现虚假的转介现象一次处罚销售顾问500 元并通报批评, 取消当月的所有转介提成。
对于保有客户的要求:1、保有客户本人带着新客户到店并帮助销售顾问进行促成成交,销售价格可执行展厅内正常销售价格,或略低于展厅正常销售政策,但需经销售经理同意。
2、留存资料:保有客户行车证复印件、新客户购车发票。
领导进行审核存档!相关执行人:各销售顾问,督导人:各销售组长本政策从2011 年10 月17 号开始执行!业务办理人:王金霞,审核人:刘艳涛注:1、保有客户全部短信群发一次;2、印制转介卡,在终端销售时交给客户,起到一个告知的作用;培养客户转介意识。
F面是古文鉴赏,不需要的朋友可以下载后编辑删除!!谢谢!!九歌•湘君屈原朗诵:路英朝骋骛兮江皋,夕弭节兮北渚。
她含着笑,切着冰屑悉索的萝卜,她含着笑,用手掏着猪吃的麦糟,她含着笑,扇着炖肉的炉子的火,她含着笑,背了团箕到广场上去晒好那些大豆和小麦,大堰河,为了生活,在她流尽了她的乳液之后,她就用抱过我的两臂,劳动了。
大堰河,深爱着她的乳儿;在年节里,为了他,忙着切那冬米的糖,为了他,常悄悄地走到村边的她的家里去,为了他,走到她的身边叫一声"妈",大堰河,把他画的大红大绿的关云长贴在灶边的墙上,大堰河,会对她的邻居夸口赞美她的乳儿;大堰河曾做了一个不能对人说的梦:在梦里,她吃着她的乳儿的婚酒,坐在辉煌的结彩的堂上,而她的娇美的媳妇亲切的叫她“婆婆”大堰河,深爱她的乳儿!大堰河,在她的梦没有做醒的时候已死了。
转介绍客户奖励方案转介绍客户奖励方案是一种统计上常用的营销策略,能够使业务员获得更多的客户资源,同时也能为客户提供优惠和福利,促进企业销售额的增长和业务的发展。
本文将介绍一种具体的转介绍客户奖励方案,并为读者提供实现该方案的具体方法和注意事项。
转介绍客户奖励方案内容具体而言,我们的转介绍客户奖励方案包括以下三个方面的内容:1.转介绍客户返利若某位客户将自己的好友推荐给本公司成为新客户,且新客户的订单金额达到一定价值时,推荐人将获得一定数额的奖励,这样就能激发顾客的积极性,提高他们推荐新客户的意愿。
关于转介绍返利的具体数额,可以根据不同的客户层次和订单价值进行设定。
一般来说,高价值的客户和订单会带来更大的收益,因此应该给予更高的返利。
此外,为了避免过分损失利润,返利金额也应该控制在一个合理范围内。
2.转介绍客户折扣除了返利以外,推荐人还可以享受其他优惠,比如折扣。
某些商品或服务针对被推荐人的特殊需求或条件,推荐人可以享受相应的额外优惠或价值礼品。
这不仅可以增加推荐人的忠诚度,还能进一步提高他们的满意度和用户体验。
3.转介绍客户积分另外,推荐人还可以根据自己所推荐的好友获得相应的积分数目,也就是告诉好友关于公司服务和产品的信息,让其了解并使用公司的服务和产品,当好友成功成为公司的付费用户时,可以给推荐人相应的积分数目,用于参与公司后续的优惠活动中,这样就能进一步提高顾客的参与度和忠诚度。
实现转介绍客户奖励方案的方法实现转介绍客户奖励方案的方法与实际情况有关,但一般来说,需要以下几个步骤:1.制定奖励方案在制定奖励方案时,需要进行综合考虑,包括客户价值、订单金额、营业额、利润等因素,以确定适当的返利和积分数目,将其转化为操作流程,并设置相应的操作路线和操作权限。
2.客户管理系统升级实施该奖励方案需要基于有效的客户关系管理 (CRM) 系统,更新和完善客户信息以及阶段、流程、跟进、分配和汇报的相关信息,实现客户行为数据的可追溯性和操作的可见性。
老客户转介绍10种方案
1. 提供优惠折扣:给老客户一定的折扣,以鼓励他们向朋友、家人或同事推荐您的产品或服务。
2. 奖励积分:根据老客户成功转介绍的数量和质量,给予一定数量的积分奖励,可以用于购买产品或兑换礼品。
3. 提供专属礼品:将一些特别的礼品或纪念品作为转介绍的奖励,这可以增加转介绍的动力。
4. 联合推广活动:与老客户合作举办一系列推广活动,包括比赛、优惠促销等,同时也可以给予推荐者某种形式的奖励。
5. 免费升级服务:对于老客户成功转介绍的客户,可以提供额外的升级服务或增值服务,以提高他们的满意度。
6. 个性化定制服务:根据老客户对转介绍对象的了解,提供一定程度的个性化定制服务,以增加对转介绍的吸引力。
7. 赠送优惠券:赠送老客户可以转交给他们介绍的人的优惠券,以作为转介绍的奖励,同时也增加了新客户的购买意愿。
8. 提供专属活动邀请:邀请老客户参加一些特别的活动,如会议、研讨会、时尚秀等,作为转介绍的奖励。
9. 社交媒体宣传:在社交媒体平台上运用老客户的转介绍,通过点赞、转发等方式进行宣传,并给予他们一定的回报。
10. 满意度调查和奖励:定期进行客户满意度调查,对于获得高分并有成功转介绍的老客户,给予一定的奖励,以鼓励他们继续推荐。
销售员对转介绍客户红利
1、老客户的回馈奖励办法
(1)凡老客户转介绍业务者,且新客户签单成功者,转介人(即老客户)均可得到由聚典设计为其量身定做的电子相册模板一套(照片由转介人提供,在20到30张范围内);
(2)新客户签单金额在1万到3万范围内,转介人可另外获得由聚典礼品特制的U盘一枚(内存有电子相册模板);
(3)新客户签单金额在3万到5万范围内,转介人可另外获得由聚典设计提供的纪念册一本(由转介人提供照片,在50到60张范围内);(4)新客户签单金额在5万以上,转介人可另外获得由聚典同学会赠送的纪念册一本、特制U盘一枚。
2、签单人、带会人员的奖励办法
(1)凡老客户转介绍业务者,且新客户签单成功者,签单金额在1万以下的,对签单人(与老客户签单)、带会主负责人进行现金奖励100元、带会协助人现金奖励50元;
(2)凡老客户转介绍业务者,且新客户签单成功者,签单金额在1万到3万的,对签单人(与老客户签单)、带会主负责人进行现金奖励200元、带会协助人现金奖励100元。
羊奶店转介绍客户奖励方案(一)羊奶店转介绍客户奖励方案目的为了提高羊奶店的知名度和销售量,以及激励顾客转介绍新客户,特制定本方案。
方案细节通过以下几个方面的设计来实施该奖励方案:1.奖励机制:对顾客提供参与奖励的机制,使其有动力推荐新客户。
–转介绍一位新客户即可获得5%的折扣券作为奖励。
–转介绍两位及以上新客户将获得10%的折扣券,并赠送一份小礼物作为奖励。
2.奖励方式:采取线上和线下相结合的方式进行奖励发放。
–线上奖励:将折扣券通过电子邮件或手机短信发送给顾客。
–线下奖励:顾客可在店内出示折扣券后直接享受相应的折扣,并领取小礼物。
3.推广宣传:为了让更多的人了解该奖励方案,进行针对性的推广宣传。
–在店内制作海报和宣传册,详细介绍该奖励方案的内容和优势。
–在社交媒体平台上发布有关该奖励方案的信息,鼓励分享和互动。
4.数据追踪:设置有效的数据追踪机制以评估该奖励方案的效果。
–使用专门的软件或系统跟踪转介绍客户的数量和折扣券的使用情况。
–定期分析数据,了解活动的参与程度和效果,优化并调整方案。
预期效果通过实施该奖励方案,预计能够达到以下效果:•增加新客户数量:通过顾客的积极转介绍行为,吸引更多新客户光顾羊奶店。
•提高客户留存率:顾客为了获取奖励,更愿意在羊奶店继续购买,增加客户忠诚度。
•提升店内销售额:通过折扣券的使用,促使客户在享受折扣的同时增加购买量。
注意事项在实施该方案时需要注意以下问题:1.合理控制奖励成本:根据店铺实际情况和销售预算,合理设定奖励比例和类型,避免高成本奖励造成损失。
2.激励制度公平公正:确保奖励机制设计合理且公平,避免歧视和不公平待遇的情况。
3.加强沟通和协调:与店内员工充分沟通该方案的细节,确保他们理解并能有效推广和执行。
4.树立良好形象:确保折扣券和小礼物的品质和选择符合店铺的形象和定位。
以上是羊奶店转介绍客户奖励的方案资料,希望能够对您有所帮助。
实施步骤为了顺利实施该奖励方案,可以按照以下步骤进行:1.制定奖励政策:根据羊奶店的实际情况和目标,确定转介绍客户奖励的比例和方式。
转介绍奖励方案一、目的在严峻的市场竞争激烈下,为了更好的促进我公司车辆的销售,保证任务的顺利完成,同时,为了回馈客户及时员工对公司的付出,促使转介绍的增加,特制定本奖励方案。
二、奖励方案1、客户在本店购车后或来过本店看车,但目前并未购车或最终未从本店购车,其介绍新客户进店购车的(必须为首次到店客户),在新客户开票后,老客户均可凭行驶证来本店领取300积分卡一张或同等价值礼品。
2、若经本公司内部员工(除销售顾问岗位)介绍新客户进店购车的(必须为首次到店客户),在新客户开票后,奖励当事人200元现金。
3、除本公司销售顾问岗位的其它员工提供销售线索的,后期并未起到促进成交作用,但在销售顾问的跟进后成功购车的,奖励当事人100元现金。
三、说明1、销售顾问接受老客户或公司内部员工介绍新客户进店购车的,必须在新建黄卡上填写介绍人的姓名与电话,并在零售经理/销售总监签字时重点说明,如未填写,将取消奖励,并由相关销售顾问承担责任。
2、销售顾问为老客户或其它人员领取奖励时应凭借黄卡及行驶证、身份证或其它资料作为证明,如没有黄卡或其它证明材料,销售总监/零售经理将不予签字发放,并由相关销售顾问承担责任。
3、销售顾问为介绍人领取积分卡或礼品现金时应填写申请表,附带其证明材料,若是已购车老客户,需经信息员签字再经销售总监或零售经理签字方可领取奖励,若领取积分卡及礼品的,需经客服部再签字确认,若领取现金的,需在客服部签字后再由总经理再签字确认,所有转介绍都需在客服部备案。
4、本公司员工应秉承真实的原则进行介绍,一经发现弄虚造假每次给予300元处罚。
本制度至下发之日起执行。
山东邹平金通汽车销售服务有限公司 2014年8月1日。
转介绍客户奖励方案
一、奖励标准
1.成功介绍新客户给公司,且新客户与公司签订合同并完成首次交易,将获得该客户首年合同金额5%的现金奖励。
2.若介绍的新客户为公司重要合作伙伴,如大型企业或知名品牌,将获得该客户首年合同金额8%的现金奖励。
3.若介绍的新客户为公司指定区域内的客户,如特定城市或地区,将获得该客户首年合同金额7%的现金奖励。
二、奖励方式
1.转介绍奖励将在新客户与公司签订合同并完成首次交易后的5个工作日内发放。
2.奖励将以银行转账的方式发放至提供转介绍信息的员工个人银行账户。
三、奖励周期
1.转介绍奖励的发放周期为新客户签订合同并完成首次交易后的一个年度内。
2.若在年度内新客户与公司继续合作,将根据实际合作情况继续发放转介绍奖励。
四、客户确认
1.员工需确保所提供的转介绍信息真实有效,且新客户确与公司存在合作意向。
2.新客户的确认以公司与客户签订的合同为准。
五、防止作弊
1.公司将通过技术手段,如验证码等,对新客户的来源进行核实,以确保转介绍奖励的发放公平、公正。
2.若发现作弊行为,公司将取消转介绍奖励资格,并保留进一步追究法律责任的权利。
六、投诉处理
1.若员工对转介绍奖励的发放存在疑问或认为不公平,可向公司客服部门进行投诉。
2.公司将在收到投诉后的5个工作日内给予回复并解决,以确保员工的权益得到保障。
七、法律条款
1.本奖励方案最终解释权归公司所有。
2.若本奖励方案与相关法律法规或公司其他规定相冲突,以法律法规和公司其他规定为准。