含铬电镀废水处理技术研究进展
- 格式:docx
- 大小:38.34 KB
- 文档页数:5
含铬污泥资源化回收研究进展电镀污泥是指电镀行业中废水处理后产生的含重金属污泥废弃物,被列入国家危险废物名单中的第十七类危险废物。
作为电镀废水的“终态物”,虽然其量比废水要少得多,但是由于废水中的Cu、Ni、Cr、Zn、Fe等重金属都转移到污泥中。
因重金不能降解,如果不加以综合处置,不仅重金属资源浪费,还容易造成二次污染,其对生态环境的破坏是不言而喻的。
对电镀重金属污泥进行无害化处置和资源化综合利用,国内外的学者们在这方面做了不少研究工作,取得了许多阶段性的成果。
目前对污泥的重金属回收工业应用主要集中在铜、镍等贵重金属方面,而对含铬电镀污泥中的铬回收处置应用报道较少。
本文主要以国内外对含铬污泥的处置相关研究进展进行综述。
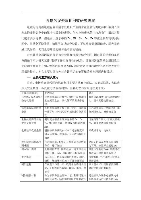
一、主要处置方法及应用目前,电镀重金属污泥的综合利用主要方法有电解法、溶剂萃取法、火法冶炼及安全填埋。
各处置方法各有利弊,主要处理与应用途径见下表:二、应用工艺技术研究石磊、陈荣欢、王如意在《含铬污泥球团在钢铁工业中的应用前景》一文中,提出常规的处理与资源化如固化/稳定化、造砖、制水泥、提取有价金属、制备铬系产品等,往往存在铬泥消纳量小、利用工艺复杂、成品纯度低、操作过程中存在污染转移等限制性因素。
将含铬污泥经造球、高温还原、杂质去除、有用金属回收等工序处理后,返回高炉再利用,不仅可以节省高额委托处理费用,利用其中的有价资源,还可以有效避免污染的二次转移,实现危险废物的闭路循环利用。
丁雷、杜娟、赵一先、邱真真、俞勇梅、周渝生在《碱性氧化焙烧回收含铬污泥中的铬》一文中,经过一系列的实验及对实验数据的分析,得出了以浸出渣作为焙烧填料,采用碱性氧化焙烧工艺回收含铬污泥中铬的最佳工艺条件。
并指出在此条件下,铬浸出率高达98%以上。
郭茂新、沈晓明、楼菊青在《中温焙烧/钠化氧化法回收电镀污泥中的铬》一文中,提出了采用中温焙烧/钠化氧化法从电镀污泥中回收重铬酸纳的方法,实验过程中分为两步,一是铬的浸出,二是铬的纯化和回收。
含铬废水处理的研究进展Cr(Ⅵ)是一种毒性很强的重金属,是美国EPA公认的129重点污染物之一,同样也是我国重点整治的污染物。
本文简要介绍了含铬废水处理的研究进展,特别强调了活性污泥系统生物除铬的前景。
传统的含铬废水处理方法主要有以下几类:化学处理法、物理处理法、电化学法等。
然而传统方法在不同程度上存在着各种缺点,例如:基础投资大、运行费用高、操作费用和原材料成本相对过高,同时容易受到碱土金属影响,选择性差,经化学法处理后的上清液容易出现Cr(Ⅵ)浓度的超标反弹,而且化学沉淀产生的大量污泥可能会造成二次污染。
因此,现在越来越多的学者、研究人员已将注意力从传统方法上转移到新型方法——生物法上。
生物法以其投资小、运行费用低、无二次污染等优点,很快得到了长足的发展。
目前生物法主要是分为失活微生物吸附法和活体微生物法。
用失活微生物吸附去除铬不但充分利用了廉价原料,而且具有较好的除铬效果。
但是,此方法需要对失活微生物进行预处理,才能达到较好的处理效果,这使得生物吸附剂难以按照人们的需求形成系列产品。
同时,吸附了铬的生物体如何处理等问题,都限制了该方法的使用。
活体微生物法是使用处于生长状态的微生物处理含Cr(Ⅵ)废水的方法。
与失活微生物除Cr(Ⅵ)相比,活体微生物不仅对Cr(Ⅵ)有吸附作用而且还有着酶的催化转化作用、以及代谢产物的还原作用、絮凝作用和沉淀作用等更多的除铬途径。
目前这方面的研究主要集中在分离和寻找高效的菌种上。
已见报道的具有除Cr(Ⅵ)能力的菌株非常广泛,分别来自于无色杆菌、土壤细菌、芽孢杆菌、脱硫弧菌、肠杆菌、微球菌、硫杆菌以及假单胞菌等多个不同种属,其中除了大肠杆菌、芽孢杆菌、硫杆菌及假单胞菌等种属的菌株能在好氧的条件下将Cr(Ⅵ)还原外,绝大多数菌株都只能在厌氧的条件下还原Cr(Ⅵ)。
此外以酵母菌、霉菌等真菌处理含Cr(Ⅵ)废水的研究也有报道]。
用纯种微生物去除铬虽然具有处理效率高的优点,但是,纯种微生物培养通常要求较为苛刻的操作条件(例如,温度、溶解氧的控制及防止杂菌污染等),因此纯种微生物法在工艺推广上存在局限性。
电镀含铬废水处理技术现状与发展趋势摘要:近年来,中国工业化的步伐加快,环境问题日益突出,在工业生产过程中,大量含铬电镀废料水对我们的环境造成了严重的危害,甚至危及人们的生命。
本文分析了电镀含铬废水的处理现状及技术特点,致力于探究如何废水的回收技术,进一步提高电镀废水的处理技术。
关键词:电镀;含铬废水;处理技术0引言就环境保护方面而言,重金属废水不仅不易沉淀,还会造成一系列的污染现象,对人类和水生生物的生存构成严重的威胁。
铬是一种相对常见的元素,并广泛存在于人们生活的环境中。
废水中,铬也是一种常见的物质,其具体的浓度基本恒定不变,大约在50左右,可以对其进行适当的处理。
根据土壤中铬的含量,可知其在废水中的含量与土壤及工业发展情况有关。
铬的存在形式是多元化的,既可能造成严重的工业影响,也可以通过污染水资源,导致水中重金属含量过高,对电镀行业也有一定影响。
1电镀含铬废水处理技术的研究现状处理1.1化学沉淀法采用钡盐和铅盐的沉淀法,中和沉淀法更为成熟。
采用旧的钡盐法和置换反应原理,使用阳离子碳酸盐等钡盐与铬酸反应,在受污染的水中形成沉淀的铬酸钡,然后从石膏过滤中除去残留的钡离子,并使用塑料聚氯乙烯微孔管,去除硫酸钡沉淀。
该方法主要用于含Cr(VI)的废水处理,工艺简单有效,在通过石膏除钡后,可以重复使用受污染的水,并且BaCO3和再生铬酸进行回收。
钡盐这一方法的独特优势,体现为可以实现科学的废水处理,其缺点是微孔塑料过滤管容易堵塞,清洗不充分,处理过程复杂;此外,药物的来源困难且昂贵,并且因用于水渣分离的微孔材料的加工较复杂而被淘汰。
并且根据丁建初的研究,来自钡盐生产的废物可以作为沉淀剂。
1.2电解法根据电解的原理,可以在除去铬的同时,保留废水中的主要机理铁离子,Cr (VI)在酸性条件下还原成cr(III)。
当污水中的氢离子下降时,pH值会增加,这有利于处理Cr(III)。
同时,可以保证废水中的氢氧化物含量,从而防止pH的生长,从而使废水中铬离子形成沉淀并分离出来。
含铬电镀废水处理技术研究进展目前,含铬电镀废水处理技术主要分为物理、化学和生物方法。
物理方法包括沉淀、澄清和过滤等,主要是通过沉淀和过滤等操作将铬离子从废水中去除。
这种方法简单易行,但处理效果不稳定,难以达到较高的处理效果。
化学方法是将化学试剂加入废水中,与铬离子发生反应,形成沉淀物或溶解物,从而去除铬离子。
常见的化学方法有碳酸钠碱化法、硫化物法和氧化还原法等。
例如,碱化法是将碱性化学试剂投加到废水中,使废水的pH值升高,将铬离子转变为沉淀物。
硫化物法是通过加入含硫化合物的试剂,使废水中的铬离子和硫化合物发生反应,形成沉淀物。
氧化还原法则是通过氧化剂或还原剂将铬离子转化为不溶于水的沉淀物,从而达到去除的目的。
这些化学方法操作简单、处理效果较好,但存在副产物的生成以及试剂成本高等问题。
生物方法以生物体或生物反应器为基础,利用微生物对废水中的铬离子进行生物降解或生物吸附,并将其转化为无害的物质。
生物降解是微生物利用废水中的铬离子作为细胞代谢的能源和底物,将其转化为无害的物质。
生物吸附是利用微生物的吸附作用,将废水中的铬离子吸附在其细胞表面或胞内。
生物方法相对于物理和化学方法,具有处理效果稳定、运行成本低、环境友好等优点,因此近年来受到越来越多的关注。
近年来,关于含铬电镀废水处理技术的研究取得了一些进展。
例如,一些研究表明,改进传统的沉淀技术可以提高处理效果。
通过引入新型的沉淀剂、调节废水的pH值和温度等操作,可以有效地去除废水中的铬离子。
此外,针对化学方法的研究也在不断进行。
例如,有学者通过改进碱化法,探索了不同碱性试剂对废水中铬离子去除效果的影响,发现一些试剂具有更好的去除效果。
生物方法方面,一些研究者通过筛选优良的铬耐受菌株,开展微生物降解或吸附技术的研究。
这些菌株具有较高的耐受性和去除效果,能够在废水处理中发挥重要作用。
总的来说,含铬电镀废水处理技术的研究进展较为广泛,目前主要集中在改进传统技术、开发新型试剂和优化微生物方法等方面。
doi:10.19677/j.issn.1004-7964.2024.03.006含铬废水和污泥中铬的处理研究进展白波涛1,2,韩庆鑫1,2*,杨广育1,张涛1,王学川1,2(1.陕西科技大学轻工科学与工程学院,轻化工程国家级实验教学示范中心,陕西西安710021;2.陕西科技大学,轻化工助剂化学与技术教育部重点实验室&陕西省轻化工助剂化学与技术协同创新中心,陕西西安710021)摘要:随着“绿色发展”观念的持续推进,传统制革行业因其生产工艺中产生的污染而逐渐受到冲击。
制革鞣制过程所产生铬鞣废水及其处理后所产生的污泥,若得不到有效处理和利用,不仅会对环境和人的身体健康产生危害,还会造成铬资源的大量浪费,经济、高效的铬处理与利用技术的开发已迫在眉睫。
基于此,分别对制革过程产生的含铬废水及其沉淀过程产生的污泥中铬的处理方法进行了介绍,如循环利用法、电絮凝法、生物沥滤法和超临界水氧化法等,并对含铬废水和污泥中铬的处理回收方法的发展进行了总结和展望,旨在为我国皮革行业的绿色化发展提供一种新的思路。
关键词:制革行业;含铬废水;含铬污泥;循环利用法;酸浸法中图分类号:TS5;TQ09文献标志码:AResearch Progress on Treatment and Recovery of Chromium from Chrome Tanning Wastewater and Sludge(1College of Bioresources Chemical and Materials Engineering,National Demonstration Center for Experimental Light Chemistry Engineering Education,Shaanxi University of Science&Technology,Xi’an710021,China;2Key Laboratory of Light Chemical Auxiliary Chemistry and Technology of the Ministry of Education&Shaanxi Collaborative Innovation Centre for Light Chemical Auxiliary Chemistry and Technology,Xi’an,Shaanxi710021,China) Abstract:As the concept of"green development"continues to be promoted,traditional tanning industry is increasingly affected by the pollution generated during its production process.The chromium tanning wastewater and sludge produced by the tanning process pose significant environmental and health hazards if not effectively treated and utilized.Additionally, improper handling leads to substantial waste of chromium resources.The development of economical and efficient chromium treatment and utilization technologies is urgent.This paper introduces various treatment methods for chromium-containing wastewater and sludge produced during the tanning process.These methods include recycling,electrocoagulation, bioleaching,and supercritical water oxidation.Furthermore,it provides a summary and outlook on the development of recycling methods for treating chromium in wastewater and sludge.The aim is to foster a new way of thinking about the development of China's leather industry towards greener practices.Key words:leather industry;chromium tanning wastewater;chromium containing sludge;recycling method;acid leaching收稿日期:2023-10-30修回日期:2024-01-06接受日期:2024-01-08基金项目:国家自然科学基金(21908140);轻化工助剂化学与技术教育部重点实验室&陕西省轻化工助剂化学与技术协同创新中心开放基金(KFKT2021-15);陕西科技大学大学生创新创业训练项目(202210708020)第一作者简介:白波涛(2002-),男,本科生,研究方向为生物质功能材料。
环保与节能30 | 2019年3月价资格条件设置上,最大程度避免选用有“劣迹”供应商。
1.6 自我加压主动对标油田炼化企业,精细物资储备管理。
一是借助专业力量,精简备品备件等物资配置标准,使库存方式由传统的以抢维修中心和各管理处为单位的多头储备方式优化为公司级库存储备,据不完全统计,在保证使用前提下,每年可节约采购资金逾120万元;二是积极开展与茂名石化、北海炼化等站库互为依托单位的沟通对接,逐步探索在垫片、工器具、防汛物资和抢险工具等通用物资上互通有无、相互调拨的可行性,最大限度减少因重复储备而造成的库存积压;三是对无使用方向、且无使用价值的废旧钢管,通过分析市场走势,加强与上海宝钢、沙市钢管厂等多家单位对接合作,适时掌握钢铁行情走势,在废旧钢管处置工作中主动延后,全部废旧钢管较前期处置总价高出95万元,实现了公司利益最大化;四是全面梳理公司剩余物资台账,对工程物资累计实施改代利旧使用35个批次,对备品备件实施跨区调拨利库15个批次,在保证安全生产基础上,通过调拨利旧使用,累计为公司节约费用逾350万元。
1.7 加强队伍建设,全面提高从业人员综合素质一是通过“请进来,走出去”的方式,加强交流学习。
2017年至今,多次邀请总部物装部、工程部领导、广州石化及茂名石化的采购专家来公司进行专业知识授课,并积极利用总部组织的专题培训和经验交流会,统筹安排业务骨干人员参加,提高业务人员的采购管理和操作水平。
截止目前,累计开展在岗人员培训逾200人次,累计送外培训逾120人次;二是充分认识物资供应管理岗位人员流动性大等客观问题,针对新到岗人员签订“师带徒协议”,制订培训计划和阶段目标,发挥好“传帮带”作用,为物资管理岗位人员的成长成才创造条件。
2 管理效果通过精细物资供应全过程管理,在降本节费方面,为企业经营发展创造了较好效益。
一是通过公开招标和框架采购等公开透明操作,整体节资率7%,节约采购资金逾2000万元;二是通过废旧物资处理增值、降低库存物资储备配置标准、改代利旧使用、优化物料方式等,节费逾1040万元。
电化学处理含铬废水的研究近年来,环境问题越来越受到人们的关注,尤其是水资源问题。
由于工业、农业等各个领域的发展,水资源污染问题也越来越严重,其中,重金属污染尤为引起人们的关注。
而铬是一种常见的重金属污染物之一,它对水环境的污染十分严重。
为了降低铬离子在废水中的浓度,电化学处理成为了一种非常有效的处理方法。
电化学处理是指利用电化学原理进行的水处理工艺,可以将废水中的有害物质转化为无害物质或基本上去除。
在废水处理中使用电化学处理的优势在于不需要添加任何化学试剂。
这种技术还可以在任何环境下实施,而且处理过程没有噪音和振动。
电化学处理技术的核心是电极反应。
电极反应是指电极与废水中的离子发生氧化还原反应,将有害物质转化为无害物质,并降低废水中金属离子的浓度。
这种技术主要是利用电浆电极作为电极,在加电的情况下,电浆会产生高温高压的过程,产生放电反应,使废水中的污染物被氧化降解。
此外,还可以使用金属或活性碳等物质作为电极,相应的选择不同的电极材料可以对不同污染物进行处理。
因为铬是一种常见的重金属污染物,所以电化学技术被广泛地应用于含铬废水中。
一般来说,电化学处理含铬废水的过程中,需要使用的电极材料有钛阴极、铂阳极等,这些材料是比较耐腐蚀的。
在电化学反应中,当电流通过电极时,电极表面会产生氧化还原反应,铬电极的氧化还原电位是较高的,所以要使用一些基材较活泼的贵金属电极,来提高电解效率。
在实践中,达到理想的处理效果需要掌握一定的技巧。
首先需要控制电流密度,若电流密度过大会导致电极表面温度升高,引起电极降解,而过小电流密度又会影响产率。
其次,需要掌握适当的电极间距。
电极间距小会导致耗电量增大,电解效率降低,电解池容易结垢;而电极间距过大则会导致电解效率降低。
最后,需要控制电解时间,最佳处理时间会因各种情况而异,应该根据实际情况进行控制。
除了以上技巧外,实际的应用过程中还需要考虑到一些问题。
例如,一些多环芳烃等有机物,因电化学反应需要的能量要求很高,需要在一些放大处理方案中处理。
电镀废水处理技术研究现状及展望电镀废水是一种产生于电镀工业中的工业废水,其主要特点是含有复杂的化学物质及高浓度重金属离子。
电镀废水的排放对环境造成严重的污染,因此电镀废水处理技术的研究和应用显得尤为重要。
本文将对电镀废水处理技术的研究现状进行综述,并展望未来的发展方向。
电镀废水处理技术主要包括物理处理、化学处理和生物处理三个方面。
物理处理主要通过沉淀、过滤、膜分离等方法去除废水中的悬浮物和非溶解性物质。
化学处理则通过添加化学药剂或氧化剂来进行废水处理,将废水中的重金属离子转化为无毒或低毒物质。
生物处理则是应用微生物将有机物分解为无害物质。
目前,电镀废水处理技术的研究主要集中在以下几个方向: 1. 新型吸附剂的研发。
吸附技术是一种常见的物理处理方法,通过吸附剂吸附废水中的有害物质,达到净化水质的目的。
当前的研究主要集中在开发更高效的吸附剂,例如活性炭、纳米材料等。
这些新型吸附剂具有更大的比表面积和吸附能力,能够更好地去除电镀废水中的重金属离子。
2. 高效氧化技术的应用。
氧化技术是电镀废水处理中常用的化学处理方法,通过氧化剂将废水中的有机物氧化分解为无害物质。
目前,常用的氧化剂有臭氧、过氧化氢等。
未来的研究将更加关注高效的氧化剂的开发,以提高废水处理效果。
3. 微生物菌种的优化。
生物处理技术在电镀废水处理中具有重要作用,但是废水中的高浓度重金属离子对微生物菌种产生抑制作用。
因此,未来的研究将致力于开发能够适应重金属环境的高效微生物菌种,以提高生物处理的效果和稳定性。
4. 脱盐技术的研究。
电镀废水中含有大量的盐类物质,直接排放到水体中可能会对水质造成二次污染。
因此,研究人员正在探索高效的脱盐技术,以降低废水中盐类物质的浓度,保护水环境。
5. 绿色环保技术的发展。
当前的电镀废水处理技术主要以物理、化学和生物方法为主,但这些方法多数需要大量的能耗和化学药剂。
未来的研究将更加关注绿色环保技术的开发,例如光催化技术、电化学技术等,以降低能耗和化学药剂的使用量。
电镀废水处理工艺研究进展探究随着经济发展,人们的生活水平也在不断提高,对于电镀产品的需求也在不断加大,但是在电镀废水中含有大量有害的物质,若是不加以处理会对环境以及人类造成严重影响。
本文就对电镀废水的各种处理方法进行了阐述。
标签:电镀废水;处理技术;研究进展电镀可以对金属的表面进行美容,对金属有好的装饰以及保护作用,但其是全球三大污染工业之一,电镀废水中含有大量的有害物质。
由此看来,对于电镀废水处理技术的研究就更加的有必要了,不仅能解决电镀废水对人体及环境的污染问题,还能实现水资源以及金属的回收利用。
1、电镀废水处理的现状电镀废水中含有锌,铬,铜,铅,镍等重金属以及酸碱等毒性很大的杂物,有致癌,致突变等可能性,所以对于电镀废水的处理,必须认真对待,以免造成不必要的危害。
目前,国内外已经有很多电镀废水的处理方法,其中包括离子交换法,铁氧体法,生物法等投资贵,技术要求高不适用于中小型企业的方法,也有在传统技术的基础上结合现代科技开发的适用于各个企业的电镀废水技术。
2、电镀废水的常规处理技术2.1 离子交换法。
离子交换法是利用交换剂自身所带的能自由移动的离子与废水中待处理离子交换,从而使废水净化的方法。
离子交换剂通常具有吸附、交换双重作用,即先吸附废水中待交换离子,再进行交换。
在电镀废水处理中,离子交换法去除效果好,还可回收铜、镍、镉、铬、银氰和金氰等络离子,应用广泛。
常用的离子交换剂有离子交换树脂、沸石、腐殖酸、璜化煤、黄原酸酯(ISX)、离子交换纤维等。
利用离子交换技术处理含镍废水已做了很多的研究。
使用黄原酸酯(ISX)处理含铜废水,去除率可大于99%。
2.2 化学沉淀法。
化学沉淀法是电镀废水中经常用到的方法,除了其经济的特点外,还可以同时除去多种离子,其方法包括钡盐沉淀法,氢氧化物沉淀法等方法。
钡盐沉淀法主要针对的是铬,利用加入的氯化钡,硫酸钡等沉淀剂与废水中的铬反应,生成难容的铬酸钡,从而达到除去铬离子的目的。
电镀含铬废水处理资料总结论文有关电镀含铬废水处理资料总结论文在日常学习和工作生活中,许多人都写过论文吧,论文是探讨问题进行学术研究的一种手段。
相信写论文是一个让许多人都头痛的问题,下面是小编精心整理的有关电镀含铬废水处理资料总结论文,欢迎大家分享。
摘要:电镀工业含铬废水的处理最常用的方法有还原法、电解法,工艺成熟,运行效果好。
近来也有很多其他的新方法被研究出来。
本文综合比较这些方法,说明各自的优缺点。
关键词:含铬废水处理还原通过查资料,电镀工业含铬废水的处理最常用的方法有还原法、电解法,工艺成熟,运行效果好。
但是近来又有很多其他的方法被研究出来,综合比较会发现这些方法也各有优缺点。
作为新方法,他们自有借鉴之处。
现将所查到的资料综合总结如下:一、还原沉淀法化学还原法是利用硫酸亚铁、亚硫酸盐、二氧化硫等还原剂将废水中六价铬还原成三价铬离子,加碱调整pH值,使三价铬形成氢氧化铬沉淀除去。
这种方法设备投资和运行费用低,主要用于间歇处理。
常用处理工艺为在第一反应池中先将废水用硫酸调pH值至2~3,再加入还原剂,在下一个反应池中用NaOH或Ca(OH)2调pH值至7~8,生成Cr(OH)3沉淀,再加混凝剂,使Cr(OH)3沉淀除去。
改良的工艺为在第一反应池中直接投加硫酸亚铁,用NaOH或Ca (OH)2调pH值至7~8,生成Cr(OH)3沉淀,再加混凝剂,使Cr(OH)3沉淀除去。
使用该技术后,含铬废水日处理量为1000M3,废水中铬含量为10mg/l.该技术适用于含铬工业废水处理。
在一些报道中也有提到利用聚合氯化铝铁处理电镀含铬废水。
聚合氯化铝铁兼有传统絮凝剂PAC,PFC的优点,形成的絮凝体大而重,沉降速度快。
其出水色度比聚合氯化铁好,除浊效果和絮凝体沉降性能又优于聚合氯化铝。
具体报道内容附于文后。
二、电解法沉淀过滤1.工艺流程概况电镀含铬废水首先经过格栅去除较大颗粒的悬浮物后自流至调节池,均衡水量水质,然后由泵提升至电解槽电解,在电解过程中阳极铁板溶解成亚铁离子,在酸性条件下亚铁离子将六价铬离子还原成三价铬离子,同时由于阴极板上析出氢气,使废水pH值逐步上升,最后呈中性。
电镀废水处理技术研究进展电镀废水是一种由于电镀工业生产过程中产生的含有有机物、无机盐和金属离子的废水。
由于其中含有重金属等有害物质,电镀废水对环境和人体健康造成严重威胁。
因此,对电镀废水的安全处理和减量化利用成为一个亟待解决的问题。
本文将重点介绍电镀废水处理技术的研究进展,包括物理、化学和生物处理方法。
一、物理处理方法物理处理是电镀废水处理过程中的第一道工序,其主要目的是去除废水中的悬浮颗粒和悬浮物。
常见的物理处理方法包括沉淀、过滤、吸附和离心等。
1. 沉淀法:通过控制废水的pH值和添加沉淀剂,使含有悬浮颗粒和悬浮物的废水发生沉淀作用,从而去除其中的固体污染物。
常用的沉淀剂有氢氧化钙、氧化铁和聚合铝等。
2. 过滤法:使用过滤器将废水中的悬浮颗粒和悬浮物通过滤芯过滤掉,使废水得到清洁。
过滤器的滤芯材料可以选择活性炭、砂石和陶瓷等。
3. 吸附法:利用吸附剂对废水中的污染物进行吸附,达到净化废水的目的。
常用的吸附剂有活性炭、硅胶和分子筛等。
4. 离心法:通过离心机将废水中的悬浮颗粒和悬浮物与废水分离,并将悬浮物沉淀下来,实现废水的初步处理。
虽然物理处理方法可以有效去除废水中的悬浮颗粒和悬浮物,但对于溶解性有机物和重金属离子等仍无法彻底去除。
因此,还需要进一步采用化学和生物处理方法。
二、化学处理方法化学处理是在物理处理之后,通过添加化学试剂使污染物发生化学反应,从而将其转化为无毒或低毒的物质的过程。
常见的化学处理方法有氧化、还原、络合和沉淀等。
1. 氧化法:通过添加氧化剂,使废水中的有机物发生氧化反应,将其转化为CO2和H2O等无毒物质。
常用的氧化剂有过氧化氢、高锰酸钾和臭氧等。
2. 还原法:通过添加还原剂,使废水中金属离子与还原剂发生反应,使金属离子还原为金属,从而减少或消除对环境的污染。
常用的还原剂有硫代硫酸钠、亚硫酸氢钠和亚硝酸盐等。
3. 络合法:利用络合剂与废水中的金属离子发生络合反应,形成不溶性络合物,从而实现金属离子的去除。
含铬电镀废水处理技术研究进展
含铬电镀废水处理技术研究进展
摘要:含铬电镀废水是一种常见的工业废水,含有大量的有毒有害物质,对环境造成极大的危害。
因此,研究和开发高效、低成本的处理技术是至关重要的。
本文综述了含铬电镀废水处理技术的研究现状,包括生物处理、化学处理、物理处理等方面,在此基础上,分析了当前存在的问题并展望了未来的研究方向。
关键词:含铬电镀废水;处理技术;生物处理;化学处理;物理处理
1.引言
随着电镀行业的迅猛发展,含铬电镀废水大量产生,给环境造成了巨大的危害。
含铬废水中的铬离子(Cr3+和Cr6+)对生
物和环境有毒,对水生生物和人体健康造成潜在威胁。
因此,研究和开发高效、低成本的含铬电镀废水处理技术具有重要的意义。
2.生物处理技术
生物处理技术是一种常见的废水处理方法。
通过利用微生物降解或吸附铬离子来去除废水中的铬污染物。
常用的生物处理技术包括活性污泥法、生物固定化技术、人工湿地法等。
这些方法具有去除效率高、运行成本低等优点,但仍存在一些问题,如微生物对Cr6+的抗性较弱、工程规模应用受限等。
3.化学处理技术
化学处理技术针对废水中的铬离子进行化学反应和沉淀,去除废水中的铬污染物。
常用的化学处理技术包括还原沉淀法、化学沉淀法、络合沉淀法等。
这些方法具有处理效果好、操作简
单等优点,但也存在一些问题,如生成的沉淀物难以处理和处置等。
4.物理处理技术
物理处理技术主要通过物理方法将废水中的铬离子分离出来。
常用的物理处理技术包括离子交换、逆渗透、膜过滤等。
这些方法具有操作简便、净化效果好等优点,但也存在一些问题,如设备维护成本高、膜污染等。
5.问题分析与展望
目前,含铬电镀废水处理技术在实际应用中仍然存在一些问题。
生物处理技术对Cr6+的降解能力有限,工程规模应用仍面临
一些挑战;化学处理技术生成的沉淀物难以处理和处置,可能会对环境造成二次污染;物理处理技术中的膜过滤技术存在膜污染问题,需要更加完善的膜清洗和维护技术。
未来的研究方向应包括生物处理技术的改进,提高微生物对Cr6+的降解能力;化学处理技术中寻找可再利用的沉淀物
处理方法;物理处理技术中开发更加高效、低成本的膜清洗和维护技术。
此外,还需要研究各种技术的组合应用,并考虑废水中其他污染物的处理。
6.结论
含铬电镀废水处理技术是当前环境领域研究热点之一。
综合利用生物处理技术、化学处理技术和物理处理技术,能够有效去除废水中的铬污染物。
然而,当前技术仍然存在一些问题。
未来的研究应集中在改进现有技术,提高处理效果;探索新的处理技术和方法;并结合多种技术实现更加高效的含铬电镀废水处理过程。
7.致谢
本文的撰写得到了XX基金资助,在此表示衷心的感谢。
8. 方案建议
针对含铬电镀废水处理技术存在的问题,本文提出以下方案建议:
8.1 改进生物处理技术
生物处理技术是目前处理含铬电镀废水常用的方法之一,但其对于Cr6+的降解能力有限。
因此,未来的研究可以着重
改进生物处理技术,提高微生物对Cr6+的降解效率。
一种可
能的方法是通过优化微生物的培养条件,如调节温度、pH值等,以提高微生物对Cr6+的适应性和生物降解能力。
此外,
亦可考虑采用基因工程技术,通过改造微生物的基因,增强其对Cr6+的降解能力。
8.2 开发可再利用的化学处理方法
化学处理技术在处理含铬电镀废水中的Cr6+时生成沉淀物,但这些沉淀物难以处理和处置,可能会对环境造成二次污染。
因此,未来的研究可以集中在寻找可再利用的沉淀物处理方法。
例如,可以研究如何将沉淀物转化为有价值的产物,如转化为无害的盐类,或用于其他工业领域,实现废物资源化利用。
8.3 完善膜清洗和维护技术
物理处理技术中的膜过滤技术虽然在处理含铬电镀废水中具有较好的效果,但存在膜污染问题。
为了提高膜的使用寿命和减少维护成本,未来的研究可以致力于开发更加完善的膜清洗和维护技术。
例如,可以研究如何选择更加抗污染的膜材料,或者开发新型的膜清洗剂,以提高膜的清洁效果和维护效果。
8.4 组合应用多种技术
含铬电镀废水中不仅存在Cr6+等铬污染物,还可能存在其他污染物。
因此,在研究含铬电镀废水处理技术时,应考虑废水中其他污染物的处理。
未来的研究可以探索不同处理技术的组合应用,如生物处理技术与化学处理技术的联合应用,或物理处理技术与化学处理技术的联合应用,以提高废水处理效果。
9. 结论
综上所述,含铬电镀废水处理技术是当前环境领域的研究热点之一。
生物处理技术、化学处理技术和物理处理技术都可以有效去除废水中的铬污染物。
然而,目前的技术仍存在一些问题,如生物处理技术对Cr6+的降解能力有限,化学处理技术生成的沉淀物难以处理和处置,物理处理技术存在膜污染问题等。
为了改进现有技术,提高处理效果,未来的研究应集中在改进生物处理技术,提高微生物对Cr6+的降解能力;寻找可再利用的沉淀物处理方法,实现废物资源化利用;完善膜清洗和维护技术,延长膜的使用寿命;并结合多种技术实现更加高效的含铬电镀废水处理过程。
此外,还需要进一步研究含铬电镀废水中其他污染物的处理方法,以实现全面的废水治理。
10. 致谢
在撰写本文过程中,我们要感谢XX基金的资助,为我们提供了研究经费和实验设备。
同时,还要感谢实验室的同事们和导师的支持和帮助。
没有他们的支持,我们无法完成这篇论文的撰写
综合以上的研究和讨论,可以得出以下结论:
1. 含铬电镀废水处理技术具有重要的环境保护价值。
铬
污染物对环境和人类健康造成严重影响,因此废水中的铬污染物的有效处理具有重要的意义。
2. 生物处理技术、化学处理技术和物理处理技术都可以有效去除废水中的铬污染物。
然而,目前的技术仍存在一些问题,如生物处理技术对Cr6+的降解能力有限,化学处理技术生成的沉淀物难以处理和处置,物理处理技术存在膜污染问题等。
3. 为了改进现有技术,提高处理效果,未来的研究应集中在改进生物处理技术,提高微生物对Cr6+的降解能力;寻找可再利用的沉淀物处理方法,实现废物资源化利用;完善膜清洗和维护技术,延长膜的使用寿命;并结合多种技术实现更加高效的含铬电镀废水处理过程。
4. 此外,还需要进一步研究含铬电镀废水中其他污染物的处理方法,以实现全面的废水治理。
铬电镀过程中产生的其他废水污染物也会对环境产生不良影响,因此需要开展相关研究,以实现废水处理的全面治理。
总之,含铬电镀废水处理技术的研究具有重要的意义,可以通过改进现有技术和结合多种处理技术的组合应用来提高废水处理效果。
未来的研究还需要解决当前技术存在的问题,以实现废水的高效处理和全面治理。
感谢XX基金的资助和实验室同事们的支持,没有他们的帮助,我们无法完成这篇论文的撰写。