怎样写科研课题实验记录
- 格式:doc
- 大小:21.00 KB
- 文档页数:1
试验记录怎么写范文
试验记录是一份详细记录试验过程、结果和观察到的现象的文件。
它是科学研究中非常重要的一部分,能够帮助研究者重现实验,评估结果的可靠性,并提供数据进行进一步的分析和解释。
以下是一个示例,你可以根据自己的实验内容和需求进行调整和修改。
试验记录
实验目的:
(简要描述实验的目的和研究问题)
实验时间:
(记录实验开始和结束的日期和时间)
实验材料和设备:
(列出使用的所有材料和设备)
实验方法:
(描述实验的步骤和操作方法)
实验步骤:
(详细描述每个实验步骤的操作过程,包括所使用的材料、设备和技术细节)
实验结果和观察:
(记录实验过程中观察到的现象、测量数据和结果,可以使用表格、图表和图片等方式来展示)
数据分析:
(对实验结果进行分析和解释,可以通过统计学方法和图表来展示数据的变化和趋势)
结果讨论:
(根据实验结果和数据分析,对实验目的和研究问题进行讨论,探讨实验结果的意义和可能的影响因素)
实验结论:
(得出基于实验结果和讨论的结论,回答研究问题)
实验问题和改进:
(记录实验过程中遇到的问题,以及可能的改进措施和建议)
(列出参考的文献和资料,引用过程中遵循相应的引用格式)
附录:
(如果有必要,可以在附录中提供额外的数据、图表、图片和分析结果等)
以上是一个大致的试验记录的框架,你可以根据自己的实验内容和要求进行适当调整和修改。
确保记录的准确性和完整性非常重要,这样才能保证试验的可重复性和可靠性。
课题研究记录范本10篇农村夏娃课题研究记录(一):活动时间20xx年2月活动地点团体办公室参加人员xxx活动内容制定本学期课题的研究目标和内容活动过程一、随着课题研究的深入开展,我们也遇到的困惑:1、课题组成员孤单,没有伙伴,课题研究的理论素养很薄弱,经验缺乏,对课题的理论构建本事显得不足,有待进一步加强学习与培训。
2、课题研究的主动性不足,研究不够深入,不够重视平时内容的搜集与整理。
3、惩罚性作业导致师生关系对立。
在我们的实际工作中,因为教师这样那样琐碎的事情比较多,许多教师都没能及时地对学生的作业进行反馈,有相当数量的教师对学生作业延迟讲评或者干脆不予讲评。
对于作业没完成的学生,教师常用的做法也不是采取有针对性的,有弹性的,满怀鼓励的方法去对待,而是很容易用硬性态度对待他们,这又导致了师生之间的对立,导致了学生对作业的反感。
二、解决思路:1、加强学习,增强教师科研意识。
利用网络,利用每一次外出听课、校内研讨课的机会,多学习,多吸取别人的经验。
不断更新自我的教育理念,转变自我的教学行为,使创新性的语文作业实施得更加具体、有效。
2、充分调动学生参与的进取性及主动性,发挥学生的创造性。
激发学生学习语文的兴趣,促使学生语文综合本事得到提高。
3、更新教师的教学理念、改变教师的教学行为,合理科学地安排时间,设计灵活多样而又有效的作业,促进学生发展,提高学生学习效率和教师教学效率。
4、作业评价灵活多样实用。
二、理论学习《这样的作业才让学生喜欢》湖南省岳阳市岳阳楼区朝阳小学作者方西河为了让学生对作业有兴趣,有收获,我从两个方面布置作业。
第一类:常规作业语文家庭作业主要为预习作业,这在开学初就告知学生,并规定作业格式,内容包括:我会读,即把要学的课文读三到五遍,标出生字词语;我会写,即把生字抄写3个并组词;我会查,即查找相关内容,对不理解的字词想办法理解;我会问,即针对课文内容提出问题,能够自我尝试回答;我会默,即自我完成生字识记任务;我会背,即课文学习结束后背诵相关内容,登记在统一下发的表格上。
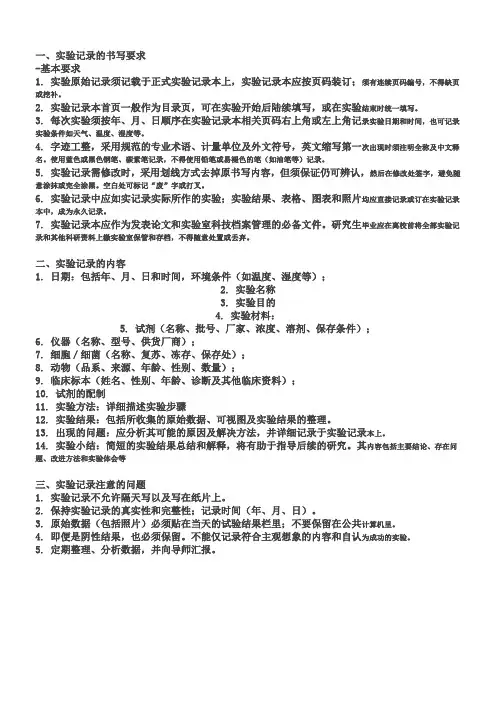
一、实验记录的书写要求-基本要求1. 实验原始记录须记载于正式实验记录本上,实验记录本应按页码装订;须有连续页码编号,不得缺页或挖补。
2. 实验记录本首页一般作为目录页,可在实验开始后陆续填写,或在实验结束时统一填写。
3. 每次实验须按年、月、日顺序在实验记录本相关页码右上角或左上角记录实验日期和时间,也可记录实验条件如天气、温度、湿度等。
4. 字迹工整,采用规范的专业术语、计量单位及外文符号,英文缩写第一次出现时须注明全称及中文释名。
使用蓝色或黑色钢笔、碳素笔记录,不得使用铅笔或易褪色的笔(如油笔等)记录。
5. 实验记录需修改时,采用划线方式去掉原书写内容,但须保证仍可辨认,然后在修改处签字,避免随意涂抹或完全涂黑。
空白处可标记“废”字或打叉。
6. 实验记录中应如实记录实际所作的实验;实验结果、表格、图表和照片均应直接记录或订在实验记录本中,成为永久记录。
7. 实验记录本应作为发表论文和实验室科技档案管理的必备文件。
研究生毕业应在离校前将全部实验记录和其他科研资料上缴实验室保管和存档,不得随意处置或丢弃。
二、实验记录的内容1. 日期:包括年、月、日和时间,环境条件(如温度、湿度等);2. 实验名称3. 实验目的4. 实验材料:5. 试剂(名称、批号、厂家、浓度、溶剂、保存条件);6. 仪器(名称、型号、供货厂商);7. 细胞/细菌(名称、复苏、冻存、保存处);8. 动物(品系、来源、年龄、性别、数量);9. 临床标本(姓名、性别、年龄、诊断及其他临床资料);10. 试剂的配制11. 实验方法:详细描述实验步骤12. 实验结果:包括所收集的原始数据、可视图及实验结果的整理。
13. 出现的问题:应分析其可能的原因及解决方法,并详细记录于实验记录本上。
14. 实验小结:简短的实验结果总结和解释,将有助于指导后续的研究。
其内容包括主要结论、存在问题、改进方法和实验体会等三、实验记录注意的问题1. 实验记录不允许隔天写以及写在纸片上。
实验记录模板大全
一、实验名称:
二、实验目的:
三、实验原理:
四、实验材料:
五、实验步骤:
1. 准备实验器材和试剂
2. 实验操作步骤记录
3. 数据记录
4. 实验现象记录
5. 问题和解决方案
6. 实验结果分析和总结
六、实验数据和结果:
请在此插入数据和图表。
七、实验总结:
实验结束后,您需要对实验结果进行分析和总结。
这包括对数据的解释、对实验结果的推理以及得出的结论等。
您还需要评估实验的成功或失败,以及在未来的实验中需要改进的地方。
最后,您需要指出实验的局限性以及可能的改进方案。
八、参考文献:
在实验报告的最后,您需要引用参考文献。
这可以帮助您向其他研究人员证明您的实验是在其他研究的基础上进行的,也有助于提升您报告的可信度。
在书写参考文献时,应注明文章类型(例如论文、期刊文章、报告等)、作者、发表年份、刊物名称等关键信息。
九、致谢:
在此感谢在实验过程中给予帮助和支持的人或组织。
例如指导教师、实验室同事、提供设备或资金的机构等。
十、附加信息:
您可以在此添加其他相关信息,例如实验中的注意事项、安全须知等。
请注意,以上模板仅供参考,具体格式和内容可能需要根据您的具体需求进行调整。
如何做实验记录如何做实验记录自然科学实验有两种基本方法:1.观察、观测、调查自然现象。
2.在人为的条件下重演自然现象。
还有第三种方法,即以人为的条件去影响自然现象,实质上仍属以上两种方法的范畴。
实验研究的目的是正确的认识现象和解释现象,通过现象认识本质和掌握规律,最后利用之为人类服务。
实验记录是记载、描述客观现象及过程,并要反映我们对于现象与过程的认识。
因此,记录必须真实(客观)、准确、详尽,有现象,有过程,也要有发生这些现象的条件;还要有分析,有综合,有概括,有推理。
因此,实验记录必须包括以下内容:1.实验目的2.材料、方法和条件3.实验过程4.实验结果5.对实验结果的解释6.由此导出的印象、结论、推论,由此提出的问题,以及对实验的评价。
要特别注意不要忽略所谓“偶然”或“意外”现象,或不符合原设想的现象或结果,更切忌主观的取舍。
一.实验记录的形式1.工作日志2.专题实验研究记录3.化验、检测记录或观测记录4.其它辅助及附加记录5.登记、统计表册以上各种形式,一般是合并采用。
日志是按日期顺序逐日记载,只适用于简单的单项试验;最常用的是专题实验记录,一项研究课题往往分成若干个专题记录,然后按试验进行的顺序作记录。
二.实验记录的内容1.标题(或实验名称)2.实验目的3.试验材料、条件和方法以上三项如非第一次试验而又无更动可不必再次重复。
4.试验过程5.试验结果以上二项除文字叙述外,可根据数据作图表,必要时应进行数理统计处理。
6.试验过程中出现的问题:由试验结果得出的印象、结论、推论、假定与解释,有时还包括讨论记录。
7.辅助或附加记录或资料:可为原始记录,也可为自实验记录中抽出而加以系统化的登记统计资料,包括:常规检测(如热原试验、活性测定、无菌试验等等),化验(如理化测定、免疫化学分析等等),试剂、溶液配方与配制记录、病案记录、流行病学调查记录……辅助或附加记录或资料,可以随时插于专题实验记录中,也可以另外保存,但如另外保存必须有系统编号便于查对。
大学小课题研究活动记录活动概况本次小课题研究活动是由XX学院组织,旨在提高学生的科研能力和创新意识。
活动时间为XX年XX月XX日至XX年XX月XX日,共计X天。
活动安排活动按照以下安排进行:第一天(XX年XX月XX日)- 上午:活动开幕式,由学院领导致辞,介绍活动目的和重要性。
- 下午:召开项目规划会议,确定每个小组的课题和研究方向。
第二至四天(XX年XX月XX日至XX年XX月XX日)- 学生分成小组进行课题研究,每天上午和下午各有2个小时的研究时间。
- 每个小组负责人每天汇报研究进展,与导师沟通解决问题。
第五至六天(XX年XX月XX日至XX年XX月XX日)- 学生小组完成研究内容的撰写和整理,准备最后的成果展示。
第七天(XX年XX月XX日)- 上午:学生小组进行成果展示,每个小组有十分钟的时间进行介绍和答辩。
- 下午:颁发活动结业证书和奖品。
学生成果参与本次研究活动的学生根据各自课题的研究方向,进行了专题调研和实地考察。
他们运用自己所学的知识和技能,提出了创新的研究思路,并在规定时间内完成了相关研究内容的撰写和整理。
他们的成果主要包括但不限于:- 研究报告:学生们撰写了详尽的研究报告,介绍了他们的研究方法、发现和结论。
- 学术论文:部分学生还继续深入研究,并撰写了学术论文,准备提交报刊和会议。
这些学生成果不仅丰富了学生的科研经验,也对相关领域的学术研究做出了积极贡献。
结语通过本次小课题研究活动,学生们深化了对所学知识的理解,提高了科研能力,培养了创新意识。
这些经历将对他们的研究和未来的职业发展产生积极的影响。
我们希望今后能继续组织类似的研究活动,为学生提供更多的科研和创新机会。
活动记录结束。
*此文档内容仅供参考,如需确认,请以实际活动为准。
*。
【导语】实验报告是把实验的⽬的、⽅法、过程、结果等记录下来,经过整理,写成的书⾯汇报。
以下是©⽆忧考⽹整理的实验报告范⽂模板,仅供参考! 篇⼀ 例⼀定量分析实验报告格式 (以草酸中h2c2o4含量的测定为例) 实验题⽬:草酸中h2c2o4含量的测定 实验⽬的: 学习naoh标准溶液的配制、标定及有关仪器的使⽤; 学习碱式滴定管的使⽤,练习滴定操作。
实验原理: h2c2o4为有机弱酸,其ka1=5.9×10-2,ka2=6.4×10-5。
常量组分分析时cka1>10-8,cka2>10-8,ka1/ka2<105,可在⽔溶液中⼀次性滴定其两步离解的h+: h2c2o4+2naoh===na2c2o4+2h2o 计量点ph值8.4左右,可⽤酚酞为指⽰剂。
naoh标准溶液采⽤间接配制法获得,以邻苯⼆甲酸氢钾标定: -cook -cooh +naoh=== -cook -coona +h2o 此反应计量点ph值9.1左右,同样可⽤酚酞为指⽰剂。
实验⽅法: ⼀、naoh标准溶液的配制与标定 ⽤台式天平称取naoh1g于100ml烧杯中,加50ml蒸馏⽔,搅拌使其溶解。
移⼊500ml试剂瓶中,再加200ml蒸馏⽔,摇匀。
准确称取0.4~0.5g邻苯⼆甲酸氢钾三份,分别置于250ml锥形瓶中,加20~30ml蒸馏⽔溶解,再加1~2滴0.2%酚酞指⽰剂,⽤naoh标准溶液滴定⾄溶液呈微红⾊,半分钟不褪⾊即为终点。
⼆、h2c2o4含量测定 准确称取0.5g左右草酸试样,置于⼩烧杯中,加20ml蒸馏⽔溶解,然后定量地转⼊100ml容量瓶中,⽤蒸馏⽔稀释⾄刻度,摇匀。
⽤20ml移液管移取试样溶液于锥形瓶中,加酚酞指⽰剂1~2滴,⽤naoh标准溶液滴定⾄溶液呈微红⾊,半分钟不褪⾊即为终点。
平⾏做三次。
实验数据记录与处理: ⼀、naoh标准溶液的标定 实验编号123备注 mkhc8h4o4/g始读数 终读数 结果 vnaoh/ml始读数 终读数 结果 cnaoh/mol·l-1 naoh/mol·l-1 结果的相对平均偏差 ⼆、h2c2o4含量测定 实验编号123备注 cnaoh/mol·l-1 m样/g v样/ml20.0020.0020.00 vnaoh/ml始读数 终读数 结果 ωh2c2o4 h2c2o4 结果的相对平均偏差 实验结果与讨论: (1)(2)(3)…… 结论: 例⼆合成实验报告格式 实验题⽬:溴⼄烷的合成 实验⽬的:1.学习从醇制备溴⼄烷的原理和⽅法 2.巩固蒸馏的操作技术和学习分液漏⽃的使⽤。
这篇文章的重点就两个,1 是怎么写实验记录,2是写实验记录的一个小窍门引言实验记录很重要,实验记录很重要,真的要重视,但也真的有很多人不重视。
为了让你们重视,我得举一些事例。
历经2个多月,小张终于成功做出了一个很重要的实验,他的兴奋已经无以言表了。
过了一段时间,老板让他重复一次,他想,小case,得让师弟师妹们开开眼界了。
经过一番操作,发现结果重复不出来。
他想起了那被遗忘的实验记录本,于是打开了他每页只写了几个字的实验记录本。
他欲哭无泪,绞尽脑汁回想上一次实验的细节。
还是给一个美好结局吧,他最后重复出来了,这一次,他的实验记录写得无比的详细。
对于一个科研人来说,实验记录就像一场战争前的派兵布阵,战后的复盘。
想要逻辑清晰吗,想要高效推进课题吗,想要发文章吗,只要99,只要99,实验记录马上就到手。
好了,进入正题吧。
我们课题组太小了,小到只有我一个人,最开始我根本不知道什么才是好的实验记录。
1.怎么写实验记录后来买了实验万事屋出的书《科研菜鸟的入门圣经》,其中有一章是讲如何写实验记录,我才终于明白,原来规范的实验记录是这样的。
实验记录应该包括以下几个要素:编号,日期,实验总标题,实验开始时间,实验题目,实验目的,实验准备,实验步骤,实验结果,实验结论。
具体排版方式可以参照下面这张图片(来自实验万事屋),内容请自动忽略。
2.小窍门--导航窗格导航窗格是word的一个功能,我以前基本没用过这个功能,后来有一次看到隔壁课题组的同学在用这个来写实验记录,她的实验记录看上去真的很清晰。
导航窗格有两个好处,第1可以对你的实验进行归类,第2 可以一键翻到你想要看的实验记录(甚至是几百页的实验记录)导航窗格解决了我们在大海里捞针的困难,给你一个逻辑清晰的实验记录本。
操作方法:在word中点击视图,再勾选导航窗格,左侧就会出现一栏,这就是导航窗格了。
具体的使用方法希望大家可以去百度,非常简单的。
我举了一个简单的例子,如下图,当你想回顾实验结果的时候,可以很容易地就找到当初的实验记录。
研究生实验记录本模板篇一:实验记录书写规范一、实验记录书写规范1、实验原始记录需记载于正式实验记录本上,实验记录本应按页码装订;必须有连续页码编号,不得缺页或挖补。
2、实验记录本首页一般作为目录页,可在实验开始后陆续填写,或在实验结束时统一填写。
3、每次实验须按年、月、日顺序在实验记录本相关页码右上角记录实验日期和时间,也可记录实验条件如天气、温度、湿度等。
4、字迹工整,采用规范的专业术语、计量单位及外文符号,英文缩写第一次出现时必须注明全称及中文释名。
使用黑色水笔记录,不得使用铅笔及易腿色的笔(如油笔等)记录。
5、实验记录需修改时,采用划线方式去掉原书写内容,但须保证仍可辨认,若非本人修改应由修改人在修改处签字,并注明修改时间和原因,避免随意涂抹或完全抹黑。
空白处打叉。
6、计算机等不易书面展示的原始记录,关键的电子数据须打印出来,按顺序粘贴在记录本相应位置,并在相应处注明日期和时间;不宜粘贴的,应另行整理装订成册并加以编号,同时在记录本相应处表明;实验图片、照片应粘贴在记录本相应位置,图片和照片应有相应实验说明;不宜书面保存的文件等其他特殊记录应统一保存于电脑中,并在记录本记录具体保存位置。
7、实验记录中如实记录实验所有过程;实验结果、表格、图表和照片均应直接记录或订在实验记录本中,成为永久记录。
8、实验记录本应作为发表论文和实验室档案管理的必备文件。
研究生毕业应在离校前将全部实验记录及其他科研资料上缴实验室,不得随意处置或丢弃。
二、实验记录应包括以下内容:1.日期:包括年、月、日和时间,环境条件(如温度、湿度等)2.实验名称;3.实验目的;4.实验材料:5.试剂:包括名称、批号、厂家、浓度、溶剂、保存条件,配制人,配制时间;6.仪器:包括名称、型号、供货厂商;7.组织/细胞/细菌:包括品系、来源、名称、复苏冻存、保存处、培养条件、培养密度等;8.实验过程:详细描述实验步骤。
9.实验结果:包括所收集的原始数据、可视图及实验结果的整理。
幼儿园科学探究实验活动记录与成果一、概述在幼儿园教育中,科学探究实验活动是非常重要的一环。
通过实验,幼儿可以在实践中探索科学知识,培养观察、思考和解决问题的能力,同时也可以激发他们对科学的兴趣和好奇心。
在本文中,我将共享我们幼儿园进行科学探究实验活动的记录与成果,并就此展开讨论。
二、实验活动记录1. 实验主题:制作彩虹在一次实验课上,老师向孩子们介绍了光的折射原理,并提出了制作彩虹的实验课题。
孩子们首先在老师的指导下,借助玻璃块和水的帮助,成功地制造出了美丽的彩虹。
通过这个实验,孩子们不仅了解了光的折射原理,还对彩虹的形成有了更深刻的认识。
2. 实验主题:种植小苗在另一次实验课上,老师向孩子们介绍了种植小苗的过程和原理,并让他们亲自动手实践。
孩子们在老师的指导下,选取了适合种植的土壤和小苗,并在日常的照料中亲身体验了植物的生长过程。
通过这个实验,孩子们不仅学会了种植的基本技能,还培养了对大自然的热爱和保护意识。
三、实验活动成果1. 提升观察和思考能力通过参与科学探究实验活动,孩子们的观察和思考能力得到了显著的提升。
他们学会了用自己的眼睛观察事物,用自己的头脑思考问题,培养了对事物的敏锐度和理解能力。
2. 培养解决问题的能力在科学探究实验活动中,孩子们需要面对各种问题和挑战,需要自己动手动脑去找到解决问题的方法。
这种锻炼可以培养孩子们的解决问题的能力和创新思维,使他们成为具有实践能力的未来人才。
四、个人观点和总结科学探究实验活动对幼儿的成长和发展有着极为重要的意义。
通过实验,幼儿不仅可以学到科学知识,还可以培养观察、思考和解决问题的能力。
在我看来,科学探究实验活动应该成为幼儿园教育中不可或缺的一部分,我们应该给予足够的重视和支持。
幼儿园科学探究实验活动的记录与成果展示了孩子们在这一领域的成长与进步。
我们希望通过这些实验活动,可以激发孩子们对科学的兴趣,激发他们思维的火花,并为他们未来的学习之路打下坚实的基础。
实验记录的书写书写实验记录是科研三大基本训练之一。
(书写实验记录、书写论文和做学术报告)实验记录是科研工作的重要组成部分。
申报新药、书写科研论文、申请科研奖励、解决知识产权纠纷的重要依据和凭证。
实验记录是运用实验、观察、调研、资料分析等方法,根据实际结果直接记录或统计形成的各种数据、文字、图表、声像等原始资料。
一、实验记录的基本要求1.及时及时记录。
不可先记在心上,事后靠回忆补记,记忆有时并不可靠、易出错、忘记、漏记、丢失重要信息。
2.直接直接写在记录本上,不可先记在纸条上、手上,以后重抄,易抄错,纸条丢失、洗手,数据全无。
3.清晰用规范的汉字书写,字体清楚、工整,不潦草,不使用自创字或非规范简化字。
句意明确。
今天看得懂,以后也看得懂。
自己看得懂,别人也看得懂。
4.准确别人能重复。
不可用密码做记录。
5.真实一是一,二是二,不可伪造、编造数据。
必须真实可靠。
6.完整不丢三落四,记录不全。
二、实验记录内容实验时间、实验名称、实验目的、实验设计、实验材料、实验方法、实验过程、观察指标、实验结果、结果分析、讨论、实验者等。
1.实验时间实验时的年、月、日、时间。
课题名称和实验名称,需保密的课题可用代号;3.实验设计或方案实验依据。
记录的首页有实验设计、实施方案、参考文献等。
允许有变动。
4.实验环境温度、晴雨、湿度、通风、光照等情况。
5.实验材料受试品和对照品来源、纯度、批号、有效期等。
动物种属、品系、级别、性别(不能用雌雄不拘)、年龄、体重、健康情况、来源、合格证编号、动物实验设施合格证号。
实验仪器名称、型号、设定参数、运行和故障情况、厂牌。
试剂名称、规格、纯度、稳定性、生产厂家、批号、自制试剂详述制备方法。
第一次实验记录详细写明方法来源、实验步骤、参考文献(列出全部作者、论文题目、文献名称、杂志的年、卷、期、起止页。
需是本人阅读过的,转引的资料易出错)。
重复实验时可省写,亦需有简述,再详见×年×月×日、第×页。
怎样写科研课题实验记录
肖至恒
(注:本文只是个人观点,仅供参考。
)
在课题研究中,实验记录是涉及研究工作能否得到真实可靠结果和能否顺利持续进行的重要环节。
实验记录要记下实验过程中重要的、有价值的东西。
要记的、可记的内容是很丰富的。
可以记实验开始阶段的实验条件分析、学情分析以及主要的问卷调查等。
一般叙述时要写清如下几方面的情况:为了什么目的,通过什么方式得出了什么结论。
要指出的是这方面记录不宜过多,以免给人以你的课题研究进展缓慢的感觉。
实验记录主要要记好实验过程中某一有目的的教育教学活动,或者对某一成功作法的归纳总结;或是对某一问题、失误的分析与反思。
一般叙述时要记清:在什么条件下做了什么,实验对象(学生)有什么变化,今后有何打算。
至于有些老师把教学过程或是教学设计(简要式的)记到实验记录本上,应当讲两者不是不能记到记录本上,但不要只记下过程,还要有结果的说明,最好有必要的分析,分要对兼顾结果与过程。
如果你在实验过程中有好的案例、重要的阶段分析总结,重大的实验调整都要、都可记下来。
总之,实验记录要符合以下这样几个要求:
1、记的内容要有选择性,要选有意义、有价值的记录。
2、具体记录时,既要有过程的如实记录,更要有最终结果的说明。
3、记录的范围要宽广,实验的每一个阶段的工作都要在记录中有所反映,以体现实验的系统性、连续性和完整性。
4、记录的表述形式要规范、严谨,以体现科研工作的科学性和规范性。
5、记录要和课题实验同步,要及时把有价值的东西整理记录下来,不要突击,更不要胡编乱造。
下面的资料是我从网上找的关于科研实验记录的要求,结合教育科研工作,我进行了整理,附在后面供大家参考:
实验记录的基本要求为:
1.必须由实验者自己记录,不能让他人代记。
2.及时记录。
必须随实验随记录,不能作回忆性记录。
如果有回忆性记录,必须注明。
3.记录用笔应注意其性能使书写的笔迹能长期保存。
4.记录用纸应有可靠的编页方式,不能丢弃任何“废页”。
5.实验记录是记录实验的过程和结果,每次实验工作结束时,应有分析性小结或总结。
6.原始记录必须存档。
个人保存件只能用复制件或另行作抄写件记录。