工作牌尺寸制作标准
- 格式:doc
- 大小:1.68 MB
- 文档页数:4
岗位职责牌子的尺寸岗位职责牌子的尺寸根据使用环境和要表达的信息的复杂程度而有所不同。
一般来说,岗位职责牌子的尺寸应该足够大,使得人们可以轻松地阅读并理解其中的内容。
以下是我对于岗位职责牌子尺寸的建议。
首先,牌子的尺寸应该足够大,以便于远处的人能够清楚地看到上面的文字。
一般来说,我建议使用A3或A4纸张作为牌子的尺寸。
这些尺寸足够大,可以确保人们在远处也能够轻松地读取到相应的信息。
其次,岗位职责牌子的字体大小也应该适中,使人们能够方便地阅读。
一般来说,我建议使用14点或16点的字体大小。
这样的字体大小可以确保文字清晰可见,并且不会因为太小而让人难以阅读。
此外,牌子的布局也是非常重要的。
岗位职责牌子应该以简洁明了的方式呈现信息,避免过多的文字和图形。
我建议将岗位名称置于牌子的最上方,并使用较大的字体进行突出显示。
在岗位名称的下方,可以使用短语或几句话来说明该岗位的职责和要求。
如果需要,还可以在牌子的底部添加公司的标识和联系方式。
此外,为了增强牌子的可读性,我们可以考虑使用一些颜色和图形元素。
例如,可以使用公司的标准颜色来作为牌子的背景色,以增加牌子的吸引力和辨识度。
此外,我们还可以在牌子上使用一些简单的图标来表示不同的职责或要求,以帮助人们更快地理解牌子的内容。
最后,牌子应该放置在易于被人们注意到的位置。
例如,可以将牌子悬挂在通道的墙壁上,或放置在工作区域的显眼位置。
这样做可以确保人们在经过时能够注意到牌子,并且提醒他们关注该岗位的职责和要求。
总之,岗位职责牌子的尺寸应该足够大,字体大小适中,并且布局简洁明了。
通过合适的尺寸、字体和布局,以及一些颜色和图形元素的运用,岗位职责牌子可以有效地传达信息,并吸引人们的注意力。
同时,牌子应该放置在易于被人们注意到的位置,以确保其发挥应有的作用。
工牌尺寸标准工牌作为一种身份证明和工作凭证,其尺寸标准对于企业和个人来说都至关重要。
合适的工牌尺寸不仅能够展现企业的形象,还能够方便员工佩戴和识别。
因此,制定合适的工牌尺寸标准显得十分重要。
首先,工牌尺寸的选择应该考虑到实际佩戴的便利性。
一般来说,工牌的尺寸不宜过大,过大的工牌会给员工佩戴带来不便,也不美观。
同时,尺寸过大的工牌也不便于识别,容易引起混淆。
因此,合适的工牌尺寸应该能够方便佩戴,不妨碍员工的工作和活动。
其次,工牌尺寸的标准应该符合行业规范和企业形象。
不同行业和企业对于工牌尺寸的要求可能会有所不同,有些行业可能对于工牌的尺寸有着严格的规定,这就需要企业在制定工牌尺寸标准时要遵循相应的行业规范。
另外,工牌的尺寸也应该符合企业的整体形象,比如颜色、字体、logo等方面都需要与企业的形象统一。
此外,工牌尺寸标准还应该考虑到信息的清晰度和易读性。
工牌上通常会印有员工的姓名、职位、部门等信息,因此工牌的尺寸应该能够保证这些信息的清晰度和易读性。
尺寸太小会导致信息过于拥挤,不易辨认;尺寸太大则会导致信息稀疏,影响工牌的实用性。
因此,工牌尺寸的选择应该能够保证信息的清晰易读。
最后,工牌尺寸的标准还应该考虑到制作成本和环保因素。
尺寸过大的工牌会增加制作成本,而且也会增加对材料的浪费。
因此,在确定工牌尺寸标准时,也需要考虑到制作成本和材料利用率,尽量做到节约成本和环保。
综上所述,工牌尺寸标准的制定需要考虑到佩戴的便利性、行业规范、企业形象、信息清晰度和制作成本等因素。
只有综合考虑这些因素,才能制定出合理的工牌尺寸标准,满足企业和员工的需求。
工牌方案
公司工牌是企业的形象之一,是公司对员工确认的标志,是公司规范管理,识别系统的重要内容。
根据公司情况特制定以下方案,对设计过程予以规范和参考。
1、标准色:蓝色(详见公司VI设计)
2、挂绳
规格:长度400mm,宽度15mm;
颜色:蓝色、红色、黑色(三种)
内容:公司Logo,名称,可选英文名称;
挂钩:金属挂钩(单),可选锁扣。
3、工牌
规格:宽度54mm,高度85.5mm;
内容:姓名,工号,部门;
颜色:跟随设计风格
正面元素:Logo,中文名称,1寸照片,英文名称。
背面元素:公司企业文化
4、要求
挂绳一共出红黑蓝三种颜色,工牌按规格出至少五种,均
为竖版。
5、由外部制作公司给予设计。
工牌尺寸标准在企业管理中,工牌是一种非常重要的身份识别工具,它不仅可以展示员工的身份信息,还可以增强企业的品牌形象。
因此,制作工牌时需要严格按照标准尺寸进行设计,以确保其在使用过程中的合理性和便捷性。
下面将介绍工牌尺寸的标准规定,希望能对大家有所帮助。
首先,工牌的标准尺寸一般由国家标准规定,通常是85.6mm×54mm。
这个尺寸是经过长期实践和总结得出的,具有一定的合理性和通用性。
在设计工牌时,应该严格按照这个尺寸进行布局和排版,以确保工牌的大小和厚度符合标准要求。
其次,工牌的标准尺寸还包括卡片的厚度。
一般来说,工牌的厚度应该在0.76mm左右,这样才能够保证工牌的坚固性和耐用性。
如果工牌的厚度过薄,容易造成易碎和变形;如果工牌的厚度过厚,又会增加携带的不便。
因此,在制作工牌时,厂家需要严格控制工牌的厚度,以确保符合标准尺寸。
另外,工牌的标准尺寸还包括卡片的边框和圆角的处理。
一般来说,工牌的边框应该保持一定的宽度,以便于卡片的装裱和使用;而卡片的圆角处理则可以避免卡片的尖角刺伤人员。
这些细节的处理都需要严格按照标准尺寸进行设计,以确保工牌的整体美观和实用性。
最后,工牌的标准尺寸还包括卡片的材质和表面处理。
一般来说,工牌的材质应该选择耐磨、耐腐蚀的材料,以确保工牌的使用寿命;而卡片的表面处理则可以选择哑光或亮光的工艺,以增加工牌的质感和品质。
这些细节的处理都需要严格按照标准尺寸进行选择和施工,以确保工牌的质量和实用性。
总之,工牌的标准尺寸是非常重要的,它直接关系到工牌的使用效果和品质。
因此,在制作工牌时,需要严格按照标准尺寸进行设计和制作,以确保工牌的合理性和便捷性。
希望本文介绍的内容能够对大家有所帮助,谢谢阅读!。
5S管理标识标签标准一、标签制作要求(一)、设备类1.属性号尺寸:6X3CM,字体:方正大黑14号材质:双色板(统一制作)1.1编号方式① 对外贸易:WM/001~XXX② 生产:sc01/001~XXX(fz01指包装车间)sc02/001~XXX(fz02指涂装车间)sc03/001~XXX(fz03指纺丝车间)sc04/001~XXX(fz04指车床车间)sc05/001~XXX(fz05指客厅)③ 公司:SH/001~XXX注:纺纱机等大型设备可以用油漆编号,编号方式根据实际情况确定。
1.2标签位置一般为设备的明显部位(不影响操作,牢固)2、管理标签尺寸:9x7cm字体:金桥简粗黑16号材料:自打纸塑封2.1编号方法与物业编号相同。
负责人应写出当事人(固定经营者)的姓名或直接写出经营者,但主管必须写出其姓名,不能用其职位代替。
2.2张贴位置与设备相同,不影响操作和直觉。
(二)、设施类包括:操作台、存放台、手推车、料筐、凳子、物料架、桌子、橱柜、文件柜、凳子、空调、消防栓、灭火器、电器箱、配电柜、开关、电梯、塑料筐、蒸汽阀门等1.管理标签1.1消防栓、灭火器、空调、操作台、手推车、橱柜、桌子、电器箱、衣斗、蒸汽阀门等,如图示:尺寸:9x7cm字体:金桥简粗黑20编号材料:自制纸塑封条1.2尺寸的塑料筐、衣架、架子、开关、秤、,等:7x5cm字体:金桥尖粗黑20号材质:自制纸塑封条注:搁板和塑料框尺寸可根据实际情况确定1.3凳子尺寸:4x3cm字体:金桥尖粗黑10号材质:自制纸塑封条1.4吊卡尺寸:1/2a4纸塑封条材质:A4纸塑封条2、编号方法2.1在相应的位置标记相应的名称2.2设施编号① 编织:ZZ/01~XXX② 服装:fz01/01~XXX(fz01表示内衣车间)fz02/01~XXX(fz02表示服装车间)fz03/01~XXX(fz03表示服装车间)fz04/01~XXX(fz04表示服装车间)fz05/01~XXX(fz05表示设计室)fz06/01~XXX(fz05表示服装管理)③ 组别:JT/01~XXX同时,一组或一排货架、物品柜、衣桶、桌子只能设置一个管理标签,但必须统一编号。
工牌尺寸标准工牌是一种用于身份识别和工作岗位标识的小型卡片,它在现代企业和机构中被广泛使用。
为了确保工牌的舒适性和实用性,制定了一系列的工牌尺寸标准。
本文将就工牌尺寸标准进行详细介绍,以便各位读者在制作工牌时能够准确地遵循标准尺寸。
首先,我们来讨论工牌的标准尺寸。
一般而言,工牌的标准尺寸为85.6mm×54mm,这个尺寸也是信用卡的标准尺寸。
这个尺寸的工牌既方便携带,又能够容纳足够的信息,非常适合作为工作人员的身份证明和岗位标识。
此外,工牌的厚度一般为0.76mm,这样的厚度既能够保证工牌的坚固性,又不至于太厚影响携带。
其次,我们需要注意工牌的边缘处理。
由于工牌需要频繁携带和使用,因此边缘的处理非常重要。
一般来说,工牌的边缘会采用圆角设计,这样不仅能够避免工牌边缘的磨损,还能够提高工牌的舒适度,避免划伤使用者的皮肤。
另外,圆角设计也能够提升工牌的美观度,让工牌看起来更加精致和大方。
除此之外,工牌的材质也是需要考虑的重要因素。
常见的工牌材质有塑料、金属、纸质等,不同的材质适用于不同的场合。
一般而言,塑料工牌更加轻便和耐用,适合需要频繁使用的场合;金属工牌则更加高档和稳重,适合需要彰显身份的场合;而纸质工牌则更加环保和经济,适合临时使用或者大批量印制。
最后,我们需要注意工牌上的信息呈现。
工牌上的信息一般包括姓名、职位、公司logo等,这些信息需要根据标准尺寸进行合理布局,既要保证信息的清晰可见,又要避免信息过于拥挤。
此外,工牌的信息呈现也需要考虑字体和颜色的选择,一般来说,工牌上的信息会采用简洁明了的字体和颜色,以便于他人快速获取所需信息。
总的来说,工牌尺寸标准是为了保证工牌的舒适性和实用性而制定的,遵循标准尺寸能够让工牌更加符合人体工程学,更加方便实用。
因此,在制作工牌时,务必要准确遵循工牌尺寸标准,以确保工牌的质量和实用性。
希望本文对大家有所帮助,谢谢阅读!。
办公室岗位职责牌尺寸办公室是一个组织中重要的部门,承担着管理日常事务的职责。
为了保证办公室工作的高效性和流程的顺畅性,人力资源部门通常会制作办公室岗位职责牌。
本文将介绍办公室岗位职责牌的尺寸规范以及重要性。
一、岗位职责牌的尺寸规范办公室岗位职责牌是一个用于概述和说明岗位职责的工具,它应该具备以下尺寸规范:1. 尺寸大小:岗位职责牌的尺寸应选择合适的大小,以便于员工阅读和参考。
一般来说,常见的尺寸范围为A4至A5,在保证内容清晰可见的前提下,可以根据需要适当调整。
2. 横向或纵向布局:岗位职责牌的布局可以选择横向或纵向,根据实际情况和设计需要灵活选择。
不同的布局方式会对信息的呈现方式产生影响,应根据内容的长度和呈现的方式来决定。
3. 字体大小和颜色:为了使岗位职责牌易于阅读,字体应选择适当大小,一般建议使用14至16号字体。
此外,选择清晰的字体风格和颜色,以确保文字清晰可见。
4. 图标和标识:在岗位职责牌上可以使用适当的图标和标识来突出重点或增加可读性。
这些图标和标识应该与职责内容相关联,并具备一定的视觉吸引力。
二、办公室岗位职责牌的重要性1. 明确职责和权限:办公室岗位职责牌是一份明确员工职责和权限的指南。
它确保员工清楚自己的职责范围,避免工作重叠或职责不清的情况出现。
通过明确职责和权限,可以提高工作效率和责任感。
2. 规范组织流程:办公室岗位职责牌还可以规范组织内部流程。
它提供了不同岗位之间的关系和沟通方式,使工作流程更加顺畅。
同时,它也为员工提供了一个参考工具,以便他们随时查阅职责和流程信息。
3. 提高工作效率:未能清晰定义岗位职责会导致工作效率低下和资源浪费。
借助办公室岗位职责牌,员工可以快速了解自己和他人的职责,避免不必要的沟通和误解,从而提高工作效率。
4. 帮助新员工适应:对于新员工来说,熟悉和适应新的工作环境是一项挑战。
办公室岗位职责牌可以作为他们的参考指南,帮助他们快速了解和适应工作内容和流程。
工地岗位职责牌尺寸在建筑工地上,为了保证工人与管理人员的安全,明确各个岗位的职责非常重要。
这就需要在工地上设置岗位职责牌,以便提醒工人并保证他们清楚自己的职责。
而牌的尺寸大小对于牌的可读性和使用效果有着重要的影响。
牌的尺寸应根据实际情况和安全要求来确定。
下面将从不同角度进行讨论,以确定合适的牌尺寸。
1. 可读性工地岗位职责牌的主要目的是让工人能够清楚地了解自己的职责,从而做到位、减少事故发生的可能性。
因此,在确定牌的尺寸时,要确保字体大小适应牌的尺寸,以便工人能够迅速读取信息。
通常情况下,建议牌的尺寸足够大,以便字体大小适中,字体清晰可辨。
2. 可视性牌的尺寸还应该根据工地上的可视距离来确定。
在大型建筑工地上,由于视觉障碍物,如建筑物、机械设备等,牌的可视距离可能会受到限制。
因此,牌的尺寸应足够大,以便工人在较远的距离内能够明确看到牌上的内容。
这样可以避免信息的模糊性和误解,并确保工人能够充分了解自己的职责。
3. 路过人员的可读性除了工人外,工地上可能还有其他路过人员,如访客、监管部门人员等。
对于这些人员,他们可能没有接受过相关培训或了解相关规定,因此工地岗位职责牌对他们来说更为重要。
牌的尺寸应考虑到这些人员的需求,以便他们也能够清楚地了解工地各个岗位的职责。
因此,建议在牌的尺寸上,应该能够保证清晰可读,不论是从近距离还是远距离观察。
总结起来,工地岗位职责牌的尺寸应该足够大,以确保工人、路过人员能够清晰地了解各个岗位的职责。
合适的字体大小和牌的可视性也是重要的考虑因素。
然而,具体的尺寸大小需要根据实际情况和安全要求进行综合考虑。
在设置牌的时候,还要确保牌的摆放位置合理,以便工人和其他人员能够方便地看到牌并理解其中的内容。
通过合适的尺寸和布局,工地岗位职责牌能够更有效地发挥作用,提高工地的安全性和工作效率。
以上是关于工地岗位职责牌尺寸的一些讨论。
在设计和设置工地岗位职责牌时,请务必遵循相应的法律法规和安全标准,并在实际使用中不断进行改进和调整,以确保牌的有效性和可用性。
办公室岗位职责牌尺寸
办公室岗位职责牌是企业管理中一项常见的管理工具,它可以帮助
员工了解并正确履行自己的工作职责。
而一张清晰、美观的岗位职责牌,则可以更好地起到管理作用。
那么,关于办公室岗位职责牌,它
的尺寸应该是多少呢?
在一般情况下,办公室岗位职责牌的尺寸应该控制在A4纸张大小
之内。
A4尺寸为210mmx297mm,与普通的打印纸张大小相同,容易
打印、悬挂和存放,同时占用的空间较小,非常适合办公室的使用。
当然,在实际使用中,牌的大小也可以根据实际需要进行微调,以最
大程度地反映工作职责,同时确保规格美观、易读。
此外,尽管尺寸大小取决于实际需要,但是在设计牌时,应该严格
按照岗位职责和公司文化来规范格式。
牌面文字要简洁明了、字迹工整,尽量减少冗余的信息,使用企业常用的字体,使得使用者在每天
的工作中一目了然。
综上所述,办公室岗位职责牌的尺寸应该控制在A4纸张大小之内,同时尺寸的调整应该根据实际需要进行微调。
在制作过程中,应严格
按照公司文化规范格式,及时更新内容,保证准确性与时效性。
同时,尽量将其规格美观化,使得员工可以更好地理解、记忆和遵守工作规范。
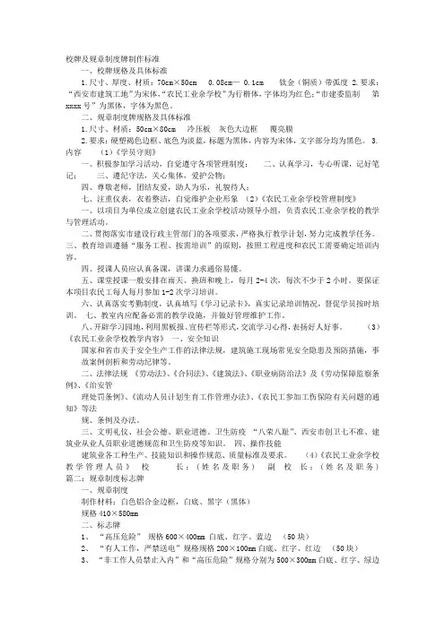
校牌及规章制度牌制作标准一、校牌规格及具体标准1.尺寸、厚度、材质:70cm×50cm 0.08cm— 0.1cm 钛金(铜质)带弧度2.要求:“西安市建筑工地”为宋体,“农民工业余学校”为行楷体,字体均为红色;“市建委监制第xxxx号”为黑体,字体为黑色。
二、规章制度牌规格及具体标准1.尺寸、材质:50cm×80cm 冷压板灰色大边框覆亮膜2.要求:硬塑褐色边框、底色为淡蓝,标题为黑体,内容为宋体,文字部分均为黑色。
3.内容(1)《学员守则》一、积极参加学习活动,自觉遵守各项管理制度;二、认真学习,专心听课,记好笔记;三、遵纪守法,关心集体,爱护公物;四、尊敬老师,团结友爱,助人为乐,礼貌待人;七、注重仪表,衣着整洁,自觉维护企业形象(2)《农民工业余学校管理制度》一、以项目为单位成立创建农民工业余学校活动领导小组,负责农民工业余学校的教学与管理活动。
二、贯彻落实市建设行政主管部门的各项要求,严格执行教学计划,努力完成教学任务。
三、教育培训遵循“服务工程、按需培训”的原则,按照工程进度和农民工需要确定培训内容。
四、授课人员应认真备课,讲课力求通俗易懂。
五、课堂授课一般安排在雨天、换班和晚上,每月2-4次,每次不少于2小时。
要保证本项目农民工每人每月参加1-2次学习培训。
六、认真落实考勤制度,认真填写《学习记录卡》,真实记录培训情况,督促学员按时培训。
七、教室内应配备必需的教学设施,并做好管理维护工作。
八、开辟学习园地,利用黑板报、宣传栏等形式,交流学习心得,表扬好人好事。
(3)《农民工业余学校教学内容》一、安全知识国家和省市关于安全生产工作的法律法规,建筑施工现场常见安全隐患及预防措施,事故案例剖析和劳动纪律等。
二、法律法规《劳动法》、《合同法》、《建筑法》、《职业病防治法》及《劳动保障监察条例》、《治安管理处罚条例》、《流动人员计划生育工作管理办法》、《农民工参加工伤保险有关问题的通知》等法规、条例及办法。
办公室岗位职责牌尺寸随着企业规模的不断扩大,员工岗位职责的明确化变得越来越重要。
为了帮助员工更好地了解自己的工作职责,许多企业都会在办公室内张贴岗位职责牌。
那么,办公室岗位职责牌的尺寸是多少呢?一、什么是办公室岗位职责牌?办公室岗位职责牌是指标明员工岗位职责的牌子,一般张贴在员工的工作区域内,如办公桌前面或接待区域。
这种牌子通常上面标明了该员工的职位、职责和工作重点,可以帮助员工更好地了解自己在企业中所扮演的角色,更好地完成自己的工作任务。
二、办公室岗位职责牌尺寸标准是多少?虽然办公室岗位职责牌的尺寸并没有强制性的规定,但在实际生产中为了更好的规范化,一般建议这种牌子的尺寸为A4纸的大小。
A4纸是国际上常见的标准文档纸张尺寸,大小为210毫米×297毫米。
使用A4纸大小的办公室岗位职责牌,既方便生产、印刷,又方便员工阅读和理解。
需要注意的是,虽然A4纸是最常见的办公室岗位职责牌尺寸,但一些企业在实际应用中也可能会根据自己的需求进行一些改变,如选择A3纸尺寸等。
三、办公室岗位职责牌的制作方法对于办公室岗位职责牌的制作,一般可以分为以下三个步骤:1.设计:首先,需要制定岗位职责牌的设计方案,包括牌子名称、版面设计、字体字号等。
2.印刷:根据设计方案,可以选择自行印刷或委托专业印刷公司进行印刷。
3.张贴:将已印刷好的岗位职责牌张贴在员工的工作区域内,如办公桌前面或接待区域。
四、结语办公室岗位职责牌的明确化,不仅可以帮助员工更好地理解自己的职责,进而更好地完成工作任务,同时也有助于企业制定合理、可行的工作流程,提高企业整体效益。
在制作办公室岗位职责牌的时候,尽可能选择A4纸尺寸,既方便生产、印刷,又方便员工阅读和理解。
工牌尺寸标准工牌作为一种身份识别的工具,在企业和机构中得到了广泛的应用。
它不仅能够方便地识别员工的身份,还能够增强企业的形象和员工的归属感。
而工牌的尺寸标准对于制作和佩戴都有着重要的意义。
在制作工牌时,尺寸标准的合理选择能够确保工牌的美观、实用和舒适性。
因此,本文将就工牌尺寸标准进行探讨和分析。
首先,工牌的尺寸标准应该符合实际佩戴的需求。
一般来说,工牌的尺寸不宜过大,过大的工牌会给员工佩戴带来不便,也不美观。
而过小的工牌则会影响身份识别的效果。
因此,合理的工牌尺寸应该能够容纳姓名、职位、公司标识等信息,同时又不至于太大,便于佩戴和携带。
其次,工牌的尺寸标准应该考虑到制作工艺和材料的限制。
不同的制作工艺和材料对工牌尺寸都有一定的要求。
比如,如果选择了特殊的工艺或材料,可能会对工牌的最小尺寸有所限制;而如果工牌尺寸过大,可能会增加制作成本。
因此,在确定工牌尺寸标准时,需要充分考虑到制作工艺和材料的实际情况,以便更好地实现工牌的制作和使用。
另外,工牌的尺寸标准还应该考虑到不同行业和职位的特殊需求。
比如,一些需要频繁出入安全区域的员工可能需要带有IC卡功能的工牌,这就需要在尺寸上留出相应的空间。
而一些高端企业或特定行业的工牌可能需要更加精致和个性化的设计,这也会对尺寸标准提出更高的要求。
因此,在确定工牌尺寸标准时,需要根据具体的行业和职位特点进行灵活调整,以满足不同员工的实际需求。
总的来说,工牌尺寸标准的确定需要综合考虑实际佩戴需求、制作工艺和材料限制,以及不同行业和职位的特殊需求。
只有合理地确定了工牌尺寸标准,才能更好地实现工牌的制作和使用。
希望本文的探讨能够对工牌尺寸标准的确定有所帮助,为企业和机构提供更好的工牌设计和制作方案。
一、规章制度制作材料:白色铝合金边框,白底、黑字(黑体)规格410×580mm二、标志牌1、“高压危险” 规格600×400mm 白底、红字、蓝边(50块)2、“有人工作,严禁送电”规格规格200×100mm白底、红字、红边(50块)3、“非工作人员禁止入内”和“高压危险”规格分别为500×300mm白底、红字、绿边(各20块)4、“停电” 、“送电”、“备用”牌规格200×100mm 停电牌用绿字,送电牌用红字,备用牌用黄字(停电和送电各100块,备用30块)5、“局扇专用开关”和“局扇专用变压器”规格200×300mm白底红字(各10块)以上标志牌表面采用反光材料喷涂三、地面变电所标志牌1、“禁止合闸有人工作!”规格200×160mm和80×65mm 白底,红色圆形斜杆,黑色禁止标志符号,字体:黑体(50块)2、“禁止合闸线路有人工作!”规格200×160mm和80×65mm 白底,红色圆形斜杆,黑色禁止标志符号,字体:黑体(50块)3、“禁止分闸” 规格200×160mm和80×65mm 白底,红色圆形斜杆,黑色禁止标志符号,字体:黑体(50块)4、“在此工作” 规格:250×250mm和80×80mm 衬底为绿色,中间直径200mm和65mm 白圆圈,字体黑字,写于白圆圈中。
(50块)5、“止步,高压危险!“规格300×240mm和200×160mm 白底,黑色正三角形及标志符号,衬底为黄色。
字体:黑体(50块)6、“从此上下” 规格250×250mm衬底为绿色,中间直径200mm白圆圈,字体:黑体(50块)7、“从此进出” 规格250×250mm衬底为绿色,中间直径200mm白圆圈,字体:黑体、黑字,写于白圆圈中。
6S常用的管理标识牌1.房间命名标识牌(1)目的标识公司现场范围内各房间的功能,便于全员查找指定地点。
(2)对象所有办公室、会议室、库房、工作间等。
(3)标准✧颜色和L OGO(徽标)依据大唐国际托克托发电V I 系统的规定。
✧制作:外委加工。
✧材料:铝型材。
✧规格:双面制作,宽300 mm×高120 mm。
✧安装:垂直或紧贴墙面固定于房间门外的统一位臵(一般为左侧)。
(4)图例红C MYK:C0,M100,Y100,K02. 办公桌工作牌(1)目的标识办公室或工作现场个人专用办公桌。
可以粘贴或摆放在桌面上的指定位臵,以便能够方便地知道此位臵坐的是何人;当在此位臵办公的人不在时,其他人能够知道其联系方式,便于快速找到此人。
(2)对象办公室或工作现场个人专用办公桌。
在托电公司及项目部的部分班组,班组成员共用一个大会议桌作为办公台,在每个人的专属区域,也可使用本标识牌。
(3)标准✧颜色和L OGO(徽标)依据大唐国际托克托发电V I 系统的规定。
✧制作:彩色打印并塑封。
✧材料:230g 白板纸和护卡膜。
✧推荐规格:宽90 mm×高60 mm。
✧安装:双面胶粘贴于办公桌或办公台上便于人员看到的指定位臵。
也可以制作成标识牌,放在桌面或台面上指定的位臵。
(4)图例蓝C MYK:C100,M60,Y0,K6红C MYK:C0,M100,Y100,K03. 岗位工作牌(1)目的标识不同的人在不同的时间段内使用的同一个工作台。
一般是制作成标识牌,在本人当班的时候,把标识牌摆放在台面上的指定位臵。
可以将本岗位所有人员的工作牌摆放在同一个卡槽中,某人当班时,将本人的工作牌放在卡槽的最前面,以便能够方便地知道此位臵坐的是何人;当在此位臵办公的人不在时,其他人能够知道其联系方式,便于快速找到此人。
(2)对象工作现场不同的人在不同的时间段内使用的同一个工作台。
如:倒班人员在当班的时候,本班的某个员工使用的是上班同职位员工使用的同一个工作台,当某人当班时候,就把自己的岗位工作牌摆放在指定位臵的最前方。
公司牌匾标准尺寸竖条公司牌匾作为企业的标识和门面,具有非常重要的作用。
一块好的牌匾不仅可以吸引顾客的注意,还能够提升企业的形象和知名度。
在设计公司牌匾时,尺寸是一个非常重要的因素,特别是竖条的尺寸设计更是需要精准考量。
下面我们就来探讨一下公司牌匾标准尺寸竖条的相关内容。
首先,公司牌匾的标准尺寸竖条需要根据实际情况来确定。
一般来说,公司牌匾的尺寸应该根据门面的大小来确定,不能太大或太小。
如果门面比较宽敞,牌匾可以适当放大,这样更容易被人看到;如果门面较窄,则需要适当缩小尺寸,以保证不会显得过于拥挤。
因此,在设计公司牌匾时,要充分考虑门面的大小和周围环境,以确定合适的尺寸。
其次,公司牌匾的标准尺寸竖条还需要考虑到远处可见的效果。
一块好的牌匾应该能够在远处就能够被人看到,并且能够清晰地辨认出公司的名称和标识。
因此,在确定尺寸时,需要考虑到远处可见的效果,尤其是在繁华的商业街或者高楼林立的地方,牌匾的尺寸就显得尤为重要。
另外,公司牌匾的标准尺寸竖条还需要考虑到材质和制作工艺。
一般来说,牌匾的制作材质有金属、亚克力、LED灯等,不同的材质对尺寸的要求也有所不同。
比如,LED灯箱牌匾需要考虑到灯光的照射范围,因此尺寸的确定需要更加精准;而金属或者亚克力的牌匾则相对灵活一些,但也需要考虑到材质的稳定性和耐久性。
最后,公司牌匾的标准尺寸竖条还需要考虑到字体和图案的设计。
尺寸的确定应该能够容纳清晰、易读的字体和图案,不宜过小或者过大,否则会影响视觉效果。
同时,还需要考虑到字体和图案与整个门面的协调性,以及与公司的品牌形象是否一致,这样才能够设计出一块符合公司形象的牌匾。
综上所述,公司牌匾的标准尺寸竖条需要根据实际情况来确定,考虑到门面大小、远处可见效果、材质和制作工艺、字体和图案设计等因素。
只有综合考虑这些因素,才能够设计出一块符合公司形象和实际需要的牌匾,提升企业形象,吸引更多的顾客。
因此,在设计公司牌匾时,尺寸的确定是非常重要的,需要慎重考虑,不能草率行事。
工作牌尺寸制作标准为规范工作牌设计制作制作标准,加强挂绳制作管理,提高工作效率,制订本标准。
一、工作牌标准材质分别:1.纸质工作牌2.PVC工作牌3.PVC人像工作牌二、工作牌类型主要分别为:1.企业员工工作牌2.展会工作牌3.会议工作牌4.嘉宾工作牌、出席证三、工作牌尺寸制作款式有:1.横版2.竖版四、工作牌尺寸制作标准:1.企业员工工作牌尺寸制作标准:如公司是根据卡套来定制工作牌,卡芯出尺寸不固定。
比如卡套外框大小:65*105mm,工作牌的大小制作尺寸是56*90mm假如公司没有规定卡芯尺寸,则一般都是使用身份证的大小的企业员工工作牌标准尺寸如下,规格:卡套外框大小:65*105mm内置卡片大小:56*90mm(即3寸)注:企业员工工作牌标准制作款式选择用:竖版,因为竖状的工作牌上面是需要搭配一条挂绳,挂绳是可以定制公司形象的LOGO和名称,方便传递信息给客户。
厂牌员工标准制作款式选择用:横版,因为方便员工更好更安全的操作作业。
尺寸制作标准横版尺寸卡套外框大小:75*100mm内置卡片大小:55*90mm2.展会工作牌尺寸制作标准:大家对展销会等大型活动并不陌生,一般去过展会的人都知道,商家们把展会工作牌做的越大越好,是因为方便客户对自己产品的名称印象更深刻,更加注意到我们,其实展会工作尺寸最合适的制作标准规格:卡套外框大小:82*122mm内芯*卡片大小:71*107mm或规格:卡套外框大小:95*126mm内置卡片大小:85*107mm用以上这两种尺寸来做的展会工作牌最美观,要比企业员工工作牌要大点。
注:展会工作牌标准制作款式选择用:竖版,用途性质跟企业员工工作牌是一样的,方便传递信息给客户,打造形象。
3.会议工作牌和嘉宾工作牌、出席证尺寸制作标准一般都是采用横竖状,横版规格:卡套外框大小:75*100mm内置卡片大小:55*90mm(即3寸竖版规格:卡套外框大小:82*122mm内芯*卡片大小:71*107mm这标准中等尺寸是参考会议使用到的,不必过于很小或是很大注:会议工作牌和嘉宾工作牌、出席证款式分别横竖两个款式,用途与会议上,方便与管理人员检查或是证明自己身份。
工作证尺寸标准
工作证尺寸标准是一套专门针对工作证印制的尺寸规范,主要用于保证工作证印制内容的完整和可读性,以及工作证外观的美观。
首先,工作证尺寸标准统一使用A4纸张,尺寸为210mm×297mm,纸张质量统一使用80g的普通白卡纸,外观平整无死皱,色泽均匀。
其次,工作证的印制内容一般为照片、证件号、姓名、性别、民族、出生日期、住址、部门及职务等,照片尺寸为35mm×45mm,照片头部与工作证上边缘的距离为5mm,位于工作证的右上角;其他内容的字号为小五号,字间距为2mm,字体颜色为黑色,字体类型为宋体;文字与照片之间的距离为3mm;文字与工作证边缘的距离为
5mm。
最后,工作证的外观要求采用单色印刷,采用双层烫金处理,印刷方式为冷印,印刷颜色为浅灰色,烫金部分为黄色。
综上所述,工作证尺寸标准是一套精心制定的规范,旨在完善工作证的印制质量,提高工作证的质量,有效提升工作效率。
工作牌尺寸制作标准
说起工作牌尺寸制作标准,很多人都分不清楚,也是伤脑经的问题,为了大家方便知道工作牌尺寸制作标准,可以参考如下:
一、工作牌标准材质分别:
1.纸质工作牌
2.PVC工作牌
3.PVC人像工作牌
二、工作牌尺寸制作标准类型分别为:
1.企业员工工作牌
2.展会工作牌
3.会议工作牌
4.嘉宾工作牌
5.代表证
6.出席工作牌等等。
三、工作牌尺寸制作款式有:
1.横版
2.竖版
四、工作牌尺寸制作标准:
1.企业员工工作牌尺寸制作标准假如公司有卡套是根据卡套来定制工作牌,比如说卡套外框大小:65*105mm,工作牌的大小制作尺寸是56*90mm
假如不知道企业员工工作牌标准尺寸,一般都是使用身份证的大小制作企业员工工作牌,标准尺寸如下:规格:卡套外框大小:65*105mm 内置卡片大小:56*90mm(即3寸或是规格:卡套外框大小:82*122mm 内芯*卡片大小:71*107mm
注:1..企业员工工作牌标准制作款式选择用:竖版,因为竖状的工作牌上面是需要搭配一条挂绳,挂绳是可以定制公司形象的LOGO和名称,方便传递信息给客户。
1.1厂牌员工标准制作款式选择用:横版,因为方便员工更好更安全的操作作业。
尺寸制作标准横版尺寸卡套外框大小:75*100mm 内置卡片大小:55*90mm(即3寸
2.展会工作牌尺寸制作标准,大家对展销会并不陌生,一般去过展会的人都知道,商家们把展会工作牌做的越大越好,是因为方便客户对自己产品的名称印象更深刻,更加注意到我们,所以说展会工作尺寸制作标准在:规格:卡套外框大小:82*122mm 内芯*卡片大小:71*107mm 或规格:卡套外框大小:95*126mm 内置卡片大小:85*107mm要比企业员工工作牌要大点。
注:展会工作牌标准制作款式选择用:竖版,用途性质跟企业员工工作牌是一样的,方便传递信息给客户,打造形象。
3.会议工作牌和嘉宾工作牌、出席证尺寸制作标准,一般都是采用横竖状,横版尺寸卡套外框大小:75*100mm 内置卡片大小:55*90mm(即3寸竖版规格:卡套外框大小:82*122mm 内芯*卡片大小:71*107mm,这标准中等尺寸是参考会议使用到的,不必过
于很小或是很大。
注:会议工作牌和嘉宾工作牌、出席证款式分别横竖两个款式,用途与会议上,方便与管理人员检查或是证明自己身份。