工业革命图片- 工业革命为什么首先发生在英国?.
- 格式:ppt
- 大小:2.38 MB
- 文档页数:17
为什么工业革命最先在英国产生财管2班 156030213 刘佳惠工业革命首先发生在英国,是因为当时英国具备了进行工业革命的条件,而其它国家却不具备,那么这些条件是什么呢?首先在1640年时,英国爆发了资产阶级革命,1688年,“光荣革命”后,英国确立了君主立宪制的资产阶级专政,威廉和玛丽共同即位,威廉称威廉三世。
它开始从议会多数党中挑选大臣,协助统治,这个时期,辉格党经常占议会多数,所以,辉格党长期执政,而托利党执政时候很少,此后,两党轮流执政局面形成。
在此期间,英国的内阁制也基本定形,华尔-波尔执政时期,经常以财政大臣身份主持内阁会议,成为实际上的首相,议会内阁制的确立,保证了英国资产阶级的有效统治,为工业革命提供了政治条件。
其次,英国具有地理上隔绝于欧洲大陆之外的优势,这样的话,英国可以偏居一隅,而不参加欧洲大陆上各个国家,家族的战争与争夺。
英国便可以拥有一个相对稳定的和平环境进行发展,同时她的财政也就比较的宽松。
(从法国革命之后,由于其地理位置可见这是多么重要)并且,由于英国的地理优势,便于海上的贸易,殖民地贸易的发展,开辟了市场,导致商业的发展,对于利益的渴望,促进了生产力的发展,从而产生了对于新式科技的需求由于当时英国的采煤工业与炼铁工业占据领先地位,并且在银行业也发展较快,更重要的是,许多的企业家集中在英国,而且由于圈地运动,英国的劳动力也十分的丰富,(而法国则是给农民更多的土地)。
英国资本原始积累的另一重要来源,是大规模的殖民掠夺,贩卖奴隶和海外贸易。
英国位于大西洋中的不列颠岛上,东南隔北海、多佛尔海峡、英吉利海峡与欧洲大陆相望。
因此,英国居民的海外生活早已有之。
9世纪晚期,已筹建海上舰队。
随着新航路的发现,地处新航路的英国,具备了扩大海外贸易得天独厚的条件。
但是,拥有欧洲啊大海军和舰队的西班牙控制欧美之间的大西洋水域,号称“殖民先锋”的葡萄牙控制着绕过好望角的东方航道。
一连串的英国探险家,欲避开强敌,开辟从英国东北、西北经大西洋前往东方的航道,都没有成功。
为什么工业革命首先发生在英国?史学界主要有以下六种不同的观点:第一种观点认为,英国之所以成为工业革命的故乡,是因为英国首先具备了工业革命所需要的政治、经济和技术前提。
在政治方面。
英国是第一个发生具有世界影响的资产阶级革命的国家,革命推翻了封建专制制度,打击和削弱了大封建主的势力,扫除了资本主义经济发展的主要障碍。
从17世纪末到18世纪初,英国建立了有利于资本主义发展的君主立宪政体、两党制和内阁制,并采取了一系列促进商业、航运和工业发展的政策,大大解放了生产力。
经济方面。
在资产阶级革命前后,英国把圈地运动、国债和税收制度、殖民掠夺及奴隶贸易等作为原始积累的主要手段,在积累资本、形成雇佣劳动大军、开辟国内外市场和提供工业原料等方面起了巨大作用,为工业革命准备了必要的经济前提。
在技术方面。
工业革命前,英国的手工工场比较发达,分工较细,手工业工人技术水平比较高。
同时,在自然科学方面,奠定了经典力学基础的牛顿,又在热学方面确定了冷却定律。
波义耳用试验证明了气压升降原理,确立了气体定律,等等。
这些,也在一定程度上为技术革命准备了条件。
(王荣堂:《世界近代史》上册,吉林人民出版社,1980年;杨云、刘书林《近代世界重大理论问题探讨》,山东大学出版社,1993年;伊敏、张兹署:《中外历史新编——世界近代史》,贵州人民出版社,1989年。
)第二种观点从市场贸易、文化条件、政府措施以及精神因素等方面,阐释了英国工业革命的原因。
第一,国外市场贸易对英国的技术和工业大发展起了关键性的作用。
非奢侈品手工技术和市场竞争能力是英国工业化的主要前提。
第二,英国的知识和文化条件比欧洲大陆其他国家优越。
第三,政府重视和采取一系列有效措施是这次技术革命和产业革命的必要保证。
这些措施主要有:颁布专利法、禁止熟练技工出境、禁止工具、机器图纸和机器出口等。
第四,精神因素是英国这次革命的极重要条件。
这种精神因素主要是指17、18世纪英国中下层的商人、手工业者和作坊主的清教徒式的刻苦奋斗和创业精神。
为什么工业革命首先发生在英国?而不是其他国家,这可不是偶然前言1765年,织工哈格里夫斯发明了“珍妮纺织机”的出现首先在棉纺织业引发了发明机器,进行技术革新的连锁反应,揭开了工业革命的序幕。
1776年,随着瓦特蒸汽机的发明,使之成为“万能的原动机”,在工业上得到广泛应用。
他开辟了人类利用能源新时代,使人类进入“蒸汽时代”。
这是人类历史上重要的一步,这象征着人类开始迈进工业时代。
蒸汽机最开始是用来仿制纱布的机械,它可以有效地提高产量和节约当时的生产成本。
英国的纺织业在欧洲大陆上一直都是十分薄弱的,而蒸汽机的发明极大地促进了英国纺织业的发展,纺织业的快速发展也同样吸引到了其他工业项目的目光,这就引起来了新一轮的技术革命。
这是一场注定会留名青史的工业革命,它出现以后给人类的未来带来了深远的影响,它改变了人类的生产方式和生活方式,也奠定了未来大规模工业化的基础。
这场工业革命是从英国开始的,那到底是什么使得工业革命最开始会发生在英国呢?法国荷兰同样有着大规模工业化的基础,可为什么这场工业革命偏偏发生在英国?今日我就带着大家从多方面的角度来分析一下,是什么在英国这片土地上催生了工业革命?英国国内形势是形成工业革命的主要原因之一•英国建立了有利于资本主义发展的政治框架在光荣革命之后,英国建立了君主立宪制的政治体制,在英国形成了一种十分有利于资本主义发展的政治框架,并且革命者制定了一部有利于资本主义发展的法律。
国家牢牢地被掌握在资产阶级政权的手里,而随着时间的进行,君主也只不过是成为了一个受到资本摆布的虚君罢了。
在这样宽松政治体制之下,给英国的资本主义发展带来了极大的便利。
英国的法律强调自由和私人财产神圣不可侵犯,公众的财产不可能被王族或者贵族随意的掠夺,这为资本家经商提供了很大的动力。
光荣革命是一场同时兼顾了当时资产阶级和新贵族所要达成的政治目的革命,这场革命建立了一个可以完美兼顾大部分国内阶级利益的稳定政治体制。
工业革命首先发生在英
国的原因
标准化管理处编码[BBX968T-XBB8968-NNJ668-MM9N]
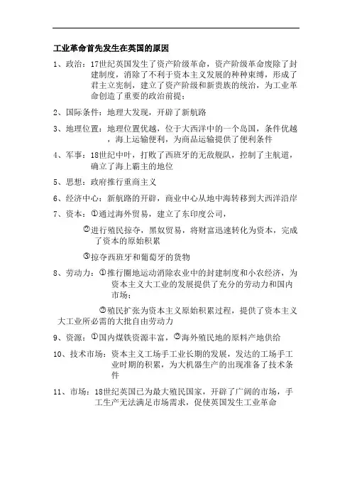
工业革命首先发生在英国的原因
1、政治:17世纪英国发生了资产阶级革命,资产阶级革命废除了封建制度,消除了不利
于资本主义发展的种种束缚,形成了君主立宪制,建立了资产阶级和新贵族的
统治,为工业革命创造了重要的政治前提;
2、国际条件:地理大发现,开辟了新航路
3、地理位置:地理位置优越,位于大西洋中的一个岛国,条件优越,海上运输便利,为
商品运输提供了便利条件
4、军事:18世纪中叶,打败了西班牙的无敌舰队,控制了主航道,确立了海上霸主的地
位
5、思想:政府推行重商主义
6、经济中心:新航路的开辟,商业中心从地中海转移到大西洋沿岸
7、资本:○1通过海外贸易,建立了东印度公司,
○2进行殖民掠夺,黑奴贸易,将财富迅速转化为资本,完成了资本的原始积累
○3掠夺西班牙和葡萄牙的货物
8、劳动力:○1推行圈地运动消除农业中的封建制度和小农经济,为资本主义大工业的发
展提供了充分的劳动力和国内市场;
○2殖民扩张为资本主义原始积累过程,提供了资本主义大工业所必需的大批自由劳动力
9、资源:○1国内煤铁资源丰富,○2海外殖民地的原料产地供给
10、技术市场:资本主义工场手工业长期的发展,发达的工场手工业时期的积累,为大机
器生产的出现准备了技术条件
11、市场:18世纪英国已为最大殖民国家,开辟了广阔的市场,手工生产无法满足市场
需求,促使英国发生工业革命。
【历史史料】为什么1750年代工业革命首先在英国爆发英国领先一步建立起私有产权制度,为工业革命的到来建立起有利的制度环境。
工业革命开始于1750年代,它极大地改变了人类的生产生活方式和人类社会的形态。
新经济史学家道格拉斯诺斯做过一个假想:如果一个古希腊人穿越到1750年的英国,他会发现很多东西似曾相识;可是如果这个希腊人晚了两个世纪到来,他会发现自己来到了一个完全不同的世界。
从短期来看,工业革命的发生迅速提高了英国的国力,随着革命成果的扩散,西方世界实现了整体“崛起”。
有一个问题一直困惑着史学家,那就是工业革命为何发生在英国,而不是遥远的东方,或者欧洲大陆?要知道,在18世纪,欧洲大陆有两个国家长期是英国的强硬竞争对手——法国和西班牙。
法国有辽阔的国土,西班牙则掌握着来自新大陆的源源不断的金银,为什么最后机遇落到了英国人的头上?诺斯给出的答案是:在工业革命之前,英国率先发展出了有效的私有财产权制度。
作为产权制度中的一环,专利制度的建立对英国工业革命的发生有直接而显著的影响。
早在工业革命一个多世纪之前的1624年,英国颁布了《专利法》,该法案规定,发明人享有14年的专利和特权,“在此期间内,任何人不得使用这项发明。
”这部专利法被看作现代专利制度的最早起源。
有研究者统计,《专利法》出台后的两个世纪里,英国进入了发明创造的高峰期。
1680—1689年,登记了53项发明专利。
1690—1699年则达到了102项。
1700—1759年,发明专利总数达379项。
1630年,英国最先获得了蒸汽机的专利。
1663年,爱德华萨默塞特获得了一种蒸汽泵的专利。
1764年,哈格里夫斯发明了珍妮纺纱机,并于1770年登记了专利,该专利在英国得到了广泛推广。
1783年,亨利考特等发明了搅钢法,并于1784年登记了专利,由此实现了专业化生产。
由于专利制度的保障,很多富人投资于各种发明创造。
专利保护的排他性特征,为新发明的市场结果提供了必要的制度保证。
工业革命为什么发生在英国而不是西班牙?工业革命为什么发生在英国而不是西班牙?工业革命是以机器生产取代手工劳动、以工厂制度取代家庭作坊和手工工场的过程。
工业革命最早发源于英国,从18世纪60年代开始到19世纪中期基本结束,历时一个世纪。
工业革命所起的作用是无比巨大的。
工业革命无论如何都可能是自农业和城市发明以来,世界历史上最重要的事件。
而且,它由英国发端,这显然不是偶然的。
倘若18世纪有一场发动工业革命的竞赛,那么,真正参加赛跑的国家只有一个。
在欧洲,从葡萄牙到俄国,每个开明专制国家的工业和商业都有长足的进步,这种进步都是由每个开明王国中那群明智且经济概念并不幼稚的大臣和文职官员所推动的,他们每一个人至少都像当今的统治者那样关心经济。
有一些小国和地区的工业化确实给人留下了相当深刻的印象,比如萨克森和列日的主教辖区,尽管它们的工业实力太小、太具地方性,还不能像英国那样产生世界性的革命影响。
不过我们却可清楚地看到,即使在革命发生以前,英国在每人平均的生产量和贸易额方面已经远远地走在它主要的潜在竞争对手之前,即使在总产量和贸易总额上彼此还相差无几。
关于英国工业革命的原因,说法多样。
例如有“单因论”、“多因论”、“革命论”和“进化论”。
实际上,英国工业革命的发生,是英国社会、经济、政治发展的结果,同时也和欧洲其他的国家有关。
通常我们在论及英国工业革命发生的原因时强调科技的进步与少数天才人物的创造。
但是这两点都有待商榷。
在当时“在自然科学方面,法国几乎肯定走在英国之前。
法国大革命相当大程度地加强了这种优势,至少在数学和物理学方面是如此。
因为,在法国,科学受到革命的鼓励,而在英国,反动派则怀疑科学。
”工业革命不能仅仅归因于一小群发明者的天才。
天才无疑起了一定的作用,然而,更重要的是18世纪后期起作用的种种有利力量的结合。
除了在强有力的需要的刺激下,发明者很少作出发明。
作为种种新发明的基础的许多原理在工业革命前数世纪已为人们所知道,但是,由于缺乏刺激,它们未被应用于工业。