清华大学研究生资助奖励办法(简) - 清华大学研究生招生网
- 格式:pdf
- 大小:267.50 KB
- 文档页数:2
清华大学研究生奖助工作实施办法清华大学研究生奖助工作实施办法第一章总则第一条为激励研究生勤奋学习、潜心科研、勇于创新、积极进取,在全面实行研究生教育收费制度的情况下更好地支持研究生顺利完成学业,根据《财政部国家发展改革委教育部关于完善研究生教育投入机制的意见》(财教〔2013〕19号)、《财政部教育部关于印发<研究生学业奖学金管理暂行办法>的通知》(财教〔2013〕219号)、《财政部教育部关于印发<研究生国家助学金管理暂行办法>的通知》(财教〔2013〕220号)等上级文件精神,结合我校实际情况,制定本实施办法。
第二条所有纳入全国研究生招生计划的研究生在学期间均应缴纳学费。
学校统筹利用国家财政拨款、学校自筹经费、科研经费和社会捐助等资金,充分发挥学校、院系和导师的积极作用,努力争取各方面资源,进一步完善包括学业资助、优秀奖励、勤工俭学、困难补助、助学贷款等方面的研究生奖助政策体系。
充分发挥奖助政策对研究生的激励与资助作用,调动研究生从事学习及研究的积极性。
第三条学校对研究生各类奖助学金资助年限一般按研究生实际修业年限执行,但不超过本办法规定年限。
第四条各院系应结合专业特色,积极统筹各类资金为研究生设立奖助学金,具体办法由院系自定。
第二章学费第五条学术学位研究生学费标准,按照攻读硕士学位研究生(以下简称“硕士生”)每生每年0.8万元、攻读博士学位研究生(以下简称“博士生”)每生每年1.0万元执行。
专业学位研究生按不同专业学位项目核定的学费标准执行。
第六条学术学位研究生学费原则上按学期收取,每生每学期学费为每学年学费的一半;专业学位研究生学费原则上按学年收取,或按该专业学位项目约定的方式收取。
第七条研究生因故休学、退学、提前结业或经批准转学等,根据研究生在校实际学习时间、学习阶段,原则上按缴费周期(学期或学年)计退部分学费。
第三章学业资助第八条学校按规定向纳入全国研究生招生计划的所有全日制研究生(有固定工资收入的除外)发放国家助学金,补助研究生基本生活支出。
一、申请条件1. 拥护中国共产党的领导,具有正确的政治方向,热爱祖国,愿意为社会主义现代化建设服务,遵纪守法,品行端正;2. 硕士研究生毕业或已获硕士学位的人员、应届硕士毕业生(最迟须在入学前毕业或取得硕士学位)可申请普通博士生;本校二、三年级非定向就业在读硕士生已按学科培养方案的要求学完全部硕士学位课程并完成开题、各科成绩优秀,经导师同意可申请硕博连读生;应届本科毕业生符合推荐免试条件可申请直博生;3.身体健康状况符合规定的体检标准,心理健康;4.有两位与申请学科有关的副教授(或相当职称)以上的专家推荐;5.论文博士生申请人一般应为获硕士学位后有五年以上实际工作经历者,以及个别获学士学位后有八年以上实际工作经历的优秀人才;在本人所从事的学科或专门技术上取得了优异成绩,在国内外核心刊物或重要学术会议上发表过一定数量的研究论文或作为主要完成人获得过国家级、省部级科技成果奖励;具有独立从事科学研究工作的能力,已作出有创新性的成果,基本达到或接近博士学位水平;6.工程博士专业学位的申请人具体要求详见:清华大学创新领军工程博士项目招生简章;7.教育博士专业学位的申请人应具有硕士学位、有5年以上教育及相关领域全职工作经历。
具体要求详见:《清华大学思政课骨干提升计划教育博士项目(2020年)招生简章》、《清华大学教育研究院2020年教育博士专业学位研究生招生简章》。
8.对以同等学力身份申请的人员,还必须同时具备下列条件:1)获得学士学位后在所要申请专业、学科或相近的领域工作六年及以上(从获得学士学位到博士生入学之日),并达到与硕士毕业生同等学力的人员;2)已修完所申请专业的硕士学位课程及选修课程且成绩合格(须提供授课单位的成绩证明);3)已在所申请的学科或相近的研究领域的全国核心期刊上发表过2篇以上的学术论文(以第一或第二作者),或获得省、部级以上与申请学科相关的科技成果奖励(排名前五名);9.只有学位证书而无毕业证书的专业学位申请人在资格审查时必须已获硕士学位,否则按同等学力对待;10.申请人持境外获得的学位证书申请,须通过教育部留学服务中心认证,须提交认证报告;11. 申请人须承诺学历、学位证书和所提交报名材料的真实性,一经招生单位或认证部门查证为不属实,即取消学习资格;12. 申请人存在学术道德、专业伦理、诚实守信等方面问题者,一经查实,不予录取或取消学习资格。
硕士研究生奖助学金一览表随着中国高等教育的不断发展,越来越多的学生参与到硕士研究生学习中来。
对于很多家庭而言,支付高额的学费是一大难题,因此,如何申请硕士研究生奖助学金,成为了很多学生关心的重点之一。
下面是硕士研究生奖助学金的一览表:一、国内硕士研究生奖助学金1.国家建设高水平大学公派研究生项目该项目是一项由中央财政资助的计划,旨在支持国内重点建设高水平大学的硕士研究生(含专业硕士和学术硕士)到海外顶尖高校攻读硕士学位。
该计划招收学术水平优秀的学生,并提供全额奖学金支持,包括学费、住宿费、生活费等方面。
2.中华人民共和国教育部国家留学基金委员会资助项目该项目是由中华人民共和国教育部国家留学基金委员会资助的计划,旨在支持优秀硕士研究生到国际知名大学攻读硕士学位,紧密联系国家的经济建设和社会需求。
该奖学金有全额奖学金和部分奖学金两种形式。
3.地方政府奖学金不同省份、市区都有不同形式的地方政府奖学金。
例如,北京市的硕士研究生奖学金,上海市的硕士研究生国际交流计划,广东省的粤港澳大湾区硕士研究生奖学金等。
4.企业奖学金很多企业都有自己的奖学金计划,通过一定的考试、面试等方式选拔优秀的硕士研究生学生,并提供相应的奖学金支持。
如,中国石化硕士研究生奖学金、工商银行硕士奖学金等。
二、国际硕士研究生奖助学金1.全球最知名的奖学金——罗德奖学金罗德奖学金是全球最知名的奖学金之一,旨在支持世界各国的优秀硕士研究生到牛津大学攻读硕士学位,并提供全额奖学金支持,包括学费、住宿费、生活费等。
2.宏达国际研究生奖学金项目宏达国际研究生奖学金项目是由宏达国际科技有限公司资助的计划,旨在支持优秀的国际硕士研究生到中国顶尖高校攻读硕士学位。
该计划提供全额奖学金支持,包括学费、住宿费、生活费等。
3.欧盟培训学生贷款项目欧盟培训学生贷款项目是由欧洲投资银行资助的计划,旨在支持欧盟以外国家的学生到欧盟顶尖大学攻读硕士学位。
该计划提供低息贷款支持,计划于攻读学位后一年开始偿还。
清华大学博士研究生新生奖学金管理规定(试行) (2010年6月13日研究生院办公会讨论通过)第一章 总 则第一条 为进一步提高博士生培养质量,优化生源结构,激励博士生安心学习和研究,提升博士生的科研创新能力,学校决定设立“博士研究生新生奖学金”(以下简称“博士新生奖”)用于资助优秀博士研究生新生。
第二条 “博士新生奖”面向全校所有学科当年拟录取的全日制学术型非委托非定向博士研究生新生设立,设奖比例向文史哲数理化生等基础学科倾斜。
第三条 “博士新生奖”的经费由学校负责筹集,奖励标准为30,000元/人,全校每年奖励名额为100人左右。
第二章 评 定第四条 “博士新生奖”的评定遵循“公平、公正、公开”的原则。
第五条 “博士新生奖”由研究生院全面负责管理,相关部门和院系协助落实。
第六条 研究生院按照当年博士研究生招生计划和学科特点提出分院系“博士新生奖”当年奖励限额,院系自主决定本单位当年直博生、硕博连读生和普博生的奖励限额。
第七条 “博士新生奖”的评定工作于每年博士生复试录取阶段开展,按直博生、硕博连读生、普博生三类分别在相应时间实施。
第八条 各院系研究生招生工作领导小组负责本院系“博士新生奖”评定工作,校研究生招生工作领导小组负责审批。
第九条 “博士新生奖”获奖名单应在相关院系网站和清华大学研究生招生网公示,公示时间不少于7个工作日。
对“博士新生奖”评审结果有异议者,可在公示期内向研究生招生办公室提起书面申诉。
研究生院审核后提出处理意见,通知相关单位和个人。
第十条 公示无异议后,由研究生院正式发布“博士新生奖”获得者名单。
第三章 发 放第十一条 “博士新生奖”由校财务处在新生入学报到后第一学年内按10个月每月3000元发放。
第十二条 博士生出现下列情况之一者取消“博士新生奖”:1. 因各种原因退学者;2.违反校纪受到处分者;3. 必修课考试成绩不及格者;4. 在学术研究中有弄虚作假行为者;5. 在科研工作或实验中造成重大损失者;6. 其他有损学校声誉等行为者。
清华大学2020年硕士研究生招生简章——盛世清北本文由盛世清北查阅整理,专注清华大学考研信息,为备考清华大学考研学子服务。
以下为2020年清华大学研究生最新招生简章:清华大学坚持社会主义办学方向,贯彻国家的教育方针,坚持按需招生、全面衡量、择优录取和宁缺毋滥的招生原则。
清华大学硕士研究生招生信息均在网上发布,有关信息请浏览“中国研究生招生信息网”(网址: )和“清华大学研究生招生网”(以下简称“清华研招网”,网址: )。
我校以推荐免试和普通招考两种形式招收硕士研究生。
申请免试推荐攻读硕士学位研究生的优秀应届本科毕业生(简称推免生,后同)按教育部政策要求确认免初试资格,经材料审核入围复试者直接参加复试考核。
普通招考分初试和复试两个阶段进行,初试方式分为全国统一考试、联合考试、单独考试三种。
招生对象主要为国家承认学历的应届本科毕业、本科毕业以及具有与本科毕业同等学力的中国公民,应拥护中国共产党的领导,愿为祖国建设服务,品德良好,遵纪守法。
一、推荐免试( 一) 申请条件外校推免生需具备以下条件:1. 在目前就读学校取得教育部推荐免试研究生资格的优秀应届本科毕业生;2. 研究兴趣浓厚,有较强的创新意识、创新能力和专业能力倾向;3. 诚实守信,学风端正,不存在任何有违学术道德、专业伦理等行为,未受过任何处分;本校推免生申请条件以校内推免通知为准。
(二) 申请与报名1、清华研招网推免申请程序外校推免生应按《清华大学2020 年接收外校优秀应届本科毕业生免试攻读博士(硕士)学位研究生的有关要求》登录清华研招网完成推免生网上申请,并按要求向报考院系研究生教学办公室提交书面申请材料。
本校推免生按校内通知要求完成校内申请。
部分院系、专业或项目组办夏令营活动,请关注院系通知。
2、教育部推免服务系统报名获得本科院校免试推荐资格,经我校复试考核获得初步录取资格的申请人,应按我校通知要求登录中国研究生招生信息网推免服务系统(网址为:/tm)完成网上报名、缴纳报名费、复试确认和待录取确认等环节。
清华大学研究生国家奖学金管理办法(2012年12月17日制订,2013年9月11日第一次修订,2014年9月22日第二次修订)一、总则第一条为提高研究生培养质量,奖励高等学校中表现优异的全日制研究生,国家设立研究生国家奖学金。
为做好国家奖学金的评选工作,根据财政部、教育部颁发的《研究生国家奖学金管理暂行办法》和《普通高等学校研究生国家奖学金评审办法》,特制定本办法。
第二条博士研究生国家奖学金奖励标准为每生每年3万元;硕士研究生国家奖学金奖励标准为每生每年2万元。
第三条研究生国家奖学金基本申请条件:1.热爱社会主义祖国,拥护中国共产党的领导;2.遵守宪法和法律,遵守高等学校规章制度;3.诚实守信,道德品质优良;4.学习成绩优异,科研能力显著,发展潜力突出。
第四条研究生国家奖学金每年评审一次。
评审工作应坚持公开、公平、公正、择优的原则,严格执行国家有关教育法规,杜绝弄虚作假。
二、机构和职能第五条学校成立研究生国家奖学金评审领导小组,由校主管领导任组长,由研究生院、党委研究生工作部和就业指导中心负责人,研究生导师代表等组成。
评审领导小组负责制定本校研究生国家奖学金评审管理办法;制定名额分配方案;统筹领导、协调、监督本校评审工作;裁决学生对评审结果的申诉;指定学校党委研究生工作部统一保存本校的国家奖学金评审资料。
第六条各院系成立研究生国家奖学金评审委员会,由院系主任(院长)任主任委员,主管研究生教育的副主任(副院长)、分管学生工作的党委副书记任副主任委员,学位分委员会和学术委员会委员代表、研究生导师代表、研究生工作组组长和学生代表任委员,负责本单位研究生国家奖学金的申请组织、初步评审等工作。
第七条院系评审委员会成员在履行评审工作职责时应遵循以下原则:1.平等原则,即在评审过程中,积极听取其他委员的意见,在平等、协商的气氛中提出评审意见;2.回避原则,即发生与评审对象存在亲属关系、直接经济利益关系或有其他可能影响评审工作公平公正的情形时,应主动向评审委员会申请回避;3.公正原则,即不得利用评审委员的特殊身份和影响力,单独或与有关人员共同为评审对象提供获奖便利;4.保密原则,即不得擅自披露评审结果及其他评审委员的意见等相关保密信息。
国家研究生助学金国家研究生助学金是国家为了扶持优秀的研究生而设立的一种奖励制度。
通过资助学费、生活费和科研经费等方式,鼓励研究生积极投入科学研究和学术探索,提高学术水平和科技创新能力,促进国家的科技进步和社会发展。
下面将从助学金的申请条件、申请流程、资助标准和专项资助等方面进行分析和介绍。
一、申请条件1、研究生要求获得学位前,应当在国家承认的普通高等院校、科研机构或企事业单位攻读全日制研究生学位。
央地财政共同支持的院校优先,专项资助项目另有规定的除外。
2、成绩要求(1)绩点要求:申请二年级(含)及以下在读学生须整个学年平均绩点3.30(含)以上,申请三年级(含)及以上在读学生须整个学年平均绩点3.50(含)以上。
二、申请流程1、符合条件的研究生在网上填写申请表,并上传相关证明材料,包括身份证、学生证、成绩单、论文发表证明、科研经历证明、推荐信等。
2、经所在学院审核通过后,将推荐名单报学校申请人事处审定。
3、学校人事处审核通过并公示,公示期至少5天。
4、待公示期结束后,学校人事处提交审核通过的名单,并按程序向财政部门申请拨付助学金。
5、国家和地方财政共同出资,资助金额直接拨入学生个人银行账户,或学校统一收取后发放。
三、资助标准1、资助对象:在读全日制研究生。
(1)生活费:按月发放生活费,一般在600-3000元之间,按地区和家庭经济情况分阶段设定标准。
(2)学费:资助学费最高限额为5400元/学年。
(3)科研经费:根据学科和实际需要,适当设立科研经费,不超过生活费标准的50%,发放前需经过学校教研室审核。
四、专项资助除了普通的国家研究生助学金外,还有针对特定领域和资助对象的专项资助项目。
1、“博士研究生学术新秀计划”:对在学术成果方面有突出表现的博士研究生进行资助,最高年度资助额度为20万元。
2、“全国工程硕士课程研究生培养计划”:主要资助工程领域硕士研究生,每人每年资助标准不少于2万元,最高不超过5万元。
全国硕士研究生奖助政策解读学业奖学金学业奖学金是为了奖励在硕士研究生学业上取得优异成绩的学生而设
立的奖励。
根据全国硕士研究生奖助政策的规定,学业奖学金主要分为国
家奖学金和校内奖学金两种。
国家奖学金是由国家提供的奖助金,主要面向获得硕士学位且成绩优
秀的研究生。
获得国家奖学金的学生将获得一定的经济补助,并享受学费
减免的政策。
校内奖学金是由学校提供的奖励,主要面向在硕士研究生学业上表现
优秀的学生。
根据学校的具体规定,校内奖学金的评定标准可能会有所不同,一般会综合考虑学术成绩、科研成果、学术交流等因素。
学业奖学金的评定主要基于学生在学术研究、科研水平和学术道德等
方面的表现。
具体的评定标准包括:学术成绩优秀,如平均绩点排名在全
班前10%等;科研成果丰富,如发表论文、获得专利等;参与学术交流,
如参加学术会议、做报告等;具备良好的学术道德,如诚实守信,遵守学
术规范等。
获得学业奖学金对学生来说有以下几个好处。
首先,获得学业奖学金
能够鼓励和激励学生在学业上取得更好的成绩,提高学生的学术水平和科
研能力。
其次,学业奖学金能够减轻学生的经济负担,使学生更加专注于
学习和科研工作。
最后,学业奖学金还可以增加学生的荣誉感和自信心,
对学生未来的发展有积极的影响。
总而言之,全国硕士研究生奖助政策中的学业奖学金是为了鼓励和奖
励在硕士研究生学业上成绩优秀的学生而设立的。
通过学业奖学金的设立,
能够激励学生在学业上取得更好的成绩,培养和提高学生的科研能力,同时也能减轻学生的经济负担,增加学生的荣誉感和自信心。
清华大学研究生奖学金评定实施细则(暂行)为鼓励广大研究生勤奋学习、全面发展,学校设立研究生奖学金。
为了规范研究生奖学金的评定、发放、管理及宣传等工作,特制定本规定。
各院(系、所)管理的奖学金也应参照本规定评定。
一、奖学金种类与等级1.除普通奖学金(生活补贴)和研究生特困助学金外,将奖学金分为综合奖学金和单项奖学金两类。
2.综合奖学金奖励各方面均表现优秀的研究生,设特等、一等、二等和三等共四个等级。
3.单项奖学金奖励在某个方面表现突出的研究生,暂设研究生科研优秀奖、研究生社会工作优秀奖和研究生社会实践优秀奖。
单项奖学金设2-3个等级,额度略低于同等级综合奖学金。
二、参评资格1.除一年级研究生新生外(不包括提前攻博的研究生新生),所有在清华大学注册的有学籍的研究生,均有资格参加一年一度的研究生奖学金评定。
2.有以下情况之一者不能参加当年奖学金的评定:(1)该学年度违反校纪校规,受到警告以上(含警告)处分者。
(2)无论何种原因(包括因病),一学期缺勤累计4周以上者。
(3)上一学年度学位课考试有一门以上(含一门)不及格者。
(4)轻视实践,在各种实践、实验环节中严重损坏仪器或必修实践课程的考核不通过者。
(5)导师认为不宜参评者。
(6)本人未提出申请者。
3.每位研究生同一学年度最多只能同时获得1项综合奖学金和2项单项奖学金。
三、评定原则奖学金评定工作要认真贯彻党的教育方针,以综合素质为衡量标准,同时也要遵循“坚持标准,各按步伐,不拘一格育人”的原则,以促使各类人才脱颖而出,真正发挥奖学金的激励和导向作用,调动广大研究生的学习积极性,引导研究生在思想、业务学习、实践、科研等方面得到全面发展。
四、组织管理1.学校奖学金管理委员会是奖学金管理的最高组织。
2.有资格参评的研究生必须在规定的时间内向所在院(系、所)提出申请。
学校直接管理的奖学金,其中特等和一等由学校组织评审小组进行评定,其余等级奖学金由各院(系、所)组织评审小组评定,报学校奖学金管理委员会审批。
国科大研究生奖助学金标准一、学业奖学金学业奖学金旨在奖励在学业上表现优秀的研究生。
根据研究生的学业成绩、科研成果以及综合素质等因素进行评定,分为一等、二等和三等。
1. 一等学业奖学金:奖励金额为学费全额,每年评定一次,获奖比例为20%。
2. 二等学业奖学金:奖励金额为学费全额的80%,每年评定一次,获奖比例为30%。
3. 三等学业奖学金:奖励金额为学费全额的50%,每年评定一次,获奖比例为40%。
二、优秀新生奖学金优秀新生奖学金旨在奖励在本科阶段表现优秀,有志于从事科学研究工作的新生。
根据本科阶段的学业成绩、科研成果以及综合素质等因素进行评定,分为特等、一等、二等和三等。
1. 特等优秀新生奖学金:奖励金额为学费全额加上一定数额的生活补助,每年评定一次,获奖比例为5%。
2. 一等优秀新生奖学金:奖励金额为学费全额的120%加上一定数额的生活补助,每年评定一次,获奖比例为10%。
3. 二等优秀新生奖学金:奖励金额为学费全额的80%加上一定数额的生活补助,每年评定一次,获奖比例为20%。
4. 三等优秀新生奖学金:奖励金额为学费全额的50%加上一定数额的生活补助,每年评定一次,获奖比例为30%。
三、国家助学金国家助学金旨在为研究生提供基本生活保障,根据研究生的学籍状态和家庭经济状况进行评定。
国家助学金的资助标准为每生每月一定数额的生活补助,根据学制不同,资助标准也有所差异。
四、社会奖学金社会奖学金是由社会各界捐赠设立的奖学金,旨在奖励在学术、科研、社会实践等方面表现突出的研究生。
根据研究生的综合素质和表现进行评定,不同奖项的奖励标准和评定条件也不同。
五、研究助理助学金研究助理助学金旨在为研究生提供参与科学研究的机会和资助。
研究生担任研究助理,可以获得一定的助学金,以减轻经济负担。
研究助理助学金的资助标准为每生每月一定数额的生活补助,根据工作内容和表现不同有所差异。
六、特别资助项目特别资助项目是根据国家政策或特定需求设立的专项资助项目,旨在支持研究生开展特定领域的研究或参加特定的学术活动。
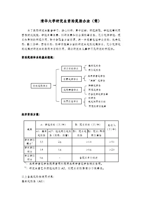
清华大学研究生资助奖励办法(简)为了激励研究生勤奋学习、潜心科研、勇于创新、积极进取,学校统筹利用国家财政拨款、学校自筹经费、科研经费和社会捐助等资金,充分发挥学校、院系和导师的积极作用,努力争取各方面资源,进一步完善包括学业资助、优秀奖励、勤工俭学、困难补助、助学贷款等方面的研究生奖助政策体系,充分发挥奖助政策对研究生的激励与资助作用,调动研究生从事学习及研究的积极性。
资助奖励体系的基本框架:经济资助方案:类型A :学校资助(万/年)B :院系资助(万/年)总收入 (万/年)A1:基本奖助金 A2*2:校设岗位奖助金(助教、助管) B1:院系奖助金 B2:院系/导师岗位津贴 学术学位博士*1 3.3 2.6 ≥1.8 ≥5.1 学术学位硕士 1.4 1.6 ≥0.6 ≥2.0 专业学位硕士0.6-各院系自行确定*1:未来学者奖学金获得者额外获得未来学者奖学金相应金额。
*2:研究生若已承担校设岗位A2,则院系资助B 部分不做要求。
以上各类奖助金适用对象: 基本奖助金(A1):资助奖励体系经济资助体系前置奖学体系奖励荣誉体系助困应急体系基本奖助金 岗位奖助金 未来学者奖学金 “清峰”奖学金 特等奖学金综合优秀奖学金等助学金国家助学贷款等国家奖学金 突发性困难补助基本修业年限内的全日制研究生(有固定工资收入的除外)校设助教助管津贴(A2):助教岗位:原则上仅限基本修业年限内的全日制学术学位博士生(有固定工资收入的除外)助管岗位:原则上限于基本修业年限内的全日制学术学位研究生(有固定工资收入的除外)院系/导师奖助金及岗位津贴(B):基本修业年限内的全日制研究生(有固定工资收入的除外)奖励与助困:1.学校按照规定评定研究生国家奖学金,用于奖励学业成绩优异、科学研究成果显著、社会公益活动表现突出的研究生。
国家奖学金奖励标准为博士生3.0万元、硕士生2.0万元。
2.学校设立各类研究生前置支持型奖学金和后置奖优型奖学金,用于激励研究生全面发展与特色发展。
清华研究生院研究生奖助体系介绍1、奖学金为鼓励广大研究生勤奋学习、勇于创新、德智体美全面发展,学校设立了研究生奖学金。
研究生奖学金的评定和管理,是学校对研究生进行培养、教育和管理的一个重要环节,是实现我校培养高素质、高层次、多样化、创造性骨干人才的目标的重要手段。
奖学金是由清华大学、清华校友和关心清华教书育人工作的各企事业单位共同出资设立。
奖学金奖项分为综合优秀奖学金和单项奖学金两类,分别为综合优秀特等、一等、二等、三等奖学金和单项一等、二等、三等奖学金。
奖学金评定包括个人初申请,院系评比,个人正式申请和研究生部认定等环节。
2、助学金为更好地体现国家、社会、学校对在学期间经济困难研究生的关心,帮助其解决部分在校期间基本生活和学习费用,根据教育部有关规定及学校实际情况,学校设立研究生助学金。
助学金是由清华大学、清华校友和关心清华教书育人工作的各企事业单位共同出资设立。
助学金奖项分一等、二等、三等助学金。
助学金评定包括个人初申请,院系评比,个人正式申请和研究生部认定等环节。
*突发性困难补助*为了帮助家庭经济困难学生顺利完成学业,解决其突发性的经济困难,学校特别设立“突发性困难补助”。
“突发性困难补助”资金由学校筹措,将给予因特殊原因严重影响正常学习、生活的研究生1000元至20000元的无偿资助。
清华在校学生中遭遇一下情形者可申请“突发性困难补助”,经院系审核、研究生部审批后,方可获得资助。
(1) 学生本人罹患重大疾病或遭受严重意外伤害;(2) 学生直系亲属罹患重大疾病、遭受严重意外伤害或者死亡;(3) 学生家庭遭遇严重自然灾害;(4) 其它造成学生经济困难的突发事件。
3、研究生临时贷款(绿色通道)研究生院为了解决部分研究生入学时暂时的经济困难,帮助其顺利入学,特别设立了“研究生临时贷款”(又称“绿色通道”),向同学提供最高金额为学费金额的免息临时的贷款服务。
借款的研究生须在次年偿还贷款。
4、国家助学贷款国家助学贷款是党中央、国务院在社会主义市场经济条件下,利用金融手段完善我国普通高校资助政策体系,加大对普通高校经济困难学生资助力度所采取的一项重大措施。
全国硕士研究生招生考试奖惩情况
近年来,全国硕士研究生招生考试已成为国内高等教育重要的招生
渠道之一。
与此同时,对于考生行为的奖惩也逐渐趋于规范化。
以下是全国硕士研究生招生考试奖惩情况:
奖励类别:
1.国家奖学金:鼓励优秀硕士研究生在各类学科中深造,提供经济支持。
2.校内奖学金:追认学习成绩优异的硕士研究生,鼓励其取得更好的成绩。
3.优秀论文奖:颁发给在硕士研究生阶段发表优秀论文的学生,促进科研水平的提升。
4.社会活动优秀贡献奖:表彰在社会实践活动、公益事业和志愿服务方面表现优异的学生,培养其社会责任感。
惩罚类别:
1.违纪处分:包括作弊、抄袭、剽窃等违规行为。
将给予约谈、警告、记过、留校察看、退学等处理。
2.学术不端处分:包括学术不端、课程作业抄袭等行为。
将给予警告、严重者降级或终止研究生学习。
3.评价不合格:学生在课程、研究生入学考试、学位论文等方面出现严重问题,导致本人学位论文评价不合格,将导致其无法获得硕士学位
证书。
总的来说,全国硕士研究生招生考试对于考生行为的奖惩是为了规范招生行为,引导学生自觉遵守学术规范,维护学术诚信,进一步提高研究生培养质量,让更多的优秀研究生加入到祖国的建设中去。
清华大学硕士研究生招生简章一、报考条件1.拥护中国共产党的领导,愿意为社会主义现代化建设服务,品德良好,遵纪守法。
2.考生的学历必须符合下列条件之一:(1)国家承认学历的应届本科毕业生(必须在研究生入学前取得本科毕业证书);(2)具有国家承认的大学本科毕业学历的人员;(3)获得国家承认的大专毕业学历后两年或两年以上(从大专毕业到录取为硕士生当年的9月1日),达到与大学本科毕业生同等学力的人员(含国家承认学历的本科结业生和成人高校应届本科毕业生),但必须满足以下条件:a.在核心期刊上以第一或第二作者发表过文章;b.辅修过所报专业本科的全部主干课程;c.本人英语水平证明。
3.身体健康状况符合《普通高等学校招生体检工作指导意见》。
4.报考工商管理硕士1251(MBA)、公共管理硕士1252(MPA)和工程管理硕士(1256)的考生必须具有大学本科毕业后三年以上(含三年)工作经验,或者大专毕业后五年以上(含五年)工作经验,或者具有硕士或博士学位并有两年以上(含两年)工作经验。
5.报考法律硕士(非法学)专业学位035101的考生,大学学习的专业不能是法学专业(包括:法学、经济法、国际法、国际经济法、劳动改造法、商法、公证、法律事务、行政法、律师、涉外经济与法律、知识产权法、刑事法)。
6.申请参加我校单独入学考试(单考)的考生必须大学本科毕业后在本专业或相近专业连续工作四年以上,政治思想表现好,业务优秀,已发表过研究论文(技术报告)或已成为业务骨干、经单位推荐报考定向培养回原单位工作就业。
单考生只按定向就业类别招生。
对以下两种情况或类似情况的考生不能参加我校的单独考试:(1)人事档案在人才交流中心或街道办事处的;(2)工作单位与档案所在单位不一致的。
我校工科各专业(专业代码前两位为“08”)以及MBA、MPA、工程管理硕士、会计硕士、法律硕士、艺术硕士、金融硕士、社会工作硕士均不招收单考生(强军计划除外)。
清北复交人金融专硕奖助学金政策清华大学、北京大学和复旦大学是中国的顶尖高校,被称为“清北复”。
在这三所大学中学习金融专硕的学生,不仅能接受一流的教育,还能有机会获得各种奖助学金的支持。
首先,清华大学的金融专硕奖助学金政策非常丰富。
学生可以根据自身的成绩、综合表现和经济状况申请不同等级的奖学金。
奖学金分为一等奖、二等奖和三等奖,对学生的学费和生活费都提供支持,甚至有可能获得全额奖学金。
此外,清华还设立了“清华大学金融综合优秀奖学金”和“清华大学金融综合教育奖学金”等特殊奖项,鼓励学生在学术研究和综合素质方面的表现。
北京大学的金融专硕奖助学金政策也非常完善。
根据学生的学术成绩和综合评价,可以获得不同级别的奖学金。
奖学金包括“北京大学金融学术奖学金”和“北京大学金融综合奖学金”等,对于在学术研究和综合表现上优秀的学生提供一定的经济支持。
此外,北京大学还鼓励学生参与社会实践和公益活动,设立了“北京大学金融创新与实践奖学金”,鼓励学生在金融领域的创新和实践。
复旦大学的金融专硕奖助学金政策也非常慷慨。
学生可以根据自身成绩和家庭经济状况申请各类奖学金。
复旦大学设立了一等奖学金、二等奖学金和三等奖学金等不同级别的奖励,对学生的学费和生活费提供一定的资助。
此外,复旦大学还设立了“复旦大学金融学术奖学金”和“复旦大学金融综合奖学金”,鼓励学生在学术研究和综合素质方面的大展拳脚。
需要注意的是,这些奖助学金都有一定的申请条件和评定标准。
学生需要在学术成绩上有一定的优势,同时也要有一定的综合素质和社会实践经验。
此外,家庭经济状况也是申请奖助学金的重要因素之一。
学生可以通过填写相关申请表格,提供个人资料和相关证明材料,参加面试等环节来申请奖助学金。
总的来说,清华大学、北京大学和复旦大学的金融专硕奖助学金政策非常丰富,为学生提供了多种选择。
这些奖助学金的设立,不仅为学生减轻了经济负担,还鼓励学生在学术和综合素质上追求卓越,为金融领域的发展培养更多优秀人才。
清华大学研究生三助教,助管和助研岗位管理细则清华大学研究生助教、助研和助管岗位管理细则,试行,第一部分研究生助教、助研和助管岗位的基本规定第一章总则第一条我校自1990年起全面试行助教博士生制度,已取得显著成效。
为推进和深化教育教学改革和研究生培养机制改革,全面提高研究生的培养质量,同时改善教学、科研和管理工作队伍结构,提高办学效益,根据《清华大学关于研清华大学研究生培养机制改革实施办法》,制定究生培养机制改革的决定》和《本细则。
第二条助教(教学助理)、助研(研究助理和研究辅助)和助管(管理助理)统称为“三助”,研究生“三助”岗位由学校根据教学、科研和管理工作的情况统筹规划。
第二章管理机构和职责第三条学校设立清华大学研究生“三助”岗位管理办公室(以下简称“三助”办公室),“三助”办公室挂靠在人事处,负责研究生“三助”岗位的整体规划,会同研究生院、教务处、教学研究与培训中心、党委学生工作部、党委研究生工作部、科研院、实验室与设备处、财务处等相关部门对研究生“三助”岗位进行宏观管理。
第四条各聘用单位成立“三助”岗位工作小组,负责本单位“三助”岗位管理的日常工作,包括设岗、招聘、培训、考评、解聘等。
第三章上岗要求和岗位职责第五条研究生满足以下条件,方可申请“三助”岗位,各聘用单位择优录取:1、正式注册并全时在校学习或拟入学的研究生新生;2、学业情况良好,学位论文工作进展顺利;3、未超过规定的修业年限。
, 1 ,第六条“三助”岗位一般按1/3全时工作量即每周12,15小时安排工作内容。
博士生担任助教一般不超过3个学期,硕士生一般不超过2个学期;博士生担任助管一般不超过4个学期,硕士生一般不超过2个学期。
担任学生辅导员和研究生工作助理岗位的研究生(下简称德育助管),在岗时间可根据工作需要确定。
每名研究生一般不能同时承担两个及以上的“三助”岗位。
第七条各聘用单位制定本单位“三助”岗位的具体职责,上岗研究生应按照要求履行岗位职责,完成各项工作。
清华大学研究生资助奖励办法(简)
为了激励研究生勤奋学习、潜心科研、勇于创新、积极进取,学校统筹利用国家财政拨款、学校自筹经费、科研经费和社会捐助等资金,充分发挥学校、院系和导师的积极作用,努力争取各方面资源,进一步完善包括学业资助、优秀奖励、勤工俭学、困难补助、助学贷款等方面的研究生奖助政策体系,充分发挥奖助政策对研究生的激励与资助作用,调动研究生从事学习及研究的积极性。
资助奖励体系的基本框架为:
经济资助方案:
类型
A :学校资助(万/年)
B :院系资助(万/年)
总收入 (万/年)
A1:基本奖助金 A2*2
:校设岗位奖助金(助教、助管) B1:院系奖助金 B2:院系/导师
岗位津贴 学术学位
博士*1 3.3 2.6 ≥1.8 ≥5.1 学术学位硕士 1.4 1.6 ≥0.6 ≥2.0 专业学位硕士
0.6
-
各院系自行确定
*1:未来学者奖学金获得者额外获得未来学者奖学金相应金额。
*2
:研究生若已承担校设岗位A2,则院系资助B 部分不做要求。
以上各类奖助金适用对象: 基本奖助金(A1):
基本修业年限内的全日制研究生(有固定工资收入的除外)
资助奖励体系
前置奖学体系
经济资助体系
奖励荣誉体系
助困应急体系
未来学者奖学金(资助类) 多样化发展项目(奖励类) 基本资助(资助类) 岗位资助(资助类) 国家奖学金(奖励类) 单项奖学金(奖励类) 贷款(助困) 大病救助(助困)
校设助教助管津贴(A2):
助教岗位:原则上仅限基本修业年限内的全日制学术学位博士生(有固定工资收入的除外)
助管岗位:原则上限于基本修业年限内的全日制学术学位研究生(有固定工资收入的除外)
院系/导师奖助金及岗位津贴(B):
基本修业年限内的全日制研究生(有固定工资收入的除外)
奖励与助困:
1.学校按照规定评定研究生国家奖学金,用于奖励学业成绩优异、科学研究成果显著、社会公益活动表现突出的研究生。
国家奖学金奖励标准为博士生3.0万元、硕士生
2.0万元。
2.学校设立各类研究生前置支持型奖学金和后置奖优型奖学金,用于激励研究生全面发展与特色发展。
3.学校为研究生提供勤工俭学机会。
学校对遇到临时突发性特殊困难的研究生酌情提供特殊困难补助。
学校积极支持帮助符合条件的研究生按照国家政策申请国家助学贷款。
学校对入学时遇到临时突发性经济困难的研究生提供“绿色通道”。
资助总额限制:
研究生在校期间从学校、院系和导师等不同渠道获得的各类资助(不含奖优助困类资金)总金额博士生每年不得超过9万元,硕士生每年不得超过5万元。
研究生在校期间获得的各类奖学金、奖励、助学金、困难补助、助学贷款等奖优助困类资金的总金额博士生每年不得超过5万元,硕士生每年不得超过4万元。