员工病假一天工资怎么算合理
- 格式:docx
- 大小:12.61 KB
- 文档页数:3
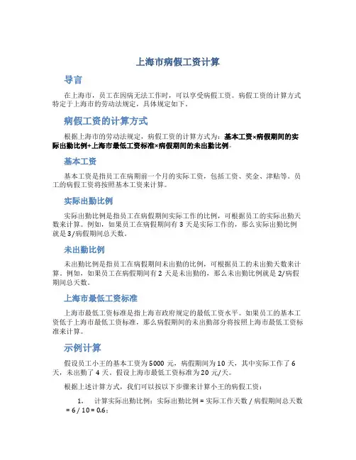
上海市病假工资计算导言在上海市,员工在因病无法工作时,可以享受病假工资。
病假工资的计算方式特定于上海市的劳动法规定,具体规定如下。
病假工资的计算方式根据上海市的劳动法规定,病假工资的计算方式为:基本工资×病假期间的实际出勤比例+上海市最低工资标准×病假期间的未出勤比例。
基本工资基本工资是指员工在病期前一个月的实际工资,包括工资、奖金、津贴等。
员工的病假工资将按照基本工资来计算。
实际出勤比例实际出勤比例是指员工在病假期间实际工作的比例,可根据员工的实际出勤天数来计算。
例如,如果员工在病假期间有3天是实际工作的,那么实际出勤比例就是3/病假期间总天数。
未出勤比例未出勤比例是指员工在病假期间未出勤的比例,可根据员工的未出勤天数来计算。
例如,如果员工在病假期间有2天是未出勤的,那么未出勤比例就是2/病假期间总天数。
上海市最低工资标准上海市最低工资标准是指上海市政府规定的最低工资水平。
如果员工的基本工资低于上海市最低工资标准,那么病假期间的未出勤部分将按照上海市最低工资标准来计算。
示例计算假设员工小王的基本工资为5000元,病假期间为10天,其中实际工作了6天,未出勤了4天。
假设上海市最低工资标准为20元/天。
根据上述计算方式,我们可以按以下步骤来计算小王的病假工资:1.计算实际出勤比例:实际出勤比例 = 实际工作天数 / 病假期间总天数= 6 / 10 = 0.6;2.计算未出勤比例:未出勤比例 = 未出勤天数 / 病假期间总天数 = 4 /10 = 0.4;3.计算病假工资:病假工资 = 基本工资 × 实际出勤比例 + 上海市最低工资标准 × 未出勤比例 = 5000 × 0.6 + 20 × 0.4 = 3060元。
所以,小王的病假工资为3060元。
结论根据上海市的劳动法规定,员工的病假工资将按照基本工资、实际出勤比例和未出勤比例来计算。
如果员工的基本工资低于上海市最低工资标准,那么病假期间的未出勤部分将按照上海市最低工资标准来计算。
劳动法员工病假工资怎么算病假工资的计算,首先要确定两个变量,一是病假工资的计算基数,二是病假工资的计算系数。
1.病假工资的基数按照以下三个原则确定:1劳动合同存有签订合同的,按不能高于劳动合同签订合同的劳动者本人所在岗位职位相对应当的工资标准确认。
集体合同工资集体协议确认的标准低于劳动合同签订合同标准的,按集体合同工资集体协议标准确认。
2劳动合同、集体合同均未约定的,可以由用人单位与职工代表通过工资集体协商确认,协商结果应当签定工资集体协议。
3用人单位与劳动者并无任何签订合同的,假期工资的排序基数统一按劳动者本人所在岗位职位正常执勤的月工资的70%确认。
此外,按以上三个原则排序的假期工资基数均严禁高于本市规定的最低工资标准。
2.计算系数按照以下方式确定:1职工疾病或非因工身负重伤已连续放假在6个月以内的,企业应当按以下标准缴付疾病放假工资:①已连续工龄反感2年的,按本人工资的60%累进税制;②已连续工龄八十2年反感4年的,按本人工资70%累进税制;③已连续工龄八十4年反感6年的,按本人工资的80%累进税制;④已连续工龄八十6年反感8年的,按本人工资的90%累进税制;⑤已连续工龄八十8年及以上的,按本人工资的100%累进税制。
2职工疾病或非因工负伤连续休假超过6个月的,由企业支付疾病救济费:①连续工龄不满1年的,按本人工资的40%计发;②连续工龄满1年不满3年的,按本人工资的50%计发;③连续工龄满3年及以上的,按本人工资的60%计发。
病假工资的排序基数和排序系数确认后,便可以排序出来病假工资的数额。
病假工资=排序基数/21.75×排序系数×病假天数。
关于病假待遇,有两点需要注意,也即病假工资的保底标准和封顶标准。
1.病假工资的保底标准——强制性标准根据上海市劳动局《关于加强企业职工疾病休假管理保障职工疾病休假期间生活的通知》及上海市劳动和社会保障局《关于本市企业职工疾病休假工资或疾病救济费最低标准的通知》的相关规定,每月职工疾病或非因工负伤休假待遇低于本企业月平均工资40%的,应补足到本企业月平均工资的40%,但不得高于本人原工资水平、不得高于本市上年度职工月平均工资。
2023病假一天扣薪标准2023年病假一天扣薪标准随着社会的发展,人们对于健康的重视程度越来越高。
在工作中,如果因为身体原因需要请假,那么就需要了解相关的扣薪标准。
本文将介绍2023年病假一天扣薪标准。
一、病假扣薪的基本原则在了解具体的扣薪标准之前,我们需要了解病假扣薪的基本原则。
根据《劳动法》的规定,员工因病需要请假时,应当提供医疗证明。
如果员工请假时间不超过3天,那么用人单位应当按照员工的正常工资支付。
如果请假时间超过3天,那么用人单位可以按照规定的比例扣除员工的工资。
二、2023年病假一天扣薪标准根据国家相关规定,2023年病假一天扣薪标准为员工当月工资的80%。
也就是说,如果员工当月工资为5000元,那么请假一天需要扣除的工资为5000*80%=4000元。
需要注意的是,这里的扣薪标准是指员工请假时间超过3天的情况。
如果员工请假时间不超过3天,那么用人单位应当按照员工的正常工资支付。
三、病假扣薪的具体计算方法在实际操作中,病假扣薪的具体计算方法可能会有所不同。
下面我们以一个例子来说明具体的计算方法。
假设员工当月工资为5000元,需要请假5天。
那么请假期间需要扣除的工资为:5000元/21.75天*5天=1159.77元也就是说,员工请假5天需要扣除的工资为1159.77元。
四、总结病假扣薪是用人单位和员工之间的一种权益关系。
在请假时,员工需要提供医疗证明,并且需要了解具体的扣薪标准和计算方法。
在用人单位方面,需要按照国家相关规定执行,确保员工的权益得到保障。
病假工资核算标准中的病假薪资计算方法病假工资核算标准对于雇主和雇员来说都非常重要。
雇主需要确保按照规定向员工支付病假工资,而员工则希望自己能够合理地获得应得的病假薪资。
本文将介绍病假工资核算标准中的病假薪资计算方法。
1. 基本工资的概念基本工资是指员工按照合同约定或者公司规定的薪资标准获得的工资。
在计算病假薪资时,需要以员工实际获得的基本工资为依据进行计算。
2. 病假薪资计算的依据病假薪资计算的依据是员工的基本工资和病假期间的实际工作日数。
3. 计算公式病假薪资的计算公式如下:病假薪资 = 基本工资 ×病假期间的实际工作日数4. 示例为了更好地理解病假薪资的计算方法,我们来看一个具体的示例。
假设员工小张的基本工资为每个月5000元,他因病请假期间为10个工作日。
病假薪资 = 5000元 × 10天 = 50000元5. 注意事项在计算病假薪资时,需要注意以下几点:- 如果病假期间包含法定节假日或者休息日,这些日子不计入实际工作日数中。
- 如果员工在病假期间需要进行工作,按照正常工资标准支付薪资,不计入病假薪资中。
- 具体的计算方式和标准可根据法律法规、合同约定或公司规定进行调整。
6. 其他相关条款除了病假薪资计算方法外,病假工资核算标准中还包括其他相关条款,比如病假工资的支付时机、支付方式等内容。
雇员有权详细了解这些条款,以确保自己能够合法、合理地获得病假薪资。
7. 保密责任在处理病假薪资计算时,雇主和雇员都应对相关信息进行保密。
雇主需确保员工的个人信息不被泄露,雇员也应对公司核算病假薪资的过程予以保密。
总结:病假工资核算标准中的病假薪资计算方法对于雇主和雇员都具有重要意义。
合理的病假薪资计算可以有效保障员工的权利,同时也有助于雇主合规运营。
在计算病假薪资时,需要根据员工基本工资和病假期间的实际工作日数进行计算,并对相关条款和保密责任予以关注和遵守。
通过正确运用病假薪资计算方法,能够维护良好的劳动关系和雇佣关系,并促进企业的健康发展。
南京市病假工资规定在南京市,病假工资规定是指,劳动者因疾病需要请假治病期间,用人单位应当按照国家有关规定支付病假工资。
下面将详细介绍南京市对病假工资的规定和标准。
病假工资的计算南京市对病假工资的计算采用以下两种方式:实际工资标准用人单位在支付病假工资时,应当参照劳动者过去的工资水平,按照实际的工资标准进行计算。
计算公式为:实际工资标准 = 劳动者上一月度的工资总额 / 工作日天数其中,工作日天数不包括法定节假日和休息日。
假如劳动者最近一个月的工资总额为10000元,工作日天数为20天,则劳动者的病假工资为:10000元 / 20天 = 500元/天最低工资标准按照《中华人民共和国劳动法》的规定,南京市对最低工资标准进行统一规定。
根据南京市政府发布的《南京市最低工资标准规定》,最低工资标准为每小时20元。
用人单位在支付病假工资时,若按照实际工资标准计算所得到的病假工资不高于最低工资标准,则按照最低工资标准进行支付。
病假工资的支付时限南京市规定,用人单位应当在劳动者病假期间和停工留薪期间,按照上述标准支付病假工资。
病假期间如需延长的,应当持医疗证明及时与用人单位联系。
用人单位应当查验医疗证明的真实性,如实支付病假工资。
如果用人单位不按照规定支付病假工资,劳动者可以向劳动监察机构投诉或者提起劳动争议申请,要求用人单位按照规定支付病假工资。
总结南京市对病假工资的规定主要有两种计算方式:实际工资标准和最低工资标准,缴纳标准按照计算结果较高的一种为准。
同时,在病假期间和停工留薪期间,用人单位应当按照规定及时支付病假工资,否则劳动者有权提起投诉或者劳动争议。
如有其他问题,可以前往当地人力资源和社会保障部门进行咨询。
员工请假怎么计算工资请事假工资的计算:本月工资=基本月工资÷21.75×本月实际工作天数。
其中,本月基本工资指正常情况下一个月的工资金额;21.75指月计薪天数,本月实际工作天数是指除去事假的天数,本月实际一共工作了多少天。
劳动者在法定休假日和婚丧假期间以及依法参加社会活动期间,用人单位应当依法支付工资。
用人单位支付劳动者的工资不得低于当地最低工资标准。
一、病假:1.病假证明必须由公司指定的正规医院开据;2.员工拿回公司的病假凭证必须包括:1)二级以上指定医院医生的病情诊断书;2)二级以上指定医院医生的病假建议书。
3.如果公司发现病假证明不合格将视为事假扣除该员工当天相应的工资及全勤奖;如有造假行为且情节严重者公司将予以开除;4.员工病假每月审核期间为本月1日至30日:1)每月请病假不能超过2天2)每月累计病假>2,扣除全勤奖100元3)每月累计病假>3,扣除全勤奖200元其余工资严格按照公司人事部《员工守则》《员工手册》中第2.5款关于病假工资规定的扣除比率执行(详细规定见公司《员工守则》《员工手册》)。
操作规则:员工必须在休假后一周内将休假单递交行政人员登记,如果超过一周(指从休假回来当天开始计算)仍未交假单的公司一律按事假处理从当月工资中扣除。
二、事假(每月计算时间段:本月1日至下月30日):1.任何请事假的员工在本月将没有全勤奖金;2.经公司批准员工可以休不带薪事假,但一年至多不可超过十个工作日;超过5天的事假必须提前一周提出;3.如果员工事假超过公司规定最大期限以至于影响到公司正常工作公司将视其自动离职。
4.薪金扣除公式为(基本工资+补贴)÷21.75×事假天数。
三、年假:公司将给予员工年假以使他们在工作之余获得充分的休息时间,公司鼓励大家充分利用自己的年假进行休息。
享受带薪年假条件如下:1、所有公司员工在服务期满一年后均可享有12个工作日的年假,服务年限每增加一年,年假可在原有基础上增加一个工作日,年假最多不超过20个工作日,试用期内员工无权享受年假。
病假工资计算公式病假工资怎么算法律规定,任何企业职工因患病或非因工负伤,需要停止工作医疗时,企业应该根据职工本人实际参加工作年限和在本单位工作年限,给予一定的医疗期。
医疗期是指企业职工因患病或非因工负伤停止工作治病时,企业不得解除劳动合同的时限,也就是患病或非因工负伤职工的病假假期。
一、请病假扣工资标准一天多少钱?一、请病假扣工资标准一天多少钱?一般情况下请一天病假公司不应该扣工资。
在我国《劳动法》中规定单位员工请病假,用人单位应当支付病假工资的。
如果单位员工当月有请病假,工资那么工资计算方式为:月工资÷21.75×出勤天数当地较低工资÷21.75×病假天数。
且职工患病或非因工负伤治疗期间,在规定的医疗期内由企业按有关规定支付其病假工资或疾病救济费,病假工资或疾病救济费可以低于当地较低工资标准支付,但不能低于较低工资标准的80%。
在我国《劳动法》中针对病假有过明确规定一般情况下请病假用人单位是不应该扣工资的,如果说一个月内请过几次病假,那另当别论。
病假工资的计算相关法律条例也是做出了明细规定,根据病假的计算基数和计算系数来定。
二、病假工资如何计算的?1、病假工资的基数按照以下三个原则确定:(1)劳动合同有约定的,按不低于劳动合同约定的劳动者本人所在岗位(职位)相对应的工资标准确定。
集体合同(工资集体协议)确定的标准高于劳动合同约定标准的,按集体合同(工资集体协议)标准确定。
(2)劳动合同、集体合同均未约定的,可由用人单位与职工代表通过工资集体协商确定,协商结果应签订工资集体协议。
(3)用人单位与劳动者无任何约定的,假期工资的计算基数统一按劳动者本人所在岗位(职位)正常出勤的月工资的70%确定。
此外,按以上三个原则计算的假期工资基数均不得低于本市规定的较低工资标准。
2、病假工资的计算系数按照以下方式确定:(1)职工疾病或非因工负伤连续休假在6个月以内的,企业应按下列标准支付疾病休假工资:①连续工龄不满2年的,按本人工资的60%计发;②连续工龄满2年不满4年的,按本人工资70%计发;③连续工龄满4年不满6年的,按本人工资的80%计发;④连续工龄满6年不满8年的,按本人工资的90%计发;⑤连续工龄满8年及以上的,按本人工资的100%计发。
员工病假工资计算方法工资为劳动者的生活提供基本的物质保障,特别是在我国现阶段,劳动是劳动者谋生的手段,获取工资仍然是劳动者履行劳动义务的最直接、最根本的目的。
下面就为大家解开员工病假工资计算方法,希望能帮到你。
员工病假工资计算方法1、病假工资的基数按照以下三个原则确定:(1)劳动合同有约定的,按不低于劳动合同约定的劳动者本人所在岗位(职位)相对应的工资标准确定。
集体合同(工资集体协议)确定的标准高于劳动合同约定标准的,按集体合同(工资集体协议)标准确定。
(2)劳动合同、集体合同均未约定的,可由用人单位与职工代表通过工资集体协商确定,协商结果应签订工资集体协议。
(3)用人单位与劳动者无任何约定的,假期工资的计算基数统一按劳动者本人所在岗位(职位)正常出勤的月工资的70%确定。
此外,按以上三个原则计算的假期工资基数均不得低于本市规定的最低工资标准。
2、病假工资的计算系数按照以下方式确定:(1)职工疾病或非因工负伤连续休假在6个月以内的,企业应按下列标准支付疾病休假工资:①连续工龄不满2年的,按本人工资的60%计发;②连续工龄满2年不满4年的,按本人工资70%计发;③连续工龄满4年不满6年的,按本人工资的80%计发; ④连续工龄满6年不满8年的,按本人工资的90%计发; ⑤连续工龄满8年及以上的,按本人工资的100%计发。
(2) 职工疾病或非因工负伤连续休假超过6个月的,由企业支付疾病救济费:①连续工龄不满1年的,按本人工资的40%计发; ②连续工龄满1年不满3年的,按本人工资的50%计发; ③连续工龄满3年及以上的,按本人工资的60%计发。
病假工资的计算基数和计算系数确定后,便可计算出病假工资的数额。
病假工资=(计算基数/21.75)×计算系数×病假天数。
此外《劳动部关于贯彻执行〈中华人民共和国劳动法〉若干问题的意见》第59条规定:“职工患病或非因工负伤治疗期间,在规定的医疗期间内由企业按有关规定支付其病假工资或疾病救济费,病假工资或疾病救济费可以低于当地最低工资标准支付,但不能低于最低工资标准的80%。
2024病假工资计算公式
根据中国的相关法律规定,病假工资计算公式主要根据劳动者的工资基数和工龄来确定。
下面是一种常见的病假工资计算公式:
病假工资=月工资基数×病假工龄比例
其中,月工资基数是指劳动者在病假期间的月工资总额,病假工龄比例则是根据劳动者的工龄来确定的。
一般来说,劳动者的月工资基数是指劳动者在最近一个完整的工资支付周期内的工资总额。
工资支付周期可以是月、季度或者年度。
如果劳动者有多个工资支付周期,病假期间的工资总额应该按照相应的工资支付周期来计算。
病假工龄比例根据劳动者的工龄来确定,一般的计算方法如下:
1年以下工龄:病假工资比例为80%;
1年至10年工龄:病假工资比例为90%;
10年以上工龄:病假工资比例为100%。
根据上述公式,下面是一个具体的例子:
假设劳动者的月工资基数为5000元,工作了8年。
他在2024年因病请了3天假。
根据上述计算公式,病假工资的计算如下:
月工资基数=5000元
工作年限=8年
病假工期=3天
病假工龄比例=90%(根据工作年限在1年至10年之间)
病假工资=5000元×90%=4500元
因此,根据这个例子,在2024年请3天的病假期间,劳动者应该获得4500元的病假工资。
病假一天工资如何计算请病假一天工资如何计算标准病假,是指劳动者本人因患病或非因工负伤,需要停止工作医疗时,企业应该根据劳动者本人实际参加工作年限和在本单位工作年限,依法给予一定的医疗假期。
那么请病假一天工资要怎么算呢?下面就为大家解开请病假一天工资计算方法,希望能帮到你。
一病假期间您的单位仍应当支付您法律所规定的工资,其计算方法如下:1、患病六个月以内的(疾病休假工资):①连续工龄不满二年者,病假工资为前述计算基数的60%;②连续工龄满两年不满四年者,病假工资为前述计算基数的70%;③连续工龄满四年不满六年者,病假工资为前述计算基数的80%;④连续工龄满六年不满八年者,病假工资为前述计算基数的90%;⑤连续工龄满八年及八年以上者,病假工资为前述计算基数的100%。
2、患病六个月以上(疾病救济费):①连续工龄不满一年者,疾病救济费为前述计算基数的40%;②连续工龄满一年不满三年者,疾病救济费前述计算基数的50%;③连续工龄满三年及三年以上者,疾病救济费前述计算基数的60%。
病假工资的计算,先按休假时间(以6个月)为标准划分,再按职工连续工龄划档。
具体计算方式为:职工患病休假在六个月内的疾病休假工资计算:连续工龄<2年者:病假日工资按职工日平均工资的60%计发;连续工龄≥2年且<4年者,病假日工资按职工日平均工资的70%计发;连续工龄≥4年且<6年者,病假日工资按职工日平均工资的80%计发;连续工龄≥6年且<8年者,病假日工资按职工日平均工资的90%计发;连续工龄≥8年者,病假日工资按职工日平均工资的100%计发。
值得注意的是,连续休假期内,若有法定节假日或休息日的,应予以剔除。
职工患病休假在六个月以上的疾病救济费计算:连续工龄<1年者,病假期间工资按职工月工资收入的40%计发;连续工龄≥1年且<3年者,病假期间工资按职工月工资收入的50%计发;连续工龄≥3年者,病假期间工资按职工月工资收入的60%计发。
病假⼀天多少钱,怎么计算上班的⼩伙伴们,肯定都请过假,⽆论是病假,还是事假。
那么⼤家对请假怎么扣钱,有了解的吗。
病假⼀天多少钱,⼤家知道吗。
正常情况下,病假⼯资⽀付标准由⽤⼈单位按不低于当地最低⼯资80%⾃主确定。
具体怎么扣还是要看公司。
上班的⼩伙伴们,肯定都请过假,⽆论是,还是事假。
那么⼤家对请假怎么扣钱,有了解的吗。
病假⼀天多少钱,⼤家知道吗。
正常情况下,⽀付标准由⽤⼈单位按不低于当地80%⾃主确定。
具体怎么扣还是要看公司。
病假⼀天多少钱,怎么计算病假,是指劳动者本⼈因患病或⾮因⼯负伤,需要停⽌⼯作医疗时,企业应该根据劳动者本⼈实际参加⼯作年限和在本单位⼯作年限,给予⼀定的医疗假期。
病假期劳动者可照常拿,对于病假⼯资,不低于当地最低⼯资的80%。
病假⼯资⽀付标准由⽤⼈单位按不低于当地最低⼯资80%⾃主确定。
根据《》第四⼗七条、劳动部《关于印发关于贯彻执⾏中华⼈民共和国劳动法若⼲问题的意见的通知》(劳部发〔1995〕309号)第五⼗九条规定,职⼯患病或⾮因⼯负伤治疗期间,在规定的医疗期间内由企业按有关规定⽀付其病假⼯资或疾病救济费,具体标准由⽤⼈单位按照不低于当地80%⾃主确定。
病假⼀天多少钱,怎么计算。
如果⽤⼈单位所在省市对病假⼯资⽀付标准有规定的,⽤⼈单位制定具体⽀付标准的时候应当从其规定。
⼀、短期病假⼯资的计算劳动部《关于贯彻执⾏〈中华⼈民共和国劳动法〉若⼲问题的意见》劳部发(1995)309号第五⼗九条规定:职⼯患病或⾮因⼯负伤治疗期间,在规定的医疗期内由企业按有关规定⽀付其病假⼯资或疾病救济费,病假⼯资或疾病救济费可以低于当地最低⼯资标准⽀付,但不能低于最低⼯资标准的80﹪。
职⼯“短期病假”,企业应按下列标准⽀付病假⼯资:连续不满⼆年的,按本⼈⼯资的60%计发;连续⼯龄满⼆年不满四年的按本⼈⼯资的70%计发;连续⼯龄满四年不满六年的按本⼈⼯资的80%计发;连续⼯龄满六年不满⼋年的按本⼈⼯资的90%计发;连续⼯龄满⼋年及以上的按本⼈⼯资的100%计发。
病假工资怎么算_病假工资怎么算2023劳动法拥有很多精彩的文章,为迷茫的你指引方向,接下来介绍病假怎么算病假工资怎么算2023劳动法,让你不再为生活和工作中阅读和查找资料而烦恼。
病假工资计算方法公式1、职工疾病或非因工负伤的病假工资=(计算基数/月计薪天数)×计算系数×病假天数。
病假工资或疾病救济费可以低于当地最低工资标准支付,但不能低于最低工资标准的80%。
工资应当以货币形式按月支付给劳动者本人。
2、日工资× 病假工资比例×病假天数。
病假工资计算公式:月病假工资=病假工资的计算基数X相应的病假工资的计算系数;日病假工资=病假工资的计算基数除以单月计薪日X相应的病假工资的计算系数。
3、病假工资计算公式主要是:月病假工资=病假工资的计算基数×相应的病假工资的计算系数;日病假工资=病假工资的计算基数÷当月计薪日×相应的病假工资的计算系数。
4、病假工资计算的方法为,病假工资=(计算基数/275)×计算系数×病假天数。
病假期间,由于劳动者无法正常履行职能义务,因此工资并非按实计发,而是采取按照一定的标准扣除后进行支付。
5、计算职工病假工资的公式是病假工资=(计算基数/275)×计算系数×病假天数。
6、员工病假工资怎么算计算职工病假工资的公式:病假工资=(计算基数/275)*计算系数*病假天数。
病假期间,由于劳动者无法正常履行职能义务,因此工资并非按实计发,而是采取按照一定的标准扣除后进行支付。
请病假工资怎么算已满6年不满8年者,为本人工资90%;已满8年及8年以上者,为本人工资100%。
病假工资=(计算基数/275)×计算系数×病假天数。
具体计算方式为:职工患病休假在6个月内的病假工资计算方法:连续工龄2年者:病假日工资按职工日的60%计发。
那么请病假有工资吗?请病假是有工资的。
2021职工病假工资规定相信很多劳动者都有这样的疑问:病假有工资吗?病假工资是怎么计算的?请长病假和短病假工资计算是不是一样的?劳动法病假工资规定是怎样的?下面万州律师将针对这些问题向大家详细介绍劳动法病假工资规定,希望对您有所帮助。
一、病假工资规定2023是怎样的?一、病假工资规定是怎样的?公司病假工资标准:《工资支付暂行规定》第四条:职工患病,医疗期内停工治疗在6个月以内的,其病假工资按以下办法计发:(一)连续工龄不满10年的,按本人工资的70%发给;(二)连续工龄满10年不满20年的,按本人工资的80%发给;(三)连续工龄满20年不满30年的,按本人工资的90%发给;(四)连续工龄满30年及其以上的,按本人工资的95%发给。
经济效益好的企业,可在上述标准的基础上上浮5%。
经济效益差,难以达到上述标准的企业,经本企业职工大会或职工代表大会审议通过,可以适当下浮。
下浮的比例一般不超过各个档次标准的5%。
如情况特殊超过5%的,应报所在区县(自治县、市)劳动和社会保障行政部门批准。
第五条:职工患病,医疗期内停工治疗在6个月以上的,其病假工资按以下办法计发:(一)连续工龄不满10年的,按本人工资的60%发给;(二)连续工龄满10年不满20年的,按本人工资的65%发给;(三)连续工龄满20年及其以上的,按本人工资的70%发给。
第六条:原系全国劳动模范、省(部)级劳动模范以及部队军以上单位曾授予战斗英雄或曾荣立一等功并一直保持其荣誉的职工,在病假期间,工资照发。
第七条:职工患病,在医疗期内停工治疗期间,每月领取的病假工资不得低于当地较低工资标准的80%。
第八条:职工患病,医疗期满或在医疗期内医疗终结不能恢复工作的,经县以上劳动鉴定委员会鉴定,属于完全丧失劳动能力的,应按有关规定作退休、退职或一次性处理;属于大部分或者部分丧失劳动能力的,医疗期满后,企业可以解除劳动合同,并按有关规定支付经济补偿金和医疗补助费。
事病假扣款计算公式
事假和病假的扣款计算公式是根据劳动法和公司规定来进行计
算的。
一般来说,事假和病假的扣款是按照员工的基本工资和请假
天数来计算的。
对于事假,一般情况下公司会按照员工的基本工资进行日扣款。
具体计算公式为,事假扣款 = 基本工资 / 当月天数请假天数。
对于病假,一般情况下公司会根据公司规定或者劳动法规定进
行计算。
一般是按照病假工资比例来计算,具体计算公式为,病假
扣款 = 病假工资比例基本工资请假天数。
需要注意的是,不同公司的规定可能会有所不同,也可能会根
据员工的具体情况进行调整。
另外,一些公司也会对员工的请假情
况进行综合考虑,比如事假和病假的扣款标准可能会有所不同。
总之,事假和病假的扣款计算公式是根据公司的规定和劳动法
来进行计算的,具体的扣款标准需要参考公司的规定和劳动法的相
关规定。
希望这些信息能够帮助到你。
病假⼀天扣⼯资标准是多少?⼀般情况下是病假⼀天是不扣⼯资的,正常的病假都会按照平常来发放⼯资。
病期间是按照“⽇⼯资×病假⼯资⽐例×病假天数”的公式来发放。
它是“⽉⼯资计算基数÷当⽉计薪⽇”的结果。
⽣⽼病死可以说是⼈之常情,⽽在⽣病的情况下看病治疗就是很正常的事情了,不然的话很有可能将⼩病拖成了⼤病,这样就很不划算了。
⽽对于有⼯作的劳动者来见,在⽣病期间如果需要看病治疗的话,肯定就要请。
那么此时病假⼀天扣标准是多少呢?可能⼤家都想了解,下⾯就让律图⼩编来为你做详细解答吧。
⼀、员⼯病假天数怎么算疾病或⾮因⼯负伤休假⽇数应按实际休假⽇数计算,连续休假期内含有休息⽇、节假⽇的应予剔除。
⽽⼀般公式中提到的计薪⽇概念,是指国家规定的制度⼯作⽇加法定休假⽇,例如⼩冯单位的制度⼯作⽇是每周⼯作5天休息2天,6⽉份单位制度⼯作⽇是20 天,如果是5⽉份就得加上“五⼀”3天法定休假⽇,⽽不是统⼀的国家规定的20.92天⽉平均⼯作天数。
⼆、病假⼀天扣⼯资标准是多少劳动者患病或者⾮因⼯负伤的,在病休期间,⽤⼈单位应当根据或的约定⽀付。
⽤⼈单位⽀付病假⼯资不得低于本市的80%。
员⼯患病或者⾮因⼯负伤停⼯治疗,在国家规定的医疗期内的,⽤⼈单位应按不低于本⼈标准⼯资的百分之六⼗⽀付员⼯病伤假期⼯资。
就是说,⽤⼈单位可以在标准⼯资的百分之六⼗⾄百分之⼀百之间确定病假⼯资标准,但⽆论确定的标准是多少,⽤⼈单位⽀付给员⼯的病假⼯资都不得低于的百分之⼋⼗。
例如:某企业规定病假⼯资按员⼯标准⼯资的百分之六⼗⽀付,员⼯王某的标准⼯资刚好和最低⼯资⼀样,则该企业应当按照最低⼯资的百分之⼋⼗⽀付王某病假期间的⼯资。
否则就是,单位必须全额⽀付员⼯⼯资,并向员⼯⽀付拖⽋或者克扣⼯资总额百分之⼆⼗五的。
如果你以此为由,还可以要求解除劳动关系经济补偿⾦。
病假⼯资的⽀付标准是:不满2年者,为本⼈⼯资60%;已满2年不满4年者,为本⼈⼯资70%;已满4年不满6年者,为本⼈⼯资80%。
重庆市病假1天怎么计算⼯资如果⼤家⽣病了,给单位请假的话,单位是不可以随意克扣你的⼯资的,国家对于病假⼯资有明确的规定。
那么⼤家知道重庆市病假1天怎么计算⼯资?下⾯,为了帮助⼤家更好的了解相关法律知识,店铺⼩编整理了相关的内容,希望对您有所帮助。
⼀、⼯资是什么⼯资(Wages)是指雇主或者法定⽤⼈单位依据法律规定、或⾏业规定、或根据与员⼯之间的约定,以货币形式对员⼯的劳动所⽀付的报酬。
⼯资可以以时薪、⽉薪、年薪等不同形式计算。
在中国,由⽤⼈单位承担或者⽀付给员⼯的下列费⽤不属于⼯资:(1)社会保险费;(2)劳动保护费;(3)福利费;(4)解除劳动关系时⽀付的⼀次性补偿费;(5)计划⽣育费⽤;(6)其他不属于⼯资的费⽤。
在政治经济学中,⼯资本质上是劳动⼒的价值或价格。
⼯资是⽣产成本的重要部分。
法定最少数额的⼯资叫最低⼯资,⼯资也有税前⼯资、税后⼯资、奖励⼯资等各种划分。
在政治经济学中,资本本质上是劳动⼒的价值或价格。
⼆、重庆市病假1天怎么计算⼯资请病假公司不应克扣⼯资;如果当⽉有请病假,那么⼯资计算⽅式为:⽉⼯资÷21.75×出勤天数+当地最低⼯资÷21.75×病假天数。
单位员⼯请病假,劳动法规定是⽤⼈单位应当⽀付病假⼯资的,病假的相关法律依据如下:《企业职⼯患病或⾮因⼯负伤医疗期规定》第三条企业职⼯因患病或⾮因⼯负伤,需要停⽌⼯作医疗时,根据本⼈实际参加⼯作年限和在本单位⼯作年限,给予三个⽉到⼆⼗四个⽉的医疗期:以上就是本次店铺⼩编为⼤家分享的重庆市病假1天怎么计算⼯资,请病假公司不应克扣⼯资;如果当⽉有请病假,那么⼯资计算⽅式为:⽉⼯资÷21.75×出勤天数+当地最低⼯资÷21.75×病假天数。
希望我的回答对你有帮助!如果您情况⽐较复杂,店铺也提供律师在线咨询服务,欢迎你咨询店铺专业律师。
上海请一天病假工资怎么算当前,对企业职工病假待遇的相关规定有部门规章、地方法规和地方政府规章、行政性文件,多个省或市有具体的规定,且各有不同。
下面店铺就为大家解开上海请一天病假工资计算方法,希望能帮到你。
上海请一天病假工资计算方法月病假工资=病假工资的计算基数×相应的病假工资的计算系数日病假工资=病假工资的计算基数÷当月计薪日×相应的病假工资的计算系数上海病假工资的主要内容病假工资最早的规定源于1951年的《中华人民共和国劳动保险条例》及其《实施细则》。
根据这两个文件,职工的病假待遇分为两个阶段,一是6个月内的,根据本企业工龄规定一定的工资标准,即病假工资;超过6个月的,发放疾病救济费。
这两项都按职工工资的一定比例发放。
可见,病假工资和疾病救济费都是职工在生病、非因工负伤期间,在规定的医疗期内依法享有的带薪休假的权利,由企业按有关规定进行支付。
两者的主要区别是:职工疾病或非因工负伤停止工作连续医疗期间在6个月以内的,企业应该向其支付病假工资;医疗期限超过6个月时,病假工资停发,改由企业按月付给疾病或非因工负伤救济费。
后来劳动部在1994年发布的《关于贯彻执行<中华人民共和国劳动法>若干问题的意见的通知》中,对职工患病或非因工负伤治疗期间,在规定的医疗期间内的病假工资或疾病救济费的最低限作了规定。
此外国家没有再出台新的规定。
各地方在此基础上制定了一系列不同标准。
上海病假休假工资的标准职工疾病或非因工负伤连续休假在6个月以内的,企业应按下列标准支付疾病休假工资:1、连续工龄不满2年的,按本人工资的60%计发;2、连续工龄满2年不满4年的,按本人工资70%计发;3、连续工龄满4年不满6年的,按本人工资的80%计发;4、连续工龄满6年不满8年的,按本人工资的90%计发;5、连续工龄满8年及以上的,按本人工资的100%计发。
上海病假工资的计算模式模式一:根据职工的工龄和工资,按照一定的比例支付采用这一模式的,主要以上海为代表。
员工病假一天工资怎么算合理
①连续工龄不满二年者,病假工资为前述计算基数的60%;
②连续工龄满两年不满四年者,病假工资为前述计算基数的70%;
③连续工龄满四年不满六年者,病假工资为前述计算基数的80%;
④连续工龄满六年不满八年者,病假工资为前述计算基数的90%;
⑤连续工龄满八年及八年以上者,病假工资为前述计算基数的100%。
2、患病六个月以上(疾病救济费):
①连续工龄不满一年者,疾病救济费为前述计算基数的40%;
②连续工龄满一年不满三年者,疾病救济费前述计算基数的50%;
③连续工龄满三年及三年以上者,疾病救济费前述计算基数的60%。
病假工资的计算,先按休假时间(以6个月)为标准划分,再按职工连续工龄划档。
具体计算方式为:职工患病休假在六个月内的疾病休假工资计算:
连续工龄<2年者:病假日工资按职工日平均工资的60%计发;连
续工龄≥2年且<4年者,
病假日工资按职工日平均工资的70%计发;连续工龄≥4年且<6
年者,
病假日工资按职工日平均工资的80%计发;连续工龄≥6年且<8
年者,病假日工资按职工日平均工资的90%计发;
连续工龄≥8年者,病假日工资按职工日平均工资的100%计发。
值得注意的是,连续休假期内,若有法定节假日或休息日的,应予以剔除。
职工患病休假在六个月以上的疾病救济费计算:
连续工龄<1年者,病假期间工资按职工月工资收入的40%计发;
连续工龄≥1年且<3年者,
病假期间工资按职工月工资收入的50%计发;连续工龄≥3年者,病假期间工资按职工月工资收入的60%计发。
应注意的是,患病停工6个月以上的职工,如领取疾病救济费低于本企业职工月平均工资40%者,应按40%的标准计发,但不能高于
该职工月工资。
(二)劳动合同、集体合同均未约定的,可由用人单位与职工代表通过工资集体协商确定,协商结果应签订工资集体协议。
(三)用人单位与劳动者无任何约定的,病假工资的计算基数统一按劳动者本人所在岗位(职位)正常出勤的月工资的70%确定。
1、职工疾病或非因工负伤连续休假在6个月以内的病假工资(又称疾病休假工资)是按照连续工龄分别确定的:
(1)连续工龄不满两年者,病假工资为本人工资的60%;
(2)连续工龄满两年不满四年者,病假工资为本人工资的70%;
(3)连续工龄满四年不满六年者,病假工资为本人工资的80%;
(4)连续工龄满六年不满八年者,病假工资为本人工资的90%;
(5)连续工龄满八年及八年以上者,病假工资为本人工资的100%。
2、职工疾病或非因工负伤连续休假超过6个月的病假工资(又称疾病救济费)也是按照连续工龄分别确定的:
(1)连续工龄不满一年者,疾病救济费为本人工资的40%;
(2)连续工龄满一年不满三年者,疾病救济费为本人工资的50%;
(3)连续工龄满三年及三年以上者,疾病救济费为本人工资的60%。
看了“员工病假一天工资计算方法”的人还看了:。