2020年7月全国自考建筑工程概论试卷及答案解析
- 格式:docx
- 大小:161.09 KB
- 文档页数:9
全国高等教育自学考试建筑工程概论试题一、单项选择题(本大题共30小题,每小题1分,共30分)在每小题列出的四个备选项中只有一个是符合题目要求的,请将其代码填写在题后的括号内。
错选、多选或未选均无分。
1.假想用一个垂直于外墙轴线的铅垂剖切面,将房屋剖开,所得到的投影图,称()A.建筑总平面图B.建筑立面图C.建筑详图D.建筑剖面图2.楼梯剖面图的剖切符号应标注在()A.顶层楼梯平面图上B.中上层楼梯平面图上C.中下层楼梯平面图上D.底层楼梯平面图上3.图纸幅面尺寸为841×1189,属()A.A0图纸B.A1图纸C.A2图纸D.A3图纸4.标题栏的位置是在图纸的()A.右下角B.左下角C.右上角D.左上角5.施工图中尺寸数字应标注在()A.尺寸界线上方B.尺寸界线下方C.尺寸线上方D.尺寸线下方6.按“国标”规定,多数图样一般都采用相对标高,除了..()A.剖面图B.立面图C.平面图D.总平面图7.代号为KJ的构件是()A.屋架B.框架C.支架D.托架8.表示新建工程位置及其周围总体布局情况的图称()A.建筑总平面图B.建筑平面图C.地形地貌图D.建筑详图9.我国的钢模板宽度以()A.40毫米为进级B.45毫米为进级C.50毫米为进级D.60毫米为进级10.Ⅱ级钢筋的最大冷拉率为()A.4.0%B.5.0%C.5.5%D.10.0%11.喷射井点可作单排布置,是当基坑的宽度小于()A.10m时B.20m时C.50m时D.100m时12.下列关于推土机的论述中,错误的是....()A.推土机由拖拉机和推土铲刀组成B.索式推土机比液压式推土机在硬土中的切入深度大C.推土机所需的工作面小,功率大,行驶速度较快D.推土机可用于施工现场清理13.在干燥环境中的混凝土,不宜使用....()A.火山灰水泥B.矿渣水泥C.普通水泥D.硅酸盐水泥14.下列材料中,不属于...砌筑砂浆的组成材料是()A.水泥B.石灰C.石子D.砂子15.使用减水剂一般可减少用水量()A.5%B.10%~15%C.20%~30%D.30%以上16.当木材从潮湿状态干燥至纤维饱和点时,自由水蒸发,其外部尺寸()A.视树种而异B.改变较大C.改变较小D.不改变17.普通水泥初凝时间不得早于....()A.15分钟B.30分钟C.45分钟D.60分钟18.无机非金属材料有()A.石材、玻璃等B.石材、钢材等C.竹、木等D.沥青、塑料等19.山墙承重用以支承屋顶荷载是在山尖形横墙上直接搁置()A.屋架B.梁架C.檩条D.椽子20.为防止刚性防水屋面因温度变化产生的裂缝无规律地开展,通常设分仓缝,其缝的宽度为()A.10mm左右B.15mm左右C.20mm左右D.25mm左右21.在机房与井道间设隔声层是在电梯运行速度超过()A.1.0m/s时B.1.2m/s时C.1.5m/s时D.2.0m/s时22.山墙位于房屋的()A.两端正面B.两端背面C.两端侧面D.东西两侧23.砌块隔墙的厚度由砌块尺寸而定,一般为()A.60~90mmB.90~120mmC.120~150mmD.150~180mm24.当厂房跨度和高度较大时,一般采用()A.双肢柱作为抗风柱B.构造柱作为抗风柱C.钢筋混凝柱作为抗风柱D.砖柱作为抗风柱25.水磨石地面,面层用1∶1.5~1∶2水泥、石碴浆抹面后,用磨石机磨光需在浇水养护()A.3天后B.5天后C.7天后D.9天后26.选用框架体系时,建筑物的层数不宜超过....()A.6层B.10层C.15层D.20层27.对于住宅建筑,确定建筑间距的主要因素是()A.通风要求B.防火、防震要求C.施工条件要求D.日照间距要求28.在进行使用房间的平面设计时,应综合考虑平、立、剖三者的关系,首先从()A.立面效果入手B.剖面入手C.平面入手D.经济合理入手29.在满足使用功能要求的条件下,为了降低房屋造价,可采取的最有效措施是()A.减小交通面积B.降低房间层高C.减少结构面积D.简化建筑立面30.居住建筑的楼梯段宽度一般为()A.1.0~1.2mB.1.1~1.4mC.1.2~1.4mD.1.3~1.5m二、多项选择题(本大题共20小题,每小题1分,共20分)在每小题列出的五个备选项中有二个至五个是符合题目要求的,请将其代码填写在题后的括号内。
建筑工程概论复习题一选择题1 普通房屋和构造物的设计使用年限为( C )年A .5 B.25 C.50 D.1002 建筑物的危险等级有( D ) 级A .1 B.2 C.3 D.43 建筑模数协调统一标准中的基本数值,用M表示,且1M=( B )mmA 10B 100C 500D 10004 走道宽度是根据人体尺度及人体活动所需空间尺寸确定, 安全疏散走道的宽度不应小于( C )mmA 900B 1000C 1100D 19005 不同用途的建筑,对层数的要求不同, 其中幼儿园建筑,为保证幼儿活动安全方便,层数不超过( A )层。
A 3B 4C 5D 66 建筑层数应根据建筑的性质和耐火等级来确定。
当耐火等级为一、二级时,层数不受限制;为三级时,最多允许建( C )层。
A 3B 4C 5D 67 在建筑设计的基础上选择结构方案,确定结构类型,进行结构计算与结构设计,最后完成结构施工图, 该阶段为( B )A 建筑设计B 结构设计C 施工图设计D 设备设计8 基础的埋深大于( C )m 时,称为深基础A 3B 4C 5D 69 将雨水散开到离房屋较远的室外地面上去,且属于自由排水的形式的是( A )A 散水B 排水沟C 截水沟D 天沟10 墙体上开设洞口时,洞口上部的横梁称为(A )A 过梁B 圈梁C 基础梁D 连梁11 在横向伸缩缝或防震缝处,采用双柱及两条定位轴线,柱的中心线均应自定位轴线向两侧各移( D )mmA 300B 400C 5 00D 60012 以下属于水硬性胶凝材料的是( C )A 石灰B 石膏C 水泥D 玻璃13 混凝土强度等级就是根据( B ) 来确定。
A长方体抗压强度标准值B立方体抗压强度标准值C棱柱体抗压强度标准值D立方体抗拉强度标准值14 混凝土中粒径大于( C ) 的集料为粗集料A15mm B 10mm C 5mm D5cm15 砂浆的强度等级是以边长为( A )mm 的立方体试块,一组 6 块,在标准养护条件下,用标准试验方法测得28d 龄期的抗压强度值(MPa)来确定。
浙江省2018年7月高等教育自学考试房屋建筑学试题课程代码:02394一、填空题(每空1分,共12分)1.《建筑模数统一制》中规定建筑中采用的模数有基本模数、__________和扩大模数。
2.现代建筑的四位大师是格罗皮乌斯、密斯·凡·德罗、__________和赖特。
3.高层建筑是指建筑高度在__________m以上的建筑。
4.钢筋混凝土基础通常要在基础底下做混凝土垫层,其厚度为__________mm。
5.__________是沿房屋外墙、内纵承重墙和部分横墙设置的连续封闭式的梁。
其作用是增强建筑物的空间刚度以及整体性。
6.地下室的构造设计的重点主要是要解决__________。
7.室内的自然通风通常采用组织__________的方法来解决。
8.影响建筑构造的因素主要有外力作用、__________、人为因素。
9.泛水是指屋面防水层与垂直墙面交接处的__________,泛水高度一般为__________mm。
10.在室外台阶与出入口之间一般设有平台,平台表面比室内地面的标高略低__________mm。
11.单层工业厂房建筑采用的基本柱距是__________m。
二、单项选择题(在每小题的四个备选答案中,选出一个正确答案,并将正确答案的序号填在题干的括号内。
每小题1分,共10分)1.中高层、高层住宅阳台栏杆净高不应..低于( )mm。
A.900B.1000C.1050D.11002.目前浙江省地区高层建筑的主要桩基形式为( )。
A.预制打入桩B.预制振入桩C.钻孔灌注桩D.挖孔灌注桩3.隔墙主要起( )作用。
A.遮风避雨B.分隔空间C.承受荷载D.保温隔热4.水平防潮层的材料可用( )。
(1)细石混凝土加配筋(2)混合砂浆(3)防水砂浆(4)石灰砂浆(5)其它防水密封材料A.(1)(3)(4)B.(1)(2)(5)C.(1)(3)(5)D.(2)(3)(5)5.轻钢龙骨纸面石膏板整体式吊顶的主要优点是( )。
浙江省2018年7月自考建筑工程概论试题课程代码:00174一、单项选择题(本大题共30小题,每小题1分,共30分)在每小题列出的四个备选项中只有一个是符合题目要求的,请将其代码填写在题后的括号内。
错选、多选或未选均无分。
1.用一个假想水平剖切面,沿门窗洞口位置剖切,移走上半部,对剖切面以下部分作的水平剖面投影图称为()A.建筑总平面图B.建筑立面图C.建筑平面图D.建筑剖面图2.建筑图中中实线与粗实线的线宽比为()A.0.35B.0.50C.0.55D.0.63.平面图上的定位轴线的竖向编号应用()A.阿拉伯数字B.大写希腊字母C.大写拉丁字母D.大写英文字母4.建筑图中代号为JL的构件是()A.基础梁B.过梁C.连系梁D.屋面梁5.在总平面图上表示的标高为绝对标高,它一般引自于()A.东海海平面B.基础顶面C.室内地坪D.附近水准点6.房屋建造过程的依据是()A.初步设计图B.扩大的初步设计图C.施工图D.技术设计图7.建筑总平面图的基本依据是()A.地形图B.风向频率玫瑰图C.城市规划图D.购地图8.我国烧结普通砖的强度划分依据是其()A.抗压强度标准值B.抗压强度平均值C.抗剪强度D.抗拉强度9.常用的建筑结构钢筋属于()A.热轧光圆钢筋B.低松弛钢筋C.冷加工钢筋D.热轧带肋钢筋10.下面关于水泥安定性的论述中,正确的是()A.水泥安定性是反映水泥制品裂缝的一个指标B.水泥安定性是反映水泥中石膏含量多少的一个指标C.水泥安定性是反映水泥在硬化过程中体积变化均匀性的一个指标D.水泥安定性是一个反映水泥硬化所需时间的指标11.普通水泥的终凝时间不得迟于()A.500minB.600minC.800minD.1000min12.确定混凝土用砂粗细的指标是()A.砂的细度模数B.砂的级配C.砂的粒径D.筛余量13.长距离运输的混凝土常加()A.减水剂B.引气剂C.缓凝剂D.膨胀剂14.采用中空玻璃,冬季取暖可节能()A.10~15%B.15~20%C.20~25%D.25~30%15.建筑的使用面积是()A.建筑面积减去结构面积B.建筑面积减去结构面积再减去交通面积C.建筑面积减去交通面积D.建筑面积减去公摊面积16.框架结构与剪力墙结构相比()A.竖向承重能力强B.竖向承重能力差C.水平刚度大D.水平刚度小17.工业厂房的柱距一般采用()A.3米及3米的倍数B.4米及4米的倍数C.6米及6米的倍数D.9米及9米的倍数18.任何基础的埋深不应小于()A.0.5mB.1.2mC.1.5mD.2.0m19.现浇钢筋混凝土楼板厚度不应小于()A.50mmB.60mmC.70mmD.80mm20.一般楼梯的坡度为()A.20°左右B.30°左右C.40°左右D.45°左右21.对于住宅建筑,确定建筑间距的主要因素是()A.通风要求B.施工条件要求C.日照间距要求D.防火要求22.不论何种类型的住宅的厨房,其使用面积均不应小于()A.3m2B.4m2C.5m2D.6m223.成人使用的楼梯栏杆扶手高度为()A.700mmB.800mmC.900mmD.1000mm24.混凝土刚性防水屋面通常在混凝土中设置()A.Φ4@100双向钢筋B.Φ6@100双向钢筋C.Φ8@100双向钢筋D.Φ6@150双向钢筋25.勒脚的高度为()A.100~200mmB.200~300mmC.300~600mmD.600~800mm26.散水的外缘应比周围地坪高出()A.10~20mmB.20~50mmC.50~60mmD.60~100mm27.圈梁在遇到窗口、楼梯等部位而不能连续时,应适当改变圈梁的断面形状或位置使其()A.斜交 B.错开C.竖直连接D.相连接或搭接28.伸缩缝的宽度常取()A.10mmB.30mmC.50mmD.70mm29.单层厂房的抗风柱一般设置在()A.纵墙内B.伸缩缝处C.山墙中部D.山墙的两端30.一般深基础的埋深大于()A.4mB.5mC.8mD.10m二、多项选择题(本大题共20小题,每小题1分,共20分)在每小题列出的五个备选项中至少有两个是符合题目要求的,请将其代码填写在题后的括号内。
2020年自考《建筑工程概论》习题及答案(卷一)1墙体的类型按结构受力情况分承重墙和非承重墙。
按所用材料和构造方式分实体墙、空体墙、组合墙。
2墙体在结构布置上有横墙承重、纵墙承重、纵横墙混合承重和部分框架承重等。
3墙体的组砌方式①一顺一丁式(24墙)②多顺一丁式(24墙)③十字式(梅花丁式)(24墙)④三三一式(24墙)⑤全顺式(12墙)⑥18墙砌法(18墙)。
4墙角通常是指基础以上,室内地面以下的那部分墙身。
5勒脚建筑物四周与室外地面接近的那部分墙体成为勒脚。
6墙身防潮位置、材料。
(书P49 图3—5)7散水为了防止雨水对墙基的侵蚀,常在外墙四周将地面做成向外倾斜的坡面,以便将雨水排至远处,这一坡面称为散水或护坡。
散水宽度一般为600~1000mm,并要求比屋顶挑檐高200mm.散水应向外设3%~5%的排水坡度。
(书P50 图3-8散水构造)8 过梁是用来支撑门窗洞口上部砖砌体和楼板层载荷的构件(过梁的作用、位置)。
其常用的做法有三种:①平拱砖过梁(适用于洞口宽度≤1.2m的非承重墙上的门窗)②钢筋砖过梁(适用于洞口宽度≤1.5m≠的非承重墙上的门窗)③钢筋混凝土过梁(可承重、最常用)。
过梁每端伸入侧墙不小于240mm9圈梁是在房屋外墙和部分内墙中设置的连续而封闭的梁。
圈梁的主要作用是增强房屋的整体刚度,减少地基不均匀沉降引起的墙体开裂,提高房屋的抗震能力。
圈梁的构造做法有两种:钢筋混凝土圈梁和钢筋砖圈梁。
10当圈梁被门窗洞口切断而不能交圈时,应在洞口上部砌体中设置一道截面不小于圈梁的附加圈梁。
附加圈梁的搭接长度l不应小于2h,且不小于1m.11常见的隔墙有砌筑隔墙、轻骨架隔墙、板材隔墙。
12墙面装修分类抹灰类、贴面类、涂料类、裱糊类、铺钉类、玻璃幕墙。
13基础在建筑工程中,建筑物与土层直接接触的部分称为基础。
地基支撑建筑物重量的土层叫地基。
14室外设计地面至基础底面的垂直距离称为基础的埋置深度,简称基础的埋深。
2020年建筑工程概论重点第一章1、建筑包括建筑物和构筑物,建筑物是为人们生产、生活或其他活动提供场所的建筑,如住宅、医院、学校、办公楼、厂房等;人们不在其中活动的建筑称为构筑物,如水塔、烟囱、堤坝、井架等。
(单选、填空)2、按照建筑使用性质分类(填空、选择、名词解释、判断)(1)民用建筑包括居住建筑,如住宅、宿舍、公寓等;公共建筑,如学校、办公楼、医院、影剧院等。
(2)工业建筑包含各种生产和生产辅助用房,如生产车间、更衣室、仓库、动力设施等。
(3)农业建筑用于农业的用房,包括饲养牲畜、贮存农具和生产品的用房,以及农业机械用房等。
3、按建筑物层数分类(判断、选择、填空)低层建筑:为1-3层多层建筑:为4-6层中高层建筑:为7-9层高层建筑:为10层及10层以上或房屋高度超过28m的建筑物。
超高层建筑:指高度超过100m的建筑物4、按照承重结构材料分类(填空、判断)(1)木结构(2)砖混结构(3)钢筋混凝土结构(4)钢与混凝土组合结构(5)钢结构5、按照建筑结构形式分类(简答、填空、判断)(1)墙承重体系由墙体承受建筑的全部荷载,并把荷载传递给基础的承重体系。
这种承重体系适用于内部空间较小、建筑高度较小的建筑。
(2)骨架承重体系由钢筋混凝土或型钢组成的梁柱体系承受建筑的全部荷载,墙体只起维护和分隔作用的承重体系。
这种承重体系适用于跨度大、荷载大、高度大的建筑。
(3)内骨架承重体系建筑内部由梁柱体系承重,四周用外墙承重。
这种承重体系适用于局部设有较大空间的建筑。
(4)空间结构承重体系由钢筋混凝土或型钢组成空间结构承受建筑的全部荷载,如网架结构、悬索结构、壳体结构等。
这种承重体系适用于大空间建筑。
6、时间三大建筑体系是指中国建筑、欧洲建筑和伊斯兰建筑。
(选择、填空)7、中国古代建筑建造特色在于以下几点。
(简答)(1)具有地域性与名族性。
中国的幅员辽阔,自然环境千差万别,为了适应环境,各地区建筑因地制宜,基于本地区的地形、气候、建筑材料等条件建造;中国由56个名族构成,由于各名族聚居地区环境不同,宗教信仰、文化传统和生活习惯也不同,因此建筑的风格各异。
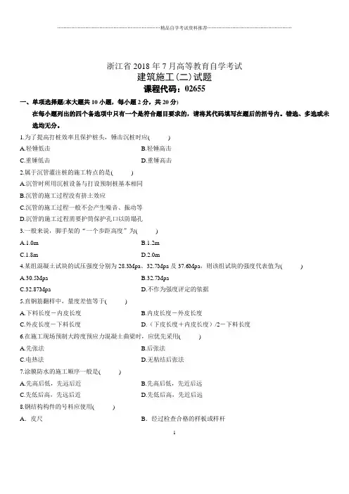
浙江省2018年7月高等教育自学考试建筑施工(二)试题课程代码:02655一、单项选择题(本大题共10小题,每小题2分,共20分)在每小题列出的四个备选项中只有一个是符合题目要求的,请将其代码填写在题后的括号内。
错选、多选或未选均无分。
1.为了提高打桩效率且保护桩头,锤击沉桩时应( )A.轻锤低击B.轻锤高击C.重锤低击D.重锤高击2.属于沉管灌注桩的施工特点的是( )A.沉管时所用沉桩设备与打设预制桩基本相同B.沉管的施工过程没有挤土效应C.沉管的施工过程一般不会产生噪音、振动等D.沉管的施工过程需要护筒保护孔口以防塌孔3.一般来说,脚手架的“一个步距高度”为( )A.1.0mB.1.2mC.1.8mD.2.0m4.某组混凝土试块的试压强度分别为28.3Mpa、32.7Mpa及37.6Mpa,则该组试块的强度代表值为( )A.30.5MpaB.32.7MpaC.32.87MpaD.不作为强度评定的依据5.直钢筋翻样中,量度差值等于( )A.下料长度-内皮长度B.内皮长度-外皮长度C.外皮长度-下料长度D.(下皮长度+内皮长度)/2-下料长度6.在施工现场预制大跨度预应力混凝土曲梁时,应优先采用( )A.先张法B.后张法C.电热法D.无粘结后张法7.涂膜防水的施工顺序一般是( )A.先高后低,先远后近B.先高后低,先近后远C.先低后高,先远后近D.先低后高,先近后远8.钢结构构件的号料应使用( )A.皮尺B.经过检查合格的样板或样杆1C.钢尺D.千分尺9.当网络图的某些节点有多条外向箭线或多条内向箭线时,为使构图清晰可用( )A.虚工作法B.过桥法C.指向法D.母线法10.单位工程施工方案选择的内容为( )A.选择施工方法和施工机械,确定工程开展顺序B.选择施工方法,确定施工进度计划C.选择施工方法和施工机械,确定资源供应计划D.选择施工方法,确定进度计划及现场平面布置二、名词解释(本大题共5小题,每小题2分,共10分)11.皮数杆12.钢筋机械连接13.预应力混凝土14.排汽屋面15.施工顺序三、填空题(本大题共5小题,每小题2分,共10分)请在每小题的空格中填上正确答案。
建造师2020年试题答案一、单项选择题1. 建筑工程项目管理的核心目标是()。
A. 成本控制B. 质量保证C. 进度管理D. 安全生产答案:B2. 根据《建筑法》,建筑工程的保修期限自()之日起计算。
A. 工程竣工验收B. 工程开工C. 工程交付使用D. 工程款支付完毕答案:C3. 下列关于混凝土的说法,错误的是()。
A. 混凝土具有良好的耐久性B. 混凝土具有较高的抗压强度C. 混凝土抗拉强度较低,常用钢筋混凝土D. 混凝土是一种轻质材料答案:D4. 建筑工程中,用于控制施工过程中成本的方法不包括()。
A. 预算编制B. 工程量清单控制C. 施工方案优化D. 施工人员数量无限制增加答案:D5. 施工组织设计的主要内容包括()。
A. 施工方案B. 施工进度计划C. 施工资源配置D. 所有上述内容答案:D二、多项选择题1. 建筑工程项目质量管理的主要措施包括()。
A. 质量计划B. 质量控制C. 质量保证D. 质量评价答案:ABCD2. 施工现场安全生产的基本要求包括()。
A. 制定安全生产责任制B. 配备必要的安全设施C. 进行定期的安全检查D. 忽视安全教育和培训答案:ABC三、判断题1. 建筑工程项目进度管理的目的是确保项目按时完成。
()答案:正确2. 建筑工程中的临时结构不需要进行质量控制。
()答案:错误四、简答题1. 简述建筑工程项目成本控制的基本方法。
答:建筑工程项目成本控制的基本方法包括预算编制、成本预测、成本核算、成本分析和成本优化等。
通过这些方法,可以有效预测和控制项目成本,确保项目在预算范围内完成。
2. 描述建筑工程项目中安全生产的重要性及其管理措施。
答:安全生产是建筑工程项目顺利进行的前提和保障,关系到人员生命安全和工程质量。
安全生产管理措施包括制定安全生产规章制度、进行安全教育培训、实施安全技术措施、开展安全检查和隐患排查等。
五、案例分析题某建筑工程项目在施工过程中,由于安全管理不到位,发生了一起安全事故,造成了人员伤亡和财产损失。
全国2018年7月自学考试建筑工程概论试题课程代码:00174一、单项选择题(本大题共50小题,每小题1分,共50分)在每小题列出的四个备选项中只有一个是符合题目要求的,请将其代码填写在题后的括号内。
错选、多选或未选均无分。
1.按“国标”规定,一个工程所用的图纸幅面数量不宜..多于()A.1种B.2种C.3种D.4种2.在建筑工程图中,尺寸注法的组成为尺寸数字、尺寸线、尺寸起止符号和()A.轴线B.尺寸界线C.剖切线D.标高3.建筑平、立、剖面图中建筑构配件的轮廓线应选用的线型是()A.中实线B.粗实线C.细点划线D.中点划线4.根据“国标”规定,除标高以及总平面图上的尺寸以外,其余各标注的单位一律为()A.毫米 B.厘米C.分米D.米5.索引剖面详图的时候,其剖视方向由()A.剖视方向线确定B.索引符号确定C.编号所在的一侧确定D.引出线所在的一侧确定6.下列构件代号中表示圈梁的是()A.DLB.LLC.QLD.GL7.材料在绝对密实状态下,单位体积的质量是()A.密实度B.密度C.堆积密度D.表观密度18.石灰爆裂现象属于烧结普通砖技术要求的()A.外观特征B.耐久性C.抗冻性D.耐水性9.碳素结构钢的牌号组成内容有:l屈服点字母(Q),2屈服点数值,3质量等级和4脱氧方法四部分,其书写顺序为()A.1234B.1243C.3412D.213410.木材的含水率由纤维饱和点增大时,木材的()A.尺寸减小B.尺寸增大C.尺寸不变D.吸附水增多11.硅酸盐水泥中掺入混合材料的比例为()A.0~5%B.6~15%C.5~20%D.15~20%12.矿渣硅酸盐水泥的代号为()A.P.SB.P.FC.P.OD.P.P13.石油沥青的粘性指标是()A.延度B.软化点C.针入度D.蒸发后针入度比14.测定混凝土强度等级的立方体标准试件边长尺寸为()A.50mmB.70.7mmC.100mmD.150mm15.混凝土组成材料中有最大粒径限制的是()A.砂B.减水剂C.石子D.水泥16.氯化钙是混凝土工程常用的一种外加剂,属于()A.减水剂B.早强剂C.引气剂D.缓凝剂17.民用建筑按层数分类,属于高层的是()A.4~6层B.4~8层2C.7~9层D.10~30层18.办公楼、学校、宿舍等建筑宜采用的平面组合形式是()A.走道式组合B.套间组合C.大厅式组合D.单元式组合19.行政办公建筑、科研建筑、医疗建筑等属于()A.民用建筑B.工业建筑C.农业建筑D.军用建筑20.手术室、制图室房间窗地面积比通常为()A.1/2B.1/3~1/5C.1/4~1/6D.1/6~1/1021.民用建筑中,住宅、宿舍等从便于布置家具和设备等因素考虑,通常采用的房间平面形式是()A.圆形B.扇形C.钟形D.矩形22.建筑设计工作是分阶段进行的,一般采用两阶段设计,即初步设计和()A.技术设计B.结构设计C.施工图设计D.效果图设计23.将钢结构与钢筋混凝土结构的优点加以充分利用并克服各自不足的结构称为()A.高层建筑结构B.剪力墙结构C.框架—钢板剪力墙结构D.钢和钢筋混凝土组合结构24.厂房的跨度在18m以下时,符合模数要求的一组跨度为()A.6m、10m、15m、18mB.9m、12m、15m、18mC.6m、7.5m、15m、18mD.4.5m、9m、13.5m、18m25.工业建筑的建(构)筑物展开面积是建(构)筑物占地面积加上()A.二层及以上各层面积B.道路及广场面积C.道路面积D.绿地面积26.日照间距要求,是使位于前面的建筑不遮挡位于后面建筑的日照,需保证日照时间的季节是()A.春季B.夏季3C.秋季D.冬季27.基础的埋置深度是指()A.室外地坪到基础底面的距离B.室外地坪到地基底面的距离C.室外地坪到天然土层底面的距离D.室外地坪到人工地基底面的距离28.下列基础中属于按材料分类的是()A.满堂基础B.桩基础C.箱形基础D.混凝土基础29.下列基础中不受..刚性角限制的是()A.砖石基础B.毛石基础C.混凝土基础D.钢筋混凝土基础30.下列各组墙体中,属于按墙体所用材料和构造方式分类的一组是()A.实体墙、空体墙、组合墙B.承重墙、非承重墙C.内墙、外墙D.横墙、纵墙31.下列属于隔墙的是()A.外墙B.山墙C.承重墙D.钢丝网抹灰墙32.装配式钢筋混凝土框架柱可采用的连接方法是()A.浆锚连接B.铆接C.铰接D.钢筋混凝土连接33.楼梯栏杆高度为踏步面中点至扶手顶面的竖直高度,成人用高度为()A.600mmB.700mmC.800mmD.900mm34.平屋顶的屋面坡度应小于或等于()A.10%B.15%C.20%D.25%35.平屋顶的保温层材料可为()A.油毡B.泡沫混凝土C.水泥焦渣D.小豆石36.下列属于单层工业厂房单肢钢筋混凝土柱的是()4A.工字形柱B.角柱C.圆柱D.构造柱37.下列属于土方工程施工特点的是()A.面广量大,劳动繁重B.虽然面广量大,但劳动强度一般不高C.虽然劳动繁重,但工作量一般不大D.工作量和劳动强度一般都不大38.正铲挖土机的工作特点是()A.前进向上,强制切土B.前进向下,强制切土C.后退向上,强制切土D.后退向下,强制切土39.一级轻型井点的降水深度为()A.1~3mB.3~6mC.6~9mD.9~12m40.下列正确描述静力压桩施工过程的是()A.成孔后由深到浅分段浇灌混凝土而成B.成孔后一次浇灌混凝土而成C.由预制桩分段压入,逐段接长而成D.由单根预制桩一次打入而成41.大直径扩底灌注桩的桩径大于()A.0.6mB.0.7mC.0.9mD.0.9m42.钢筋经冷拔后()A.强度和塑性大幅度提高B.强度下降,但塑性大幅度提高C.强度和塑性保持不变D.强度大幅度提高,但塑性下降43.强制式搅拌机与自落式搅拌机相比()A.搅拌作用弱,搅拌时间短B.搅拌作用弱,搅拌时间长C.搅拌作用强,搅拌时间短D.搅拌作用强,搅拌时间长44.混凝土施工缝的位置()A.可在混凝土浇筑过程中临时确定B.应在混凝土浇筑之前确定5C.宜留在结构受剪力较大的地方D.确定过程不用考虑结构的受力状态45.下列工艺过程中,属于先张法施工工艺的是()A.埋管制孔B.台座准备C.孔道灌浆D.孔道穿筋46.装配式框架结构安装时选择起重机的依据是建筑物的结构形式、构件重量、吊装工作量以及()A.建筑物的平面形式B.建筑物的基础形式C.建筑物的高度D.建筑物的门窗类型47.属于综合吊装法施工特点的是()A.起重机开行路线短B.不需经常更换索具C.吊装效率高D.停机次数多48.需在轨道上行驶的起重机是()A.履带式起重机B.汽车式起重机C.轮胎式起重机D.塔式起重机49.面砖使用前应经挑选、预排,使规格颜色一致,并放入水中浸泡()A.0.5hB.直至镶贴C.2~3h后取出晾干备用D.24h以上50.木材面普通油漆的组成是()A.底层、面层共一层油漆B.底层、面层各一层油漆C.底层一层、面层二层油漆D.底层一层、面层三层油漆二、多项选择题(本大题共10小题,每小题1分,共10分)在每小题列出的五个备选项中至少有两个是符合题目要求的,请将其代码填写在题后的括号内。
建筑工程概论一、单项选择题1. ()是建造各类工程设施的科学技术的总称。
A、土木工程B、基本建设C、信息化施工D、可持续发展2. ()是关于事物的基本原理和事实的有组织、有系统的知识。
A、教学B、科学C、技术D、工程3. 水泥浆体在常温下会逐渐变稠直到开始失去塑性,这一现象称为水泥的()。
A、初凝B、终凝C、凝结D、硬化4. 按表观密度为()时称为重混凝土。
A、>2900kg/m3B、<1950kg/m3C、1950-2600kg/m3D、>2600kg/m35. 通常把位于天然地基上、埋置深度小于()m的一般基础(柱基或墙基)称为天然地基上的浅基础。
A、4B、5C、6D、86. 公路路基的()形式有路堤、路堑和半填半挖三种。
A、功能B、结构C、平面布置D、横断面7. ()则是指将科学研究所发现或传统经验所证明的规律转化成为各种生产工艺,作业方法,设备装置等,它解决一个如何实现的问题。
A、理论B、科学C、技术D、工程8. ()是指自然科学或各种专门技术应用到生产部门去而形成的各种学科的总称。
A、规范B、科学C、技术D、工程9. ()是由胶凝材料、细骨料和水等材料按适当比例配制而成的。
A、混凝土B、砂浆C、钢筋混凝土D、三合土10. 对建筑物主要起装饰作用的材料称(),其应具有装饰功能、保护功能及其他特殊功能。
A、装饰材料B、装饰功能C、装饰效果D、建筑材料11. 地基中的软弱土层通常指承载力低于()kPa的土层。
A、50B、80C、100D、20012. 下列哪一项不属于公路的技术标准()。
A、几何标准B、载重标准C、净空标准D、速度标准13. ()是指“既满足当代人的需要,又不对后代人满足其需要的发展构成危害”。
A、土木工程B、基本建设C、信息化施工D、可持续发展14. ()向轻质、高强、多功能化发展。
A、工程材料B、土木工程C、技术D、设计15. 只能在空气中硬化的称为()胶凝材料,如石膏、石灰。
自考房屋建筑工程概论试题及答案一、单项选择题1. 下列哪项不是房屋建筑工程的基本组成部分?A. 基础B. 墙体C. 屋顶D. 电梯答案:D2. 建筑工程中,混凝土的强度等级通常用哪种标准来划分?A. 抗压强度B. 抗拉强度C. 抗剪强度D. 抗弯强度答案:A3. 在建筑设计中,以下哪项不是建筑节能的主要措施?A. 外墙保温B. 屋面保温C. 增加窗户面积D. 采用节能型建筑材料答案:C4. 以下哪种材料不属于常用的建筑结构材料?A. 钢材B. 混凝土C. 木材D. 塑料答案:D5. 在房屋建筑工程中,抗震设计的主要目的是什么?A. 提高建筑物的美观度B. 提高建筑物的耐久性C. 减少地震对建筑物的破坏D. 提高建筑物的市场价值答案:C二、多项选择题6. 以下哪些因素会影响建筑物的耐久性?A. 材料的质量B. 设计的合理性C. 施工的质量D. 后期的维护答案:A, B, C, D7. 建筑结构设计中,需要考虑的荷载类型包括哪些?A. 永久荷载B. 活荷载C. 风荷载D. 地震荷载答案:A, B, C, D8. 以下哪些措施可以提高建筑物的抗震性能?A. 加固基础B. 加强结构连接C. 减少建筑高度D. 增加非结构构件的重量答案:A, B, C9. 在建筑工程中,哪些因素可能导致结构裂缝的产生?A. 材料收缩B. 温度变化C. 超载使用D. 设计缺陷答案:A, B, C, D10. 以下哪些属于绿色建筑材料的特点?A. 可回收利用B. 低毒、低污染C. 高能耗生产D. 节约资源答案:A, B, D三、判断题11. 所有的建筑工程都必须进行抗震设计。
(错)12. 建筑物的耐久性只与使用的材料有关,与施工质量无关。
(错)13. 建筑节能设计主要是为了减少建筑物在使用过程中的能耗。
(对)14. 建筑物的屋顶可以不考虑保温设计。
(错)15. 建筑结构的安全性是建筑设计中最重要的考虑因素。
(对)四、简答题16. 简述建筑工程中基础的作用及其重要性。
1浙江省2018年7月高等教育自学考试建筑材料试题课程代码:02389说明:《建筑材料》是“房屋建筑工程”专业和“道路与桥梁工程”专业的共同课,采用相同的教材。
鉴于两专业对该课程的不同要求,该课程命制A 、B 两套试卷,供考生选答。
房屋建筑工程专业考生宜选答A 卷,道路与桥梁工程专业宜选答B 卷,若考生两卷均答,以A 卷为评分依据。
A一、填空题(每空1分,共20分)1.材料的吸水性大小用________表示,吸湿性大小用________表示。
2.同种材料的孔隙率愈________,材料的强度愈高;当材料的孔隙率一定时,________孔隙愈多,材料的绝热性愈好。
3.按地质形成条件的不同,天然岩石可分为________岩、________岩及变质岩三大类。
4.石膏板不能用做外墙板,主要原因是它的________差。
5.生产硅酸盐水泥时,必须掺入适量石膏,其目的是________。
6.硅酸盐水泥产生硫酸盐腐蚀的原因是由于其水化产物中的________与环境介质中的________发生了化学反应,生成了________。
7.塑性混凝土拌合物的流动性指标是________,干硬性混凝土拌合物的流动性指标是________。
8.在配合比一定的条件下,卵石配制的混凝土流动性比碎石配制的混凝土________。
9.牌号为30甲的石油沥青,比牌号为100甲的石油沥青的粘滞性________,软化点________,塑性________。
10.用于砌石工程的砂浆,其强度主要决定于________和________。
11.红砖在用水泥砂浆砌筑施工前,一定要进行浇水湿润,其目的是________。
二、单项选择题(在每小题的四个备选答案中,选出一个正确答案,并将正确答案的序号填在题干的括号内。
每小题1分,共20分)1.含水率为6%的湿砂100g ,其中所含水重为( )。
A.水重=100×6%=6gB.水重=(100-6)×6%=5.6gC.水重=100-06.01100 =5.7gD.水重=(100+6)×6%=6.36g2.高强石膏的强度较高,这是因其调制浆体时的需水量( )。
建筑工程概论试题及答案一、选择题(每题3分,共30分)1. 下列选项中,不属于建筑工程的主要构件的是:A. 地基B. 梁柱墙体C. 屋面D. 空调设备答案:D2. 建筑工程中,工程造价主要包括以下哪些因素?A. 材料成本B. 劳动力成本C. 设备租赁费D. 手续费答案:A、B、C、D3. 下列哪种标准是建筑工程施工必须遵循的?A. 国家法律法规B. 工程施工规范C. 企业内部规章制度D. 设计师的建议答案:A、B、C4. 建筑工程的图纸通常由哪几种图纸构成?A. 施工图B. 基础图C. 设计图D. 施工工序图答案:A、B、C5. 在建筑工程中,以下哪个专业负责对建筑材料进行质量检测?A. 土建专业B. 建筑装饰专业C. 暖通专业D. 电气专业答案:A6. 下列哪种工程质量检测方法是非破坏性检测?A. 手工检测B. 目测检测C. 平板试验D. 超声波检测答案:D7. 建筑施工过程中,哪项工作主要由拆除工程专业负责?A. 基坑开挖B. 混凝土浇筑C. 旧建筑拆除D. 门窗安装答案:C8. 建筑工程的施工安全主要包括以下哪些方面?A. 高空作业安全B. 施工现场防火C. 用电安全D. 施工空气质量答案:A、B、C9. 建筑工程项目管理中,项目经理的主要职责是?A. 进行成本核算B. 控制工期C. 安排施工队伍D. 设计方案制定答案:A、B、C10. 下列哪个机构对建筑工程质量进行监督和抽查?A. 国家质量监督检验检疫局B. 建设工程质量监督站C. 施工总承包单位D. 设计院答案:A、B二、填空题(每题2分,共20分)1. 建筑工程的总包施工模式又称为 __施工方式。
答案:总包2. 建筑施工分为地基施工、主体施工和 __施工。
答案:装饰3. 建筑施工的施工方案应由 __提供。
答案:设计院4. 建筑施工现场应设立专门的安全警示 __。
答案:标志5. 建筑工程的主要成本包括直接成本和 __成本。
答案:间接6. 建筑工程的图纸通常包括平面图、 __图和立面图。
2020年版二级建造师建筑工程考题和答案(完全收录)考题部分1. 建筑工程概论- 问题:建筑工程的定义是什么?- 答案:建筑工程是指按照规划设计文件和合同要求,在土地上建造或改建房屋、构筑物、设施等工程。
2. 工程施工技术- 问题:请简要介绍施工现场的安全措施。
- 答案:施工现场的安全措施包括:设置安全警示标志、保障工人佩戴安全防护用品、进行安全教育和培训、定期检查施工设备和机械的安全性等。
3. 建筑工程材料与施工机械- 问题:请列举几种常用的建筑工程材料。
- 答案:常用的建筑工程材料包括水泥、砖块、钢筋、混凝土、木材等。
4. 工程造价与工程预结算- 问题:请简要介绍工程预结算的作用。
- 答案:工程预结算是一项对工程造价进行核算、评价和控制的过程,可以帮助管理者及时了解工程造价情况,制定合理的预算和控制措施。
5. 建筑工程施工管理- 问题:请简要介绍建筑工程施工管理的内容。
- 答案:建筑工程施工管理包括组织管理、技术管理、质量管理、安全管理、进度管理等方面,旨在保证施工工程的顺利进行和质量的合格完成。
答案部分1. 建筑工程概论- 问题:建筑工程的定义是什么?- 答案:建筑工程是指按照规划设计文件和合同要求,在土地上建造或改建房屋、构筑物、设施等工程。
2. 工程施工技术- 问题:请简要介绍施工现场的安全措施。
- 答案:施工现场的安全措施包括:设置安全警示标志、保障工人佩戴安全防护用品、进行安全教育和培训、定期检查施工设备和机械的安全性等。
3. 建筑工程材料与施工机械- 问题:请列举几种常用的建筑工程材料。
- 答案:常用的建筑工程材料包括水泥、砖块、钢筋、混凝土、木材等。
4. 工程造价与工程预结算- 问题:请简要介绍工程预结算的作用。
- 答案:工程预结算是一项对工程造价进行核算、评价和控制的过程,可以帮助管理者及时了解工程造价情况,制定合理的预算和控制措施。
5. 建筑工程施工管理- 问题:请简要介绍建筑工程施工管理的内容。
浙江省2018年7月高等教育自学考试建筑工程概论试题课程代码:00174一、单项选择题(本大题共30小题,每小题1分,共30分)在每小题列出的四个备选项中只有一个是符合题目要求的,请将其代码填写在题后的括号内。
错选、多选或未选均无分。
1.图纸中的尺寸线一般采用的线型为( )A.细实线B.中实线C.细点划线D.细虚线2.详图的符号表示了详图的( )A.定位轴线B.对称线C.位置和编号D.索引出处3.用来表示建筑物总体布局、内部布置、外部造型、细部构造、内、外装修及施工要求的图纸称( )A.建筑总平面图B.建筑施工图C.结构施工图D.建筑规划图4.建筑图中代号为ZH的构件是( )A.框架B.柱C.支架D.桩5.用于表示建筑物某些细部及建筑物配件的施工图为( )A.建筑剖面图B.建筑详图C.建筑施工图D.结构详图6.在楼梯平面图中,确定楼梯在建筑物中确切位置应依赖于( )A.轴线编号B.楼梯类型C.踏步的数量D.楼面标高7.用一个垂直的剖切面沿一个方向的楼梯段和门窗洞口,从上到下剖开并向另一方向投影而获得的图称为( )A.建筑剖面图B.休息平台剖面图C.楼梯剖面图D.扶手、栏杆详图18.一般粉煤灰砌块的主要胶结材料是( )A.石灰B.沥青C.粉煤灰D.石膏9.在钢筋标准试验中,试件拉断后,其标距所增加的长度占原标距长度的百分比称为( ) A.抗拉强度 B.屈服现象C.强化现象D.伸长率10.在常温下,对钢筋进行冷拉、冷拔、冷轧等机械加工,以获得较好的性能的过程称为( ) A.钢筋的脱硫处理 B.钢筋的轧制C.钢筋的冷加工D.钢筋镀锌防护11.将木材中所含水的重量占干燥木材总量的百分比称为( )A.饱水性B.含水率C.含水量D.饱和点12.水泥标号的评定依据是( )A.水泥的细度B.水泥的净浆强度C.水泥的凝结时间D.水泥的胶砂强度13.水泥水化热的害处主要是会使混凝土( )A.焦化B.强度降低C.开裂D.延长凝结时间14.在混凝土拌和物中掺入不超过水泥重量的5%,且能使混凝土按要求改变性能的物质称为( )A.混凝土减水剂B.混凝土外加剂C.混凝土膨胀剂D.混凝土缓凝剂15.用以表示沥青的粘性性能的技术指标是( )A.针入度B.软化点C.延度D.安定性16.建筑平面设计着重考虑的是建筑组成部分在水平方向的( )A.数量关系B.日照关系C.主次关系D.组合关系217.将钢结构与钢筋混凝土结构的优点加以充分利用并克服各自不足的结构称为( ) A.高层建筑结构 B.剪力墙结构C.钢和钢筋混凝土组合结构D.框架—钢板剪力墙结构18.将建筑物荷载通过桩传递给深部某层土层的桩称为( )A.端承桩B.静压桩C.摩擦桩D.振动沉管桩19.单层厂房采用钢筋混凝土柱承重时,通常不设墙基础,而完成此功能的是( ) A.圈梁 B.基础梁C.连系梁D.杯口基础20.把框架结构中的墙体称为( )A.非承重墙B.承重墙C.山墙D.充填墙21.一砖墙的厚度是( )A.120mmB.190mmC.240mmD.370mm22.在梁板式楼板中,当纵横两方向梁的断面相等时,将其称为( )A.肋形楼板B.井式楼板C.密肋楼板D.压型钢板组合楼板23.为了考虑立面处理和集中排水需要,往往在雨蓬板外沿作一( )A.向上的翻口B.向下的翻口C.外水沟D.挡水墙24.常用的双跑楼梯设一个休息平台和( )A.一个楼梯段B.两个楼梯段C.三个楼梯段D.一对交叉楼梯段25.上人屋顶常沿四周做( )A.围栏B.广告牌C.人行道D.女儿墙26.单层厂房中为了满足采光与自然通风的要求,常在屋顶上设置( )A.钢网架B.玻璃钢顶C.天窗D.排风机及机房327.以下几种石材板中,哪种一般不宜作外墙饰面?( )A.大理石板B.花岗岩石板C.水磨石板D.石英岩石板28.单层厂房的柱间支撑一般设在( )A.山墙B.纵墙两端C.伸缩缝处D.伸缩缝间纵墙中间29.楼梯在梯段处的净高应不小于( )A.2.0mB.2.2mC.2.4mD.2.5m30.在电梯井道内上下运行的是电梯轿厢和( )A.另一个轿厢B.电动机C.平衡锤D.缓冲器二、多项选择题(本大题共20小题,每小题1分,共20分)在每小题列出的五个备选项中至少有两个是符合题目要求的,请将其代码填写在题后的括号内。
浙江省2018年7月自考建筑材料试卷课程代码:02389本试卷分A、B卷,房屋建筑工程专业的考生请做A卷,道路与桥梁工程专业的考生请做B卷;若A、B两卷都做的,以A卷记分。
A卷一、填空题(本大题共10小题,每空1分,共20分)请在每小题的空格中填上正确答案。
错填、不填均无分。
1.其他条件相同情况下,在混凝土中使用天然砂与使用人工砂相比,使用_____砂所需水泥用量较多,混凝土拌合物和易性较_____。
2.混凝土轴心抗压强度测定时采用的标准试件尺寸为_____mm,若采用非标准试件,则其高宽比应在_____范围之内。
3.冬季施工的现浇预应力钢筋混凝土工程应选用_____水泥品种,若需掺加外加剂,则应选用_____剂。
4.反映材料吸热能力大小的指标为_____。
工程中,为保持建筑物内部温度稳定,应选用热容量_____的材料。
5.石油沥青所谓的三大指标是指针入度、_____和_____。
6.表征砂浆保水性的指标为_____,该指标不宜过大或过小,若过小,则砂浆易产生_____。
7.用于砌筑石材砌体的砂浆强度主要取决于_____和_____。
8.按受热时发生的变化不同,合成树脂分为_____树脂和_____树脂。
9.花岗岩变质后其性能有所_____,石灰岩变质后,性能有所_____。
10.与烧结多孔砖相比,烧结空心砖的孔洞尺寸较_____,主要适用于_____墙。
二、单项选择题(本大题共20小题,每小题1分,共20分)在每小题列出的四个备选项中只有一个是符合题目要求的,请将其代码填写在题后的括1号内。
错选、多选或未选均无分。
1.吸声材料表面用涂料装饰施工后,其吸声效果( )A.减弱B.增强C.不变D.略增2.当碳素结构钢中含碳量小于0.8%时,随含碳量增加,钢材的_____性能降低。
( )A.硬度B.塑性C.强度D.脆性3.钢结构设计时,碳素结构钢以_____强度作为设计计算的取值依据。
( )A.σpB.σsC.σbD.σ0.24.用相同的原材料配制了四组不同强度等级的混凝土,实测混凝土表观密度如下,请问哪种混凝土的强度等级最高?( )A.2300kg/m3B.2350kg/m3C.2400kg/m3D.2500kg/m35.维勃稠度法测定混凝土拌合物和易性时,其值越大,表明( )A.流动性越好B.流动性越差C.粘聚性越好D.保水性越差6.设计混凝土配合比时,确定用水量的原则是( )A.满足流动性的前提下选最小值B.满足粘聚性要求的前提下选最小值C.满足强度要求的前提下,选较大值,使拌合物具有更好的流动性D.应考虑强度和耐久性对用水量的要求7.某工程混凝土设计强度等级为C30,实测抗压强度平均值为36MPa,强度标准差为3.8MPa,则该批混凝土的强度保证率系数为( )A.1.20B.1.58C.0.106D.0.12728.大体积混凝土施工时常用的外加剂为( )A.缓凝高效减水剂B.普通减水剂C.引气剂D.早强剂9.配制混凝土用砂的要求应尽量采用_____的砂。
全国2013年7月高等教育自学考试建筑工程概论试题课程代码:00174一、单项选择题(本大题共40小题,每小题1分,共40分)在每小题列岀的四个备选项中只有一个是符合题目要求的,请将其选岀并将“答题纸” 的相应代码涂黑。
错涂、多涂或未涂均无分。
1 •在建筑施工图中.预埋件的代号是A.JC.M2.图例匚二k匸耳表示A.双扇门C.单扇弹簧门3•正12米标高正确的标注方法是5•某工程施工图纸由五部分组成:①结构施工图;②建筑施工图:③设备施工图:④ 施工图纸目录:⑤施工图总说明。
整套施工图正确的编排顺序是A.④一①一②一③一⑤c.@—④一①一②一③B.④一⑤一①一②一③D.④一⑤一②一①一③6.楼梯栏板、扶手及踏步的大样图应画出A.型式、大小、材料及构造情况C.所用材料及构造7.下列指标用于表示混凝上流动性的是A.粘度B.外部和内部构造及尺寸D.造型、尺寸及配筋情况B.分层度D.坍落度&材料长期在饱和水作用下不破坏,其强度也不显著降低的性质是A.吸湿性C.耐水性B.吸水性D.抗冻性r12.000匕----------’ +12.000 4.尺寸界线常用的绘制线型是A.细点划线C.中虚线B.细虚线D.细实线B.B.YTD.MBB.对开折门12.0 + 12.009 •砌筑砂浆所选用的水泥强度一般为砂浆强度的A・l~2倍C・3~4倍B・2~3倍D.4-5 倍10•以石灰和砂为原料,经成型和髙压蒸汽养护硬化而成的砖,称为A.普通砖C.粉煤灰砖B •蒸压灰砂砖D.免烧砖11・一般情况下,普通低合金钢中合金的掺量不超过总量的A.1% B.3%C.5%D.10%12.下列玻璃中常作为深加工玻璃基材的是A.普通平板玻碉C.特种玻璃B.有机玻璃D.中空玻璃13.表示石油沥青温度稳左性的指标是A.软化点C.针入度B.蒸发损失率D •延度14•某大体积钢筋混凝丄工程,要求水化热低和干缩小,应选用的水泥为A.PH B.P・ IIC.P • FD.P-015.某教室地板而积为60m?,窗的而积应取A.5 〜10nf B」0〜15m?C.15 〜20m2D.20〜25n? 16•在山地、丘陵地带以及不规则地段,建筑体型的组合应选择A・统一的几何体型C.复杂体型B •单一性体型D.单元组合体型17•用于分析建筑物各部分应有的髙度、建筑层数及建筑空间组合利用的是A.建筑平而设汁C.建筑立面设计厂房设汁中,吊车轨顶标高应为A.300mm的倍数C.500mm的倍数19.下列属于剪力墙体系特点的是A.平而布苣灵活B.承重墙多,平而布苣不如框架结构灵活C.承重构件易于预制B.建筑剖面设计D.建筑体型设计B.400mm的倍数D.600mm的倍数20•符合《厂房建筑统一化基本规则》规怎的一组厂房跨度是A.12mJ5mJ8in,21mB. 15m. 18m,21m,24mC. 18m.24m.30m.36m 21.—般居室和办公室门宽为 A ・600mmC.900mmD. 1000mm 22 •下列屈于单层工业厂房件架承重结构中纵向联系构件的是 A.屋架 B.基础梁 C.墙梁 D.吊车梁 23 •砖墙勒脚部位应该外抹 A.石灰砂浆 B.水泥砂浆 C.水泥仃灰混合砂浆 D.仃灰砂浆加纸筋罩而灰24 •大型公共建筑若屋面而积很大其排水方式宜采用 A.檐沟外排水 B.女儿墙外排水 C.内排水 D.无组织排水 25•平而布置灵活,开间.进深尺寸较大且房间类型多的建筑宜采用 A.横墙承重 B.纵墙承重 C.纵横墙混合承重 D.墙与内柱混合承重 26•推拉门按其立而形式分有单扇推拉门、双扇推拉门、多扇推拉门及 A.轻质材料推拉门 B •钢板推拉门C.铝合金推拉门D.铁栅推拉门 27 •基础埋置深度一般不小于 A.0.2ni B ・0・3m C.0.4m D.0.5m2&为防止建筑物因不均匀下沉引起破坏,可在适当的位置设宜 A.伸缩缝 B.防震缝 C.沉降缝 D.腰线 29. 下列关于板式楼梯说法正确的是 A.结构复杂 B.底面平整,施工方便 C.自重较小 D.适用于荷载较大的楼梯 30. 悬臂板式的钢筋混凝上现浇雨篷的受力钢筋应布苣在板的 A.四周 B.上部 C.底部 D.中间 31•基坑开挖之前,在基坑四周埋设一立数量的流水井,利用抽水设备抽水,使地下水 位降至坑底下的排降水施工方法是 A.井点降水法 B.明排水法D.21 m,24m,30m,36mB.700mmC.水泵抽水D.基坑开挖32.滑升模板的施工方法适用于A.烟囱、水塔、简仓等工程B.砌体墙工程C.桩基工程D.墙而装饰工程33•混凝上浇筑时,施工缝的位置应在混凝丄浇筑之前确立,并宜留在便于施工且A.结构受剪力较大的部位B.结构受弯较小的部位C.结构受弯较大的部位D.结构受剪力较小的部位34.混凝上泵按驱动方式可分为液压式和A.牵引式B.车载式C.风动式D.挤压式35•裱糊前应在基层先刷一道底层涂料,涂料中107胶与水的比例应为A.1 : 1 B」:2C.1 : 3D.2 : 136.后张法张拉单根粗钢筋时,张拉端锚具宜采用A.螺丝端杆锚具B.徹头锚具C.帮条锚具D.钢质锥形锚具37.镶贴大理石时,应在板后分层灌人体积比为A.1 : 2的水泥砂浆B.1 : 2.5的水泥砂浆C.1 : 1.5的水泥砂浆D.1 :3的水泥砂浆3&木材而混色油漆施工底漆应使用A.调和漆B.光油C.防锈漆D.干性油39.轮胎起重机的特点是A.可以载荷行驶B.作业时无需使用支腿C.作业时灵活性好D.行驶速度较快40.可用作预应力钢筋张拉夹具的是A.穿心式夹具B.偏心式夹具C.锥形夹具D.楔形夹具二' 多项选择题(本大题共10小题,每小题1分, 共10分)在每小题列岀的五个备选项中至少有两个是符合题目要求的,请将其选出井将“答题纸” 的相应代码涂黑。
全国 2018 年 7 月自考建筑工程概论试卷课程代码:00174一、单项选择题(本大题共35 小题。
每小题1分,共35 分) 在每小题列出的四个备选项中只有一个是符合题目要求的。
请将其代码填写在题后的括号内。
错选、多选或未选均无分。
1.建筑平面图、立面图、剖面图以及结构布置平面图等常用的制图比例为( )A.1∶ 25 B.1∶100C.1∶ 250 D.1∶350 2.①轴之后的第一根附加轴线的轴号的正确表达方式是( ) A.B.C.D.3.代号“ WL”表示的构件是( )A.过梁B .支架C.圈梁D.屋面梁4.材料长期在饱和水的作用下不破坏,强度也不显著降低的性质,称为( )A.抗渗性B .耐水性C.吸水性D .亲水性5.碳素结构钢的牌号中,屈服点字母(Q) 后的数字表示的是钢材的( ) A.屈服点数值B.抗拉强度数值C.编号D.直径6.某批硅酸盐水泥,经检验其体积安定性不良,则其( )A.不得使用B .可用于次要工程C.可降低标号使用D .可用于工程中,但必须提高用量7.坍落度是表示混凝土拌合物下列哪项性质的指标?( )A.粘聚性B .软化点1C.保水性D .流动性8.粉煤灰硅酸盐水泥的代号是( )A.P.P B.P.OC.P.F D.P.S9.凡涂抹在建筑物或构件表面的砂浆,可以通称为( )A.砌筑砂浆B .抹面砂浆C.混合砂浆D .防水砂浆10.石油沥青的延度值愈大时,其( )A.塑性愈好B .塑性愈差C.塑性不变D .塑性指标不确定11.火车站、体育馆、剧场等建筑一般以公共活动的大厅为主,穿插依附布置辅助房间,其平面组合设计应选择( )A.套间组合B .大厅式组合C.单元式组合D.走道式组合12.住宅、公寓、宿舍等属于( )A.民用建筑B .工业建筑C.农业建筑D .军用建筑13.某建筑面积组成中,使用面积750 ㎡,交通面积150 ㎡,结构面积100 ㎡,该建筑的平面利用系数为( )A.10%B.15%C.25%D.75%14.一般居室、办公室门洞口宽度为( )A.700mm B.800mmC.900mm D.1000mm15.一般民用建筑居室、客房、餐厅的窗地面积比应取( )A.1/3~1/5 B.1/4~1/6C.1/6~1/8 D.1/8~1/10216.不宜在地震区建造框架体系高层建筑的原因是( )A.承受水平荷载的能力不高,横向刚度差B.建筑平面布置灵活C.便于形成较大的空间D.构件易于预制,便于机械化生产17.住宅建筑日照标准的计算起点是( ) A .底层外墙边缘 B .底层窗台面C.底层门框下边缘D .散水边缘18.属于在建筑平面上的承重墙布置方法是( )A.隔墙承重B .内墙承重C.纵、横墙混合承重 D .隔断承重19.为了增强房屋的整体稳定性,砖混结构的楼房或较高的单层建筑常需设置的水平构件为( )A.过梁B .次梁C.主梁D.圈梁20.下列建筑物的构造缝属于变形缝的是( )A.施工缝B .防震缝C.分仓缝D .灰缝21.属于装配式钢筋混凝土框架柱的连接方法是( )A.柱帽连接B .焊接C.铆接D.现浇连接22.单层工业厂房钢筋混凝土单肢柱常见的形式是( )A.平腹杆柱B.工字形柱C.空心板柱D .斜腹杆柱23.下列属于镶铺类楼地面的是( ) A .水磨石楼地面 B .木地板C.马赛克楼地面 D .细石混凝土楼地面24.下列属于按开启方式分类的门是( ) A.防火门B .隔音门3C.人防门D .弹簧门25.正铲挖土机的工作特点是( )A.前进向上,强制切土B .前进向下,强制切土C.后退向上,强制切土D.后退向下,强制切土26.当土的渗透系数为0.1~80m/d,降水深度3~9m 时,应选用( ) A.轻型井点B.管井井点C.电渗井点D .深井井点27.为避免噪声和振动带来的公害,当条件具备,在软土地基上施工预制桩应采用( )A.爆扩灌注桩B.振动灌注桩C.人工挖孔桩D.静力压桩28.下列属于螺旋钻孔灌注桩施工工艺的是( )A.振动沉桩B .确定打桩顺序C.浆锚法接桩D.干作业螺旋成孔29.下列属于大直径扩底桩的扩底做法是( ) A.人工挖孔扩孔B.人工挖孔机钻扩孔C.机钻钻孔爆破扩孔 D .人工挖孔振动沉桩30.柱模板主要解决的问题是垂直度、侧向稳定和( )A.竖向压力B .底模板的刚度C.底模板下的支撑D .抵抗混凝土的侧压力31.滑升模板施工方法适用于施工框架结构( 排架、柱等)、墙板结构等工程,尤其适用于施工( )A.筒壁结构B .砌体结构C.钢结构D.装配式钢筋混凝土结构32.泵送混凝土主要适用于( ) A.混凝土薄板的施工B .制作预制构件C.大体积混凝土的水平、垂直运输D.混凝土裂缝的修补33.大模板工程中,一整面墙采用一块模板,墙角处无角模,纵横墙体混凝土分开浇注的方案是( )A.小角模方案B.平模方案C.大角模方案D.筒形模方案434.履带式起重机的特点是( )A.稳定性好B .可以载荷行驶C.可以超载作业 D .机动性能好35.外墙面砖施工时的注意事项是( )A.应一直放在水中浸泡B.应放在水中浸泡24 小时以上C.应放在水中浸泡2—3 小时后取出晾干备用D.应保持干燥二、多项选择题(本大题共10 小题,每小题1 分,共10 分) 在每小题列出的五个备选项中至少有两个是符合题目要求的,请将其代码填写在题后的括号内。
错选、多选、少选或未选均无分。
36.下列哪几项工作需依据建筑总平面图?( )A.施工定位、施工放线 B .场地平整、土石方开挖C.绘制施工总平面图 D .编制与审核施工图预算E.样板间室内装修施工37.建筑立面图的命名方法有( )A.按立面材料、色彩命名 B .按立面朝向命名C.按立面的主次命名 D .按定位轴线编号命名E.按立面施工先后的顺序命名38.配制混凝土用砂的要求有( ) A.颗粒级配良好B.细度模数合适C.空隙率较大D.总表面积较大E.干燥程度39.确定水泥的标号是根据水泥胶砂规定龄期的( )A.疲劳强度B.抗折强度C.抗剪强度D .冲击强度E.抗压强度40.居住区的组成包括( )5A.居住用地B.公共建筑用地C.绿化及运动场用地D.道路广场用地E.其他用地41.工业建筑设计要求有( )A.满足生产工艺要求 B .满足卫生要求C.满足统一化和工业化要求 D .满足生产发展和工业化要求E.具有良好的外部造型和内部空间42.建筑构造设计的原则有( )A.房产市场供需要求 B .坚固实用C.技术先进D .经济合理E.美观大方43.按构造形式分类的基础有( ) A.钢筋混凝土基础B.带形基础C.独立柱基础D.混凝土基础E.箱形基础44.土方工程施工的特点有( )A.面广量大,劳动繁重B.施工条件复杂C.施工费用低,但需要投入的劳动力和耗费的时间较多D.室内作业为主E.不涉及人文历史条件45.分件吊装法的主要特点有( )A.起重机每次开行仅吊装一种或两种构件B.起重机开行路线较长C.不能迅速形成稳定结构D.吊装效益高E.能及早为下道工序交出工作面三、判断改错题(本大题共15 小题,每小题1 分。
共15 分) 判断下列每小题的正误。
正确6的在题后括号内打“√” ;错误的打“×并”改,正划线部分。
46.“国标”规定,必要时图纸短边可以加长。
( )47.“国标”规定,平面图上定位轴线的横向编号应用大写拉丁字母。
( )48.施工图编排顺序的原则是:代表全局性的图纸在前,代表局部的图纸在后。
( ) 49.材料的表观密度是指材料在绝对密实状态下,单位体积的质量。
( )50.干燥木材吸湿时,随着吸附水的增加,木材体积不变,直到含水率达到纤维饱和点为止。
( )51.计算混凝土配合比时,其试配强度应等于设计强度等级。
( )52.建筑物的设计,一般包括建筑设计、结构设计和室内设计。
( )53.为保证自然采光和通风换气,厨房应设置间接对外的采光通风口。
( )54.厂房平面设计一般是在生产工艺平面图基础上进行配合、协商、调整完成的。
( )55.框架结构中的外墙、内墙均为承重墙。
( ) 56.坡屋顶排水方式仅为无组织排水。
( ) 57.地面一般指建筑物每层的地坪。
( ) 58.钢筋冷拉的冷拉应力应等于钢筋的屈服强度。
( )59.壁纸各幅拼接应横平竖直,阳角处搭接顺光,阴角处无接缝。
( )60.施工缝的位置应在混凝土浇注过程中确定。
( )四、简答题(本大题共6 小题,每小题4 分,共24 分) 61.房屋建筑的施工图有什么特点? 62.简述普通低合金钢的优点。
63.简述火山灰水泥的适用范围与不适用范围。
64.简述住宅建筑设计方案评价指标体系的指标类型及一级指标构成。
65.基础埋置深度需要考虑的因素有哪些?66.简述先张法、后张法预应力混凝土的概念及各自的主要施工设备。
五、计算题(本大题共2 小题,每小题4 分。
共8 分) 67.某建筑的平面组成中,使用面积800m2(其中居住面积600m2,辅助面积200m2,交通面积150m2,结构面积50m2。
试计算该建筑平面系数K1 、K2、K3、K4。
(计算结果保留小数点后二位) 68.一栋两层公共建筑,首层至二层采用两跑梁板式楼梯,层高7H=4.2m,楼梯间开间方向轴线尺寸为B=3.3m ,楼梯间进深方向轴线尺寸为L=7.5m 。
总的踏步数为n=28 级。
请确定每一级踏步的高度h 及宽度b 的尺寸。
六、论述题(本题8 分)69.根据第8 页题69 图(建筑平面图) ,论述并回答以下问题:(1)建筑平面图的概念和用途。
(2)建筑物室内外高差是多少?该建筑物朝向?(3)图上有几处详图索引?详图所在图纸编号是什么?89。