辅助墩和过渡墩墩身专项施工方案
- 格式:doc
- 大小:4.40 MB
- 文档页数:55
辅助墩和过渡墩施工 第一章 辅助墩施工 第一节 工程概况
Z 5辅助墩基础为整体式承台下配以8根直径3.0m 钻孔灌注群桩基础。
钻孔
桩底标高为:-62.942m ,桩长55.5m ,采用30号水下混凝土浇筑;承台为26.2m ×11.0m ×4.0m 设圆形倒角,顶面高程-3.5m ,承台混凝土为30号;墩身为双柱式,墩顶面尺寸为5.0×8.0m,在5.0m 高度范围采用圆曲线收分至5.0×6.5m ,以下部分为等截面,墩身高度为43.814m ,采用40号混凝土;支座垫石采用50号混凝土,其高度届时根据支座高度调整。
由于Z 5辅助墩在枯水期仍位于江中,基础施工时采用插打钢管桩、搭设钻孔
平台的施工工艺。
钻孔桩完成后,沉放钢套箱,经封底抽水后施工承台及部分墩身,水面以上墩身部分采用搭设脚手架施工。
墩身采用翻模施工工艺。
第二节 辅助墩施工工艺流程
万能杆件拼装、钢箱梁制作 施工准备 钢管桩施打 钢护筒沉放 钻机成孔 灌注混凝土
分节沉放钢套箱
桩头处理 承台施工
施工放样 制作、下放钢筋笼浇筑封底混凝土 钢平台搭设 钢管桩制作 下一根桩施工
浇筑填壁混凝土
封底平台搭设 墩身施工。
墩身专项施工方案1. 引言墩身专项施工方案是指在大型工程建设项目中针对墩身施工工艺、施工方法、施工步骤进行详细规划和安排的文件。
本文档将介绍墩身施工方案的编写内容和注意事项。
2. 目的墩身专项施工方案的主要目的是确保墩身工程的施工质量和施工进度,保证工程安全和可靠性。
通过详细列出施工步骤和施工方法,并根据实际情况进行调整和讨论,确保墩身施工过程中各项工作的顺利进行。
3. 编写内容墩身专项施工方案的编写内容应包括以下几个方面:3.1 墩身工程概述在这一部分中,应对墩身工程进行概述,包括工程规模、施工地点、工期等基本信息。
同时,还应对设计方案进行简要介绍,主要包括墩身结构、布置、主要材料等。
3.2 施工组织设计施工组织设计是指在施工过程中制定的施工组织方案。
在墩身专项施工方案中,应对施工过程进行详细的组织设计,包括施工队伍的组成和管理、施工机具和设备的配置和使用、安全管理等。
3.3 施工工艺和方法这部分是墩身专项施工方案的重点内容。
应对墩身施工的工艺流程和方法进行详细的介绍,包括基坑开挖、模板安装、钢筋绑扎、混凝土浇筑等各个施工环节,以及各项工艺流程的具体操作方法和注意事项。
3.4 施工步骤和时间安排在这一部分中,应将墩身施工的步骤和时间进行详细规划和安排。
按照实际情况,制定施工进度计划,明确各个施工步骤的开始时间和结束时间,合理安排施工人员和机械设备的使用。
3.5 质量控制墩身工程的质量控制是确保施工质量的重要环节。
在墩身专项施工方案中,应具体列出质量控制措施和方法,包括混凝土强度检测、钢筋质量检验等,以确保墩身工程的质量符合设计要求。
3.6 安全措施施工过程中的安全措施是保证工程安全的必要条件。
在墩身专项施工方案中,应列出施工过程中的各项安全措施,包括人员防护、设备安全、工地管理等,以确保施工过程中不发生安全事故。
3.7 环境保护措施墩身施工过程中应注重环境保护,遵守相关的环保法规和标准。
在墩身专项施工方案中,应详细列出环境保护措施,包括施工期间的噪声、粉尘、废弃物处理等,以保护周边环境和生态环境。
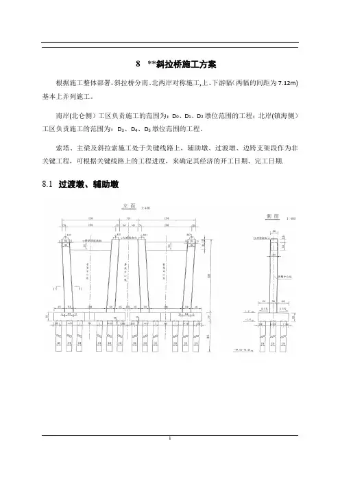
8**斜拉桥施工方案根据施工整体部署,斜拉桥分南、北两岸对称施工,上、下游幅(两幅的间距为7.12m)基本上并列施工。
南岸(北仑侧)工区负责施工的范围为:D0、D1、D2墩位范围的工程;北岸(镇海侧)工区负责施工的范围为:D3、D4、D5墩位范围的工程。
索塔、主梁及斜拉索施工处于关键线路上,辅助墩、过渡墩、边跨支架段作为非关键工程,可根据关键线路上的工程进度,来确定其经济的开工日期、完工日期.8.1过渡墩、辅助墩辅助墩示意图过渡墩示意图4个辅助墩承台与4个过渡墩承台均采用哑铃形实体钢筋混凝土结构,单侧承台平面尺寸为12.2×12.2m,承台间系梁4.2x3。
9m,厚均为3.5m,承台顶标高+1.5m,承台底标高为–2.0m。
所有承台为哑铃型整体式钢筋混凝土结构,采用C35海工耐久性混凝土,单个承台混凝土方量均为1099。
21m3。
承台基坑方案以综合成本最经济的原则来进行选择,根据其土层情况,可以考虑简单支护加大开挖的方式。
垫层采用灰土处理.辅助墩、过渡墩墩身均为实体矩形双柱V型墩(外倾坡度约1:20),双柱之间在墩顶设矩形横梁连接,横梁内设钢绞线预应力。
墩身采用C40混凝土,支座采用双向海洋防腐球形抗震支座,施工中设被动拉杆来保证墩身施工过程中不出现拉应力.辅助墩高度30.3m,柱横截面尺寸:从底到顶由3.5×3.0变为3.0×2。
5m。
过渡墩高度29。
5m,柱横截面尺寸:从底到顶由3.5×3.0变为3.0×2。
5m.8.1.1钻孔桩过渡墩、辅助墩钻孔桩施工工艺、质量标准参考索塔钻孔桩。
每个桩约8天,4台钻机能保证4台正常,两侧各40根桩共10个周期,加上开钻等因素,需要11个周期,总工期各90d。
8.1.2承台8.1.2.1施工工艺流程施工准备基坑支护、基坑开挖垫层混凝土施工承台施工工艺流程8.1.2.2承台施工要点一,基坑开挖基坑开挖至承台底标高以下15cm,深度约4。
墩身安全施工方案1. 引言墩身施工作为桥梁建设的重要环节之一,对于保证其安全性具有重要意义。
本文档旨在制定适用于墩身安全施工的方案,以确保施工过程中的安全风险得以控制和管理。
2. 安全管理措施2.1 安全管理组织在墩身施工中,应设立专门的安全管理组织,负责组织实施安全管理措施并监督施工人员的安全操作。
安全管理组织应由专业的安全人员组成,熟悉施工过程中的安全规范和风险控制方法。
2.2 安全培训施工人员在进入施工现场之前,应接受相关的安全培训,包括但不限于施工作业规范、安全操作要求、应急处理等知识。
培训内容应针对墩身施工的特点和风险,提供相关的操作技能和应对策略。
2.3 安全防护设施在施工现场,应设置必要的安全防护设施,包括但不限于警示标志、安全帽、安全绳、安全网等。
这些设施的设置应符合相关的安全标准,并及时维护和更新,确保其作用的持续有效。
2.4 安全监控施工现场应安装安全监控系统,对施工过程进行实时监控。
监控系统应包括视频监控、图像识别、声音监测等功能,通过对施工过程的监控,及时发现潜在的安全隐患,并采取相应的措施进行处理。
3. 风险预警与应急管理3.1 风险识别与评估在墩身施工前,应对可能存在的安全风险进行全面的识别和评估。
识别过程中应注重对施工过程中的关键环节和节点进行风险分析,确定可能存在的风险源和风险等级。
3.2 风险控制措施针对识别和评估出的安全风险,制定相应的风险控制措施。
措施应具体、可行,并有明确的执行标准和要求。
其中应包括施工操作规范、防护设施的使用、应急响应流程等措施。
3.3 应急演练在施工前,应组织相关人员进行应急演练,提高应急处理能力和协同配合能力。
演练应涉及常见的事故类型和应对措施,如坍塌、火灾、施工人员伤亡等,以验证应急响应预案的有效性。
4. 监督与检查4.1 施工现场监督在施工过程中,应设立专门的监督组织,对施工现场的安全操作进行监督和检查。
监督人员应熟悉相关的安全规范和操作要求,及时发现和纠正施工中存在的安全问题。
某特大桥主墩及过渡墩承台施工方案一、工程概况:某特大桥全桥位于整体式路基,桥位处河宽约75m,路线与河道交角90°。
本桥平面位于Ls-130m、R-600m的右偏缓和曲线上,纵面位于i=2.65%、R=40000m、K54+110的凸曲线上。
主跨1、2号桥墩采用双肢箱形空心墩和群桩基础,每个主墩群桩为16根,设计直径φ270cm,桩顶设计为矩形承台,承台断面1150×2100cm,厚度400cm。
3#过渡墩采用矩形等截面形式,每个过渡墩群桩为4根,设计直径为φ180cm,桩顶设计为矩形承台,断面尺寸为740×840cm,厚300cm.承台工程量二、施工方案:1.编制依据《某特大桥施工图纸》《公路桥涵钢结构及木结构设计规范》 JTJ025-86《公路桥涵施工技术规范》 JTJ041-2000《公路工程质量检验评定标准》 JTG F080/1-2004《公路工程施工安全技术规程》 JTJ076-95《钢筋机械连接通用技术规程》 JTJ107-96《钢筋焊接及验收规程》 JGJ18-962.施工准备:测量:开工之前根据设计图纸进行施工测量,经监理工程师同意使用的已经复测和增设的导线点,用全站仪放出路基中线,用水准仪测出中桩高程和横断面,并绘制出横断面图,报监理工程师核查。
施工测量的精度符合规范要求;按照设计图纸及开挖边坡比例(1:0.5)放样基坑边线。
为了确保承台边线准确,在施工放线过程中对其纵横方向进行附桩。
模板:模板承台采用大块钢模,用6mm钢板作面板,14型槽钢作骨架。
委托工厂设计并加工完成,强度、刚度及稳定性符合《公路桥涵钢结构及木结构设计规范》要求,加工精度满足施工规范要求。
接缝经过专门处理,保证不漏浆。
具体尺寸为A:4.25×3.00米(16块)、B:4.25×1.5米(16块)、C:3.0×3.0米(8块)、D:3.0×1.5(8块)米四种规格,满足施工承台结构尺寸要求。
千厮门嘉陵江大桥工程墩身施工专项方案中交二航局重庆千厮门大桥项目经理部2012年7月墩身施工专项方案编号:FA-QSM025目录一、编制依据 (4)二、工程概述 (4)2.1、概述 (4)2.1.1 工程地理位置 (4)2.1.2 工程范围及工程规模 (5)2.1.3自然条件 (5)2.1.4 工程地质 (6)2.2、施工平面布置 (7)2.3、主要施工方法 (8)2.3.1 关键施工工序及施工难点 (8)2.3.2 墩身(盖梁)施工模板配套 (8)2.4、主要施工设备 (8)三、墩身施工 (9)3.1、测量放线 (10)3.2、安全操作平台及爬梯搭设 (10)3.2.1 人行爬梯及安全操作平台施工 (10)3.2.2脚手管外架施工 (12)3.3、施工缝处理 (13)3.4、墩身钢筋施工 (13)3.4.1 工艺流程 (13)3.4.2 钢筋进场校验 (13)3.4.3 钢筋加工 (13)3.4.4 钢筋运输 (13)3.4.5 墩身钢筋安装 (13)3.5、墩身预埋件施工 (14)3.5.1 塔吊附着预埋件 (14)3.5.2 内模支撑预埋件 (14)3.5.3 埋设连通孔 (14)3.5.4 隔仓底模施工预埋件 (15)3.5.5 盖梁施工托架牛腿预埋件 (15)3.6、墩身模板施工 (15)3.6.1 内模板施工 (15)3.6.2 外模板施工 (17)3.6.3 空心段封顶施工 (18)3.7、墩身混凝土施工 (19)3.7.1 混凝土配合比设计 (19)3.7.2 混凝土外观质量保证措施 (20)3.7.3 浇筑前准备 (20)3.7.4 混凝土浇筑 (20)3.7.5 模板拆除、混凝土养护及修饰 (21)3.8、防撞墩围堰施工 (22)3.9、脚手架接长 ................................... 错误!未定义书签。
四、墩顶盖梁施工 (23)4.1、施工工艺 (23)4.2、施工准备 (24)4.3、盖梁支架安装 (25)4.4、模板工程 (26)4.5、钢筋工程 (27)4.6、混凝土工程 (27)4.7、模板拆除 (30)4.8、盖梁质量检验 (30)4.9、支座垫石施工 (30)4.10、预应力施工 (31)五、施工进度计划 (34)六、资源需求计划 (34)6.1、材料需求计划 (34)6.2、设备需求计划 (35)6.3、劳动力计划 (35)七、质量保证措施 (36)7.1、质量保证体系 (36)7.2、质量管理流程 (37)7.3、施工质量控制 (37)八、施工安全保证措施 (38)8.1、管理措施 (38)8.2、安全技术措施 (41)8.2.1施工安全措施 (41)8.2.2施工安全用电措施 (41)8.2.3木工安全操作规程 (41)8.2.4起重工安全操作规程 (42)8.2.5架子工安全操作规程 (43)九、文明施工及环保 (43)9.1、文明施工、环境保护目标 (43)9.2、文明施工措施 (43)9.3、环境保护措施 (44)9.3.1加强检查和监控工作 (44)9.3.2防止大气污染措施 (44)9.3.3降低噪音措施 (44)一、编制依据1)《重庆东水门长江大桥、千厮门嘉陵江大桥BT融资建设总承包招标文件》2)《重庆千厮门嘉陵江大桥工程两阶段施工图设计》(招商局重庆交通科研设计院有限公司、林同棪国际工程咨询(中国)有限公司 2010.12)3)《城市桥梁工程施工质量验收规范》(DBJ50-086-2008)4)《工程建设标准强制性条文(公路工程部分) 》(建标[2002]99号)5)《公路桥涵设计通用规范》(JTG D60-2004)6)《公路工程技术标准》(JTGB01-2003)7)《公路桥涵施工技术规范》(JTG/TF50-2011)8)《混凝土结构耐久性设计与施工指南》(CCES01-2004)9)《工程测量规范》(GB50026—2007)10)千厮门大桥总体施工组织设计及相关文件二、工程概述2.1、概述2.1.1 工程地理位置千厮门嘉陵江大桥位于渝中半岛千厮门处,通过渝中隧道与东水门长江大桥贯通,形成连接江北城区、解放碑CBD和南岸弹子石片区的公轨两用快捷通道,如图2.1-1所示。
墩身专项施工方案一、项目背景和目的墩身作为桥梁结构的重要组成部分,承担着桥梁的承载和传递荷载的功能。
在桥梁施工中,墩身的施工方案对于桥梁的安全性和稳定性有着至关重要的影响。
为了确保墩身施工的质量和效率,本文将介绍墩身专项施工方案,旨在提供一种科学、合理的墩身施工方法。
二、施工准备工作1. 资料准备:收集相关的设计图纸、技术要求和施工规范,明确墩身的尺寸、形状和施工工艺等。
2. 施工人员培训:对施工人员进行相关的培训,确保他们熟悉施工流程和操作规程,提高施工质量和安全管理水平。
3. 施工设备准备:检查和维护施工所需的设备,包括起重机械、混凝土搅拌机、模板等,确保设备正常运行。
三、墩身施工步骤1. 测量定位:根据设计要求,使用测量工具对墩身的位置和高度进行测量,确保施工位置准确无误。
2. 模板安装:根据设计图纸,制作和安装墩身模板,保证模板的稳固和准确度。
3. 钢筋布置:根据设计要求,按照预定的钢筋数量、直径和布置要求,进行墩身钢筋的构造和绑扎。
4. 混凝土浇筑:根据设计要求,调制好的混凝土通过泵送或人工的方式进行浇筑,确保混凝土的均匀性和致密性。
5. 养护处理:混凝土浇筑完成后,对墩身进行养护处理,保证混凝土的早期强度和耐久性。
四、施工注意事项1. 安全第一:施工过程中,严格遵守安全操作规程,提高施工人员的安全意识,确保施工过程的安全和顺利进行。
2. 质量控制:对墩身施工过程中的各个环节进行监控和检查,确保施工质量符合设计和技术要求。
3. 环境保护:施工现场应采取适当的措施,控制噪音、粉尘和废物排放,保护周边环境不受污染。
4. 施工进度管理:制定合理的施工计划,合理安排施工人员和设备,确保施工进度的紧凑和有效。
5. 施工记录和总结:及时记录施工过程中的关键环节和重要数据,对施工过程进行总结和评估,为后续类似工程提供经验参考。
五、总结墩身专项施工方案在桥梁施工中起着重要的作用,通过科学、合理的施工方案和严格的施工管理,能够提高施工质量和效率,确保桥梁的安全性和稳定性。
桥梁墩身施工方案(一)引言概述:桥梁墩身施工是桥梁建设中关键的一环,对于保证桥梁稳定和耐久性具有重要意义。
本文将介绍桥梁墩身施工方案(一),包括施工的主要步骤、施工材料和设备的选择、关键技术要点以及安全措施等内容。
通过本文的介绍,读者将了解到桥梁墩身施工的基本流程和相关要点。
正文:一、墩身施工准备阶段1.调查测量:通过调查测量确定桥梁墩身的具体位置和高度,为后续工作提供准确的数据支持。
2.选址和导墙:根据调查测量结果选定合适的墩身位置,并进行导墙施工,用于引导桥墩建设的起点和方向。
3.施工材料准备:准备好墩身施工需要的混凝土、钢筋和模板等材料,确保施工所需材料的供应和质量。
二、墩身施工步骤1.基础施工:先进行墩身基础的浇筑,确定墩身的基准面,保证墩身的稳定性和承载能力。
2.墩身主体施工:按照设计要求,在墩身基础上逐层施工墩身主体,包括筑底、筑身和筑顶三个环节。
3.防水处理:在墩身施工完成后,进行防水处理,保证墩身不受水分渗透,增强桥梁的耐久性。
4.模板拆除:经过一定时间的养护后,将墩身模板拆除,并进行后续的修整和打磨,以确保墩身表面的平整度和美观度。
5.验收和保养:对施工完成的墩身进行验收,确保符合设计和质量要求,并做好后续保养工作,延长墩身的使用寿命。
三、施工材料和设备的选择1.混凝土:选择适当的混凝土配比和材料,确保混凝土的强度和耐久性满足设计要求。
2.钢筋:选择合适的钢筋直径和材质,保证墩身的强度和抗震性能。
3.模板:根据墩身的形状和尺寸,选择适合的模板材料和结构,确保施工的准确性和墩身的外观质量。
4.施工机械:根据墩身的施工特点和施工进度,选择适当的施工机械和设备,提高施工效率和质量。
5.安全设施:提供必要的安全设施,包括围护网、安全帽、防护栏等,确保施工过程中人员的安全。
四、关键技术要点1.墩身模板的安装:确保模板的牢固性和精确性,避免墩身变形和偏差。
2.混凝土浇筑技术:采用适当的浇筑方法和工艺,保证混凝土的密实性和均匀性。
墩身施工方案1. 引言本文档旨在说明墩身施工方案,包括施工前的准备工作、施工过程中的注意事项以及施工后的验收标准。
墩身施工是建筑工程中非常重要的一步,它直接关系到建筑物的稳定性和安全性。
因此,合理的施工方案对于保证工程质量和工期的达标具有重要意义。
2. 施工前准备在开始墩身施工前,需要进行如下准备工作:2.1 确定施工方案施工方案应根据设计图纸和项目要求进行制定。
应对施工的步骤、工艺和方法进行详细规划,明确责任分工和施工顺序。
确保施工过程合理安全、高效进行。
2.2 准备施工材料和设备根据施工方案,准备所需的施工材料和设备。
墩身施工中常用的材料包括水泥、砂石、钢筋等,设备包括混凝土搅拌机、塔吊、起重机等。
确保施工材料和设备齐全,并进行必要的检查和试用。
2.3 制定施工计划和安全措施制定详细的工程施工计划,包括施工时间、人员配备和施工过程中的安全措施等。
按照规定的标准和要求,对施工人员进行安全教育和培训,保证施工过程中的人员安全。
3. 施工过程墩身施工包括以下几个主要的步骤:3.1 打地基首先需要对墩身的基底进行处理。
清理现场杂物,确保基底平整。
然后按照设计要求进行基础开挖,开挖深度和面积应符合设计要求。
3.2 安装模板在基底打好后,需要安装模板。
模板应符合设计要求,材质坚固、稳定,并经过必要的检查。
安装模板时应注意固定牢固,确保其垂直度和水平度,以保证墩身的准确度。
3.3 砼浇筑在模板安装完成后,开始进行砼浇筑。
先进行钢筋安装,根据设计图纸将预埋钢筋等材料放置于模板中,确保位置准确。
然后在钢筋的基础上进行砼浇筑,确保浇注的砼质量符合要求。
3.4 养护砼浇筑完成后,需要进行养护工作。
根据砼的特性和要求,进行适当的养护措施。
主要包括覆盖保湿、及时排水和保温等。
养护时间应符合设计要求,确保砼的强度和稳定性。
4. 施工后验收墩身施工完成后,应进行验收工作。
验收应包括以下几个方面:4.1 外观检查对墩身的外观进行检查,检查是否存在开裂、渗漏等问题。
X X大桥工程X X合同段边、辅墩墩身施工方案XX桥XX标XX项目部二○○六年十二月目录第一章工程概况 (1)一、工程概况 (1)二、水文、气象条件 (2)三、供水供电 (5)第二章总体施工工艺 (6)第三章脚手架工程 (8)一、脚手架分层方法 (8)二、脚手架的爬升通道 (13)三、脚手架搭建的基本要求 (14)四、脚手架的安全事项 (16)五、搭建好的脚手架的检查验收 (16)第四章墩身模板施工 (18)一、模板的制作以及质量检查 (19)二、模板拉杆的处理 (20)三、模板使用及保养的注意事项 (21)四、模板安装标准 (22)五、首节墩身施工 (22)六、内顶模的支护 (22)第五章钢筋工程 (25)一、钢筋的加工 (25)二、钢筋的绑扎 (27)三、保护层垫块的使用 (27)四、在施工过程当中,应注意的问题 (28)第六章混凝土工程 (29)一、混凝土要求 (29)二、墩身混凝土施工 (29)第七章冬雨季施工及成品墩身砼保护措施 (32)一、施工准备 (32)二、冬季施工措施 (32)三、雨季施工措施 (33)四、成品砼保护措施 (33)第八章组织、质量 (35)一、组织机构 (35)二、管理措施 (36)三、加强职工培训 (36)四、严格检查验收 (36)第九章安全、文明 (38)一、安全保证措施 (38)二、文明施工 (40)第十章施工计划 (41)一、人员使用计划 (41)二、机械使用计划 (41)三、工期 (41)第一章工程概况一、工程概况XX大桥位于XX岛与XX岛之间,是为完善沿海交通大通道,改善XX市交通系统结构和布局,综合开发XX岛资源,促进XX经济发展,进一步增强和发展XX经济而兴建的一项特大性基础设施工程。
XX大桥全长16.55km,其中XX标为位于主通航孔部分的主桥段。
主通航孔桥为双塔双索面、全漂浮结构斜拉桥,跨劲布置为92+258+730+258+92=1430米。
浙江高速公路斜拉桥过渡墩-辅助墩施工方案项目背景浙江省高速公路建设近年来取得巨大发展,为方便车辆通行、保证交通安全,需要建设一座斜拉桥,其中过渡墩和辅助墩的施工方案至关重要。
施工方案概述斜拉桥过渡墩与辅助墩是整座桥梁结构的重要组成部分,其施工方案需要经过精心设计和研究,以确保施工过程安全顺利。
方案一:斜拉桥过渡墩施工方案1.预先制作预应力混凝土梁,用于支撑过渡墩的主体结构。
2.设置合理的施工计划,保证过渡墩的悬臂式施工过程顺利进行。
3.严格遵守标准操作程序,确保施工过程符合质量要求。
方案二:斜拉桥辅助墩施工方案1.使用高强度混凝土浇筑辅助墩的主体结构,确保其承载能力和稳定性。
2.考虑周围环境对施工的影响,采取相应的防护措施,保证施工安全。
3.对辅助墩进行适当照明和防护,以确保夜间施工的顺利进行。
施工过程控制为了保证斜拉桥过渡墩和辅助墩的施工过程顺利进行并确保质量,需要对施工过程进行严格控制。
1.施工前进行详细的施工方案讨论与评审,明确责任分工及施工流程。
2.严格按照设计图纸要求施工,确保结构安全合理。
3.施工过程中定期检查施工质量,发现问题及时处理。
4.建立健全的施工档案,记录每一道工序及检验结果。
施工效果展示经过精心设计和严格施工,浙江高速公路斜拉桥过渡墩和辅助墩顺利竣工,为当地交通发展和安全提供了重要支持。
其优美的外观和坚固的结构成为当地一道亮丽的交通风景线。
结语斜拉桥过渡墩和辅助墩的施工方案是一个综合性的工程,需要充分考虑材料、结构、施工工艺等多方面因素。
只有经过认真研究、精心设计和严格施工,才能确保项目的顺利进行和最终成功完工。
望东长江公路大桥WDQ-03合同段辅助墩和过渡墩墩身专项施工方案中交路桥建设有限公司望东长江公路大桥WDQ-03合同段项目经理部2013年6月望东长江公路大桥工程WDQ-03合同段辅助墩和过渡墩墩身专项施工方案编制:复核:审核:日期:中交路桥建设有限公司望东长江公路大桥WDQ-03合同段项目经理部2013年6月目录第一章工程概况 (1)1.1工程简介 (1)第二章施工组织总体部署 (5)2.1 施工组织机构设置 (5)2.2 总体施工组织安排 (6)2.3 总体施工进度计划 (6)2.4 施工总平面布置 (6)2.5 施工准备 (8)2.5.1 现场施工准备 (8)2.5.2 人员配置 (8)2.5.3 机械配置 (9)2.5.4 材料配置 (10)第三章辅助墩、过渡墩墩身施工方案及工艺 (11)3.1 技术方案概述 (11)3.1.1 辅助墩、过渡墩墩身主要施工方法概述 (11)3.1.2 墩身施工工艺流程 (11)3.2 墩身施工工艺 (12)3.2.1墩身模板设计 (12)3.2.2模板加工制作 (16)3.2.3墩身施工前的准备 (16)3.2.4墩身钢筋施工 (18)3.2.5墩身模板安装 (22)3.2.6混凝土浇筑 (26)3.2.7模板拆除 (28)3.2.8保温和保湿养护 (29)3.2.9墩身外观质量控制措施 (31)3.2.10 应急措施 (32)第四章工程质量保证体系及保证措施 (33)4.1质量目标 (33)4.2质量控制措施 (33)4.2.1 组织措施 (33)4.2.2 技术措施 (34)4.2.3 质量措施 (34)4.2.4工艺、工序控制 (34)4.3质量保证体系 (35)4.4质量预控措施 (36)第五章雨季、冬季施工保证措施 (40)5.1雨季施工技术措施 (40)5.1.1 现场技术措施 (40)5.2.2 钢筋工程 (40)5.2.3 混凝土工程 (41)5.2.4 机械设备及用电 (41)5.2雨季施工安全措施 (42)5.3雨季施工环保措施 (42)5.4冬季施工技术措施 (43)5.4.1混凝土施工 (43)5.4.2钢筋加工 (44)5.4.3墩身的养护措施 (44)5.5冬期施工安全措施 (45)第六章安全环保保证措施 (47)6.1总体目标 (47)6.2总体环境目标 (47)6.3组织保证 (47)6.4安全技术措施 (49)6.4.1机械方面 (49)6.4.2电路方面 (49)6.4.3施工中分部安全技术措施 (50)6.5环境保护方面 (51)第一章工程概况1.1工程简介望东长江公路大桥全长3.305km。
墩身施工方案1. 引言墩身施工是在桥梁、隧道等工程中常见的一项施工工序。
它是指在地基上建造墩身,作为桥梁或隧道的支撑结构,承受上部荷载,并传递到地基上。
本文将介绍墩身施工的方案和步骤,包括施工材料、施工工艺以及安全注意事项。
2. 施工材料墩身施工中需要使用的主要材料有:钢筋、混凝土、模板等。
2.1 钢筋钢筋是墩身施工中的主要加固材料。
常用的钢筋规格有HRB400和HRB500两种。
施工中根据设计要求进行钢筋的数量和布置,将钢筋绑扎到模板内,起到加固墩身的作用。
混凝土是墩身的主要材料。
施工中常使用的混凝土类型有普通混凝土和高性能混凝土。
混凝土按砂石的粒径分为细骨料混凝土和粗骨料混凝土两种。
施工中需要根据设计要求,按照一定的配合比将水泥、砂、石等原材料进行搅拌,制作成混凝土,用来浇筑墩身。
2.3 模板模板用于固定混凝土的形状,并保证混凝土浇筑完成后能保持所需的形状和尺寸。
模板一般由木质或钢质制成,具有足够的强度和刚度。
在施工中,根据设计要求安装模板,并进行必要的支撑和调整。
3. 施工工艺墩身施工的工艺流程主要包括准备工作、基础施工、墩身组织施工和墩身浇筑四个阶段。
在施工前,需要进行现场勘察和整理,确定墩身的基础情况和施工条件。
同时,根据设计要求制定施工方案,安排人员和设备,准备施工所需的材料。
3.2 基础施工墩身的基础施工是为了确保墩身的基础稳固。
一般情况下,墩身的基础采用桩基或扩底基础。
根据设计要求,先进行地表土方开挖、基坑开挖和处理,然后按照一定的顺序施工桩基或扩底基础。
3.3 墩身组织施工墩身组织施工是指在基础施工完成后,按照设计要求进行墩身的加固。
首先,根据设计图纸安装模板,固定模板并进行必要的调整和支撑。
然后,根据设计要求将钢筋绑扎到模板内,在墩身内形成钢筋骨架。
最后,进行墩身的预制件安装和砼浇筑,形成完整的墩身结构。
3.4 墩身浇筑墩身浇筑是墩身施工的最后一个阶段。
在墩身组织施工完成后,根据设计要求进行混凝土的搅拌和浇筑工作。
墩身施工方案(1)
在桥梁施工中,墩身的建设是至关重要的一环。
本文将介绍墩身施工的方案及步骤,以确保施工过程安全高效。
1. 施工前准备
在进行墩身施工前,首先需要做好以下准备工作: - 确认设计图纸 - 安排好施工人员和设备 - 准备施工材料
2. 基础施工
2.1 地基处理
在选择墩身位置后,需要对地基进行处理。
可根据地质情况选择相应的地基处理方式,如挖土、加固等。
2.2 浇筑基础
选定地基后,需进行基础的浇筑工作。
根据设计要求,选择合适的混泥土配比和浇筑方式进行施工。
3. 墩身施工
3.1 模板搭设
在基础完成后,需搭设墩身模板。
模板的搭设需保证准确性和稳定性,以确保墩身施工的顺利进行。
3.2 钢筋绑扎
在模板搭设完成后,需进行墩身钢筋的绑扎工作。
根据设计要求,将钢筋捆扎固定在墩身模板内部,确保墩身的受力性能。
3.3 混凝土浇筑
钢筋绑扎完成后,需进行混凝土的浇筑工作。
根据设计配比,将混凝土倒入墩身模板内,注意施工过程中的振捣和养护工作。
4. 后续工作
4.1 模板拆除
混凝土充分凝固后,可拆除墩身模板。
拆除模板后,需进行墩身的收尾工作,如清理边角、修整表面等。
4.2 检查验收
完成墩身施工后,需进行验收工作。
检查墩身的质量和几何尺寸,确保施工符合设计要求。
结语
墩身施工是桥梁建设中的重要环节,合理的施工方案和严格的施工流程是确保施工质量的关键。
通过本文的介绍,相信能对墩身施工有更深入的了解,帮助施工方顺利完成项目。
墩身专项施工方案墩身专项施工方案一、项目背景墩身是桥梁的重要组成部分,承受桥梁上部的大部分荷载。
墩身施工是桥梁施工中的关键环节,对于确保桥梁安全、稳定运行具有重要意义。
因此,制定一套科学合理的墩身专项施工方案,对于保证施工质量、节约人力和物力资源具有积极作用。
二、项目目标本项目的目标是保证施工质量,确保墩身的稳定性和承载能力,减少施工期间的危险和事故的发生,提高施工效率,节省人力和物力资源。
三、施工步骤1. 准备工作(1)查阅相关设计文件和施工图纸,了解墩身的尺寸、材料等要求。
(2)安排人员进行施工前的地质勘测,确保墩身建设安全。
(3)进场前,购买所需的工程机械、设备和材料。
同时,准备好出车的交通工具,确保施工材料的供应。
2. 基础施工(1)进行地基处理,确保地基平整、坚固。
(2)进行基坑开挖,确保墩身基础的承载能力。
(3)进行基础浇筑,使用高强度混凝土,确保基础的稳定性。
(4)进行基础检测,确保基础质量符合要求。
3. 墩台施工(1)进行墩台土方开挖,确保墩台的需要。
(2)进行墩台地基处理,确保墩台的承载能力。
(3)进行墩台浇筑,使用高强度混凝土,确保墩台的稳定性。
(4)进行墩台检测,确保墩台质量符合要求。
4. 立柱施工(1)进行立柱的测量和放线,确保立柱的位置准确。
(2)进行立柱的模板搭建,保证立柱的形状和尺寸符合要求。
(3)进行立柱的钢筋绑扎,确保立柱的强度和稳定性。
(4)进行立柱的浇筑,使用高强度混凝土,确保立柱的稳定性。
5. 连接梁施工(1)进行连接梁的测量和放线,确保连接梁的位置准确。
(2)进行连接梁的模板搭建,保证连接梁的形状和尺寸符合要求。
(3)进行连接梁的钢筋绑扎,确保连接梁的强度和稳定性。
(4)进行连接梁的浇筑,使用高强度混凝土,确保连接梁的稳定性。
四、安全措施1. 制定施工安全责任制,明确每个人的职责和义务。
2. 设置安全警示标志,提醒施工人员注意安全,避免事故发生。
3. 强化施工人员的安全教育和培训,提高施工人员的安全意识。
墩身安全施工方案一、引言墩身安全施工是保障桥梁和道路建设质量的关键环节。
合理的施工方案能够确保工人的安全,减少事故的发生,同时提高工作效率,保证工程质量。
本文旨在介绍一种墩身安全施工方案。
二、施工前准备1. 设立施工区域标志:在墩身周围设立明显的施工警示标志,确保施工区域的安全。
2. 安排施工人员:根据工程的需要,合理安排施工队伍,确保施工人员具备相关的专业技能和证书。
三、施工措施和步骤1. 桥墩搭设:根据设计要求和工程进度,先行搭设桥墩模板,确保施工过程中墩身的稳定和垂直度。
2. 安全防护措施:在施工过程中,设置临时护栏、安全网和堵板,防止人员和材料从墩身掉落。
3. 检查施工设备:在施工过程中,要定期检查使用的吊机、脚手架等设备的安全状况,确保其正常运行。
4. 墩身混凝土浇筑:在墩身混凝土浇筑前,要确保模板和支撑结构的稳固和牢固,并采取措施避免浇筑过程中混凝土渗漏和坍塌。
5. 墩身表面处理:在混凝土浇筑完成后,对墩身表面进行养护和防水处理,确保墩身的耐久性和稳定性。
四、风险控制和应急预案1. 风险控制:在整个施工过程中,根据实际情况进行风险评估和控制,采取防范措施,避免施工人员受伤和工程质量问题的发生。
2. 应急预案:制定完善的应急预案,包括处置意外事故和突发事件的程序,及时救援伤员并保障工程的正常进行。
五、施工结束后的工作1. 清理施工区域:施工结束后,要及时清理施工现场,保持整洁,并恢复原有的交通秩序。
2. 形成施工记录:对施工过程中的关键步骤和安全措施进行记录,以备将来参考和总结经验。
六、总结墩身安全施工方案是保障工程质量和施工人员安全的重要环节。
通过合理的施工措施和风险控制措施,能够有效降低事故风险,确保施工过程的安全和顺利进行。
在施工结束后,要及时清理施工区域,总结经验教训,并形成施工记录,为以后类似工程的施工提供参考。
望东长江公路大桥WDQ-03合同段辅助墩和过渡墩墩身专项施工方案中交路桥建设有限公司望东长江公路大桥WDQ-03合同段项目经理部2013年6月望东长江公路大桥工程WDQ-03合同段辅助墩和过渡墩墩身专项施工方案编制:复核:审核:日期:中交路桥建设有限公司望东长江公路大桥WDQ-03合同段项目经理部2013年6月目录第一章工程概况 (1)1.1工程简介 (1)第二章施工组织总体部署 (5)2.1 施工组织机构设置 (5)2.2 总体施工组织安排 (6)2.3 总体施工进度计划 (6)2.4 施工总平面布置 (6)2.5 施工准备 (8)2.5.1 现场施工准备 (8)2.5.2 人员配置 (8)2.5.3 机械配置 (9)2.5.4 材料配置 (10)第三章辅助墩、过渡墩墩身施工方案及工艺 (11)3.1 技术方案概述 (11)3.1.1 辅助墩、过渡墩墩身主要施工方法概述 (11)3.1.2 墩身施工工艺流程 (11)3.2 墩身施工工艺 (12)3.2.1墩身模板设计 (12)3.2.2模板加工制作 (16)3.2.3墩身施工前的准备 (16)3.2.4墩身钢筋施工 (18)3.2.5墩身模板安装 (22)3.2.6混凝土浇筑 (26)3.2.7模板拆除 (28)3.2.8保温和保湿养护 (29)3.2.9墩身外观质量控制措施 (31)3.2.10 应急措施 (32)第四章工程质量保证体系及保证措施 (33)4.1质量目标 (33)4.2质量控制措施 (33)4.2.1 组织措施 (33)4.2.2 技术措施 (34)4.2.3 质量措施 (34)4.2.4工艺、工序控制 (34)4.3质量保证体系 (35)4.4质量预控措施 (36)第五章雨季、冬季施工保证措施 (40)5.1雨季施工技术措施 (40)5.1.1 现场技术措施 (40)5.2.2 钢筋工程 (40)5.2.3 混凝土工程 (41)5.2.4 机械设备及用电 (41)5.2雨季施工安全措施 (42)5.3雨季施工环保措施 (42)5.4冬季施工技术措施 (43)5.4.1混凝土施工 (43)5.4.2钢筋加工 (44)5.4.3墩身的养护措施 (44)5.5冬期施工安全措施 (45)第六章安全环保保证措施 (47)6.1总体目标 (47)6.2总体环境目标 (47)6.3组织保证 (47)6.4安全技术措施 (49)6.4.1机械方面 (49)6.4.2电路方面 (49)6.4.3施工中分部安全技术措施 (50)6.5环境保护方面 (51)第一章工程概况1.1工程简介望东长江公路大桥全长3.305km。
望东长江公路大桥土建工程第三合同段起讫桩号为K13+766~K15+051,其中主桥起讫桩号K13+766~K14+391、全长625m。
望东长江公路大桥主桥采用78+228+638+228+78=1250m的PK箱组合梁斜拉桥,桥型布置见图1.1-1所示。
主梁采用PK型分离双箱组合梁型式,组合梁全宽35.2m,不设风嘴,梁高3.5m;南岸索塔为钻石型结构,索塔高216m;索塔两侧各28对斜拉索,斜拉索在主梁上采用锚拉板构造锚固,在索塔上采用钢锚梁构造锚固;辅助墩及过渡墩墩身均采用空心柱式墩,46#辅助墩里程桩号为K14+313.000,47#过渡墩里程桩号为K14+391.000。
图1.1-1 望东长江公路大桥主桥桥型布置图46#辅助墩墩身采用为矩形薄壁空心结构形式,墩身尺寸为8.0×4.5m,横桥向壁厚1.0m,顺桥向壁厚1.0m,墩身高度为27.4m。
桥墩空心段每侧壁设置直径15.0㎝通风孔,沿高度方向间距5.0m,通风孔向外侧倾斜1%。
47#过渡墩墩身采用为矩形薄壁空心结构形式,墩身尺寸为8.0×4.0m,横桥向壁厚1.0m,顺桥向壁厚1.0m,墩身高度为21.1m。
桥墩空心段每侧壁设置直径15.0㎝通风孔,沿高度方向间距5.0m,通风孔向外侧倾斜1%。
46#辅助墩和47#过渡墩墩身混凝土均采用C40混凝土。
46#辅助墩和47#过渡墩每个墩按照路线中心线前进方向分为左右两幅两个墩身,辅助墩和过渡墩共计四个墩身。
46#辅助墩和47#过渡墩墩身结构如下图所示:图1.1-2 46#辅助墩墩身结构布置图(高程:m,尺寸:㎝)图1.1-3 47#过渡墩墩身结构布置图(高程:m,尺寸:㎝)46#辅助墩和47#过渡墩墩身具体工程数量如下表所示:表1.1-1 辅助墩、过渡墩墩身工程数量表第二章施工组织总体部署2.1 施工组织机构设置项目部在施工过程中严格贯彻执行公司综合管理体系标准中的有关规定,严密组织,科学管理,精心施工,对工程质量、进度、安全层层自检、复检,全面接受业主、监理工程师和质监部门的监理和监督,杜绝不合格产品流向下一工序,确保工程按期保量优质完成。
项目经理部管理人员配置具有丰富工程施工经验的工程师组成,根据施工总进度计划的安排,杜绝在生产过程中发生劳动力浪费和紧缺现象,确保生产规范有序进行。
本项目实行三级管理模式,项目组织机构见图2.1-1所示:图2.1-1 项目组织机构框图2.2 总体施工组织安排⑴. 根据本项目的施工特点及施工难度综合考虑,对46#辅助墩和47#过渡墩墩身施工顺序安排如下:辅助墩和过渡墩墩身施工配备1套钢模板(除47#墩的墩头圆弧曲线变化段外)通用于46#、47#两个墩,采用翻模法工艺施工。
施工顺序:47#过渡墩左幅墩身→47#过渡墩右幅墩身→46#辅助墩左幅墩身→46#辅助墩右幅墩身。
辅助墩单个墩身施工计划用时50天,过渡墩单个墩身施工计划用时35天,完成4个墩身施工共计需要170天。
⑵. 辅助墩和过渡墩墩身施工采用翻模法工艺施工,墩身具体分节施工见后表3.2-2辅助墩、过渡墩墩身分节浇注高度表。
⑶. 墩身钢筋在钢筋加工厂制作,运至施工现场后按常规施工工艺进行绑扎。
⑷. 砼由拌合站集中拌制,砼罐车运输至现场根据墩身混凝土浇筑高度利用混凝土车载输送泵进行砼浇注。
2.3 总体施工进度计划本分项工程的进度计划编制依据总体工程进度计划安排,今后开始施工后根据实际进展情况还将及时进行优化、调整。
辅助墩墩身施工时间安排根据主桥钢箱梁吊装方案确定施工时间进行安排,47#过渡墩墩身计划开工时间为2013年9月1日,结束时间为2013年11月10日。
2.4 施工总平面布置根据招标文件相关要求及工程所在区域的实际情况,在业主指定的范围内,于K14+588.8~K14+845.8引桥右侧位置处租用临时场地约38.5亩(25700m2)作为钢筋加工、钢结构加工、混凝土拌合站生产设施用地;于K14+864.5~K14+984.8引桥左侧位置处租用临时场地约20亩(13333㎡)作为项目部驻地生活和办公区。
施工总平面布置的内容主要包括生活区、办公区、生产区、施工道路、供水、供电、通讯、医疗卫生、消防设施等。
图2.4-1 施工场地总体平面位置布置图钢筋、临时钢结构加工场地建设规模应符合施工使用技术要求,具备足够的原材料及半成品存放空间;加工场地建设应体现符合标准、文明施工、环保节能、合理实用的原则。
钢结构加工及材料堆放区规划占地面积约4096m²,设置在K14+659.700处。
钢筋加工区规划占地面积5701㎡,设置在K14+693.8处。
钢筋加工车间主要划分为原材料堆放场区、加工区和成品堆放区。
图2.4-2钢筋标准加工场布置图2.5 施工准备2.5.1 现场施工准备①.施工场地已经做好“三通一平”。
具体细部工作如下:施工便道:主便道为7m宽混凝土路面,全长697m,沿着桥梁线路前进方向的右侧布置,起点位于南岸栈桥桥台处,终点至62#桥墩处,与地方机耕道路相连接。
辅助墩和过渡墩墩身施工便道从主线便道向每个墩位处延伸一条支线便道。
工程用水:根据工程地质勘察报告的水文地质评价,采用地下水作为拌和水。
工程用电:工程用电可以直接接入便道沿线的高压线路。
另备两台500kw发电机组作为备用电源。
施工场地:见施工场地总体平面位置布置图②.墩身施工前,施工现场技术负责人和施工员应全面检查施工准备,逐级进行技术、安全交底和安全教育,要使安全、技术管理在思想、组织、措施诸方面都得到落实。
墩身模板进场后要及时进行模板检查验收,检验用于实际施工中的脱模剂、混凝土外加剂和混凝土配合比情况,并在正式施工前浇筑一节试验墩,以确定模板和上述材料是否能满足实际施工需要。
2.5.2 人员配置根据施工总进度计划的安排,各作业队根据施工需要配备各类工种操作人员,在实际施工过程中各工种根据现场施工需要进行调整。
根据本项目工程的特点和工期要求,劳动力配置原则如下:⑴、建立主要劳动力(技术工种、特殊工种)经理部备案登记制度。
⑵、建立作业队之间劳动力临时借用结算制度,利用经济手段合理调配各作业队主要劳动力。
⑶、根据总体施工计划的关键线路及时调配主要施工力量。
根据施工总进度计划的安排,现场施工作业人员和项目经理部管理人员配置如下表2.5-1现场施工作业人员计划表2.5-2项目部人员配置2.5.3 机械配置针对本合同段辅助墩和过渡墩墩身施工的特点,大型机械设备在公司范围内统一调配,由经理部根据各作业队的工程进展需要调派给各作业队使用,拟投入主要机械设备见表下表所示:表2.5-3 主要施工机械配置表机械设备使用管理计划:⑴、建立月度主要机械设备使用计划汇报审批制度和月度机械设备平衡会议制度,提高设备使用的计划性。
⑵、建立项目部统一领导下的大型机械设备调配管理制度,物资机械部和工程部下设总调度室,每天24小时专人值班,随时掌握施工过程中机械设备的使用情况,及时调整机械布局,保证关键线路节点工期。
⑶、建立各施工作业面相对固定的常用机械分级管理制度。
⑷、建立设备维修保养制度和操作员轮班工作制度,提高设备完好率、使用率。
2.5.4 材料配置主要材料(包括钢筋、及砼)均由项目经理部统一采购供应,材料供应计划详表2.5-4所示。
46#辅助墩材料暂时不做计划。
表2.5-4主要材料供应计划表第三章辅助墩、过渡墩墩身施工方案及工艺3.1 技术方案概述3.1.1 辅助墩、过渡墩墩身主要施工方法概述由于辅助墩和过渡墩墩位在常水位情况下均位于陆地上,所以墩身施工按陆地墩身施工方法进行:⑴墩身施工采用翻模法工艺进行施工;⑵配置70t履带吊和25t汽车吊用于墩身施工过程中的吊装作业;⑶墩身钢筋在陆上钢筋加工场制作,平板车运输,采用机械接头和焊接接头连接,常规工艺绑扎;⑷混凝土由陆上拌和站供应,混凝土通过砼罐车运输至墩位处采用混凝土车载泵进行混凝土的浇筑。
3.1.2 墩身施工工艺流程墩身施工工艺流程见下图所示:图3.1-1 辅助墩、过渡墩墩身施工工艺流程3.2 墩身施工工艺3.2.1墩身模板设计46#辅助墩和47#过渡墩墩身均采用翻模法现浇施工工艺,墩身均采用分节浇注。