第一次世界大战和第二次世界大战的对比表
- 格式:doc
- 大小:178.00 KB
- 文档页数:6
两次世界大战表格1、二战前,英法等西方大国对德国实行了绥靖政策。
绥靖政策的顶峰是:慕尼黑阴谋。
2、慕尼黑阴谋:时间:1938年9月国家:德、意、英、法内容:规定捷克斯洛伐克必须在10天之内把苏台德等地割让给德国。
影响:把绥靖政策推向了顶峰,削弱了反法西斯力量,加速了世界大战的爆发。
实质:牺牲弱小国家利益来安抚侵略者(绥靖政策含义)3、绥靖政策原因:(1)害怕法西斯国家的战争讹诈(2)祸水东引,引向苏联4、二战扩大的时间及标志:1941年6月,德国突袭苏联,苏德战争爆发。
5、二战进一步扩大的时间及标志:1941年12月,日军珍珠港美国对日宣战,太平洋战争爆发。
6、二战期间,英国领导人丘吉尔,苏联领导人斯大林。
美国总统:罗斯福7、苏德战争中,莫斯科保卫战的胜利打败了德军天下无敌的神话,使德军第一次失败。
二战的转折点:斯大林格勒战役。
开辟了欧洲第二战场的战役:诺曼底战役。
迫使德国投降的战役是柏林战役。
8、国际反法西斯联盟的建立:建立时间及标志:1942年1月1日,美、英、苏、中等26个国家签署了《联合国家宣言》作用:团结了反法西斯力量,改变了二战的性质,扭转了二战的局势,为最终彻底打败法西斯侵略者奠定了基础。
9、雅尔塔会议:①时间:1945年2月②国家及人物:美国、英国、苏联三国首脑罗斯福、丘吉尔、斯大林③地点:苏联的雅尔塔④内容:A.会议决定打败德国后,要对德国实行军事占领,彻底消灭德国的法西斯主义。
B.同时,还决定成立联合国。
C.苏联承诺在德国投降三个月内,对日作战。
10、诺曼底登陆:1944年6月,美英盟军在法国诺曼底登陆。
作用:开辟了欧洲第二战场11、二战取胜原因:①.战争的正义性②、国际反法西斯联盟的建立(或世界人民团结作战)(根本原因)1、二战期间合作的事例政治上:(1)国际反法西斯联盟的成立(2)雅尔塔会议的召开军事上:(1)诺曼底登陆(2)苏联出兵打击中国东北的日军13、如何防止战争:热爱和平,反对战争。
第15课第二次世界大战二、反法西斯联盟的建立及战争形势的转折※※※对雅尔塔会议的评价积极影响:进一步协调盟国在反法西斯战争中的行动,加速战胜德、意、日法西斯国家的步伐。
消极影响:体现大国强权意志,出卖弱小国家利益:依据雅尔塔会议的基本原则,第二次世界大战美苏重新划分世界,逐步形成了美苏争霸的两极格局。
1,二战的进程2,第二次世界大战取得胜利的原因、影响和历史启迪。
(1)原因:①世界人民的反法西斯战争是正义的,而德意日的法西斯主义是非正义的,历史证明,“多行不义必自毙”,法西斯势力可以得逞一时,但最终难逃彻底覆灭的命运;②维护世界和平,是不可抗拒的历史潮流,正义事业和力量必胜;③建立世界反法西斯联盟,各国之间相互配合,互相支援,反法西斯力量大大超过了法西斯力量,是反法西斯战争胜利的根本保证。
历史证明,团结就是力量,世界人民团结起来,就能保卫和平,制止战争。
(2)影响:给人类带来了前所未有的破坏和灾难,摧毁了法西斯主义,沉重打击了帝国主义,推动了民族解放运动的蓬勃发展,促进了国际社会主义的发展壮大,客观上推动了科学技术的迅速发展。
(3)历史启迪:和平来之不易,世界大战的悲剧不可重演;人民是自己命运的主人,是社会前进的推动力;社会制度和意识形态不同的国家在平等的基础上能够联合起来,共同应对人类生存与发展面临的挑战;所有国家都应互不侵犯,互不干涉内政,和平共处;世界各国只有加强国际合作,才能求得共同发展。
3,斯大林格勒保卫战、诺曼底登陆和攻克柏林战役3,两次世界大战的比较※※※两次世界大战的相同之处(1)爆发的根本原因相同。
都是由于帝国主义经济、政治发展不平衡,导致大国之间的争霸斗争,进而引起了世界大战。
(2)两次世界大战中,都存在两大政治军事集团:一战中有协约国集团和同盟国集团,二战中有法西斯轴心国集团和世界发法西斯集团。
(3)在影响方面,两次世界大战都给人类造成了严重的破坏和灾难;两次世界大战都沉重打击了国际帝国主义,特别是削弱了欧洲帝国主义国家的霸权地位;两次世界大战都促进了社会主义力量的发展壮大,一战中产生了世界上第一个社会主义国家----苏俄;二战后苏联的政治影响和军事力量得到了加强,而且形成了以苏联为首的社会主义阵营;两次世界大战后,都出现了民族解放运动的高潮。
世界历史上的重要战争第一次世界大战与第二次世界大战世界历史上的重要战争:第一次世界大战与第二次世界大战在世界历史的长河中,有许多战争被视为具有重要意义的转折点和里程碑。
其中最为引人注目的,莫过于第一次世界大战和第二次世界大战。
这两场战争不仅改变了世界格局,也对世界各国产生了深远的影响。
本文将就这两场战争的背景、原因、进程以及影响进行探讨,并对其重要性进行对比和评估。
第一次世界大战,始于1914年,结束于1918年,是人类历史上规模最大的战争之一。
其爆发的背景可以追溯到欧洲列强之间的政治和军备竞争,以及争夺殖民地和贸易市场的利益。
此外,还有民族主义的兴起、帝国主义的扩张以及军备竞赛的加剧,都为战争的爆发埋下了伏笔。
第一次世界大战的战区主要集中在欧洲,战事开始后,各国迅速加入其中。
随着技术的进步和武器的发展,战争的规模空前巨大。
新的武器,如机枪、毒气和坦克等,给战场带来了前所未有的破坏力和杀伤力。
战争的初期,两个交战阵营为了争夺控制地区,进行了大规模的进攻和反攻,但形势在经过数年的流血冲突后,逐渐陷入了胶着状态。
然而,在战争的进程中,美国的加入改变了战局。
1917年,美国宣布对德国宣战,为协约国一方提供了巨大的物质和人力资源支持。
而这一决定最终成为了战胜德国的关键。
1918年,德国战败,第一次世界大战正式结束。
然而,战争的结束并没有带来长治久安的和平。
战争对国家和人民造成的巨大损失和伤痛,使得整个世界陷入了动荡不安的状态。
签订的《凡尔赛和约》不仅未能公正地解决各国利益分配问题,还对德国进行了严厉惩罚,埋下了第二次世界大战的种子。
第二次世界大战爆发于1939年,持续了六年之久,造成了数百万人的死亡和巨大的战争破坏。
与第一次世界大战相比,第二次世界大战的规模更大、破坏力更强。
第二次世界大战的爆发很大程度上是由于第一次世界大战中未能解决的政治、经济和种族问题引发的。
纳粹德国的崛起,以及其对欧洲的侵略行为,成为了战争爆发的导火索。
第一次世界大战1. 萨拉热窝事件1914年6月,奥匈帝国在邻近塞尔维亚边境的波斯尼亚进行军事演习,把塞尔维亚作为它的假想敌人。
奥匈帝国的皇位继承人斐迪南大公在亲自检阅了这次军事演习后,故意选择500多年前塞尔维亚沦为土耳其统治日的6月28日,巡视波斯尼亚的首府萨拉热窝。
这个明显的蓄意挑衅行动理所当然地激起了塞尔维亚民族主义者的愤怒,于是发生了萨拉热窝事件。
那天,当斐迪南大公和他的妻子乘坐敞篷汽车,在总督和市长陪同下,行驶到萨拉热窝市一个街头的转弯处时,汽车的速度减慢了,突然,一个塞尔维亚爱国青年急步向前,举起手枪对准斐迪南夫妇连续开枪,把二人当场击毙。
这便是萨拉热窝事件。
3.大战的性质第一次世界大战是在同盟国和协约国两大帝国主义军事侵略集团之间进行的。
第一次世界大战是一场帝国主义的掠夺战争;虽然塞尔维亚进行的是民族解放性质的战争,但是,在整个大战中只是局部和从属,它改变不了整个大战的帝国主义性质。
二、大战的进程战争开始后,欧洲成为主要的战场,形成了西线、东线和南线三条战线,东线和西线具有决定意义,而西线更是战争最激烈的地方。
法国巴黎东北部的马恩河战役,是西线战线上的第一次大规模会战。
1.马恩河战役(1914.9)2.东线战事(1915)3.凡尔登战役和索姆河战役(1916)4.日德兰海战(1916)三、大战的结束两年多的帝国主义大战,使交战双方均已疲惫不堪。
美国的参战和俄国十月革命的胜利,促使战争最终结束。
1.美国参战(1917)2.俄国爆发十月革命和苏俄退出战争(1917.11)11月7日(俄历10月25日),列宁和布尔什维克党领导工人、士兵在彼得格勒举行武装起义,推翻了资产阶级政府。
新生的苏维埃国家经过与德奥谈判,于1918年3月签订和约,坚决地退出了帝国主义战争。
东线战事结束。
3.奥匈帝国的瓦解和德国投降(1918.11)1918年10月下旬,奥匈帝国境内的捷克斯洛伐克和匈牙利宣布独立,在前线的士兵也拒绝作战,帝国彻底瓦解。
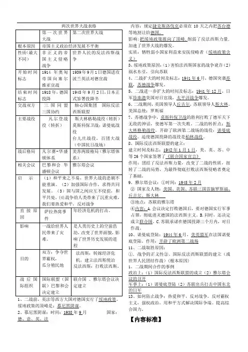
一战二战对比表格
第一次世界大战第二次世界大战
时间1914——1918年1939——1945年根本原因资本主义政治经济发展的不平衡,
导火线萨拉热窝事件
过程开始标志:1914年7月底,奥匈帝国向塞尔维亚宣战
结束标志:1918年11月,德
国投降开始标志:1939年9月1日,德国进攻波兰。
扩大:苏德战争爆发
进一步扩大:偷袭珍珠港、太平洋战争爆发
转折:斯大林格勒战役
结束标志:1945年9月2日,日本正式签署投降书。
重要战役凡尔登战役偷袭珍珠港、莫斯科保卫
战、斯大林格勒会战、诺
曼底登陆
交战双方
三国协约和三国同盟
轴心国世界反法西斯同
盟
性质帝国主义掠夺战争世界反法西斯战争
对世界政治格局的
影响凡尔赛-华盛顿体系美苏为主导的两极格局
(雅尔塔体系)
二战胜利的原因(①世界反法西斯战争是正义的,法西斯恐怖独裁反人类、反社会,违背历史潮流的,威胁世界和平,遭到世界人民的反对。
②得道多助,失道寡助,国际反法西斯联盟的成立,改变了力量对比,为战胜法西斯国家提供了有力保证。
二战的启
示①和平来之不易,世界大战的悲剧不能重演;
②国与国之间应该和平共处,人类命运休戚相关,要加强国际合作,求得共同发展。
如何避免新的世界大战的爆发?努力提高自身综合实力,并积极反对霸权,反对世界战争,维护世界和平。
各国人民之间只有加强友好合作,团结互助,才能有力地遏制霸权主义、新殖民主义,促进世界和平与发展,促进世界经济的共同发展,促进人类的共同发展,这样才能最终避免战争。
两次世界大战的对比1、两次世界大战的相同点和不同点相同点:(1)两次世界大战爆发的根本原因都是帝国主义国家间政治经济发展不平衡,他们要求争夺世界霸权,重新瓜分世界。
(2)战争的主要发动者都是德国,德国是第一次世界大战同盟国的核心,也是第二次世界大战欧洲策源地。
(3)两次世界大战主要都在两大军事集团间进行,第一次世界大战在同盟国和协约国之间展开,第二次世界大战在轴心国集团和国际反法西斯同盟之间进行。
不同点:(1)性质不同:第一次世界大战是一场非正义的帝国主义掠夺战争。
第二次世界大战是世界人民反法西斯战争。
(2)战后对世界格局的影响不同:一战后形成了凡尔赛-华盛顿体系。
二战后形成了美苏冷战的两极格局(雅尔塔体系)。
(3)战争后建立国际和平机构不同:根据《凡尔赛和约》规定,1920年成立了国际联盟。
根据雅尔塔会议决定,战后建立了联合国。
2、两次世界大战后形成的世界格局分别是什么,是如何结束的格局:一战后的格局:凡尔赛——华盛顿体系二战后的格局:美苏争霸的两极格局(雅尔塔体系)结束:1939年9月二战的全面爆发,凡尔赛——华盛顿体系瓦解。
1991年,苏联解体,两极格局结束。
国际格局的演变历程(一)20世纪世界格局的演变1.凡尔赛──华盛顿体系(1)形成背景:一战后列强各国实力对比变化,战胜国要求重新瓜分世界,调整其在欧洲、亚洲的秩序。
(2)存在时间:第一次世界大战后至第二次世界大战前。
(3)建立:第一次世界大战后,1919年,协约国集团召开巴黎和会,签订了《凡尔赛和约》及其一系列和约,构成了凡尔赛体系。
1921年,华盛顿会议召开,签订了《九国公约》等一系列和约,构成了华盛顿体系。
通过这两次会议,帝国主义列强建立了该体系,确立了战后的世界秩序。
(4)作用:凡尔赛体系确立了帝国主义在欧洲、西亚和非洲的统治秩序。
华盛顿会议确立了帝国主义在东亚和太平洋地区的统治秩序。
(5)瓦解:①1935年德国撕毁凡尔赛和约,实施普遍义务兵役制,陆军扩展到60万人。
世界历史上的世界大战与冷战一战二战冷战等世界历史上的世界大战与冷战世界大战与冷战是国际历史上两个极具影响力的时期,对全球政治、经济、文化和军事格局产生了深远的影响。
第一次世界大战(一战)、第二次世界大战(二战)以及冷战都是人类历史上的重要事件,下面将对这三个时期进行较为详细的介绍。
一、第一次世界大战(一战)第一次世界大战爆发于1914年,是一场全球性冲突,参与国家众多。
起因主要是欧洲列强间的相互竞争、领土争夺以及民族矛盾的激化。
战争初期,各方都怀有迅速取胜的希望,但实际上战争因为工业化战争的特点而变得异常惨烈和持久。
战争中,新兴武器和战术的使用导致了大量人员伤亡和城市破坏,给各国带来巨大的社会、经济和政治压力。
最终,1918年,联军获胜,德国战败,战争结束。
一战不仅导致了2000万人丧生,还为第二次世界大战埋下了伏笔。
二、第二次世界大战(二战)第二次世界大战爆发于1939年,是一场极具全球影响力的战争。
起因主要是战胜国对一战和平条约的不满与抗议,以及希特勒纳粹德国的扩张野心。
这场战争涉及到全球大多数国家,主要分为两个阵营:轴心国(纳粹德国、意大利、日本等)和同盟国(英国、苏联、美国等)。
二战中,纳粹德国发动了数次对欧洲的侵略战争,同时日本也发动了对亚洲国家的侵略。
战争期间,如纳粹大屠杀和原子弹爆炸等事件给人类带来巨大的灾难和伤痛。
最终,1945年,轴心国全部战败,战争结束。
二战共夺去了7000万人的生命,给整个世界造成了巨大的伤痛。
三、冷战冷战是指1945年到1991年间,以美国和苏联为首的两个超级大国之间的对抗与竞争。
这个时期并没有直接发生开战,但通过意识形态的对立、军备竞赛和在各地的代理战争等方式,美苏两个超级大国之间实际上进行了一场“冷暴力”对攻。
这场冷战主要涉及到政治、军事和经济等方面。
在冷战期间,美苏两国进行了大量核武器的研发和生产,此举加剧了核战争的风险。
然而,随着苏联的解体和冷战的结束,世界迎来了新的局势。
两次世界大战比较项目根本原因背景直接原因第一次世界大战第二次世界大战帝国主义经济政治发展不平衡性加剧,在瓜分世界的斗争中矛盾激化两大军事政治集团形成,扩军备战民族主义恶性发展萨拉热窝事件(导火线)经济危机打击下德日建立法西斯专政;法西斯国家对外侵略扩军备战,挑起局部战争西方大国的绥靖政策纵容侵略苏联寻求集体安全失败,避战自保性质时间范围双方帝国主义非正义的掠夺战争1914年~1918年(4年)欧洲为主,包括亚洲(大西洋)同盟国——协约国初期:1914~1915年西线-马恩河战役(施里芬计划破产)东线-俄军攻入东普鲁士中期:1916年西线-凡尔登战役(主动权)索姆河战役(战场优势)海上-日德兰大海战(封锁同盟国)东线-德军反攻后期:1917~1918年俄国革命(二月革命、十月革命)世界人民反法西斯的正义战争1939年~1945年(6年)欧洲、亚洲、非洲、大洋洲(四大洋)法西斯轴心国——反法西斯同盟国(一)局部战争1935年意大利侵略埃塞俄比亚1936年德意武装干涉西班牙内战1937年日本发动全面侵华战争(二)世界大战A.爆发:1939年纳粹德国闪击波兰1940年北欧、西欧沦陷敦刻尔克大撤退法国沦亡不列颠之战B.扩大:1941年苏德战争爆发太平洋战争爆发1942年国际反法西斯联盟成立C.转折:1942年中途岛战役阿拉曼战役1942~1943年斯大林格勒战役D.胜利:1943年西西里登陆意大利投降开罗会议(《开罗宣言》)德黑兰会议(开辟第二战场)1944年诺曼底登陆(加速灭亡)1945年雅尔塔会议(战中、战后)易北河会师、柏林战役纳粹德国无条件投降波茨坦会议(《波茨坦公告》)美投原子弹、苏对日作战日本无条件投降进程重大战事美国参战(利益、霸权、借口)中国参战(北洋、山东问题)奥、土、保投降(国内革命帝国瓦解)德国投降(基尔起义、柏林十一月革命)直接损失30多个国家卷入,军民伤亡3900余万,军费开支1805亿美元,间接损失1516亿美元1.战后出现的国际关系格局:凡尔赛-华盛顿体系(资本主义制度框架内)2.促进社会主义运动发展:诞生了人类历史上第一个社会主义国家打破了资本主义一统天下的局面3.促进民族解放运动发展:61个国家卷入,军民伤亡9000余万,军费开支1.1万亿美元,物质损失共4万亿美元1.战后出现的国际关系格局:雅尔塔体系(两种制度并存、发展)2.促进社会主义运动发展:社会主义越出一国范围,在欧亚多国建立并形成阵营3.促进民族解放运动发展:影响深远。
世界大战第一次与第二次世界大战世界大战是人类历史上最为黑暗、惨痛的时期之一,其中第一次世界大战与第二次世界大战是最具代表性的两次战争。
这两次大战不仅在时间上相距不远,而且在性质、原因、战争方式和影响等方面也有很多共同之处,但同时又有一些显著的区别。
本文将分析并比较这两次世界大战,以期更好地理解战争的演变和不同背景下的人类命运。
一、战争背景与爆发原因1. 第一次世界大战第一次世界大战发生于1914年至1918年,爆发的主要原因是欧洲列强之间的殖民地争夺、民族矛盾和政治、经济等多方面的利益冲突。
其中,奥斯曼帝国的衰落、波斯湾地区的资源争夺、阿尔及利亚的自治要求等都是此次战争背后的直接导火索。
2. 第二次世界大战第二次世界大战爆发于1939年至1945年,其根源可以追溯到第一次世界大战结束后德国企图恢复国家威望的努力。
纳粹德国的崛起和意大利法西斯的扩张,以及日本对亚洲地区的侵略,都是导致第二次世界大战爆发的重要因素。
二、战争过程与参战国家1. 第一次世界大战第一次世界大战涉及的国家众多,主要分为两个联盟集团。
一方是以英法俄为首的协约国,另一方是以德奥意为首的同盟国。
战争期间,科技武器如毒气、坦克、飞机等得到广泛应用,同时战争还出现了数以百万计的士兵伤亡。
2. 第二次世界大战第二次世界大战主要由两个大联盟展开,即以盟军为核心的同盟国和以轴心国为核心的敌对势力。
轴心国由德国、意大利和日本组成,而同盟国由英美苏等国家组成。
此次战争中,科技武器得到进一步发展与应用,如原子弹在二战中首次被使用,对人类社会产生了巨大的影响。
三、战争的影响与启示1. 第一次世界大战第一次世界大战的最终结果是协约国胜利,但战争造成了数百万人的伤亡和庞大的经济损失。
此次战争结束后,国际政治格局发生了重大变化,同时,种族、宗教矛盾等问题在此次战争中也显露无遗。
2. 第二次世界大战第二次世界大战以盟军胜利告终,但这场战争导致约7000万人丧生,给全球经济和社会带来了空前的破坏。
两次世界大战的对比1、两次世界大战的相同点和不同点相同点:(1)两次世界大战爆发的根本原因都是帝国主义国家间政治经济发展不平衡,他们要求争夺世界霸权,重新瓜分世界。
(2)战争的主要发动者都是德国,德国是第一次世界大战同盟国的核心,也是第二次世界大战欧洲策源地。
(3)两次世界大战主要都在两大军事集团间进行,第一次世界大战在同盟国和协约国之间展开,第二次世界大战在轴心国集团和国际反法西斯同盟之间进行。
不同点:(1)性质不同:第一次世界大战是一场非正义的帝国主义掠夺战争。
第二次世界大战是世界人民反法西斯战争。
(2)战后对世界格局的影响不同:一战后形成了凡尔赛-华盛顿体系。
二战后形成了美苏冷战的两极格局(雅尔塔体系)。
(3)战争后建立国际和平机构不同:根据《凡尔赛和约》规定,1920年成立了国际联盟。
根据雅尔塔会议决定,战后建立了联合国。
2、两次世界大战后形成的世界格局分别是什么,是如何结束的?格局:一战后的格局:凡尔赛——华盛顿体系二战后的格局:美苏争霸的两极格局(雅尔塔体系)结束:1939年9月二战的全面爆发,凡尔赛——华盛顿体系瓦解。
1991年,苏联解体,两极格局结束。
国际格局的演变历程(一)20世纪世界格局的演变1.凡尔赛──华盛顿体系(1)形成背景:一战后列强各国实力对比变化,战胜国要求重新瓜分世界,调整其在欧洲、亚洲的秩序。
(2)存在时间:第一次世界大战后至第二次世界大战前。
(3)建立:第一次世界大战后,1919年,协约国集团召开巴黎和会,签订了《凡尔赛和约》及其一系列和约,构成了凡尔赛体系。
1921年,华盛顿会议召开,签订了《九国公约》等一系列和约,构成了华盛顿体系。
通过这两次会议,帝国主义列强建立了该体系,确立了战后的世界秩序。
(4)作用:凡尔赛体系确立了帝国主义在欧洲、西亚和非洲的统治秩序。
华盛顿会议确立了帝国主义在东亚和太平洋地区的统治秩序。
(5)瓦解:①1935年德国撕毁凡尔赛和约,实施普遍义务兵役制,陆军扩展到60万人。
②1938年德吞并奥地利。
③1931年日本发动“九一八”事变,破坏了《九国公约》,冲破了华盛顿体系的束缚。
④1939年德国突袭波兰,英法对德宣战,凡尔赛体系彻底崩溃。
⑤1941年12月,日本偷袭珍珠港,太平洋战争爆发,华盛顿体系彻底崩溃。
(6)评价:①暂时调整了帝国主义国家之间的矛盾,客观上维护世界形势的相对稳定,有利于社会经济发展,开创了国际合作新形式。
②是战胜国分赃妥协的产物。
导致了许多新的矛盾出现,使得这一国际新秩序潜伏着深刻的危机,因此也就不能长期维持下去。
(7)矛盾:矛盾:掠夺战败国,加深了战胜国与战败国之间的矛盾。
分赃不均,加深了战胜国内部矛盾。
对殖民地分割,激发了殖民地人民的反抗。
2.美苏两极格局(雅尔塔体系)(1)形成背景:二战后西欧各国普遍衰落,唯美国马首是瞻,美国成为资本主义世界头号强国,苏联成为唯一能与美国抗衡的政治军事大国。
(2)存在时间:第二次世界大战至1991年。
(3)建立:①二战后,世界大国开始按照雅尔塔等国际会议确立的基本原则,重新划分世界版图和势力范围,建立新的国际关系格局。
②二战后不久,美苏双方意识形态和国家利益的矛盾冲突加剧,战时同盟破裂,以美国为首的资本主义国家,对以苏联为首的社会主义国家实行冷战政策,在这一背景下,出现了社会主义和资本主义两大阵营的对峙局面。
③20世纪50年代末,战后国际格局由两大阵营的对峙发展到美苏两个超级大国的争霸,两极格局形成。
(4)实质和影响:它建立在美苏实力均衡基础上,深深打上了大国强权政治的烙印;标志着以欧洲为中心的传统国际关系格局被美苏两极格局所取代,国际关系进入了一个新时代。
(5)发展历程:1947年杜鲁门主义出台,冷战开始,两极格局正式形成;1991年苏联解体,冷战结束,两极格局随之终结。
3.当今世界格局呈现出多极化趋势(1)形成背景:苏联解体,美国霸主地位动摇,西欧、日本崛起,第三世界国家崛起。
(2)存在时间:1991年至今。
(3)当今世界格局的特点:①东西方两大集团对峙的两极格局结束。
②旧的世界格局已经终结,新的世界格局尚未形成,世界向着多极化的方向发展。
③地区冲突和民族冲突此起彼伏。
④霸权主义和强权政治依然存在。
“一超多强”的局面还会在较长时间内存在下去。
(4)评价:使和平与发展成为世界主题,但霸权主义依然存在,经济全球化是发达资本主义国家的新一轮资本扩张,第三世界面临机遇与挑战。
(二)两极格局与凡尔赛―华盛顿体系的比较1.相同点:(1)都是在世界大战破坏了原有的世界体系的基础上建立起来的;(2)都通过一系列会议确立的基本原则重新划分世界版图和势力范围,建立新的国际体系;(3)都是大国意志的体现,其内容体现大战前后各大国力量对比的消长变化,打上了大国强权的烙印,都随着各国力量的消长而瓦解、破坏。
2.不同点:(1)凡尔赛-华盛顿体系体现了英法美等帝国主义大国的意志,而两极格局体现了美苏两国的意志;(2)前者调和了帝国主义之间的矛盾,后者则是资本主义大国和社会主义大国的暂时妥协;(3)前者是以欧洲为中心的国际格局,后者则超出了欧洲的范围,反映了欧洲地位的下降;(4)前者是建立在战胜国对战败国的掠夺的基础之上,必然随着德国的崛起而破产,而后者则是两个战胜国的妥协;(5)前者的主要矛盾是战胜国之间的矛盾,后者则是两种不同的社会制度之间的矛盾;(6)体系的性质不同。
前者的本质是帝国主义之间的矛盾,后者则是由于二战后反法西斯性质和社会主义的介入而是有反法西斯、实行民主政治以及大国称霸的多重性质(三)当前世界格局的变动与前两次世界格局变动的不同(1)是在没有发生世界大战的情况下出现的。
(2)不是通过将战胜国的意志强加给战败国,导致各国地位变化的。
(3)新的国际关系格局的确立要通过各国之间的斗争和妥协来实现,这取决于各国的综合国力的强弱,而综合国力对比相对稳定的局面的形成要经过一个较长时间,所以,新旧世界格局的交替过程必然是一个缓慢的演变过程。
(四)推动或制约世界格局演变的因素科学技术的发展、经济力量的消长、军事实力的变化、新兴势力的崛起。
(五)世界近现代史上国际关系的三种类型1.资本主义、帝国主义国家之间为争夺殖民地和世界霸权的矛盾与斗争。
2.资本主义列强与殖民地、半殖民国家侵略与反侵略、称霸与反称霸的矛盾与斗争。
3.社会主义国家与资本主义国家之间的竞争与对抗。
(六)制约各国相互关系和对外政策的重要因素1.各国的国家利益。
2.各国的综合实力。
3.各国的意识形态。
4.地缘政治的存在。
5.各国的历史传统。
各国长期的6.各国的国内斗争。
(七)认识1.国际关系中最基本的关系是国际经济关系,它影响着国际政治关系的变化。
2.经济、政治发展的不平衡是资本主义国家间矛盾的根源,是导致国际政治格局发生变化的根源,而这一切归根到底是生产力发展的必然结果。
3.世界主要矛盾的变化是由大国间经济实力对比发生变化决定的。
4.国家利益是处理国际关系的根本原则,国家间的竞争实际就是实力的较量。
5.冲突和合作是国际关系中最活跃、最鲜明的特征。
6.地缘关系也是国际关系中不可忽视的因素。
7.在近现代史上的国际格局中,由于各国谋求自身的国家利益,其冲突和摩擦也就不可避免。
因此,任何格局从它们形成之日起就孕育着变动的因素。
因而任何一种格局,实际上是一种不稳定的、充满矛盾斗争的国际关系状态。
(八)20世纪中国在国际关系格局三次变动后的国际地位1.凡尔赛—华盛顿体系中:巴黎和会上,中国提出收回山东主权、废除“二十条”等,遭到无理拒绝,华盛顿会议签定《九国公约》,作为战胜国的中国处于帝国主义列强共同支配之下。
2.雅尔塔体系中:中国人民取得抗日战争的完全胜利,对世界反法西斯作出重大奉献,中国国际地位提升,成为联合国的创始国和五大常任理事国之一。
3.两极解体,多极化形成过程中:中国综合国力增强,国际地位提高,成为建立国际新秩序中的重要力量。
(九)和谐世界1、我国为建立和谐世界所作的努力(1)奉行独立自主的和平外交政策,倡导和平共处五项原则。
(2)致力于与世界各国发展友好合作关系,如70年代实现中美关系正常化、中日建交、建立和发展了同亚非拉国家的友好合作关系等。
(3)积极参与国际竞争与合作,推进建立国际经济、政治新秩序,如改革开放后邓小平提出和平与发展战略,加入APEC、WTO、创建上海经济合作组织。
(4)加强国际合作,应对人类面临的共同问题。
如“9.11”后,我国与国际社会相互合作,联合反恐等。
(5)提出一国两制,和平统一台湾的主张。
(6)坚持以经济建设为中心,坚持科教兴国战略,大力提高综合国力,为维护世界和平作贡献。
2、建立和谐国际秩序的举措(1)共同反对霸权主义和强权政治,反对恐怖主义。
(2)发挥联合国及其他国际组织的作用。
(3)建立公正、合理的国际政治、经济秩序。
(4)国际间应该和平共处,用和平对话的方式解决国际争端。
(5)加强国际合作与交流,求得共同发展。
世界重要的国际组织(一)三国协约和三国同盟性质:帝国主义政治军事集团。
参与国家:三国协约──英、法、俄;三国同盟──德、意、奥。
影响:加剧了世界局势的紧张,导致第一次世界大战的爆发。
(二)国际联盟(国联)成立:美国倡议,但没有参加,英法主宰。
宗旨:制裁侵略,维护和平。
实质:英法等帝国主义国家维护战后资本主义世界秩序(凡尔赛──华盛顿体系)的工具。
(三)轴心国集团与反法西斯联盟轴心国集团:参与国:德、意、日。
性质:帝国主义军事侵略集团。
影响:有利于法西斯的扩张,对世界和平构成了严重威胁,预示着第二次世界大战的来临。
世界反法西斯联盟:时间地点:1942年,华盛顿。
参与国:美英苏中等26个国家。
标志:《联合国家宣言》的发表。
影响:大大增强了反法西斯国家的力量,鼓舞了世界人民反法西斯的斗志,为反法西斯的胜利提供了重要保证。
(四)联合国成立:1945年雅尔塔会议决定建立联合国。
1945年10月成立。
宗旨:维护世界和平与安全,促进国际友好合作。
(五)欧洲联盟:时间国家:1993年,英法德意等欧洲国家。
性质:欧洲国家间的政治、经济联盟,目前世界最大的经济体。
影响:加速了欧洲的发展,提高了欧洲国家的国际地位,标志着欧洲走向一体化、区域化、集团化。
促进了世界多极化趋势的发展。
三次科技革命的详细比较表三次科技革命的详细比较表。