北京市医疗报销流程
- 格式:pps
- 大小:3.49 MB
- 文档页数:90
北京医保门诊报销流程【承办机构】:北京社保局医保经办机构【办理事项】:北京市城镇职工基本医疗保险门急诊手工报销费用申报【办理时限】:15个工作日,需进一步核查的可延长30个工作日【办理时间】:每月1-20日工作日【咨询电话】:010-12333【在线查询】:北京医保卡余额查询办理条件:1、新参保未发社保卡期间就医发生的费用;2、在定点医疗机构急诊未持卡就医发生的费用;3、社保卡挂失,补换社保卡期间就医发生的费用;4、手工报销期间就医发生的费用;5、欠费期间就医发生的费用;6、无生育险人员计划生育手术费用;7、符合本市医疗保险规定在外埠就医发生的费用;8、符合医疗保险规定本市外购药品的费用。
办理材料:1、社保卡;2、《北京市基本医疗保险手工报销费用明细表》或《北京市基本医疗保险门诊上传费用明细表》;3、《北京市医疗保险手工报销费用审核表》或《北京市医疗保险门诊上传费用审核表》;4、收费票据;5、处方底方;6、检查、治疗费用明细;7、报盘文件;8、急诊诊断证明以下任何一项即可:盖有急诊章的急诊科室急诊处方,盖有急诊章的北京市医疗保险专用处方、急诊诊断证明书;9、北京市医疗保险转诊院单;10、《北京市社会保障卡发行回执单》复印件或《北京市社会保障卡业务回执单》复印件或《新发与补换社会保障卡证明》复印件;11、单位出具欠费情况说明并加盖公章;12、计划生育手术诊断证明书、结婚证复印件退休人员取环不须提供;13、本市医保定点药店收据及费用明细、加盖定点医疗机构专用章的处方;14、外伤情况说明加盖用人单位/社保所公章。
办理流程:1、参保单位/社保所接收参保人员申报的医疗费用单据,通过采集软件录入医疗费用信息,保管社保卡,及时将社保卡和申报材料报送区县医保经办机构;2、区县医保经办机构及时完成审核结算工作;3、参保单位/社保所及时通知参保人员取回完成审核结算的社保卡和报销结果;4、发放《北京市医疗保险手工报销费用审批表》、《北京市医疗保险手工报销医疗费用结算支付明细表》、《北京市医疗保险手工报销费用审核表》。
北京市城镇职工基本医疗保险门诊就医报销须知一、医疗保险门急诊就医范围及限制具体门急诊限制如下:1.进入定点医疗机构就诊:职工基本医疗保险门急诊需在定点医疗机构就诊,确保能够享受相应的报销待遇。
3.遵守非协议药品限制:在门急诊就医中,职工需要遵守非协议药品限制,只能使用定点医疗机构合作药店协议范围内的药品,方可获得报销。
二、医疗保险门急诊报销方式1.实时结算:在就医时,职工可以选择实时结算的方式进行报销。
职工在定点医疗机构就诊结束后,通过社保卡进行刷卡结算,待机构医保结算平台实时拆解、计算费用后,即时报销。
2.自行报销:职工也可以选择自行报销的方式,将购药费用及相关门诊治疗费用自行垫付后,取得门诊发票和费用明细后,按照规定的报销流程进行报销。
三、报销比例及金额限制1.报销比例:职工基本医疗保险门急诊报销比例为60%。
即职工垫付的可报销费用,根据政策规定,职工个人实际负担的费用中可享受60%的报销。
2.金额限制:职工每年门急诊医疗保险报销限额为5000元。
超过该限额的部分费用将无法享受医保报销。
四、相关申报材料及流程1.门急诊医疗费用明细:就诊后,职工需向医疗机构索取门急诊医疗费用明细,以备后续报销所需。
2.医疗发票:职工需索取医疗发票,确保发票上标明有效信息,包含门急诊费用、个人实际负担等内容。
3.报销申请:职工需要根据规定的时间段,将相关材料和报销申请表格提交给所在单位的人事经办部门,进行报销申请。
4.报销审批:经过单位审核后,将申请表格和相关材料递交给社保部门进行报销审批。
审批通过后,职工的报销金额将打入其个人银行账户。
五、注意事项1.就医前进行医保查询:在就医前,职工应提前查询自己的医保信息,了解自己的医保报销情况和门急诊限制等内容。
这样能够更好地规划自己的医疗费用支出。
2.选择合适的医疗机构:在确定就医机构时,职工应选择与自己所在单位签订基本医疗保险协议的定点医疗机构,以确保能够享受到医保的相关待遇。
北京医保手工报销住院流程下载温馨提示:该文档是我店铺精心编制而成,希望大家下载以后,能够帮助大家解决实际的问题。
文档下载后可定制随意修改,请根据实际需要进行相应的调整和使用,谢谢!并且,本店铺为大家提供各种各样类型的实用资料,如教育随笔、日记赏析、句子摘抄、古诗大全、经典美文、话题作文、工作总结、词语解析、文案摘录、其他资料等等,如想了解不同资料格式和写法,敬请关注!Download tips: This document is carefully compiled by theeditor.I hope that after you download them,they can help yousolve practical problems. The document can be customized andmodified after downloading,please adjust and use it according toactual needs, thank you!In addition, our shop provides you with various types ofpractical materials,such as educational essays, diaryappreciation,sentence excerpts,ancient poems,classic articles,topic composition,work summary,word parsing,copy excerpts,other materials and so on,want to know different data formats andwriting methods,please pay attention!北京医保手工报销住院流程详解北京的医疗保险制度旨在保障市民的基本医疗需求,对于需要进行住院治疗的市民,医保报销是一项重要的权益。
北京老年病医保报销流程详解下载温馨提示:该文档是我店铺精心编制而成,希望大家下载以后,能够帮助大家解决实际的问题。
文档下载后可定制随意修改,请根据实际需要进行相应的调整和使用,谢谢!并且,本店铺为大家提供各种各样类型的实用资料,如教育随笔、日记赏析、句子摘抄、古诗大全、经典美文、话题作文、工作总结、词语解析、文案摘录、其他资料等等,如想了解不同资料格式和写法,敬请关注!Download tips: This document is carefully compiled by theeditor. I hope that after you download them,they can help yousolve practical problems. The document can be customized andmodified after downloading,please adjust and use it according toactual needs, thank you!In addition, our shop provides you with various types ofpractical materials,such as educational essays, diaryappreciation,sentence excerpts,ancient poems,classic articles,topic composition,work summary,word parsing,copy excerpts,other materials and so on,want to know different data formats andwriting methods,please pay attention!一、了解报销条件1. 参加北京市城镇职工基本医疗保险或城乡居民基本医疗保险的老年人;2. 患有符合医保范围内的老年病;3. 在医保定点医疗机构就诊。
北京医保手工报销流程办理北京手工医保报销的流程是什么,手工报销需要准备哪些资料。
手工报销的具体步骤是什么。
北京的医保卡报销具有办法有哪些。
小编给大家整理了关于北京医保手工报销流程,希望你们喜欢!北京医保手工报销流程一、准备阶段1、首先将每名员工所报的票据按日期前后顺序分好。
2、将2007年7月1号前后分开,7月1号之前的录在“医疗费用录入--普通门诊费用录入“;7月1号之后的分“已上传““未上传“两种,已上传的票据录在“已上传费用信息管理--已上传费用录入“,未上传的票据录在“医疗费用录入--普通门诊费用录入“。
急诊费用也同样先录到“医疗费用录入--普通门诊费用录入“中,社保中心审核后再确定是否给予报销。
二、录入阶段1、2007年7月1号前以及7月1号后未上传部分等。
登陆医保软件(请更新至2.4.4版本)--手工报销--医疗费用录入--普通门诊费用录入输入所需报销员工身份证号--查询--新增--选择定点医疗机构(若不是该员工所选择定点医疗机构,请先将旁边的“全部医疗机构“激活,再从菜单中选择。
录入日期(票据上的日期)--录入单据号(收据右上角的条形码号码,一个14-18位的数字)--录入单据数--分别录入各种费用的金额(诊疗费及挂号时的一张票据,可以录在其他费用中;自费部分可录,可不录;找不到相应项目录入的录在其他费用中。
)--录入合计金额(快捷键至今还不会用)--保存--录下一张收据(点击新增)重复以上步骤,直至该员工所有票据录完。
生成审核表(生成后不能修改,所以请先确认一边,打印审核表(一式两份)。
2、2007年7月1号后已上传部分登陆医保软件(请更新至2.4.4版本)--手工报销--已上传费用信息管理--已上传费用录入输入所需报销员工身份证号--查询--新增--只需录入单据号及金额即可。
全部录入后--保存--生成审核表--打印审核表(一式两份)。
三、报盘(注意,两个部分的报盘不一样)1、登陆医保软件--手工报销--数据报盘--生成普通门诊报盘文件--保存(打印明细表)。
北京医疗保险具体的报销条件及流程是怎样的北京医保报销范围有哪些一、北京医保报销范围(一)西药及中成药,按照市卫生局《关于印发北京市公费医疗、劳保医疗用药报销范围的通知》和《关干实施北京市公费医疗、劳保医疗用药报销范围的补充意见》文件执行。
药品中注明“需个人部分负担”的费用,个人要先负担10%,其余费用再纳入基本医疗保险基金支付范围。
(二)医院制剂;按市卫生局《关于实施北京市公费医疗、劳保医疗医院制剂报销范围的通知》文件执行。
(三)中药饮片支付范围及使用1、需个人负担的中药饮片,按市卫生局《关于检发北京市享受公费医疗、劳保医疗人员自费药品范围的规定的通知》文件一条执行。
2、单味使用及因病情需要在复方中合理使用(不超过正常用量者)的中药饮片,按市卫生局《关于检发北京市享受公费医疗、劳保医疗人员自费药品范围的规定的通知》文件第二条执行。
3、上述1、2款中的中药饮片,在危重病人抢救期内合理使用的费用纳入基本医疗保险基金支付范围。
(四)恶性肿瘤门诊放、化疗用药支付范围参保人员在门诊进行恶性肿瘤放、化疗治疗时,以下药品可以纳入基本医疗保险统筹基金支付范围:1、肿瘤用药《北京市公费医疗、劳保医疗用药报销范围》中西药的“第十一类肿瘤用药”中除去甲斑蝥素片、免疫核糖核酸注射剂、胸腺肽注射剂三种药物外,其他59种肿瘤用药。
2、促白细胞生成药粒细胞集落刺激因子[特]注射剂(进口)、利血生片、鲨肝醇片、肌苷片注射剂4种药品。
3、抗感染用药《北京市公费医疗、劳保医疗用药报销范围》中“一类抗感染用药”中的“抗生素”(45种)及“抗真菌药”(5种)。
共50种药品。
(五)肾移植门诊抗排异用药范围环孢素、强的松、地塞米松、甲基强的松龙、硫唑嘌呤共5种。
二、基本医疗保险服务设施范围及标准(一)普通床位费普通床位费纳入基本医疗保险统筹基金支付范围。
未经整体改造病房为每床日16元;经过整体改造病房为每床日24元;实际收费低于上述标准的,按实际收费支付。
北京基本医疗报销流程作为中国的首都,北京市拥有完善的医疗保险制度,为广大居民提供了基本的医疗保障。
下面将详细介绍北京市基本医疗报销的流程。
一、参保登记二、就医报销1.挂号就诊当居民需要就医时,首先需要前往医院就诊。
在挂号处出示医保卡并登记相关信息,医院将根据居民的基本医疗保险身份进行挂号登记。
2.就诊缴费居民在就诊过程中,医院会根据患者的病情进行相应的检查和治疗,并在就诊结束后向居民收取相应的费用。
居民需要使用医保卡进行缴费,医院会通过POS机刷卡将费用直接结算。
3.报销材料准备在就诊结束后,居民需要向医院索取发票和病历等相关材料备用。
这些材料将作为报销凭证,需要妥善保管。
4.医保信息录入居民在就诊结束后,可以前往社保卡服务窗口或者医保网上服务平台,填写医疗费用报销申请并提供相应的材料。
需要提供的材料包括医保卡、发票、病历、处方等。
填写完申请后,将材料交给工作人员审核。
5.报销审批医保部门会对申请材料进行审核,审核通过后将报销金额打入居民的银行卡账户中。
一般情况下,报销处理周期为一个月左右。
居民可以通过医保网上服务平台查询报销进度。
三、特殊疾病报销对于患有特殊疾病的居民,例如癌症、肾病等,北京市设有特殊疾病的医疗报销制度。
这些居民可以在医保部门登记,获得特殊疾病的报销资格。
特殊疾病报销范围内的治疗费用将由医保部门直接报销。
四、门诊药品报销北京市基本医疗报销中,门诊药品报销占有重要地位。
居民可以根据就医情况和医保政策,在医院门诊购买药品时,使用医保卡进行支付。
医保基金将根据报销比例将部分费用返还给个人。
总结北京市基本医疗报销流程包括参保登记、挂号就诊、就诊缴费、报销材料准备、医保信息录入和报销审批等步骤。
居民在就医过程中需注意妥善保管相关材料,并通过医保网上服务平台查询报销进度。
除了基本医疗报销外,特殊疾病和门诊药品的报销也是北京市医保制度的重要方面。
通过这些政策和措施,北京市旨在为居民提供更好的医疗保障,提升居民的医疗就诊体验。
北京医保住院报销流程医疗保险是我国基础的社会保障政策之一,为我国居民的健康提供基本的保障。
以下是为大家整理的关于北京医保住院报销流程,给大家作为参考,欢迎阅读!2017北京医保报销流程员工医保报销范围?除北京市基本医疗保险19家A类和中医、专科定点医疗机构可直接就医外,参保人可选择4家(其中至少包含1家社区医院)适合自己、方便就医的定点医疗机构。
如发生急诊,本地或异地的定点医院均可以报销。
北京市医保19家A类医院中国医学科学院北京协和医院首都医科大学附属北京同仁医院首都医科大学宣武医院首都医科大学附属北京友谊医院北京大学第一医院北京大学人民医院北京大学第三医院北京积水潭医院中国中医科学院广安门医院首都医科大学附属北京朝阳医院中日友好医院北京大学首钢医院都医科大学附属北京中医医院首都医科大学附属北京天坛医院北京铁路总医院北京市健宫医院北京市房山区良乡医院北京市大兴区人民医院北京市石景山医院如何办理医院变更业务?在职员工通过北京社保平台可以直接办理变更医院,当日办理次日即可生效,办理时间为每月5-25日。
员工报给本单位人事部门就可以啦!医保报销比例是多少?城镇职工医保门诊报销比例城镇职工医保住院费用报销比例起付标准:一个医疗保险年度内,第一次住院的起付标准为1300元,第二次及以后均为650元;报销比例:采取分段计算、累加支付的办法,支付比例按医院级别分别计算;支付限额:基本医疗保险统筹基金在一个年度内累计最高支付限额为10万元,大额互助资金累计最高支付限额20万元,共30万元。
城镇居民报销比例新农合报销比例大学生报销比例大学生参加城乡居民基本医疗保险,以当年7月1日至次年6月30日为一个保险年度,基本医疗保险待遇从7月1日起生效,并按未成年人医疗保险规定报销医疗费用。
门诊报销比例1.医疗费用不满1000元的部分,报销35%;2.医疗费用在1000元(含1000元)以上,不满5000元的部分,报销45%;3.医疗费用在5000元(含5000元)以上,不满10000元的部分,报销55%;4.医疗费用在10000元(含10000元)以上的部分,报销65%。
北京市基本医疗保险报销流程
北京市基本医疗保险报销流程
一、申请资格
1、持有北京市居民医保卡的市民,包括常住在京的本市户籍居民和在京居住的非京籍居民;
2、缴纳了基本医疗保险费用的人员;
3、具备符合医疗保险报销条件的医疗费用凭证。
二、医疗保险报销流程
1、就诊
(1)选择基本医疗保险合作医疗机构进行就诊;
(2)就诊时,出示医保卡和有效联系明;
(3)医疗机构进行诊断、治疗,并提供费用明细。
2、自付费用
(1)医疗机构根据实际医疗费用,核算出报销费用和个人自付费用;
(2)患者在医疗机构缴纳个人自付费用。
3、获取报销凭证
(1)医疗机构向患者提供医疗费用清单和结算凭证;
(2)确保凭证内容准确无误。
4、提交报销申请
(1)患者携带医保卡和就诊所需资料,到指定的社会保险经办机构进行报销申请;
(2)填写相关表格,提交申请资料。
5、审核
(1)社会保险经办机构对申请资料进行审核;
(2)核对费用明细、报销凭证和个人信息。
6、报销
(1)通过审核后,社会保险经办机构将报销款项划入患者指定的银行账户;
(2)患者可在银行查询到已报销款项的到账情况。
附件:
1、医保卡照片
2、医疗费用清单
3、结算凭证副本
法律名词及注释:
1、基本医疗保险:指提供基本医疗保险金的医疗保险业务,保障参保人员基本医疗需求。
2、报销费用:指符合医保规定、可申请报销的医疗费用部分。
3、自付费用:指个人在医疗机构就诊时需要缴纳、无法申请报销的费用。
北京社保手工报销流程登陆医保软件请更新至 4.11.0版本--手工报销--医疗费用录入--普通门诊费用录入,输入所需报销员工身份证号--查询--新增--选择定点医疗机构若不是该员工所选择定点医疗机构,请先将旁边的“全部医疗机构“激活,再从菜单中选择。
北京医保手工报销流程一、准备阶段1、首先将每名员工所报的票据按日期前后顺序分好。
2、将2021年7月1号前后分开,7月1号之前的录在“医疗费用录入--普通门诊费用录入“;7月1号之后的分“已上传““未上传“两种,已上传的票据录在“已上传费用信息管理--已上传费用录入“,未上传的票据录在“医疗费用录入--普通门诊费用录入“。
急诊费用也同样先录到“医疗费用录入--普通门诊费用录入“中,社保中心审核后再确定是否给予报销。
二、录入阶段1、2021年7月1号前以及7月1号后未上传部分等。
登陆医保软件请更新至2.4.4版本--手工报销--医疗费用录入--普通门诊费用录入输入所需报销员工身份证号--查询--新增--选择定点医疗机构若不是该员工所选择定点医疗机构,请先将旁边的“全部医疗机构“激活,再从菜单中选择。
录入日期票据上的日期--录入单据号收据右上角的条形码号码,一个14-18位的数字--录入单据数--分别录入各种费用的金额诊疗费及挂号时的一张票据,可以录在其他费用中;自费部分可录,可不录;找不到相应项目录入的录在其他费用中。
--录入合计金额快捷键至今还不会用--保存--录下一张收据点击新增重复以上步骤,直至该员工所有票据录完。
生成审核表生成后不能修改,所以请先确认一边,打印审核表一式两份。
2、2021年7月1号后已上传部分登陆医保软件请更新至2.4.4版本--手工报销--已上传费用信息管理--已上传费用录入输入所需报销员工身份证号--查询--新增--只需录入单据号及金额即可。
全部录入后--保存--生成审核表--打印审核表一式两份。
三、报盘注意,两个部分的报盘不一样1、登陆医保软件--手工报销--数据报盘--生成普通门诊报盘文件--保存打印明细表。
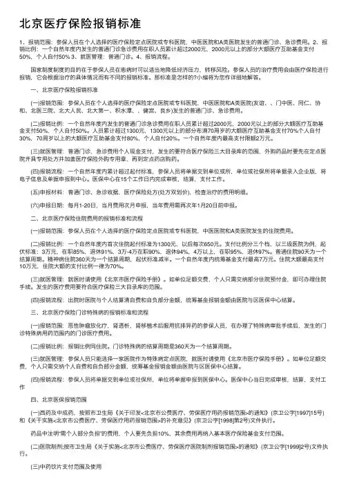
北京医疗保险报销标准1、报销范围:参保⼈员在个⼈选择的医疗保险定点医院或专科医院,中医医院和A类医院发⽣的普通门诊、急诊费⽤。
2、报销⽐例:⼀个⾃然年度内发⽣的普通门诊急诊费⽤在职⼈员累计超过2000元,2000元以上的部分⼤额医疗互助基⾦⽀付50%,个⼈⾃付50%3、就医管理:普通门诊。
4、报销流程。
国家制度制度的⽬的在于参保⼈员在患病时可以适当地降低经济压⼒,转移风险。
参保⼈员的治疗费⽤会由医疗保险进⾏报销,它会根据治疗的具体情况⽽有不同的报销标准。
那标准是怎样的?⼩编将为您作详细地解答。
⼀、北京医疗保险报销标准(⼀)报销范围:参保⼈员在个⼈选择的医疗保险定点医院或专科医院,中医医院和A类医院(友谊、、门中医、同仁、协和、北医三院、北⼤⼈民、北⼤第⼀、积⽔潭、、健宫、良乡)发⽣的普通门诊、急诊费⽤。
(⼆)报销⽐例:⼀个⾃然年度内发⽣的普通门诊急诊费⽤在职⼈员累计超过2000元,2000元以上的部分⼤额医疗互助基⾦⽀付50%,个⼈⾃付50%。
⼈员累计超过1300元,1300元以上的部分布满70周岁的⼤额医疗互助基⾦⽀付70%个⼈⾃付30%,70周岁以上的⼤额医疗互助基⾦⽀付80%,个⼈⾃付20%。
⼀个⾃然年度内最⾼⽀付限额2万元。
(三)就医管理:普通门诊,急诊费⽤个⼈现⾦⽀付,发⽣的要符合医疗保险三⼤⽬录库的范围,外购药品时要先在定点医院开具专⽤处⽅并加盖医疗保险外购专⽤章,再到定点药店购药。
(四)报销流程:⼀个⾃然年度内累计超过起付标准,参保⼈员将单据交到单位或所,单位或社保所将单据录⼊企业版,将电⼦信息及单据申报到中⼼。
医保中⼼在15个⼯作⽇内完成审核,结算,⽀付⼯作。
(五)申报材料:普通门诊、急诊收据,医疗保险处⽅(处⽅双划价),检查治疗的费⽤明细。
(六)申报⽇期:每⽉1-20⽇,当⽉费⽤次⽉申报,当年费⽤需再次年1⽉20⽇前申报。
⼆、北京医疗保险住院费⽤的报销标准和流程(⼀)报销范围:参保⼈员在个⼈选择的医疗保险定点医院或专科医院,中医医院和A类医院发⽣的住院费⽤。
北京职工医保大额报销流程下载温馨提示:该文档是我店铺精心编制而成,希望大家下载以后,能够帮助大家解决实际的问题。
文档下载后可定制随意修改,请根据实际需要进行相应的调整和使用,谢谢!并且,本店铺为大家提供各种各样类型的实用资料,如教育随笔、日记赏析、句子摘抄、古诗大全、经典美文、话题作文、工作总结、词语解析、文案摘录、其他资料等等,如想了解不同资料格式和写法,敬请关注!Download tips: This document is carefully compiled by theeditor.I hope that after you download them,they can help yousolve practical problems. The document can be customized andmodified after downloading,please adjust and use it according toactual needs, thank you!In addition, our shop provides you with various types ofpractical materials,such as educational essays, diaryappreciation,sentence excerpts,ancient poems,classic articles,topic composition,work summary,word parsing,copy excerpts,other materials and so on,want to know different data formats andwriting methods,please pay attention!北京职工医保大额报销流程详解随着社会福利制度的不断完善,北京职工医疗保险为市民提供了坚实的生活保障。
北京市医疗报销流程1. 简介在北京市,医疗报销是指在患者看病后,根据规定的报销政策,将医疗费用从个人账户中扣除一部分费用,并退还给患者的过程。
本文将介绍北京市医疗报销的详细流程。
2. 报销准备在进行医疗报销前,患者需要准备一些必要的材料和信息,以便顺利进行报销:•医保卡:患者需要确保自己持有有效的医保卡。
•就诊凭证:患者在就医过程中会获得病历、医疗费用清单等就诊凭证,需要保留好这些凭证。
•发票:患者在缴费时会获得相关发票,需保留好用于报销。
3. 就诊流程3.1 挂号就诊患者首先需要选择医疗机构进行挂号就诊。
挂号可以通过线上或线下渠道完成,线上挂号可以通过北京市医院预约挂号系统完成,线下挂号则可以前往医院挂号窗口进行。
3.2 就诊缴费在看完病后,患者需要根据医生开具的医疗费用清单进行缴费。
患者可以选择现金、银行卡或者其他支付方式进行缴费。
3.3 凭证获取患者在缴费后,医院将提供相关的凭证,如病历、费用清单等。
患者需要妥善保管这些凭证,以备后续报销使用。
4. 报销申请4.1 医保移动支付报销北京市医保局推出了医保移动支付平台,患者可以通过手机APP申请报销。
患者需要下载并安装医保移动支付APP,然后使用医保卡登陆并填写相关信息,如就诊日期、医疗机构等。
之后,患者需要拍摄病历、费用清单等就诊凭证,并上传至移动支付平台。
平台将根据患者的报销情况进行核对和计算,然后将报销金额退回至患者的个人账户。
4.2 到医保中心窗口报销患者也可以选择将凭证带至所属地的医保中心窗口进行报销申请。
患者需要填写相应的报销申请表格,并将凭证交至窗口进行审核。
医保中心将在审核通过后,将报销金额退回至患者的个人账户。
5. 报销查询和取款报销完成后,患者可以通过医保移动支付APP或医保中心窗口查询报销进度和金额。
一般情况下,报销金额将会在一定时间后退回至患者的个人账户。
患者可以通过银行卡或支付宝等方式将报销金额取出。
6. 小结以上就是北京市医疗报销的流程介绍。
北京医疗二次报销的条件和流程下载温馨提示:该文档是我店铺精心编制而成,希望大家下载以后,能够帮助大家解决实际的问题。
文档下载后可定制随意修改,请根据实际需要进行相应的调整和使用,谢谢!并且,本店铺为大家提供各种各样类型的实用资料,如教育随笔、日记赏析、句子摘抄、古诗大全、经典美文、话题作文、工作总结、词语解析、文案摘录、其他资料等等,如想了解不同资料格式和写法,敬请关注!Download tips: This document is carefully compiled by theeditor. I hope that after you download them,they can help yousolve practical problems. The document can be customized andmodified after downloading,please adjust and use it according toactual needs, thank you!In addition, our shop provides you with various types ofpractical materials,such as educational essays, diaryappreciation,sentence excerpts,ancient poems,classic articles,topic composition,work summary,word parsing,copy excerpts,other materials and so on,want to know different data formats andwriting methods,please pay attention!北京医疗二次报销,通常是指在基本医疗保险报销之后,对参保人自负医疗费用的一种再次报销。
北京医保二次报销2023年政策流程下载温馨提示:该文档是我店铺精心编制而成,希望大家下载以后,能够帮助大家解决实际的问题。
文档下载后可定制随意修改,请根据实际需要进行相应的调整和使用,谢谢!并且,本店铺为大家提供各种各样类型的实用资料,如教育随笔、日记赏析、句子摘抄、古诗大全、经典美文、话题作文、工作总结、词语解析、文案摘录、其他资料等等,如想了解不同资料格式和写法,敬请关注!Download tips: This document is carefully compiled by theeditor. I hope that after you download them,they can help yousolve practical problems. The document can be customized andmodified after downloading,please adjust and use it according toactual needs, thank you!In addition, our shop provides you with various types ofpractical materials,such as educational essays, diaryappreciation,sentence excerpts,ancient poems,classic articles,topic composition,work summary,word parsing,copy excerpts,other materials and so on,want to know different data formats andwriting methods,please pay attention!一、北京医保二次报销概述北京医保二次报销,即北京市城镇职工基本医疗保险手工报销,是指在基本医疗保险统筹范围内,对参加基本医疗保险的单位和职工,因各种原因未能在规定时间内通过医疗保险信息系统提交医疗保险费用报销申请的,通过手工报销方式进行报销。
北京异地生育医保报销流程一、异地生育医保报销条件在北京,就算你是在外地生孩子,只要满足条件,医保还是可以给你报销的。
这听起来是不是挺棒的?但你得知道,这钱不是直接给你的,你得自己先垫上,然后拿着单据回北京去报销。
二、报销前的准备首先,你得把生孩子相关的那些单据、证明都收集好。
比如,你得有《北京市生育服务证》或者《北京市外地来京人员生育服务联系单》,还得有孩子的出生证明,医院的诊断书等等。
这些都是报销时必不可少的材料。
三、报销流程详解好了,材料准备好了,接下来咱们就说说怎么报销吧。
1. 异地就医如果你在外地生孩子,记得要去医保定点医院哦。
这样你的费用才能被纳入报销范围。
2. 全额垫付医疗费用生孩子嘛,费用肯定不少。
不过别担心,你先自己全额垫付就行。
产前检查、住院分娩,这些费用都得自己先付。
3. 提交报销材料等生完孩子,你就得把这些费用单据、证明材料都准备好,交给你的用人单位。
他们会帮你汇总这些材料,然后去医保经办机构申请报销。
4. 报销金额发放报销申请提交后,就等着钱到账吧。
一般来说,一个月左右,报销金额就会打到你的个人账户上。
这个账户通常是你的北京银行医保存折。
四、报销标准和注意事项在报销的时候,你得注意几个标准。
比如,产前检查费用最高可以报3000元,超过这个数就只能按3000元来报了。
住院分娩的费用也有个标准,不同级别的医院标准不一样。
一般来说,三级医院的标准会高一些。
另外,如果你生孩子的时候有什么并发症或者特殊情况,比如剖宫产术后再次阴道试产且采取椎管内分娩镇痛的,这些费用也会额外增加一些报销额度。
所以,如果有这些情况,记得让医生在诊断证明上写清楚哦。
五、其他注意事项在报销过程中,你可能会遇到一些问题或者不明白的地方。
这时候,你可以咨询你的用人单位或者医保经办机构的工作人员。
他们会很耐心地为你解答的。
还有啊,记得要保存好所有的单据和证明材料哦。
这些可都是你报销的凭证呢。
万一丢失了或者损坏了,那可就麻烦大了。
北京医保急诊非定点医院报销流程下载温馨提示:该文档是我店铺精心编制而成,希望大家下载以后,能够帮助大家解决实际的问题。
文档下载后可定制随意修改,请根据实际需要进行相应的调整和使用,谢谢!并且,本店铺为大家提供各种各样类型的实用资料,如教育随笔、日记赏析、句子摘抄、古诗大全、经典美文、话题作文、工作总结、词语解析、文案摘录、其他资料等等,如想了解不同资料格式和写法,敬请关注!Download tips: This document is carefully compiled by theeditor.I hope that after you download them,they can help yousolve practical problems. The document can be customized andmodified after downloading,please adjust and use it according toactual needs, thank you!In addition, our shop provides you with various types ofpractical materials,such as educational essays, diaryappreciation,sentence excerpts,ancient poems,classic articles,topic composition,work summary,word parsing,copy excerpts,other materials and so on,want to know different data formats andwriting methods,please pay attention!北京医保急诊非定点医院报销流程详解在突发疾病或意外伤害的情况下,我们可能需要紧急就医,而此时可能无法选择定点医疗机构。