驰名商标申报评估表
- 格式:doc
- 大小:34.50 KB
- 文档页数:1
驰名商标申报表一、商标概况申请商标图样:(格式: JPEG,大小: 800K 以内)1、商标注册号:2、商标注册人:是否是共有商标:共有人名称:是否为自然人:被许可人名称:3、商标注册人地址:4、省 /市 /县:5、商标注册人性质:6、维权联系人姓名:7、维权联系人地址:8、维权联系人电话:9、维权联系人传真:10、维权联系人Email :11、商标注册日期:7、核定使用商品/服务类别:8、核定使用商品/服务:(以商标注册证为准)9、请求认定商品/服务:二、案件概况1、案由:( 500 字以内)申请商标标识实际使用图样(格式: JPEG,大小: 800K 以内)案件中对方当事人使用的商标图样(格式: JPEG,大小: 800K 以内)三、申请人基本情况( 500 字以内)四、商标驰名情况1、著名商标情况:年月日,使用在商品上(以当年认定的商品/服务项目为准)的第号“”注册商标被福建省工商局认定为著名商标。
2、该商标持续使用情况:(1)最早使用时间:(2)持续使用时间:(3)其他注册情况:3、该商标广告宣传情况:(1)广告宣传方式:(2)广告宣传的地域范围:(3)广告媒体:(4)广告投放量:2009 年万元;2010年万元;2011 年万元。
(5)广告费用专项审计报告列表:序号机构名称年份证明文件(注明提供的是原件还是公证过的复印件)123(6)其他广告宣传证明文件:(如 09-11 年部分广告合同及发票、广告宣传图片、媒体宣传报道等)4、使用申请认定的商标的主要商品或服务近三年经济指标:2009年度2010年度2011年度销售量(单位: 万件 )其中出口(单位: )销售收入(单位:人民币亿元)其中出口(单位:万美元)利润(单位:人民币万元)税收(单位:人民币万元)销售区域销售量(单位: 万件 )其中出口(单位: )销售收入(单位:人民币亿元)其中出口(单位:万美元)利润(单位:人民币万元)税收(单位:人民币万元)销售区域销售量(单位: 万件 )其中出口(单位: )销售收入(单位:人民币亿元)其中出口(单位:万美元)利润(单位:人民币万元)税收(单位:人民币万元)销售区域5、会计师事务所出具年度审计报告(是原件还是公证过的复印件)6、国税局地税局(是原件还是公证过的复印件)如有海关证明请填:海关局出具年度出口证明(是原件还是公证过的复印件)7、其他证明文件(是原件还是公证过的复印件)8、同行业排名情况:协会年月日出具证明,年,同行业全国排名第名。
驰名商标评估驰名商标评估是指对商标在市场上的知名度和影响力进行考察和评价的一种方法。
驰名商标的评估结果对于商标持有人来说具有很大的参考价值,可以帮助其了解自己的商标在市场上的地位和竞争力,进而有针对性地采取相关策略来维护和提升商标的价值。
驰名商标评估主要包括以下几个方面的考察和评价内容:首先是商标在市场上的知名度。
通过对消费者的调查和数据分析等方式,评估商标在消费者群体中的知名度,即消费者对于该商标的识别和认可程度。
知名度越高,代表商标在市场上的曝光率和影响力越大,也就意味着商标的市场竞争优势相对较强。
其次是商标在同类商品或服务中的竞争能力。
通过对市场情况、竞争对手及其商标的分析,评估商标在同类商品或服务中的差异化程度和相对优势。
商标如果具有独特的设计、具备良好的品牌形象和品牌信誉,相对于竞争对手来说就具备了一定的竞争能力。
再次是商标的保护范围。
商标作为一种独立的知识产权,需要在法律上得到有效保护。
评估商标的保护范围,包括商标注册情况、商标权的稳定性和有效性等方面。
如果商标在注册时已经遭遇了相应的争议和纠纷,在评估中就会被降低分数。
最后是商标的商业价值。
商标的商业价值是指商标对于商标持有人所属企业的经济价值。
商标评估需要考察商标在市场上的品牌溢价能力、商标持有人的市场份额和商标所带来的商业利润等指标,综合评估商标的商业价值。
综上所述,驰名商标评估是一个综合性评估,需要考察商标在市场中的知名度和影响力、竞争能力、保护范围和商业价值等多个方面。
通过对商标的全面评估,商标持有人可以了解到商标在市场上的真实情况,为商标的发展和保护提供科学依据。
同时,评估结果也可以作为商标持有人与商标使用者、投资者等相关利益方进行商业谈判的依据,维护商标的合法权益。
驰名商标认定申请材料表一、承诺书包含内容:企业自愿申请;所提供材料真实有效,可以向社会公开;若有虚假愿意承担相应法律责任。
二、驰名商标认定申请材料摘要表三、申请认定商标注册证仅指申请认定的商标:注册证、变更、续展、转让证明等复印件。
申请人与申请认定商标注册证注册人名义不一致的,须提供授权委托书。
四、申请人及被许可使用人概况(一)申请人1、公司介绍2、营业执照、组织机构代码证、食品生产流通许可证等相关资质证明。
营业执照(含事业单位法人证书、社会团体法人登记证书或者自然人的身份证等)。
3、公司组织结构4、场所和设备(办公楼、生产基地、车间生产线、营业场所图、主要设备、主要产品等有关图片)(二)被许可使用人1、公司简介2、营业执照、组织机构代码证等相关资质证明3、公司组织架构4、场所和设备(办公楼、生产基地、车间生产线、营业场所图、主要设备、主要产品等有关图片)五、商标注册及管理情况1、申请认定商标的创意及内涵说明2、申请认定商标国内外注册情况表3、本企业其它商标国内外注册情况表4、本企业其它商标注册证(含已经受理的)5、商标管理制度6、企业内部商标管理机构工作职责7、本企业商标维权工作联系信息六、商标使用情况1、商标首次使用证明2、商标连续使用证明3、商标许可使用情况(许可合同、备案通知书等)4、申请商标被侵权及维权情况(处罚决定书、判决书等)5、申请商标作为驰名商标受保护的记录七、商标近三年主要经济指标1、近三年各年度审计报告及财务报表2、统计部门出具的近三年的产品销量统计证明3、海关出具的出口销量、出口金额证明(出口企业)4、地税、国税部门出具的企业各年度纳税金额证明5、销售量、销售额在全国同行业中排名的证明6、当地卫生、环保、检验检疫、质监、安全生产等有关部门出具的无重大违法行为的证明。
7、涉及食品、食品添加剂、药品、医疗器械的,应当提供省级以上监管部门出具的有关产品质量安全情况的证明文件原件。
附件:商标代理机构评价综合评分表
一级指
标代码
一级指标二级指标分值评分标准
A 代理机构信息成立时间、从业人员5分从业人员统计以国知局官网公布的商标代理从业人员数量为准
B
商标业务商标申请数
据库
商标申请量30分
整体上,单位商标评分值随申请量的增
加而减少
C 商标异议决
定文书
攻方异议案件量、攻方胜诉率
守方异议案件量、守方胜诉率
25分
①整体上,守方异议胜诉案件评分比攻
方胜诉案件评分高
②案件量与胜诉率为相关关系,需综合
评分
D 商标评审决
定文书
攻方评审案件量、攻方胜诉率
守方评审案件量、守方胜诉率
25分
①整体上,守方评审胜诉案件评分比攻
方胜诉案件评分高
②案件量与胜诉率为相关关系,需综合
评分
E 其它优质企业客户量10分优质企业客户量越多,评分越高
G 扣分项行政处罚-5分若被行政处罚重罚,将会直接取消相应
评价
F 专家评审5分专家根据上述所有指标综合给分综合得分。
驰名商标认定申请材料摘要表申请认定商标:商标注册人或所有人:填表日期:说明:1、表格的格式可以在页数内自由调整,但不得改变表格的内容。
2、“最早使用时间”是指有证据证明的申请认定商标的最早使用时间,应提供相关的使用证据,并标注相应证据所在的页码。
3、“请求认定商品/服务”一栏填写的商品或服务项目一般为三个以内。
4、“注册人/所有人”一栏,若申请认定的商标为自然人注册,须同时填写被许可使用人,并注明许可使用的类型,是一般使用许可、排他使用许可还是独占使用许可。
“注册人/所有人性质”一栏,若注册人为企业,以工商行政管理机关颁发的营业执照为准,如“全民所有制”、“美国独资”、“中澳合资”等;若注册人为社会团体、事业单位,则以登记机关登记为准;若注册人为自然人,则填写被许可使用人的性质。
5、“相关公众对该商标的知晓情况”一栏可以填写该商标被认定为著名商标的情况,以及其他为相关公众知晓的情况,但应标注证明文件所在的页码。
例:××年××月,××公司注册并使用在第×类××商品(服务)上的第××号“××”商标被××省工商局认定为××省著名商标。
(第×页)6、“该商标作为驰名商标受保护的记录”一栏可以填写该商标曾被国家工商行政管理总局商标局、商标评审委员会、人民法院或者其它国家或地区有权机关认定为驰名商标的情况,并标注证明文件所在的页码,否则该填写“无”。
例:××年××月,××公司注册并使用在第×类××商品(服务)上的第××号“××”商标被国家工商总局商标局认定为驰名商标。
(第×页)/××年××月××日,××省××市中级人民法院以第××号民事判决,认定第××号“××”注册商标为驰名商标。
驰名商标申报前期调查表
申报商标
商标名称火焰山
注册号第8565757号
类别第11类
产品、服务项目
汽灯;炉子(取暖器具);烹调器具;厨房炉灶(烘
箱);冷冻设备和机器;空气净化装置和机器;小
型取暖器;气体打火机
近三年来企业经济指标
年2009 2010 2011 销售额
利润
利税
销售分布区域
同行业中企业
的
排名国内行业排名: 第三名省内行业排名:第三名
企业获得的
荣誉国家级:
高新技术企业、国家重点新产品、标准化良好行为AAA级企业省级:
贵州省著名商标、贵州省名牌产品、贵州省知识产权试点单位
企业近三年的广告投入数据
企业近三年广告宣传区域
其他
企业知识产权保护现状及维权记录商标:专利:著作权:其他:
公司简介。
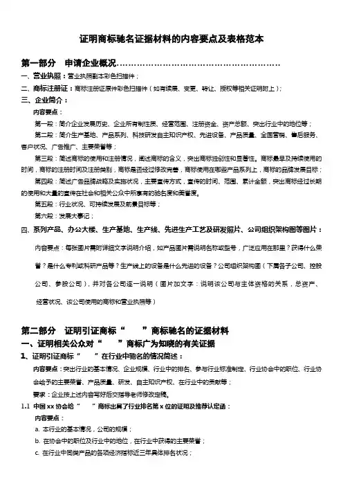
证明商标驰名证据材料的内容要点及表格范本第一部分申请企业概况…………………………………………………一、营业执照:营业执照副本彩色扫描件;二、商标注册证:商标注册证原件彩色扫描件(如有续展、变更、转让、授权等相关证明附上);三、企业简介:内容要点:第一段:简介企业发展历史、企业所有制性质、经营范围、注册资金、资产总额、突出行业中的地位等;第二段:简介生产基地、产品系列、科技研发自主知识产权、先进设备、产品质量、全国营销、售后服务、客户状况、广告推广、主要荣誉等;第三段:简述商标的使用和注册情况,阐述商标的含义,突出商标独创性和显著性。
商标最早及持续使用的时间,商标的注册时间及注册类别,商标是否经过修改完善,商标使用在哪些产品系列上,商标的品牌发展目标;第四段:简述广告品牌战略及实施状况,主要宣传方式,宣传的时间、范围、累计金额,突出商标经过长期的使用和大量的宣传在社会和相关公众中所享有的驰名度和美誉度。
第五段:行业状况、可持续发展及前景目标等;第六段:发展大事记;四、系列产品、办公大楼、生产基地、生产线、先进生产工艺及研发照片、公司组织架构图等图片:内容要点:每张图片需附详细文字说明介绍,如产品图片需说明名称或型号,广泛应用在那里?获得什么荣誉?是什么专利或科研产品等?生产线上的设备是什么先进的设备?公司组织架构图(下属各子公司、控股公司、参股公司),并对各公司逐一说明(图片加文字:说明该公司与主体资格的关系,总资产、经营状况、该公司使用的商标和营业执照等)第二部分证明引证商标“”商标驰名的证据材料一、证明相关公众对“”商标广为知晓的有关证据1、证明引证商标“”在行业中驰名的情况简述:内容要点:突出行业的基本情况、企业规模、行业中的排名、参与行业标准制定、行业协会中的职位、行业协会给予的主要荣誉、产品质量、研发、自主知识产权、在行业中的贡献等;要求:企业按上述内容写好后交指导老师修改定稿。
1.1 中国xx协会给“”商标出具了行业排名第x位的证明及推荐认定函:内容要点:a. 本行业的基本情况,公司的规模;b. 在协会中的职位及行业中的地位,在行业中获得的主要荣誉;c. 在行业中同类产品的各项经济指标近三年具体排名状况;d. 在行业中品牌知名度、美誉度、科技研发和发展前景等情况;e. 为加强商标权益的保护推荐申报驰名商标。
商标品牌价值度评估评分表(一)
商标品牌是企业的重要资产之一,其价值度评估对于企业管理、市场推广等方面具有重要作用。
为了评估商标品牌的价值度,可以利用商标品牌价值度评估评分表,具体内容如下:
1.品牌知名度评分:评估品牌知名度的普及情况、品牌被认知与关注等方面,对应得分等级分别为未知、较差、一般、好、极好,得分区间为0-20分。
2.品牌形象评分:评估品牌形象的美誉度、声誉、文化等方面,对应得分等级分别为较差、一般、好、极好、杰出,得分区间为0-20分。
3.品牌忠诚度评分:评估消费者对品牌的信赖度、认同度、忠诚度等方面,对应得分等级分别为无忠诚度、较低忠诚度、一般忠诚度、高忠诚度、极高忠诚度,得分区间为0-20分。
4.品牌影响力评分:评估品牌的市场份额、口碑、推广效果等方面,对应得分等级分别为未知、较弱、一般、较强、非常强,得分区间为0-20分。
5.品牌价值评分:评估品牌的市场价值、竞争力、盈利能力等方面,对应得分等级分别为不具备价值、低价值、一般价值、高价值、非常高价值,得分区间为0-20分。
根据以上评分,计算得到商标品牌的总得分,最高得分为100分,总得分越高,其品牌价值度也就越高。
商标品牌价值度评估评分表的应用可以帮助企业更全面、客观地了解
自身品牌的优势和劣势,确定品牌的发展方向和市场策略,建立更具竞争力的品牌形象,提升品牌的商业价值和市场地位。
同时,企业也可通过不断地优化和提升自身品牌的各项指标,来不断提高品牌的价值度。
商标评估资料清单一、商标基本信息商标名称:XXX商标注册号:XXX商标类别:XXX商标注册人:XXX商标注册日期:XXX二、商标评估报告1. 商标权利状况- 商标是否已注册,注册号、注册日期等信息- 商标是否有效,是否存在到期或注销等情况- 商标是否受到其他商标的侵权或抢注等情况2. 商标知名度评估- 商标在相关行业是否具有一定的知名度- 商标是否在广告、媒体等渠道有一定的曝光度- 商标是否被公众广泛认知和识别3. 商标市场价值评估- 商标是否具有市场竞争力和商业价值- 商标是否能够吸引消费者并带来商业利益- 商标是否能够在市场上获得一定的份额和影响力4. 商标法律风险评估- 商标是否存在与其他商标相似度较高的情况- 商标是否存在与其他商标冲突的可能性- 商标是否存在可能侵犯他人商标权益的风险5. 商标评估结论与建议- 根据以上评估结果,对商标的价值和风险进行综合评估 - 提出商标注册续展、商标侵权风险防范等建议- 对商标的使用范围、宣传推广等方面提出建议三、商标评估数据和分析1. 商标相关数据- 商标注册申请数量和趋势分析- 商标注册成功率和趋势分析- 商标注册类别分布和趋势分析2. 商标竞争对手分析- 分析同类别商标的竞争情况和市场份额- 分析竞争对手的商标知名度和市场表现- 对竞争对手的商标策略进行评估和比较3. 商标市场价值分析- 分析商标在市场上的竞争力和市场份额- 分析商标的品牌价值和消费者认知度- 分析商标的市场发展潜力和商业价值4. 商标法律风险分析- 分析商标与其他商标的相似度和冲突风险- 分析商标是否存在侵权风险和法律纠纷可能性- 分析商标注册和维权的法律程序和成本四、商标评估方法和数据来源1. 商标评估方法- 综合分析法:根据商标的知名度、市场价值、法律风险等多个方面进行综合评估- 数据分析法:通过收集和分析相关数据,对商标进行量化评估2. 数据来源- 商标注册局:获取商标的注册信息和权利状况- 市场调研报告:获取商标在市场上的表现和竞争情况- 商标数据库:获取商标相关数据和分析指标- 法律咨询机构:获取商标法律风险评估和维权建议以上是商标评估资料清单的标准格式文本,根据任务名称所描述的内容需求,提供了详细的商标评估资料清单,包括商标基本信息、商标评估报告、商标评估数据和分析等内容。
商标评估资料清单一、背景介绍商标评估是指对商标进行全面评估和分析,以确定商标的价值和可行性。
商标评估资料清单是为了进行商标评估过程中所需的相关资料的整理和准备工作,以确保评估的准确性和可靠性。
二、商标基本信息1. 商标名称:XXX2. 商标注册号:XXX3. 商标类别:XXX4. 商标申请日期:XXX5. 商标申请人:XXX6. 商标注册日期:XXX7. 商标有效期:XXX三、商标市场调研1. 目标市场分析:对商标所涉及的市场进行详细分析,包括市场规模、竞争对手、市场趋势等。
2. 目标受众调查:通过问卷调查或其他方式获取目标受众对商标的认知和态度,以了解其对商标的接受程度和潜在市场需求。
四、商标法律保护1. 商标注册证书:提供商标的注册证书副本,以证明商标已经获得法律保护。
2. 商标使用证据:提供商标在市场上的实际使用证据,包括产品包装、广告宣传、销售记录等。
3. 商标侵权案例分析:对可能存在的商标侵权案例进行分析,以评估商标法律保护的风险和可行性。
五、商标价值评估1. 商标知名度评估:通过调查和研究,评估商标在目标受众中的知名度和认知度。
2. 商标品牌价值评估:通过品牌评估模型,对商标的品牌价值进行量化评估,包括品牌资产、品牌忠诚度、品牌影响力等指标。
3. 商标市场价值评估:通过市场调研和数据分析,评估商标在市场上的价值,包括市场份额、销售额、市场增长潜力等指标。
六、商标竞争分析1. 竞争对手调查:对商标所涉及的竞争对手进行调查和分析,包括其商标品牌、市场地位、销售策略等。
2. 竞争商标评估:对竞争对手的商标进行评估,比较其与目标商标的差异和优劣势,以确定商标的竞争力和市场定位。
七、商标风险评估1. 商标侵权风险评估:对商标可能面临的侵权风险进行评估,包括竞争对手的商标侵权行为、法律纠纷等。
2. 商标市场风险评估:对商标所涉及的市场风险进行评估,包括市场竞争激烈程度、市场需求波动等。
八、商标评估报告根据以上资料和分析结果,编制商标评估报告,详细说明商标的市场价值、竞争力、法律保护风险等,为商标持有人提供决策参考和战略规划建议。
中国驰名商标评估表
一、企业简介(简述企业发展历史、所有制性质、注册资本、资产总额、经营
范围、经营状况、主导产品等)
二、企业荣誉一览表(包括国家级、省级和市级)·
荣誉
颁发机构
颁发时间
页码
三、申请商标近三年广告发布情况(广告费、宣传费、展览费等,需要广告合同、广告发票复印件)
四、国家级行业协会出具的行业排名
五、近三年纳税情况(包括所得税、增值税等全部税收)
时间 媒体 类型 广告宣传载体
宣传 范围 投放量
(万元) 合计
(万元)
2012 2013 2014
六、企业近三年财务状况(主要包括销售收入、利润等)
2012年度销售量(单位:见后)
其中出口(单位:见后)
销售量
出口量
销售收入(单位:人民币万元)
其中出口(单位:万美元)
利润(单位:人民币万元)
税收(单位:人民币万元)
销售区域
同行业排名
2013年度销售量(单位:见后)
其中出口(单位:见后)
销售量
出口量
销售收入(单位:人民币万元)
其中出口(单位:万美元)
利润(单位:人民币万元)
税收(单位:人民币万元)
销售区域
同行业排名
2014年度销售量(单位:见后)
其中出口(单位:见后)
销售量
出口量
销售收入(单位:人民币万元)
其中出口(单位:万美元)
年度企业所
得税
增值税营业税
个人所得
税
其他税
2012 2013 2014
利润(单位:人民币万元)税收(单位:人民币万元)
销售区域
同行业排名。