关于如何选择并联电容器组电抗率
- 格式:doc
- 大小:26.50 KB
- 文档页数:7
并联电容器和电抗器选取注意事项01并联电容器的选取并联电容器是无功功率补偿装置的主体, 其质量的好坏, 运行的可靠性, 将直接影响整套装置的使用效果和寿命。
要选择一种优质的电容器应从以下几个方面考虑:(1)电容器额定电压的确定由于并联电容器需要长期、全额在电网中工作, 而电容器的实际工作电压与其使用寿命又有直接的关系, 根据可靠性试验理论可知:当电容器的工作电压每提高10%, 其寿命将减少一半。
所以, 确定电容器的额定电压是非常重要的。
电容器额定电压的选取由下列因素决定:a. 供电网的电压水平;b. 谐波背景, 当电容器在含有谐波的环境下工作时, 谐波电压将叠加到电容器的基波电压上, 会使电容器的实际工作电压升高(Uc=U+SUi);c. 是否加装串联电抗器。
为限制投切电容器时的合闸涌流, 为抑制谐波避免谐振或为消除(吸收)谐波, 都需要在电容器支路中串联电抗器。
由电工学原理可知, 当电容器与电抗器组成串联回路再接入电网时, 电容器两端的电压将高于电网电压, 其升高幅度由所串联电抗器的电抗率(P)来决定:Uc=U/(1-P) 。
综合以上因素, 笔者认为在低压0.4kV电网中(变压器实际输出电压会高于0.4kV)设置的无功功率补偿装置中安装的电容器, 在一般情况下应选择额定电压为0.45kV系列的产品, 而用于谐波抑制或滤波装置中的电容器, 根据串联电抗器的电抗率不同, 其额定电压应选择0.48kV或0.525kV系列的产品。
(2)电容器额定温度等级的确定电容器工作时其周围的温度(略高于环境温度), 对电容器使用寿命的影响是很大的, 因为, 根据绝缘材料的寿命理论:当电容器的工作温度每升高7-10℃时, 其寿命将缩短一半。
但由于温度对电容器寿命的影响是缓慢的, 所以经常被忽视。
在电容器产品国家及行业标准中仅列出A、B、C、D四个温度等级, 而实际应用中, 有许多场合(如箱变、高温地区等)的环境温度已高于D级(+55℃)。
电容器组电抗率的选择机械工业第四设计研究院陈才俊摘要: 文章阐述如何根据背景谐波选择电容器组的电抗率关键词: 谐波电抗率串联谐波并联谐波一、什么叫电抗率非线性元件是产生谐波的根源,非正弦波的周期可利用傅里叶级数予以展开,谐波的危害人人皆知,这些就不在这里叙述。
治理谐波的方法是采用滤波器,滤波器大量吸收系统里由谐波源发生的谐波,抑制了谐波对系统的骚扰。
电容器是提高功率因数的,带电抗器的电容器组在汽车厂广泛应用,所以要串联电抗器,其目的之一是减少电容器组的合闸涌流,另一个目的是将电容器组作为滤波器来治理谐波。
目的不同,所串联电抗器的电抗率(又称相对电抗率),也是不同的。
前者电抗率一般为0.1%~1%,由制造厂选配,后者电抗率应由用户根据背景谐波的不同,从制造厂产品样本所示的标准规格选择。
所谓电抗率K ,就是所串联电抗器的感抗(ωL )和电容器容抗(Cω1)的百分比,即K=ω2LC 。
此处ω=2πf=314,f 即基波频率50Hz 。
对某次谐波,如n 次,感抗是n ωL ,或称nX L ,容抗是cn ω1或称nX c。
二、利用串联谐振激活谐波如果略去很多分支回路,某次谐波从谐波源出发,面临2个并联回路,其中一个回路是电网系统,另一个回路是串联电抗器的电容器组。
假设系统基波电抗是Xs ,串联电抗器的电容器组的基波电抗是X L —X c 。
既然CLX X K =,那么X L —X C =KX C —X C =X C (K —1)。
系统谐波电抗是nX S ,串联组谐波电抗是nX L —nX c=nKX c -nnK X n X c c 1(-=)。
设谐波源流出的n 次谐波电流为I n ,I n =I ns +I nc ,I ns 为流入系统的n 次谐波电流,I nc 为流入电容器组的n 次谐波电流。
根据定压原理和分流原理可分别得出:n Sc cnsI nX X n nK X n nK I ⋅+--=)1()1( n Sc SncI nX X nnK nX I ⋅+-=)1(作为滤波器,当然希望谐波电流I n 全部流入电容器组,即希望nK n1-=0,即K=21n。
低压配电并联电容器补偿回路所串电抗器的合理选择一、前言在笔者所接触的低压配电施工图中,发现施工图中有一个共性,那就是配电变压器低压侧母线上均接入无功补偿电容器柜。
但令人费解的是,所串电抗器无任何规格要求,无技术参数的注明,只是在图中画了一个电抗器的符号而已。
而所标电容器的容量,也只是电容器铭牌容量而已,实际运行时,最大能补偿多少无功功率,也不得而知。
应引起注意的是,电抗器与电容器不能随意组合,它要根据所处低压电网负荷情况,变压器容量,用电设备的性质,所产生谐波的种类及各次谐波含量,应要进行谐波测量后,才能对症下药,决定电抗器如何选择。
但往往是低压配电与电容补偿同期进行,根本无法先进行谐波测量,然后进行电抗器的选择。
退一步说,即使电网投入运行,进行谐波测量,但用电设备是变动的,电网结构也是变化的,造成谐波的次数及大小有其随意性,复杂性。
因此正确选用电容器所用的串联电抗器也成为疑难问题,这无疑是一个比较复杂的系统工程,不是随便一个电抗器的符号或口头说明要加电抗器那么简单了。
不得随意配合,否则适得其反,造成谐波放大,严重时会引发谐振,危及电容器及系统安全,而且浪费了投资。
有鉴于此,笔者对如何正确选用电容器串联电抗器的问题,将本人研究的一点心得,撰写成文,以候教于高明。
二、电力系统谐波分析及谐波危害电力系统产生谐波的原因主要是用电设备的非线性特点。
所谓非线性,即所施电压与其通过的电流非线性关系。
例如变压器的励磁回路,当变压器的铁芯过饱和时,励磁曲线是非正弦的。
当电压为正弦波时,励磁电流为非正弦波,即尖顶波,它含有各次谐波。
非线性负载的还有各种整流装置,电力机车的整流设备,电弧炼钢炉,EPS,UPS及各种逆变器等。
目前办公室里电子设备很多,这里存在开关电源及整流装置,其电流成分也包含有各次谐波,另外办公场所日光灯及车间内各种照明用的气体放电灯,它们也是谐波电流的制造者。
日光灯铁芯镇流器及过电压运行的电机也是谐波制造者。
并联电容器用串联电抗器设计选择标准CECS32-91主编单位:能源部西南电力设计院河北省电力工业局批准单位:中国工程建设标准化协会批准日期:1991年12月27日第一章总则第1.0.1条并联电容器用串联电抗器(以下简称电抗器)的设计选择必须执行国家的技术经济政策,并应根据安装地点的电网条件、谐波水平、自然环境等,合理地选择其技术参数,做到安全可靠、经济合理。
第1.0.2条本标准适用于变电所和配电所中新建或扩建的6~63KV并联电容器装置中电抗器的设计选择。
第1.0.3条本标准所指电抗器是串联于高压并联电容器回路中的电抗器,该电抗器用于限制合闸涌流,减轻电网电压波形畸变和防止发生系统谐波谐振。
第1.0.4条电抗器的设计选择,除应符合本标准的规定外,尚应符合国家现行有关标准的规定。
第二章环境条件第2.0.1条电抗器的基本使用条件:一、安装场所:户外或户内;二、环境温度:-40℃~+40℃;-25℃~+45℃;三、海拔:不超过1000m;四、相对湿度:对于户内电抗器月平均相对湿度不超过90%,日平均不超过95%;五、地震裂度:设计地震基本裂度为8度;即水平加速度0.3g,垂直加速度0.15g;六、户外式最大风速为35m/s;七、电抗器的外绝缘泄漏比距不应小于2.5cm/KV。
对于重污秽地区可以取3.5cm/KV。
第2.0.2条选用电抗器时,应按当地环境条件校核,当环境条件超出其基本使用条件时,应通过技术经济比较分别采取下列措施:一、向制造厂提出补充要求,制造符合当地环境条件的产品;二、在设计中采取相应的防护措施,如采用户内布置、水冲洗、减震装置等。
第三章技术参数选择第一节电抗率的选择第3.1.1条电抗率的选择,应使装置接入处n次谐波电压含量和电容器上n次谐波电压值均不超过有关标准规定的限值。
第3.1.2条当仅需要限制合闸涌流时,宜选用电抗率为4.5%~6%的电抗器。
第3.1.3条为抑制5次及以上谐波电压放大,宜选用电抗率为4.5%~6%的电抗器;抑制3次及以上谐波电压放大,宜选用电抗率为12%~13%的电抗器。
工程技术科技创新导报 Science and Technology Innovation Herald116工业的发展离不开电力的支撑,随着近代工业的迅速发展电力系统容量也随之飞速增长,电力需要传输的距离不断变长,发电机容量不断增大和电网电压等级的不断提高是电网发展的必然结果。
随着电网发展,负荷不断增多,其内部组成变得日益庞大和复杂。
随着电网接入负荷对电能质量的要求增高,对电能质量的相关考核也会日渐严苛,对电力系统的运行稳定性要求也越来越严格。
衡量电能质量好坏最重要的参数之一就是波形,波形畸变的严重程度与无功功率息息相关。
在普通的交流电力系统中负载主要以感性负载为主,如果缺少无功功率,容易引起负荷端电压降低,同时会导致电力系统线损增多,降低电网的经济性,如果无功短缺情况非常严重时,甚至引起电网的崩溃。
在常用的电网无功功率补偿方法中,安装电容器组是目前使用最普遍和最经济的。
现阶段我国电力发电装机组总容量已达13亿kW以上,容性无功装机容量已达6亿kVa r以上,而容性无功补偿装置主要以并联电容器组为主,这说明采用并联电容器组确实有效降低电力系统的线损,同时提高电力系统的电能质量,最终达到提高电力系统稳定性和经济性的作用。
虽然目前电力系统普遍采用的无功补偿方法是并联电容器组,但是并联电容器组在运行过程也出现了一些问题,例如,并联电容器组运行中故障率比其他设备高。
经分析发现引起电容器运行时发生故障的因素复杂,在影响电容器故障的众多因素中最主要的还是过电压,而导致电容器产生过电压的最主要因素还是电力系统危害之一——谐波。
随着电磁设备、大电流开关以及电力电子技术接入电力系统的增多,供电系统中增加了大量的非线性负载,如易饱和的线圈型设备、大电流交流开关、整流及逆变装置,均会在使用过程中导致电压波形发生畸变,从而导致电网产生谐波。
电力系统中随时投入和退出的冲击性以及波动性负载也会导致电压波形畸变,如大功率钢厂、大功率电车等,它们在投入和退出系统的瞬间不仅会产生大量高频次谐波,而且会使电压波形畸变率变大,导致三相不平衡日趋严重。
电抗率选择的一般原则一、电容器装置接入处的背景谐波为3次(当接入电网处的背景谐波为3次及以上时,一般为12%;也可采用4.5%~6%与12%两种电抗率。
)(1) 3次谐波含量较小,可选择0.1%~1%的串联电抗器,但应验算电容器装置投入后3次谐波放大是否超过或接近国标限值,并且有一定的裕度。
(2) 3次谐波含量较大,已经超过或接近国标限值,选择12%或12%与4.5%~6%的串联电抗器混合装设。
二、电容器装置接入处的背景谐波为3次、5次(1) 3次谐波含量很小, 5次谐波含量较大(包括已经超过或接近国标限值),选择4.5%~6%的串联电抗器,忌用0.1%~1%的串联电抗器。
(2) 3次谐波含量略大, 5次谐波含量较小,选择0.1%~1%的串联电抗器,但应验算电容器装置投入后3次谐波放大是否超过或接近国标限值,并且有一定的裕度。
(3) 3次谐波含量较大,已经超过或接近国标限值,选择12%或12%与4.5%~6%的串联电抗器混合装设。
三、电容器装置接入处的背景谐波为5次及以上(1)5次谐波含量较小,应选择4.5%~6%的串联电抗器。
(2)5次谐波含量较大,应选择4.5%的串联电抗器。
(3)对于采用0.1%~1%的串联电抗器,要防止对5次、7次谐波的严重放大或谐振;对于采用4.5%~6%的串联电抗器,要防止对3次谐波的严重放大或谐振。
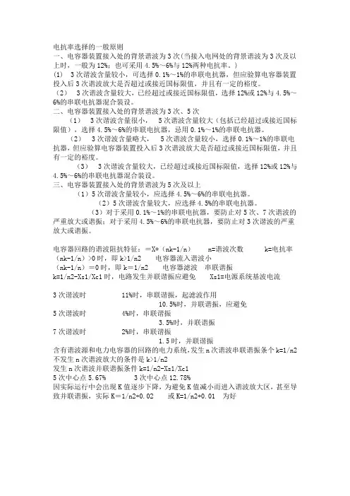
电容器回路的谐波阻抗特征:=X*(nk-1/n) n=谐波次数 k=电抗率(nk-1/n)>0时,即k>1/n2 电容器流入谐波小(nk-1/n)=0时,即k=1/n2 电容器滤波串联谐振k=1/n2-Xs1/Xc1时,电路发生并联谐振应避免 Xs1=电源系统基波电流3次谐波时 11%时,串联谐振,起滤波作用10.5%时,并联谐振,应避免5次谐波时 4%时,串联谐振3.5%时,并联谐振7次谐波时 2%时,串联谐振1.5时,并联谐振含有谐波源和电力电容器的回路的电力系统,发生n次谐波串联谐振条个k=1/n2 不发生n次谐波放大的条件是k>1/n2发生n次谐波并联谐振条件k=1/n2-Xs1/Xc15次中心点5.67% 3次中心点12.78%因实际运行中会出现K值逐步下降,为避免K值减小而进入谐波放大区,甚至导致并联谐振,实际K=1/n2+0.02 或K=1/n2+0.01 为好。
选择并联电容器组的电抗率摘要:目前,随着电力电子技术的广泛应用与发展,电力系统中的非线性负载大量增加,由于它们多以开关方式工作,会很容易引起电网内电流、电压的波形发生畸变,从而引起电网谐波“污染”;另外,随着各级各类用户的不断增加,为了提高电压质量,减少无功损耗,提高电网的安全、经济运行,从而需要增加大量的无功电源来提高电网的功率因数,因此,通过加装并联电容器组来进行无功补偿,这是最为经济和有效的措施。
关键词:并联电容器组;串联电抗器;电抗率;谐波0前言由于电容器组是容性负荷,其很容易与系统中的感性负荷形成一个振荡回路,从而在电容器组投入时会产生一个高倍的合闸涌流,对电容器组造成很大的冲击;另外,由于电容器组的容抗与频率成反比,其谐波容抗和系统的谐波感抗配合,将造成并联谐振和谐波成倍放大,从而严重损坏电网中的电气设备,破坏电网的正常运行。
因此,在并联电容器组的设计中应考虑限制涌流和抑制谐波的问题,而合理地配置串联电抗器就能较好地解决这些问题。
1 限制涌流电网是一个很复杂的系统,其由很多设备元件组成,但我们可以通过等效电路的方法,将其简化为如下图的回路。
图1 并联电容器组与串联电抗回路图如图1所示,Ls可忽略不计,Ls、L分别为系统的感抗和串联电抗器的电抗。
1.1 根据国标GB/11024.1-2001“附录D”中的规定,电容器合闸涌流的计算方法为:Is=In√(2S/Q)式中:Is---电容器组涌流的峰值,单位(A)In---电容器组的额定电流(方均根值,A)S----电容器安装处短路容量,单位(MV A)Q----电容器组的容量,单位(Mvar)将电容器组中已投入运行的电容器并联:Is=(U√Z)/( √Xc*Xl)其中Xc=3U2(1/Q1+Q2)*10-6按上面的计算办法是在没有串联电抗器的情况下,如补偿装置的接入处短路容量很大,而电容器组的容量很小,那么电容器的合闸涌流可达几十倍的额定电流都有可能的。
多台电容器组并列时电抗器的选配
一条母线上装设两组及以上电容器组时,为防止一组电容器在投切和故障跳闸的情况下,引起另一台电容器的电压异常升高而损坏电容器组,一般电容器组应配置相应的电抗器。
当系统中无谐波源时,为防止电容器组投切时产生的过电压,结合对电容器组正常运行时的静态过电压、无功过补偿时电容器端的电压升高的情况分析计算,一般选用0.5%~1%的电抗器就能满足要求。
系统中有谐波源时,应根据谐波源的情况确定具体抑制谐波的措施,配置原则是能够消除和抑制主要次数的谐波,同时对其它次谐波引起的电压升高,电容器组能承受。
上海昌日电子科技有限公司是专业制造高低压电抗器厂家,欢迎新老顾客来电咨询。
种类有输入电抗器,输出电抗器,直流电抗器,串联电抗器,高压串联电抗器等厂家直销价格低,品质优。
现货供应,欢迎新老顾客咨询。
电容器组的电抗器电抗率在电力系统(包括配电),这种连接的电抗器根据电抗率(%)的大小,一般起两种作用:(1)滤波用,电容器与电抗器组成串联谐振支路,滤除某特定频率的谐波;例如12%的电抗器主要用于滤除3次谐波,4%~6%的电抗器主要用于滤除5、7次谐波。
(2)限流用,保护电容免受投、切是的涌流。
一般电抗率为1%。
单独一组电容器在第一次合闸投运的瞬间,即未被充电状态,流入电容器组的电流,只受其回路阻抗的限制。
由于回路阻抗很小,与短路状态相似,将产生很大的冲击合闸电流,流人电容器组。
涌流的最大值Im发生在电容器组合闸瞬间,刚好系统电压处于最大值Um 时。
实测经验证明:单独一组电容器的合闸涌流约为电容器组额定电流的5~15倍,持续时间很短,在几ms内,就可降到无害程度。
其振荡频率约为250Hz--4000Hz。
电容器组合闸产生的过电压约为相电压的3倍。
电容器组切除运行后,如果未经放电,在再次合闸前的瞬间仍处于带电状态。
如果这时把电容器组合闸投运,又处于系统电压与充电电压大小相等方向相反时,则合闸产生的涌流为未充电状态合闸涌流的2倍。
为避免带电荷合闸,电容器组每次断开后,必须充分放电,才能再重新合闸运行。
已经有一组或多组电容器运行时,再投入一电容器的合闸瞬间,将产生追加合闸涌流。
追加电容器组与运行电容器组之间的距离很近,它们之间的电感很小,几乎等于零。
追加的电容器组与短路状态相似,所以运行的电容器组将向它大量充电,全部冲击合闸涌流,都将流人追加电容器组,这时的合闸涌流将达到很危险的程度。
特别是在系统电压处于最大值的瞬间合闸时,追加且为最末一组电容器投入时,已经投入的各组电容器都向它放电;追加涌流将达到最大值。
实测经验证明:电容器多组并联运行中追加合闸涌流可达到电容器组额定电流的20—250倍,其振荡频率可达到1500Hz。
追加合闸产生的过电压较单组合闸时低,约为相电压,假如几组并联运行电容器的容量相同时。
低压并联电容器及电抗器的选择发表时间:2012-12-14T11:02:46.047Z 来源:《建筑学研究前沿》2012年8月供稿作者:罗弼璠[导读] 在电容器并联补偿回路中串联电抗器,同样要求电抗器的额定电压要满足系统电压要求,最重要的也是对其电抗率k的确定。
罗弼璠(信息产业电子第十一设计研究院科技工程股份有限公司)简介:并联电容器及电抗器是低压配电站集中无功补偿的重要组成部分,电容器的主要作用是对低压系统无功功率进行补偿,提高功率因数;电抗器主要作用是抑制谐波和限制涌流(包括并联电容器本身产生的高次谐波)。
因此,在低压配电系统中,电容器和电抗器的成组出现是非常必要的。
文章根据本人多年从业经验对电容器以及电抗器的选择谈谈自己的看法。
前言:在民用建筑中的小功率电机,电梯,计算机,医院中的超声波装置、X射线设备,工业中的机床、焊机、探伤设备等等,这些设备功率因数很低,吸收了系统中的无功功率,使系统电流增大,系统损耗增大,供电质量降低。
提高系统功率因数,可极大地提高电力系统的供电能力,大大降低电网中的功率损耗,减少网路中的电能损耗,提高供电质量,降低电能成本。
一.电容器的选择(未串联电抗器):在未串联电抗器的补偿回路中,电容器的选择变得尤为简单,除了要求电容器额定电压要适合系统电压外,主要就是对电容器补偿容量的选择。
则把(4)式带入(3)式可计算出需要补偿的容量。
二.电抗器的选择:在电容器并联补偿回路中串联电抗器,同样要求电抗器的额定电压要满足系统电压要求,最重要的也是对其电抗率k的确定。
(本文只讨论对调谐电抗器的选择,不考虑限制并联电容器组的合闸涌流的阻尼电抗器的选择)(1)电容器装置接入处的背景谐波主要为3次,选择电抗率大于12%的串联电抗器;(2)电容器装置接入处的背景谐波主要为5次以上,选择电抗率大于4.5%的串联电抗器;(3)由于本文只是对低压电容器及电抗器的选择讨论,没有对谐波谐振和放大率进行详细的分析,根据相关文献:对于采用0.1%~1%的串联电抗器,要防止对5次、7次谐波的严重放大或谐振;对于采用4.5%~6%的串联电抗器,要防止对3次谐波的严重放大或谐振。
并联电容器装置设计规范(GB50227-95)第一章总则第1.0.1条为使电力工程的并联电容器装置设计贯彻国家技术经济政策, 做到安全可靠、技术先进、经济合理和运行检修方便,制订本规范.第1.0.2条本规范适用于220KV及以下变电所、配电所中无功补偿用三相交流高压、低压并联电容器装置的新建、扩建工程设计.第1.0.3条并联电容器装置的设计, 应根据安装地点的电网条件、补偿要求、环境状况、运行检修要求和实践经验,确定补偿容量、选择接线、保护与控制、布置及安装方式.第1.0.4条并联电容器装置的设备选型, 应符合国家现行的产品标准的规定.第1.0.5条并联电容器装置的设计,除应执行本规范的规定外,尚应符合国家现行的有关标准和规范的规定.第二章-1 术语1.高压并联电容器装置(installtion of high voltage shunt capacitors):由高压并联电容器和相应的一次及二次配套设备组成, 可独立运行或并联运行的装置.2.低压并联电容器装置(installtion of low voltage shunt capacitors):由低压并联电容器和相应的一次及二次配套元件组成, 可独立运行或并联运行的装置.3.并联电容器的成套装置(complete set of installation for shunt capacitors):由制造厂设计组装设备向用户供货的整套并联电容器装置.4.单台电容器(capacitor unit):由一个或多个电容器元件组装于单个外壳中并引出端子的组装体.5.电容器组(capacitor bank):电气上连接在一起的一群单台电容器.6.电抗率(reactance ratio):串联电抗器的感抗与并联电容器组的容抗之比,以百分数表示.7.放电器、放电元件(discharge device、discharge component):装在电容器内部或外部的, 当电容器从电源脱开后能将电容器端子间的电压在规定时间内降低到规定值的设备或元件.8.串联段(series section):在多台电容器连接组合中,相互并联的单台电容器群.9.剩余电压(residual voltage):单台电容器或电容器组脱开电源后, 电容器端子间或电容器组端子间残存的电压.10.涌流(inrush transient current):电容器组投入电网时的过渡过电流.11.外熔丝(external fuses):装于单台电容器外部并与其串联连接, 当电容器发生故障时用以切除电容器的熔丝.12.内熔丝(internal fuses):装于单台电容器内部与元件或元件组串联连接, 当元件发生故障时用以切除该元件或元件组的熔丝.13.放电容量(discharging capacity):放电器允许连接的电容器组的容量.14.不平衡保护(unbalance protection):利用电容器组内两个相关部分之间的电容量之差形成的电流差或电压差构成的保护.第二章-2 符号1.Qcx:发生n次谐波谐振的电容器容量.2.Sd: 并联电容器装置安装处的母线短路容量.3.n: 谐波次数.4.K: 电抗率.5.I*ym:涌流峰值的标么值.6.β: 涌流计算中计及的电源影响系数.7.Q: 电容器组容量.8.Uc: 电容器端子运行电压.: 并联电容器装置的母线电压.10.S: 电容器组每相的串联段数.第二章-3 代号1.C: 电容器组.2.IC、2C、3C: 并联电容器装置分组回路编号.3.C1、C2、Cn: 单台电容器编号.4.L: 串联电抗器或限流线圈.5.QS: 隔离开关或刀开关.6.QF: 断路器.7.QG: 接地开关.8.TA: 电流互感器.: 放电器、放电元件.10.FV: 避雷器.11.FU: 熔断器.12.KM: 交流接触器.13.KA: 热继电器.14.HL: 指示灯.15.Uo: 开口三角电压.16.△U:相不平衡电压.17.△I:桥差电流.18.Io: 中性点不平衡电流. 第三章接入电网基本要求第3.0.1条高压并联电容器装置接入电网的设计,应按全面规划、合理布局、分级补偿、就地平衡的原则确定最优补偿容量和分布方式.第3.0.2条变电所里的电容器安装容量,应根据本地区电网无功规划以及国家现行标准《电力系统电压和无功电压技术导则》和《全国供用电规划》的规定计算后确定.当不具备设计计算条件时,电容器安装容量可按变压器容量的10%-30%确定.第3.0.3条电容器分组容量,应根据加大单组容量、减少组数的原则确定.当分组电容器按各种容量组合运行时,不得发生谐振,且变压器各侧母线的任何一次谐波电压含量不应超过现行国家标准《电能质量- 公用电网谐波》的有关规定.谐振电容器容量,可按下式计算:Qcx=Sd[(1/n^2)-K] (3.0.3)式中:Qcx为发生n次谐波谐振电容器容量(Mvar);Sd为并联电容器装置安装处的母线短路容量(MVA);n为谐波次数,即谐波频率与电网基波频率之比;K为电抗率.第3.0.4条高压并联电容装置应装设在变压器的主要负荷侧.当不具备条件时,可装设在三绕组变压器的低压侧.第3.0.5条当配电所中无高压负荷时,不得在高压侧装设并联电容器装置.第3.0.6条低压并联电容器装置的安全地点和装设容量,应根据分散补偿和降低线损的原则设置. 补偿后功率因数应符合现行国家标准《全国供用电规则》的规定.第四章电气接线第一节接线方式第4.1.1条高压并联电容器装置, 在同级电压母线上无供电线路和有供电线路时, 可采用各分组回路直接接入母线,并经总回路接入变压器的接线方式.当同级电压母线上有供电线路,经技术经济比较合理时,可设置电容器专用母线的接线方式.第4.1.2条高压电容器组的接线方式,应符合下列规定:一、电容器组宜采用单星形接线或双星形接线.在中性点非直接接地的电网中,星形接线电容器组的中性点不应接地.二、电容器组的每相或每个桥臂,由多台电容器串联组合时, 应采用先并联后串联的接线方式.第4.1.3条低压电容器或电容器组, 可采用三角形接线或中性点不接地的星形接线方式.第二节配套设备及其连接第4.2.1条高压并联电容器装置的分组回路, 可采用高压电容器组与配套设备连接的方式,并装设下列配套设备:1.隔离开关、断路器或跌落式熔断器等设备.2.串联电抗器.3.操作过电压保护用避雷器.4.单台电容器保护用熔断器.5.放电器和接地开关.6.继电保护、控制、信号和电测量用一次设备及二次设备.第4.2.2条低压联联电容器装置接线宜装设下列配套元件;当采用的交流接触器具的限制涌流功能和电容器柜有谐波超值保护时,可不装设相应的限流线圈和热继电器.1.总回路刀开关和分回路交流接触器或功能相同的其他元件.2.操作过电压保护用避雷器.3.短路保护用熔断器.4.过载保护用热继电器.5.限制涌流的限流线圈.6.放电器件.7.谐波含量超限保护、自动投切控制器、保护元件、信号和测量表计等配套器件.第4.2.3条串联电抗器宜装设于电容器组的中性点侧. 当装设于电容器组的电源侧时,应校验动稳定电流和热稳定电流.第4.2.4条当电容器配置熔断器时, 应每台电容器配一只喷式熔断器; 严禁多台电容器共用一只喷逐式熔断器.第4.2.5条当电容器的外壳直接接地时, 熔断器应接在电容器的两侧.当电容器装设于绝缘框(台)架上且串联段数为二段及以上时,至少应有一个串联段的熔断器接在电容器的电源侧.第4.2.6条电容器组应装设放电器或放电元件.第4.2.7条放电器宜采用与电容器组直接并联的接线方式. 当放电器采用星形接线时,中性点不应接地.第4.2.8条低压电容器组装设的外部放电器件, 可采用三角形接线或不接地的星形接线,并直接与电容器连接.第4.2.9条高压电容器组的电源侧和中性点侧.宜设置检修接地开关.第4.2.10条高压并联电容器装置的操作过电压保护和避雷器接线方式, 应符合下列规定:一、高压并联电容器装置的分组回路,宜设置操作过电压保护.二、当断路器公发生单相重击穿时,可采用中性点避雷器接线方式,或采用相对地避雷器接线方式.三、断路器出现两相重击穿的概率极低时,可不设置两重击穿故障保护. 当需要限制电容器极间和电源侧对地地电压时, 其保护方式应符合下列规定:1.电抗率为12%及以上时,可采用避雷器与电容器组并联连接和中性点避雷器接线的方式.2.电抗率不大于1%时, 可采用避雷器与电容器组并联连接和中性点避雷器接线的方式.3.电抗率为4.5%-6%时,避雷器接线方式宜经模拟计算研究确定. 第五章电器和导体的选择第一节一般规定第5.1.1条并联电容器装置的设备选型,应根据下列条件选择: 1.电网电压、电容器运行工况.2.电网谐波水平.3.母线短路电流.4.电容器对短路电流的助增效应.5.补偿容量及扩建规划、接地、保护和电容器组投切方式.6.海拔高度、气温、湿度、污秽和地震烈度等环境条件.7.布置与安装方式.8.产品技术条件和产品标准.第5.1.2条并联电容器装置的电器和导体的选择, 应满足在当地环境条件下正常运行、过电压状态和短路故障的要求.第5.1.3条并联电容器装置的总回路和分组回路的电路和导体的稳态过电流,应为电容器额定电流的1.35倍.第5.1.4条高压并联电容器装置的外绝缘配合, 应与变电所、配电所中同级电压的其他电气设备一致.第5.1.5条并联电容器成套装置的组合结构,应便于运输和现场安装. 第二节电容器第5.2.1条电容器的选型应符合下列规定:一、可选用单台电容器、集合式电容器和单台容量在500Kvar及以上的电容器且成电容器组.二、设置在严寒、高海拔、湿热带等地区和污秽、易燃易爆等环境中的电容器,均应满足特殊要求.三、装设于屋内的电容器,宜选用难燃介质的电容器.四、装设在同一绝缘框(台)架上串联段数为二段的电容器组,宜选用单套电容器.第5.2.2条电容器额定电压的选择,应符合下列要求:一、应计入电容器接入电网处的运行电压.二、电容器运行中承受的长期工频过电压,应不大于电容器额定电压的1.1倍.三、应计入接入串联电抗器引起的电容器运行电压升高,其电压升高值按下式计算:Uc = {Us/[(√3)S]}.1/(1-K) (5.2.2)式中:1.Uc为电容器端子运行电压(KV);为并联电容器装置的母线电压(KV);3.S为电容器组每相的串联段数.第5.2.3条电容器的绝缘水平,应按电容器接入电网处的要求选取.第5.2.4条电容器的过电压值和过电流值, 应符合国家现行产品标准的规定.第5.2.5条单台电容器额定容量的选择, 应根据电容器组设计容量和每相电容器串联、并联的台数确定,并宜在电容器产品额定容量系列的优先值中选取.第5.2.6条低压电容器宜采用自愈式电容器.第三节断路器第5.3.1条高压并联电容器装置断路器的选择, 除应符合断路器有关标准外,尚应符合下列规定:一、并合时,触头弹跳时间不应大于2ms,并不应有过长的预击穿; 10KV 少油断路器的关合预击穿时间不得超过3.5ms.二、开断时不应重击穿.三、应能承受关合涌流,以及工频短路电流和电容器高频涌流的联合作用.四、每天投切超过三次的断路器,应具备频繁操作的性能.第5.3.2条高压并联电容器装置总回路中的断路器, 应具有切除所连接的全部电容器组和开断总回路短路电流的能力. 条件允许时,分组回路的断路器可采用不承担开断短路电流的开关设备.第5.3.3条投切低压电容器的开关,其接通、分断能力和短路强度,应符合装设点的使用条件.当切除电容器时,不应发生重击穿,并应具备频繁操作的性能.第四节熔断器第5.4.1条电容器保护使用的熔断器,宜采用喷逐式熔断器.第5.4.2条熔断器的时间-电流特性曲线,应选择在被保护的电容器外壳的10%爆裂概率曲经的左侧. 时间-电流特性曲线的偏差,应符合现行国家标准《高压并联电容器单台保护用熔断器订货技术条件》的有关规定.第5.4.3条熔断器的熔丝额定电流选择, 不应小于电容器额定电流的1.43倍,并不宜大于额定电流的1.55倍.第5.4.4条设计选用的熔断器的额定电压、耐受电压、开断性能、熔断特性、抗涌流能力、机械性能和电气寿命,均应符合国家现行标准《高压并联电容器单台保护用熔断器订货技术条件》的规定.第五节串联电抗器第5.5.1条串联电抗器的选型, 宜采用干式空心电抗器或油浸式铁心电抗器,并应根据技术经济比较确定.第5.5.2条串联电抗器的电抗率选择应符合下列规定:一、仅用于限制涌流时,电抗率宜取0.1%-1%.二、用于抑制谐波, 当并联电容器装置接入电网处的背景谐波为5次及以上时,宜取4.5%-6%; 当并联电容器装置接入电网处的背景谐波为3次及以上时,宜取12%;亦可采用4.5%-6%与12%两种电抗率.第5.5.3条并联电容器装置的合闸涌流限值, 宜取电容器组额定电流的20倍;当超过时,应采用装设串联电抗器予以限制.电容器组投入电网时的涌流计算,应符合本规范附录B的规定.第5.5.4条串联电抗器的额定电压和绝缘水平, 应符合接入处电网电压和安装方式要求.第5.5.5条串联电抗器的额定电流不应小于所连接的电容器组的额定电流,其允许过电流值不应小于电容器组的最大过电流值.第5.5.6条变压器回路装设限流电抗器时, 应计入其对电容器分组回路的影响和抬高母线电压的作用.第六节放电器第5.6.1条当采用电压互感器作放电器时,宜采用全绝缘产品,其技术特性应符合放电器的规定.第5.6.2条放电器的绝缘水平应与接入处电网绝缘水平一致. 放电器的额定端电压应与所并联电容器的额定电压相配合.第5.6.3条放电器的放电性能应满足电容器组脱开电源后, 在5S内将电容器组上的剩余电奢降至50V及以下.第5.6.4条当放电器带有二次线圈并用于保护和测量时, 应满足二次负荷和电压变比误差的要求.第七节避雷器第5.7.1条避雷器用于限制并联电容器装置操作过电压保护时, 应选用无间隙金属氧化物避雷器.第5.7.2条与电容器组并联连接的避雷器、与串联电抗器并联连接的避雷器和中性点避雷器参数选择,应根据工程设计的具体条件进行模拟计算确定.第八节导体及其他第5.8.1条单台电容器至母线或熔断器的连接线应采用软导线, 其长期允许电流不应小于单台电容器额定电流的1.5倍.第5.8.2条电容器组的汇流母线和均压线的导线截面应与分组回路的导体截面一致.第5.8.3条双星形电容器组的中性点连接线和桥形接线电容器组的桥连接线,其长期允许电流不应小于电容器组的额定电流.第5.8.4条并联电容器装置的所有连接导体, 应满足动稳定和热稳定的要求.第5.8.5条用于高压并联电容器装置的支柱绝缘子, 应按电压等级、泄漏距离、机械荷载等技术条件选择和校验.第5.8.6条用于高压并联电容器组不平衡保护的电流互感器, 应符合下列要求:一、额定电压应按接入处电网电压选择.二、额定电流不应小于最大稳态不平衡电流.三、应能耐受故障状态一的短路电流和高频涌放电流. 并应采取装设间隙或装设避雷器等保护措施.四、准确等级可按继电保护要求确定.第5.8.7条用于高压电容器组不平衡保护的电压互感器,应符合下列要求:一、绝缘水平应按接入处电网电压选择.二、一次额[下电压不得低于最大不平衡电压.三、一次线圈作电容器的放电回路时,应满足放电容量要求.四、准确等级可按电压测量要求确定.第六章保护装置和投切装置第一节保护装置第6.1.1条电容器故障保护方式应根据各地的实践经验配置.第6.1.2条电容组应装设不平衡保护,并应符合下列规定:一、单星形接线的电容器线岢采用开口三角电压保护.二、串联段数为二段及以上的单星形电容器组岢打用电压差动保护.三、每相能接成四个桥臂的单星形电容器组,可采用桥式差电流保护.四、以星形接线电容器组,可采用中性点不平等电流保护.采用外熔丝保护和电容器组,其不平衡保护应按单台电容器过电压允许值整定. 采用内熔丝保护和无熔丝保护的电容器且,其不平衡保护应按电容器内部元件过电压允许值整定.第6.1.3条高压并联电容器装置可装设带有短延时的速断保护和过流保护,保护动作于跳闸.速断保护的动作电流值,在最小运行方式下, 电容顺组端部引线发生两相短路时,保护的灵敏系数应符合要求; 动作时限应大于电容器组合闸涌流时间.第6.1.4条高压并联电容器装置宜装设过负荷保护, 带时限动作于信号或跳闸.第6.1.5条高压并联电容器装置应装设母线过电压保护, 带时限动作于信号或跳闸.第6.1.6条高压并联电容器装置应装设母线失压保护, 带时限动作于跳闸.第6.1.7条容量为0.18MVA 及以上的油浸式铁心串联电抗器装设瓦斯保护.轻瓦斯动作于信号,重瓦斯动作于跳闸.第6.1.8条低压并联电容器装置, 应有短路保护、过电压保护、失压保护,并宜有过负荷保护或谐波超值保护.第二节投切装置第6.2.1条高夺并联电容器装置可根据其在电网中的作用、设备情况和运行经验选择自动投切或手动投投切方式,并应符合下列规定:一、兼负电网调压的并联电容器装置.可采用按电压、无功功率及时间等组合条件的自动投切.二、变电所的主变压器具有载调压装置时,可采用对电容器组与变压器分接头进行综合调节的自动投切.三、除上述之外变电所的并联电容器装置,可分别采用按电压、无功功率(电流)、功率因数或时间为控制量的自动投切.四、高压并联电容器装置,当日投切不超过三次时,宜采用手动投切.第6.2.2条低压并联电容器装置应采用自动投切. 自动投切的控制量可选用无功功率、电压、时间、功率因数.第6.2.3条自动投切装置应具有防止保护跳闸时误合电容器组的闭锁功能,并根据运行需要应具有的控制、调节、闭锁、联络和保护功能; 应设改变投切方式的选择开关.第6.2.4条并联电容器装置,严禁设置自动重合闸.第七章控制回路、信号回路和测量仪表第一节控制回路和信号回路第7.1.1条220KV变电所的并联电容器装置, 宜在主控制室内控制, 其他变电所和配电所的并联电容器装置,可就地控制.第7.1.2条高压并联电容器装置的断路器, 宜采用一对一的控制方式,其控制回路,应具的防止投切设备跳跃的闭锁功能.第7.1.3条高压并联电容器装置的断路器与相应的隔离开关和接地开关之间,应设置闭锁装置.第7.1.4条高压并联电容器装置, 应设置断路器的位置信号、运行异常的预告信号和事故跳闸的信号.第7.1.5条低压并联电容器装置,应具有电容器投入和切除的信号. 第二节测量仪表第7.2.1条高压并联电容器装置所连接的母线, 应有一只切换测量线电压的电压表.第7.2.2条高压并联电容器装置的总回路, 应装设无功功率表、无功电度表及每相一只电流表.第7.2.3条当总回路下面连接有燕联电容器和并联电抗器时, 总回路应装设双方向的无功率表,并应装设分别计量容性和感性的无功电度表.第7.2.4条高压并联电容器装置的分组回路中, 可仅设一只电流表. 当并联电容器装置和供电线路同接一条母线时,宜在高压并联电容器装置的分组回路中装设无功电度表.第7.2.5条低压并联电容器装置, 应具有电流表、电压表及功率因数表.第八章布置和安装设计第一节一般规定第8.1.1条高压并联电容器装置的布置和安装设计, 应利于分期扩建、通风散热、运行巡视、便于维护检修和更换设备.第8.1.2条高压联电容器装置的布置型式, 应根据安装地点的环境条件、设备性能和当地实距经验, 选择屋外布置和屋内布置.一般地区宜采用屋外布置;严寒、湿热、风沙等特殊地区和污秽、易燃易爆等特殊环境宜采用屋内布置.屋内布置的并联电容器装置,应防设置防止凝露引起的污闪事故的措施.第8.1.3条低压并联电容器装置的布置型式, 应根据设备适用于的环境条件确定采用屋内布置或屋布置.第8.1.4条屋内高压并联电容器装置和供电线路的开关柜, 不宜同室布置.第8.1.5条低压电容器柜和低压配电屏可同室布置, 但宜将电容器柜布置在同列屏柜的端部.第8.1.6条高压并联电容器装置中的铜、铝导体连接, 应采取装设铜铝过渡接头等措施.第8.1.7条电容器组的框(台)架、柜体结构件、串联电抗器的支(台)架等钢结构构件,应采用镀锌或其他的有效的防腐措施.第8.1.8条高压电容器组下部地面和周围地面的处理, 宜符合下列规定:一、在屋外电容器组外廓1m范围内的地面上,宜铺设卵石层或碎石层,其厚度应为100mm,并海里高于周围地坪.二、屋内电容器组下部地面,应有防止液体溢流措施. 屋内其他部分可采用混凝土地面;面层宜采用水泥沙浆抹面并压光.第8.1.9条低压电容器室地面,宜采用混凝土地面;面层宜采用水泥少浆抹面并压光.第8.1.10条电容器的屋面防水标准,不得低于屋内配电装置室. 第二节高压电容器组的布置和安装设计第8.2.1条电容器组的布置,宜分相设置独立的框(台)架.当电容器台数较少或受到地限制时,可设置三相共用的框架.第8.2.2条分层布置的电容器组框(台)架,不宜超过三层,每层不应超过两排,四周和层间不得设置隔板.第8.2.3条电容器组的安装设计最小尺寸,应符合表8.2.3的规定:电容器组安装设计最小尺寸(mm) 表8.2.3━━━━━━━━━━━━━━━━━━━━━━━━━━━━━━名称最小尺寸──────────────────────────────电容器(屋内、屋外):间距100排间距离200电容底部距地面:屋外300屋内200框(台)架顶部至顶棚净距: 1000━━━━━━━━━━━━━━━━━━━━━━━━━━━━━━第8.2.4条屋内外布置的电容器组, 在其四周或一侧应设置维护通道,其宽度洞庭湖小于1.2m. 当电容器双排布置时,框(台)架和墙之间或框(台)架相互间可设置检修走道,其宽度不宜小于1m.注:1.维护通道系指正常运行时巡视、停电后进行维护检修和更换设备的通道.2.检修走道系指停电后维护检修工作使用的走道.第8.2.5条电容器组的绝缘水平,应与电网绝缘水平相配合.当电容器与电网绝缘水平一致时,应将电容器外壳和框(台)架可靠接地; 当电容器的绝缘水平低于电网时,应将电容器安装在与电网绝缘水平相一致。
电网并联电容器装置电抗率的优化设计方案摘要:在电网运行中,谐波的存在会对电容器造成严重损害。
实践表明,在电网中加装电抗器后,能够对谐波产生一定的抑制效果,并且谐波抑制效果与电抗器的电抗率有直接关系。
但是以往的串抗设计往往只关注了对单一种谐波的抑制,在这一背景下,探究一种可以取得良好谐波抑制效果的装置。
关键词:电网并联电容器装置;电抗率;优化设计方案1电网并联电容器装置的概念电网并联电容器装置是一种用于电力系统中的补偿装置,通过将电容器并联到电网上,来提供无功功率补偿和电压稳定功能。
电容器装置是由一系列电容器组成的,每个电容器通常由多个串联的电容单元组成,以满足所需的电容值。
这些电容器通过电容器开关和控制系统进行控制和调节。
电网并联电容器装置的主要作用是补偿电网的无功功率。
在电力系统中,由于负载的特性和电源的不平衡,会产生一部分无功功率。
无功功率的存在会导致电网电压下降、电网损耗增加和电网稳定性下降等问题。
通过并联电容器装置,可以在电网上提供无功功率,与负载消耗的无功功率相互抵消,从而实现电网的无功功率平衡,提高电网的电压质量和稳定性。
此外,电网并联电容器装置还可以用于电压稳定控制。
当电网负载变化时,电压波动会产生不稳定性。
通过控制并联电容器装置的投入和退出,可以调节电网的无功功率,从而稳定电网电压,提高电压质量。
2电容器装置电抗率的优化设计方案2.1电抗率优化方案的约束条件在设计电容器装置的电抗率优化方案时,需要考虑以下约束条件:(1)电容器的额定电压和额定容量。
根据电网的电压等级和无功功率需求,确定电容器的额定电压和额定容量。
(2)电容器的运行温度。
电容器在运行过程中会产生一定的热量,需要确保电容器的运行温度在安全范围内,以避免损坏和降低寿命。
(3)电容器的寿命和可靠性。
电容器的使用寿命和可靠性也是设计中需要考虑的重要因素。
需要选择具有较长寿命和高可靠性的电容器。
(4)经济性。
在设计中还需要考虑成本因素,选择成本适中的电容器和优化方案。
关于如何选择并联电容器组的电抗率的探讨摘要:本文主要探讨并联电容器组中的串联电抗器具有限制涌流的作用,同时也有抑制谐波的功能,但并联电容器不能随意与电抗器串联,只有电抗率配置合理,才能避免并联谐振,控制系统谐波电流的放大。
关键词:并联电容器组;串联电抗器;电抗率;谐波
0前言
目前,随着电力电子技术的广泛应用与发展,电力系统中的非线性负载大量增加,由于它们多以开关方式工作,会很容易引起电网内电流、电压的波形发生畸变,从而引起电网谐波“污染”;另外,随着各级各类用户的不断增加,为了提高电压质量,减少无功损耗,提高电网的安全、经济运行,从而需要增加大量的无功电源来提高电网的功率因数,因此,通过加装并联电容器组来进行无功补偿,这是最为经济和有效的措施。
由于电容器组是容性负荷,其很容易与系统中的感性负荷形成一个振荡回路,从而在电容器组投入时会产生一个高倍的合闸涌流,对电容器组造成很大的冲击;另外,由于电容器组的容抗与频率成反比,其谐波容抗和系统的谐波感抗配合,将造成并联谐振和谐波成倍放大,从而严重损坏电网中的电气设备,破坏电网的正常运行。
因此,在并联电容器组的设计中应考虑限制涌流和抑制谐波的问题,而合理地配置串联电抗器就能较好地解决这些问题。
1 限制涌流
电网是一个很复杂的系统,其由很多设备元件组成,但我们可以通过等效电路的方法,将其简化为如下图的回路。
图1 并联电容器组与串联电抗回路图
如图1所示,ls可忽略不计,ls、l分别为系统的感抗和串联电抗器的电抗。
1.1 根据国标gb/11024.1-2001“附录d”中的规定,电容器合闸涌流的计算方法为:
is=in√(2s/q)
式中:is---电容器组涌流的峰值,单位(a)
in---电容器组的额定电流(方均根值,a)
s----电容器安装处短路容量,单位(mva)
q----电容器组的容量,单位(mvar)
将电容器组中已投入运行的电容器并联:
is=(u√z)/( √xc*xl)
其中xc=3u2(1/q1+q2)*10-6
按上面的计算办法是在没有串联电抗器的情况下,如补偿装置的接入处短路容量很大,而电容器组的容量很小,那么电容器的合闸涌流可达几十倍的额定电流都有可能的。
1.2 限制合闸涌流电抗率的计算:
根据电容器装置的设计标准要求,电容器组的合闸涌流必须限制在额定电流的20倍以内。
根据资料在工程上这样计算的:λ=1+√(xc/xl)
式中:λ---合闸涌流的倍数
xc ---合闸回路中容抗
xl ---合闸回路中感抗
从式中可以看出λ≤20就可满足要求。
那么电抗率k= xl /xc 将k代入上式得:λ=1+√(xc/xl),设λ≤20,即得k≥0.3% 由此可见,并联补偿电容器组中串联一定电抗值的电抗器,就可以把涌流限制在一定的倍数内,而且只要串联较小的电抗值的电抗器,补偿支路的合闸涌流就已经有限了。
2 抑制谐波
在并联电容器组接入谐波“污染”的系统前,如果不采取必要的措施,并联电容器组的容性负荷性质,就会很容易与系统中的感性负荷形成振荡回路,将电网的谐波放大。
谐波电流叠加在电容器组的基波电流上,使电容器组的运行电流有效值增大,温度升高,甚至引起过热而降低电容器组的使用寿命或使电容器损坏。
叠加在电容器组基波电压上的谐波电压,不仅使电容器组运行电压的有效值增大,而且可能使峰值电压增大很多,导致电容器组在运行中发生局部放电而不能熄灭,造成电容器组的损坏。
解决这一问题的有效措施是在并联电容器组回路中串联电抗器。
但是串联的电抗器绝不能与电容器组随意组合,更不能不考虑系统的谐波。
因此,在探讨谐波与电容器的相互影响时,要认识谐波对电容器组、电抗器的影响及电容器组、电抗器承受谐波的能力;更重要的,是要认识电容器组对谐波电流的放大作用。
合理地配置电容器
组和电抗器,才能避免谐振,控制其谐波电流放大。
图2 串联电抗器计算电路图
如图2所示。
in为谐波源电流,相对于n次谐波,系统感抗、电抗器感抗、电容器组容抗分别为nxs、nxl、xc/n,由此可得:isn=in(nxl-xc/n)/(nxs+nxl-xc/n) (1)
icn=in*nxs/(nxs+nxl-xc/n) (2)
由公式(1)、(2)可知:
a:当nxl-xc/n=0时,即nxl=xc/n,电容器组支路的阻抗为0时,电容器组支路发生串联谐振,其支路为滤波回路。
b:当nxl-xc/n>0时,即nxl>xc/n,电容器组支路呈现感性时,不会和系统的感性负荷产生谐振而造成谐波放大。
c:当nxl-xc/n<0时,即nxl<xc/n,电容器组支路呈现容性时,将与系统的感性负荷互抵产生并联谐振从而造成谐波放大。
当电容器组电抗率a= xl / xc *100%, nxl-xc/n=0时,n=√
xc/xl=1/√a得出a=1/n2
对于电容器在支路而言,要抑制n次谐波,其支路的电抗率需满足条件:a>1/n2,因此,在变电站设计中,为抑制3次谐波,我们通常串联a=12%的电抗器,为抑制5次谐波,我们通常串联a=6%的电抗器。
2.1以下数据为某变电站35kv系统并联电容器组在投运前后,
对系统的谐波变化情况的测试,其中1号电容器组串联a=12%的电抗器,2号电容器组串联a=6%的电抗器。
谐波次数 3 5 7 11 13 总畸变率(%)
未投电容器组前 a 0.63 0.37 0.56 0.05 0.15 0.94
b 0.77 0.27 0.51 0.07 0.12 0.98
c 0.53 0.36 0.56 0.06 0.12 0.86
投1号电容器组 a 0.22 0.58 0.36 0.04 0.12 0.73
b 0.21 0.38 0.36 0.04 0.10 0.59
c 0.16 0.60 0.41 0.04 0.11 0.75
投2号电容器组 a 2.47 0.09 0.25 0.04 0.06 2.49
b 3.03 0.15 0.24 0.05 0.06 3.05
c 2.75 0.12 0.29 0.04 0.06 2.83
上表中的测试结果表明,当电抗率a=12%的电容器组投入运行时,系统的3次谐波明显减少;当电抗率a=6%的电容器组投入运行时,系统的5次谐波明显减少,但是引起了3次谐波的放大,从而导致系统的电压总畸变率变大。
因此,在安装电容器组前,应先对系统谐波进行测试,然后对主要“污染”谐波有针对性地进行串联电抗器的配置。
在变电站进行投切并联电容器组时,考虑抑制高次谐波原因,在允许的情况下应优先投入串抗电抗值大的电容器组(a=12%),退出时相反。
2.2 500kvxx变电站的35kv并联电容器组电抗率的配置情况:
2.2.1 以35kv 11c电容器组为例说明其接线方式。
为双星形接线,其中每八只电容器并联而成一个电容器单元(双星形接线的另外一边为每七只电容器并联而成一个电容器单元),每相由四个这样的电容器单元串联而成,然后每相串联一组电抗器(ckk型)。
并联电容器与串联电抗器的接线,如图:
2.2.2 ckk型串联电抗器作电容器组限流和滤波用,其中电抗值较小的串联电抗器用于抑制五次谐波;电抗值较大的串联电抗器用于抑制三次谐波。
2.2.3 35kv 11c并联电容器组间隔设备的相关参数:串联电抗器的型号ckk-2405/35-12,额定电抗值xl=
3.45欧;单台电容型号bam6-334-1w,单台电容量c=30uf,经过计算,11c电容器组单相的容抗xc=31欧。
35kv 21c电容器组间隔设备的相关参数:串联电抗器的型号ckk-1002/35-5,额定电抗值xl=1.21欧;单台电容器
bam5.5-334-1w,单台电容量c=35uf,经过计算,21c电容器组单相的容抗xc=24.3欧。
2.2.4 根据计算公式:xc=1/2πfc=1/314c;a=xl/xc*100%
可得,11c电容器组间隔的电抗率a=11.13%,21c电容器组间隔的电抗率a=4.98%。
经验算,以上结果基本满足要求。
3 结论
串联电抗器是无功补偿电容器组的重要组成部分,并联电容器组的电抗率的选择对并联电容器的运行及对系统谐波的抑制有很
大的影响。
因此,在配置串联电抗器时,必须对系统谐波进行测试,从而做出对并联电容器电抗率的合理选择。
注:文章内的图表及公式请以pdf格式查看。