玉米染色体组型分析
- 格式:doc
- 大小:130.00 KB
- 文档页数:1
玉米基因组杂合度-概述说明以及解释1.引言1.1 概述引言部分是文章中非常重要的部分,它可以为读者提供一个概览,让他们对文章的内容有一个清晰的了解。
在这篇关于玉米基因组杂合度的文章中,我们将首先介绍玉米基因组的基本情况,然后深入探讨杂合度的定义和其在玉米基因组中的意义。
我们还将讨论影响玉米基因组杂合度的因素,并探讨玉米基因组杂合度与遗传改良的关系。
通过本文的阐述,我们希望读者能够更好地了解玉米基因组杂合度这一重要概念,并对其在玉米遗传学和育种方面的应用有更深入的认识。
1.2 文章结构:本文分为引言、正文和结论三部分。
在引言部分,将对玉米基因组杂合度进行概述,介绍文章的结构和目的。
在正文部分,将分为四个小节,分别介绍玉米基因组的基本情况,杂合度的定义与意义,影响玉米基因组杂合度的因素,以及玉米基因组杂合度与遗传改良的关系。
最后在结论部分,将对前文进行总结回顾,展望玉米基因组杂合度的未来研究方向,提出结论与启示。
整个文章结构清晰,逻辑严谨,希望能够为读者提供深入了解玉米基因组杂合度的知识。
1.3 目的2.正文2.1 玉米基因组介绍玉米,学名Zea mays,是一种重要的粮食作物,也是研究中使用最广泛的植物之一。
玉米是由中美洲的玉米原种驯化而来,经过几千年的人工选择和改良,逐渐形成了现代玉米的形态和性状。
玉米的基因组结构复杂,包含大量的基因和遗传信息。
玉米的基因组大小约为2.5亿个碱基对,分布在10对染色体上。
每个染色体上都含有大量的基因,控制着玉米的生长发育、抗逆性、品质等性状。
玉米基因组中还存在大量的重复序列和跳跃基因,这些基因对玉米杂合度和进化具有重要作用。
玉米基因组的解析和研究为玉米的遗传改良和育种提供了重要的依据。
通过对玉米基因组的深入了解,科学家们可以更好地理解玉米的遗传特性,挖掘潜在的遗传资源,开发新的改良方法,为玉米的生产和利用提供更多的可能性。
因此,玉米基因组的研究对于推动玉米产业的发展和进步具有重要意义。
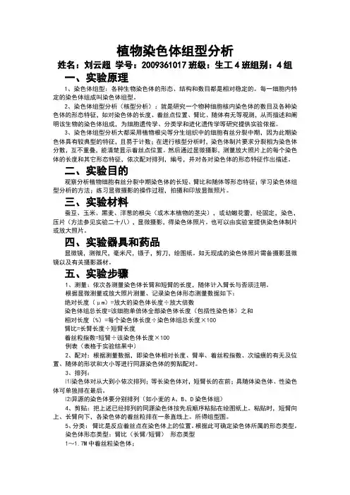
植物染色体组型分析姓名:刘云超学号:2009361017班级:生工4班组别:4组一、实验原理1、染色体组型:各种生物染色体的形态、结构和数目都是相对稳定的。
每一细胞内特定的染色体组成叫染色体组型。
2、染色体组型分析(核型分析):就是研究一个物种细胞核内染色体的数目及各种染色体的形态特征,如对染色体的长度、着丝点位置、臂比、随体有无等观测,从而描述和阐明该生物的染色体组成,为细胞遗传学、分类学和进化遗传学等研究提供实验依据。
3、染色体组型分析大都采用植物根尖等分生组织中的细胞有丝分裂中期,因为此期染色体具有较典型的特征,且易于计数;在进行核型分析时,染色体制片要求分裂相为染色体分散,互不重叠,能清楚显示着丝点位置。
然后通过显微摄影,测量放大照片上的每个染色体的长度和其它形态特征,依次配对排列,编号,并对各对染色体的形态特征作出描述。
二、实验目的观察分析植物细胞有丝分裂中期染色体的长短、臂比和随体等形态特征;学习染色体组型分析的方法;练习显微摄影的操作过程,拍摄和印放显微照片。
三、实验材料蚕豆、玉米、黑麦、洋葱的根尖(或木本植物的茎尖),或幼嫩花蕾,经固定,染色,压片(方法参见实验二十八),显微摄影,得染色体照片。
也可以由实验室提供染色体制片或放大照片。
四、实验器具和药品显微镜,测微尺,毫米尺,镊子,剪刀,绘图纸。
如无现成的染色体照片需备摄影显微镜以及有关摄影器材。
五、实验步骤1、测量:依次各测量染色体长臂和短臂的长度,随体计入臂长与否须注明。
根据显微测量或放大照片测量、记录染色体形态测量数据如下:绝对长度(μm)=放大的染色体长度÷放大倍数染色体组总长度=该细胞单倍体全部染色体长度(包括性染色体)之和相对长度(%)=每个染色体长度÷染色体组总长度×100臂比=长臂长度÷短臂长度着丝粒指数=短臂÷该染色体长度×100例表(表格于实验结果中)2、配对:根据测量数据,即染色体相对长度、臂率、着丝粒指数、次缢痕的有无及位置、随体的形状和大小等进行同源染色体的剪贴配对。
任文闯, 王欣, 张亚辉, 等. 玉米籽粒皱缩突变体sh2021的表型分析和基因定位[J]. 华南农业大学学报, 2023, 44(5): 750-759.REN Wenchuang, WANG Xin, ZHANG Yahui, et al. Morphological characterization and genetic mapping of shrunken endosperm mutant sh2021 in maize[J].Journal of South China Agricultural University, 2023, 44(5): 750-759.玉米籽粒皱缩突变体sh2021的表型分析和基因定位任文闯 ,王 欣,张亚辉,汤蕴琦,黄 君(华南农业大学 农学院, 广东 广州 510642)摘要: 【目的】分析玉米籽粒皱缩突变体的表型特征并进行籽粒相关基因的精细定位,为揭示该基因调控玉米籽粒发育的分子机制奠定基础。
【方法】以玉米自交系‘B73’种植过程中籽粒自发突变个体为材料,命名为shank2021(sh2021),对其形态学和细胞学特征进行观察;构建分离群体,通过混合群体分离分析法(Bulked segregant analysis ,BSA)对基因进行初步定位,筛选交换单株进一步缩小定位区间,最后结合转录组测序及基因功能注释推测控制籽粒缺陷性状的候选基因。
【结果】与野生型相比,sh2021籽粒凹陷皱缩、颜色加深、籽粒排列不规则,且百粒质量降低。
扫描电镜观察发现,与野生型相比,sh2021胚乳细胞和淀粉粒均显著变小,且淀粉粒大小不均匀。
遗传分析结果表明,sh2021是由单个隐性基因突变所致。
利用BSA 分析方法将目的基因定位在3号染色体末端约13.25 Mb 区域。
进一步扩大分离群体筛选交换单株,将目的基因定位在标记ID5与I D 9之间的529.60 k b 范围。
玉米自交系的遗传多样性分析及杂种优势群划分摘要:收集具有丰富遗传多样性的种质资源是玉米育种的前提,通过对资源进行杂种优势群的划分可以显著提高育种效率。
本研究利用135对InDel分布在玉米10条染色体上的分子标记引物,系统分析了491份玉米自交系的遗传多样性,结果显示标记多态性信息量变化范围为0.255~0.678。
通过计算遗传相似值(GS),上述材料被划分成8个包括Reid 群、Lancaster群、四平头群和PB群的杂种优势群。
本研究结果为组配优良玉米杂交种提供了遗传信息。
关键词:玉米;分子标记;遗传多样性;杂种优势群;遗传相似性;InDel标记中图分类号:S513.03文献标志码:A文章编号:1002-1302(2015)11-0107-03收稿日期:2015-08-24基金项目:江苏省自然科学基金(编号:BK20141385);江苏省农业科技自主创新资金[编号:CX(13)3060]。
作者简介:林峰(1978―),男,博士,助理研究员,主要从事遗传育种研究。
E-mail:flinlc@。
通信作者:赵涵,博士,研究员,主要从事作物遗传育种研究。
Tel:(025)84390751;E-mail:zhaohan@。
杂种优势是指2个遗传组成不同的生物体杂交后的杂种一代在生长势、生活力、抗逆性、产量及品质等方面优于双亲的现象。
利用杂种优势获得总体性状优于亲本的杂交种是现代育种的重要手段之一。
而杂种优势群集中了大量有利基因,群间自交系杂交时往往可以获得较大的杂种优势。
因此,杂种优势群的划分有助于自交系改良和杂交种选配,对杂交育种具有重要意义。
玉米是典型的异交作物,杂种优势明显。
玉米中最早的一对杂种优势模式是Reid×Lancaster,2003年,Hallauer提出了BSSS-Tuxpeno和non-BSSS-non-Tuxpeno两个杂种优势列(Heterotic Alignment)的概念,又称SS和NSS群[1],这一模式大大促进了玉米种质的扩增、改良和创新,得到了广泛应用。
作物学报 ACTA AGRONOMICA SINICA 2015, 41(11): 1632 1639/ISSN 0496-3490; CODEN TSHPA9E-mail: xbzw@本研究由国家自然科学基金项目(91335110)资助。
*通讯作者(Corresponding author): 张祖新, E-mail: zuxinzhang@, Tel: 027-******** **同等贡献(Contributed equally to this work)第一作者联系方式: E-mail: caozheng5192@, Tel: 027-********Received(收稿日期): 2015-03-20; Accepted(接受日期): 2015-07-20; Published online(网络出版日期): 2015-08-05. URL: /kcms/detail/11.1809.S.20150805.0926.014.htmlDOI: 10.3724/SP.J.1006.2015.01632玉米BEL1-like 基因家族的鉴定、表达和调控分析曹 征1,** 李曼菲1,** 孙 伟1 张 丹1 张祖新1,2,*1华中农业大学作物遗传改良国家重点实验室, 湖北武汉430070; 2 黄冈师范学院生物科学技术学院, 湖北黄冈438000摘 要: BEL1-like (BELL)家族蛋白是植物中普遍存在的一类具有同源异型结构域的转录因子。
拟南芥中BELL 家族蛋白能与KNOTTED1-like 蛋白互作形成异源二聚体, 并结合到特异顺式作用元件来调控基因的表达, 从而影响植物生长发育进程。
本文采用隐马可夫(HMM)模型, 在玉米基因组中鉴定到15个BELL 家族基因(ZmBELL ), 分布于7条玉米染色体。
通过与拟南芥BELL 基因的序列比较将这些基因分为两大类。
在玉米8种组织中ZmBELL 有不同的表达模式, 具有明显的组织表达特异性。
第26卷第6期作 物 学 报V o l.26,N o.6 2000年11月A CTA A GRONOM I CA S I N I CA N ov.,2000玉米单倍体雌雄育性的自然恢复以及染色体的化学加倍X刘志增X X 宋同明(中国农业大学植物科技学院,北京,100094)提 要 本试验利用孤雌生殖诱导系所创造的单倍体为材料,对单倍体雌雄育性的自动恢复现象以及染色体的化学加倍方法进行了初步研究。
结果表明,平均有93.2%的单倍体雌穗是自然可育的,每穗结实粒数平均为25粒。
相比之下,雄穗的自然育性大大偏低,但从不同基因型中诱导出来的单倍体的雄穗自然育性存在巨大差异,其中散粉株率最低的为5%,最高的达40%。
单倍体雄穗育性的自然恢复与生长前期环境温度(或昼夜温差)的变化具有负(或正)相关的趋势。
在单倍体染色体的加倍处理中,以幼苗期注射秋水仙素的加倍效果最佳,散粉株率达到达23%,较对照提高了3.6倍。
关键词 玉米;单倍体;雌雄育性;温度;染色体加倍Fertil ity Spon taneously Restor i ng of I nf lorescence and Chrom osom e D oubl i ng by Chem ica l Trea t m en t i n M a ize Haplo idL I U Zh i2&eng SON G Tong2M ing(Colleg e of P lant S cience and T echnology,Ch ina A g ricu ltu ral U niversity,B eij ing,100094)Abstract T he fertility spon taneou sly resto ring(FSR)of inflo rescence and ch rom o som e doub ling m ethods of chem ical treatm en t w ere studied p reli m inarily w ith the hap lo id m aterials induced by p arthenogenesis hap lo id inducer.T he resu lts indicated that93.2%of hap lo id ears w ere natu rally fertile and there w ere25seeds setting p er ear in average.O n the con trary,the FSR of hap lo id tassel w as greatly reduced,bu t there w ere trem endou s differences am ong tassel FSR of hap lo id induced from differen t sou rce m aterials.T he low est p ercen tage of hap lo id p lan t that shed po llen s w as5%,w h ile the h ighest w as40%.A negative(o r po sitive)co rrelati on tendency w as show n betw een FSR of hap lo id tassel and tem p eratu re(o r tem p eratu re difference betw een day and n igh t)change du ring early grow th p eri od of hap lo id p lan t.In ch rom o som e doub ling treatm en t of hap lo id,the best effect w as ach ieved by in jecting seedlings w ith co lch icine.U sing th is m ethod to treat hap lo ids,the p ercen tage of po llen shedding p lan ts cou ld reach23%,3.6ti m es h igher than that of un treated CK.Key words M aize;H ap lo id;Inflo rescen t fertilizati on;T em p eratu re;Ch rom o som e doub ling我们通过对玉米孤雌生殖诱导材料Stock6的改良,育成了多标记,高频孤雌生殖诱导系——农大高诱1号[1]。
转载遗传学课后答案三[转载]遗传学课后答案三000第七章细菌和病毒的遗传3. 试比较大肠杆菌和玉米的染色体组。
答:大肠杆菌玉米染色体一条环状双链DNA形成的染色体十对线状染色体基因个数少多基因之间的关系连锁独立,连锁连锁图距时间,交换值交换值、 4.对两对基因的噬菌体杂交所测定的重组频率如下:a-b+×a+b- 3.0 %a-c+×a+c- 2.0%b-c+×b+c- 1.5%试问:(1) a、b、c三个突变在连锁图上的次序如何?为什么它们之间的距离不是累加的?(2) 假定三因子杂交,ab+c×a+bc+,你预期哪两种类型的重组体频率最低?(3)计算从(2)所假定的三因子杂交中出现的各种重组类型的频率。
解:噬菌体杂交能够在寄主中形成完整的二倍染色体,可以完全配对,所以噬菌体杂交中的基因重组与高等生物的遗传重组的分析方法完全相同。
本题相当于三个两点测验结果。
(1)3个相互连锁的基因a,b,c,重组频率越高,基因之间的距离越远,比较它们两两重组频率可知:a与b之间的遗传距离最大,c则是位于ab之间。
由于两点测验忽略了双交换,所以它们之间的距离不是累加的。
(2)ab+c×a+bc+是三点测验,双交换型重组型的频率最低,由于c位于ab之间,所以ab+ c+和a+b c应该最少。
(3)首先对照两点测验结果推算双交换值:对于ac b+×a+c+b 产生的6种重组型为:当对ac进行两点测验时:则a c+b,a+c b+,ac+b+, a+cb都是重组类型,所以两点测验与三点测验的结果相同;同样对cb进行两点测验时:a cb、a+c+b+、ac+b+、a+cb都是重组类型,与两点测验与三点测验的结果相同;对ab进行两点测验时:只包括了a c+b、a+c b+ 、a cb、 a+c+b+四种重组类型,而双交换ac+b+ 和a+cb却不是重组型。
已知ac重组值=2.0%,cb重组值=1.5%,根据三点测验,ab之间的重组值应该=2.0 %+1.5 %=3.5 %,它与两点测验所得非3.0 %相差两个双交换值,即2×双交换值=0.5%双交换值为0.25%。
河南农业科学,2021,50(1):27-34Journal of Henan Agricultural Sciencesdoi :10.15933/ki.1004-3268.2021.01.004收稿日期:2020-06-23基金项目:河南省农业科学院自主创新专项基金(2020ZC05);河南省财政预算项目(2020CY01)作者简介:李晶晶(1983-),女,河南洛阳人,助理研究员,博士,主要从事玉米种质资源评价研究㊂E -mail:jingjingli206725@我国主推玉米品种亲本的遗传结构解析李晶晶1,张文洋2,王利锋1,王㊀浩1,李会勇1(1.河南省农业科学院粮食作物研究所,河南郑州450002;2.河南农业大学生命科学学院,河南郑州450002)摘要:基于56K 玉米基因芯片对我国常用玉米骨干亲本自交系进行遗传结构解析,并对我国主推玉米品种的亲本进行杂种优势模式分析,以期为玉米育种提供指导和参考㊂结果表明,从56000个单核苷酸多态性(SNP )位点中共筛选到35261个高质量SNP 标记,所检测到的最小等位基因频率(MAF )平均值为0.28,有12.56%的SNP 位点处于0.45ɤMAFɤ0.50,具有较高的多态性水平;多态信息含量(PIC )为0.10~0.50,平均值为0.37㊂聚类分析结果表明,71份玉米自交系共划分为5个类群,其中,Ⅰ类群是以PH6WC 为代表的坚秆综合种(BSSS )类种质;Ⅱ类群以PH4CV ㊁迪卡517父本和登海505父本等父本自交系为主;Ⅲ类群以Reid ㊁P 群及欧洲父本自交系为主;Ⅳ类群以综3和综31为代表的国内种质为主;Ⅴ类群以SPT ㊁Suwan 及CIMMYT 热带种质为主㊂同时,针对我国16个主推玉米品种的亲本自交系SNP 差异,共筛选出7615个多态位点和7592个保守位点㊂关键词:玉米杂交种亲本;自交系;单核苷酸多态性;遗传相似度;聚类分析;杂种优势中图分类号:S513㊀㊀文献标志码:A㊀㊀文章编号:1004-3268(2021)01-0027-08Genetic Structure Analysis of Parental Inbred Lines ofMain Maize Hybrid Varieties in ChinaLI Jingjing 1,ZHANG Wenyang 2,WANG Lifeng 1,WANG Hao 1,LI Huiyong 1(1.Cereal Crop Research Institute,Henan Academy of Agricultural Sciences,Zhengzhou 450002,China;2.College of Life Science,Henan Agricultural University,Zhengzhou 450002,China)Abstract :Genetic structure of parental inbred lines of the common maize varieties was analyzed using56K maize gene chip,and heterosis modes of parental inbred lines of the main maize varieties wereanalyzed,so as to provide guidance and reference for maize breeding.The results showed that a total of 35261high-quality single nucleotide polymorphism(SNP)markers were obtained from 56000SNPs,theaverage of minimum allele frequency (MAF)was 0.28,the MAF of 12.56%of the SNP markers were0.45 0.50,the polymorphism level was high.Polymorphic information content(PIC)was 0.10 0.50,with an average of 0.37.The results of cluster analysis showed that,five groups were divided,of which,group Ⅰwas mainly BSSS germplasm,which was represented by PH6WC;group Ⅱmainly containedPH4CV,male parents of hybrid DK517and DH605and so on;group Ⅲcontained Reid,P groupgermplasm and European male parents;group Ⅳcontained domestic lines,such as Zong 3and Zong 31;group Ⅴcontained classic SPT germplasm,Suwan and CIMMYT tropical germplasm.At the same time,the parental SNP differences of 16maize hybrids were analyzed,and a total of 7615polymorphic sites and7592conserved sites were selected.Key words :Maize hybrid parent;Inbred line;Single nucleotide polymorphism;Genetic similarity;Cluster analysis;Heterosis河南农业科学第50卷㊀㊀玉米是重要的粮食作物㊁饲料作物和工业原料,是商业化程度最高和杂种优势利用最成功的作物㊂目前,我国玉米育种中应用的种质资源主要来源于瑞德(Reid)种质㊁兰卡斯特(LAN)种质㊁唐四平头(SPT)种质㊁旅大红骨(LRC)种质㊁P群种质㊁欧洲种质㊁热带种质等[1]㊂Reid种质与LAN种质是美国玉米杂交种最常用的种质来源[2]㊂我国的Reid种质主要来源于M14㊁W24㊁W59E㊁B73等自交系,育成了掖107㊁U8112㊁掖478㊁铁7922㊁郑58等一批优良的国内玉米自交系[3]㊂LAN种质主要来自Mo17㊁A619Ht㊁Va35等自交系,培育了自330㊁PHB1M等一批国内常用的骨干自交系,选育了中单2号等主要杂交种㊂SPT种质和LRC种质是我国玉米杂交种最常用的自交系,其中,LRC种质分别与Reid种质以及Mo17等自交系组配了大量的玉米杂交种,如丹玉13㊁东单60等;SPT种质具有配合力高㊁适应性强等特点,其衍生的玉米自交系组配了郑单958㊁安玉5号等杂交种㊂P群种质是从先锋杂交种P7859或其相似杂交种中培育出来的自交系,又称为温热带种质,其衍生的自交系87-1组配的玉米杂交种豫玉22,自交系齐319组配的玉米杂交种鲁单981,在我国玉米生产中发挥了巨大的作用㊂P 群种质具有产量潜力高㊁抗逆性强㊁根系发达㊁持绿性好等特点,代表性材料包括Tuxpeno㊁Suwan㊁ETO 等种质[4-6]㊂欧洲种质具有早熟㊁耐密㊁抗倒等适宜机械化收获的特点㊂近些年,德国KWS种业公司培育的德美亚系列在我国东北地区大面积推广,推进了欧洲种质在我国玉米育种中的应用㊂玉米是一种典型的异交作物,表现极端的杂种优势,有效利用杂种优势对提高玉米单产具有重大意义,划分合理的杂种优势群,建立相应的杂种优势模式,可有效提高选配杂交组合的效率[7]㊂研究者对我国玉米种质的遗传评价从未停止㊂比较前人的研究结果发现,由于所用材料的差异㊁分子标记类型和数量的差异,对不同玉米种质的遗传评价和聚类分析结果存在稍微差异[8-10],一般都会有LRC种质㊁Reid种质㊁LAN种质等,还有一些研究划分出P 群种质㊁改良Reid种质等㊂目前,我国玉米生产上推广的杂交种数量繁多㊁杂种优势模式错综复杂,在玉米育种实践过程中,多种杂种优势模式并存㊁不同来源的玉米种质没有融合成核心应用种质,不能形成有效的竞争力㊂随着玉米育种实践的不断推进,大量优异玉米种质被不断培育㊁释放和应用㊂因此,对目前主推玉米品种亲本自交系的血缘关系进行遗传解析,对已有杂种优势模式和创新杂种优势模式的各类群玉米自交系进行系统分析,可促进玉米优异种质资源利用效率的提高,加快玉米遗传改良进程;同时对主要杂交种的亲本自交系相关单核苷酸多态性(SNP)位点进行分析,可促进预测玉米杂种优势的分子标记的开发与利用㊂1㊀材料和方法1.1㊀试验材料本试验共收集国内外常用玉米骨干自交系71份(表1),包括我国主推玉米品种的亲本自交系和欧美热带自交系,涵盖我国目前主要玉米自交系的杂种优势群㊂表1㊀71份玉米自交系基本信息Tab.1㊀The basic information of71maize inbred lines82㊀第1期李晶晶等:我国主推玉米品种亲本的遗传结构解析续表1㊀71份玉米自交系基本信息1.2㊀DNA 提取及基因分型用CTAB 法提取71份玉米自交系幼嫩叶片的DNA 并进行质量检测㊂采用中玉金标记(北京)生物技术股份有限公司开发的玉米56K SNP 芯片进行基因型分析,依据质量评估值DQC >0.82和标记检出率CR>0.97对样品质控,使用Axiom AnalysisSuite 软件进行SNP 聚类的基因分型㊂1.3㊀SNP 数据分析用Tassel 5.0对基因型进行基本统计,包括每个样品的缺失率(Missing rate )㊁杂合率(Hybridrate)以及SNP 的最小等位基因频率(Minor allele frequency,MAF)[11]㊂以缺失率<10%和MAF >0.05的标准筛选高质量的SNP 标记用于后续分析㊂利用Power Marker 3.25软件对上述SNP 位点进行遗传多样性分析,包括位点多态性信息含量(Polymorphism information content,PIC)[12],用UPGMA 算法计算两两自交系之间的遗传距离,采用R 软件里的hclust 进行聚类分析,并利用Figtree 软件进行聚类图的美化与显示[13]㊂1.4㊀主推玉米品种亲本的多态位点和保守位点分析针对16个主推玉米品种(表2),选取其对应亲本的基因型数据进行杂种优势位点分析,即多态位点和保守位点㊂多态位点分析主要是通过分析双亲间的多态位点,然后确立这些多态位点在整个玉米基因组上的明显富集;保守位点是指双亲同态标记,并确立这些保守位点在整个玉米基因组上的富集区域㊂表2㊀我国16个主推玉米品种及其杂种优势模式Tab.2㊀Sixteen main maize varieties and their heterotic patterns in China杂种优势模式Heterotic patterns品种Cultivar坚秆综合种ˑLAN BSSS ˑLAN迪卡517㊁迪卡516㊁先玉045㊁先玉047㊁先玉335㊁先玉1111㊁华美1号SPT ˑ其他SPT ˑOther郑单958㊁登海605㊁宇玉30㊁吉单27欧洲母本ˑ欧洲父本EUROM ˑEUROF德美亚1号㊁德美亚2号㊁德美亚3号㊁KWS9384㊁KWS33762㊀结果与分析2.1㊀玉米自交系SNP 分析利用玉米56K SNP 芯片对71份玉米自交系进行了全基因组扫描,共筛选出35261个高质量的SNP 标记㊂检测结果(表3)显示,SNP 标记缺失率为0~9.52%,平均值为0.52%㊂SNP 的缺失率低,芯片获得的SNP 质量较好㊂SNP 标记杂合率变幅为0~20.00%,平均为2.60%㊂这表明本研究所选用的玉米自交系均高度纯合㊂MAF 平均值为0.28,92河南农业科学第50卷其中0.45ɤMAFɤ0.50的SNP位点(4430个)占12.56%,具有较高的多态性水平(图1)㊂PIC为0.10~0.50,平均值为0.37㊂其中,PIC< 0.25的SNP位点为7892个,占22.38%;0.45<PIC< 0.50的SNP位点为12820个,占36.36%(图1)㊂依据BOTSTEIN等[14]的PIC标注,PICȡ0.5时为高度多态性,0.25ɤPIC<0.5时为中度多态性,PIC< 0.25时为低度多态性,绝大多数SNP标记都为中度多态性㊂从多态性位点在各染色体上的分布情况来看(图2),第1染色体上位于基因或非基因区域的多态性SNP位点较多,其次是第3㊁4㊁5染色体;第2染色体上的多态性SNP位点相对较少,其中位于基因区域的多态性位点有870个,而非基因区的有1172个;其余染色体上多态性SNP位点均在2700个以上,位于基因区域的多态性SNP位点均在1100个以上㊂表3㊀71份玉米自交系SNP标记基本信息Tab.3㊀Basic information of SNPs in71maize inbred lines 参数Parameter平均值Average value范围Range 缺失率/%Missing rate0.520.00~9.52杂合率/%Hybrid rate 2.600.00~20.00最小等位基因频率MAF0.280.05~0.50图1㊀71份玉米自交系基于56K芯片的MAF和PICFig.1㊀MAF and PIC among71maize inbred lines based on56Kchip图2㊀多态性SNP位点在玉米染色体上的分布Fig.2㊀Distribution of polymorphic SNP locuson maize chromosomes2.2㊀玉米自交系聚类分析聚类分析(图3)结果表明,71份玉米自交系间遗传距离为0.302~0.998,平均值为0.525㊂其中,自交系B73与Mo17之间遗传距离最大,自交系KWS9384父本与KWS3376父本之间遗传距离最小㊂71份玉米自交系被划为5个类群㊂Ⅰ类群中,PH6WC和先玉987母本㊁先玉047母本㊁先玉111母本㊁PHB47的遗传相似度很高,迪卡517母本与迪卡516母本的遗传相似度很高,华美1号母本与PHB47的遗传相似度很高,U8112和铁7922遗传相似度很高㊂该类群主要是坚秆综合种(BSSS)类种质㊂Ⅱ类群中,主要有PH4CV㊁迪卡517父本和登海505父本等自交系及其改良系,以及德美亚系列母本自交系㊂Ⅲ类群中,掖478㊁沈5003㊁铁C8605-2㊁丹9046遗传相似度很高,属于经典Reid种质;豫自87-1㊁齐319,X178㊁沈137㊁P138遗传相似度很高,属于经典的P群种质;另外,德美亚3号父本㊁KWS3376父本㊁KWS9384父本等欧洲父本群自交系的遗传相似度较高,也被聚于该类群中㊂Ⅳ类群中,综31㊁综3㊁自330㊁OH43遗传相似度很高,郑58㊁吉853㊁丹340㊁C052遗传相似度很高㊂Ⅴ类群中,黄早四㊁黄野四㊁昌7-2㊁鲁单818父本遗传相似度很高,属于经典SPT种质;另外,还包括Suwan1611种质以及来源国际玉米小麦改良中心CIMMYT的CML539㊁CML52等种质㊂2.3㊀主推玉米品种亲本自交系的多态位点和杂合位点分析由表4可知,在BSSSˑLAN的杂种优势模式中筛选出8809个多态位点和8665个保守位点;在SPTˑOther的杂种优势模式中筛选出8216个多态位点和8290个保守位点;在EUROMˑEUROF的杂种优势模式中筛选出8334个多态位点和8383个保守位点㊂这些多态位点和保守位点在玉米10条03㊀第1期李晶晶等:我国主推玉米品种亲本的遗传结构解析染色体上分布不均匀,主要分布在第1 5染色体上,SNP位点数为853~1397个;第6 10染色体上多态位点和保守位点较少,SNP位点数为517~783个,其中第10染色体上分布最少㊂针对16个主推玉米品种亲本间多态位点和保守位点进行染色体区域富集(图4),共得到多态位点7615个㊁保守位点7592个,其中第1染色体上最多,其次是第5染色体,第9和第10染色体上较少㊂同时,未发现16个主推玉米品种亲本间存在共同的多态位点,但有8个多态位点是在15个主推玉图3㊀71份玉米自交系的聚类分析Fig.3㊀Cluster analysis of71maize inbred lines表4㊀主推玉米品种的杂种优势模式的多态性位点和保守位点的染色体分布情况Tab.4㊀The chromosome distribution of polymorphic locus and conserved locus of differentheterotic modes of main maize varieties染色体Chromosome坚秆综合种ˑ兰卡斯特BSSSˑLAN多态位点Ploy locus保守位点Mono locus唐四平头ˑ其他SPTˑOther多态位点Ploy locus保守位点Mono locus欧洲母本ˑ欧洲父本EUROMˑEUROF多态位点Ploy locus保守位点Mono locus 1139713761305133113171300 2979961949926962963 3977933922926923939 4934921879853894869 510361029961978997994 6778783749747722724 7736734646686686710 8754745711694722723 9637614577606539594 10581569517543572567总计Total88098665821682908334838313河南农业科学第50卷米品种亲本间筛选到的,集中分布在第1染色体(6个)和第3染色体(2个)上(表5)㊂在第1染色体上的多态位点,涉及GRMZM2G005844和GRMZM2G158446基因,其中GRMZM2G005844编码甲基转移酶MT-A70家族蛋白㊂第1染色体上,除AX-86323755和AX-86310392以外的其余5个SNP位点均在吉单27的双亲(四287和四144)中没有多态性,而在其余14个主推玉米品种的双亲中具有多态性㊂同时,在16个主推玉米品种亲本间也未筛选到共同存在的保守位点,但有3个保守位点在15个主推玉米品种亲本间筛选到,涉及基因GRMZM2G006763和GRMZM2G030877,它们分别编码PPR(Pentatricopeptide repeat)超家族蛋白㊁bZIP (Basic leucine zipper)转录因子超家族蛋白(表6)㊂A:多态位点分布;B:保守位点分布A:Polymorphic loci distribution;B:Conserved loci distribution图4㊀3种玉米杂种优势模式的多态位点和保守位点分布Fig4㊀Distribution of polymorphic loci and conserved loci on genome under three heterosis modes表5㊀15个主推玉米品种亲本间多态位点分析Tab.5㊀Polymorphic sites among parents of15main maize varietiesSNP位点SNP locus染色体Chromosome位置/bpPosition基因Gene注释信息AnnotationAX-86323755123604591GRMZM2G005844甲基转移酶MT-A70家族蛋白AX-862406361167815008AX-863072941167815161AX-862655581168088320GRMZM2G158446AX-863072991168091438GRMZM2G158446AX-862857171168091513GRMZM2G158446AX-86310392310537552AX-863009183196852736GRMZM2G049654表6㊀15个主推玉米品种亲本间保守位点分析Tab.6㊀Conservative sites among parents of15main maize varietiesSNP位点SNP locus染色体Chromosome位置/bpPosition基因Gene注释信息AnnotationAX-862452623184419019GRMZM2G006763PPR超家族蛋白AX-862897533184420146GRMZM2G006763PPR超家族蛋白AX-862709174192662031GRMZM2G030877bZIP转录因子超家族蛋白3㊀结论与讨论种质资源是玉米育种的物质基础,而玉米骨干亲本更是种质资源中最优良的一类,具有极其重要的育种价值[3]㊂追溯玉米骨干亲本自交系的形成历史,解析其遗传特征,对指导新型种质创新具有重要借鉴意义㊂近年来,随着分子标记技术的快速发展,在分子水平上研究玉米遗传的多样性越来越方便㊂已有诸多学者利用SSR标记对玉米的遗传多样性进行分析并划分类群[15-16]㊂相比于SSR标记,SNP标记拥有更高的质量和数量,利用其对种质资源划分杂种优势群,特别是对于系谱不清的自交系, 23㊀第1期李晶晶等:我国主推玉米品种亲本的遗传结构解析为还原骨干亲本形成提供了重要遗传信息[17-18]㊂本研究通过玉米56K基因芯片对71份玉米骨干自交系进行聚类分析,划分结果同其他研究者的类群划分结果整体一致[19-21],但略有不同㊂郑58选自掖478的田间杂株,掖478被认为是其一个亲本,但在本研究中郑58与吉853㊁丹340㊁C052等遗传相似度较高,与掖478遗传相似度较低,可能是由于郑58中来源掖478的染色体片段相对较少造成的㊂本研究在聚类分析中还发现,以PH4CV㊁Mo17和先玉047父本为代表的美系自交系,与德美亚系列母本以及KWS9384母本等欧洲血缘自交系的遗传关系较近,在育种实践中可将这2类血缘进行融合从而对自交系进行改良㊂滕文涛等[22]依据84个玉米自交系杂种优势群划分结果,以及不同杂种优势群自交系组配杂交种的配对关系,将我国广泛利用的玉米杂交种归纳出15个主要杂种优势模式,其中Reid群ˑ温热种质㊁Reid群ˑ自330系㊁Reid群ˑSPT群㊁自330系ˑ温热种质和LAN群ˑSPT群等为我国主要的杂种优势模式㊂特别是Reidˑ温热种质和自330ˑ温热种质已成为全国主要的杂种优势模式[23]㊂获2007年国家科技进步一等奖的郑单958(郑58ˑ昌7-2),作为我国种植最广泛的品种,其杂种优势模式为改良Reid群ˑSPT群,目前仍是黄淮海主产区最重要的杂种优势模式之一㊂此外,获1984年国家发明一等奖的中单2号(Mo17ˑ自330)㊁2004年国家发明二等奖的豫玉22(综3ˑ87-1)以及获2009年国家科技进步二等奖的鲁单981(齐319ˑLx9801),上述3个杂交种的杂种优势模式分别属LAN群ˑ自330系㊁自330系ˑP群㊁P群ˑSPT群,均是利用国内群ˑ国外群杂种优势模式组配的优良杂交种㊂利用SNP标记对种质资源的杂种优势群进行划分,可以指导杂交种组配,避免大量的盲目测配,从而提高新自交系利用效率[12,21]㊂对3种杂种优势模式的主推品种的亲本进行多态位点和保守位点筛选,发现在BSSSˑLAN杂种优势模式筛选出的多态位点和保守位点最多,且多态位点数目高于保守位点,而SPTˑOther和EUROMˑEUROF杂种优势模式的多态位点和保守位点略少,且多态位点与保守位点的数目接近,这可能是因为BSSSˑLAN杂种优势模式的遗传基础来源更广,使其比另外2种杂种优势模式的玉米品种具有更丰富的多样性位点㊂参考文献:[1]㊀王建军,雍洪军,张晓聪,等.12个外来玉米群体与我国主要种质配合力效应和杂种优势分析[J].作物学报,2012,38(12):2170-2177.WANG J J,YONG H J,ZHANG X C,et biningability and heterosis effects between12exotic maizepopulations and domestic germplasm[J].ActaAgronomica Sinica,2012,38(12):2170-2177. [2]㊀孟义江,严建兵,滕文涛,等.1999 2001年中国主要玉米杂交种遗传基础的变化趋势及三大种质类群在育种中的应用[J].中国农业科学,2010,43(4):670-679.MENG Y J,YAN J B,TENG W T,et al.Trends in geneticdiversity among widely used inbreds from1991to2001inChina and application of three major germplasm groups inmaize breeding[J].Scientia Agricultura Sinica,2010,43(4):670-679.[3]㊀黎裕,王天宇.我国玉米育种种质基础与骨干亲本的形成[J].玉米科学,2010,18(5):1-8.LI Y,WANG T Y.Germplasm base of maize breeding inchina and formation of foundation parents[J].Journal ofMaize Sciences,2010,18(5):1-8.[4]㊀TALLURY S P,GOODMAN M M.Experimental evaluation ofthe potential of tropical germplasm for temperate maizeimprovement[J].Theoretical and Applied Genetics,1999,98(1):54-61.[5]㊀郭向阳,王安贵,吴迅,等.热带玉米Tuxpeno种质形成㊁改良及育种潜势分析[J].玉米科学,2019,27(2):10-15.GUO X Y,WANG A G,WU X,et al.Analysis ofdevelopment,improvement and breeding potential fortropical maize germplasm Tuxpeno[J].Journal of MaizeSciences,2019,27(2):10-15.[6]㊀陈泽辉,祝云芳,王安贵,等.玉米Tuxpeno和Suwan种质的改良研究[J].贵州农业科学,2010,38(2):1-4.CHEN Z H,ZHU Y F,WANG A G,et al.Improvement ofTuxpeno and Suwan germplasm in maize[J].GuizhouAgricultural Sciences,2010,38(2):1-4.[7]㊀刘忠祥,寇思荣,何海军,等.155份玉米自交系的类群鉴定和主成分分析[J].河南农业科学,2012,41(6):19-23.LIU Z X,KOU S R,HE H J,et al.Principal componentanalysis and group identification of155maize inbred lines[J].Journal of Henan Agricultural Sciences,2012,41(6):19-23.[8]㊀赵久然,李春辉,宋伟,等.利用SSR标记解析京科968等系列玉米品种的杂优模式[J].玉米科学,2017,25(5):1-8.ZHAO J R,LI C H,SONG W,et al.Elaboration ofheterotic pattern in a series of maize varieties by SSRmarkers[J].Journal of Maize Sciences,2017,25(5):33河南农业科学第50卷1-8.[9]㊀WANG R H,YU Y T,ZHAO J R,et al.Populationstructure and linkage disequilibrium of a mini core set ofmaize inbred lines in China[J].Theoretical and AppliedGenetics,2008,117(7):1141-1153.[10]㊀YU Y,WANG R,SHI Y,et al.Genetic diversity andstructure of the core collection for maize inbred lines inChina[J].Maydica,2007,52(2):181-194. [11]㊀曹文波.中国玉米骨干自交系遗传多样性研究[D].武汉:华中师范大学,2008.CAO W B.The study on the genetic diversity of Chineseelite corns[D].Wuhan:Central China NormalUniversity,2008.[12]㊀吴金凤,宋伟,王蕊,等.利用SNP标记对51份玉米自交系进行类群划分[J].玉米科学,2014,22(5):29-34.WU J F,SONG W,WANG R,et al.Heterotic grouping of51maize inbred lines by SNP markers[J].Journal ofMaize Sciences,2014,22(5):29-34.[13]㊀鲁丽敏,孙苗,张景博,等.生命之树及其应用[J].生物多样性,2014,22(1):3-20.LU L M,SUN M,ZHANG J B,et al.Tree of life and itsapplications[J].Biodiversity Science,2014,22(1):3-20.[14]㊀BOTSTEIN D,WHITE R L,SKOLNICK M,et al.Construction of a genetic linkage map in man usingrestriction fragment length polymorphisms[J].AmericanJournal of Human Genetics,1980,32(3):314-331.[15]㊀王利锋,杜海英,张艳,等.河南省部分玉米地方品种主要产量性状的配合力分析[J].河南农业科学,2012,41(2):37-40.WANG L F,DU H Y,ZHANG Y,et al.Analysis ofcombining ability on maize yield traits in maize landracesof Henan Province[J].Journal of Henan AgriculturalSciences,2012,41(2):37-40.[16]㊀王凤格,田红丽,赵久然,等.中国328个玉米品种(组合)SSR标记遗传多样性分析[J].中国农业科学,2014,47(5):856-864.WANG F G,TIAN H L,ZHAO J R,et al.Geneticdiversity analysis of328maize varieties(hybridizedcombinations)using SSR markers[J].ScientiaAgricultura Sinica,2014,47(5):856-864. [17]㊀JONES E S,SULLIVAN H,BHATTRAMAKKI D,et al.A comparison of simple sequence repeat and singlenucleotide polymorphism marker technologies for thegenotypic analysis of maize(Zea mays L.)[J].Theoretical and Applied Genetics,2007,115(3):361-371.[18]㊀王文斌,徐淑兔,高杰,等.基于SNP标记的玉米自交系遗传多样性分析[J].玉米科学,2015,23(2):41-45.WANG W B,XU S T,GAO J,et al.Analysis of geneticdiversity of maize inbred lines based on SNP markers[J].Journal of Maize Sciences,2015,23(2):41-45.[19]㊀XIE C X,ZHANG S H,LI M S,et al.Inferring genomeancestry and estimating molecular relatedness among187Chinese maize inbred lines[J].Journal of Genetics andGenomics,2007,34(8):738-748.[20]㊀赵久然,李春辉,宋伟,等.基于SNP芯片揭示中国玉米育种种质的遗传多样性与群体遗传结构[J].中国农业科学,2018,51(4):626-634.ZHAO J R,LI C H,SONG W,et al.Genetic diversityand population structure of important Chinese maizebreeding germplasm revealed by SNP-chips[J].ScientiaAgricultura Sinica,2018,51(4):626-634. [21]㊀姜思奇,郭瑞,张敖,等.利用核心SNP标记划分辽宁省常用玉米自交系杂种优势群的研究[J].玉米科学,2018,26(4):17-23.JIANG S Q,GUO R,ZHANG A,et al.Heterotic groupingby core SNP markers for maize inbred lines widely usedin Liaoning Province[J].Journal of Maize Sciences,2018,26(4):17-23.[22]㊀滕文涛,曹靖生,陈彦惠,等.十年来中国玉米杂种优势群及其模式变化的分析[J].中国农业科学,2004,37(12):1804-1811.TENG W T,CAO J S,CHEN Y H,et al.Analysis ofmaize heterotic groups and patterns during past decadein China[J].Scientia Agricultura Sinica,2004,37(12):1804-1811.[23]㊀孙琦,李文才,张发军,等.2001~2012年国审玉米品种亲本自交系系谱来源分析[J].玉米科学,2014,22(6):6-11,15.SUN Q,LI W C,ZHANG F J,et al.Analysis on thepedigree of the parental lines of the maize hybridsapproved by the nation from2001to2012[J].Journal ofMaize Sciences,2014,22(6):6-11,15.43。
作物学报 ACTA AGRONOMICA SINICA 2022, 48(2): 304 319 / ISSN 0496-3490; CN 11-1809/S; CODEN TSHPA9 E-mail: zwxb301@本研究由国家重点研发计划项目(2018YFD0100203)和国家现代农业产业技术体系建设专项(玉米, CARS-02-64)资助。
This study was supported by the National Key Research and Development Program of China (2018YFD0100203) and the Agricultural Research System (Maize, CARS-02-64).*通信作者(Corresponding authors): 徐淑兔, E-mail: Shutuxu@; 薛吉全, E-mail: xjq2934@第一作者联系方式: E-mail: qujz0220@Received (收稿日期): 2021-01-06; Accepted (接受日期): 2021-04-26; Published online (网络出版日期): 2021-06-03. URL: https:///kcms/detail/11.1809.S.20210602.1336.002.htmlDOI: 10.3724/SP.J.1006.2022.13002基于全基因组关联分析解析玉米籽粒大小的遗传结构渠建洲1,2 冯文豪1 张兴华1,2 徐淑兔1,2,* 薛吉全1,2,*1西北农林科技大学农学院 / 农业农村部西北旱区玉米生物与遗传改良重点实验室, 陕西杨凌 712100; 2 陕西省玉米工程技术研究中心, 陕西杨凌 712100 摘 要: 玉米籽粒大小是产量重要构成因子之一, 也是受多基因调控的复杂数量性状, 挖掘玉米籽粒大小相关性状的关键调控基因, 将有助于提高玉米的产量。
2023届高考生物热点猜测特训——遗传模式植物“玉米”知识背景:玉米是一年生草本植物,在禾本科中植株较为高大,一般株高在2~3m,且雌雄同株异花,雄花序生长于植株顶部,雌花序生长于植株中部,这就决定了玉米最重要的生物学特性——异花授粉。
在自然状态下,玉米天然异交率可达95%以上,相邻种植在方圆300m之内的不同玉米品种之间很容易发生串粉,造成生物学混杂;在人为控制下,连续自交还会导致玉米生长严重衰退,而杂交则使玉米生长势加强,即产生杂种优势。
玉米的这一生物学特性虽然为配制玉米杂交种、利用其杂种优势提供了便利,同时也为种质资源繁殖和保存增加了难度。
玉米是C4作物,也是短日照作物,要求光强、光质都较高,对日照时数也有比较严格的要求,特别在引种和资源更新繁殖时,对起源于不同生态区的玉米资源要特别注意,若温带品种引入热带,会使植株矮小,提早抽雄散粉,使产量降低或绝收;相反,若热带品种引入温带,则会使植株高大,茎叶繁茂,抽雄散粉推迟,甚至不能进入生殖生长阶段,导致绝产。
2022年全国各地模拟题(部分)1.(2022·辽宁辽阳·一模)玉米是雌雄同株异花植物,其宽叶(A)与窄叶(a)是一对相对性状,黄粒(B)与白粒(b)是一对相对性状。
现有一株宽叶白粒玉米和一株窄叶黄粒玉米作亲本杂交得F1,F1自交得F2,F2中宽叶黄粒∶窄叶黄粒∶宽叶白粒∶窄叶白粒=9∶15∶3∶5。
下列有关该实验的叙述错误的是()A.与豌豆相比,利用玉米进行杂交实验的优势是无须去雄B.这两对性状的遗传遵循自由组合定律C.亲木的基因型为Aabb和aaBBD.理论上F1自由传粉产生窄叶白粒植株所占比例为5/162.(2022·重庆一中模拟预测)某研究所将拟南芥的三个耐盐基因SOS1、SOS2、SOS3导入玉米,筛选出成功整合的耐盐植株(三个基因都表达才表现为高耐盐性状)。
下图表示三个基因随机整合的情况,让四株转基因植株自交,后代中高耐盐性状的个体所占比例为50%的是()A.甲B.乙C.丙D.丁3.(2022·浙江温州·二模)某玉米植株产生的配子种类及比例为YR:Yr:yR:yr=1:1:1:1,除花粉YR只有50%具有受精能力外,其余均正常。