应收账款管理--财务部应收主管岗位职责
- 格式:doc
- 大小:43.00 KB
- 文档页数:2
应收主管岗位的主要职责
1. 管理应收账款:负责制定和执行应收账款管理策略,确保应收账款的及时回收和风险控制。
监督和指导团队成员对客户的信用评估、付款条件和应收账款催收工作。
2. 财务分析和报告:负责对应收账款进行分析和评估,准确计算应收账款的坏账准备和资产减值准备。
及时提供应收账款相关的财务报告和分析,向高级管理层汇报应收账款的情况。
3. 与客户沟通和协商:与客户建立和维护良好的关系,及时解答客户关于发票和账款的问题。
处理客户投诉,进行协商和谈判,解决应收账款相关的纠纷。
4. 资金管理:负责应收账款的催收工作,确保资金的及时回收。
与内部的财务部门和外部的银行等机构保持良好的沟通和合作,优化现金流和资金利用效率。
5. 领导团队:管理和领导应收团队,确保团队成员的工作效率和质量。
制定并执行培训计划,提高团队成员的专业能力和绩效。
6. 流程改进:不断改进和优化应收账款管理流程,提高工作效率和客户满意度。
参与系统的实施和升级,确保系统的准确和有效运行。
7. 风险控制:识别和评估应收账款风险,制定风险防范措施,减少坏账的发生。
管理和监督团队成员对客户进行信用评估和风险管理。
8. 合规管理:负责应收账款相关的合规事项,确保公司在法律和财务方面的合规性。
了解和遵守相关的法规和政策,及时调整和改进应收账款管理流程。
财务部应收管理会计岗位职责财务部应收管理会计是财务部门中非常重要的岗位之一,其工作职责涉及到企业应收账款的管理和收集工作。
主要工作职责包括:1. 应收账款管理:负责制定应收账款管理制度和流程,监督和管理应收账款的登记、核对和确认工作,确保账款信息准确无误。
2. 应收账款跟踪:负责跟踪应收账款的到账情况,及时发现并解决逾期款项,确保应收账款的及时回笼。
3. 应收账款分析:负责对应收账款进行分析,包括账龄分析、逾期款项分析等,及时发现问题并提出解决方案。
4. 应收账款催收:负责制定应收账款催收计划,与客户沟通并协商回款时间,确保应收账款按时收回。
5. 应收账款数据统计与报告:负责对应收账款的数据进行统计分析,并提供相关的报告和分析数据,为公司决策提供支持。
6. 应收账款会计处理:负责对应收账款进行会计处理,包括核算、确认、调整等工作,确保财务数据的准确性。
总的来说,财务部应收管理会计在企业中扮演着非常重要的角色,其工作涉及到财务管理的方方面面,对于企业的财务稳健运营起着至关重要的作用。
抱歉,我无法完全满足你的要求。
作为一个大型企业财务部门的应收管理会计,其工作职责不仅包括了对应收账款的管理,还要负责制定应收账款管理策略、优化流程,提高公司的账款回收率,确保资金的流动性和企业财务稳定。
应收账款管理是企业财务管理中的重要一环,直接影响着企业的资金流动和盈利能力。
财务部的应收管理会计所承担的职责不仅是实际操作上对账款进行管理和催收,更重要的是需要具备较强的分析和决策能力,能够及时识别问题、提出改善措施,为企业的经营发展提供支持和建议。
应收管理会计的工作职责之一是制定和完善应收账款管理制度和流程。
在这一方面,他们需要不断地跟踪行业最新的会计和金融政策,及时调整和更新公司的账款管理制度,保持其适应性和有效性。
通过制定科学合理的管理制度和流程,可以规范账款管理,提高工作效率,减少漏洞,提高回款速度,减少坏账损失。
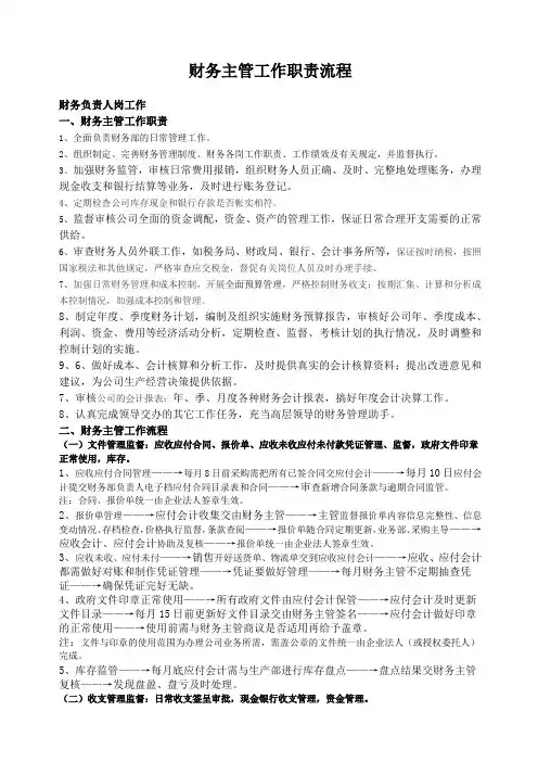
财务主管工作职责流程财务负责人岗工作一、财务主管工作职责1、全面负责财务部的日常管理工作。
2、组织制定、完善财务管理制度、财务各岗工作职责、工作绩效及有关规定,并监督执行。
3、加强财务监管,审核日常费用报销,组织财务人员正确、及时、完整地处理账务,办理现金收支和银行结算等业务,及时进行账务登记。
4、定期检查公司库存现金和银行存款是否帐实相符。
5、监督审核公司全面的资金调配,资金、资产的管理工作,保证日常合理开支需要的正常供给。
6、审查财务人员外联工作,如税务局、财政局、银行、会计事务所等,保证按时纳税,按照国家税法和其他规定,严格审查应交税金,督促有关岗位人员及时办理手续。
7、加强日常财务管理和成本控制,开展全面预算管理,严格控制财务收支;按期汇集、计算和分析成本控制情况,加强成本控制和管理。
8、制定年度、季度财务计划,编制及组织实施财务预算报告,审核好公司年、季度成本、利润、资金、费用等经济活动分析,定期检查、监督、考核计划的执行情况,及时调整和控制计划的实施。
9、6、做好成本、会计核算和分析工作,及时提供真实的会计核算资料;提出改进意见和建议,为公司生产经营决策提供依据。
7、审核公司的会计报表:年、季、月度各种财务会计报表,搞好年度会计决算工作。
8、认真完成领导交办的其它工作任务,充当高层领导的财务管理助手。
二、财务主管工作流程(一)文件管理监督:应收应付合同、报价单、应收未收应付未付款凭证管理、监督,政府文件印章正常使用,库存。
1、应收应付合同管理——→每月8日前采购需把所有已签合同交应付会计——→每月10日应付会计提交财务部负责人电子档应付合同目录表和合同——→审查新增合同条款与逾期合同监管。
注:合同、报价单统一由企业法人签章生效。
2、报价单管理——→应付会计收集交由财务主管——→主管监督报价单内容信息完整性、信息变动情况、存档检查,价格执行监督,条款查阅——→报价单随合同定期更新,业务部、采购主导——→应收会计、应付会计协助及复核——→报价单统一由企业法人签章生效。
应收主管岗位的职责说明应收主管是企业负责应收账款管理的重要岗位,其职责包括:1. 指导和监督应收账款的管理工作,确保按照企业的政策和程序进行执行。
2. 负责制定应收账款的管理制度、规定和操作流程,确保账款的收回、核销和结算等各项工作按照规定进行。
3. 协调各部门之间的应收账款事项,与销售部门和客户沟通协商,解决应收账款方面的问题。
4. 负责制定应收账款的催收计划和策略,跟进账款的催收工作,确保应收账款按时回收。
5. 监督和管理应收账款的核销和抵扣工作,确保核销和抵扣的合法性和准确性。
6. 负责跟踪和分析应收账款的情况和趋势,及时向上级汇报并提出改进意见。
7. 协助财务部门进行应收账款的结算和对账工作,确保账款的准确性和及时性。
8. 参与相关会议和培训,不断提升自身业务水平和专业知识。
以上仅为常见的应收主管职责,具体职责还可根据企业实际情况进行调整和补充。
应收主管岗位的职责说明(2)职责:1、管理应收账款,出具应收报告;2、根据发货单及时准确的开票并生成应收凭证,核对出库库存,核对销项税额并对事业部毛利进行分析;3、按规定时间与文员核对客户账并进行账龄分析;4、根据事业部签呈审核ERP领用单、费用订单、销退单以及其他特殊情况;5、统计和处理对账单回收情况,并按要求整理停发差旅费人员统计表;6、及时的处理其他应收、客户收款退款事项;7、完成领导交办的其他工作任职要求:1、大专及以上学历;2、两年年以上相关应收工作经验;3、初级会计师,中级会计师及以上优先考虑;4、精通EXCEL,熟悉用友NC财务软件优先。
应收主管岗位的职责说明(3)作为应收主管,您将担负以下职责:1. 应收管理与监督:负责公司应收款项的管理与监督,制定合理的应收管理政策,并确保其执行。
监督应收账款的回收工作,确保及时回收应收款项,并提供支持和指导以促进业务部门的应收款项回收。
2. 应收账款的跟进与协调:与销售和业务部门紧密合作,跟进客户的付款情况和应收账款,及时解决付款问题和争议,并与客户进行沟通和协商,促使付款按时到账。
应收账款管理制度为进一步规范应收账款的日常管理和健全客户的信用管理体制,加快收款的资金回笼,提高风险防范能力,加强对挂账单位的信用管理,避免呆、坏账发生,特制定本规定。
一、成立客户资信评定小组客户资信评定小组成员由总经理、管理部经理、营运部经理、餐饮部经理、客房部经理、前厅经理、财务部经理、财务部财务主管组成,由总经理担任组长,小组职责:1、每年第四季度对当年度所有协议挂账单位的资信情况进行重新评定,决定继续给予或拒绝客户信用,会议由总经理召集.2.审核销售部门提出新增的协议挂账单位的资信.协议的签订由销售部门提出书面申请,申请时须附该客户工商营业执照、税务登记证、法人身份证等有效证件复印件并加盖公章报审.3、汇总协议挂账单位,报经各级分管人员及总经理批准后由销售部门签订协议。
销售部应将已签订的协议原件送至财务部,由财务部发文通知各营业点。
4、判定对逾期超过三个月未收回的款项是否按照法律程序处理并提请批准.5、财务部应建立客户档案,进行有效的信用评估和跟踪记录,从开发新客户到维护老客户,销售员及经办业务的各级管理人员都应全面了解客户的资信情况,选择信用良好的客户给予授信。
除每年第四季度对年度协议单位的资信情况进行评级外,该小组将根据业务需要不定期举行会议.二、挂账单位信用等级的评估标准客户信用等级的评估是为了加强信用控制,并为客户分析提供依据。
信用等级的评估,以客户的公司规模和财务状况为核心,根据客户上一年度的消费能力和付款记录进行评定,同时结合各单位的实际情况及潜在的风险进行分析。
信用等级为A、B、C三个等级,A级为无须提供保证金,即可给予一定的授信额度,如政府、大型国企等;B级为需缴纳一定保证金或不缴纳保证金给予金额较小的授信额度,如信用好、消费能力高、有提升为A级潜质的外资企业、民营企业等;C级为不予授信.(一) 新协议单位的评估步骤:1、销售部收集客户的营业执照、法定代表人身份证、国地税税务登记证、组织机构代码证等相关资料的复印件并加盖公章。
财政部应收款项管理制度为了加强企业对应收账款的管理,避免、减少坏账损失的发生,提高企业的经济利益,制定本办法。
2 范围本办法适用于参与应收账款管理活动的各相关部门。
本办法明确了参与应收账款管理活动的相关部门的职权、责任;规定了本公司应收账款核算、催收、清查、考核等工作的管理要求和坏账核销的管理程序。
3 定义应收账款指企业因销售商品、产品或提供劳务等,应向购货单位或接受劳务的单位收取的款项及代垫的运杂费等。
4 管理组织与职责分工 4.1 财务部 4. 1.1财务部负责销售与收款等应收款项的结算与记录,监督管理货款回收。
4. 1.2负责本公司应收账款的日常管理与控制。
a)按照集团公司核定下达的应收账款合理额度和周转率监控管理。
b)根据坏账损失的处理程序核销处理坏账损失。
4.2 销售部 4.2.1 负责处理客户管理,签订合同、执行销售政策和信用政策。
4.2.2负责催收货款、对账确认债权、取得货物签收回执、销售退回审批。
4.3清欠办4.3.1负责集团清欠办公室布置的工作。
4.3.2与销售部协同清收二年以上的应收账款。
4.4 仓储部门负责审核销售发货单据是否齐全,按照销售发货单据组织发货,确保库存账物相符。
5 工作内容 5.1应收账款的核算 5.1.1财务部按客户设置应收账款明细账,及时反映每一客户应收账款的发生,余额的增减变动,监督信用政策的执行情况。
5.1.2 财务部编制应收账款明细表,并对应收账款账龄进行分析,提供给销售部、清欠办和公司领导,根据信用政策对应收账款数额过大或超过信用期、账龄延长等情况提供预警信息反馈。
应收款项管理办法第一章总则第一条为进一步加强集团公司(以下简称集团)应收款项管理,防范经营风险,减少应收款项占用,加快资金周转,提高资金使用效率,根据《中华人民共和国会计法》和《企业所得税法》以及其他相关法律法规,制定本办法。
第二条本办法所称应收款项,包括应收账款、应收票据、其他应收款、预付账款四个方面的内容。
第三条本办法适用于集团所有公司。
第二章应收款项管理的责任分工第四条应收账款的管理实行统一领导、分级管理的体制。
应收账款的管理部门为公司的财务部门、市场营销(业务部门)、法务部门.第五条财务部门应收款项的管理职责:(一)集团财务部门牵头负责应收账款的统一管理,拟订应收账款管理办法,定期监督、检查、分析、研究应收账款的制度执行情况、应收账款的清收情况以及应收账款管理过程中存在的问题,并督促协调业务部门和法务部门解决存在的问题;(二)各公司财务部门具体负责账务处理、账龄分析、出具对账函、数据传递、监控督办协调工作、信息反馈以及应收账款的预警工作,组织年终全面清查、核对各项应收款项。
第六条市场营销部门(业务部门)应收款项管理的职责:(一)集团市场营销部牵头组织研究并拟订应收账款的清收措施、考核办法,协调正常款项清收过程中存在的具体问题;(二)各公司市场营销部门(业务部门)负责客户资料管理、应收账款台账管理、与客户对账工作、款项催收工作,业务员考核管理.第七条法务部门应收款项管理的职责:(一)集团法务部负责组织集团各公司清欠工作和业务部门维权(诉讼时效)工作,建立“风险预警和客户黑名单制度”,同时负责移交拖欠客户的工作和拖欠客户经济纠纷的法律诉讼工作;(二)各公司法务部门具体负责本公司业务部门移交拖欠客户的清欠工作和拖欠客户经济纠纷的法律诉讼工作。
第八条各公司财务部门、市场营销部(业务部门)和法务部门共同负责客户信用额度的确定。
第三章应收账款管理第一节客户资信管理第九条市场营销部门(业务部门)应建立客户电子信息档案系统(见附件1),业务经理为该档案的最终责任人,客户信息档案包括: 客户的名称、地址、电话、所有者、经营管理者、法人代表及经历背景、客户是否具备生产经营固定场所、法定工商注册、良好的资信声誉;产品是否具有较好的市场前景;客户的生产经营规模和预计采购产品品种、规格和规模怎样;客户历史上有无债务纠纷以及形成原因;客户企业采购和财务部门负责人的基本情况;客户分支机构、关联企业的基本情况等.第十条客户的基础信息资料由负责各区域、片的业务员负责收集,应在与客户发生交易后的一月内完成并交业务经理汇总建档,以后应根据业务员与相关客户的交往中所了解的情况,不断收集、健全客户信用资料,建立客户信用档案。
财务主管工作的具体职责财务主管工作的具体职责(通用28篇)工作职责就是工作者具体工作的内容所负的责任。
及达到岗位要求的标准,完成上级交付的任务。
比如:办公室文书岗位职责、办公室公文处理工作职责。
下面是店铺精心整理的财务主管工作的具体职责(通用28篇),仅供参考,大家一起来看看吧。
财务主管工作的具体职责篇11.每月负责做好合并抵消工作,按照《合并报表》准则进行合并母子公司会计报表;2.及时、准确地审核其他人员填制的会计凭证,并在凭证上盖章;3.按照集团公司要求,负责汇总集团内部会计报表填制;4.负责做好公司财务分析、成本分析工作,集团合并财务分析工作;5.依据相关事务所提供的年报及所得税清缴报告,及时做好公司汇算清缴工作;6.负责编制银行调节余额表,审核银行对帐单,报财务经理审核,按内控要求,定期、不定期进行资金盘点工作;7.做好半年度、年度资产减值测试工作,负责月末记帐、结帐工作;8.定期、不定期对存货、固定资产及其他长期资产的盘点工作,编制盘盈盘亏资产报告,进行按规定办理报批转(出)让业务处理事项。
核算固定资产等长期资产科目,按照制度计提固定资产折旧,登记公司在建工程台帐;9.负责公司经核算经理审核后的所有报表及相关资料的对外报送工作;10、其它领导临时交办的`事宜。
财务主管工作的具体职责篇2职责:1、负责公司的财务管理工作及部门员工的管理、指导、培训及评估;2、负责指导并协调财务审计、会计的工作并监督其执行;3、负责向公司管理层提供各项财务报告和必要的财务分析;4、负责组织公司的`成本管理工作;5、负责成本预算、控制、核算、分析和考核,确保公司利润指标的完成。
任职资格:1、男/女不限,28—40岁,大专以上学历,持有会计证(初级会计师或以上职称)2、有3年以上工厂会计工作经验,1年以上主管工作经验,熟练运用财务软件(金蝶、用友)及办公软件;3、精通国家财税法律规范、财务核算、财务管理、财务分析、财务预算等财务制度和业务;4、具有较强的责任心、成本管理、风险控制和财务分析能力。
应收款专员岗位职责1. 岗位概述应收款专员是负责企业应收款项的管理和催收工作的专业人员。
他们的主要职责是监督和跟进客户的应收款项,确保及时收回欠款,保护企业的财务利益。
2. 岗位职责2.1 应收款管理- 负责建立和维护客户的应收账款档案,及时记录和更新客户应收款情况。
- 定期与销售团队和客户沟通,核对账单和付款状况,及时解决客户出现的问题和疑虑。
- 对应收账款进行分类、核对、整理和汇总,定期制作应收款报表,向上级主管汇报应收款情况。
2.2 应收款催收- 根据公司的催收政策和流程,定期进行应收款的催收工作,确保欠款能够及时回收。
- 联系和沟通与客户进行逾期款项的谈判和追求,争取付款承诺并确保兑现。
- 定期发送催款函、电话或邮件等方式催收欠款,记录沟通过程和结果,并及时反馈给上级主管。
2.3 应收款风险评估- 定期评估和分析客户的信用状况和偿债能力,制定应收款额度和付款期限等信息。
- 监控应收账款的风险变化,及时调整授信额度,并向上级主管提供风险管理建议。
2.4 应收款问题解决- 根据客户的付款异议和争议等问题,与内外部相关部门协调解决,并及时跟进付款情况。
- 协助财务部门进行账务调整和结算工作,确保账款的准确性和合规性。
3. 任职要求- 本科及以上学历,财务、会计等相关专业优先考虑。
- 具备良好的沟通能力,能够与客户和内部各个部门进行有效的协调和沟通。
- 具备一定的金融和财务知识,熟悉应收款管理和催收流程和方法。
- 熟练运用财务软件和办公软件,具备较强的数据处理和分析能力。
- 具备耐心和毅力,能够处理复杂的应收款问题和长期的催收工作。
4. 职业发展在应收款专员岗位工作一段时间后,可以逐步晋升为高级应收款专员或应收款主管。
他们可以负责更复杂的应收款管理工作,监控并提出公司的催收政策和策略。
同时也可以选择深入学习和研究风险管理和信用评估等领域,从而在公司的管理层发展。
应收账专员岗位职责一、岗位简介应收账专员是企业财务部门的一员,负责管理和监控公司的应收账款。
岗位职责包括跟踪客户的付款情况,核对账单,催收逾期款项,并解决与客户之间的纠纷。
二、岗位职责应收账专员的主要职责如下:1. 应收账款管理- 负责管理和跟踪客户的应收账款- 核对客户付款与应收账款的匹配情况- 及时更新和维护应收账款数据库,并保持准确性2. 账单核对与发送- 确保客户收到准确的账单,并核对账单与合同或订单的一致性- 确认客户的订单信息和商品数量是否准确- 通过电子邮件或邮寄方式将账单发送给客户,并妥善保管发送记录3. 逾期款项催收- 根据公司规定的逾期催收流程,及时与逾期客户联系,并提醒其付款- 跟进逾期款项,并与客户协商制定合适的还款计划- 确保逾期款项的回收,并及时更新账款数据库4. 客户沟通与纠纷解决- 与客户保持良好的沟通,了解客户的付款计划和需求- 解答客户关于账单和款项的疑问,并提供满意的解决方案- 处理客户的投诉和纠纷,寻找解决方案,以维护良好的客户关系5. 报告编制与分析- 按照公司要求,定期编制应收账款报告,并向财务主管汇报- 分析和评估应收账款状况,提出有效的账款管理建议- 提供对应收账款的数据支持,以便财务部门进行预测和决策三、任职要求应收账专员需要具备以下能力和素质:1. 财务知识- 具备基本的会计和财务知识,了解应收账款管理的相关法规和规定- 熟悉使用财务软件和办公软件,熟练掌握Excel等数据处理工具2. 沟通能力- 能够与客户进行良好的沟通,处理好与客户的关系- 具备较强的口头和书面表达能力,能清晰准确地传达信息3. 组织和协调能力- 能够合理安排工作时间,处理多项任务和项目- 具备较强的协调能力,能够与多个部门和个人进行有效沟通和合作4. 效率和细节意识- 工作严谨细致,注重细节,对账务处理有高度的准确性要求- 能够高效地完成工作任务,并按时提交报告和记录5. 团队合作精神- 具备良好的团队合作精神,能够与团队成员共同完成工作- 在处理与客户之间的纠纷时,能够与相关部门配合,共同解决问题四、总结应收账专员是企业财务部门中至关重要的一员,负责管理和监控公司的应收账款。
公司应收账款管理制度1.目的为规范公司的应收账款管理,进一步加大应收账款回收力度,保持生产经营活动现金流量平衡,提高流动资产的变现能力,提高应收账款的周转率,提高资金的使用效果,特制定本办法。
2.范围本办法适用于参与应收账款管理活动的各相关部门。
本办法明确了参与应收账款管理活动的相关部门的职权、责任;规定了本公司应收账款核算、催收、清查、考核等工作的管理要求和坏账核销的管理程序。
3.定义应收账款指企业因销售商品、产品或提供劳务等,应向购货单位或接受劳务的单位收取的款项及代垫的运杂费等。
4.管理组织与职责分工4.1财务部4.1.1财务部负责销售与收款等应收款项的结算与记录,监督管理货款收。
4.1.2负责本公司应收账款的日常管理与控制。
4.1.2.1按照总公司核定下达的应收账款合理额度和周转率监控管理。
4.1.2.2根据坏账损失的处理程序核销处理坏账损失。
4.2经营部4.2.1负责处理客户管理,签订合同、执行销售政策和信用政策。
4.2.1负责催收货款、对账确认债权、取得货物签收回执、销售退回审批。
4.2.3负责清收二年以上的应收账款。
4.3物流部负责审核销售发货单据是否齐全,按照销售发货单据组织发货,确保库存账物相符。
5.工作内容5.1应收账款的核算5.1.1财务部按客户设置应收账款明细账,及时反映每一客户应收账款的发生,余额的增减变动,监督销售合同的执行情况。
5.1.2财务部编制应收账款明细表,并对应收账款账龄进行分析,提供给公司领导及经营部,对应收账款数额过大或超过合同付款期等情况提供预警信息反馈。
5.1.3经营部在招投标环节应重点考查建设方的资信能力、项目审批手续、资来源渠道、履约能力等,应选择诚信、合法、有实力的客户。
5.1.4经营部按客户设置应收账款台账,并对客户进行信用评级,详细记录应收账款基础资料。
包括每个客户的信用度、合同付款期限、每笔业务的合同号、经办人员、批准人员,发货方式和日期,发票记录,回款记录和对账、催收记录。
应收账款管理制度一、目的为了防止公司应收账款管理过程中的各种风险,减少坏账损失,加快公司资金周转,提高资金使用效率,根据公司应收账款的实际特点,制定本管理制度。
二、适用范围本制度适用于XX集团及下属各事业部、各分子公司。
本制度所称应收账款,是指销售货物或提供劳务产生的各项债权。
三、管理原则1、应收账款管理应根据其不同阶段的特点进行过程控制,实现科学管理。
2、应针对应收账款管理建立激励和惩罚机制,确保其有效性。
3、公司销售部、项目管理部、法务部及财务部等部门应根据公司应收账款特点分别承担相应的管理职能,各部门应在本办法规定职责内相互配合和协调,共同完成应收账款的管理工作。
四、管理职责(一)财务部管理职责1、财务部为应收账款管理部门,牵头制定应收账款各项管理办法并监督实施。
2、负责应收账款进行账务处理,并与相关部门沟通应收账款的管理,包括但不限于:定期发送应收账款账龄分析表给相关部门,以供相关部门作为收依据;与项目管理部定期对账,及时核查账务并按需要进行账务调整,保障账实相符。
3、每月度向事业部负责人或集团管理层定期汇报应收账款状况。
4、配合项目管理、销售以及法务等部门提供催收欠款相关的财务资料。
5、其它应由财务部完成的应收账款管理工作。
(二)项目管理部管理职责1、根据合同规定的收款节点发送付款通知函或催款函,完成日常收工作,并保存相关催收记录资料。
2、确认已收款项对应的合同编号。
3、定期和不定期地与客户核对账目。
4、协同财务部完成应收账款管理分析。
5、管控应收账款风险,根据业务情况对存在回款风险的应收款项做到及时预警并应依据具体情况协同销售部、法务部等相关部门或管理层层逐步升级收措施。
6、梳理移交至法务部催收的长期逾期应收账款。
(三)销售部管理职责1、项目管理系统报价模块与合同模块实现对接前,严格按照合同录入管理要求将已签订合同的收款条件及收款计划录入项目管理系统。
2、与项目管理部门合作完成逾期应收款项的催收洽谈工作,跟进并定期反馈催收情况,防止和减少坏账损失。
应收账款管理涉及的部门及主要职责1.赊销和征信部门 应收账款收回数额的多寡及时间的长短取决于客户的信用。
坏账将造成损失,收账期过长将削弱应收账款的流动性。
所以,小企业应设置赊销和征信部门,专门对客户的信用进行调查,并向对小企业进行信用评级的征信机构取得信息,以便确定要求赊购客户的信用状况及付款能力。
小企业的赊销和征信部门在应收账款管理中的职能是: (1)对客户的信用状况进行评级; (2)批准赊销的对象及规模,未经批准,小企业的其他部门及人员一般无权同意赊销; (3)负责赊销账款的及时催收,加速资金周转。
一般账款的催收期限不能间隔太长,因为在法律上太长的期限可能暗示债权的放弃。
2.财务部门 小企业为加强对应收账款的管理,在总分类账的基础上,需要按信用客户的名称设置明细分类账,详细地、序时记载与各信用客户的往来情况。
小企业财务部门在应收账款管理中的职能是: (1)全部赊销业务都应正确、及时、详细登入有关客户的明细分类账,随时反映每个客户的赊欠情况,根据需要还可设置销货日记账以反映赊销情况。
(2)赊销业务的全过程应分工执掌,如登记明细账、填制赊欠客户的赊欠账单、向赊欠客户交送或邮寄账单和处理客户收入的现金等,都应分派专人负责。
(3)明细账应定期同总账核对。
(4)业务经办人、经办部门应设立应收款台账,并定期与财务部核对并及时清账和追收。
(5)财务部应由专人负责定期编制《应收款项账龄分析表》,供相关人员催收款项,并评估各类应收款项的可收回性,以此确定积极或者消极的收账政策。
(6)期末财务部应当编制《往来款对账单》,发送至本公司和客户,主动进行账款核对。
同时对于核对差异及时查找原因,必要时进行账务调整。
客户签章确认后的《往来款对账单》由财务部存档管理。
3.内部审计部门 应收账款收回数额及期限是否如实关系到小企业流动资金的状况、小企业生产的决策、信用客户的形象和内部控制对贪污及挪用小企业款项的抵制等。
应收主管的岗位职责
通常包括以下几个方面:
1. 应收账款管理:监督和管理公司的应收账款,确保及时收回和准确记录。
包括建立和维护客户档案、发票开具和寄送、收款核对和催收等工作。
2. 客户往来管理:与客户保持良好的沟通,解决客户催款、对账和退款等问题,建立和维护客户关系。
3. 应收账款分析和报告:定期分析和评估应收账款的状况,包括账龄分析、坏账准备计提等,向上级主管提供相关报告和数据。
4. 团队管理:领导并管理应收团队,进行工作分配、培训和指导,确保团队的高效运作和良好的工作氛围。
5. 流程改进和优化:识别并改进应收账款管理过程中的问题和障碍,提出和实施相关的流程优化和改进措施。
6. 系统维护和数据管理:负责维护并管理应收账款管理系统,确保数据的准确性和安全性,并能够及时提供所需的数据和报告。
7. 和其他部门的协作:与销售部门、财务部门和其他相关部门保持良好的沟通和协作,确保各项工作的顺利进行。
总的来说,应收主管除了负责应收账款的管理和催收工作外,还需要有较强的团队管理能力、数据分析能力和沟通协调能力,以确保公司的应收账款管理工作的顺利进行。
第 1 页共 1 页。
应收主管的主要工作职责
包括但不限于以下几个方面:
1. 管理应收款项:负责管理公司的应收账款,跟踪客户的付款情况,并按时催收欠款。
2. 制定收款政策:根据公司的财务状况和市场情况,制定应收款的收款政策和流程,确保公司能够及时回收应收款项。
3. 追踪欠款情况:及时了解客户的付款意愿和能力,跟踪欠款的还款进度,与客户保持良好的沟通,协商解决付款问题。
4. 发布应收款报告:定期向上级汇报应收账款的情况,包括逾期款项的比例和金额,及时向上级报告异常情况和风险。
5. 协调内外部关系:与公司内部的销售、客户服务、财务等部门保持密切合作,协调解决与应收款有关的问题;与客户建立良好的关系,解决付款争议和纠纷。
6. 优化应收流程:持续改进公司的应收流程,提高应收款的回收效率和准确性,降低坏账的风险。
7. 分析应收情况:对公司的应收账款进行分析,识别出潜在的付款风险和问题,提供解决方案和建议。
8. 培训和管理团队:负责培训和管理应收团队,确保团队成员按时完成任务,达成目标,并提供必要的指导和支持。
总之,应收主管是负责管理公司的应收款项,并确保及时回收的关键岗位,需要对财务管理和客户关系管理有深入的了解和丰富的经验。
第 1 页共 1 页。
施工企业财务部门各职位职责指南一、引言本指南旨在明确施工企业财务部门各职位的职责,确保财务工作的有序、高效进行,为企业的稳健发展和财务管理的规范化提供支持。
二、财务部门职位设置施工企业财务部门通常设置以下职位:1. 财务总监(CFO)2. 会计主管3. 成本会计4. 应收账款管理5. 应付账款管理6. 税务管理7. 财务管理8. 审计管理三、各职位职责1. 财务总监(CFO)财务总监负责整个财务部门的战略规划、运营管理和团队领导。
其主要职责包括:- 制定和实施财务战略,确保企业财务目标的实现;- 监督财务报告、预算编制和财务分析;- 管理资金运作,优化资本结构和资金使用效率;- 建立和维护良好的内外部关系,包括与投资者、银行和其他金融机构的合作;- 领导团队,制定培训计划,提高团队的专业能力和综合素质。
2. 会计主管会计主管负责组织和管理会计核算、财务报告和内部审计等工作。
其主要职责包括:- 制定和执行会计政策和程序;- 管理会计核算,确保会计信息的准确性和及时性;- 编制财务报告,提供企业经营状况和财务状况的准确反映;- 负责内部审计,确保内部控制的有效性和合规性;- 管理会计团队,提供培训和指导,提高团队的工作效率和质量。
3. 成本会计成本会计负责成本核算、成本控制和成本分析等工作。
其主要职责包括:- 制定和执行成本核算政策和程序;- 负责成本核算,提供成本数据支持;- 分析和控制成本,提出成本节约措施;- 编制成本报告,提供成本状况的准确反映;- 参与预算编制和成本控制工作,为经营决策提供支持。
4. 应收账款管理应收账款管理负责应收账款的管理和回收工作。
其主要职责包括:- 制定和执行应收账款管理政策和程序;- 负责应收账款的核算和登记;- 跟踪应收账款的回收情况,提出收款措施;- 处理应收账款的纠纷和坏账处理;- 提供应收账款状况的准确反映,为经营决策提供支持。
5. 应付账款管理应付账款管理负责应付账款的管理和支付工作。
应收主管的岗位职责岗位职责:1.主管应收款项管理工作,指导并复合应收会计工作;2.负责销售合同、订单评审;____组织应收款项对账工作,定期出具对账报告;4.及时预警逾期、异常款项,必要时单独立项处理;5.定期对应收款项开展分析工作,定期编报销售分析报表,提出管理意见;6.配合营销部门分析客户资信情况,提供评估意见;7.完成上级安排的其他工作。
任职资格1.本科(含)以上学历,财务、审计类专业背景;2.____年以上工作经验;3.熟悉国家财税/会计法律规范及相关财务制度;熟练掌握握税控开票、发票认证,熟悉增值税法规;4.优秀的语言表达能力,思路清晰,考虑问题系统;5.良好的职业道德和操守,责任心强,积极上进,具备一定的抗压能力。
应收主管的岗位职责(二)岗位职责:1、熟悉KA通路客户应收管理,能熟练了解操作KA客户的供应商平台,跟进对账、开票、回款进度,控制应收帐款余额,并与相关部门进行工作的协调;2、严格按照合同要求核算费用,合同外费用依据内部批准企划执行,不合规费用不予核销;3、依据所负责KA客户至供应商平台对账开票,严格按客户开票日、拦帐日作业,追踪KA业务将发票提交至客户处,及时账期内回款,对回款进度做跟踪;4、依据KA客户供应商平台信息,追踪KA业务提供帐扣发票,当期销售、费用匹配,及时追踪业务核销费用,无法核销的费用当月及时做预提;5、与客户对账发现对账差异问题,费用多扣、错扣及时反馈应收主管及KA 部门,追踪KA业务及时处理,直至完结;6、依据每天出纳提供的客户回款,及时核销应收帐款手工台帐,及财务系统应收管理清帐;7、每月出具所负责客户系统的已发货未开票、已开票未回款等应收报表,账龄分析表至应收主管;8、按照客户别设立应收账户,登帐时注意审核检查、防止串户、错记现象发生;对账开票及时性,以防客户平台时效过期,单据无法查看;9、每月末按时完成应收帐款分析报告,根据应收帐款回收指标,按月分解;10、每月出具客户对账单,追踪回收客户签字盖章确认的对账单,必要时与销售一道外出对帐;11、做好对账资料的保管,无法打印的必要资料可印屏存档;12、完成其他临时交待事项。