PICC置管知情同意书
- 格式:docx
- 大小:42.59 KB
- 文档页数:1
患者拒绝PICC静脉置管术知情同意书
科别床号姓名___ __ 性别_____ 年龄_ 住院号
入院日期____ ___ 诊断______ ________ 由于患者疾病治疗需要,为了更安全、高效的将药物输注体内,保护患者血管、有效预防化疗药物引起的并发症及减少反复穿刺带来的痛苦,需要进行经外周中静脉置管术(PICC)。
临床中部分患者由于各种原因拒绝行静脉置管术,特将其后果加以说明。
由于大多数化疗药物均有静脉给药,但是具有刺激性的药物可导致皮肤、血管等毒副反应,其表现可因药物特性、浓度、外渗剂量等因素而造成不同程度的损伤,如静脉炎、严重组织坏死。
1、静脉炎:当注射刺激药物时,因药物的刺激作用,在静脉给药过程中可引起静脉炎或栓塞性静脉炎,通常表现为:局部红、肿、热、痛、脓肿,有可触及静脉条索。
2、外渗反应:发泡性药物在静脉给药过程中,自血管渗透至周围皮下组织,导致局部皮肤、组织的损伤。
输液过程注射部位出现肿胀、局部红斑或轻微水肿。
3—7天有炎症反应,红斑或轻微水肿,一般两周出现溃疡和组织坏死。
严重者可经久不愈,溃疡深及肌腱和关节,造成血管、肌腱及肌肉的损伤,可导致关节僵硬、活动障碍等。
3、在静脉输液过程中由于患者活动不当造成钢针刺破血管到达血管外引起药物外漏,其反应同上述外渗反应。
以上事项已告知患者(或委托人),患者(或委托人)已完全明白上述意外和并发症的可能性,并对此有充分的思想准备,对以上情况表示完全理解,仍拒绝行PICC置管术并愿意承担拒绝置管导致的各项相关风险。
患者(或委托人)意见:主管医生签字:
患者(或委托人)签字:告知护士签字:
与患者关系:告知日期:。
医院
外周穿刺中心静脉置管术(PICC)操作知情同意书
患者姓名:____床号:____性别:____年龄:____
科室:____住院号:_____疾病诊断:____
过敏史:1 □麻醉药品过敏史 2 □其他药品过敏史
由于患者所患的疾病在治疗过程中需要较长时间静脉输液/静脉化疗,经医生同意需要进行经外周中心静脉置管(PICC)操作,现将此操作的必要性及在实施过程中和置管后可能发生的意外和并发症,特此告知如下:1、穿刺过程中因解剖的个体差异导致神经、动脉损伤或穿刺置管失败或未能进入预期位置;
2、穿刺处疼痛、渗血,血肿形成可能;
3、置管期间,发生出血、感染、水肿、血栓形成可能;
4、置管期间,刺激神经诱发心律失常可能;
5、置管期间,发生各种静脉炎可能;
6、置管期间,发生导管断裂、导管移位、导管阻塞经处理不能复通;
7、穿刺或置管期间可能出现的其他无法预料的并发症及意外情况:如出院时仍需要带管者,须每周进行一次导管护理。
以上事项已告知患者(或委托人),患者(或委托人)对以上情况表示完全理解,已明白上述意外和并发症发生的可能性及其他不良后果,并对此有充分的思想准备。
愿意承担各项相关风险及费用,愿意接受经外周静脉穿刺置中心静脉导管(PICC)术。
操作护士签名:谈话时间:
患者(或委托人)签名:与患者的关系:。
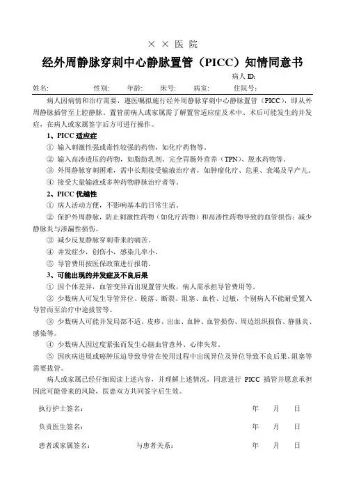
××医院经外周静脉穿刺中心静脉置管(PICC)知情同意书病人I D:姓名: 性别: 年龄: 床号: 病室: 住院号:病人因病情和治疗需要,遵医嘱拟施行经外周静脉穿刺中心静脉置管(PICC),即从外周静脉插管至上腔静脉。
置管前病人或家属需了解置管适应症及术中、术后可能发生的并发症,在病人或家属签字后方可进行操作。
1、PICC适应症①输入刺激性强或毒性较强的药物,如化疗药物等。
②输入高渗透压的药物,如脂肪乳剂、完全胃肠外营养(TPN)、脱水药物等。
③外周静脉穿刺困难,需中长期接受输液治疗者,如肿瘤化疗、危重、衰竭及早产儿。
④接受大量输液或多种药物静脉治疗者等。
2、PICC优越性①病人活动方便,不影响基本的日常生活。
②保护外周静脉,防止刺激性药物(如化疗药物)和高渗性药物导致的血管损伤;减少静脉炎与渗漏性损伤。
③减少反复静脉穿刺带来的痛苦。
④并发症少,创伤小,感染几率小。
⑤导管费用按医保政策进行报销。
3、可能出现的并发症及不良后果①因个体差异,血管变异而出现置管失败,病人需承担导管费用等。
②少数病人可发生导管异位、脱落、断裂、阻塞、血栓、过敏,个别病人不能耐受置入导管而至治疗中途拔管等。
③少数病人可能并发局部不适、皮疹、出血、血肿、血管损伤、周边组织损伤、静脉炎、感染等。
④少数病人因过度紧张而发生心脑血管意外、心律失常。
⑤因疾病进展或癌肿压迫导致导管在使用过程中出现异位及异位导致不良后果、阻塞等需要拔管。
病人或家属已经仔细阅读上述内容,并理解上述情况,同意进行PICC插管并愿意承担因此可能带来的风险,医患双方共同签字后生效。
执行护士签名:____________ 年月日负责医生签名:____________ 年月日患者或家属签名:____________与患者关系:___________ 年月日。
PICC置管知情同意书
告知人(护士)信息:
科室姓名职称
被告知人信息:
床号姓名性别年龄签名与患者关系
患者因治疗需行经外周导入中心静脉置管术(PICC),该操作可能出现以下并发症,对此,告知人明确告知被告知人:
1,拟施操作名称:经外周导入中心静脉置管术(PICC)。
2,操作目的:建立静脉通道,完成相关治疗。
3,实施过程中及实施后可能出现的危险,并发症和意外情况:(1)穿刺失败、送管困难、导管无法达到要求部位;
(2)穿刺后出现心慌、不适等;
(3)穿刺后出现出血、血肿或血栓;
(4)穿刺点感染,穿刺后出现静脉炎;
(5)导管端丽、堵管或移位;
(6)其他难以预料的意外情况。
4,因不可预测因素导致穿刺失败,只收取导管材料费,免一切操作费。
被告知人对上述内容完全知晓并表示理解,且做如下表态(以√表示)。
□同意实施该操作,并愿意承担相应风险。
□不同意实施该操作,并承担相应风险。
告知人签名:被告知人签名:
患者不能签名原因
年月日。
PICC管知情同意书经外周穿刺中心静脉导管置入术(PICC)知情同意同意单姓名性别年龄科室床号诊断住院号置管原因: ?静脉化疗 ?静脉营养静脉置管术的作用:? 确保有一条有效的静脉通路,为安全、及时用药提供保障? 减少静脉的反复穿刺,有效的保护外周的血管? 置管后患者的活动不受影响? 拔管后一般不留下后遗症? 其它静脉置管术的并发症:1、术中:?置管失败 ?局部出血 ?外周大动脉损伤或淋巴管损伤 ?局部神经损伤?血胸、气胸 ?脏器损伤 ?心律失常甚至心脏骤停2、术后:?导管堵塞 ?导管脱出 ?导管折断 ?局部感染 ?静脉血栓形成?意想不到的其他并发症以上并发症可能导致患者:?经济损失,增加住院费用 ?加重病情,延长住院时间 ?需要手术取出断裂的导管?意外死亡负责谈话的医生/护士签名:年月日我们已经详细了解静脉置管术的情况,并同意为患者实施静脉置管术。
如不幸出现术后的意外或并发症,我们将表示谅解,并积极地配合医生的治疗。
患者签名: 家属签名: 与患者的关系:年月日说明:谈话内容应由本院正式在编的医生/静疗护士向患者或家属详细说明,取得充分的理解同意后,双方签名负责。
经外周穿刺中心静脉导管置入术(PICC)护理单姓名性别年龄科室床号诊断住院号患者基 ?好 ?一般 ?差 (?危重 ?全身浮肿或烧伤 ?恶液质 ?其它) 本情况皮肤 ?正常、弹性好 ?脱水状态(水肿程度:?轻 ?中 ?重) 情况 ?水肿 (水肿程度:?轻 ?中 ?重)?局部皮肤受损或炎症 ?其它传染病 ?无 ?有 (传染病名称: )感染 ?无 ?有体温 ? ?未测症状白细胞个 ?未测其它出血 ?无 ?有(症状:皮肤出血点/粘膜出血/消化道出血/伤口渗血/其它) 倾向血小板计数: ?未测出/凝血时间:使用药 ?一般性输液 ?抗生素 ?静脉营养 ?细胞毒性药物 ?输血制品物情况外周血充盈度:?好 ?差管情况弹性: ?好 ?差 ?从没进行过穿刺 ?血管细小 ?脆性大血管条索状?有静脉窦 ?静脉炎 ?有反复静脉穿刺史 ?曾有静脉留置针或置管史选择置 ?右 ?左 ?肘正中静脉 ?贵要静脉 ?头静脉管静脉选择置 ?粗 ?较粗 ?细 ?弹性好 ?弹性一般 ?弹性差管静脉 ?周围皮肤有瘀癍、瘢痕或炎症 ?周围皮肤无异常的情况 ?曾有穿刺史 ?无穿刺史评估 ?适合穿刺 ?不适合穿刺(如合适穿刺,进入下一步)结论护理措施导管品牌: 导管编号: 导管型号: Fr穿刺器 Ga 资料 (贴导管条形码区域) 置管置管部位:?左 ?右 ?头静脉 ?肘正中静脉 ?贵要静脉 ?其它过程使用利多卡因局麻:?有 ?无基础臂围 cm导管预插长度: cm 修剪长度: cm穿刺结果:?成功 ?不成功原因:置管过程:?顺利 ?不顺利置管后定位:?X光 ?B超结果示导管前端位于:再处理:?无 ?有 (填写如下):导管退出: cm,实际插管深度: cm,外露 cm置管过程并发症:?无 ?有(填写如下):?导管不能进入 ?送管困难 ?局部血肿 ?其它操作者:辅助者:导管放置时间: 年月日时深静脉导管置入术后维护单姓名性别年龄科室床号诊断住院号静脉导管类型导管放置日期: 年月日置管静脉当时插管深度 cm 导管外露的长度 cm 基础围(上臂围) cm日期时间评估项目穿刺点周围正常敷料无松脱无渗液穿出血与渗出液导刺点局部温度高、情触痛、条索状管况红肿、硬结相皮疹上臂围(cm) 关导管外露长度(cm) 情寒战/发热肢体血栓形成况导管血凝性阻塞非血凝性的评其估它脉冲式冲管肝素盐水封管术更换纱布敷料透明敷贴护更换肝素帽接头无针正理压接头加压包扎、弹性绷带缠绕措穿刺点上方湿热敷物理治疗施使用皮肤保护剂使用尿激酶复通(注明剂量)导管部位X线复检否拔是(原因管如下) 拔治疗结束感染管渗漏堵塞指断裂征脱管出院其它责任护士签名审核者签名PICC带管出院患者的知情同意书姓名性别年龄病区床号住院号项目内容告知患者带管出院后的住院事项,指导患者安全带管,减少并发症。
赣南医学院第一附属医院
PICC置管术知情同意书
姓名:性别:年龄:科室:床位:住院号码:
一、住院诊断:
二、拟行诊疗操作名称:
□PICC置管术
□PICC置管术+塞丁格技术
□超声引导下PICC置管术
三、拟行诊疗操作的指证和目的:静脉输液、行大剂量化疗
四、诊疗操作过程中及其术后可能出现的意外、并发症:
1、因个体差异、血管变异,可能出现穿刺失败。
2、可能发生导管易位、脱落、脱出、断裂等。
3、可能发生局部不适、皮疹、出血、血肿、血管、神经损伤。
4、因术中紧张可能发生心律失常。
5、因长期留置导管可能出现机械性或血栓性静脉炎、堵管。
6、感染的可能。
7、其它不可预测的情况。
五、医院目前有三种类型PICC导管,请你选择
□末端开口□三向瓣膜式□耐高压式
上述情况已向病人(家属或委托人)说明,病人(家属或委托人)对上述并发症表示理解,同意PICC置管,并在知情同意书上签字为证。
患方签字(与患者关系):
操作者签字:
日期:年月日
备注:根据有关法规,患者本人具有知情同意权,若患者近亲属不同意将病情如实告知患者,请亲属签字并注明( )。
经外周穿刺中心静脉置管术(PICC)知情同意书
姓名性别年龄住院苣科室床号
诊断_________
一、适应症
1.静脉治疗超过7天以上者
2,使用对外周静脉刺激和损伤较大的药物,如化疗药物、抗生素、甘露醇、TPN、酸碱度大及渗透压高的药物等
3.外周静脉条件差或缺乏外周静脉通路,难以维持静脉输液者
4.长期需要间歇治疗者
5.早产儿或危重患者抢救时
二、优点
1.保护外周静脉,预防静脉炎和药物外渗;避免静脉血管发生不可修复的损伤
和失去给药途径
2.减少反复静脉穿刺的痛苦,全程“一针治疗”,提高患者生活质量
3.为外周静脉血管条件差者保留给药途径
4.治疗间歇期可带管回家,不影响日常生活和活动
5.置管并发症少,维护方便,无影响生命安全的并发症
三、可能出现的并发症
1.个体差异不同,血管畸形或变异,未能到达上腔静脉,导致异位或置管失败
2.穿刺点出血、渗液、血肿
3.导管堵塞、漂移、脱出或裂开
4.感染、静脉炎、血栓
5.其他
如以上或不可预见的因素导致置管失败,材料费用患者自理,如同意置管请签名患者或家属签字:谈话护士/医生签字:
与患者的关系:置管护士签字:。
PICC导管带管出院患者知情同意书姓名:性别:年龄:住院号:患者/家属要求带PICC导管出院,带管出院潜在的风险和防范对策:护士已告知我带管出院可能发生的一些风险,有些不常见的风险可能没有在此列出,护士告诉我如果我有特殊的问题可与我的医生护士讨论。
1、置管侧手臂可进行日常活动,如:吃饭、洗漱等,但应避免举手臂过头、打球等剧烈反复动作,避免提取三公斤以上的重物,避免长时间压迫置管侧肢体影响血运,出现不适及时向护士反映。
2、洗澡时用保鲜膜包裹上下超过敷料10cm长度,厚度不少于2-3层,缠绕后用胶布固定,淋浴后及时检查贴膜,一旦浸水及时来院换药,可采用先洗澡后换药的方法,禁止游泳和泡澡,日常保持清洁干燥,每周至少进行导管维护一次,穿脱衣服动作轻柔,先穿穿刺侧,脱衣服时先脱健侧。
3、出院后观察术侧手臂有无出血、发红、分泌物、粘膜松动、接头松动脱落等情况发生,观察术侧手臂有无疼痛,皮温增高,肿胀等情况发生,并请及时联系我们,保持穿刺部位粘膜清洁干燥,如发现粘膜潮湿、卷边、松动、污染等情况及时来院换药。
4、治疗间歇每隔七天换药、冲管一次。
日常加强术侧练习,促进血液循环,减少血栓的发生。
置管后可以从事一般日常工作、家务劳动和体育锻炼。
5、CT增强检查时,导管不能用于高压注射造影。
6、PICC导管尽量不用于抽血,避免在置管侧手臂测血压及静脉穿刺。
7、其他难以预料的意外。
护士陈述:我已经告知患者/家属带气管切开套管出院的潜在风险和防范对策,并且解答了相关问题。
护士签名:患者/家属知情选择:护士已经告知我带PICC导管出院的潜在风险和防范对策,理解有可能发生其他难以预料的意外,护士已经解答了我的问题,我自愿带PICC导管出院。
患者签字:如果患者无法签署,请其授权委托人或法定监护人签名与患者关系。
**人民医院
外周穿刺中心静脉置管术(PICC)操作知情同意书
患者姓名:____床号:____性别:____年龄:____
科室:____住院号:_____疾病诊断:____
过敏史:1 □麻醉药品过敏史 2 □其他药品过敏史
由于患者所患的疾病在治疗过程中需要较长时间静脉输液/静脉化疗,经医生同意需要进行经外周中心静脉置管(PICC)操作,现将此操作的必要性及在实施过程中和置管后可能发生的意外和并发症,特此告知如下:1、穿刺过程中因解剖的个体差异导致神经、动脉损伤或穿刺置管失败或未能进入预期位置;
2、穿刺处疼痛、渗血,血肿形成可能;
3、置管期间,发生出血、感染、水肿、血栓形成可能;
4、置管期间,刺激神经诱发心律失常可能;
5、置管期间,发生各种静脉炎可能;
6、置管期间,发生导管断裂、导管移位、导管阻塞经处理不能复通;
7、穿刺或置管期间可能出现的其他无法预料的并发症及意外情况:如出院时仍需要带管者,须每周进行一次导管护理。
以上事项已告知患者(或委托人),患者(或委托人)对以上情况表示完全理解,已明白上述意外和并发症发生的可能性及其他不良后果,并对此有充分的思想准备。
愿意承担各项相关风险及费用,愿意接受经外周静脉穿刺置中心静脉导管(PICC)术。
操作护士签名:谈话时间:
患者(或委托人)签名:与患者的关系:。
经外周穿刺中心静脉置管知情同意书姓名性别年龄岁病区床号住院号根据患者目前的病情,需进行经外周穿刺中心静脉置管操作。
本医师已针对患者病情,向患者说明该操作的必要性及缺点。
由于病情的关系及个体差异,在现在医学科学技术的条件上,施行该操作可能出现无法预料或者不能防范的医疗风险和不良后果。
本医师已充分向患者近亲家属(或代理人)交代。
若发生所述情况,医务人员将按医疗原则予以尽力救治,是否同意操作,请书面表明意愿并签字。
谈话者签名:年月日本人系患者(或受患者委托的代理人),因患疾病,需行上述操作。
医师已告知可能发生的医疗风险和不良后果,本人已充分理解,同意接受此操作,本人愿意承担相应的风险和后果。
(签署意见)患者(代理人)签名:患者近亲属签名:(注明与患者的关系)年月日时分本人系患者(或受患者委托的代理人),因患疾病,需行上述操作。
医师已告知可能发生的医疗风险和不良后果,本人拒绝接受操作,由此导致的药物外渗外漏和静脉治疗因困难或治疗终止由本人承担。
以后对此不提出异议。
(签署意见)患者(代理人)签名:患者近亲属签名:(注明与患者的关系)年月日时分经外周插管的中心静脉置管术知情同意书患者因病情治疗的需要拟行经外周插管的中心静脉置管,置管前需患者或家属了解行置管术和术后可能发生的并发症,签字后方可进行操作。
一、适应症:1、输注一些对外周静脉刺激性较大的药物(如化疗药、补钾、TPN等)2、需要长期静脉治疗或间歇性静脉治疗3、需要维持静脉治疗超过一周以上者4、危重病人抢救时,需要建立快速输液通道5、以上情况同样适用于儿童患者二、优点:1、保护患者的外周静脉,防止输注刺激性药物(如化疗药)和高渗性或粘稠性药(如TPN、脂肪乳、白蛋白、血浆等)对静脉造成化学性静脉炎后失去静脉给药途径2、静脉输注全程“一针治疗”,大大减少反复外周静脉直接穿刺的痛苦3、建立并保留了患者的重要给药途经——“生命线”4、治疗间歇期可带管回家,不限制臂部的正常活动和日常生活5、插管并发症少,无严重的并发症6、防止药物外渗、外漏7、安全方便,维护简便,大大提高患者生活质量三、可能出现的并发症1、个体差异或血管变异,可能会出现穿刺失败或不能耐受置入性的器械2、导管异位(置管时,病人要配合好护士)3、穿刺点出血或血肿4、导管栓塞5、穿刺点感染6、药液溢出7、一过性的机械性静脉炎8、血栓形成或血栓栓塞以上情况发生率较低,请患者或家属慎重考虑,如同意使用,请签字。
海南省肿瘤医院经外周静脉置入中心静脉导管(PICC)知情同意书住院号:门诊号:患者姓名:性别:年龄:科室:床号:一、患者病情诊断:二、拟行治疗方案:经外周静脉置入中心静脉导管(PICC)。
对于该病症,医师已经将我的病情及目前面临的危险和可能要采取的加强治疗方法向我作了介绍。
三、拟施诊疗方案可能发生的并发症在我明确表示接受该手术方案之前,医师已经将治疗的方法和治疗中、治疗后的并发症及其他风险都已经向我做了交待,本人对医师告知的内容已经清楚并理解。
1、经外周静脉置入中心静脉导管(PICC)可能发生的意外及并发症包括但不限于:(1)局部血肿。
(2)静脉炎。
(3)感染。
(4)静脉血栓。
(5)除上述情况外,本例治疗尚有可能发生的其他并发症或者需要提请患者及家属特别注意的其他事项,如:四、紧急情况处置授权本人明白除了医生告知的危险以外,手术(治疗)有可能出现的其他危险,并且在手术(治疗)中可能会发生预想不到的情况。
在此,我授权医师,在遇到紧急情况时,本人□同意,□不同意授权医师可以即时处置。
五、授权特定医师实施手术(治疗)我允许医院自主安排有该手术(治疗)技术资格和经验的医师和其亲自选择的、他可以信赖的助手为我实施上述治疗方案。
六、免责同意上述问题一旦发生,这是医学上难以避免的,本人对此已详细了解,并积极配合医生治疗,按规定缴纳一切费用。
由该手术(治疗)引发的上述情况,本人表示理解,同时自愿承诺:如认为医院存在过错,将通过申请进行医疗事故技术鉴定或司法程序解决争议。
最后本人明确表示□同意,□不同意做此手术(治疗)。
该文本虽系医院提供,但有关内容是医师向我告知时填写的,我同意使用该文本,勾画选择的内容是医师向我告知时的真实内容,签字人所做的表示也是真实意思表示。
以上情况严重时可危及患者生命。
最后本人明确表示□同意,□不同意做此手术(治疗)。
该文本虽系医院提供,但有关内容是医师向我告知时填写的,我同意使用该文本,勾画选择的内容是医师向我告知时的真实内容,签字人所做的表示也是真实意思表示。
PICC置管术知情同意书患者姓名____________ 性别_____ 年龄____ 床号_____ 住院号_____________告之内容:您因患:________________________________,需要长期静脉输液,经医生决定需进行经外周静脉穿刺中心静脉置管术,现将操作的必要性及可能出现的并发症告之如下:经外周静脉穿刺中心静脉置管术(PICC),是通过外周静脉(如:贵要静脉、肘正中静脉、头静脉等)将导管送入中心静脉,并可长期留置,免除患者多次穿刺,输注高渗、刺激性较强的药物以及化疗痛苦。
进行外周穿刺中心静脉置管时可能出现以下的并发症及意外:一.出血,包括穿刺部位的渗血及血管损伤引起的出血;二.周围组织,包括血管、神经及肌肉的损伤,肢体肿胀、静脉血栓、空气栓塞;三.因血管变异等原因导致插管失败;四.穿刺及今后的输液过程中出现导管堵塞,经处理不能复通;五.感染及静脉炎,包括插管部位级远离部位甚至全身性的感染;六.导管意外:如导管折断、导管扭曲、导管堵塞、导管异位、导管滑脱等;七.其他无法预料的并发症及意外;八.穿刺包为一次性使用,一旦操作无效,可造成经济损失;以上并发症及意外严重时,均可血药拔除导管,甚至危及患者生命。
本人已经认真阅读了以上内容,经主管医师/护师以通俗的语言详细解释了:1.已告知进行经外周穿刺中心静脉导管置管的必要性;2.进行该项手术的风险和术前、术后注意事项,及可能出现的并发症、合并症、损伤及其它不良后果。
经慎重考虑,决定同意接受该置管术,并积极配合。
病人/监护人签字:__________________ 谈话医师签字:____________________ 日期:______ 年_____月-____日日期:______ 年_____月-____日操作护士签字:____________________日期:______ 年_____月-____日。
患者知情同意书
患者知情同意书(一)
患者姓名:性别:年龄:病房:床号:住院号:
疾病诊断:穿刺部位:
穿刺置管原因及目的:
患者因病情治疗的需要,拟行经外周静脉穿刺置入中心静脉导管( PICC ),置管前需病人及家属了解行置入导管的适应症、优点及穿刺中、穿刺后可能出现的并发症等情况。
一、优点:
1、病人活动方便,可保证其基本正常的日常生活,活动自如,利于提高病人的生活质量。
2、保护病人外周静脉,可减少因反复静脉穿刺输液带来的痛苦。
3、创伤小、感染机会少,可长期保留在血管内。
4、可避免刺激性药物对外周静脉的损伤;减少静脉炎和渗漏性组织损伤的发生。
5、是重要输液途径之一。
二、并发症:
1、少数病人因个体差异,血管变异,可能出现穿刺失败(如穿刺失败,将收取导管材料费,免一切操作费)。
2、少数病人可发生导管易位、脱落、断裂、堵塞、血栓栓塞。
3、少数病人可发生局部不适、皮疹、出血、血肿。
4、误伤动脉、神经。
5、机械性静脉炎、化学性静脉炎、血栓性静脉炎、穿刺点感染。
6、其他难以预料的意外情况。
患者知情选择:
我的医生、护士已经告知我“ PICC ”穿刺可能造成的风险及并发症,可选择的静脉穿刺种类及可能发生的并发症和风险并且解答了我关于此次穿刺的相关问题,经慎重考虑,自愿选择行PICC 穿刺。
我同意在治疗期间医生或护士可以根据我血管条件对预定方案做出调整。
我并未得到穿刺百分之百成功的许诺。
负责医师(签名):年月日
患者或家属(受托人)签字:年月日
与患者关系:
家属通讯地址:。
经外周穿刺中心静脉置管术(PICC)知情同意书
科室:床号:姓名:年龄:岁住院号:
诊断:
一、PICC穿刺原因
□危重症患者
□化疗
□外周静脉穿刺困难
□其它
二、PICC穿刺成功率
经专业护士评估后可行PICC穿刺置管,一般置管成功率达95%以上,但仍有个别患者出现导管置入困难,可能会多次穿刺,甚至失败。
三、PICC置管可能发生的并发症
1.静脉炎。
2.导管堵塞。
3.血栓形成。
4.导管拔出困难。
5.导管相关性感染。
6.导管断裂或飘移(极少见)。
7.导管误入心脏引起心律失常(极少见)。
8.其它:
四、穿刺前病人的注意事项
1.请着衣袖宽松的衣服。
2.情绪放松(因紧张和激动会使血管收缩而影响穿刺成功率)。
3.当静脉穿刺时,请陪伴及探视人员暂时离开病房。
五、穿刺后病人的注意事项
1.穿刺部位有少许渗血,需加压止血30分钟,有出血倾向的病人,适当延长加压止血时间。
2.穿刺后同侧肢体的活动情况:穿刺后2小时可轻微活动;穿刺后第二天即可正常活动,但勿过度用力,避免因限制活动形成静脉血栓。
3.置管期间穿刺侧肢体若有任何不适(如肿胀、疼痛、敷料或胶布松动等),请立即报告值班护士处理。
六、拔管后注意事项:覆盖穿刺点的敷料24小时后方可弃去,不可强行揭掉穿刺点的结痂。
以上情况由专业护士已病人或家属作了详细说明,病人或家属已经充分了解,同意穿刺。
患方签名与病人的关系年月日专业护士签名年月日
护理部2019年1月5日修订。
西安航天总医院
经外周穿刺中心静脉置管术知情同意书
姓名性别年龄住院号床号诊断
患者因病情治疗的需要拟行中心静脉置管,置管前需患者或家属了解行置管术中和术后可能要发生的并发症,签字后方可进行操作。
一、适应症:
1.外周静脉不好,难以维持静脉输液的患者
2.危重病人抢救时
3.输液需要超过一周以上者
4.长期需要间歇治疗
5.输液时需要使用一些对外周静脉刺激性较大的药物的(如化疗、大剂量补钾、TPN等)
二、优点:
1.保护患者的外周静脉,防止输液刺激性药物(如化疗药)和高渗性或粘稠性药物(如甘露醇、脂肪乳、蛋白、血浆等)对静脉造成的不可修复的损伤和静脉炎后失去给药途径
2.静脉输注全程“一针治疗”,大大减少反复经外周静脉直接穿刺输液的痛苦
3.长期保留患者的重要给药途径——“生命线”
4.可长期保留,治疗间歇期可带回家,不限制臂部的活动和日常生活
5.插管并发症少,无威胁生命安全的并发症
6.安全方便,维护简便
7.利于提高患者生活质量
三、可能出现的并发症
1.个体差异不同,血管变异,可能会出现穿刺失败或不能耐受置入导管
2.导管异位,不能到达上腔静脉
3.药液溢出
4.穿刺点出血或血肿
5.导管栓塞、脱出或断裂
6.导管打折
7.感染
8.机械性静脉炎
9.血栓形成或血管栓塞
如同意使用,请病员或家属(单位)签字:
操作者签字:年月日。
巨鹿县医院内三科
经外周中心静脉导管(PICC)置入知情同意书
床号姓名性别年龄住院号
患者因病情治疗的需要,拟行经外周中心静脉导管(PICC),置管前需病人及家属了解导管的适应症、优点及穿刺后可能出现的并发症等情况:
一适应症
1 病人外周静脉穿刺有困难,难以维持1周以上输液者。
2 静脉输入一些刺激性较大的药物,如化疗药、大剂量补钾、肠外营养等。
二优点
1 病人活动方便,可保证基本正常的日常生活,活动自如,利于提高病人的生活质量。
2 保护外周静脉,减少因反复穿刺带来的痛苦。
3 创伤小,感染机会少,可长期保留在血管内。
4可避免刺激性药物对外周静脉的损伤,减少静脉炎和渗液造成的组织损伤的发生。
三并发症
1 少数病人因个体差异、血管变异,可能出现穿刺失败。
2 少数病人可发生导管异位、脱落、脱出、断裂、血栓栓塞,个别病人不能耐受置入的导管而致治疗中途拔管等情况发生。
3 少数病人可发生局部不适、皮疹、出血、血肿、血管损伤、感染甚至溃疡。
4 少数病人因术中精神紧张而发生心脏血管意外、异物刺激导致心律失常、静脉炎、血栓形成,部分病人可发生其他周边组织损伤,如:血、气胸等。
上述情况出现,医生会积极采取救治措施,多数经治疗可恢复,极少出现生命危险甚至死亡。
四导管费用
此项费用根据医保有关规定报销。
请患者或家属了解以上情况,确认同意经外周中心静脉导管(PICC)置入,并接受由此可能带来的风险,签字后生效。
患者或家属:与患者关系:
家属通讯地址
联系电话
年月日。
WORD格式可以任意编辑
PICC置管知情同意书
告知人(护士)信息:
科室姓名职称
被告知人信息:
床号姓名性别年龄签名与患者关系
患者因治疗需行经外周导入中心静脉置管术(PICC),该操作可能出
现以下并发症,对此,告知人明确告知被告知人:
1,拟施操作名称:经外周导入中心静脉置管术(PICC)。
2,操作目的:建立静脉通道,完成相关治疗。
3,实施过程中及实施后可能出现的危险,并发症和意外情况:
(1)穿刺失败、送管困难、导管无法达到要求部位;
(2)穿刺后出现心慌、不适等;
(3)穿刺后出现出血、血肿或血栓;
(4)穿刺点感染,穿刺后出现静脉炎;
(5)导管端丽、堵管或移位;
(6)其他难以预料的意外情况。
4,因不可预测因素导致穿刺失败,只收取导管材料费,免一切操作费。
被告知人对上述内容完全知晓并表示理解,且做如下表态
(以√表示)。
□同意实施该操作,并愿意承担相应风险。
□不同意实施该操作,并承担相应风险。
告知人签名:被告知人签名:
患者不能签名原因
年月日
专业资料整理分享。