关于旅游调查报告3篇-最新范文
- 格式:doc
- 大小:43.00 KB
- 文档页数:16
旅游相关调研报告范文(精选8篇)旅游相关调研报告范文篇1__年,我市旅游业继续健康发展,各项主要数据稳步增长。
全年接待游客6870万人次,比去年同期增长13%。
其中,接待入境游客53万人次,同比增长15、1%;接待国内游客6817万人次,同比增长12%;旅游总收入348亿元,同比增长15%。
其中,旅游业收入1、5526亿美元,同比增长15、02%。
国内旅游收入337亿元,同比增长15、09%。
首先,节日活动在吸引游客和促进旅游业繁荣方面发挥着重要作用春季有牡丹文化节,秋季有河文化旅游节,春秋两季这两个节日带来了大量的游客,激活了旅游市场。
“只有牡丹才是真正的国色,花季迁都”节日活动已经成为城市生活中的一件大事。
牡丹文化节持续了40天,接待了1700多万海内外游客。
旅游总收入86、73亿元,分别比上年增长9、11%和8、33%。
河流文化旅游节持续30天,全市接待海内外游客947、55万人次,旅游总收入47、65亿元,分别比去年同期增长10、1%和10、25%。
两个节日共持续70天,接待游客2647、55万人次,占全年游客总数的38、5%。
旅游收入134、38亿元,占全年旅游总收入的38、6%。
二是入境旅游持续稳定发展,港澳台游客数量大幅增加2005年入境游客53万人,同比增长15、74%,其中外国人40万人,同比增长7、44%;港澳台游客13万人,同比增长51、9%。
港澳台游客中,台湾省游客数量最多,占59、4%。
虽然香港和澳门的游客数量很少,但却大幅增加。
香港和澳门游客人数分别比去年同期增长120、39%和119、27%。
说明旅游业在港澳的影响力在逐渐增强。
在外国游客中,来自亚洲国家和地区的游客数量最多。
年,全市接待亚洲国家和地区外国游客18、63万人次,同比增长36、78%,其次是欧洲游客,占外国游客的33、3%,仅次于亚洲,但游客数量比去年同期下降25%。
其次是美洲和大洋洲,游客分别为2、87万人和1、15万人。
旅游调查报告旅游调查报告优秀7篇(经典版)编制人:__________________审核人:__________________审批人:__________________编制单位:__________________编制时间:____年____月____日序言下载提示:该文档是本店铺精心编制而成的,希望大家下载后,能够帮助大家解决实际问题。
文档下载后可定制修改,请根据实际需要进行调整和使用,谢谢!并且,本店铺为大家提供各种类型的经典范文,如工作计划、工作总结、汇报材料、心得体会、应急预案、合同协议、条据书信、教学资料、作文大全、其他范文等等,想了解不同范文格式和写法,敬请关注!Download tips: This document is carefully compiled by this editor. I hope that after you download it, it can help you solve practical problems. The document can be customized and modified after downloading, please adjust and use it according to actual needs, thank you!Moreover, our store provides various types of classic sample essays, such as work plans, work summaries, report materials, insights, emergency plans, contract agreements, documentary evidence, teaching materials, essay summaries, and other sample essays. If you would like to learn about different sample formats and writing methods, please pay attention!旅游调查报告旅游调查报告优秀7篇调查报告通常包含问题陈述、方法论、数据收集、分析、结论等部分,调查报告的撰写需要严谨的方法论和清晰的表达能力,下面是本店铺为您分享的旅游调查报告旅游调查报告优秀7篇,感谢您的参阅。
怎么写旅游调研报告(通用8篇)怎么写旅游调研报告篇1实践时间:__年11月28-29日实践地点:网络、学校一、调查对象的基本情况西藏自治区是中华人民共和国的五个民族自治区之一,成立于1965年9月1日,位于中国的西南边疆,青藏高原的西南部。
自古以来,这片土地上的人们创造了丰富灿烂的民族文化。
青藏高原是世界上隆起最晚、面积最大、海拔最高的高原,因而被称为“世界屋脊”。
西藏以其古老的历史气息、浓郁的传统文化、神秘的宗教色彩吸引着世界各地的人们,是令人神往的旅游圣地,有无与伦比的旅游资源优势,既有独特的高原雪域风光,又有妩媚的南国风采,而与这种大自然相融合的人文景观,也使西藏在旅行者眼中具有了真正独特的魅力。
至今,还有许多藏族人的生活习俗与高原之外的现代人有着很大的距离,也正由于距离的产生,才使西藏的一切具有了观赏价值。
西藏名胜古迹众多,如:布达拉宫、珠穆朗玛峰、青藏高原、拉萨河、八角街、大昭寺、哲蚌寺、甘丹寺等等。
目前,全区有各级文物保护单位251处,其中,国家级重点文物保护单位27处,自治区级重点文物保护单位55处,市、县级文物保护单位169处。
这也是吸引我们小组做本主题调查分析的主要原因,我们分析了西藏旅游的现状,思考了其中存在的一些问题,并提出了我们对西藏旅游发展的一些建议和看法。
二、调查结果的基本概况通过我们小组成员调查统计,具体分析如下:调查问卷客观数据显示,利用寒暑假前往西藏旅游的人较多,因为此次调查对象以大学生居多;40%的被调查者的经济水平低于中等经济水平,一般人群的月收入大约在1500-5000元,只有近10%的被调查者的收入大于5000元。
多数被调查者的出游频率在每年1-3次左右且旅游动机大多为休闲度假与观光;只有极少数被调查者的旅游动机为增长知识、探亲访友和公务出差。
同时,火车仍然是人们出游西藏的首要选择。
旅游者在选择旅游地过程中获取旅游信息的渠道也多种多样,近50%的被调查者是通过朋友推荐和旅游书籍来选择旅游目的地的;而通过旅游电子商务网站、旅行社、旅游达人的微博、微信等方式获取旅游信息的较少,只有少数旅游者会选择在专业的旅游论坛来获取旅游信息。
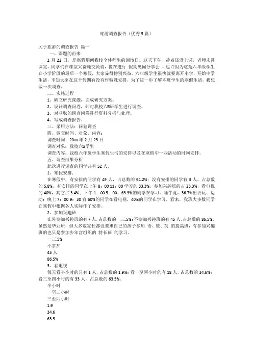
旅游调查报告(优秀5篇)关于旅游的调查报告篇一一、课题的由来2月22日,是寒假期间我校全体师生的回校日。
这天下午,趁着还没上课,老师未进课室,同学们在课室兴奋地交流着,像在进行假期见闻分享会。
也许因为这是六年级学生在小学阶段的最后一个寒假,大家显得特别兴奋。
六年级学生很快就要离开小学,开始中学生活,不知大家在这个假期有没有作特殊安排,为了进一步了解本班学生的寒假生活,我想做一次调查。
二、实施过程1、确立研究课题,完成研究方案。
2、设计调查问卷,针对我校六⑴班学生进行调查。
3、对获取的调查问卷进行资料分析与处理。
4、写成调查报告。
三、采用方法:问卷调查四、调查时间、对象、内容:调查时间:20xx年2月25日调查对象:我校六⑴学生调查内容:我校六年级学生寒假生活的安排以及在寒假中一些活动的时间安排。
五、调查结果分析此次进行调查的同学共有52人。
1、寒假安排:在寒假中,有安排的同学有49人,占总数的94.2%;没有安排的同学有3人,占总数的5.8%。
有安排的同学在上午8:00 11:00学习的33.3%,参加兴趣班的占23.3%,看电视的40%,其它占3.4%;下午1:00 5:00,63.3%的同学在学习、睡午觉,36.7%出去玩、运动;晚上7:00 9:30有60%的同学在看电视,40%的同学在学习。
看来,我班大多数同学在寒假中根据各人实际作了安排。
2、参加兴趣班在外参加兴趣班的有7人,占总数的一三.5%;不参加兴趣班的有45人,占总数的86.5%。
虽然是毕业班,但大多数家长都没要求自己的孩子参加语、数、英的提高班,有参加兴趣班的也只是参加少年宫组织的特长班的学习。
一三.5%不参加45人86.5%3、看电视每天看半小时的只有1人,占总数的1.9%;看一至两小时的有18人,占总数的34.6%;看三至四小时的有33人,占总数的63.5%。
半小时一至二小时三至四小时1.934.663.54、做作业每天做半小时作业的同学有7人,占总数的一三.5%;做一小时的有35人,占总数的67.3%;做两小时以上的有10人,占总数的19.2%。
旅游调查报告(最新8篇)在当下社会,报告十分的重要,要注意报告在写作时具有一定的格式。
那么报告应该怎么写才合适呢?以下是人见人爱的分享的8篇《旅游调查报告》,如果能帮助到您,将不胜荣幸。
旅游调查报告篇一一、行业调研意义如今的中国,经济飞速发展,物质极大的丰富了,人民的生活也更加的充实富裕了,在物质生活飞速发展的同时,人们的精神生活也提高了很多。
旅游业能够满足人们日益增长的物质和文化的需要。
通过旅游使人们在体力上和精神上得到休息,改善健康情况,开阔眼界,增长知识,推动社会生产的发展。
经济的发展极大的刺激了旅游业的发展,现今,我国的旅游业发展快速,人们的消费水平越来越高,外出旅游的愿望越来越强烈,这同时又直接、间接地推动了经济的发展,如推动商业、饮食服务业、旅馆业、民航、铁路、公路、邮电、日用轻工业、工艺美术业、园林等的发展,并促使这些部门不断改进和完善各种设施、增加服务项目,提高服务质量。
随着社会的发展,旅游业日益显示它在国民经济中的重要地位。
我作为一名旅游专业的学生,应该积极关注中国旅游行业的行情和旅游市场的现状,为我以后在旅游行业的发展打下坚实的基础。
通过这次旅游行业的调研,我对旅游行业的基本行情和中国旅游市场的现状有了清楚的认识,同时也理解到许多旅游方面的专业知识:如旅游也对中国经济发展的影响,中国旅游行业存在的一些问题等等。
在这次调研活动中,我不仅更加清楚的认识了我们中国旅游行业的基本行情和市场状况,而且我也得到了很大的提升。
我的与人沟通的能力,表达能力,以及动手操作的能力都有了很大的提升,这是我在本次调研活动中的做大收获。
二、调研的内容1、中国旅游行业发展现状随着社会的发展,旅游业已成为全球经济中发展势头最强劲和规模最大的产业之一。
旅游业在城市经济发展中的产业地位、经济作用逐步增强,旅游业对城市经济的拉动性、社会就业的带动力、以及对文化与环境的促进作用日益显现。
随着经济的发展,旅游业已成为我国经济发展的支柱性产业之一。
旅游情况调查报告6篇(经典版)编制人:__________________审核人:__________________审批人:__________________编制单位:__________________编制时间:____年____月____日序言下载提示:该文档是本店铺精心编制而成的,希望大家下载后,能够帮助大家解决实际问题。
文档下载后可定制修改,请根据实际需要进行调整和使用,谢谢!并且,本店铺为大家提供各种类型的经典范文,如工作计划、工作总结、心得体会、汇报材料、演讲致辞、条据文书、合同协议、教学资料、作文大全、其他范文等等,想了解不同范文格式和写法,敬请关注!Download tips: This document is carefully compiled by this editor. I hope that after you download it, it can help you solve practical problems. The document can be customized and modified after downloading, please adjust and use it according to actual needs, thank you!Moreover, our store provides various types of classic sample essays for everyone, such as work plans, work summaries, reflections, presentation materials, speeches, policy documents, contract agreements, teaching materials, essay summaries, and other sample essays. If you want to learn about different sample essay formats and writing methods, please stay tuned!旅游情况调查报告6篇调查报告常被用于学术研究、商业分析、政策制定等方面,具有重要的应用价值,调查报告报告的撰写需要严谨的方法论和清晰的逻辑,以确保其准确性和可信度,本店铺今天就为您带来了旅游情况调查报告6篇,相信一定会对你有所帮助。
旅游调查报告【6篇】(实用版)编制人:__________________审核人:__________________审批人:__________________编制单位:__________________编制时间:____年____月____日序言下载提示:该文档是本店铺精心编制而成的,希望大家下载后,能够帮助大家解决实际问题。
文档下载后可定制修改,请根据实际需要进行调整和使用,谢谢!并且,本店铺为大家提供各种类型的实用范文,如工作总结、策划方案、演讲致辞、报告大全、合同协议、条据书信、党团资料、教学资料、作文大全、其他范文等等,想了解不同范文格式和写法,敬请关注!Download tips: This document is carefully compiled by this editor. I hope that after you download it, it can help you solve practical problems. The document can be customized and modified after downloading, please adjust and use it according to actual needs, thank you!In addition, this shop provides various types of practical sample essays for everyone, such as work summary, planning plan, speeches, reports, contracts and agreements, articles and letters, party and group materials, teaching materials, essays, other sample essays, etc. Please pay attention to the different formats and writing methods of the model essay!旅游调查报告【6篇】旅游业,国际上称为旅游产业,是凭借旅游资源和设施,专门或者主要从事招徕、接待游客、为其提供交通、游览、住宿、餐饮、购物、文娱等六个环节的综合性行业。
第1篇一、前言随着我国经济的快速发展和人民生活水平的不断提高,旅游业作为国民经济的重要组成部分,近年来呈现出蓬勃发展的态势。
为了深入了解我国旅游业的发展现状、存在问题以及未来发展趋势,我们组织了一次深入的旅游调研活动。
本次调研旨在通过对旅游市场、旅游产品、旅游服务等方面的全面调查,为我国旅游业的发展提供有益的参考和建议。
二、调研目的1. 了解我国旅游市场的现状和发展趋势;2. 分析旅游产品创新和升级的方向;3. 评估旅游服务质量,提出改进措施;4. 探讨旅游业的可持续发展策略。
三、调研方法本次调研采用以下方法:1. 文献分析法:查阅相关文献资料,了解国内外旅游业发展动态;2. 问卷调查法:设计问卷,对旅游消费者进行抽样调查;3. 深度访谈法:对旅游企业、旅游管理部门、旅游从业人员进行访谈;4. 案例分析法:选取典型案例进行分析,总结经验教训。
四、调研结果(一)我国旅游市场现状1. 旅游市场持续增长:近年来,我国旅游市场持续增长,入境旅游人数和国内旅游人数均呈现上升趋势;2. 旅游消费升级:游客对旅游产品的需求日益多样化,对品质、体验等方面的要求越来越高;3. 旅游市场细分:旅游市场逐渐呈现出细分化的趋势,如亲子游、养老游、研学游等。
(二)旅游产品创新与升级1. 丰富旅游产品类型:开发更多具有地方特色、文化内涵的旅游产品,满足游客多样化需求;2. 提升旅游产品品质:注重旅游产品的品质和体验,提高游客满意度;3. 创新旅游产品形态:结合科技手段,开发虚拟旅游、智慧旅游等新型旅游产品。
(三)旅游服务质量评估1. 旅游服务质量总体良好:大部分旅游企业能够提供良好的旅游服务;2. 存在问题:部分旅游企业存在服务态度差、信息不对称、安全风险高等问题;3. 改进措施:加强旅游从业人员培训,提高服务质量;建立健全旅游市场监管机制,保障游客权益。
(四)旅游业可持续发展策略1. 强化政策引导:政府应出台相关政策,支持旅游业发展;2. 优化旅游产业结构:调整旅游产业结构,提高旅游业附加值;3. 加强环境保护:注重生态环境保护,实现旅游业的可持续发展;4. 深化国际合作:加强与国际旅游组织的交流与合作,提升我国旅游业国际竞争力。
旅游调研报告范文(精品9篇)旅游调研报告范文篇1随着社会主义新农村建设和构建和谐社会的进行,“三农”问题急待解决。
如何更好建设社会主义新农村,让农村的社会、经济和环境达到协调、可持续发展。
总体效益得到明显提升。
近几年来,汕头农村社会经济发展相对落后,人多地少,交通不畅,信息获取能力有限,环境污染严重,这也造成些地方农民增产不增收的局面;汕头产业结构不太合理,第一、二、三产业比例分别为11.4%、51.5%、37.1%、,第三产业明显落后,特别是经济危机的到来,农副产品价格持续下降,农民消费能力下降。
随着汕头三大经济带、生态型海滨城市的规划构建,开发好旅游资源,推动旅游业发展,显得更加重要,这不仅能推动农村基础设施建设和完善服务体系,也能转移剩余劳动力,提供就业机会,为农村农业、工业、商贸发展做贡献,从而使旅游与经济社会发展良性互动。
通过这一次实践调查了汕头旅游资源及其开发存在的问题,并就此提出建议:一、汕头旅游资源总体情况1、自然旅游资源:青山蓝海一体,生态环境质优汕头地处韩、榕、练三江冲积而成的潮汕平原,海岸线曲折而漫长,不少海岸地带多湿地滩涂,且红树林众多,尤以韩江新津河入海口为国际保护性湿地示范区,知名度高,同时为候鸟越冬的地区之一,构成蓝海候鸟映趣,浑然一体的独特景观,值得一提的是,汕头是唯一拥有内海的城市。
丰富的绿色植物资源,种类繁多,生物多样性明显,在桑浦山,大南山地区,自然环境良好,如潮阳莲花峰风景区,南澳海岛国家森林公园;众多奇特的海滨岩石,海蚀地貌,特色鲜明,优质的生态环境很适宜开展旅游休闲度假活动和生态旅游。
2、文化旅游资源:民俗奇特多样,民间艺术丰富汕头的文化渊源深、积淀厚、领域广,与整个潮汕地区文化密切相联。
闽越古风与中原文化的融合,历史、现代文化的互相渗透。
华夏文化与外来文化的结合,形成独特,绚丽多彩的文化,是中华文化中的一枝秀美奇葩。
汕头的潮文化,侨乡文化,海洋文化,红色文化,工夫茶文化,妈祖文化,特别是榕江流域沿岸民众信奉三山国王为地方独特民俗,同时独特的侨批文化,在海内外更有高的知名度和影响。
2024年旅游调查报告5篇(经典版)编制人:__________________审核人:__________________审批人:__________________编制单位:__________________编制时间:____年____月____日序言下载提示:该文档是本店铺精心编制而成的,希望大家下载后,能够帮助大家解决实际问题。
文档下载后可定制修改,请根据实际需要进行调整和使用,谢谢!并且,本店铺为大家提供各种类型的经典范文,如工作报告、活动文案、应用文书、合同协议、心得体会、规章制度、策划方案、教学资料、作文大全、其他范文等等,想了解不同范文格式和写法,敬请关注!Download tips: This document is carefully compiled by this editor. I hope that after you download it, it can help you solve practical problems. The document can be customized and modified after downloading, please adjust and use it according to actual needs, thank you!Moreover, our store provides various types of classic sample essays, such as work reports, activity copywriting, application documents, contract agreements, insights, rules and regulations, planning plans, teaching materials, essay encyclopedias, and other sample essays. If you want to learn about different sample formats and writing methods, please pay attention!2024年旅游调查报告5篇调查报告通常会根据研究的主题和目的来确定其调查范围和深度,调查报告可能会提出建议或推荐,以便帮助利益相关者做出决策,下面是本店铺为您分享的2024年旅游调查报告5篇,感谢您的参阅。
旅游调查报告旅游调查报告(精选10篇)在发生了一个事件或情况之后,我们通常要进行细致全面的调查,并根据调查情况撰写调查报告。
现在你是否对调查报告一筹莫展呢?以下是小编为大家收集的旅游调查报告,欢迎大家分享。
旅游调查报告篇1导语:随着人民的生活水平提高,人民的生活质量也越来越高,而旅游业也日益迅速的发展起来了,以下是小编为您整理的旅游调查报告,欢迎大家探讨阅读!旅游业作为第三产业的龙头,在经济生活中发挥着举足轻重的作用。
当前旅游业已经连续四年保持了世界第一大产业的地位,近几年来我国旅游业增长速度超过GDP的平均增长速度,占GDP的比重快速攀升,中国旅游的发展举世瞩目,旅游经济作为国民经济新的增长点,其产生的连带效应显著,旅游业已成为国民经济的支柱性产业之一。
一、调查目的我国“十一五”时期旅游业的发展目标,目前已经确定,据国家旅游局的公布的信息,就是:实现入境旅游人数和入境过夜旅游者人数年均增长8%,国际旅游收入年均增长12%;国内旅游人数年均增长8%,国内旅游收入年均增长10%;旅游总收入实现年均增长10%。
到20**年,国际旅游收入达到530亿美元,国内旅游收入达到8500亿元,旅游总收入达到12700亿元。
每年旅游业新增就业50万人,到2010年旅游直接就业人数达到1000万人。
世界旅游组织最新研究报告指出,到2020年,中国就接待1.37亿入境旅游者,占世界旅游总额的8.6%,超过英国、法国、美国、西班牙和意大利,成为世界最大的旅游接待国。
中国就接待东亚三分之一的国际旅游者。
到2020年,中国将成为世界十大客源国之一,出境旅游达一亿人次,居世界第四位。
到2020年,中国的国内旅游可望达30亿人次。
海外入境旅游、出境旅游和国内旅游三者协调发展,中国有望成为世界第一旅游大国。
为了更加发挥资源优势,调整经济结构,形成特色经济;关联辐射功能显著,带动第三产业,促进传统产业的发展和升级;增加外汇收入,是非贸易创汇的重要来源;扩大国内消费,促进市场繁荣;创造新的市场劳动岗位,可为城市下岗人员和农村富余劳动力提供就业机会;促进贫困地区脱贫致富;旅游引来物流、信息流、资金流、技术流,促进观念更新;提升焦作整体形象,促进传统文化、名胜古迹和民俗风情的保护和开发,推动精神文明建设;优化生态质量,促进环境保护;建设具有地方特色或民族特色的城市标志性的景观带;确立城市标志物和市树、市花,组织地方的旅游节庆活动,形成独特、鲜明、富有个性的城市旅游形象。
旅游调研报告在现实生活中,需要使用报告的情况越来越多,通常情况下,报告的内容含量大、篇幅较长。
为了让您不再为写报告头疼,下面是小编收集整理的旅游调研报告范文(精选6篇),仅供参考,希望能够帮助到大家。
旅游调研报告篇1近年来,随着人民群众的生活水平不断提高,都市人追求回归自然,返朴归真的意识愈来愈浓。
我乡党委,政府审时度势,实施“旅游兴乡”战略。
随着以农业休闲为核心的旅游产业的成功运作,我乡旅游的知名度越来越高,引起各界人士的高度关注。
一、旅游现状20xx年,我乡开始实施“旅游兴乡”战略,几年来,通过内部挖潜和招商引资,使旅游业发展迅速,已成xx支柱产业之一,初步形成了“浏河人家”,“浏阳河第一湾”,“湘东第一洞”等带有农业休闲气息的旅游品牌。
目前,共有以“浏河人家”为品牌的农家休闲山庄56家,每日可接待游客4000多人,日营业额可达2万多元,安置当地农村劳动力近400人,并有效地促进了种养业和招商引资地发展。
二、存在不足xx农家休闲发展到今天,取得了相当的成效,但也存在一定不足,表现为客源不稳定,外地游客少,经营方式单一等。
究其原因,主要存在以下几个方面问题:1、没有形成特色,不论是老式土砖瓦房,还是红砖楼房,都没有经过造型,没有农家特色,缺乏景区建筑风格。
没有菜园、果园、花园、池塘等,不象农家,而象农村的都市,游客来过、吃过、玩过、住过以后,没有什么特别的印象,不知什么是真正的“农家乐”。
2、服务质量不高。
由于配套设施跟不上,服务项目单一,不能为游客提供娱乐休闲、健身运动、商务会议等方面的服务。
大多数来农家休闲的游客主要停留在吃一餐饭,打一阵牌。
同时,大多服务人员受文化、素质、涵养、见识等诸多因素的制约,且没有经过专业培训,导致在形象礼仪、经营理念、创新意识、服务水平等方面存在缺陷。
3、缺乏统一规划。
大多农家休闲项目是当地群众利用自有的住屋,自发兴办的,都没有进行统一规划,随意性较大。
加上政府投入小,部门介入少,调控乏力,对农家乐的数量控制、质量把关、地域分布、配套功能设施、层次类型、宣传筹划等没有一个整体规划,难以形成规模品牌,产生整体效应。
通用外出旅游调查情况报告(7篇)通用外出旅游调查情况报告(精选篇1)近几年来,____的旅游业发展日益红火,各旅行社也此起彼伏的出现,旅游更成了____市居民生活中一项不可或缺的事情。
于是,我们调查小组特地对____小区进行了定点的问卷调查,一共发放100份,回收了100份,回收率100%。
通过这次调查,目的在于了解____市居民,尤其是在假期的出行情况,同时也可从中发现本市旅游业的某些不足之处,能为有关部门提供点意见或建议,现将调查情况报告如下:一、基本情况:1. 出行情况:根据问卷调查所得,____市居民双休日、节假日真正出行的人较少,且每次出行时间间隔较长。
下面是些有关数据,即可证明:在家基本不外出的(包括在家休息、在家打扫卫生、给自己充电学习)占51.5%,剩下的48.5%包括了外出旅游、走亲访友和购物逛街,而真正外出旅游的也只占全部人数的15%。
其中39.6%的人已经有1年甚至更多年没外出旅游了。
2. 出行目的:如今人们出行目的各异,休闲观光、探亲访友多种多样,至于____市民的出行目的如下图所示:3. 出行方式:据我所知,如今的出行方式主要有两种,跟团出游和自助旅游。
当然两种方式各有利弊,而我们74%的市民选择了自助旅游,原因很简单,多数人认为可以省钱,当然时间、路线方面可以自由支配,不像跟团去那么贵。
在问及旅游形式时,有将近一半的居民选择了传统观光型的旅游方式,这是与出行目的较为符合的。
同时,我也发现有30%左右的人选择了野营探险型。
这说明,在出行人之中年轻人占了不少的比例。
4. 出行的注意点:在居民的心中,我们在旅游时通常最担心的还是天气和安全两大因素。
这两点直接能导致此次旅游的顺利进行,谁都希望一路顺风而去,满“载”而归,即使累点也无所谓。
当然问到黄金周是否愿意出行时,我所调查的11户家庭绝大部分都说不会,有的则不肯定。
因为他们认为黄金周出行的人太多,交通拥挤,给旅游带来诸多不便;同时各种花费也随之上涨,自然不能尽兴而归,还不如其他时间出行更好。
旅游调研报告范文(精选5篇)旅游范文篇1今年暑假我以一种全新的角度,一种别样的心情,一种特殊的身份,和我的好朋友们来到了我们熟悉而又觉得陌生的地方-----北镇医巫闾山和青岩寺两大生态自然保护区。
当我时隔3年之久,再次登上山顶的时候,回想从前和刚刚一路上山走来所看到的风景,似乎就在这么短短的几小时里,我了解了一个“沧海桑田”的真正涵义。
3年的时间,这里竟有如此巨大的变化,如果形容三年前的这里,那她还仅仅是一个青涩的少女,虽然很美,但是却有很多的不足而且不懂得如何去自我保护;而如今的她却已经成了一个成熟而又稳重,端庄而又大方的女强人,她早已在时间的摸爬滚打中学会如何的防御外界的伤害。
是时间成就了她的美丽吗?如果不是,那又是什么那?通过调查得知是一种全新的经营理念——生态旅游,持续发展。
随着全球经济的高速发展和现代化进程的加快,作为无烟工业的旅游业成为世界经济的一大产业,生态旅游业已成为二十一世纪世界旅游业的热点,并以强劲的发展势头引起各国政府和学术界的广泛重视和关注。
自然保护区在生态旅游领域内有着得天独厚的可开发资源和广阔的发展前景,然而,什么是生态旅游?怎样开展生态旅游?自然保护区如何开展生态旅游并使之在保护好自然资源的前提下健康长久的发展,是人们特别是自然和环境保护工作者关注的焦点。
同样这次调查我也循着人们对生态对环保的关注,对北镇市的生态旅游区进行了实际调查,通过对生态旅游真正内涵的把握和特点的分析,提出了自然保护区开展生态旅游应具备的基本条件;与此同时,我采取查阅历年资料,和当地的相关人员交流讨论,初步了解情况,又通过当地实际调研和路线考查,网上问卷,随机访问游客的方法,对北镇自然保护区旅游资源,进行生态旅游的现状进行更深一步的了解。
随着对北镇自然保护景区的逐步了解,我分析了自然保护区开展生态旅游面临的机遇和挑战,并针对北镇自然保护区开展生态旅游的现状,和相关部门为此现状制定出的生态环保措施,得出这样一条结论:北镇自然保护区正在走这样一条道路-----凭借着当地的特色历史文化,民间习俗,特色小吃,日趋完善的服务,以及不可或缺的优美风光,吸引着来自全国各地的游客。
第1篇一、实验背景随着我国经济的快速发展,旅游业已成为国民经济的重要组成部分。
为了深入了解我国旅游资源的开发与利用情况,提高旅游管理水平,促进旅游业的可持续发展,本实验组于2023年7月开展了为期一周的旅游考察活动。
本次考察以我国某著名旅游城市为对象,旨在通过对该城市旅游资源的实地调研,分析其旅游发展的现状、问题及发展趋势。
二、实验目的1. 了解我国某著名旅游城市的旅游资源概况。
2. 分析该城市旅游发展的现状、优势与不足。
3. 探讨该城市旅游发展的对策与建议。
4. 提高旅游管理专业学生的实践能力和综合素质。
三、实验内容1. 旅游资源调研本次考察主要围绕该城市的自然景观、历史文化、民俗风情、休闲度假等方面展开。
通过查阅资料、实地考察、访谈等方式,收集了大量关于该城市旅游资源的资料。
2. 旅游市场调研通过对旅游市场进行调查,了解游客的旅游需求、消费习惯、满意度等,为旅游产业发展提供依据。
3. 旅游管理调研考察该城市旅游管理部门的组织架构、工作流程、政策法规等,分析旅游管理的现状和存在的问题。
4. 旅游企业发展调研选取具有代表性的旅游企业进行调研,了解企业的经营状况、市场定位、产品开发等,为旅游产业发展提供参考。
四、实验过程1. 前期准备在实验前,我们查阅了大量相关资料,制定了详细的考察计划,明确了考察目标、内容和时间安排。
2. 实地考察7月1日至7月7日,我们分批次对该城市进行了实地考察。
期间,我们参观了多个旅游景点、文化遗址、休闲度假区等,并与当地旅游管理部门、旅游企业、导游等进行了深入交流。
3. 数据收集与分析考察结束后,我们对收集到的数据进行整理和分析,形成了初步的考察报告。
五、实验结果与分析1. 旅游资源丰富该城市拥有丰富的旅游资源,包括自然景观、历史文化、民俗风情、休闲度假等,具有较高的旅游吸引力。
2. 旅游市场潜力巨大随着人们生活水平的提高,旅游需求不断增长,该城市旅游市场潜力巨大。
3. 旅游管理存在问题旅游管理方面存在以下问题:政策法规不完善、旅游基础设施建设滞后、旅游服务质量有待提高、旅游市场营销力度不足等。
旅游精品调研报告范文(精选5篇)【篇1】旅游精品调研报告一、调查背景对于社会的特殊群体——大学生来说,更是如此。
高校大学生思维活跃、精力充沛,喜欢了解新的环境,希望结交志趣相投的朋友。
由于身心的迅速发展和生活领域及交往范围的不断扩大,特别是伴随着社会的进步和自身年龄的增长,大学生对自我、对社会均有了自己独立的认识,他们渴求获取更多的新知识。
“读万卷书,行万里路”的思想观念促使高校学生们选择旅游作为扩大交际、增长见识的有效途径。
大学生作为中国旅游市场的特殊消费群体,虽然现在消费力相对偏低,但人数庞大,消费领域集中。
更重要的是现在的大学生在不久的将来,是整个中国社会的中坚力量和消费主体,谁抓住了他们,谁抓住了未来的市场。
因其蕴涵潜力巨大的商机,日益受到社会各界的关注。
本文着重哈尔滨大学生旅游市场开发的相关问题进行探讨,为哈尔滨旅行社开发大学生旅游市场提供可供参考的策略。
二、调查说明1、调查总体调查总体界定为哈尔滨市在校的大学生2、调查目的哈尔滨大学生旅游市场开发的相关问题进行探讨,从而了解哈尔滨大学生旅游市场开发的可行性和哈尔滨大学生旅游市场的基本特征,为哈尔滨旅行社开发大学生旅游市场提供可供参考的策略。
3、调查方法调查方法采用二手资料调查法,通过网上资料的搜寻、相关书籍资料的查询。
三、调查结果一、哈尔滨大学生旅游行为分析1、旅游次数调查结果显示高达44%的大学生每年旅游的次数为1至2次,只有9%的大学生是在4次以上的,而一年旅游2至4次和一次以下的比例分别为22%、25%。
2、旅游时间在对于旅游时间段的安排上,选择寒暑假这个时间段的人数最多,占了总人数的46.8%。
在法定假日出游的比例为24.4%。
选择周末出游的人较少,占总人数的16.4%。
剩下的12.4%是在其它时间段出去旅游的。
3、旅游形式现代旅游形式的多样已成为一种趋势,我们从调查得到的数据分析中不难发现与朋友结伴这一旅游形式所占比例最高为54%;自助游的趋势在加强,所占比例为25.2%;11.6%的学生愿意以班级社团组织的形式出去旅游,剩下9.2%的学生会选择旅行社包价旅行。
旅游调查报告(经典版)编制人:__________________审核人:__________________审批人:__________________编制单位:__________________编制时间:____年____月____日序言下载提示:该文档是本店铺精心编制而成的,希望大家下载后,能够帮助大家解决实际问题。
文档下载后可定制修改,请根据实际需要进行调整和使用,谢谢!并且,本店铺为大家提供各种类型的经典范文,如公文写作、报告体会、演讲致辞、党团资料、合同协议、条据文书、诗词歌赋、教学资料、作文大全、其他范文等等,想了解不同范文格式和写法,敬请关注!Download tips: This document is carefully compiled by this editor. I hope that after you download it, it can help you solve practical problems. The document can be customized and modified after downloading, please adjust and use it according to actual needs, thank you!In addition, this shop provides you with various types of classic sample essays, such as official document writing, report experience, speeches, party and group materials, contracts and agreements, articles and documents, poems and songs, teaching materials, essay collections, other sample essays, etc. Learn about the different formats and writing styles of sample essays, so stay tuned!旅游调查报告旅游调查报告(通用4篇)旅游调查报告篇1随着我们的生活水平不断提高,旅游消费变得越来越热,出外旅游已成为我们生活中必不可少的部分。
关于旅游调查报告3篇报告名称: xx游客满意度调查调查方法:街头访问被访者:省内、省外及港澳台旅游者调查机构:兰邦市场调查公司报告来源:兰邦市场调查公司随着旅游业的蓬勃发展及其在旅游地经济中作用的日益增强,如何以具有吸引力的旅游产品来开拓客源市场、保证稳定的客源成为各旅游地关注的焦点。
而由于旅游产品和其它服务产品一样,具有无形性和不可移动性的特点,它的生产和消费过程是同时发生的,因此,旅游业更多地是在营销“经历”。
大量的研究结果也表明,对服务产品而言,除消费者亲身经历外,他人的口头宣传比任何其它信息来源更加重要。
若旅游地希望消费者为自己作良好的口头宣传,就必须为他们创造良好的旅游经历。
如果具有无限资源,旅游地也应该象工业生产部门一样在质量上追求“零缺陷”,使旅游者在各方面都得到满足,但由于资源的限制,实际运行中应追求资源的优化配置按照问题的轻重缓急来分配资源和安排工作。
对旅游者满意度的现实衡量、寻找旅游地绩效的薄弱环节以明确工作急需改进的领域就成为当前旅游地建设中的重要课题之一。
以xx市作为旅游地的研究例证,xx兰邦市场调查公司于1999年11月在xx主要景点和火车站、罗湖商业城等处对来xx的旅游者(包括省内、省外及港澳台旅游者,未包括外国旅游者)进行了调查。
调查采用问卷式的面访方式,问卷共包括三部分。
第一部分甄别问题是将不在本次研究范围之内的当天往返游客、本地游客以及来深以长期工作为目的的对象排除在外。
第二部分是主体,将影响旅游者满意度的29项评价指标分别表述为相应的句子,以likert5级态度量表测量旅游者在深旅游的满意度和各项评价指标在其外出旅游时对他个人而言的重要程度。
第三部分则是背景资料部分。
调查共发放问卷340份,有效回收问卷334份,有效回收率为98.2%。
在对所获数据变量标准化处理的基础上,以重要程度为横坐标:共有9项指标(占31%)落在了重要程度高而满意水平也较高的右上区域,属于xx目前的优势领域。
这些因素包括社会治安、有许多自然景色和风景点、游玩地多、交通、通讯、主题公园、绿化、清洁卫生、气候。
在这些方面xx市需要继续保持现有的绩效,并努力提升以成为与其它旅游城市相比的竞争优势。
尤其是在两项重要程度较高的因素——“绿化好”和“是个清洁、卫生的城市”上旅游者对xx 的满意度评价都颇高,可以形成为xx旅游形象宣传的突出优势。
值得注意的是,“有许多自然景色和风景点”几乎接近横坐标,即目前旅游者的满意程度处于“一般稍偏上”的水平。
如果在这一方面不采取措施进行改进,有可能未来几年随着周边旅游风景区的开发和旅游者崇尚自然回归趋势的加强,旅游者的评价就会降低,从目前的优势降低为劣势。
日前xx旅游发展规划中已将东部黄金海岸和西部田园风光的建设作为开发重点,当前的任务则是切实将自然风光的开发落实到实处,以未雨绸缪,顺应时势之需。
有5项指标(占17%)落在了右下区域,因这部分指标的重要性较高,但旅游者的满意水平较低,是急需大力改进的关键领域。
它们主要集中于xx的各项价格方面(物价、景点的门票价格、餐饮住宿价格和易找到适合自己要求的餐饮住宿处),其次是商场、餐饮的服务质量。
从xx作为一个旅游地的角度来看,这些方面是xx的薄弱环节,目前需要着重分配资源和注意力以改变目前不利的局面。
左上区域包括6项指标(占21%),被访者认为xx目前的绩效不错,但它们的重要性不高,如经济比较发达、城市的基础建设、商品丰富、人的效率等等,属于无关紧要领域,目前对旅游者的宣传和促销上可不必花费过多资源于这些方面。
有8项指标(占18%)属于不占优先地位的领域,即左下区域。
被访者对这些因素的绩效评价不高,但因它们的重要性也相对较低,目前可以不必过分关注。
如果当xx市的旅游业在现有的基础上向更高的目标发展时,就必须得关注这些方面现有绩效不佳的原因并寻求解决办法。
在这一区域中不可忽略的是,“宾馆的服务质量”几乎位于纵坐标上,说明它的重要性接近中等,但旅游者的评价不高,同样需要引起重视。
对旅游者的满意状态进行评价和分析对旅游地的管理和营销工作具有重要的指导意义,它同时向旅游地指明了工作急需改进的方向。
对xx旅游业而言,目前需要引起重视的是价格的问题。
相关的方差分析表明,国内旅游者对xx的各项价格评价较低,而港澳台旅游者则认为价格比较合理。
因此,在xx大力吸引国内游客来深旅游时,要注意对现有产品结构作进一步的优化调整和配置,以结构合理的多样性来满足不同特征旅游者的需要,如开发更多的中低档产品来满足国内家庭旅游、学生旅游等市场的需要;另一方面则应进一步提高产品和服务的质量以使旅游者感到物有所值。
来深旅游者认为绿化和清洁卫生这两项因素在外出旅游时重要程度较高,他们对xx有相当满意的评价,是xx市目前使游客满意的优势环节。
要确定这些方面是否已形成为xx对旅游者独具吸引力的竞争优势,还应在今后的调查研究中与有关竞争地进行比较分析。
正如忠诚的顾客是企业实现利润的稳固基础一样,忠诚的旅游者也是旅游地具有稳定客源,增强竞争力的宝贵财富。
而造就忠诚旅游者的关键则在于使他们满意,旅游者的满意度越高,忠诚度也越高。
但对于旅游地来说,无论它是多么吸引人,旅游者再购买行为即再访机会都不会太多,故旅游地的忠诚顾客主要表现在他们的口碑效应,即将他们在旅游地的满意经历推荐给他人,以带来更多的旅游者。
因此了解旅游地自身的绩效薄弱环节,以找准方向有效提高旅游者的满意度从而培养忠诚旅游者,无论是对旅游地的资源优化配置还是对其竞争力的增强都具有长远而积极的作用。
由于旅游者的需求呈现动态变化,有可能目前重要的因素在几年之后就成为次要的因素,从这一角度来说,兰邦的市场研究人员建议旅游地还需要对旅游者进行连续监测,一方面检测所采取的改进措施是否富有成效,另一方面则可充分把握市场变化趋势和有效分配自身有限的资源。
受时间和资源的限制,兰邦主持的本项调查并未包括来深的外国旅游者,因此只是对xx国内旅游市场的试探性研究,对国际旅游者在深旅游经历的满意度状况分析是今后也应予调查的重要领域。
关于旅游的社会优秀调查报告报告名称: xx游客满意度调查调查地点: xx市调查方法:街头访问调查时间: 1999年11月样本量: 334被访者:省内、省外及港澳台旅游者调查机构:兰邦市场调查公司报告来源:兰邦市场调查公司报告内容:随着旅游业的蓬勃发展及其在旅游地经济中作用的日益增强,如何以具有吸引力的旅游产品来开拓客源市场、保证稳定的客源成为各旅游地关注的焦点。
而由于旅游产品和其它服务产品一样,具有无形性和不可移动性的特点,它的生产和消费过程是同时发生的,因此,旅游业地是在营销“经历”。
大量的研究结果也表明,对服务产品而言,除消费者亲身经历外,他人的口头宣传比任何其它信息来源更加重要。
若旅游地希望消费者为自己作良好的口头宣传,就必须为他们创造良好的旅游经历。
如果具有无限资源,旅游地也应该象工业生产部门一样在质量上追求“零缺陷”,使旅游者在各方面都得到满足,但由于资源的限制,实际运行中应追求资源的优化配置按照问题的轻重缓急来分配资源和安排工作。
对旅游者满意度的现实衡量、寻找旅游地绩效的薄弱环节以明确工作急需改进的领域就成为当前旅游地建设中的重要课题之一。
以xx市作为旅游地的研究例证,xx兰邦市场调查公司于1999年11月在xx主要景点和火车站、罗湖商业城等处对来xx的旅游者(包括省内、省外及港澳台旅游者,未包括外国旅游者)进行了调查。
调查采用问卷式的面访方式,问卷共包括三部分。
第一部分甄别问题是将不在本次研究范围之内的当天往返游客、本地游客以及来深以长期工作为目的的对象排除在外。
第二部分是主体,将影响旅游者满意度的29项评价指标分别表述为相应的句子,以likert5级态度量表测量旅游者在深旅游的满意度和各项评价指标在其外出旅游时对他个人而言的重要程度。
第三部分则是背景资料部分。
调查共发放问卷340份,有效回收问卷334份,有效回收率为98.2%。
在对所获数据变量标准化处理的基础上,以重要程度为横坐标,满意程度为纵坐标作图可得以下散点report85-1 (图略)由图可以看出:共有9项指标(占31%)落在了重要程度高而满意水平也较高的右上区域,属于xx目前的优势领域。
这些因素包括社会治安、有许多自然景色和风景点、游玩地多、交通、通讯、主题公园、绿化、清洁卫生、气候。
在这些方面xx市需要继续保持现有的绩效,并努力提升以成为与其它旅游城市相比的竞争优势。
尤其是在两项重要程度较高的因素——“绿化好”和“是个清洁、卫生的城市”上旅游者对xx的满意度评价都颇高,可以形成为xx旅游形象宣传的突出优势。
『本文由第一·范文整理,版权归原作者、原出处所有。
』值得注意的是,“有许多自然景色和风景点”几乎接近横坐标,即目前旅游者的满意程度处于“一般稍偏上“的水平。
如果在这一方面不采取措施进行改进,有可能未来几年随着周边旅游风景区的开发和旅游者崇尚自然回归趋势的加强,旅游者的评价就会降低,从目前的优势降低为劣势。
日前xx旅游发展规划中已将东部黄金海岸和西部田园风光的建设作为开发重点,当前的任务则是切实将自然风光的开发落实到实处,以未雨绸缪,顺应时势之需。
有5项指标(占17%)落在了右下区域,因这部分指标的重要性较高,但旅游者的满意水平较低,是急需大力改进的关键领域。
它们主要集中于xx的各项价格方面(物价、景点的门票价格、餐饮住宿价格和易找到适合自己要求的餐饮住宿处),其次是商场、餐饮的服务质量。
从xx作为一个旅游地的角度来看,这些方面是xx的薄弱环节,目前需要着重分配资源和注意力以改变目前不利的局面。
左上区域包括6项指标(占21%),被访者认为xx目前的绩效不错,但它们的重要性不高,如经济比较发达、城市的基础建设、商品丰富、人的效率等等,属于无关紧要领域,目前对旅游者的宣传和促销上可不必花费过多资源于这些方面。
有8项指标(占18%)属于不占优先地位的领域,即左下区域。
被访者对这些因素的绩效评价不高,但因它们的重要性也相对较低,目前可以不必过分关注。
如果当xx市的旅游业在现有的基础上向更高的目标发展时,就必须得关注这些方面现有绩效不佳的原因并寻求解决办法。
在这一区域中不可忽略的是,“宾馆的服务质量”几乎位于纵坐标上,说明它的重要性接近中等,但旅游者的评价不高,同样需要引起重视。
对旅游者的满意状态进行评价和分析对旅游地的管理和营销工作具有重要的指导意义,它同时向旅游地指明了工作急需改进的方向。
对xx旅游业而言,目前需要引起重视的是价格的问题。
相关的方差分析表明,国内旅游者对xx的各项价格评价较低,而港澳台旅游者则认为价格比较合理。
因此,在xx大力吸引国内游客来深旅游时,要注意对现有产品结构作进一步的优化调整和配置,以结构合理的多样性来满足不同特征旅游者的需要,如开发的中低档产品来满足国内家庭旅游、学生旅游等市场的需要;另一方面则应进一步提高产品和服务的质量以使旅游者感到物有所值。