文件材料交接清单
- 格式:doc
- 大小:49.00 KB
- 文档页数:2
工程竣工移交凭证及移交清单一、背景工程竣工移交是指在工程项目完成一切设计、施工、检验、试运行和质量验收等全部程序后,由施工方向业主移交项目的手续和材料。
本文档旨在提供工程竣工移交过程中所需的凭证和清单,以确保移交的顺利进行。
二、工程竣工移交凭证1. 完工证书:由施工方出具,确认工程项目已经按照相关标准和合同要求完成。
2. 验收报告:记录工程项目的验收情况,包括结构、设备、质量等方面的评估。
3. 技术交底记录:详细记录了工程项目相关技术问题的交底情况,确保业主对工程项目的使用和维护有一定的了解。
4. 安全验收证明:确认工程项目在安全方面符合相关法规和标准的证明文件。
5. 资料交接清单:列出了需要移交给业主的所有相关文件、资料的清单,以便业主核实和保存。
三、工程竣工移交清单1. 工程项目图纸:包括施工图、结构图、设备布置图等。
2. 设备清单:列出了工程项目所使用的设备及其数量、型号、规格等信息。
3. 施工记录:记录了工程项目的施工过程、施工质量等相关情况。
4. 资料归档:包括工程项目的设计文件、质量检验报告、施工合同等相关文件。
5. 质量保证文件:包括工程项目的检验、试运行、质量验收等环节的相关文件和记录。
四、注意事项1. 确保所有文件和清单的完整性和准确性,避免遗漏和错误。
2. 在移交时,应当与业主进行共同核实和签字确认。
3. 所有文件和清单应妥善保存,以备后续需要。
4. 在移交过程中,应遵守相关法规和合同约定,按照规定的程序和要求进行。
以上是关于工程竣工移交凭证及移交清单的文档内容,供参考。
会计资料交接清单有限公司原主管会计因工作变动,现将其经手事项移交给,移交清单如下:1、记账凭证,从201*年*月截止到201*年*月(共*本);2、抵扣联扣税凭证,从201*年*月截止到201*年*月;3、总分类帐帐本一本,应交税金明细账帐本一本,分期收款发出商品帐本一本,明细分类账帐本一本,库存商品帐本一本,均从201*年*月截止到201*年*月;4、纳税申报表,从201*年*月截止到201*年*月;5、公章一枚,发票专用章一枚,业务专用章一枚,合同章一枚,税控IC卡一个;6、营业执照正副本各一份,食品流通许可证正副本各一份,税务登记证正副本各一份,组织机构代码证正副本各一份;经手期间的账务如有问题,可继续追查、核实,因财务工作有时间的延续性,交接未尽事项应继续询问、核实、明确责任.移交人:接交人:监交人:201*年*月*日星期四会计交接手续1、交接前的准备工作.会计人员在办理会计工作交接前,必须做好以下准备工作:①已经受理的经济业务尚未填制会计凭证的应当填制完毕。
②尚未登记的账目应当登记完毕,结出余额,并在最后一笔余额后加盖经办人印章.③整理好应该移交的各项资料,对未了事项和遗留问题要写出书面说明材料.④编制移交清册,列明应该移交的会计凭证、会计账簿、财务会计报告、公章、现金、有价证券、支票薄、发票、文件、其他会计资料和物品等内容;实行会计电算化的单位,从事该项工作的移交人员应在移交清册上列明会计软件及密码、会计软件数据盘、磁带等内容。
⑤会计机构负责人(会计主管人员)移交时,应将财务会计工作、重大财务收支问题和会计人员的情况等向接替人员介绍清楚。
2、移交点收。
移交人员离职前,必须将本人经管的会计工作,在规定的期限内,全部向接管人员移交清楚。
接管人员应认真按照移交清册逐项点收。
具体要求是:①现金要根据会计账簿记录余额进行当面点交,不得短缺,接替人员发现不一致或“白条抵库"现象时,移交人员在规定期限内负责查清处理.②有价证券的数量要与会计账簿记录一致,有价证券面额与发行价不一致时,按照会计账簿余额交接。
整理人 尼克工作交接清单干部工作交接单交接时间:年月日填表说明:1、部门人员分工、职责及工作情况:交岗人向接岗人介绍部门人事情况,移交教工名册、具体分工和岗位工作职责等;2、本部门的工作制度和规范:明确填写制度、规范名称,移交制度和规范目录及文本、与工作相关的合同及文件资料;3、工作任务交接:明确当前重点工作及开展情况、问题和难点;落实好与工作关联单位的对接;交待职务安全等责任,移交各类责任书;向接岗人移交已经完成的、当前正进行的、拟启动的工作相关资料;4、财务账目清理情况:部门经费预算及财务状况,交岗人和接岗人在各种经费收支记账簿的结余处签字;交岗人因工作关系向学院财务借款及清缴情况需出具凭证复印件;5、办公家具、设备、使用房产等物质交接:个人办公电脑随干部带入新部门,办公家具和其他部门设备物资一般不得带走,凡因工作关系挂在干部个人名下的设备物资(公用电脑、打印机等)应按照国有资产管理办法办理相关移交手续,交岗人与接岗人一起清点移交设备物资(包括数量、型号等),完成设备物资移交清单;6、档案移交:经手管理的学校干部人事、学生、项目等档案和本部门档案都需移交,形成档案移交清单;7、问题和建议:工作开展中常遇问题、下一步工作打算和其他建议;8、审计部门意见:监审处对经济部门的离任干部进行任期经济责任审计,审计结论提交党委组织部;8、交接工作结束后,接岗人和相关审核、监督部门应在本表相应栏目签字;9、交岗人在移交工作之前,须对任期工作进行认真总结,形成任期工作总结。
任期工作总结与《干部工作交接单》各一式两份,一份交接岗人,一份交党委组织部;10、党委组织部牵头,会同相关职能部门审查交接资料,纪委办公室对交接工作完成情况进行监督确认,干部工作交接所有资料由组织部归档。
离职工作交接清单本人确认签字: 日期: 备注:1、后附离职申请。
2、试用期离职后社保即停,正式员工每月15日之前离职,社保当月即停,15日之后离职,次月停缴社保工作移交清单整理丨尼克本文档信息来自于网络,如您发现内容不准确或不完善,欢迎您联系我修正;如您发现内容涉嫌侵权,请与我们联系,我们将按照相关法律规定及时处理。
业委会换届工作交接清单业委会换届工作交接清单根据《物权法》和《物业管理条例》的规定,第二届业主委员会于2019年7月经过法定程序成立,以保障全体业主的利益和监督工作。
为了确保工作的顺利移交,第一届业委会现场涉及的人、财、物、合同以及相关债务事项等将进行书面工作移交。
具体移交内容见下方附件。
附件:一、资料类1.综合资料和项目建设资料国家建设征用土地通知书及红线图、国有土地使用权证、项目土地使用合同、红线图、立项文件、工程申报批建文件及计划批准文件,征地批文、合同书,同意使用土地通知书、建设用地规划许可证,建设工程规划许可证、建设工程报建审核书、规划报建图,建设工程施工许可证、施工执照,工程建筑报建上级机关的决议、决定、批示等工程重要会议纪要和指导性文件,建筑设计防火审核意见书,初步设计方案、设计鉴定审批文件,开工竣工报告、施工量放线图表记录,建设工程竣工验收备案证明、建筑工程竣工消防审核意见书,通信管线等各分项工程竣工验收书、验收报告,竣工验收会议文件及质量评审材料、竣工报告、竣工验收证书,工程招、投、定标书,永久性水准点的坐标位置图,项目建设前和建设完工后的图片,工程奠基、开工、竣工典礼照片影像,业主姓名、产权、居住位置、建筑面积清单,固定资产投资许可证,建设工程规划验收合格证、建筑工程竣工消防审核意见书,公共安全技术防范工程设施使用证、通信管线等各分项工程竣工验收书,供水协议书、供用电合同、申请门牌呈批表,项目竣工环境保护验收合格文件,涉及国家安全事项的建设项目(验收)准予许可决定书。
2.建筑工程技术资料地质勘察报告、工程建筑埋放线、验线、验收意见书,图纸会审记录、工程设计变更通知、隐蔽工程验收签证,沉降观察记录、钢材、水泥等主要材料的质量保证书,新材料、构配件的鉴定合格证书,砂浆、混凝土试块试压报告,各分项工程施工单位资料,工程设计变更通知及技术核定单(包括质量事故处理记录),供水、供气管道的试压报告,机电设备订购合同、单台设备的说明书、试验记录及系统调试记录,施工总平面图、单体建筑结构竣工图、配套的设施地下管网的工程设计图及竣工验收资料,工程建筑埋放线、验线、验收意见书。
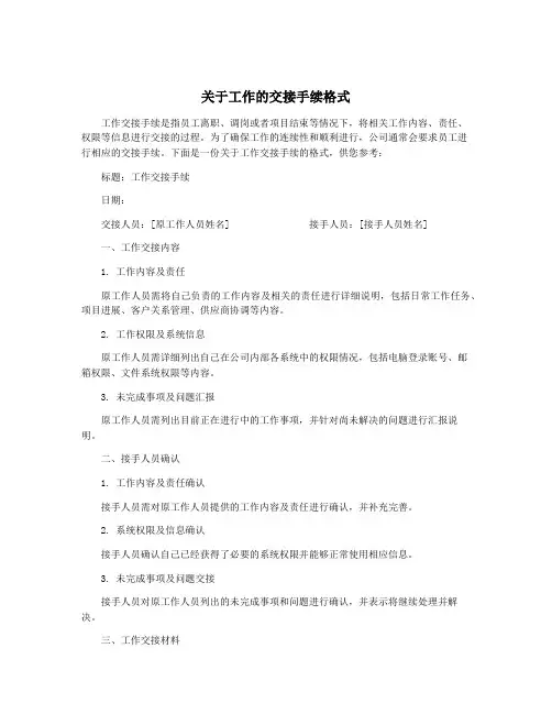
关于工作的交接手续格式工作交接手续是指员工离职、调岗或者项目结束等情况下,将相关工作内容、责任、权限等信息进行交接的过程。
为了确保工作的连续性和顺利进行,公司通常会要求员工进行相应的交接手续。
下面是一份关于工作交接手续的格式,供您参考:标题:工作交接手续日期:交接人员:[原工作人员姓名] 接手人员:[接手人员姓名]一、工作交接内容1. 工作内容及责任原工作人员需将自己负责的工作内容及相关的责任进行详细说明,包括日常工作任务、项目进展、客户关系管理、供应商协调等内容。
2. 工作权限及系统信息原工作人员需详细列出自己在公司内部各系统中的权限情况,包括电脑登录账号、邮箱权限、文件系统权限等内容。
3. 未完成事项及问题汇报原工作人员需列出目前正在进行中的工作事项,并针对尚未解决的问题进行汇报说明。
二、接手人员确认1. 工作内容及责任确认接手人员需对原工作人员提供的工作内容及责任进行确认,并补充完善。
2. 系统权限及信息确认接手人员确认自己已经获得了必要的系统权限并能够正常使用相应信息。
3. 未完成事项及问题交接接手人员对原工作人员列出的未完成事项和问题进行确认,并表示将继续处理并解决。
三、工作交接材料1. 相关文件资料原工作人员将相关工作文件资料交接给接手人员,包括项目文档、客户资料、报告记录等。
2. 交接会议记录如果有相关的交接会议,原工作人员需提供交接会议的记录资料,确保接手人员能够了解交接过程中的讨论内容和安排内容。
四、其他事项1. 资产清单确认原工作人员和接手人员一同核对公司资产清单,确保公司资产安全交接。
2. 途中协调原工作人员和接手人员商讨中途的协调措施,确保在交接过程中和之后出现的问题能够及时解决。
以上是一份关于工作交接手续的格式示例,您可以根据实际情况进行调整和拓展。
希望对您有所帮助。
会计交接清单范文四篇会计交接清单1出纳员工作交接书移交原出纳员朱***,因工作调动,财务处已决定将出纳工作移交给金***接管。
现办理如下交接:(一)交接日期:20***年x月x日(二)具体业务的移交:1、库存现金:x月x日帐面余额***元,实存相符,月记帐余额与总帐相符。
2、库存国库券:478000元,经核对无误。
3、银行存款余额***x万元,经编制“银行存款余额调节表”核对相符。
(三)移交的会计凭证、帐簿、文件:1、本年度现金日记帐一本。
2、本年度银行存款日记帐二本。
3、空白现金支票***张(***号至***号)。
5、托收承付登记簿一本。
6、付款委托书一本。
7、信汇登记簿一本。
8、金库暂存物品细表一份,与实物核对相符。
9、银行对帐单1一10月份10本。
10月份未达帐项说明一份。
(四)印鉴:1、***公司财务处转讫印章一枚。
2、***公司财务处现金收讫印章一枚。
3、***公司财务处现金付讫印章一枚。
(五)交接前后工作责任的划分:199x年x月x日前的出纳责任事项由朱***负责。
19***年x月x日起的出纳工作由金***负责。
以上移交事项均经交接双方认定无误。
(六)本交接书一式三份,双方各执一分,存档一份。
移交人:朱***(签名盖章)接管人:金***(签名盖章)监交人:迟***(签名盖章)***公司财务处(公章)199x年x月x日。
会计交接清单2为了进一步规范会计基础工作,确保财务会计工作的前后衔接,保持会计工作的连续性,明确责任,保证会计工作依法有序的进行。
根据《会计法》、《会计基础工作规范》的有关规定,制定本制度。
第一条会计人员调动或者离岗离职,必须将本人分管的会计工作全部移交给接替人员,接交人员必须认真做好接管工作,并做好办理交接的未了事项。
没有办清交接手续的,不得办理调动或离职手续。
第二条会计人员办理移交手续前必须及时做好以下工作:1、将已经受理的经济业务尚未填制会计凭证的,必须填制完毕。
财务工作移交清单_财务工作交接表财务工作交接是指会计人员工作调动或者因故离职时,与接替人员办理交接手续的一种工作程序。
财务工作移交清单(一)一、会计人员的交接,主要包括以下几个方面:1、将尚未处理完毕的业务,处理完毕。
一般将交接截至期放在月末,这就是说,将月底之前的凭证、帐簿、报表等编制登记完毕。
2、整理保管的各种会计资料(如凭证、帐簿、报表等)和各种会计物品(如证件、发票、印章、电算化密码等),并列示于交接清单上。
3、整理尚无法处理的业务,列示于交接清单上,注明已处理的程度、相关的凭证资料等。
4、交待其他相关事宜,比如相关工作联系部门(包括企业内部和外部)联系人的联系方式、相关会计处理的流程方法等等。
这些内容视你的具体情况而定,以将你工作的内容交待清楚为准。
5、打印交接清单,一式三份。
按照交接清单交接工作,交接无误后,由移交人、接交人、监交人各自签章,各执一份交接清单。
二、会计人员办理移交手续前,必须及时作好移交准备1、已经受理的经济业务尚未填制会计凭证,应当填制完毕。
2、尚未登记的帐目,应当登记完毕,并在最后一笔余额后加盖经办人印章。
3、整理应该移交的各项资料,对未了事项写出书面材料。
4、编制移交清册,列明应当移交的会计凭证、会计帐簿、会计报表、印章、现金、有价证券、支票簿、发票、文件、其它会计资料和物品;实行会计电算化的单位,从事该项工作的移交人员还应当在移交清册中列明会计软件及密码、会计软件数据磁盘及有关资料、实物等内容。
三、接交事项1、会计人员办理移交手续时,必须专人负责监交。
移交人员在办理移交时,要按移交清册逐步移交,接替人员要逐项核对点收。
2、现金、有价证券必须与帐簿记录保持一致,不一致时,移交人员必须限期查清。
3、会计凭证、会计帐簿、会计报表和其他会计资料必须完整无缺。
如有短缺,必须查清原因,并在移交清册中注明,由移交人员负责。
4、银行存款帐户余额要与银行对帐单核对,如不一致,应该编制银行存款帐户余额调节表调节相符,各种财产物资和债权债务的明细帐户余额要与总帐有关帐户余额核对相符;必要时,要抽查个别帐户的余额,与实物核对相符,或者与往来单位、个人核对清楚。
工程施工现场移交清单
1. 项目概述
该文档用于记录工程施工现场的移交清单,包括了施工现场的设备、材料以及文件资料等内容的交接情况。
2. 移交人员
本次移交由以下人员参与:
- 移交方:[移交方名称]
- 接收方:[接收方名称]
3. 移交日期
本次移交完成的日期为:[移交完成日期]
4. 移交清单
4.1 设备清单
移交方应提供以下设备清单,并确保设备的数量和状态与清单相符:
- 设备1:数量 [设备1数量],状态 [设备1状态]
- 设备2:数量 [设备2数量],状态 [设备2状态]
- 设备3:数量 [设备3数量],状态 [设备3状态]
...
4.2 材料清单
移交方应提供以下材料清单,并确保材料的数量和状态与清单相符:
- 材料1:数量 [材料1数量],状态 [材料1状态]
- 材料2:数量 [材料2数量],状态 [材料2状态]
- 材料3:数量 [材料3数量],状态 [材料3状态]
...
4.3 文件资料
移交方应提供以下文件资料,并确保文件的完整性和准确性:- 文件1:[文件1名称]
- 文件2:[文件2名称]
- 文件3:[文件3名称]
...
5. 移交确认
接收方应核对移交清单,并在确认无误后签署确认。
- 接收方签名:________________________
- 日期:________________________
6. 备注
[添加任何额外的备注或说明]
以上为工程施工现场移交清单,双方应在完成移交后妥善保管该清单以备查阅。
工作交接表优秀7篇一、交接纸质资料:1、近期供应商合同及本完成合同一宗。
2、2023年6月份工人工资计算资料、生产日报表及装缷统计表一宗。
3、2023年7月份原材料、成品和包装袋统计单据,电费统计单据。
4、直报系统报表、久其报表、xx市企业直报系统报表一宗。
5、1-6月银行对帐单及部分员工欠款签字单。
二、日常工作的内容:1、原材料、包装物、外购成品的入库核算。
据采购合,审核原材料及成品入库单据,确认无误后审核入帐。
并及时准确统计外购成品入库数量及合同完成情况。
2、每日计算、统计生产工人计分日报表,月初打印汇总表并找相关负责人签字确认,无误后发送与成本会计,作为工人工资计算依据资料。
3、每日据生产日报表、生产领料单、成品入库单填写(高塔、转鼓)审核表,通过对比分析生产领用与产品入库的相符性,如有问题及时与相关部门沟通、解决。
4、每日据机修部门提供的电费表统计公司用电情况。
本月28号至下月28号为一个统计周期,并于月底结账前发送与成本会计以便电费入帐。
5、每日据仓储包装物库提供的包装物出库统计包装袋的领用情况与生产部的领用情况,若有差异及时弄清原因。
6、每月对手工记帐与系统记帐定期核对,月初完成银行对帐单的核对。
7、对食堂采购物资进行审核,确保采购质量,审核餐厅单据,确认无误后交财务经理。
8、月初打印相关人员借款明细表,并找相关人员签字确认后留存。
11、每月中旬装订凭证,生产统计表,电费表等,以备查。
12、领导安排的其他工作。
13、本电脑密码:123456日常工作内容均存放于F盘内。
监督人:交接人:接收人:xxxxxxxxx公司2023年x月x日1、员工档案已收齐,地产公司除倪总、李泽富外已装档,其他公司的没有装档;2、劳动合同已基本签订完毕,部分还没有盖公司章;3、邓则宇薪酬调整表、樊焕兴的转正审批表和注塑车间唐凯的起薪表还没有找邓总签字;4、人力资源部采购计划、线束车间的两份申请及毕节兴国实业《关于各部门计时人员加班费的申请》邓总还没有签字;5、待签文件都放在《王厂长待签》的文件夹里,其他资料已归类。
档案管理制度第一章总则第一条为了加强公司档案工作,提高档案管理水平,充分发挥档案在其他各项工作中的作用,特制订本制度。
第二条本单位内部机构在工作活动中形成的各种有保存价值的文件材料,都要按照本制度的规定,分别立卷归档。
第三条文件承办部门或承办人员应保证经办文件的系统完整(文件上的各种附件一律不准抽存),结案后及时交档案管理人员归档。
工作变动或因故离职时应将经办的文件材料向接办人员交接清楚,不得擅自带走或销毁。
第二章档案管理部门及范围第四条档案管理部门(一)公司档案工作由综合部归口管理,并负责监督、指导各部门档案工作,档案管理工作职责如下:1、贯彻执行国家档案法律、法规、规范。
2、负责各类档案和资料的接收、征集、整理、编目、鉴定、保管、销毁和统计工作。
3、档案日常借阅工作。
4、严格遵守保密制度,确保档案资料的安全性。
(二)公司经营、管理活动中的日常档案材料由各部门专员收集、整理,并按期向综合部移交归档。
(三)各部门由其负责人主管该部门的档案工作,负责监督、检查本部门档案的收集、整理和移交工作。
第五条档案材料的归档范围(一)文书类:公司在经营、管理活动中形成的文件材料,应严格遵照文件处理程序办理;文件办理全部办理完毕后,承办人应该把原稿、正文及有关材料整理好,交本部门专员保存,以便立卷归档。
行政类材料的归档范围:1、反映公司各职能部门围绕经营、管理活动产生的各种计划、总结、报告、请示、批复、统计报表及简报等文字材料。
2、公司下发的管理制度、规定、办法及条例。
3、公司资质证照原件(营业执照、法定代表人证、组织机构代码证、资质证书等)及证照办理过程的相关文字材料和变更资料。
4、以公司名义获取的各类荣誉证书、资格证书、捐助证书、奖章、奖杯、奖牌原件等。
5、重要的会议材料,包括会议通知、报告、决议、总结、会议简报、会议纪要等。
6、公司员工花名册、培训、考核、外派学习、考察、调研等文件材料。
7、公司与有关单位签订的行政性质的合同、协议等文件材料。
工作交接一、仓库工作日常运作流程:1、外购物料入库:1)当供应商将外购物料送到一楼收货区时,供应商送货员首先将《送货单》送到采购部找相关采购员核对单据,各采购员将《送货单》上的物料编码、采购订单号、采购数量、物料品名、规格型号分别核对无误后将在单上盖上“已阅”章,同时在K3系统上做收料通知单;再让送货方到仓库找相关仓管员办理送货事宜;2)供应商在仓库指定区域缷货,收料员在收货时如发现《送货单》上没有采购部的“已阅”章各仓管员是要拒绝收货的并通知供应商去找采购,如发现收料员不按此流程操作则所有相关责任由收料员承担;3)收料员根据《送货单》上的数量进行数据抽点、验收,确保收货数量同送货单一致;如收到的实际数量大于送货单上数量时,则在知会送货方人员的前提下将多余数量列出做为公司的备品入库;一旦送货数少于送货单上所开出的数量时则按实际情况要求送货方当场在《送货单》上更改数据并签名确认;然后仓管员才能在送货单上签名并盖上“实物已收、验后作实”的印章并第一时间将《送货单》交到仓库统计文员处办理K3《外购入库单》的系统入账手续;4)仓库统计文员将在K3系统里根据采购部做的《收料通知单》办理《外购入库单》对多出订单的将办理《其它入库单》的形式进行账目处理。
单据完成后,立即将外购入库单送到品控部IQC检验员;以上的作业时间仓库要在2小时内完成,品控部会在一个工作日内完成物料的检验并在外箱上作标识(标识分合格、不合格、挑选使用、让步接收);收料员必须随时跟踪了解所到物料的检验状态,一旦判定OK则必须从待检区移走交相关仓管员办理入库;5)对IQC直接判定的来料不良品,统计文员收到品控发出的检验报告后立即打出《退货单》并通知相关采购安排退货;6)从国外直接进口物料,由出口部通知财务部作入库通知单,仓库统计打出相应单据按以上流程进行报检。
7)现公司张总将根据公司的一些实际情况将对外购收料流程行更改,其以后的大致流程将是:货送到仓库后仓管员要在20分钟内将数据清点完并向IQC报检、品控部将在仓管员点数的同时就必须进行品质检验要在30分钟内对入库的物料进行品质判定;对不良品供应商要当时拉回去,各仓管员也只能在被品控部判定合格的产品的《送货单》上签字盖单。
交接清单
材料交接人:(写明姓名、身份证号码)
材料接收人:(写明姓名、身份证号码)
交接内容:
1.材料名称:(写明文件全程)
材料内容:(件数材料内容)
原件/复印件:(写明原件还是复印件)
材料份数:(按照材料份数据实填写)
备注:(写明注意事项)
1.材料名称:(写明文件全程)
材料内容:(件数材料内容)
原件/复印件:(写明原件还是复印件)
材料份数:(按照材料份数据实填写)
备注:(写明注意事项)
2.材料名称:(写明文件全程)
材料内容:(件数材料内容)
原件/复印件:(写明原件还是复印件)
材料份数:(按照材料份数据实填写)
备注:(写明注意事项)
3.材料名称:(写明文件全程)
材料内容:(件数材料内容)
原件/复印件:(写明原件还是复印件)
材料份数:(按照材料份数据实填写)
备注:(写明注意事项)
交接人:
接收人:
年月日。
序号名称备注1 房地产开辟企业证照2 房地产开辟项目批准文件3 建造红线图4 建设用地规划许可证5 建设工程施工许可证6 建设工程规划许可证7 规划总平面图8 建造设计防火审核意见书(消防审核意见书)9 各分项工程设计方案10 建设工程规划验收合格证《综合验收合格证》11 建设工程竣工验收质量认定书(建造工程质量认定书)12 消防工程验收合格证(审核意见书)13 工程竣工验收备案表(质检备案表)14 工程建造放线、验线、验收意见书15 公共安全技术防范工程设施使用证16 通信管线等各分项工程竣工验收书/验收报告17 供水、供气协议书18 供用电合同、燃气验收合格证19 允许供电通知20 申请门牌审批表21 白蚁防治合同书22 有线(光纤)电视许可证、电话网络验收合格证23 《房屋质量保证书》、《房屋使用说明书》24 《建造工程质量保修协议书》25 公共设施、设备清单26 其它相关资料1 房屋所有权证、土地使用权证2 销售资料(业主、产权、位置、建造面积、联系方式、户型图等)3 房屋设备及其固定附着物清册4 房屋分户产权办理情况说明5 建造执照6 拆迁安置资料7 其它相关资料1 地质勘察报告2 工程招、投、定标书3 工程施工合同及开、竣工报告施工图(总平、结构、建造、给排水、电气、燃气、通讯、消防、防4雷、强弱电、智能化系统及设备安装等)5 图纸会审记录6 工程设计变更通知(包括质量事故处理记录)7 隐蔽工程验收签证8 沉降观察记录9 竣工验收证明书10 主要建造材料质量保证书(钢材、水泥等)11 新材料、构配件的鉴定合格证书12 砂浆、混凝土试块试压报告竣工图(建造、结构、给排水、电、气、通讯、防雷、消防、强弱电、13 智能化系统、设备安装、总坪道路、雨污排放等附属工程及隐蔽管线等)14 其它项目竣工图(绿化、景观、二次装修等)15 各分项工程施工单位资料16 各分项工程/隐蔽工程验收表/测试报告17 水电、空调、卫生洁具、电梯等设备检验合格证书18 供水试压报告19 机电设备订购合同、单台设备的说明书、试验记录及系统调试记录20 弱电、安防、智能化系统集成及布线图21 停车场设施系统图22 设备试压、试运行合格报告23 防雷电阻接地实测记录、引下线焊接记录1 供电系统设备购买、安装合同2 供电系统设备创造、安装单位、维护单位资料3 供电系统设备产权所有者及用户的名称和地址高低压配电柜、变压器、直流控制屏等设备参数(型号、数量、分量、4额定电压、电流、频率等)高低压配电柜、变压器、直流控制屏等设备随机资料(安装使用说明5书、技术图纸、机房布置图、产品合格证、安装配件清单等)高低压配电柜、变压器、直流控制屏等设备主要配件资料(生产单位、6技术参数、说明书、产品合格证等)高低压配电柜、变压器、直流控制屏等设备试运行检验记录、运行许7可证配电箱、电缆、插接母线、电表等资料(生产单位、技术参数、说明8书、检测报告、产品合格证、强检资料等)灯具等末端用电器具资料(生产单位、技术参数、说明书、产品合格9证等)配套装置、仪表、电度表资料(检验记录、测试报告、原始数据记录、10强检资料等)11 绝缘电阻测试、试验记录、试运转记录12 发机电随机相关技术资料1 给排水系统设备购买、安装合同2 给排水系统设备创造、安装单位、维护单位资料3 给排水系统设备产权所有者及用户的名称和地址4 水泵等配套设备参数(型号、额定功率、扬程、编号等)设备随机资料(安装使用说明书、维护保养手册、机房布置图、产品5合格证、随机配件清单、主要配件资料等)6 设备运行检验记录、管道水压及闭水试验记录、给水管道的冲洗及消毒记录7 主要材料和制品的合格证或者试验记录配套装置、仪表、水表资料(检验记录、测试报告、原始数据记录、8强检资料等)9 水、暖、卫生器具检验合格证书;10 其它相关资料1 消防设备购买、安装合同2 消防设备创造、安装单位、维护单位资料3 消防设备产权所有者及用户的名称和地址4 消防广播、消防栓等设备参数随机资料(安装使用说明书、维护保养手册、机房布置图、产品合格5证、随机配件清单、主要配件资料等)6 设备、仪表调试运行检验记录、管道冲洗、水压及闭水试验检验记录7 消防系统主要材料和制品的合格证或者试验记录8 消防验收合格证书9 其它相关资料1 弱电系统设备购买、安装合同2 弱电系统设备创造、安装单位、维护单位资料3 弱电系统设备参数(系统、型号、规格、数量)弱电系统随机资料(安装使用说明书、维护保养手册、产品合格证、4随机配件清单、主要配件资料等)弱电系统设备调试运行检验记录、安装检验合格证书、智能化等设备5国家许可使用证明6 有线电视及电话协议7 设备试压、试运行合格报告8 防雷电阻接地实测记录、引下线焊接记录9 其它相关资料日期:年月日序号存在问题整改措施整改依据完成日期备注建设单位/业主委员会:施工单位:物业服务企业:建设单位(业主委员会):(签章) 物业服务企业:(签章)序号1 2 3 4 5 6 7 8 91011121314151617181920 21内容跟进人估计完工完工日期备注签查验项目评价问题备注供配电系统给排水系统消防系统电梯系统标志标识系统环卫系统其他通信网络系统办公自动化系统安全防范系统综合布线系统园林绿化工程土建工程系统道路交通系统接收意处理结果见1234567891011121314151617181920经办人签名:物业 公司物业服务企业盖章: 型号规格 数量建设单位盖章:建设 单位经办人签名:交接项目 序号 确认施工单位负责人(签字)设备名称及有无状况疏散指示标有/安全疏志无散系统有/消防电源无有/事故照明无系统设计单位设计单位负责人(签字)产品名产品型号生产厂家称防火门防火卷帘消防电梯施工单位数量火灾报警系统形式:区域报警/集中报警/控制中心产品名称感烟探测器感温探测器火焰探测器产品型号生产厂家数量产品名称集中报警器区域报警器事故广播手动按钮设置部位产品生产厂型号家数量工程名称施工单位分包单位序号12345678结构类型项目经理分包单位负责人检验部位、区段施工单位检查评定结果检验批数项目技术负责人分包项目经理监理(建设)单位验收结论论项目专业技术负责人年月日监理工程师(建设单位项目专业技术人)年月日检查结论验收结工程名称工程地址绿地面积(平方米)开工日期竣工日期验收日期树木成活率(%)花卉成活率(%)草坪覆盖率(%)整洁及平整整形修剪附属设施评定意见全部工程质量评定及结论验收意见施工单位签字:公章:建设单位签字:公章:绿化质检部门签字:公章:。
工程完工验收及交接清单1. 项目背景本文档旨在提供一份工程完工验收及交接清单,以确保项目的顺利完成并顺利交接。
2. 完工验收清单以下是工程完工验收清单的主要内容:2.1 工程完工验收要点- 确认项目工程是否按照合同约定的时间和质量要求完成。
- 检查工程项目是否符合相关法律法规和安全标准。
- 确认工程项目是否达到预期的功能和性能要求。
- 检查工程项目是否符合设计图纸和技术要求。
- 检查工程项目的施工质量是否符合要求。
- 检查工程项目是否符合验收标准和验收规范。
2.2 工程文件和资料- 确认工程项目的设计图纸和施工图纸是否齐全,并与实际施工相符。
- 检查工程项目的施工记录、日志、报告等相关文件是否完整。
- 确认工程项目的质量检测报告和相关证书是否齐全。
2.3 设备和材料清单- 检查工程项目所使用的设备和材料是否符合相关标准和规范。
- 确认设备和材料的质量检测报告和相关证书是否齐全。
- 检查设备和材料的使用说明书和保修信息是否提供。
2.4 完工报告和验收报告- 要求承包商提交完工报告,包括工程项目的总结、施工过程、遇到的问题和解决方案等内容。
- 进行工程项目的实地验收,并撰写验收报告,确保工程项目符合要求。
3. 工程交接清单以下是工程交接清单的主要内容:3.1 交接文件和资料- 确认交接文件和资料的完整性和准确性,包括设计图纸、施工图纸、施工记录、日志、报告等。
- 检查交接文件和资料的存档方式和存档位置,确保后续使用和查询的便利性。
3.2 设备和材料清单- 提供设备和材料清单,确保交接的设备和材料的准确性和完整性。
- 确认设备和材料的保修信息和维护手册是否提供。
3.3 人员和培训- 提供相关人员名单和联系方式,确保后续沟通和协作的顺利进行。
- 确保有关人员对项目的操作和维护进行培训,确保项目的正常运行。
3.4 缺陷和保修- 确认工程项目的质保期限,并提供相关保修信息。
- 检查工程项目是否存在缺陷或问题,并将其记录在交接清单中。
工作交接手续清单要点指南工作交接是在组织内部或者团队中,将某个岗位或者职责的工作内容、流程、情况等相关信息详细记录下来,并将其转交给接手人的过程。
一个完善的工作交接手续清单能够确保工作的连贯性和高效性。
本文将为您提供一份工作交接手续清单要点指南,以帮助您进行顺畅的工作交接。
1. 公司背景和组织结构工作交接的第一步是将新员工熟悉公司的背景和组织结构,以便他们能够更好地了解公司的运作方式。
包括公司的使命、愿景、核心价值观以及各个部门的职能和责任等。
2. 工作职责和岗位描述在这一部分,归纳总结出详细清晰的工作职责和岗位描述,包括该岗位的主要职责、联系部门和团队、工作流程以及该岗位的权责和工作权限等。
确保接手人完全明确自己的职责和任务。
3. 相关文档和工具列出所有工作所需的相关文档和工具,包括项目文件、会议记录、数据表格、软件应用等等。
确保接手人能够顺利地访问和使用这些工具,避免出现信息获取的困难。
4. 未完成的任务和待处理事项将当前工作中的未完成任务和待处理事项清单列出,并注明其优先级和重要程度。
接手人需要对这些任务有清晰的了解,以便能够继续推动工作的进行。
5. 关键联系人和合作伙伴提供关键联系人和合作伙伴的联系信息,包括姓名、职位、联系方式等。
这有助于接手人在工作中更快地与相关人员进行沟通和合作。
6. 工作流程和常见问题解决方案详细说明工作的常见流程和解决问题的常见方案,以帮助接手人更快地适应工作环境和走入工作状态。
在这一部分,可以列出常见的问题和解决方法,以及遇到问题时应该向谁求助。
7. 系统和账户权限提供接手人在工作中需要使用的各种系统和账户的相关信息,包括用户名、密码等。
确保接手人能够正常地登录和使用系统,并按照工作职责的要求进行操作。
8. 进度和成果报告记录当前工作的进展情况和相关成果,并提供相应的报告文件。
这可以帮助接手人了解工作的目标和之前的成果,以便更好地继续推进工作。
9. 其他补充材料如果有其他需要补充的材料,如培训资料、操作手册等,也可以在此提供。
辞职后交接清单范文我们在每一个公司都一样,辞职后都要交接还有清单需要你归还物品,那么你们知道辞职后交接清单怎么写吗下面是店铺为大家带来的辞职后交接清单范文,希望可以帮助大家。
辞职后交接清单范文1:工作交接清单一:物资交接:A、桌面物品:文件架三个:相关表单、包含医社保相关资料、医社保申请书、医社保养老失业表单、工伤生育表单、表格模板登记表、保险公司相关文件、相关福利申请书、过节补贴名单、员工转正申请书、相关协议、就业协议书、员工薪酬异动表、人事档案登记表、奖罚文件夹、办公室文件入职资料、外来文件、上级文件、办公室人事文件培训资料、通知通告、荣誉证书、指导性文件、各月部分入职照片、长尾夹两盒、订书机一个、电话机一部、指纹打卡机一部(管理员号码:11111 密码:96321),登录宝加密狗密码0407,B、抽屉物品包括:未办事情/保密文件文件夹、考勤统计表、薪酬标准申报表、相关人员身份证、次月需办文件袋、当月考勤异常单、职工养老保险手册、机械事业部合同及简历。
C、铁皮箱物品:员工档案资料、员工离职资料、员工保密资料、员工廉洁协议书、员工调动转正申请书及评议表、医社保申请书、公积金医社保办理资料、实习生档案资料,就业协议书、员工合同。
D、文件:电子版文件清单: E盘:20__年优秀员工发言稿、保密文件、报销单据、传帮带文件、岗位说明书、各类表单、各类名单、各月人力资源报表、各月新入职员工名单、工资表、工作计划、核心价值观标准、机械事业部人事档案、考勤统计、内贸五部考勤资料、人员花名册、实习报告、通讯录、通知任命文件、万龙相关资料、万龙杂项资料、万龙职称申报资料、五险二金资料、相关保密协议、相关人员简历、相关数据分析表、协商协议文件、员工流失相关表格、员工庆生资料。
二、外联单位:1、泉州市社会劳动保险管理中心养老失业保险电话:22183790 工伤生育保险电话:22189237地址:泉州市坪山路妙云街劳动保障大厦5楼(行政服务中心前200米)2、泉州市医疗保险管理中心电话:22116805地址:刺桐路与丰泽街交叉口保险大厦一楼(交通银行旁)3、泉州市住房公积金电话:22281896地址:泉州市温陵北路151号4、泉州人才市场(就业协议书、职称申报办理)地址:泉州市田安北路兰台路泉州人才大厦三、工作交接:A、常规工作:1、负责开展劳动社会保障工作:负责劳动保障、医保、社保的增减员办理、商业意外险的办理(平安保险、联系人:梁美纪134****8188)、医疗互助(由行政部负责)等的审核办理、公积金的增减员办理。