很全的婚礼整个流程图
- 格式:doc
- 大小:46.00 KB
- 文档页数:9
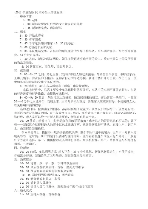
(2011年最新版本)结婚当天的流程图一、准备工作5:30 起床7:00 新郎发型做好后到达女方娘家附近等待7:45 新娘妆完成,通知新郎二、婚车6:30 开始扎彩车7:30 彩车完成7:45 专车送新娘回娘家(8:30前到达)8:00之前副车全部到位8:05车队集结完毕。
在新郎的婚礼主管的引导下排车队,给车辆贴喜字,给司机分发喜袋。
15分钟内完成。
7:30之前,新郎的朋友到位。
婚礼主管再次明确当天的分工,检查当天各个阶段所需要的物品及数量。
8:00新郎更衣。
摄像师、摄影师到达。
三、接新娘8:00~8:20之间,婚礼主管,安排好哪些人跟过去接亲,都做些什么事情,带哪些东西,上哪几辆车,并在新郎下楼前,全部在自己的车边等候,新郎下楼后即可出发。
在出门前,摄像师多半会给新郎安排个小仪式的。
8:28或者8:38左右从新郎家(新房)出发接新娘。
在路上行进中,只需主要整个车队保持好队型即可,车队中的车辆不要随意超车。
车队的行进速度和行进线路,由摄像车来控制。
9:00~9:20前后,车队可到达新娘家,随新郎前来的朋友,帮助新郎一块敲门。
一般在20~40分钟之内能开门,均属正常。
如果两家相距较远,新娘家人应该安排好,不要闹得太久,以免影响后面的程序。
新郎进门后,按照南京的惯例,都得向新娘子献花的,在朋友们的参与下,说些好听的,也可以当着众多朋友的面,来一段爱情宣言。
然后,在给新郎子戴上胸花后,向岳父岳母敬茶,这时候,老人家可以给一对新人提些要求,新郎官也得表个态。
10:00前后,新娘出门,多半是由自己的哥哥弟弟(或者远方的哥哥弟弟也可以的)背下楼——新郎这会就得把最大的那个红包拿出来了啊。
通常是新娘脚不沾地,直接上车,到了车上,由新郎给新娘换鞋。
在回来的路上,摄像师一般要多拍些镜头的,整个车队行进中的镜头、主车中一对新人的镜头等等。
这时候,所有的副车只需跟好主车即可,主车看着摄像车的提示行车即可。
一般有2个方法可选择,第一,由摄像师或其助手打手势、用手机指挥,第二,结合面包车车灯进行指挥。
婚礼当天流程表婚礼当天流程表早上:7:00 - 8:00:新娘起床,进行简单的清洁和化妆。
8:00 - 9:00:新娘吃早餐,放松心情,接受摄影师的妆前照片拍摄。
9:00 - 10:00:准备新娘的婚纱和妆容,确保一切就绪。
10:00 - 11:00:新娘和伴娘一起穿着婚纱,做最后的准备工作。
上午:11:00 - 11:30:新郎前往婚礼现场,并与摄影师和摄像师进行交流。
11:30 - 12:00:来宾陆续到达婚礼现场,签到并领取座位牌。
12:00 - 12:30:新娘抵达婚礼现场,迈进红毯,伴娘和父亲陪同。
12:30 - 13:00:主持人宣布婚礼正式开始,由亲友朗读婚礼宣誓。
13:00 - 13:30:宣读结婚证书,新人交换戒指,向父母和亲友致谢。
13:30 - 14:00:进行新娘和新郎的誓言,共同喝一杯婚礼酒。
14:00 - 15:00:进行婚礼拍照,包括家庭照、亲友合影等。
午后:15:00 - 16:00:新人与宾客一同享受午餐,主持人快闪节目等。
16:00 - 17:00:进行亲友祝福,宾客可以上台分享祝福或表演节目。
17:00 - 17:30:举行新人的酒仪仪式,亲友一同为新人祝福。
17:30 - 18:00:进行彩排,准备晚宴的表演和活动。
18:00 - 19:00:新人闪电舞开场,欢迎宾客入座,开始晚宴。
19:00 - 20:30:进行晚宴,期间进行抽奖游戏、幸运儿表演等互动环节。
20:30 - 21:00:新人进行蛋糕切割仪式,送给宾客蛋糕和甜点。
21:00 - 22:00:进行舞会和舞曲,新人首舞和父女儿舞等。
22:00 - 23:00:进行婚礼结束致辞,感谢宾客的祝贺和陪伴。
晚上:23:00 - 23:30:拍照环节,拍摄新人敬酒和互动的照片。
23:30 - 00:00:进行新人的告别仪式,与宾客道别。
00:00:新人离开婚礼现场,前往蜜月旅行目的地。
以上是一份婚礼当天的流程表,当然具体实施可能会因个人情况或婚礼规模而有所调整。
流程可以挑选,顺序可以调整选择其一即可↓司仪上台致欢迎词↓新郎新娘入场→N种入场形式1.最传统的新郎携新娘伴着婚礼进行曲入场,可安排伴娘撒花瓣2.新郎先上场,新娘在拱门下等候新郎的到来3.新郎在拱门下向新娘求婚,并且带上婚戒4.用新郎新娘真实的爱情经历开场,需要新人做好足够的准备点燃爱之烛(烛台是向婚庆公司租用的→N种点火形式 1.从引路的小天使蜡烛上引火2.从已经放置在烛台旁边的点燃的蜡烛上引火3.让爸妈持火烛从拱门下走来,然后引火,示意香火永存→N种互动形式 1.很多司仪都是夸新郎新娘,太陈旧了3.新郎做为婚礼的主办者致词,例如:证婚人致证婚词,传统婚礼的延续证婚人要选择有威望的,可以是长辈,也可以是新人的领导,例如:↓→N种信物 1.首当其冲,结婚戒指拜天地,也是传统婚礼的延续→N种拜天地形式 1.来宾三拜,然后父母三拜,最后夫妻三拜,这种拜太多头晕2.来宾一拜,父母一拜,夫妻一拜,共三拜,刚好合适3.对父母三拜,重点表示孝心,至于来宾,可以在刚上台时拜一下敬茶(事先请服务员准备好N杯茶→N种敬茶形式 1.向双方父母敬茶,最好双方父母都在场,红包不要求在敬茶时给2.向重要的长辈敬茶,主要是奶奶辈/姨舅辈3.按照地方习俗,敬茶安排在婚礼最后,司仪一般不在场→N种派送形式 1.礼物仅派送给所有在场的女宾,礼物价值5-20元.2.每桌放一样礼物,在每桌某一个座位设个标志,谁发现了礼物归谁3.设置5-8份礼物,设置简单问答题,谁第一个答对归谁切蛋糕(可以租,也可自己去蛋糕店买甜蜜的象征,寓意为新生活剪彩,但是不是必须的流程↓↓喝交杯酒(事先请服务员准备好交杯酒→N种交杯形式1.小交杯,比较优雅,手绕手2.大交杯,比较难做到位,举杯的右手要绕过对方的脖子3.走到来宾中间去,和来宾一起干杯,当然新郎新娘是喝交杯酒新娘抛手捧花抛捧花前提条件:1.舞台下面有足够大的地方,可以站人,现在未婚男士也可以来接捧花.2.捧花也必须每一根都扎得很紧,不能一抛就散开,很糟糕的。
婚礼当天流程表详细版前言:婚礼是人生中一段重要的仪式,对于新人和亲友们来说,婚礼当天要安排一个流程表,以确保整个仪式的顺利进行。
以下是婚礼当天的详细流程表。
1. 早晨准备新娘和新郎在婚礼这一天早晨应该做好一些准备工作,确保一切顺利进行。
包括:- 新娘化妆和发型- 换上婚礼礼服- 确保摄影团队和化妆师的到来- 检查婚礼戒指和其他配饰是否准备妥当2. 婚礼仪式前准备在婚礼仪式开始之前,有一些准备工作需要完成:- 检查会场布置是否符合要求,包括鲜花、椅子、音响等- 检查婚车和婚车队伍的准备情况- 主持人和乐队的到来和彩排3. 迎亲和迎宾为了给亲友们提供更好的婚礼体验,新娘和新郎需要按照以下流程迎接亲友:- 迎接亲友的到来,向他们致以问候和感谢- 为来宾安排座位,提供饮料和小吃- 安排摄影团队拍摄来宾合影4. 婚礼仪式开始准备完毕之后,正式的婚礼仪式将开始,按以下流程进行:- 主持人宣布婚礼开始,并介绍新郎、新娘和他们的家人- 新郎和新娘入场,进行新婚誓言和交换戒指- 主持人宣布婚礼正式成立,邀请来宾见证并祝福新人- 进行结婚证书的签署和证婚人的见证- 新人共同举杯祝福并喝下香槟5. 宴会和娱乐环节婚礼仪式结束后,进入宴会和娱乐环节,确保来宾在愉快的氛围中度过一个美好的夜晚。
流程如下:- 伴郎和伴娘的入场,为新人敬酒和表演节目- 客人举行祝福和祝酒的环节- 敬酒和宴席开始,来宾享受美食,进行交流和互动- 策划娱乐节目,包括舞蹈表演、歌唱和游戏等- 新人进行首舞和亲密舞蹈6. 装饰品和蛋糕切割仪式在宴会进行的过程中,有一些特殊的环节需要准备:- 进行装饰品抛撒和新娘捧花抛撒- 新人切割婚礼蛋糕并一起品尝,象征共同幸福和甜蜜7. 婚礼结束和欢送当宴会即将结束时,有一些环节需要安排:- 主持人宣布婚礼即将结束,感谢来宾的到来和祝福- 新人向亲友致以感谢,并派发婚礼回忆品- 客人和来宾向新人道别,祝福和送行- 新娘和新郎离开会场,进行新的生活篇章的开始结语:以上是婚礼当天详细版的流程表。
史上最全婚礼流程细节安排表(终极版)史上最全婚礼流程细节安排表(终极版).docx史上最全结婚流程安排表这个流程表十分详细正式。
各位在参考之时,可根据自己的实际情况,选择一些必要的步骤进行采纳哟一,婚礼筹备计划1.1.决定婚礼日期、地点、仪式及婚宴方式1.2.确定婚礼预算1.3.草拟客人名单1.4.召集好朋友讨论婚礼计划1.5.确定伴郎、伴娘1.6.确定主婚人、证婚人1.7.成立婚礼筹备组1.7.1.召开kick-off 项目启动会1.7.2.制定婚礼项目计划书1.7.3.明确筹备组分工二,婚礼前准备2.1.与婚礼的所有项目干系人沟通史上最全婚礼流程细节安排表(终极版).docx 2.1.1.就婚礼筹备计划和进展与父母沟通2.1.2.发喜贴给亲友2.1.3.电话通知外地亲友2.1.4.网上发布结婚通知2.1.5.再次确认主、证婚人2.1.6.及时反馈亲友受邀信息2.1.7.对于重要亲友再次确认2.2.结婚物品采购2.2.1.新家布置用品2.2.1.1.家电、家具2.2.1.2.床上用品2.2.1.3.彩色气球2.2.1.4.彩灯(冷光)2.2.1.5.纱2.2.1.6.蜡烛2.2.1.7.胶布2.2.1.8.插线板2.2.1.9.其他物品2.2.2.婚礼用品订购2.2.2.1.新郎新娘婚纱礼服2.2.2.2.结婚戒指2.2.2.3.新娘化妆品2.2.2.4.喜贴、红包、喜字2.2.2.5.彩带、拉花、喷物2.2.2.6.烟、酒、饮料2.2.2.7.糖、花生、瓜子、茶叶2.2.2.8.录像带、胶卷2.2.2.9.预定鲜花2.2.2.10.预定蛋糕2.2.2.11.水果2.2.2.12.蜡烛2.3.新郎新娘形象准备2.3.1.新娘开始皮肤保养2.3.2.新郎剪头发2.4.拍婚纱照2.4.1.挑选婚纱摄影史上最全婚礼流程细节安排表(终极版).docx 2.4.2.预约拍摄日期2.4.3.拍照2.4.4.选片2.4.5.冲印或喷绘2.5.布置新房2.5.1.请清洁公司彻底打扫新房2.5.2.布置新房2.6.确定婚礼主持人2.6.1.就婚礼当天计划与设想与之沟通2.7.婚宴预约2.7.1.估计来宾人数2.7.2.估计酒席数量2.7.3.选择婚宴地点2.7.4.确认酒席菜单、价格2.7.5.确认婚宴现场的音响效果2.7.6.与酒店协调婚宴布置等细节2.7.7.预定酒席2.8.婚礼化妆预约2.8.1.选择化妆地点2.8.2.与发型师、化妆师沟通2.8.3.确认婚礼当天的造型2.8.4.预约化妆具体时间2.9.婚庆车辆预约2.9.1.确定婚车数量2.9.2.选定婚车司机2.9.3.预约扎彩车时间地点2.9.4.确定婚礼当天婚车行进路线及所需时间2.9.5.预约婚车2.10.婚庆影像预约2.10.1.确定摄影摄像数量2.10.2.选定婚礼当天摄影摄像人员2.10.3.安排摄影摄像分工2.10.4.准备摄像器材2.10.5.预约摄影摄像2.11.其他2.11.1.调换崭新钞票史上最全婚礼流程细节安排表(终极版).docx 2.11.2.确定滚床儿童2.11.3.为远道而来的亲友准备客房三,婚礼前一天准备3.1.与婚礼的所有项目干系人沟通3.1.1.就婚礼准备工作完成情况与父母沟通3.1.2.就准备情况和婚礼当天分工与筹备组作最后沟通3.1.3.根据准备情况就婚礼当天仪式进程与主持人作最后沟通3.1.4.与伴郎伴娘再次沟通3.1.5.最后确认帮忙的亲友3.1.6.最后确认婚宴、车辆、影像、化妆等细节准备情况3.2.确认婚礼当天要发言人的准备情况3.2.1.主证婚人发言准备情况3.2.2.父母代表发言准备情况3.2.3.来宾代表发言准备情况3.2.4.抢亲时新娘提问准备3.2.5.新郎新娘在仪式上或闹洞房可能会遇到的问题3.3.最后确认婚礼当天所有物品准备情况3.3.1.最后试穿所有礼服3.3.2.将婚礼当天要穿的所有服装分装口袋3.3.3.准备两瓶假酒3.3.4.准备婚礼当天新郎新娘的快餐干粮史上最全婚礼流程细节安排表(终极版).docx 3.3.5.最后检查所有物品并交于专人保管3.3.5.1.新娘的新鞋3.3.5.2.结婚证书3.3.5.3.戒指3.3.5.4.红包3.3.5.5.要佩戴的首饰3.3.5.6.新娘补妆盒3.3.5.7.糖、烟、酒、茶、饮料3.3.5.8.焰火道具3.3.5.9.烛台、婚礼蜡烛3.4.新郎新娘特别准备3.4.1.新郎新娘反复熟悉婚礼程序3.4.2.预演背新娘动作3.4.3.预演婚礼进行台步3.4.4.预演交杯酒动作3.4.5.放松心情,互相鼓励3.4.6.注意睡眠,早点休息3.5.准备闹钟3.5.1 确认一只正常工作的闹钟3.5.2 将闹钟调到5 点半四,婚礼当天流程4.1.化妆史上最全婚礼流程细节安排表(终极版).docx 4.1.1. 5:30 起床4.1.2. 7:00 新郎发型做好后到达女方娘家附近等待4.1.3. 7:45 新娘妆完成,通知新郎4.1.4. 化妆师红包4.2.婚车4.2.1. 6:30 开始扎彩车4.2.2. 7:00 专车送新郎至女方娘家附近4.2.3. 7:30 彩车完成4.2.4. 7:45 专车送新娘回娘家(8:30 前到达)4.2.5. 9:00 所有婚车到达女方娘家4.2.6. 司机红包4.3.抢新娘4.3.1. 8:00 伴郎准备好鲜花、红包4.3.2. 8:30 新娘回到娘家,藏好新鞋4.3.3. 8:40 新郎带领兄弟们开始抢人4.3.4. 8:45 敲门、盘问、塞红包、挤门4.3.5. 8:55 新郎找新鞋,向女方家人承诺4.3.6. 9:00 彩带师到位气球到位4.3.7. 9:05 新郎背新娘出门,彩带,踩气球4.3.8. 9:10 车队出发4.4.迎新娘4.4.1. 10:00 车队到达男方家4.4.2 10:05 新郎抱新娘进门,彩带,踩气球4.4.3 10:10 小孩子滚床4.4.4 10:15 伴娘准备好茶4.4.5. 10:20 新娘给男方父母敬茶4.4.6 10:40 新郎新娘出发至酒店4.5.酒店准备4.5.1 10:00 将糖、烟、酒、茶、饮料等带至酒店4.5.2 10:10 最后检查酒席安排、音响、签到处等细节4.5.3 10:30 准备好新郎新娘迎宾香烟火柴糖4.5.4 10:45 彩带师到位酒店门口4.6.酒店迎宾4.6.1 10:50 新郎新娘到酒店,彩带4.6.2 11:00 签到处人员就位4.6.3 11:00 引导人员门口就位史上最全婚礼流程细节安排表(终极版).docx 4.6.4 11:00 新郎新娘伴郎伴娘门口迎宾4.7.婚礼仪式4.7.1. 12:15 主持人准备4.7.2 12:15 音响准备4.7.3 12:15 结婚证书、戒指准备4.7.4 12:15 气球、彩带到位4.7.8 12:20 奏乐,新人入场,彩带、踩气球,主持人介绍,主婚人致词,证婚人宣读结婚证书,新人父母上台,新郎新娘交换戒指,三鞠躬,新人给父母敬茶,双方父母代表讲话,双方父母退场,开香槟,切蛋糕,喝交杯酒,游戏4.7.9. 13:00 婚宴正式开始4.7.10. 13:00 新郎新娘退场、速食,新娘换礼服4.7.11. 13:15 新郎新娘逐桌敬酒4.7.12. 14:00 宴席结束,宾客与新人合影4.8.下午休息4.8.1. 14:00 宾客离开4.8.2. 14:30 新郎新娘进餐、休息4.8.3. 14:30 清点所剩烟酒糖等4.8.4. 14:30 统计晚餐人数4.9.晚餐4.9.1. 17:00 通知酒店晚餐准备数量4.9.2. 18:00 请宾客进晚餐4.9.3. 20:00 清点所有物品,离开酒店4.10. 闹洞房4.10.1. 21:00 开始闹洞房,女方藏结婚证,新郎找结婚证,其它节目自由发挥4.10.2. 22:30 宾客离开4.11.摄像摄影4.11.1.摄像a 从新娘化妆开始全程拍摄新娘4.11.2.摄像b 从新郎抢亲开始全程拍摄新郎4.11.3.摄像c 拍摄婚礼仪式全过程4.11.4.摄影适时拍摄4.11.5.摄影摄像人员红包史上最全婚礼流程细节安排表(终极版).docx。
婚礼当天流程表-详细版-标准化文件发布号:(9456-EUATWK-MWUB-WUNN-INNUL-DDQTY-KII
婚礼当天行程安排
2
3
礼管家物资准备详情
1.所有工作人员联系方式:
2.接亲物资:
a.敬茶物资:垫子、抱枕、托盘、口布、敬茶茶杯(建议用盖碗茶)——两套
b.新娘家宾客食品——(汤圆2个+红枣4个)/碗,纸碗;新郎家宾客食品——银耳莲子羹/杯,纸杯
4
c.提醒改口红包
3.进出门物资:鞭炮四封、红伞、小板凳、开门小红包
4.提前对接:
a.酒店婚前餐问题
b.婚礼当天午餐预订问题
c.接送父母车辆安排
d.双方负责安排每桌摆放喜烟喜糖的亲戚的对接
5。
婚礼当天流程表详细版一、结婚当天早上1. 主礼堂准备:(1)按结婚流程安排人员以及布置礼堂;(2)将新娘礼服、结婚纪念册、鲜花等准备完毕;(3)测试影音设备,确保婚礼当天正常运行;(4)检查婚宴工作人员的打扮以及设备准备情况;2. 新郎家准备:(1)海报安排:海报安排,局部礼物;(2)家宴准备:教堂准备,新郎家宴准备,宴会厅准备;(3)宾客准备:准备酒席小物,宾客桌上物品,宾客礼物;(4)装饰准备:装扮礼堂,烟花陈列,装饰装扮;3. 新娘家准备:(1)礼堂准备:布置新娘家教堂,新娘家招待室,礼堂布置;(2)新娘准备:新娘服装,新娘化妆,新娘礼物;(3)宾客准备:准备酒席小物,宾客桌上物品,宾客礼物;(4)装饰准备:装扮新娘家招待室,烟花陈列,装饰装扮;二、结婚当天下午1. 新郎准备:(1)团体合影,包括新婚照、双家照、家庭照;(2)新郎家宴:敬酒、致辞、宴会活动;2. 新娘准备:(1)新娘穿着:新娘化妆,新娘化妆,新娘礼服;(2)新娘宴:新娘家宴会活动,新人致辞,新娘家热情洋溢;3. 晚宴准备:(1)宴会厅布置:布置宴会厅,桌椅布置,布置热情陈列;(2)宴会活动:宴会歌舞表演,新郎新娘开场致辞,各位宾客致辞,庆祝活动,弹首歌;(3)宴会钟点:拍照,现场摄影,投影,现场录像,现场视频录制,现场灯光;三、结婚当天晚上1. 双方休息:(1)新郎迎宾:新郎家迎宾,宾客一一招呼,新郎一一寒暄;(2)新娘休息:新娘休息,晒照片,照看宾客;2. 拜堂及拜堂表演:(1)新郎及新娘拜堂:新郎新娘拜堂,亲友及宾客一一接受拜堂;(2)拜堂表演:新郎新娘拜堂表演,宾客聚集共赏舞蹈节目,礼炮齐鸣;(3)新郎新娘仪式:新人结婚仪式,合音歌唱,现场宾客赠言;3. 后续表演:(1)新郎新娘仪式:新人双家举宴,全场宾客向新郎新娘祝福,现场视频录制;(2)表演彩排:表演练习,舞蹈表演,表演彩排;(3)宾客剧照:新郎新娘立照,新郎新娘合音歌唱,双家宾客跳舞;(4)宴会结束:双方家人祝福拥抱,宴会结束后新人及宾客互致拥抱祝福,。
婚礼当天流程表-详细版婚礼当天的行程安排如下:7:30-8:30:进行婚车装饰,包括第一束手捧花和胸花的准备。
建议在前一天清洗婚车。
联系好扎花车位置,准备好足够的手捧花、胸花和手腕花。
注意准备好摄影摄像的车。
8:30-9:15:出发前往新娘家。
在新娘家门前放一封鞭炮和开门红包。
提前计划好路线和时间,与小区物管协调婚车停放位置和是否可以放鞭炮。
摄影摄像在新娘家拍摄,男方婚礼管家安排人员在楼下放鞭炮。
6:30-9:00:新娘化妆,至少安排两个小时。
如果有伴娘妆或妈妈妆,要注意整体时间的把控和伴娘的到场时间。
管家负责联系化妆师、摄影摄像师的到场时间,化妆师准时到,摄影摄像和伴娘可晚一小时到。
9:15-9:40:安排一小时以内的接亲游戏,交接亲物资给女方婚礼管家。
准备好婚纱、头饰和一双平底鞋,以及新娘贴身物品。
提前试妆,与化妆师对接好妆面和头饰。
女方婚礼管家提前一天与化妆师、摄影摄像对接联系。
10:00-11:00:进行婚礼仪式,包括拜堂、交换戒指和领证等环节。
11:00-12:00:进行婚宴,包括敬酒和宴客等环节。
12:00-12:30:进行婚礼结束仪式,包括新人告别和送客等环节。
总之,婚礼当天的行程安排要提前计划好,准备充分,并与相关人员协调好各项事宜,以确保婚礼顺利进行。
在婚前,策划师会为接亲游戏和道具做详细的准备,并交给女方婚礼管家和伴娘。
以下是各方负责人和联系方式:女方婚礼管家:电话化妆师:电话摄影师:电话摄像师:电话伴娘:电话男方婚礼管家:电话伴郎:电话花艺师:电话摄影:电话摄像:电话注意事项:1.男方婚礼管家必须在7点到达岔街,并在前一天与花艺师再次对接。
2.礼管家需提前致电摄影和摄像师,安排拍摄新郎镜头下楼。
3.所有接亲游戏以娱乐为主,亲友团手下留情。
4.接亲时间为1个小时,女方婚礼管家可以在9点50左右催促游戏结束,新人敬茶。
9:40-10:00新娘的父母敬茶时间通常在20分钟。
必须完成敬茶仪式,并伴有简单地全家福合影留念,下午专门留了合影时间)10:00-10:45此段时间安排为新娘家至新郎家的车程)敬茶仪式:女方婚礼管家需在婚礼前3天检查敬茶物资的准备情况,并清洗干净。
婚礼当天流程1.化妆1. 6:00 起床,早餐2. 6:30 新娘去化妆3。
7:30新娘妆完成4. 化妆师、美发师红包2.婚车1。
6:30 专人护送头车去花店开始扎彩车2. 6:30 专车送新娘去影楼化妆3。
7:30 彩车完成,返回新郎家4. 7:30 专车送新娘到娘家5。
9:00 所有婚车到达新郎家6. 司机红包3.抢新娘1. 8:00 伴郎准备好鲜花、红包2. 9:00 新娘回到娘家,藏好新鞋,通知新郎3. 9:30 新郎带领兄弟们开始抢人4。
9:30 敲门、盘问、塞红包、挤门5. 9:45 新郎找新鞋,向女方家人承诺6。
9:55 新郎背新娘出门,喷彩带8。
10:00 车队出发4.迎新娘1。
7:30 喜婆婆到新房铺喜床2。
10:30 车队到达化成男方家3。
10:30 准备好茶4。
10:35 新郎、新娘进门,喷彩带5。
新娘给男方父母敬茶6。
10:40 新郎新娘出发至酒店5.酒店准备1。
10:00 将糖、烟、酒、茶、饮料等带至酒店2。
10:10 最后检查酒席安排、音响、签到处等细节3。
11:00 准备好新郎新娘迎宾香烟4. 10:45 彩带师到位酒店门口6.酒店迎宾1。
10:45 签到处人员就位2. 10:45 支客先生等引导人员就位3。
11:10 新郎新娘到酒店,喷彩带4。
11:15 新郎新娘伴郎伴娘门口迎宾7.婚礼仪式1。
9:00婚庆公司准备2。
11:00主持人准备3。
11:35 音响准备4。
12:00婚礼仪式开始5。
12:40新郎新娘退场,新娘换礼服,婚宴正式开始6 .12:50新郎新娘逐桌敬酒7.13:30 宴席结束,新人送宾客8.下午休息1. 13:30 宾客离开或到新房娱乐2。
14:00 新郎新娘进餐、休息3。
14:30 清点所剩烟酒糖等4. 14:30 统计晚餐人数9.晚餐1. 17:00 通知酒店晚餐准备数量2. 18:00 请宾客进晚餐3. 20:00 清点所有物品,离开酒店10。
20 年X 月X日(星期)
中午11: 00 扎花车(XXX)(胸花,捧花及副车装饰,负责XXX)
下午 12:00 集合(XXX等服务人员)
下午 12:58 1:(汽车到齐,给司机的喜袋)(XXX检查所带物品及鲜花
等)从新房出发,放鞭炮二挂(XXX、XXX)
2:路线:新房-办公区大门----北二环与
四里河路交口往北(女方见车点炮),新郎及随同人员下
车,接新娘(中间放催门炮1挂,负责XXX)
3:到新娘家:礼盒等(香烟2条,酒2箱,散糖,糕用红丝
带扎好)
(鞭炮、撒花,喷彩,胸花,捧花,门缝钱,散糖)喷花2个(XXX、XXXX)新娘哥背新娘出门,XXX垫糕上车
分工;接待送亲人员及抱嫁妆,上车后,XXX放鞭炮一挂
14:58 从新娘家出发(路线:新娘家-X -生
活区大门-新房)(男方)见车点炮竹2挂,新人下车,XX垫糕,
新郎背新娘上楼,入新房,给新人喝桂圆莲子羹
16:30 其余人员去酒店并落实布置(酒水烟糖,散糖、瓜子、)烟酒水管理XXX 负责
18:18 开席(摄像,照相,撒花,迎人,带人)由(XXXX)在门口放2挂鞭炮
所需物品: 鞭炮10挂(1万6个,5千4个),喷花10瓶,撒花4袋,花车,花瓣,胸花8,捧花1,喜字12(车用),门缝钱(20个),气球(多备),红丝带(系礼品用),红鞋,散糖15斤,桂圆莲子羹,瓜子(5斤)门缝喜袋20个,矿泉水24瓶在新房里备点水果(香蕉/苹果/枣子),礼袋(11个)
伴娘:伴郎:。
婚礼流程
一.准备
1.5:30-7:00 新娘伴娘化妆
化妆师为新娘伴娘化妆,摄影师偷拍
化妆师,摄影师,化妆品、新娘饰品.
2.7:00- 7:45 新郎准备. 领队: ****
去新娘家带手捧花、头花、嘉宾花、四财礼、婚车准备并和摄像师、伴郎碰头确定行走路线.前往新娘家、新娘家提前早餐(饺子)。
司仪.摄像师、伴郎、礼车司机. 迎亲人员11人:包括新郎.五男、五女,安排1人拿礼品(四财礼) 到新娘家后拿回一半. 摄像车一台。
二.迎娶新娘7:58-8:18新郎进门迎娶新娘,新娘家人出难题给新郎,新郎给伴娘、伴郎发红包,嘉宾花分大家.
8:18-8:20 献捧花新郎单膝下跪向新娘献捧花,摄像师、摄影师抓拍镜头
8:20-8:30 拜见新娘父母新人给新娘父母敬茶、新娘父母回敬信任红包,新娘父母准备糖、瓜子、茶水、红包。
8:35-8:40 吃甜品新郎喂新娘甜品,摄像师、摄影师抓拍镜头 . 8:48 出门前往新郎家和新娘父母道别。
三.9:18 迎新娘婚车抵达时燃放鞭炮,准备好礼炮手放鞭炮, 婚车抵达前新郎打给礼炮手准备好燃放鞭炮.
9:20 进门新娘进门拜见公婆,新郎父母回赠红包新郎父母茶水,红包. 洗聪明:水盆一个;钱币六个,大葱二根,毛巾一条。
端盆人:佳俊,摄像师、摄影师抓拍镜头。
四. 外景:出发拍外景前往外景拍摄地拍摄外景摄像师、摄影师五. 9:48 出发前往**酒店;到大酒店后,人稍作休息,或安排最后彩排 . 行走路线: 新郎家—新娘家—公路——酒店。
11:00 现场候场、迎宾,与宾客拍照,摄像师、摄影师,迎宾人员引导宾客入座
六. 11:18 婚礼开始司仪宣布婚礼开始司仪
11:20 新娘进场新娘由父亲(或新郎)带入现场,撒鲜花、花瓣,或彩带等,《婚礼进行曲》响起
11:22 证婚:证婚人上台发言,背景音乐轻放。
11:24 双方父母代表发言寄语和祝福,男方讲话:新郎父亲女方讲话:背景音乐轻放。
11:26 新人答双方父母新人代表致答辞,背景音乐轻放。
11:28 现场新人仪式新人行礼、交换戒指、拥抱亲吻、开香槟、倒香槟酒、切蛋糕、喝交杯酒、香槟酒、香槟塔,新人向双方父母行礼后,双方父母再入席
七.11:30 开席司仪宣布婚宴正式开始,新娘换礼服,新人敬烟敬酒,歌曲演唱、背景音乐响起
八.12:30 新人休息新郎新娘进餐、休息,13:00 离开酒店离开前清点所有物品
九.晚餐 17:00 晚餐准备
十.闹洞房 21:00 开始闹洞房节目自由发挥
婚礼管理
一.婚礼典礼地点:酒店. 11:18 典礼开始
新郎:新郎助手:
新娘:新娘助手:
二.婚礼典礼时间:(阳历)年月日星期六
(农历)月
三.司仪
工作职责:
1)、应在婚礼前与新人见面,沟通安排婚礼当天的概况并根据不同要求为新人策划当天的婚礼流程。
2)、婚礼前一天到现场帮新人出谋划策,并进行彩排。
3)、负责全程迎亲引导、迎亲主持。
4)、婚礼当天司仪应在新人到达饭店前到达典礼现场,并与饭店工作人员协调将典礼仪式中所需物品准备就绪。
5)、典礼当中应语言应文明、典雅、幽默、喜庆、热烈,突出新人,整个典礼应非常流畅的贯穿下来。
6)、仪式中可以为新人安排一些文明的小游戏。
四.礼仪主管:***婚庆
工作职责:
1)、宴会厅环境的设计布置。
2)、落实司仪、摄像、摄影以及宴会等有关具体准备工作。
3)、审定婚礼程序,并按照程序做好衔接工作。
4)、制定婚庆的具体时间表,向各组及新郎新娘和双方家庭适时提示有关准备工作,确保各项准备工作落实到位。
五. 新郎助手:
工作职责:
1)、注意新郎的仪容、仪表。
2)、随身携带新郎当日物品:餐巾纸、湿巾纸、手机、《工作人员联系表》、《婚礼流程表》等。
3)、作为新郎与各个项目负责人的联系人。
4)、在到达新娘家/酒店前,先通知女方负责人。
5)、陪同新人完成婚礼仪式。
6)、陪同新人向宾客致、敬酒,帮新人照顾来宾。
六、新娘助手: (兼任服饰主管)
工作职责:
1)、注意新娘的仪容、仪表。
2)、随身携带新娘当日物品
3)、随身携带新娘当日物品:梳子、餐巾纸、湿巾纸、手机、《工作人员联系表》、《婚礼流程表》等。
4)、作为新郎与各个项目负责人的联系人。
5)、组织当日接新娘小环节、节目,但是注意控制好时间,不要拖延太久,浪费时间。
6)、陪同新人完成婚礼仪式。
7)、陪同新人向宾客致、敬酒,帮新人照顾来宾。
8)、熟悉新人服装(新郎的及配饰,搬运、并保管新人服饰、按顺序存放与房间衣柜)。
七. 物品主管:
助手 :
工作职责:
1)、随时检查《婚礼物品详单》,防止物品遗漏。
2)、负责清点、登记全部婚礼物品。
3)、及时配发各部位所需要物品。
4)、婚宴结束后物品回收。
八.婚宴主管: ,
助手:
工作职责:
1)、负责与酒店各项联系、协调事宜。
2)、协助做好现场布置工作。
3)、明确婚礼桌数,与物品主管协作,准备好物品。
4)、运送婚礼用品、物资至酒店。
5)、把婚车上的花拿下来用在布置上,主婚车的放在签到台。
6)、准备敬酒器皿,便于新人敬酒时喝纯净水。
7)、联系酒店负责人,督促酒店人员摆放饮料、酒水。
8)、监督婚庆布置收礼台,排放席位牌、安排炮手放炮。
9)、指引双方家长领导席位,招呼并安排客人入座
10)、整理未使用的多余物资,打包、运回。
工作细则
1)、负责酒店布置,确认酒店音乐《婚礼进行曲》、音响是否最
佳效果。
2)、横幅、立牌、签到台、话筒、灯光的准备情况。
3)、准备酒店所有用品、签到本、签字笔、礼单、糖、烟、酒、饮料、瓜子等,并提前送往酒店,给餐厅厨师长、调音师送
烟、糖、瓜子等。
4)、监督酒店服务员摆台。
5)、检查餐厅喝交杯酒用的高脚杯及托盘,敬酒用的酒杯(6只高脚杯)、托盘、红色托盘衬布及敬酒用的假白酒(矿泉水)
和假红酒(可乐或雪碧)的准备情况。
7)、检查新娘更衣室的准备情况,管理烟酒、饮料、随时补充。
8)、安排备桌(供新人敬酒完毕立即与工作人员用餐)。
9)、喜宴结束后收拾剩余物品并装车运回。
10)、全面协调与餐厅相关的各项事宜。
九.鞭炮主管: *** 等六人
工作职责:
1)、负责放炮,彩带工作;安排六人放炮。
2)、协调联络两方燃放时间及补缺工作。
3) 、注意安全. 防止发生义外。
4) 、与车辆主管联络燃放时间。
十.总管:
助手:
工作职责:
1)、全面负责整个婚庆方案、图表的审定工作。
2)、婚礼的总调度、总协调,承担婚礼当天现场指挥。
3)、根据事先制定的婚礼程序来掌控、控制好整个过程的时间和顺序。
4)、主持召开婚礼筹备会,明确婚礼中各个成员的职责分工。
5)、适时召开协调会议。
6)、与婚庆公司商榷婚礼现场的布置策划。
7)、处理婚礼场上的突发事件和有关善后事宜。
十一、车辆主管
车辆主管
车管必须熟悉交通法规及道路交通情况。
工作职责:
1)、了解行车路线,绘编行车路线图。
2)、提前落实迎亲车队的数量及准备工作。
3)、安排专人负责头车扎花,随时与总管联系,汇报车辆情况。
4)、负责婚庆现场车辆的停放和调度工作,指挥控制车辆进程及安排车队、招呼亲朋上车。
5)、招呼司机、发放司机礼品,
6)、婚礼结束根据情况安排车辆送人。
工作细则
1)、车管配助手1—2人(领路、提礼的)。
2)、考察行车路线和总管确定全程行车方案。
3)、考察两方及酒店、停车、调头情况。
4)、安排专人负责扎花,并确认物品齐全(捧花、新郎、新娘、伴郎、伴娘、司仪胸花、别针及标志,胶带和嘉宾花及花瓣、车队标志花、安排鞭炮主管燃放时间)。
5)、接待各方来车。
6)、向司机派发礼品及行车路线图。
7)、编排迎亲车队,确保准时出发迎亲。
8)、安排娘家父母长辈专用车,是否需另外留用车。
9)、在娘家仪式结束前,安排好车队待命。
10)、安排好婚宴结束后的送客车。
11)、安排摄像车。
12)、带路人员需了解全程路线,与摄/照像师配合车队录/照像。
13)、安排前后车指挥人员。
14)、与总管、司仪保持密切联系。
15)、指挥控制车辆进程。