十种抢救药品的剂量及作用
- 格式:docx
- 大小:34.25 KB
- 文档页数:5
业务学习资料抢救车常用急救药品的名称、别名、备用数量、剂量及主要作用名称别名备用数量(支)剂量主要作用盐酸肾上腺素注射液副肾10 1mg1、抢救过敏性休克,具有兴奋心悸、升高血压、松弛支气管等作用,皮下注射或肌注,也可缓慢静注。
2、抢救心脏骤停3、治疗支气管哮喘4、于局麻药合用,可减少局麻药的吸收而延长其药效,并减少毒副作用,亦可减少手术部位的出血。
5、制止鼻粘膜和齿龈出血:将浸1:2000-1:1000溶液的纱布填塞出血出。
6、治疗荨麻疹、枯血热、血清反应等。
尼可刹米可拉明10 0.375用于中枢性呼吸抑制及各种原因引起的呼吸抑制。
盐酸洛贝林注射液山梗菜碱10 3mg各种原因引起的呼吸抑制。
常用于新生儿窒息、一氧化碳、阿片中毒等。
盐酸多巴胺注射液3-羟酪胺10 20mg1、适用于心肌梗死、创伤、内毒素败血症、心脏手术、肾功能衰竭、充血性心力衰竭引起的休克综合征。
2、补充血容量后休克仍不能纠正者,增加心排血量。
重酒石酸间羟胺注射液阿拉明10 10mg1、防止椎管内阻滞麻醉时发生的急性低血压。
2、用于出血、药物过敏、手术并发证及乃外伤或脑肿瘤合并休克而发生的低血压。
3、心源性休克或败血症所致的低血压。
地塞米松10 5mg 1、对代谢的影响2、允许作用3、抗炎作用4、免疫抑制5、抗过敏作用等去乙酰毛花苷注射液西地兰 5 0.4mg1、加强心肌收缩力2、减慢窦性频率3、利尿作用硝酸甘油10 5mg 主要是扩张小静脉,减少回心血量,降低心脏前负荷,可明显减轻肺淤血和呼吸困难等症状。
地西泮安定10 20mg1、抗焦虑2、镇静催眠3、抗惊厥、抗癫痫4、中枢性肌肉松弛复方氨林巴比妥注射液氨基比林10 2ml 解热镇痛抗炎作用呋塞米速尿10 20mg1、利尿作用2、扩张肾血管盐酸利多卡因 5 5ml既是局麻药,也广泛用于治疗各种原因引起的室性心律失常消旋山莨菪碱654-2 10 10mg对胃肠平滑肌、血管平滑肌的解痉作用,主要用于胃肠绞痛、感染性休克等。
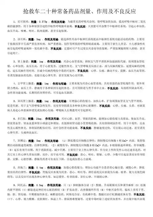
二十种抢救车常备药品剂量、作用及不良反应1、尼可刹米(可拉明):剂量:0.375g 。
作用及用途:为最常见的呼吸兴奋剂,使呼吸加快加深,提高呼吸中枢对二氧化碳的敏感性,用于各种原因引起的中枢性呼吸循环衰竭。
不良反应:大剂量可兴奋整个中枢神经系统,引起心率加快、血压升高、咳嗽、呕吐、肌肉震颤,甚至引起惊厥。
2、洛贝林:剂量:3mg 。
作用及用途:能选择性兴奋中枢神经系统提高中枢神经系统功能活动的药物,主要用于抢救因芗中互或严重危害疾病,如严重感染、创作等所致的呼吸抑制或衰竭,主要用于新生儿窒息,小儿感染性疾病引起的呼吸衰竭和一氧化碳中毒。
不良反应:过量时可产生过度以兴奋而导致惊厥,严重惊厥随即转入抑制,甚至引起死亡。
3、肾上腺素:剂量:1mg 。
作用及用途:兴奋心血管系统,抑制支气管平滑肌和加强新陈代谢,使周围血管收缩,心率加快,血压长高,用于心脏复苏、过敏性休克、支气管哮喘及局部止血,或及局麻药配伍,延缓局麻药的吸收,延长局麻作用时间,并减少局麻药吸收中毒的可能性。
不良反应:心悸、头痛、激动不安、震颤、血压升高等到,有诱发脑溢血的危险,也能引起心律失常,甚至发展为心室纤颤。
4、去甲肾上腺素:剂量:1mg 。
作用及用途:主要表现为兴奋心血管系统,具有很强的血管收缩作用,使外周阴力增高,血压上升。
静滴用于各种原因引起的休克,且可用胆道及胃手术中止血。
不良反应:局部组织缺血坏死、急性肾功能衰竭,长期用药突然停药,可引起血压剧降。
5、异丙肾上腺素:剂量:1mg 。
作用及用途:可增强心肌收缩力,加快心率,扩张周围血管及支气管平滑肌,促进代谢。
用于支气管哮喘急性发作,房室传导阻滞及各种休克和心脏骤停。
不良反应:心悸、头痛、头晕,对缺氧病人易起心率扮演和诱发或加剧心绞痛,哮喘病人长期滥用可引起猝死。
6、多巴胺:剂量:20mg。
作用及用途:兴对心脏、血管、肾脏的影响,能增加心脏收缩力及排血,使血压升高,舒张肾血管、肾血流量和肾小球滤过率增加,直接抑制肾功能小管重吸收钠,具有排钠利尿作用。
抢救药品剂量及作用副作用一、可拉明(尼可刹米):0.375g/支呼吸中枢兴奋药作用:选择性兴奋延髓呼吸中枢,使呼吸加深加快,用于中枢性呼吸及循环衰竭。
副作用:大剂量可引起血压升高、心悸、出汗、呕吐、震颤、惊厥等。
二、洛贝林:3mg/1ml/支呼吸中枢兴奋药作用:兴奋颈动脉窦和主动脉体化学感受器而反射性兴奋呼吸中枢,使呼吸加深加快,用于新生儿窒息一氧化碳引起的窒息。
副作用:大剂量使用可引起心动过速、传导阻滞、呼吸抑制。
三、多巴胺:20mg/2ml/支升压药作用:具有β受体激动作用,增强心肌收缩力、增加心脏排血量,增加肾血流量,用于各种类型休克。
副作用:大剂量使呼吸加快,心律失常。
四、间羟胺(阿拉明)10mg/1ml/支升压药作用:α受体激动剂,增强脑及冠脉的血流量,适用于各类休克及手术是的低血压。
副作用:甲亢、高血压、充血性心衰,糖尿病者慎用。
五、西地兰0.4mg/2ml/支强心药作用:增强心肌收缩力、减慢心率、抑制心脏传导,用于急性心衰、房颤、房扑。
副作用:恶心、呕吐、食欲不振、头痛、二联律、色黄绿视、心动过缓,禁与钙剂合用,严重心肌损害及肾功能不全者慎用。
六、盐酸利多卡因lOOmg/5ml/支局麻及抗心律失常药作用:局麻、室性心动过速及频发室早。
副作用:麻醉感、禁用于二、三度房阻、过敏者、严重肝功能不全及休克者。
七、阿托品 1mg/1ml/支抗胆碱药作用:M胆碱受体阻断药,用于解除平滑肌痉挛,抑制腺体分泌,心率加快、散瞳等,临床用于抢救感染中毒性休克,阿-斯综合征、有机磷农药中毒、缓解内脏绞痛、麻醉前给药等。
副作用:轻微心率减慢、口感、少汗、皮肤干燥、小便困难、谵妄、幻觉、呼吸加快加深。
八、硝酸异山梨酯 20mg/瓶防治心绞痛药作用:直接松弛血管平滑肌,扩张外周血管、使回心血量减少、心排血量减少,心脏负荷减轻、心肌耗氧量减少,主要用于防治心绞痛、心肌梗塞。
副作用:用药初期出现头痛,常常会有血压降低或体位低血压并伴有反射性脉率增加以及乏力、头晕的感觉,有时会有恶心、呕吐、瞬间皮肤发红发热和皮肤过敏反应九、肾上腺素(付肾)1mg/1ml/支心脏复苏药作用:a和β受体激动剂,临床主要用于抢救过敏性休克、心脏骤停。
抢救车二十种常备药品剂量、作用及不良反应1、尼可刹米:剂量:0.375g 。
作用及用途:为最常见的呼吸兴奋剂,使呼吸加快加深,提高呼吸中枢对二氧化碳的敏感性,用于各种原因引起的中枢性呼吸循环衰竭。
不良反应:大剂量可兴奋整个中枢神经系统,引起心率加快、血压升高、咳嗽、呕吐、肌肉震颤,甚至引起惊厥。
2、洛贝林:剂量:3mg 。
作用及用途:能选择性兴奋中枢神经系统提高中枢神经系统功能活动的药物,主要用于抢救因芗中互或严重危害疾病,如严重感染、创作等所致的呼吸抑制或衰竭,主要用于新生儿窒息,小儿感染性疾病引起的呼吸衰竭和一氧化碳中毒。
不良反应:过量时可产生过度以兴奋而导致惊厥,严重惊厥随即转入抑制,甚至引起死亡。
3、肾上腺素:剂量:1mg 。
作用及用途:兴奋心血管系统,抑制支气管平滑肌和加强新陈代谢,使周围血管收缩,心率加快,血压长高,用于心脏复苏、过敏性休克、支气管哮喘及局部止血,或与局麻药配伍,延缓局麻药的吸收,延长局麻作用时间,并减少局麻药吸收中毒的可能性。
不良反应:心悸、头痛、激动不安、震颤、血压升高等到,有诱发脑溢血的危险,也能引起心律失常,甚至发展为心室纤颤。
4、去甲肾上腺素:剂量:1mg 。
作用与用途:主要表现为兴奋心血管系统,具有很强的血管收缩作用,使外周阴力增高,血压上升。
静滴用于各种原因引起的休克,且可用胆道与胃手术中止血。
不良反应:局部组织缺血坏死、急性肾功能衰竭,长期用药突然停药,可引起血压剧降。
5、异丙肾上腺素:剂量:1mg 。
作用及用途:可增强心肌收缩力,加快心率,扩张周围血管及支气管平滑肌,促进代谢。
用于支气管哮喘急性发作,房室传导阻滞及各种休克和心脏骤停。
不良反应:心悸、头痛、头晕,对缺氧病人易起心率扮演和诱发或加剧心绞痛,哮喘病人长期滥用可引起猝死。
6、多巴胺:剂量:20mg。
作用及用途:兴对心脏、血管、肾脏的影响,能增加心脏收缩力及排血,使血压升高,舒张肾血管、肾血流量和肾小球滤过率增加,直接抑制肾功能小管重吸收钠,具有排钠利尿作用。
急救药物的用途、用法、用量、注意事项一、肾上腺素(1mg/ml/支)1、药理作用:可兴奋心脏,收缩血管,能解除支气管平滑肌痉挛,减轻支气管粘膜充血水肿。
2适应症:过敏性休克,支气管哮喘,心跳骤停的抢救。
3、注意事项:不良反应有面色苍白,心慌,头痛,心律失常,停药后消失,剂量过大注射入血管使血压骤升,反复局部注射易引起局部坏死。
4、禁用于高血压,心脏病,糖尿病,甲亢,洋地黄中毒,心源性哮喘,出血性休克等患者。
用法与用量:常用量皮下注射一次0.25∽1mg,心室内注射一次0.25∽0.5mg,极量一次1mg。
二、异丙肾上腺素(1mg/ml/支)1、药理作用:为拟肾上腺素药,对β1与β2受体都有很强的作用,对α受体无作用,加快心率。
2、适应症:用于急性重症支气管哮喘,心跳骤停,抗休克与房室传导阻滞以及尖端扭转性室速。
3、注意事项:不良反应有心悸,头痛,头晕,喉干,恶心,软弱无力,出汗,可产生耐药性,剂量过大可引起心律失常。
禁与碱性药物合用。
甲亢,洋地黄中毒,心肌炎患者禁用。
舌下含服应咬碎。
三、阿托品(0.5mg/ml/支)1、药理作用:抗胆碱药,能解除迷走神经对心脏的抑制作用,加快心率,消除心脏传导阻滞,可解除痉挛抑制腺体分泌,散大瞳孔。
2、适应症:用于窦性心动过缓,房室传导阻滞,阿斯综合症,胃肠道,胆绞痛,散瞳,有机磷农药中毒。
用法与用量:常用量,皮下或静脉注射一次0.3∽0.5mg一日0.5mg∽3mg极量,皮下或静脉注射一次2mg。
用于有机磷中毒及阿一斯综合症,可根据病情决定用量。
意事项:心动过速,青光眼者禁用四、洛贝林(3mg/ml/支)1、药理作用:本品刺激颈动脉和主动脉弓化学感受器,反射性兴奋呼吸中枢。
2、适应症:用于新生儿窒息,各种原因引起的早期呼吸衰竭。
3、注意事项:大剂量可兴奋迷走神经而导致心动过缓,传导阻滞,特大剂量可引起惊厥,呼吸麻痹,不良反应有恶心,呕吐,头痛,心悸。
用法与用量:常用量:静脉注射成人一次3mg,儿童一次0.3∽3mg,必要时儿童每隔30分钟可重复使用。
急救药品剂量、用法、副作用1.盐酸肾上腺素(1mg)用法:皮下注射用量: 1mg作用:抢救过敏性休克:如青霉素引起的过敏性休克;心脏骤停;支气管哮喘;及局麻药合用;鼻粘膜齿龈出血副作用:心悸,头痛,血压升高,震颤,无力,眩晕,呕吐;心律失常;用药局部可有水肿,充血,炎症2.山莨菪碱(654—2) (10mg)用法:肌内注射用量: 5—10mg作用:抗 M 胆碱药,主要用于解除平滑肌痉挛,胃肠绞痛,胆道绞痛,急性微循环障碍,有机磷中毒等副作用:口干,面红,事物含糊等阿托品(0.5mg)用法:皮下,肌内注射或者静脉注射用量: 0.3—0.5mg作用:抗心律失常;解毒;抗休克改善循环;麻醉前用药副作用: 0.5mg 引起轻微心率减慢,口干,少汗;1mg 引起口干,心率加速, 瞳孔轻度扩大,严重中毒引起中枢兴奋转入抑制异丙嗪(非那根)(25mg)用法:肌内注射用量: 25mg作用:用于皮肤粘膜过敏;止吐;镇静催眠;抗眩晕副作用:嗜睡;增加皮肤对光的敏感性地塞米松(5mg)用法:肌内注射,静滴,静推用量: 2.5—5mg作用:用于抗炎抗过敏副作用:易引起糖尿病多巴胺(20mg)用法:静脉注射用量: 1 —5ug/kg作用:用于心肌梗塞,创伤,内毒素败血症,心脏手术,肾功能衰竭,充血性心力衰竭等引起的休克副作用:胸痛,呼吸艰难,心悸,心律失常,全身软弱无力感胺碘酮(0.15g)用法:静滴用量: 5mg/公斤作用: 用于房性心律失常伴快速室性心律;严重室性心律失常副作用:脸红,多汗,恶心,脱发;血压下降;心动过缓;房室传导阻滞,室速,室颤利多卡因(0.1g)用法:静脉注射,静滴用量: 1— 1.5mg/kg作用:用于麻醉用;心律失常副作用:引起嗜睡,感觉异常,肌肉颤动,惊厥昏迷及呼吸抑制;低血压及心动过缓异博定(盐酸维拉帕米) (5mg)用法:稀释后缓慢静脉注射,静滴用量: 5—10mg作用:用于阵发性室上性心动过速;心律失常及心绞痛;心房扑动或者心房颤动心室率的暂时控制副作用:低血压,心动过缓,眩晕,头痛,皮疹,严重心动过速,呼吸衰竭西地兰(去乙酰毛花苷) (0.4mg)用法:静脉注射用量: 0.4—0.6mg作用:用于心力衰竭;用于控制伴快速心室率的心房颤动、心房扑动患者的心室率副作用:心律失常,恶心,呕吐,下腹痛,异常的软弱无力心律平(普罗帕酮)(35mg)用法:静脉注射用量: 1— 1.5mg/kg作用:用于阵发性室性心动过速;阵发性室上性心动过速;各种早搏副作用:口干,头痛,眩晕,胃肠道不适,神经障碍硝普钠(50mg)用法:静滴(避光使用)用量:每分钟 1—3ug/kg作用:用于高血压危象;急性心力衰竭副作用:血压降低过快过剧浮现眩晕,大汗,头痛,肌肉颤搐,反射性心动过速;硫氰酸盐中毒浮现运动失调、视力含糊、谵妄、眩晕、恶心呕吐;氰化物中毒浮现反射消失、昏迷化物中毒浮现反射消失、昏迷垂体后叶素(6u)用法:肌内注射,皮下注射或者静滴用量: 10—20u作用:用于血管收缩药及子宫收缩药,呼吸道及消化道出血,产后子宫出血副作用:面色苍白,出汗,心悸,胸闷,腹痛,过敏性休克氨茶碱 (0.25g)用法:静脉注射用量: 0.125—0.25g作用:用于支气管哮喘,慢性喘息性支气管炎,慢性阻塞性肺病等缓解喘息症状,心功能不全和心源性哮喘副作用:恶心,呕吐,易激动,失眠,心动过速,心律失常,呼吸心跳停止速尿(20mg)用法:静脉注射用量: 20—40mg作用:用于充血性心力衰竭,肝硬化,肾脏疾病的水肿性疾病副作用:血糖升高,尿糖阳性止血敏(酚磺乙胺)(0.5mg)用法:肌内注射或者静脉注射,静滴用量: 0.25—0.5g作用:用于各种手术先后出血,血小板功能不良和血管脆性增加引起的出血副作用:恶心,头痛,皮疹,暂时性低血压等去甲肾上腺素(2mg)用法:静滴用量: 4—10ug/min作用:用于低血压,休克副作用:药物外漏可引起局部坏死多巴酚丁胺(20mg)用法:静滴用量:每分钟 2.5— 10ug/kg作用:用于心力衰竭副作用:恶心,呕吐,头痛,心绞痛,气促化物中毒浮现反射消失、昏迷垂体后叶素(6u)用法:肌内注射,皮下注射或者静滴用量: 10—20u作用:用于血管收缩药及子宫收缩药,呼吸道及消化道出血,产后子宫出血副作用:面色苍白,出汗,心悸,胸闷,腹痛,过敏性休克氨茶碱(0.25g)用法:静脉注射用量: 0.125—0.25g作用:用于支气管哮喘,慢性喘息性支气管炎,慢性阻塞性肺病等缓解喘息症状,心功能不全和心源性哮喘副作用:恶心,呕吐,易激动,失眠,心动过速,心律失常,呼吸心跳停止速尿(20mg)用法:静脉注射用量: 20—40mg作用:用于充血性心力衰竭,肝硬化,肾脏疾病的水肿性疾病副作用:血糖升高,尿糖阳性多巴酚丁胺(20mg)用法:静滴用量:每分钟 2.5— 10ug/kg作用:用于心力衰竭副作用:恶心,呕吐硝酸甘油(5mg)用法:静脉滴注用量: 1—2mg作用:用于心绞痛,充血性心力衰竭,高血压副作用:头痛,面红,头晕安定(地西泮)(10mg)用法:肌注或者静脉注射用量: 5—10mg作用:用于焦虑症,失眠,抗癫痫副作用:嗜睡,疲惫,头晕,共济失调,低血压,呼吸抑制可拉明(尼可刹米)(0.375g)用法:皮下,肌内,静脉注射用量: 0.25-0.5g作用:用于中枢性呼吸功能不全,肺心病引起的呼吸衰竭及吗啡所致呼吸抑制副作用:血压升高,肌肉震颤,僵直洛贝林(3mg)用法:皮下,肌内注射,缓慢静脉注射用量: 3—10mg作用:用于新生儿窒息,一氧化碳中毒窒息副作用:小剂量引起惊厥,心动过速,传导阻滞,大剂量引起恶心呕吐,头晕,心悸等鲁米那(苯巴比妥)(0.1mg)用法:肌内注射用量: 100—200mg作用:用于镇静,催眠,麻醉,抗惊厥和抗癫痫副作用:头晕,困倦,恶心,呕吐氯丙嗪(冬眠灵)(25mg)用法:肌内注射,静推,静滴用量: 25—50mg作用:用于镇静,抗精神病,镇吐,降低体温及基础代谢副作用:乏力,嗜睡,心悸,口干,视力含糊,排尿艰难,便秘,直立性低血压,阿拉明(间羟胺)(19mg)用法:肌内注射,静推,静滴用量: 10—20mg作用:用于升高血压,各型休克副作用:心脏病,甲状腺功能亢进,糖尿病及高血压慎用异丙肾上腺素(1mg)用法:静脉注射,静滴用量: 1mg用法:用于增加心肌收缩力,心跳骤停,房室传导阻滞,抗休克副作用:心悸,头痛,头晕,喉干,恶心,软弱无力及出汗50%葡萄糖(20ml)用法:口服,静推,静滴用量: 20—40ml作用:用于供给热量,补充液体,利尿,脱水作用副作用:糖尿病,心肾功能不全,颅内出血慎用10%葡萄糖酸钙(1g)用法: 静推,静滴用量: 1—2g作用:用于手足搐搦症,寻麻疹,血清病,钙盐的补充副作用:静推时有喉头及全身发热感,速度应缓慢,漏出血管外引起局部疼痛及组织坏死甲强龙(甲泼尼龙虎魄酸钠) (40mg)用法:静推,静滴用量: 15—30mg/kg作用:用于抗炎治疗;免疫抑制治疗;治疗血液疾病及肿瘤;治疗休克副作用:体液及电解质紊乱,肌肉骨骼系统,胃肠道,皮肤病,神经病,内分泌,眼部,代谢方面,免疫系统。
抢救车二十种常备药品剂量、作用及不良反应1、尼可刹米:剂量:0.375g 。
作用及用途:为最常见的呼吸兴奋剂,使呼吸加快加深,提高呼吸中枢对二氧化碳的敏感性,用于各种原因引起的中枢性呼吸循环衰竭。
不良反应:大剂量可兴奋整个中枢神经系统,引起心率加快、血压升高、咳嗽、呕吐、肌肉震颤,甚至引起惊厥。
2、洛贝林:剂量:3mg 。
作用及用途:能选择性兴奋中枢神经系统提高中枢神经系统功能活动的药物,主要用于抢救因芗中互或严重危害疾病,如严重感染、创作等所致的呼吸抑制或衰竭,主要用于新生儿窒息,小儿感染性疾病引起的呼吸衰竭和一氧化碳中毒。
不良反应:过量时可产生过度以兴奋而导致惊厥,严重惊厥随即转入抑制,甚至引起死亡。
3、肾上腺素:剂量:1mg 。
作用及用途:兴奋心血管系统,抑制支气管平滑肌和加强新陈代谢,使周围血管收缩,心率加快,血压长高,用于心脏复苏、过敏性休克、支气管哮喘及局部止血,或与局麻药配伍,延缓局麻药的吸收,延长局麻作用时间,并减少局麻药吸收中毒的可能性。
不良反应:心悸、头痛、激动不安、震颤、血压升高等到,有诱发脑溢血的危险,也能引起心律失常,甚至发展为心室纤颤。
4、去甲肾上腺素:剂量:1mg 。
作用与用途:主要表现为兴奋心血管系统,具有很强的血管收缩作用,使外周阴力增高,血压上升。
静滴用于各种原因引起的休克,且可用胆道与胃手术中止血。
不良反应:局部组织缺血坏死、急性肾功能衰竭,长期用药突然停药,可引起血压剧降。
5、异丙肾上腺素:剂量:1mg 。
作用及用途:可增强心肌收缩力,加快心率,扩张周围血管及支气管平滑肌,促进代谢。
用于支气管哮喘急性发作,房室传导阻滞及各种休克和心脏骤停。
不良反应:心悸、头痛、头晕,对缺氧病人易起心率扮演和诱发或加剧心绞痛,哮喘病人长期滥用可引起猝死。
6、多巴胺:剂量:20mg。
作用及用途:兴对心脏、血管、肾脏的影响,能增加心脏收缩力及排血,使血压升高,舒张肾血管、肾血流量和肾小球滤过率增加,直接抑制肾功能小管重吸收钠,具有排钠利尿作用。
十五种抢救车常备药品:剂量、作用及不良反应1、尼可刹米:0.375g作用及用途:为最常见的呼吸兴奋剂,主要是通过直接兴奋呼吸中枢,,主要用于各种原因引起的中枢性呼吸循环衰竭。
2、洛贝林:3mg作用及用途:严重感染、创伤等所致的呼吸抑制或衰竭,主要用于新生儿窒息,小儿感染性疾病引起的呼吸衰竭和一氧化碳中毒。
3、肾上腺素:1mg作用及用途:直接兴奋α、β受体,兴奋心血管系统,抑制支气管平滑肌和加强新陈代谢,使周围血管收缩,心率加快,血压长高,用于心脏复苏、过敏性休克、支气管哮喘。
4、异丙肾上腺素:1mg作用及用途:为β受体兴奋药。
用于支气管哮喘急性发作,房室传导阻滞及各种休克和心脏骤停。
5、多巴胺:20mg作用及用途:具有排钠利尿作用。
用于中毒性、出血性及心源性休克,和利尿药配伍应用,治疗急性肾功能衰竭。
6、西地兰:0.4mg作用及用途:加强心肌收缩力,增加心功能不全患者的心输出量,减慢心率。
用于治疗慢性功能不全、心房纤颤、心房扑动、室上性阵发性心动过速。
不良反应:胃肠反应表现为厌食、恶心、呕吐等;神经系统反应表现为头痛、眩晕、视力及视色障碍等;以及反应可出现各种心律失常,如过缓型、传导阻滞、异位心律、不规则心律。
治疗心衰时用法:0.4mg+5%葡萄糖液20ml静脉缓慢推注。
7、阿托品:0.5mg作用及用途:对M受体的激动作用。
(1)抑制腺体分泌(3)松驰内脏平滑肌(4)解除迷走神经对心脏的抑制(5)扩张血管、改善微循环作用(6)中枢兴奋作用。
临床上多用于胃、肠、胆、肾绞痛、早期感染性休克、麻醉前给药、阿斯综合征、有机磷中毒等。
8、速尿:20mg作用及用途:利尿。
用于各型严重水肿、肾功能不全、心功能不全、药物中毒。
9、氨茶碱:0.25g作用及用途:松驰支气管平滑肌,用于急慢性哮喘,口服预防发作,静脉注射和静脉滴注制止发作;心源性哮喘。
10、地塞米松:5mg作用及用途:抗炎作用,抗休克,11、安定:10mg 作用及用途:镇静催眠抗焦虑;治疗和辅助治疗各种类型的癫痫和惊厥;用法:抽搐后予10mg静脉缓推。
常用抢救药品剂量、作用及不良反应一、肾上腺素(付肾)1mg/1ml/支药理作用:对a、B受体均有强大的激动作用,松熟支气管平滑肌,兴奋心脏,加入局部麻醉药液中可延长脊神经阻滞时间等。
临床应用:用于心脏骤停的抢救和过敏性休克的抢救,也可用于其他过敏性疾病(如支气管哮喘、荨麻疹)的治疗。
与局麻药合用有利局部止血和延长药效。
注意事项:剂量过大产生搏动性头痛,血压急骤升高,诱发脑出血,心律失常。
二、异丙肾上腺素1mg/2ml/支药理作用:为B受体激动,对B1和B2受体均有较强的激动作用。
①作用于心脏B1受体,使心肌收缩力增强,传导加速,心排血量和心肌耗氧量增加。
②作用于血管平滑肌32受体,使骨髓血管明显舒张,肾、肠系膜血管及冠状动脉不同程度舒张,血管外周阻力降低。
其心血管作用导致收缩压升高,脉压变大。
③作用于支气管平滑肌B2受体,使支气管平滑肌松弛。
④促进糖原和脂肪分解,增加组织耗氧量。
临床应用:①治疗支气管哮喘;②心脏骤停;③房室传导阻滞;④抗休克。
不良反应:头痛、头晕、心悸、缺氧病人易引起心律失常和诱发心绞痛,长期应用可引起猝死。
三、硫酸阿托品0.5mg/1ml/支药理作用:为阻断M胆碱受体的抗胆碱药,①能解除平滑肌的痉挛;②抑制腺体分泌;③解除迷走神经对心脏的抑制,使心跳加快;④散大瞳孔,使眼压升高;⑤兴奋呼吸中枢。
临床应用:用于胃肠、肾、胆绞痛,急性微循规障碍,有机磷中毒,阿-斯综合症等,眼科用于散瞳,麻醉前和药。
不良反应:常见有口干、视力模糊、心悸、排尿困难、便秘等。
四、洛贝林(山梗菜碱)3mg/支药理作用:刺激颈动脉体和主动脉体化学感受器,反射性地兴奋呼吸中枢而使呼吸加快,但对呼吸中枢并无直接兴奋作用。
临床应用:常用于新生儿窒息、一氧化碳引起的窒息、吸入麻醉及其他中枢抑制药的中毒及肺炎、白喉等传染病引起的呼吸衰竭。
不良反应:过量可兴奋迷走神经,引起心动过缓、恶心、呕吐、传导阻滞,更大剂量也可兴奋交感神经及肾上腺髓质,出现心动过速,严重时呼吸抑制甚至惊厥等。
二十种抢救车常备药品剂量、作用及不良反应1、尼可刹米(可拉明):剂量:0.375g 。
作用及用途:为最常见的呼吸兴奋剂,使呼吸加快加深,提高呼吸中枢对二氧化碳的敏感性,用于各种原因引起的中枢性呼吸循环衰竭。
不良反应:大剂量可兴奋整个中枢神经系统,引起心率加快、血压升高、咳嗽、呕吐、肌肉震颤,甚至引起惊厥。
2、洛贝林:剂量:3mg 。
作用及用途:能选择性兴奋中枢神经系统提高中枢神经系统功能活动的药物,主要用于抢救因芗中互或严重危害疾病,如严重感染、创作等所致的呼吸抑制或衰竭,主要用于新生儿窒息,小儿感染性疾病引起的呼吸衰竭和一氧化碳中毒。
不良反应:过量时可产生过度以兴奋而导致惊厥,严重惊厥随即转入抑制,甚至引起死亡。
3、肾上腺素:剂量:1mg 。
作用及用途:兴奋心血管系统,抑制支气管平滑肌和加强新陈代谢,使周围血管收缩,心率加快,血压长高,用于心脏复苏、过敏性休克、支气管哮喘及局部止血,或与局麻药配伍,延缓局麻药的吸收,延长局麻作用时间,并减少局麻药吸收中毒的可能性。
不良反应:心悸、头痛、激动不安、震颤、血压升高等到,有诱发脑溢血的危险,也能引起心律失常,甚至发展为心室纤颤。
4、去甲肾上腺素:剂量:1mg 。
作用与用途:主要表现为兴奋心血管系统,具有很强的血管收缩作用,使外周阴力增高,血压上升。
静滴用于各种原因引起的休克,且可用胆道与胃手术中止血。
不良反应:局部组织缺血坏死、急性肾功能衰竭,长期用药突然停药,可引起血压剧降。
5、异丙肾上腺素:剂量:1mg 。
作用及用途:可增强心肌收缩力,加快心率,扩张周围血管及支气管平滑肌,促进代谢。
用于支气管哮喘急性发作,房室传导阻滞及各种休克和心脏骤停。
不良反应:心悸、头痛、头晕,对缺氧病人易起心率扮演和诱发或加剧心绞痛,哮喘病人长期滥用可引起猝死。
6、多巴胺:剂量:20mg。
作用及用途:兴对心脏、血管、肾脏的影响,能增加心脏收缩力及排血,使血压升高,舒张肾血管、肾血流量和肾小球滤过率增加,直接抑制肾功能小管重吸收钠,具有排钠利尿作用。
急救药品用法用量及用途
急救药品是指在紧急情况下使用的药物,其目的是为了保护患者的生命和健康。
在急救过程中,正确使用急救药品是至关重要的。
本文将介绍常用的急救药品及其用法用量和用途。
1. 肾上腺素注射液
肾上腺素注射液是一种常用的心肺复苏药物,用于急性心肌梗塞、心源性休克、严重过敏反应等急危重症患者的急救。
用法为皮下或静脉注射,用量一般为0.3-0.5毫克/次。
2. 丙戊酸钠注射液
丙戊酸钠注射液是一种抗癫痫药物,也可用于治疗癫痫持续状态、高热惊厥等急性癫痫发作。
用法为静脉注射,用量根据患者年龄、体重、病情严重程度而定。
3. 硝酸甘油片
硝酸甘油片是常用的心血管药物,可用于治疗心绞痛、急性心肌梗塞等急性心血管疾病。
用法为含于舌下,用量根据患者情况而定。
4. 对乙酰氨基酚片
对乙酰氨基酚片是一种退热镇痛药,可用于治疗发热、头痛、牙痛等病症。
用法为口服,用量根据患者年龄和体重而定。
总之,在进行急救过程中,用药要明确病情、选用适当剂量和用法,并遵守安全用药的原则,以保证药物的疗效和安全性。
在使用急救药品时,一定要严格遵循医嘱和说明书。
- 1 -。
十种抢救药品的剂量及作用一.肾上腺素(1mg/1ml)作用:抗休克药本品是具有α和受体双重兴奋作用. (1) 兴奋心肌:加强心肌收缩力,加速传导,加快心率、增加心输出量。
(2)舒张血管:使皮肤、粘膜及内脏血管收缩,同时引起冠状血管和骨骼肌血管扩张,,改善心肌的血液供应。
(3) 影响血压:一般剂量,收缩压升高,舒张压不变或稍降,大剂量时,收缩压舒张压同时升高。
(4) 扩张支气管;松弛支气管平滑肌,起到扩张气管的作用。
(5) 促进代谢:能促进糖原分解,升高血糖;加速脂肪分解,增加心肌和全身氧耗。
促进异化作用,提高基础代谢率。
临床用于:1.抢救心脏骤停(心脏三联是指:肾上腺素,阿托品各1毫克及利多卡因50-100毫克)2与局麻药合用:可以延长局麻作用的时间和预防局麻药的吸入3.局部止血4 治疗过敏性休克:首选5 治疗支气管哮喘二.阿托品(0.5mg/1ml)作用:典型的M胆碱受体阻断药 (1) 能解除平滑肌的痉挛。
(2) 抑制腺体分泌。
(3) 兴奋心脏,使心跳加快。
(4)散大瞳孔,升高眼压。
(5) 兴奋呼吸中枢。
6)解救有机磷农药中毒注意事项(1) 常有口干、眩晕、皮肤潮红、兴奋、心率加快、烦躁、谵语、严重时惊厥、瞳孔散大、排尿困难等副作用。
(2) 体温过高和心率过快时应慎用。
(3) 青光眼和前列腺肥大患者禁用。
(4) 用量超过5mg时,产生中毒。
三.尼可刹米(可拉明):(0.375g/1.5ml)呼吸中枢兴奋药药理作用: (1) 选择性地兴奋延髓呼吸中枢,也可作用于颈动脉体和主动脉体化学感受器,反射性地兴奋呼吸中枢,使呼吸加深加快。
(2) 一次静注只能维持作用5-10分钟,代谢后由尿排出。
极量一次0.75g,必要时可在1-2小时内连续给4-6个剂量。
主要用于肺疾病引起的呼吸衰竭,如慢阻肺等注意事项(1) 反复或大剂量可引起血压增高、心悸、呕吐、震颤、肌僵直等,应及时停药。
(2) 若出现惊厥,可注射地西泮(安定)或小剂量硫喷妥钠对抗。
十种抢救药品的剂量及作用一.肾上腺素(1mg/1ml)作用:抗休克药本品是具有α和受体双重兴奋作用. (1) 兴奋心肌:加强心肌收缩力,加速传导,加快心率、增加心输出量。
(2)舒张血管:使皮肤、粘膜及内脏血管收缩,同时引起冠状血管和骨骼肌血管扩张,,改善心肌的血液供应。
(3) 影响血压:一般剂量,收缩压升高,舒张压不变或稍降,大剂量时,收缩压舒张压同时升高。
(4) 扩张支气管;松弛支气管平滑肌,起到扩张气管的作用。
(5) 促进代谢:能促进糖原分解,升高血糖;加速脂肪分解,增加心肌和全身氧耗。
促进异化作用,提高基础代谢率。
临床用于:1.抢救心脏骤停(心脏三联是指:肾上腺素,阿托品各1毫克及利多卡因50-100毫克)2与局麻药合用:可以延长局麻作用的时间和预防局麻药的吸入3.局部止血4 治疗过敏性休克:首选5 治疗支气管哮喘二.阿托品(0.5mg/1ml)作用:典型的M胆碱受体阻断药(1) 能解除平滑肌的痉挛。
(2) 抑制腺体分泌。
(3) 兴奋心脏,使心跳加快。
(4)散大瞳孔,升高眼压。
(5) 兴奋呼吸中枢。
6)解救有机磷农药中毒注意事项 (1) 常有口干、眩晕、皮肤潮红、兴奋、心率加快、烦躁、谵语、严重时惊厥、瞳孔散大、排尿困难等副作用。
(2) 体温过高和心率过快时应慎用。
(3) 青光眼和前列腺肥大患者禁用。
(4) 用量超过5mg时,产生中毒。
三.尼可刹米(可拉明):(0.375g/1.5ml)呼吸中枢兴奋药药理作用: (1) 选择性地兴奋延髓呼吸中枢,也可作用于颈动脉体和主动脉体化学感受器,反射性地兴奋呼吸中枢,使呼吸加深加快。
(2) 一次静注只能维持作用5-10分钟,代谢后由尿排出。
极量一次0.75g,必要时可在1-2小时内连续给4-6个剂量。
主要用于肺疾病引起的呼吸衰竭,如慢阻肺等注意事项 (1) 反复或大剂量可引起血压增高、心悸、呕吐、震颤、肌僵直等,应及时停药。
(2) 若出现惊厥,可注射地西泮(安定)或小剂量硫喷妥钠对抗。
抢救车二十种常备药品剂量、作用及不良反应1、尼可刹米:剂量:0.375g 。
作用及用途:为最常见的呼吸兴奋剂,使呼吸加快加深,提高呼吸中枢对二氧化碳的敏感性,用于各种原因引起的中枢性呼吸循环衰竭。
不良反应:大剂量可兴奋整个中枢神经系统,引起心率加快、血压升高、咳嗽、呕吐、肌肉震颤,甚至引起惊厥。
2、洛贝林:剂量:3mg 。
作用及用途:能选择性兴奋中枢神经系统提高中枢神经系统功能活动的药物,主要用于抢救因芗中互或严重危害疾病,如严重感染、创作等所致的呼吸抑制或衰竭,主要用于新生儿窒息,小儿感染性疾病引起的呼吸衰竭和一氧化碳中毒。
不良反应:过量时可产生过度以兴奋而导致惊厥,严重惊厥随即转入抑制,甚至引起死亡。
3、肾上腺素:剂量:1mg 。
作用及用途:兴奋心血管系统,抑制支气管平滑肌和加强新陈代谢,使周围血管收缩,心率加快,血压长高,用于心脏复苏、过敏性休克、支气管哮喘及局部止血,或与局麻药配伍,延缓局麻药的吸收,延长局麻作用时间,并减少局麻药吸收中毒的可能性。
不良反应:心悸、头痛、激动不安、震颤、血压升高等到,有诱发脑溢血的危险,也能引起心律失常,甚至发展为心室纤颤。
4、去甲肾上腺素:剂量:1mg 。
作用与用途:主要表现为兴奋心血管系统,具有很强的血管收缩作用,使外周阴力增高,血压上升。
静滴用于各种原因引起的休克,且可用胆道与胃手术中止血。
不良反应:局部组织缺血坏死、急性肾功能衰竭,长期用药突然停药,可引起血压剧降。
5、异丙肾上腺素:剂量:1mg 。
作用及用途:可增强心肌收缩力,加快心率,扩张周围血管及支气管平滑肌,促进代谢。
用于支气管哮喘急性发作,房室传导阻滞及各种休克和心脏骤停。
不良反应:心悸、头痛、头晕,对缺氧病人易起心率扮演和诱发或加剧心绞痛,哮喘病人长期滥用可引起猝死。
6、多巴胺:剂量:20mg。
作用及用途:兴对心脏、血管、肾脏的影响,能增加心脏收缩力及排血,使血压升高,舒张肾血管、肾血流量和肾小球滤过率增加,直接抑制肾功能小管重吸收钠,具有排钠利尿作用。
急救药品的规格、剂量及作用1.盐酸肾上腺素(别名:副肾)--------抗休克的血管活性药(1.)规格:1mg/1ml(10支)(2.)作用:用于心脏骤停的抢救和过敏性休克的抢救,也可用于其他过敏性疾病(如支气管哮喘、荨麻疹)的治疗。
与局麻药合用有利局部止血和延长药效。
2.硫酸阿托品-------抗胆碱药(1.)规格:0.5mg/1ml(10支)(2.)作用:用于胃肠道、胆绞痛,散瞳检查验光,角膜炎,有机磷农药中毒、感染性休克等综合症的治疗。
该品与M胆碱受体结合,对抗乙酰胆碱和其它拟胆碱药的毒蕈碱样作用。
主要解除平滑肌的痉挛、抑制腺体分泌、解除迷走神经对心脏的抑制,使心跳加快、散大瞳孔,升高眼压;兴奋呼吸中枢。
3.2%盐酸利多卡因--------酰胺类局麻药及抗心律失常药(1.)规格:100mg/5ml(5支)(2.)作用:主要用于浸润麻醉、硬膜外麻醉、表面麻醉(包括在胸腔镜检查或腹腔手术时作粘膜麻醉用)及神经传导阻滞。
该品可用于急性心肌梗塞后室性早搏和室性心动过速,亦可用于洋地黄类中毒、心脏外科手术及心导管引起的室性心律失常.该品对室上性心律失常通常无效。
4.盐酸洛贝林(别名:山梗菜碱)--------中枢神经兴奋药(1.)规格:3mg/ 1ml(10支)(2.)作用:本品主要用于各种原因引起的中枢性呼吸抑制。
临床上常用于新生儿窒患,一氧化碳、阿片中毒等。
5.尼可刹米(别名:可拉明)--------中枢神经兴奋药(1.)规格:375mg/1.5ml(10支)(2.)作用:尼可刹米,用于中枢性呼吸及循环衰竭、麻醉药及其他中枢抑制药的中毒。
6.去乙酰毛花苷(别名:西地兰)-------洋地黄类药(1.)规格:0.4g/2ml(5支)(2.)作用:①.主要用于心力衰竭。
由于其作用较快,适用于急性心功能不全或慢性心功能不全急性加重的患者。
②.亦可用于控制伴快速心室率的心房颤动、心房扑动患者的,心室率。
十种抢救药品的剂量及作
用
Prepared on 22 November 2020
十种抢救药品的剂量及作用
一.肾上腺素(1mg/1ml)
作用:抗休克药
本品是具有α和受体双重兴奋作用
.(1)兴奋心肌:加强心肌收缩力,加速传导,加快心率、增加心输出量。
(2)舒张血管:使皮肤、粘膜及内脏血管收缩,同时引起冠状血管和骨骼肌血管扩张,,改善心肌的血液供应。
(3)影响血压:一般剂量,收缩压升高,舒张压不变或稍降,大剂量时,收缩压舒张压同时升高。
(4)扩张支气管;松弛支气管平滑肌,起到扩张气管的作用。
(5)促进代谢:能促进糖原分解,升高血糖;加速脂肪分解,增加心肌和全身氧耗。
促进异化作用,提高基础代谢率。
临床用于:1.抢救心脏骤停(心脏三联是指:肾上腺素,阿托品各1毫克及利多卡因50-100毫克)2与局麻药合用:可以延长局麻作用的时间和预防局麻药的吸入3.局部止血4治疗过敏性休克:首选5治疗支气管哮喘二.阿托品(1ml)
作用:典型的M胆碱受体阻断药(1)能解除平滑肌的痉挛。
(2)抑制腺体分泌。
(3)兴奋心脏,使心跳加快。
(4)散大瞳孔,升高眼压。
(5)兴奋呼吸中枢。
6)解救有机磷农药中毒
注意事项(1)常有口干、眩晕、皮肤潮红、兴奋、心率加快、烦躁、谵语、严重时惊厥、瞳孔散大、排尿困难等副作用。
(2)体温过高和心率过快时应慎用。
(3)青光眼和前列腺肥大患者禁用。
(4)用量超过5mg时,产生中毒。
三.尼可刹米(可拉明):
呼吸中枢兴奋药药理作用:(1)选择性地兴奋延髓呼吸中枢,也可作用于颈动脉体和主动脉体化学感受器,反射性地兴奋呼吸中枢,使呼吸加深加快。
(2)一次静注只能维持作用5-10分钟,代谢后由尿排出。
极量一次,必要时可在1-2小时内连续给4-6个剂量。
主要用于肺疾病引起的呼吸衰竭,如慢阻肺等
注意事项(1)反复或大剂量可引起血压增高、心悸、呕吐、震颤、肌僵直等,应及时停药。
(2)若出现惊厥,可注射地西泮(安定)或小剂量硫喷妥钠对抗。
四.洛贝林:(3mg/1ml)
呼吸兴奋药药理作用(1)兴奋颈动脉体化学感受器而反射性兴奋呼吸,使呼吸加深、加快,作用迅速而短暂。
(2)对呼吸中枢无直接兴奋作用。
(3)极量:1次20mg,1日50mg,成人1次3mg,极量1日20mg。
主要用于新生儿窒息,一氧化碳中毒,呼吸抑制药及肺炎,白喉等传染病引起的呼吸衰竭
注意事项大剂量可引起心动过速、传导阻滞、呼吸抑制、甚至惊厥。
五.阿拉明(重酒石酸间羟胺)(10mg/1ml)
药理作用(1)主要激动α受体,升压作用温和而持久。
(2)有中度加强心脏收缩的作用,无局部刺激,常作去甲肾上腺素的代用品。
用于治疗休克
注意事项(1)甲状腺机能亢进、高血压、充血性心力衰竭、糖尿病的患者慎用。
(2)短期连用可产生快速耐受性。
(3)过量时表现抽搐、严重高血压、严重心律失常,应立即停用。
(4)忌与碱性药物配伍。
六.多巴胺(20mg/2ml)
药理作用具有兴奋α受体、β受体和多巴胺受体的作用。
(1)兴奋心肌:增加心肌收缩力,增加心输出量。
(2)舒缩血管:使肾、肠系膜、冠状及脑血管扩张,血流量增加。
(3)改善肾功能:本品的突出作用为使肾血流量增加,改善肾功能。
(4)升高血压:小剂量可使收缩压升高,大剂量时收缩压舒张压同时升高。
用于治疗休克及急性肾功能衰竭
注意事项(1)大剂量时可发生恶心、呕吐或引起呼吸加速、心律失常,停药后可消失。
(2)使用本品前应先补足血容量和纠正酸中毒。
(3)忌与碱性药物配伍。
七.西地兰(去乙酰毛花甙)(2ml)
强心药药理作用(1)正性肌力,增强心肌收缩力和心输出量(2)负性频率作用,减慢心率。
(3)心脏电生理作用,可用于控制房颤或房扑的心率过快
注意事项(1)过量时可有恶心、食欲不振、腹泻、头痛、心动过速、房室传导阻滞、期前收缩等。
(2)常见副作用有黄视。
(3)心肌梗死患者禁用静脉给药。
八.呋塞米(速尿):(20mg/2ml)
利尿脱水药药理作用(1)主要抑制髓袢升支粗段髓质部和皮质部对氯离子和钠离子的再吸收,导致钠离子、氯离子及少量钾离子和碳酸氢根离子的
排泄。
(2)其利尿作用迅速、强大而短暂。
静注2-5分钟内显效,小时达高峰,持续4-6小时,24小时后在组织内无明显存留。
注意事项(1)孕妇禁用,小儿慎用。
(2)少数患者可出现食欲不振、恶心、呕吐、腹泻、上腹疼痛等胃肠道症状。
(3)也可能有皮疹、瘙痒、视力模糊等副作用。
(4)大剂量、静注过快(超过4mg/min)可出现视力减退或暂时性耳聋。
(5)不宜与其它药物混合注射
九.甲强龙(40mg/1ml)
作用:具有抗炎,免疫抑制及抗过敏活性作用
十.可达龙(盐酸胺碘酮)(150mg/3ml)
作用:本药可延长心肌细胞的动作电位时程,减慢窦性心律,减慢心房和房室的缓导,并能非竞争性阻滞α和β肾上腺素能受体,增加冠脉血流,减少心肌氧耗,维持心输出量。