波浪要素与流场测量实验指导
- 格式:pdf
- 大小:558.21 KB
- 文档页数:15
高等学校实验教材《海岸动力学》实验指示书重庆交通大学河海学院二00六年十二月目录前言 (1)实验一波浪三要素测试实验 (2)实验二波浪传质速度实验 (7)实验三波浪传播浅水变形实验 (10)实验四波浪作用下的泥沙运动实验 (14)实验五不规则波谱分析实验 (18)实验六岸滩演变演示实验 (21)实验七波浪与水流相互作用特性实验 (24)参考文献 (28)前言本《海岸动力学》实验教材适用于港口、航道及海岸工程专业本科生、研究生使用,也可供相关专业科研试验参考。
所列实验项目基本上概括了海岸动力学的主要内容。
本教材着重介绍了波浪要素、波浪的传质速度、波浪传播浅水变形和不规则波产生的过程、现象和量测方法,以及波浪斜向入射破碎后引起沙质岸滩演变、波浪作用下泥沙运动规律、波浪与水流相互作用特性等,同时,对仪器设备使用和测量技术以及成果整理分析也作了较详细的叙述,力求通过上述实验锻炼学生的实验技能,使学生掌握实验内容、实验的基本方法、量测技术以及实验资料整理和分析问题的能力,提高学生的动手能力,培养学生的综合实验能力,为学生从事本学科试验研究工作奠定基础。
重庆交通大学河海学院二00六年十二月实验一波浪三要素测试实验1. 实验目的周期、波高、波长是波浪的三要素。
本实验是要求学生知道在实验室如何来测定这三要素以及影响波高、波长的其它因素.采用弥散方程计算其理论值,并与实验值相比较。
波要素测量是一切波浪实验的基础,必须要求学生切实学会这些测量。
2. 实验内容(1) 波高仪的使用和率定(2) 记录仪的使用(3) 波周期T(秒)的测定(4) 波高(米)的测量(5) 波长(米)的测量3. 设备(1) 秒表一只(2) 记录仪一台(3) 波高仪二套(4) 米尺一根(5) 记录纸若干(6) 计算器4. 实验准备工作(1)初次进行波浪实验,主意听取实验教师的课堂讲解;(2)细心熟悉各种不同类型实验仪器的使用方法;(3)将水槽充水,水深约40~50厘米左右;(4)调整造波机,使造出的波浪稳定,有光滑的波面。
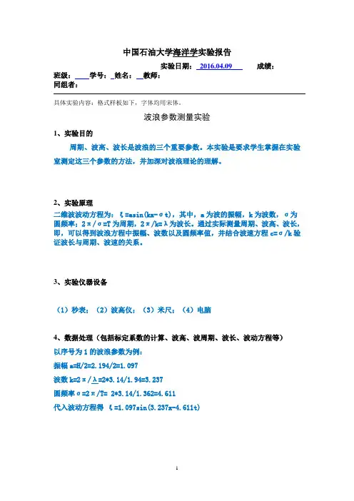
中国石油大学海洋学实验报告实验日期:2016.04.09 成绩:班级:学号:姓名:教师:同组者:具体实验内容:格式样板如下,字体均用宋体。
波浪参数测量实验1、实验目的周期、波高、波长是波浪的三个重要参数。
本实验是要求学生掌握在实验室测定这三个参数的方法,并加深对波浪理论的理解。
2、实验原理二维波波动方程为:ξ=asin(kx-σt),其中,a为波的振幅,k为波数,σ为圆频率;2π/σ=T为周期,2π/k=λ为波长。
通过实际测量周期、波高、波长,即,可以得到波浪方程中振幅、波数以及圆频率值,并结合波速方程c=σ/k验证波长与周期、波速的关系。
3、实验仪器设备(1)秒表;(2)波高仪;(3)米尺;(4)电脑4、数据处理(包括标定系数的计算、波高、波周期、波长、波动方程等)以序号为1的波浪参数为例:振幅a=H/2=2.194/2=1.097波数k=2π/λ=2*3.14/1.94=3.237圆频率σ=2π/T= 2*3.14/1.362=4.611代入波动方程得ξ=1.097sin(3.237x-4.611t)5、问题(1) 波长用平均周期可用下式推算:Ld th gT L ππ222=,请用迭代计算法计算波长L (写出编程程序,以及运算结果)int main(){double t,d,L0,m,L1;scanf("%lf %lf",&t,&d);m=(4.9*t*t)/3.14;L0=m;L1=m*tanh((6.28*d)/L0);while(L1-L0>0.001||L0-L1>0.001){L0=L1;L1=m*tanh((6.28*d)/L0);}printf("%lf\n",L1);return 0;}(2) 分析实验测量波长与理论计算结果的误差在测量波长时,确定波峰时有太多的人为因素,例如估计波峰位置有一定的误差,测量波长时读数产生的误差。
物理实验技术中的波浪现象实验指导波浪现象是自然界中广泛存在的一种物理现象,也是物理学中一个重要的研究领域。
在物理实验技术中,我们经常使用波浪现象来进行实验和研究。
本文将为您介绍一些常见的波浪现象实验指导。
一、水波实验在物理实验中,水波实验是常见且容易进行的一种波浪实验。
通过在水面上制造波浪,我们可以观察和研究波浪的特性和传播规律。
1. 实验器材准备进行水波实验时,我们需要准备以下器材:水槽、振荡器、振荡器控制器、水波测量仪等。
2. 实验步骤(1)将水槽放置在平稳的实验台上,并保证水面平整。
(2)将振荡器安装在水槽底部,并连接振荡器控制器。
(3)根据实验需求,设置振荡器的频率和振幅。
(4)观察水波的传播和现象,可以使用水波测量仪等工具进行测量和记录。
3. 实验注意事项在进行水波实验时,需要注意以下事项:(1)确保实验环境的稳定,避免外界干扰。
(2)水槽和器材的清洁,以保证实验的准确性和可靠性。
(3)根据实验要求调整振荡器的频率和振幅,避免过大或过小,以免造成实验结果的偏差。
二、光波实验光波实验是物理实验技术中另一个重要的波浪实验。
通过对光的干涉、衍射等现象的研究,我们可以了解光的波动特性和传播规律。
1. 干涉实验干涉实验是通过两束光的叠加来观察光波的干涉现象。
常见的干涉实验有双缝干涉、薄膜干涉等。
(1)双缝干涉实验准备:准备双缝实验装置,包括光源、双缝装置、光屏、测量工具等。
(2)双缝干涉实验步骤:①将光源放置在一定距离处,光源越亮度越好。
②在光源后面放置双缝装置,调整缝隙的大小和距离。
③将光屏放置在双缝后方,调整距离和观察角度。
④观察光屏上的干涉条纹并记录。
2. 衍射实验衍射实验是通过光波通过障碍物或过孔时产生的衍射现象来观察光的波动性。
(1)单缝衍射实验准备:准备单缝实验装置,包括光源、单缝装置、光屏、测量工具等。
(2)单缝衍射实验步骤:①将光源放置在一定距离处,光源越亮度越好。
②在光源后面放置单缝装置,调整缝隙的大小和距离。
利用波浪现象测量波长和频率波浪是一种自然界中常见的现象,它们在海洋、湖泊、河流等水域中都能被观察到。
利用波浪现象进行波长和频率的测量是一项重要的实验和应用技术。
本文将介绍利用波浪现象测量波长和频率的方法和原理。
一、波长的测量波长是指波浪中相邻两个波峰或波谷之间的距离,通常用符号“λ”表示。
测量波长的方法有多种,在这里介绍两种常用方法。
方法一:静态观测法1. 在波浪较为平缓的水域选择一个固定观测点,例如海岸线上的一个标志物。
2. 使用一个测量尺测量观测点到相邻波峰或波谷之间的距离,这个距离即为波长。
3. 根据测量尺的精度,可以进行多次测量并对结果进行平均,提高测量的准确性。
方法二:动态观测法1. 在波浪较为活跃的水域,例如海滩,选择一个测量起点。
2. 从测量起点沿水平方向,持续跟踪一个特定波浪形态(如波峰)的传播过程。
3. 记录测量起点到相同波浪形态再次经过测量点所经过的时间。
4. 根据测量点之间的距离和时间间隔,计算出波浪的速度。
5. 波速除以频率即可得到波长,即λ=v/f,其中v为波速,f为频率。
二、频率的测量频率是指在单位时间内通过某一点的波浪的数量,通常用符号“f”表示。
测量频率的方法有多种,下面介绍一种基于波浪传播的方法。
方法:浮标法1. 在测量水域中,选择一个起点并设置一个浮标,浮标应能够上下浮动跟随波浪的传播。
2. 记录浮标通过起点的时间,并记录一段时间内浮标通过起点的次数。
3. 根据浮标通过起点的次数和记录的时间,可以计算出单位时间内通过起点的浮标次数,即频率。
三、波速的测量波速是指波浪的传播速度,通常用符号“v”表示。
波速的测量也是利用波浪现象的重要内容。
以下介绍一种测量波速的方法。
方法:速度测量法1. 在测量水域中,设置一段已知长度的系绳,并固定在两个固定点上。
2. 在系绳上标记一个参考点,例如一个小纸片。
3. 当波浪通过系绳时,观察参考点的位置变化,并记录时间。
4. 根据参考点位置的变化和记录的时间,可以计算出波浪传播的距离和所用时间。
3.16波浪波浪模拟实验海洋、湖泊、水库等宽广的水面下可能发生较大的波浪,波浪将影响船舶进航和停泊的安全;对堤防闸坝以及其他岸边建筑物具有强大的冲击作用;也会引起近岸浅水地带水底泥沙运动;淘刷岸坡和护岸建筑的基础,使航道和港口受淤、岸坡崩溃。
因此波浪成为水力学的重要课题之一。
一、实验目的:1、掌握波浪水槽和造波机的基本结构和原理2、掌握描述波浪基本要素的定义和测量3、了解波浪水槽模型实验的基本方法二、实验装置:1、水槽:1、电脑2、液压系统和造波板3、浪高仪4、消波器2、造波机:造波机安装在波浪水槽一端,造波机后侧直立式消能网,水槽的另一端设有消能坡消除波浪反射影响。
整个造波系统由造波板、液压伺服作动器、液压泵站、伺服放大器、AD/DA接口及计算机与外设等部分组成。
实验中要模拟一个波谱时,首先根据目标谱利用傅利叶变换将其展开成一个电压时间序列值控制信号,经D/A接口转换成不规则的电压信号,送给伺服控制放大器,驱动造波机推板作相应的推挽运动,推动水体而产生波列,位移传感器实时测出推板的运动轨迹,实时反馈到控制放大器,修正机械惯性带来的误差,以确保推波板能准确地跟踪计算机给定的信号运行。
造波的同时,浪高仪将波浪物理量转换成电量信号送A/D转换器进行数据采集,并暂存于内存中,供谱分析。
一般情况下,每次谱模拟不得少于120个波。
由于传递函数拟合时产生的误差及机械系统的影响,很难一次模拟成功,必须按以下公式修正。
[])(ϖα−=ωϖ+S*ϖ(DS(S))(S)式中:---------------修正后的控制谱S*ϖ()-----------------实测模拟谱)(S ϖ α -------------------修正系数)(DS ϖ --------------目标谱按重新计算出电压时间序列值,再一次控制造波机造波,分析比较,直至得到理想的模拟谱为止。
一般情况下经过二到五次修正就可基本成功。
)(S *ϖ三、实验原理:1、波浪要素的定义:波浪现象的特征是水的自由界面出现有规律的起伏形态,水的质点则作有规律的振荡运动,同时波形以一定速度向前传播。
波浪模型试验规程什么是波浪模型试验?波浪模型试验是海洋航行中预测船舶航行阻力的一种测试方法,它由模型船只所拟仿的洋流以及模拟波浪组成。
这种方法可以准确地反映船舶在不同环境条件下的行为,从而给船舶设计和海上安全提供支持。
波浪模型试验的目的是通过对模型船行为的测量来获得关于船舶设计性能的准确数据。
它能够仔细研究船舶的耐久性,安全性,稳定性和机动性,从而提高船舶设计和海上安全性。
此外,波浪模型测试还可以应用于评估船舶阻力和受力、能量损失以及船体噪声、振动的测量。
通过对模型船的多参量检验,可以深入了解船舶的状态变化,提高船舶的设计和操作水平。
因此,波浪模型试验是设计和使用船舶的必要环节,被认为是海洋航行的核心技术。
本文就如何进行波浪模型试验并得出有用结论给出介绍。
一、实施波浪模型试验的准备工作1)波浪模型试验的模型选择:需要根据模型船的实际海洋环境条件选择合适的模型。
通常,应该考虑模型船的总体形状、体积、尺寸和重量等因素。
2)模型内部布置:模型实验室一般提供合适的研究空间,基本上应该包括船舶设备,通风及空调系统,电气设备,水文和水力设备,以及研究所需的有关设备。
在模型实验室中,应该考虑设备的安全性,舒适性和可操作性,以便尽可能地减少实验的误差。
3)水池准备:水池也是实验的重要组成部分。
它应该具有足够的洗涤能力,可以满足不同任务要求,并可以模拟真实海洋环境。
在使用大水池时,应确保池壁和底板清洁,设备稳定,以确保实验结果的可靠性。
4)模型准备:模型的准备应考虑模型的总体结构、重量分布和装配细节等因素,确保准确无误。
此外,还应考虑模型的表面处理,力学实验仪器和仪器仪表设备设置,以确保测量准确。
二、波浪模型试验步骤及其应用1)模型安装:模型安装是实验中最重要的一步,应确保模型正确地安装在水池中,并且与水池壁吻合,不能有任何松动,否则实验结果会受到影响。
2)流量精度调整:波浪模型的流量精度是实验的重要参数,它影响着实验的准确性,也是模型实验的关键环节,应该确保它的精度和可靠性。
实验一波浪实验简介一、实验目的1. 了解模型试验的目的及种类;2. 了解波浪实验的主要设备和主要仪器;3. 了解海岸工程水力模型试验要求。
二、实验原理港口、海洋工程建筑物一般位于近海地区,经常受到波浪、水流等海岸动力因素的作用。
因此,在港口建设中规划其平面布置、设计各种海洋工程建筑物、防浪建筑物时,都必须掌握海洋动力因素的变化规律,预计可能发生的对建筑物的作用力。
研究解决此类问题,一般采用数学模型和物理模型两种方法。
数学模型的方法,变换条件容易,节省人力和经费等优势;但由于有些实际工程问题,所涉及到的自然现象和边界条件比较复杂,由此带来的计算技术方面的问题是相当困难和复杂的;物理模型的方法,它是将原型有关的动力因素,根据相似原理,通过比尺的缩小,使原型有关现象在模型中复演,比较直观,以便进行研究。
1. 模型试验的目的(1)对于难以计算的问题,提供设计依据;(2)验证应用理论的正确性;(3)寻找规律、发现理论的解答;(4)配合数值计算解决问题。
2. 模型试验的种类根据试验任务不同,可选用不同的模型来满足试验要求。
(1)整体、半整体模型试验;(2)断面模型试验;(3)正态、变态模型试验;(4)动床、定床试验。
3. 试验用的主要设备港口、海洋工程建筑物的水力模型试验,主要设备是港池、水槽、造波机及造流系统。
(1)港池平面尺寸长50 m、宽8 m、深1m。
前端有不规则造波机、出流口,后端有出流口、消能坡、消能网,主要用于整体模型试验。
(2)水槽平面尺寸长47 m、宽1 m、深1.3m。
前端有不规则造波机、出流口,后端有出流口、消能坡、消能网,主要用于断面模型试验。
(3)造流系统包括在港池和波浪槽的前端、后端、留有水流出口,并匹配加流设备(泵、阀门、管系)使水流方向与波浪方向正向或反向,用以模拟波流共同作用试验研究。
(4)造波机安放在港池、水槽的前端,作为人工模拟波浪,造波机能造规则波和不规则波。
4.试验用的主要仪器(1)水面波动的测量:《CBY-Ⅱ型波高测量控制系统》(2)流速测量:《LGY—Ⅲ型多功能智能流速仪》,《小威龙流速仪》(3)力的测量:《CSW-Ⅱ型压强和总力测量系统》,《压力传感器》《LY-100型多点压力仪》《DJ800多功能监测系统》5.海岸工程水力模型试验要求(1)对整体模型试验的要求整体模型试验应采用正态模型,模型比尺不应小于1:150。
波浪参数测量实验报告本实验旨在利用波浪参数测量方法,通过测量波浪的高度、周期和速度等参数,来研究波浪的特性,并探讨与海洋气象和海洋工程等学科的关系。
实验原理:波浪是海洋表面因风力或地震等因素形成的涨落起伏的现象。
波浪的高度、周期和速度等参数是描述波浪特性的重要指标。
在实验中,我们采用了浮标和计时器等仪器,以及一定的测量方法来测量波浪参数。
实验步骤:1. 在选定的海岸线上选取一个适宜的测量点,将浮标固定在该点,并注意固定方式要可靠。
2. 在逐渐增大的海浪中,将浮标释放到水面上,然后开始计时,记录下浮标经过固定点的时间。
3. 重复进行多次测量,计算出平均周期和平均速度,然后计算出平均波高。
4. 根据浮标的轨迹和测量点的位置,可以绘制出波浪的形态。
实验结果:通过多次实验测量得到的数据,我们可以计算出平均波高、平均周期和平均速度等参数。
根据这些数据,我们可以了解波浪的特性以及波浪的形态。
同时,我们还可以通过对多个测量点进行测量,并比较不同点之间的参数,来分析波浪的传播规律和波浪的变化趋势。
实验讨论:在进行实验过程中,我们可以发现一些与波浪参数相关的现象。
例如,浅水区的波长较短,而波高较大;而在深水区,波长较长,波高较小。
这与波浪的传播规律和波浪理论相一致。
此外,我们还可以根据测量得到的波浪参数,来分析波浪对海洋气象和海洋工程的影响。
例如,波浪的高度和速度等参数,可以作为海洋气象学中研究风暴、风浪等自然灾害的重要参考依据;而波浪对海洋工程的影响,可以通过研究波浪力学和波浪参数分析来理解和预测。
实验总结:通过本实验,我们了解了波浪参数测量方法,并通过实际测量,得到了一些关于波浪的重要参数。
通过对这些参数的分析和研究,我们可以进一步了解波浪的特性,并探讨波浪与海洋气象和海洋工程等领域的关系。
同时,本实验还锻炼了我们的实验操作能力和数据分析能力,培养了我们科学研究的素质。
通过实验的结果和讨论,我们更加深入地认识到波浪是海洋中一种重要的运动形式,对于海洋学和相关学科的研究有着重要的意义。
水利工程中的波浪测量与处理技术研究近年来,随着国家对水利工程建设的重视和发展,水利工程中的波浪测量与处理技术也愈加完善和先进。
这项技术是指通过一系列测量手段和数据分析方法,对水中波浪的高度、周期、方向、传播速度等重要参数进行测量和分析,为水利工程的安全运行提供可靠的数据支持和科学指导。
一、波浪测量技术波浪测量技术通常采用声波、激光、雷达等手段进行实时测量。
其中,声波测量方法是较为常用和成熟的一种,其原理是利用超声波或水声波向水中发送信号,再通过测量回波信号的时间来确定波浪高度。
这种方法适用于中小尺度水域的波浪测量,能够实现实时、准确、无损测量。
二、波浪数据处理技术波浪数据处理技术是指对采集的波浪数据进行预处理、分析和计算,提取出有用的波浪参数,并进行可视化呈现。
当前常用的波浪数据处理软件包括WaveWatch III、SWAN等。
这些软件能够对海洋和湖泊波浪进行模拟,并进行波浪谱分析、波浪能量计算、波浪长周期分析等一系列复杂计算。
同时,这些软件还可生成二维和三维波浪图像,通过可视化呈现,更直观地反映波浪特征和分布情况。
三、波浪测量与处理技术在实际水利工程中的应用波浪测量与处理技术已经广泛应用于水电站、港口码头、堤防等水利工程。
例如,在水电站建设中,对于水轮机的安全运行和有效发电,需要了解水流的流速和方向,以及水中波浪等相关参数。
此时,波浪测量与处理技术能够实时准确地采集并处理数据,为水电站的安全生产提供有力支持。
在港口码头建设中,波浪测量技术可以帮助船舶航行选择最佳的进出港时间,从而避免因海浪、风浪等不良天气因素造成的船只滞留和延误,提高港口码头的作业效率。
另外,在一些海岸线和岸边堤防的建设中,波浪测量与处理技术也扮演了重要角色。
通过对波浪参数的采集和分析,可以对波浪的传播规律和影响因素进行科学研究,为防波堤等水利工程的设计和建设提供依据。
四、未来展望未来,随着水利工程建设的不断推进和技术的不断进步,波浪测量与处理技术也将不断完善和发展。
波浪要素与流场测量实验指导波浪要素的测量一、试验时间:二、实验地点:长沙理工大学水利实验中心实验大厅三、实验人员:四、实验仪器设备:水槽、造波机、防波堤模型、浪高仪、数据采集仪、秒表、米尺、照相机。
五、实验要求:1、了解认知风浪槽结构,如图一所示,实验风浪水槽为40m(长)X 1m(高)X0.8m(宽),实际有效长度为37m。
图一 实验布置图2、了解掌握风浪槽各个结构作用及操作流程造波机:造波机在风浪的最前端,是制造波况的主要设备。
按照设计要求可以制造规则波、椭圆波、不规则波、破碎波、孤立波、聚焦波。
波况参数设置有:周期、波高、水深等等参数。
操作流程:严格按照造波机的开关机程序说明来执行。
效能网:在离造波机最远的地方,作用是减少多次反射。
3、了解测量仪器和采集仪器,并熟悉数据测量和采集浪高仪:浪高仪为加拿大Richard Branker Research 公司生产的WG—50型。
测量每个时刻波高的变化趋势:波高和周期。
采集系统:采集系统是武汉优泰软件有限公司生产的utelk采集系统T3232f以及北京东方振动和噪声研究所制造的INV306智能信号分析系统。
数据采集:浪高仪根据生产厂商的率定,导线与电源盒需要一一的对应连接,并且检查信号通信质量。
浪高仪信号经过utelk采集系统转化为软件所能认识的信号,在电脑端进行采集。
utelk采集系统设定根据实验数据需要进行设定,主要设定参数有:时间函数、通道标识、采集通道数、设备,描述、报警值、细化、频谱参数、分析频率、平均与谱线数、工程单位、校正因子、采集控制、频响函数、抗混滤波、程控放大、触发参数等等。
4、数据分析熟练掌握实验所测电压值转化为工程值方法及步骤(浪高已经经过率定:20mv电压值对应1mm水深工程值),提高对数据的真伪判别能力。
学会根据两点法分离计算入射波与反射波波高。
两点分离法的理论基础:见附页。
为了简捷,选择吴宋仁教授主编的《海岸动力学》p51方法。
波浪试验方案1. 引言波浪试验是一种常用于测试和评估船舶、海洋工程结构和海洋设备在海上环境中的性能的方法。
通过模拟真实海况中的波浪情况,可以对船舶和海洋结构的耐波性能进行验证。
本文档将介绍波浪试验的基本原理、试验方案设计、试验过程和数据分析。
2. 波浪试验原理波浪试验的原理是通过产生波浪环境,模拟真实海况下的波浪情况。
通常使用波浪发生器产生波浪,并通过机械装置传递给试验模型。
试验模型可以是船舶模型、海洋结构模型等。
波浪试验的目标是测量试验模型在波浪作用下的运动响应和结构应力,从而评估其性能和稳定性。
3. 波浪试验方案设计波浪试验方案设计是波浪试验的重要部分,其设计要考虑到试验目标、试验模型和波浪发生器的特性。
以下是一般的波浪试验方案设计步骤:3.1 确定试验目标根据试验的目的和需求,确定试验要评估的性能指标,例如船舶的稳定性、操纵性等。
3.2 选择试验模型根据试验目标和需求,选择适合的试验模型。
试验模型可以是完整的船舶模型,也可以是部分结构模型。
3.3 确定波浪特性根据试验需求和试验模型的特性,确定需要模拟的波浪特性,例如波高、波长、波速等。
3.4 设计波浪发生器根据确定的波浪特性,选择合适的波浪发生器类型和参数,例如波浪槽、波浪板等。
确保波浪发生器能够产生符合试验需求的波浪。
3.5 设计测量系统根据试验需求,设计合适的测量系统,用于测量试验模型的运动响应和结构应力。
测量系统包括传感器、数据采集设备等。
3.6 确定试验条件和程序根据试验目标和设计,确定试验的具体条件和程序,包括波浪特性、试验模型的初始状态、试验持续时间等。
4. 波浪试验过程波浪试验通常包括以下步骤:4.1 准备工作包括将试验模型放置在试验设备上、连接测量系统,确保各部分正常工作。
4.2 设置试验条件根据试验方案确定的试验条件,设置波浪特性、试验模型的初始状态等。
确保试验环境符合试验需求。
4.3 开始试验启动波浪发生器,开始产生波浪。
波要素实验报告1. 引言本实验旨在研究波的基本特征,并通过一系列实验,探究波的一些重要要素。
波是一种常见且重要的物理现象,对于理解和解释自然界中的许多现象具有重要意义。
2. 实验目的通过本次实验,我们的主要目标是: 1. 研究波的传播特征; 2. 探究波的干涉和衍射现象; 3. 理解波的反射和折射行为。
3. 实验装置和材料本次实验所需的装置和材料有: - 波浪箱 - 波源 - 波浪纸片 - 直尺 - 电源 - 连接线4. 实验步骤4.1 实验一:波的传播特征1.在波浪箱中装满水,并将波源放置于较浅的一侧。
2.打开电源,启动波源,并观察波的传播情况。
3.使用直尺测量波的传播速度,并记录实验结果。
4.2 实验二:波的干涉和衍射1.在波浪箱中装满水,并将波源放置于一侧。
2.在波浪纸片上刻上几条狭缝,然后将波浪纸片放置在波源与观察点之间。
3.观察狭缝处的波传播情况,并记录观察结果。
4.将波浪纸片替换为光栅,再次观察波的传播情况,并记录观察结果。
4.3 实验三:波的反射和折射1.在波浪箱中装满水,并将波源放置于一侧。
2.在波浪纸片上划定一条明显的界面,然后将波浪纸片放置在波源与观察点之间。
3.观察波在界面上的反射和折射现象,并记录观察结果。
4.改变波源的位置,重复步骤3,并记录观察结果。
5. 实验结果与分析5.1 实验一:波的传播特征根据测量结果,我们得到波在水中的传播速度为XX m/s。
这表明波的传播速度与介质的性质有关。
5.2 实验二:波的干涉和衍射观察结果显示,当波通过狭缝时,会产生干涉和衍射现象。
这表明波的传播受到了波源和障碍物的影响。
5.3 实验三:波的反射和折射观察结果显示,波在界面上发生了反射和折射现象。
这表明波在传播过程中会受到介质的影响,从而改变传播方向和速度。
6. 结论通过本次实验,我们可以得出以下结论: 1. 波的传播速度与介质的性质有关。
2. 波在通过狭缝时会产生干涉和衍射现象。
3. 波在界面上会发生反射和折射现象。
波浪试验方案引言波浪试验是一种用于测试水下或近水面设备和结构在不同波浪条件下的性能和可靠性的实验方法。
波浪试验可以帮助工程师评估设备在海洋环境下的稳定性、耐久性和适应性。
本文将介绍一种波浪试验方案,包括试验设备、试验前准备、试验方法和数据分析等内容。
试验设备在波浪试验中,需要使用一套专门的设备来模拟不同的波浪条件。
主要的试验设备包括水槽、波浪发生器和数据采集系统。
水槽水槽是波浪试验中最基本的设备之一。
水槽应具备足够的长度和宽度,以容纳试验样品并产生适当的波浪。
水槽的材质应具备良好的耐腐蚀性和抗压能力。
波浪发生器波浪发生器是用来产生不同波浪形状和频率的设备。
常见的波浪发生器有机械式波浪发生器和电子式波浪发生器。
机械式波浪发生器通过机械装置产生波浪,而电子式波浪发生器则通过电子控制系统产生波浪。
数据采集系统数据采集系统用于测量和记录试验过程中的各种数据,如波浪高度、波浪周期、样品的响应等。
数据采集系统应具备高精度、高分辨率和稳定性,以确保准确地记录试验数据。
试验前准备在进行波浪试验之前,需要进行一系列的准备工作。
样品设计与制备根据试验的目的和要求,设计并制备合适的试验样品。
样品应具备符合工程要求的结构强度和耐久性。
波浪参数设定根据试验需要,设定波浪的参数,包括波浪高度、波浪周期和波浪形状等。
不同的试验目的可能需要不同的波浪参数设定。
样品安装将试验样品安装到水槽中,并确保样品的固定性和稳定性。
根据需要,可以使用支撑结构或浮力调节装置来调整样品的位置和姿态。
试验方法在进行波浪试验时,可以按照以下步骤进行。
1.启动波浪发生器并设定波浪参数。
2.开始记录数据,并等待波浪形成稳定态。
3.测量和记录波浪高度、波浪周期等参数。
4.观察和记录样品的响应,包括位移、变形、应力等。
5.根据试验需要,可以进行多组试验,以获取更全面的数据。
6.试验结束后,停止波浪发生器,并保存试验数据。
数据分析在完成波浪试验后,需要对试验数据进行分析和处理,以获得有关样品性能和行为的信息。
海岸动力学实验报告班级:09级港航6班姓名:***学号:090301****2012年5月目录一、波浪数据采集及波高统计试验 (5)二、波压力量测试验 (10)三、附件1 (12)四、附件2 (18)一、波浪数据采集及波高统计试验一、试验目的了解波浪中规则波及不规则波的区别,波浪模型的一般方法,规则波波高、周期、不规则波高的统计方法。
二、试验要求试验采用规则波及不规则波进行:1、规则波及不规则波的测量;2、规则波及不规则波特征值的统计。
三、试验过程及结果分析1、试验过程本次试验采用波高传感器进行波高的采集。
试验共设置四根波高传感器,四个同学为一组,每人采用其中一根传感器的数据计算波高。
每组进行两次试验,第一次采集规则波波高,规则波采样时间为20s;第二次采集不规则波波高,不规则波采样时间为80s。
2、结果分析(1)规则波分析:实验结果主要统计平均波高H。
规则波共采集到2000个实验数据,作出下图的波形图,如图1。
图1利用上跨零点法找出各个波,波峰减波谷即为波高,将采集到的所有波高进行算术平均,得到规则波的平均波高H。
这些处理过程我是利用VB编制程序完成的,程序见附件1。
得到的所有波高见下表:序号 1 2 3 4 5 6 7 8 9 波高18.7219.7518.0319.5120.2317.6720.1121.9418.72利用excel对上表所有波高取平均值可得平均波高:H=19.41 。
(2)不规则波分析:实验结果主要统计有效波高H1/3。
不规则波采集到8000个实验数据,作出的波形图如下图2。
图2 仍然利用上跨零点法找出各个波,波峰减波谷即为波高,将采集到的所有波高进行排序,取前1/3大波进行算术平均,得到不规则波的有效波高H1/3。
利用VB编制程序进行处理(程序和处理规则波的程序基本一样,报告里将不附),得到了所有的波高,见下表:序号123456789波高 6.96 5.547.9616.3514.8013.24 6.80 3.66 5.35序号101112131415161718波高12.6611.22 4.65 6.01 6.56 6.27 5.50 6.2612.47序号192021222324252627波高14.5617.2721.9312.2520.9112.5410.339.28 6.94序号282930313233343536波高8.6711.7811.70 3.6611.9317.93 2.5013.2412.67序号373839404142434445波高 2.85 5.8112.3911.438.358.229.9310.1115.77序号464748495051波高10.1914.1215.2212.3814.1012.10利用excel降序排序后,取前面三分之一大波,如下表:序号123456789波高21.9320.9117.9317.2716.3515.7715.2314.8014.56序号1011121314151617波高14.1214.1013.2413.2412.6712.6612.5412.47利用excel计算前三分之一部分大波的平均值,即得有效波高:H1/3 =15.28 。
波浪要素与流场测量实验指导波浪要素的测量一、试验时间:二、实验地点:长沙理工大学水利实验中心实验大厅三、实验人员:四、实验仪器设备:水槽、造波机、防波堤模型、浪高仪、数据采集仪、秒表、米尺、照相机。
五、实验要求:1、了解认知风浪槽结构,如图一所示,实验风浪水槽为40m(长)X 1m(高)X0.8m(宽),实际有效长度为37m。
图一 实验布置图2、了解掌握风浪槽各个结构作用及操作流程造波机:造波机在风浪的最前端,是制造波况的主要设备。
按照设计要求可以制造规则波、椭圆波、不规则波、破碎波、孤立波、聚焦波。
波况参数设置有:周期、波高、水深等等参数。
操作流程:严格按照造波机的开关机程序说明来执行。
效能网:在离造波机最远的地方,作用是减少多次反射。
3、了解测量仪器和采集仪器,并熟悉数据测量和采集浪高仪:浪高仪为加拿大Richard Branker Research 公司生产的WG—50型。
测量每个时刻波高的变化趋势:波高和周期。
采集系统:采集系统是武汉优泰软件有限公司生产的utelk采集系统T3232f以及北京东方振动和噪声研究所制造的INV306智能信号分析系统。
数据采集:浪高仪根据生产厂商的率定,导线与电源盒需要一一的对应连接,并且检查信号通信质量。
浪高仪信号经过utelk采集系统转化为软件所能认识的信号,在电脑端进行采集。
utelk采集系统设定根据实验数据需要进行设定,主要设定参数有:时间函数、通道标识、采集通道数、设备,描述、报警值、细化、频谱参数、分析频率、平均与谱线数、工程单位、校正因子、采集控制、频响函数、抗混滤波、程控放大、触发参数等等。
4、数据分析熟练掌握实验所测电压值转化为工程值方法及步骤(浪高已经经过率定:20mv电压值对应1mm水深工程值),提高对数据的真伪判别能力。
学会根据两点法分离计算入射波与反射波波高。
两点分离法的理论基础:见附页。
为了简捷,选择吴宋仁教授主编的《海岸动力学》p51方法。
假设反射波是稳定,由于反射波具有和入射波相同的波长和周期,故在离模型x=n*L/2,n=0,1,2,3……,处出现最大波高Hmax=Hi+Hrf,在x=(2n-1)*L/4处出现最小波高:Hmin=Hi-Hrf。
其中Hi为入射波,Hrf为反射波,反射系数为Krf=Hrf/Hi。
根据计算转化的工程值,图表及文字分析水力要素随波况变化的趋势,主要是反射系数随波高、波周期、波长、水深等要素的变化趋势。
5、上交实验报告及数据分析结果。
6、培养动手能力,提高对实验的兴趣。
六、实验内容实验每个组实验选择两个水深,每个水深选择三个周期、三个波高进行实验。
实验波况选取:实验水深选取设计水位450mm,设计高水位500mm,设计低水位400mm;波况周期为1s、1.2s、1.5s;波高选取为100mm,120mm,140mm。
波长试算公式为:式中:L——波长——平均周期g——重力加速度d——水深表示。
当d时,1.0,为深水波,其波长用L波长计算如下表波长(m)周期 水深400mm450mm500mm1.0s 1.46298 1.49151 1.512211.2s 1.93526 1.996822.047281.5s2.61450 2.72640 2.82500使用VDMS进行流场测量运行VDMS.exe。
注:此时轮廓和岛屿数据应该已经准备好,并按上述方法(4.1.V)输入到Contour.ini 中,并把此文件放在VDMS.exe的当前目录下。
1 实时图像的显示与调节1.1 实时图像的播放与停止点击工具栏上的图像播放键(),即可在当前摄像通道下实时显示图像。
点击工具栏上的图像停止播放键(),即可停止对摄像信号的实时显示。
1.2 实时图像的亮度、对比度和阈值在实时图像显示的时候,点击工具栏左边的视频栏,()可切换摄像通道,以达到对各个摄像通道显示的图像进行调整。
工具栏的右边设有图像的亮度、对比度以及图像阈值键。
在要调整的摄像通道下,点击亮度、对比度以及图像阈值键,按增加键(键上为+)快速增加键(键上为×)以增加值,按减小键(键上为-)或快速减小键(键上为/)以减小值。
场地的光线变化会对系统实时采集的图像产生影响,故在采集工作中应根据光线变化及时调整图像。
亮度和对比度的调整将作用于各摄像通道所显示图像,而各摄像通道所显示图像阈值的调整是独立的。
阈值的调整应尽量清晰显示流场中的粒子。
2 参数设置参数设置包括图像采集、摄像输入设置和相关与插值参数。
2.1 图像采集参数在菜单中点击设置,再点击系统参数,在其对话框中点击图像采集。
系统对图像采样间隔(缺省值为0,图像连续采样;大于0时,按设置的数字跳帧采样)和图像采样帧数(缺省值为8,该参数太大则测量时间长,太小则测量精度降低,最小值为2)缺省值满足大部分测流情况,建议不作修改,除非流场特殊(流速极大或极小)并且用户准确了解该参数的含义。
小球颜色是指此次流场测量中示踪粒子的颜色。
采样方式是针对本公司的老款系统(最多控制6个摄像终端)同步性差的特点而设置的软件优化参数。
对于使用16(或8)个摄像终端的新款用户,视频采集卡和摄像终端的硬件同步性好,该优化功能不再起作用,因此不需要做任何设置。
本系统具备单路采样、多路采样和自动采样三种采样方式:单路采样仅对当前摄像进行图像的采集和分析,因此对当前摄像的图像采集是按照设定的图像采样间隔和图像采样帧数连续采集一定数目的图像。
多路采样对系统中的所有摄像终端进行图像的采集和分析,它的图像采样间隔和图像采样帧数的设置同上。
自动采样是一系列定时的多路采样过程。
采样周期是自动采样时每两次采样的间隔时间;采样次数是自动采样时一次试验的总采样次数;流场文件名是自动采样时保存的流场文件名的前半部分,例如:如果给定文件名为Velocity,则自动采样时第一次采样得到的流场文件为Velocity001.vmf,第二次的为Velocity002.vmf,…以此类推;如果给定文件名已经存在,为了防止文件意外丢失,系统会在保存文件时自动在给定的文件名前加上copy 的字样,文件序列从001开始编码,所有的文件保存在当前目录下。
2.2 摄像输入设置根据摄像系统的实际情况,在系统参数对话框中点击视频输入设置,选择相应的视频信号,其中视频信号01不能撤消。
2.3 相关与其他参数在系统参数对话框中点击相关与其他参数。
在相关参数中,相关范围是相邻两帧图像进行粒子匹配时的搜索范围,缺省值是5。
如果流速较大,可以适当增加到8或10;一般情况下不能小于5。
在输出DXF文件参数中,为输出的图层定义一个图层名;定义一个标注图层名,选中该名称,在DXF文件中每个测点的流速将会出现在图中。
输出流速矢量箭头中,长度和宽度决定了将输出的DXF图形文件中流速矢量箭头的大小。
可根据需要将流速矢量箭头调成空心或实心。
流速矢量箭头的显示长度可以在系统显示时调整。
比例尺里定义了位置坐标X和Y,以及比例尺的刻度大小和显示字号的大小。
自动过滤提供了自动删除边界以外的采样点及零值的功能,如用户希望手动过滤,可不选此项。
3对于局域网的参数设置当系统中的计算机超过一台时,可通过局域网来进行各台计算机的同步采样。
系统中的每台计算机都可以选择作为服务器或者客户机来运行,在菜单中点击网络进行设置。
缺省值为客户机方式,选择连接…,在弹出的对话框中填写服务器的IP地址和端口号(使用缺省值即可),如图。
连接成功后,发送(客户机)菜单是从客户机向服务器发送测试消息,如果发送成功,在发送消息的客户机上会显示“Hello - client sent!”,在服务器上会显示“From client –Hello”。
断开会断开同服务器的连接。
如果要作为服务器运行,选择服务器。
如果服务器建立成功,发送(服务器)菜单是从服务器向客户机发送测试消息,如果发送成功,在服务器上会显示“Hello - server sent!”,在所有连接到该服务器上的客户机上会显示“From server - Hello”。
当有客户机连接到该服务器时,客户机菜单项会显示所有连接到该服务器的客户机的IP地址。
关闭菜单项会断开服务器同所有客户机的连接并关闭同步采样的服务。
在图像显示状态,同步采样(或者按F8 功能键)将使服务器和所有连接到该服务器上的客户机同时开始自动采样。
4 编辑处理4.1图像窗口点击菜单中图像窗口键(,系统显示当前视频通道下的图像,此时可对图像的亮度、对比、阈值、采样方式等参数进行调整。
在该窗口下点击图像播放键(,系统实时显示图像。
再点击采样键(,系统将按所点击的采样方式(单路、多路或自动)完成采样,采样后自动转到采样窗口显示流场图像。
4.2采样窗口在采样窗口下,或点击菜单中采样窗口键(,可显示流场图像并对其进行修改和编辑。
采样窗口显示的是采样得到的流场数据文件。
通过调节工具栏上的增加键(键上为+)或快速增加键(键上为×)以增加值,按减小键(键上为)或快速减小键(键上为/),可以更直观的看到流场采样文件中矢量的大小。
显示状态分为三种:点击适合尺寸键(,它将流速数据的最大范围完全显示在窗口内;点击窗口尺寸键(,它将整个流场完全显示在窗口内;点击原始尺寸键(,即滚动窗口模式,滚动范围为整个系统的坐标范围。
系统还提供了放大窗口键(和缩小窗口键(的按钮,用于将窗口显示的坐标范围减小一半或者增大一倍。
系统还有两种不同的编辑状态:点击普通模式键(,在此模式下对整个流场的流速矢量进行错误流速矢量的删除;点选择模式键(,在此模式下通过移动和拉伸矩形框选择范围,对所选范围内所有流速矢量进行编辑和全屏显示。
在编辑过程中,还可以通过键盘上的光标移动键来上下左右移动显示窗口来浏览或修改流场。
点击移动模式键(,在这种模式下,鼠标左键在窗口内点击后,点击处所在的位置将显示在窗口的中心,这样能够快速定位到当前关心的流场区域。
4.3 编辑流速矢量数据I. 单点删除单个错误流速矢量的人工删除方式是:用鼠标左键点击要删除的流速矢量的起点(显示为矢量圈)一次,则该流速矢量变为绿色,表示其处于删除状态;在同一位置再同样点击一下,该流速矢量变为黑色,表示其已被恢复。
保存文件之后,删除操作才生效。
II. 过滤删除在菜单下点击编辑,选择过滤,它包括位置过滤、大小过滤、方向过滤。
位置过滤:系统根据已知的流场外轮廓以及岛屿等静物参数,将伪流速矢量删除;大小过滤:系统根据工具栏编辑下设置栏目中的流速范围(最大流速和最小流速值),将大于最大流速和小于最小流速的流速矢量删除。
方向过滤:它必须在选择模式下进行,系统根据工具栏编辑下设置栏目中的角度偏差,在所选矩形范围内,将与该范围平均流速方向的角度偏差超过设定值的流速矢量删除。