实验五:精馏实验
- 格式:doc
- 大小:7.05 MB
- 文档页数:23
化工原理实验—精馏1. 概述精馏是一种常用的分离技术,广泛应用于化工工艺中。
它通过将混合液加热至蒸发,然后在冷凝器中冷却并凝结回液体,从而实现混合物中组分的分离。
本实验旨在通过精馏实验,掌握精馏原理、操作步骤和相关设备的使用方法。
2. 实验原理2.1 精馏原理精馏是基于液体混合物中各组分的不同沸点而进行的分离过程。
在加热的作用下,沸点较低的组分会先蒸发,经过冷凝器冷却后变为液体回流,而沸点较高的组分则会滞留在容器中。
通过收集冷凝后的液体,我们可以分离出混合物中的不同组分。
2.2 实验设备在精馏实验中,主要使用以下设备:•加热设备:电热板、油浴等;•冷凝器:通常采用水冷型冷凝器,通过循环冷却水实现液体冷凝;•分馏柱:用于增加接触面积,提高分离效果;•采样装置:用于采集样品,检测组分浓度等。
2.3 操作步骤精馏实验的基本步骤如下:1.准备实验设备:包括加热设备、冷凝器、分馏柱等;2.准备混合液:按照实验要求,将需要分离的混合液制备好;3.装配设备:将冷凝器安装在分馏柱上方,连接好相应的管道和热源;4.开始加热:逐渐加热混合液,将其中的沸点较低组分蒸发出来;5.冷却和回流:通过冷凝器使蒸发的组分冷却并凝结成液体,回流到容器中;6.收集液体:将回流液体收集,并记录途中温度和时间等相关数据;7.结束实验:实验完成后,及时关闭加热设备和冷凝器,整理实验装置。
3. 实验操作及数据记录3.1 实验设备准备首先,确保实验室环境安全,检查仪器设备是否齐全,并找到精馏实验所需的各种设备:•电热板:用来提供加热源;•分馏柱:用来增加接触面积,提高分离效果;•冷凝器:通常为水冷型冷凝器,确保冷却效果良好。
3.2 实验样品准备按照实验要求,取出需要分离的混合液样品。
注意记录样品的成分和浓度等信息。
3.3 装配设备将冷凝器安装在分馏柱上方,并连接好相应的管道和热源。
确保连接紧密,无泄漏。
3.4 开始实验1.打开电热板,设置适当的加热温度;2.将混合液置于分馏烧瓶中,放入加热设备中;3.监测温度变化:通过温度计等工具,记录样品温度的变化。
精馏实验实验报告3篇精馏实验实验报告1学院:化学工程学院姓名:学号:专业:化学工程与工艺班级:同组人员:课程名称:化工原理实验实验名称:精馏实验实验日期北京化工大学实验五精馏实验摘要:本实验通过测定稳定工作状态下塔顶、塔釜及任意两块塔板的液相折光度,得到该处液相浓度,根据数据绘出x-y图并用图解法求出理论塔板数,从而得到全回流时的全塔效率及单板效率。
通过实验,了解精馏塔工作原理。
关键词:精馏,图解法,理论板数,全塔效率,单板效率。
一、目的及任务①熟悉精馏的工艺流程,掌握精馏实验的操作方法。
②了解板式塔的结构,观察塔板上汽-液接触状况。
③测定全回流时的全塔效率及单塔效率。
④测定部分回流时的全塔效率。
⑤测定全塔的浓度(或温度)分布。
⑥测定塔釜再沸器的沸腾给热系数。
二、基本原理在板式精馏塔中,由塔釜产生的蒸汽沿塔逐板上升与来自塔顶逐板下降的回流液,在塔板上实现多次接触,进行传热与传质,使混合液达到一定程度的分离。
回流是精馏操作得以实现的基础。
塔顶的回流量与采出量之比,称为回流比。
回流比是精馏操作的重要参数之一,其大小影响着精馏操作的分离效果和能耗。
回流比存在两种极限情况:最小回流比和全回流。
若塔在最小回流比下操作,要完成分离任务,则需要无穷多塔板的精馏塔。
当然,这不符合工业实际,所以最小回流比只是一个操作限度。
若操作处于全回流时,既无任何产品采出,也无原料加入,塔顶的冷凝液全部返回塔中,这在生产中午实际意义。
但是由于此时所需理论板数最少,又易于达到稳定,故常在工业装置的开停车、排除故障及科学研究时采用。
实际回流比常取最小回流比的1.2~2.0倍。
在精馏操作中,若回流系统出现故障,操作情况会急剧恶化,分离效果也将变坏。
板效率是体现塔板性能及操作状况的主要参数,有以下两种定义方法。
(1)总板效率EE=N/Ne式中E——总板效率;N——理论板数(不包括塔釜);Ne——实际板数。
(2)单板效率EmlEml=(xn-1-xn)/(xn-1-xn__)式中 Eml——以液相浓度表示的单板效率;xn ,xn-1——第n块板和第n-1块板的液相浓度;xn__——与第n块板气相浓度相平衡的液相浓度。
实验七 精馏实验一、实验目的1、了解精馏装置的基本流程及筛板精馏塔的结构,熟悉精馏操作方法;2、测定全回流条件下总板效率(或单板效率)。
3、观察不正常现象并及时处理问题。
二、基本原理塔釜加热,液体沸腾,在塔内产生上升蒸汽,上升蒸汽与沸腾液体有着不同的组成,这种不同组成来自轻重组份间有不同的挥发度,由此塔顶冷凝,只需要部分回流即可达到塔顶轻组份增浓和塔底重组份提浓的目的。
部分凝液作为轻组份较浓的塔顶产品,部分凝液作为回流,形成塔内下降液流,下降液流的浓度自塔顶而下逐步下降,至塔底浓度合格后,连续或间歇地自塔釜排出部分釜液作为重组份较浓的塔底产品。
全回流下测全塔效率有二个目的:(1)在尽可能短的时间内在塔内各塔板,至上而下建立浓度分布,从而使未达平衡的不合格产品全部回入塔内直至塔顶塔底产品浓度合格,并维持若干时间后为部分回流提供质量保证;(2)由于全回流下的全塔效率和部分回流下的全塔效率相差不大,在工程处理时,可以用全回流下的全塔效率代替部分回流下的全塔效率,全回流时精馏段和提馏段操作线重合,气液两相间的传质具有最大的推动力,操作变量只有1个,即塔釜加热量,所测定的全塔效率比较准确地反映了该精馏塔的最佳性能,对应的塔顶或塔底浓度即为该塔的极限浓度。
精馏塔是分离均相混合液的重要设备,衡量板式精馏塔分离性能,一般用总板效率表示:PNT N E 1-= (式7-1) 式中:E ——总板效率;N T ——理论板层数; N P ——实际板层数。
三、维持正常精馏的设备因素和操作因素合理的塔板数和塔结构为正常精馏达到指定分离任务提供了质量保证,塔板数和塔板结构为汽液接触提供传质面积。
塔板数愈少,塔高愈矮,设备投资愈省。
塔板数多少和被分离的物系性质有关,轻重组份间挥发度愈大,塔板数愈少。
反之,塔板数愈多。
塔结构合理,操作弹性大,不易发生液沫夹带、漏液、溢流液泛。
反之,会使操作不易控制,塔顶塔底质量难以保证。
为有效地实现汽液两相之间的传质,为了使传质具有最大的推动力,设计良好的塔结构能使操作时的板式精馏塔(如图7-1(a)所示)应同时具有以下两方面流动特征:(1)汽液两相总体逆流(2)汽液两相在板上错流。
填料精馏塔实验一、实验目的1.观察填料精馏塔精馏过程中气、液两相流动状况;2.掌握测定填料等板高度的方法;3.研究回流比对精馏操作的影响。
二、实验原理精馏塔是实现液体混合物分离操作的气液传质设备,精馏塔可分为板式塔和填料塔。
板式塔为气液两相在塔内逐板逆流接触,而填料塔气液两相在塔内沿填料层高度连续微分逆流接触。
填料是填料塔的主要构件,填料可分为散装填料和规整填料,散装填料如:拉西环、鲍尔环、阶梯环、弧鞍形填料、矩鞍形填料、θ网环等;规整填料有板波纹填料、金属丝网波纹填料等。
由于填料塔内气液两相传质过程十分复杂,影响因素很多,包括填料特性、气液两相接触状况及两相的物性等。
在完成一定分离任务条件下确定填料塔内的填料层高度时,往往需要直接的实验数据或选用填料种类、操作条件及分离体系相近的经验公式进行填料层高度的计算。
确定填料层高度有两种方法:1.传质单元法填料层高度=传质单元高度×传质单元数(2—50)或:(2—51)由于填料塔按其传质机理是气液两相的组成沿填料层呈连续变化,而不是阶梯式变化,用传质单元法计算填料层高度最为合适,广泛应用于吸收、解吸、萃取等填料塔的设计计算。
2.等板高度法在精馏过程计算中,一般都用理论板数来表达分离的效果,因此习惯用等板高度法计算填料精馏塔的填料层高度。
(2—52)式中:Z——填料层高度,m;N T ——理论塔板数;HETP——等板高度,m。
等板高度HETP,表示分离效果相当于一块理论板的填料层高度,又称为当量高度,单位为m。
进行填料塔设计时,若选定填料的HETP无从查找,可通过实验直接测定。
对于二元组分的混合液,在全回流操作条件下,待精馏过程达到稳定后,从塔顶、塔釜分别取样测得样品的组成,用芬斯克(Fenske)方程或在x~y图上作全回流时的理论板数。
芬斯克方程:(2—53)式中:——全回流时的理论板数;——塔顶易挥发组分与难挥发组分的摩尔比;——塔底难挥发组分与易挥发组分的摩尔比;——全塔的平均相对挥发度,当α变化不大时,在部分回流的精馏操作中,可由芬斯克方程和吉利兰图,或在x~y图上作梯级求出理论板数。
化工原理精馏实验报告实验目的,通过精馏实验,掌握精馏原理和操作技能,了解精馏在化工生产中的应用。
一、实验原理。
精馏是利用液体混合物中各组分的沸点差异,通过加热、蒸馏和冷凝等过程,将混合物中的不同组分分离的方法。
在精馏过程中,液体混合物首先被加热至其中沸点最低的组分的沸点,然后将其蒸发成气体,再通过冷凝器冷却成液体,最终得到不同组分的纯净物质。
二、实验仪器与试剂。
1. 精馏设备,包括蒸馏烧瓶、冷凝器、接收烧瓶等。
2. 试剂,乙醇-水混合物。
三、实验步骤。
1. 将乙醇-水混合物倒入蒸馏烧瓶中。
2. 加热蒸馏烧瓶,待混合物沸腾后,蒸气通过冷凝器冷却成液体。
3. 收集不同温度下的液体,记录温度和收集时间。
四、实验结果与分析。
经过精馏实验,我们成功地将乙醇-水混合物分离成不同组分。
在实验过程中,我们观察到随着温度的升高,液体收集瓶中的液体组分逐渐发生变化,初馏液中含有较高乙醇含量,尾馏液中含有较高水含量。
这符合精馏原理,也验证了实验的准确性。
五、实验总结。
通过本次实验,我们深入了解了精馏原理和操作技能,掌握了精馏在化工生产中的应用。
精馏作为一种重要的分离方法,在化工领域有着广泛的应用,可以有效地提取纯净物质,满足不同生产需求。
六、实验注意事项。
1. 在实验过程中,要注意控制加热温度,避免混合物过热。
2. 实验结束后,要及时清洗和保养实验仪器,确保下次实验的顺利进行。
七、参考文献。
1. 《化工原理与实践》,XXX,XXX出版社,XXXX年。
2. 《化工实验指导》,XXX,XXX出版社,XXXX年。
以上就是本次化工原理精馏实验的实验报告,希望能对大家有所帮助。
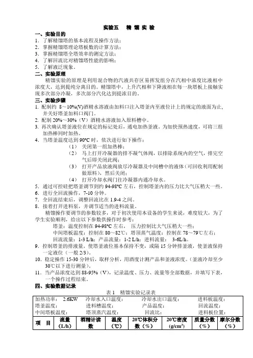
实验五精馏实验一、实验目的1.了解精馏塔的基本流程及操作方法;2.掌握精馏塔理论塔板数的计算方法;3.掌握精馏塔全塔效率的测定方法;4.了解回流比对精馏塔性能的影响;5.了解液泛现象。
二、实验原理精馏实验的原理是利用混合物的汽液共存区易挥发组分在汽相中浓度比液相中浓度大,达到提纯分离目的。
精馏塔中,上升汽相和下降液相在每一块塔板上接触实现多次部分冷凝,多次部分汽化达到提浓目的。
三、实验步骤1. 配制约8~10%(V)酒精水溶液由加料口注入塔釜内至液位计上的规定的液面为止,并关好塔釜加料口阀门。
2. 配制20%~30%(V)酒精水溶液加入原料槽中。
3. 再次确认塔釜液位在规定的标记处后,通电加热釜液。
为加快预热速度,可将三组加热棒同时加热。
4.当塔釜温度达到90o C时,依次进行如下操作:(1)关闭第一组加热棒;(2)马上打开冷凝器的排不凝气体阀,以排除系统内的空气,排完空气后即关闭此阀;(3)打开产品放液阀放尽冷凝器及中间槽中的液体(可回收利用配制做原料),然后关闭;(4)打开冷却水阀门往冷凝器内通冷却水。
5.通过可控硅把塔釜调节到约94-98o C左右,控制塔釜内的压力比大气压稍大一些。
6.进行全回流操作,7-10分钟。
7.全回流结束后,调整回流比在1.9-4之间。
8.接着打开进料泵,并调节适当的进料流量。
精馏操作要调节的参数较多,对于初次使用本设备的学生来说,难度较大,为了学生实验顺利,给出以下参数供操作时参考:塔釜:温度控制在94-98o C左右,压力控制比大气压稍大一些;中间塔板温度:控制在80~82℃;塔顶蒸气温度:控制在78~79℃左右;回流流量:1-3 L/h;产品流量:1-2 L/h;进料流量:3-6L/h。
9.控制塔釜的排液量,使塔釜液位基本保持不变,或隔15分钟排釜液,使釜液保持一定液位(一般2/3)。
10.稳定操作15-30分钟后,取样分析,用酒度计测产品和釜液浓度。
(釜液冷却至少30℃以下进行测量)。
精馏实验报告范文一、实验目的1.理解精馏原理及应用;2.熟悉精馏实验操作;3.掌握精馏实验装置的搭建和使用;4.学习通过精馏分离混合液。
二、实验原理精馏是一种用于分离液体混合物的方法,通过利用混合物中各组分的沸点差异,将其中的单一组分分离出来。
其中关键的装置是精馏柱,其作用是提供充足的接触面积和良好的乘流,从而实现物质的分离。
在精馏柱中,液体混合物被加热,其中的易挥发组分首先蒸发,进入精馏柱上部,经过冷凝器后再次变成液体,流入收集容器。
随着加热的继续,液体混合物逐渐蒸发,但易挥发组分的分馏效果更好,因而净水汽的组分逐渐富集。
三、实验步骤1.连接实验装置:将冷凝器与精馏柱相连接,再将精馏柱连接到加热装置上;2.添加混合液:在烧杯中加入适量混合液,将其倒入精馏柱中;3.初次加热:打开加热装置,缓慢增加温度直到混合液开始沸腾;4.收集馏分:在冷凝器冷却液的作用下,挥发的易挥发组分冷凝成液体,流入收集容器;5.蒸馏过程:随着温度的继续升高,不同组分挥发并冷凝的次序不同,不同组分的纯度也不同,根据纯度要求及实验目的,可以适时更换收集容器。
四、实验装置与材料1.实验烧杯:用于装载混合液;2.精馏装置:包括精馏柱、冷凝器等,用于实现物质的分馏;3.加热装置:控制温度的提高;4.收集容器:用于收集不同组分的馏分。
五、实验结果及分析我们在实验中选择了乙醇和水的混合液进行精馏实验。
在初次加热时,温度逐渐升高,混合液开始沸腾。
随着温度的继续升高,混合液蒸发并冷凝,乙醇的馏分率逐渐增加。
最后收集到的乙醇纯度较高,符合预期结果。
通过实验,我们可以得出以下结论:1.精馏可以有效地将混合物中的组分分离出来,利用沸点差异实现纯度的提高;2.精馏柱和冷凝器的设计对分馏效果有重要影响,良好的接触面积和乘流可以提高分馏效率;3.实验的操作技巧和对温度的控制也会影响分馏效果。
六、实验总结通过本次精馏实验,我们深入了解了精馏技术的原理和应用,并且通过实际操作掌握了精馏实验的步骤和技巧。
精馏实验一、实验目的1、了解筛板式精馏塔及其附属设备的基本结构,掌握精馏操作的基本方法;2、掌握精馏过程全回流和部分回流的操作方法;3、掌握测定板式塔全塔效率。
二、实验原理1、全塔效率E T全塔效率又称总板效率,是指达到指定分离效果所需理论板数与实际板数的比值,即-1=T T P N E N (1)式中:T N -完成一定分离任务所需的理论塔板数,包括塔釜;P N -完成一定分离任务所需的实际塔板数。
全塔效率简单地反映了整个塔内塔板的平均效率,表明塔板结构、物性系数、操作状况等因素对塔板分离效果的影响。
对于双组分体系,塔内所需理论塔板数N T ,可通过实验测得塔顶组成x D 、塔釜组成x W 、进料组成x F 及进料热状况q 、回流比R等有关参数,利用相平衡关系和操作线用图解法或逐板计算法求得。
图1塔板气液流向示意图2、单板效率ME 单板效率又称莫弗里板效率,如图1所示,是指气相或液相经过一层实际塔板前后的组成变化值与经过一层理论塔板前后的组成变化值之比。
按气相组成变化表示的单板效率为1*1y =n n MV n n y E y y ++--(2)按液相组成变化表示的单板效率为1*1n n ML n n x x E x x ---=-(3)式中:y n 、1n y +-分别为离开第n 、n+1块塔板的气相组成,摩尔分数;1n x -、n x -分别为离开第n-1、n 块塔板的液相组成,摩尔分数;*ny -与x n 成平衡的气相组成,摩尔分数;*nx -与y n 成平衡的液相组成,摩尔分数。
3、图解法求理论塔板数N T图解法又称麦卡勃-蒂列(McCabe-Thiele)法,简称M-T 法,其原理与逐板计算法完全相同,只是将逐板计算过程在y-x 图上直观地表示出来。
对于恒摩尔流体系,精馏段的操作线方程为:111D n n x R y x R R +=+++(4)式中:1n y +-精馏段第n+1块塔板上升的蒸汽组成,摩尔分数;n x -精馏段第n 块塔板下流的液体组成,摩尔分数;D x -塔顶溜出液的液体组成,摩尔分数;R -回流比。
实验五 精馏实验1.实验目的(1)了解板式精馏塔和填料精馏塔的结构与操作;(2)测定全回流和部分回流时板式精馏塔的全塔效率和单板效率,及填料精馏塔的等板高度;(3)了解气相色谱的使用方法。
2.基本原理(1)全塔效率E T全塔效率E T =N T /N P ,其中N T 为所需理论板数,N P 为塔内实际板数。
板式塔内各层塔板上的气液相接触效率并不相同,全塔效率简单反映了塔内塔板的平均效率,它的大小与塔板结构、物系性质、操作状况有关,一般由实验测定。
理论板数N T 由已知双组分物系的平衡关系,通过实验测得的塔顶产品组成X D 、料液组成X F 、釜液组成X W 、回流比R 、进料热状况等,即可用图解法求得。
(2)单板效率(默弗里效率)E M是指气相或液相经过一层实际塔板前后的组成变化与经过一层理论塔板前后的组成变化的比值,如第n 块板的液相单板效率定义为:通过取样分析相邻两块板上的液相组成,汽相组成可由物料衡算求出,再通过平衡关系确定与汽相成平衡的液相组成,即可算出单板效率。
(3)等板高度HETPHETP =Z /N T ,其中Z 为填料层高度,N T 为理论板数。
等板高度(HETP )是指与一层理论塔板的传质作用相当的填料层高度。
它的大小取决于填料的类型、材质与尺寸,受系统物性、操作条件及塔设备尺寸的影响,一般由实验测定。
对于双组分物系,根据平衡关系,通过实验测得的塔顶产品组成x D 、料液组成x F 、釜液组成x W 、回流比R 、进料热状况、填料层高度等有关参数,用图解法求得理论板数后,即可算出HETP 。
3.实验装置与流程本实验精馏塔有筛板塔和填料塔两种类型。
不锈钢筛板塔:塔内径为66mm ,实际塔板数N P =16块,其流程如图2-7所示。
不锈钢填料塔:塔内径为68mm ,塔内填料层高度Z =1m ,填料为不锈钢θ环散装填料,尺寸为φ6×6mm ,比表面积440m 2/m 3,空隙率0.7 m 3/m 3,堆积密度 700kg/m 3,填料因子1500 m -1,填料层支承栅板开孔率75%。
重磅精馏实验报告[大全5篇]第一篇:重磅精馏实验报告本科实验报告课程名称:过程工程原理实验(乙)实验名称:筛板塔精馏操作及效率测定姓名:学院(系):学号:指导教师:同组同学:一、实验目的和要求1、了解板式塔的结构和流程,并掌握其操作方法;2、测定筛板塔在全回流和部分回流时的全塔效率及全回流时的单板效率;3、改变操作条件(回流比、加热功率等)观察塔内温度变化,从而了解回流的作用和操作条件对精馏分离效果的影响。
要求:已知原料液中乙醇的质量浓度为15~20%,要求产品中乙醇的质量浓度在 85%以上。
二、实验内容和原理板式精馏塔的塔板是气液两相接触的场所,塔釜产生的上升蒸汽不从塔顶下降的下降液逐级接触进行传热和传质,下降液经过多次部分气化,重组分含量逐渐增加,上升蒸汽经多次部分冷凝,轻组分含量逐渐增加,从而使混合物达到一定程度的分离。
(一)全回流操作时的全塔效率E T 和单板效率E mV(4)的测定1、全塔效率(总板效率)E T1100%TTPNEN-=⨯(1)式中:N T —为完成一定分离任务所需的理论板数,包括蒸馏釜; N P —为完成一定分离任务所需的实际板数,本装置第二篇:精馏实验报告本科实验报告课程名称:过程工程原理实验(乙)实验名称:筛板塔精馏操作及效率测定姓名:学院(系):学号:指导教师:同组同学:一、实验目的和要求1、了解板式塔的结构和流程,并掌握其操作方法;2、测定筛板塔在全回流和部分回流时的全塔效率及全回流时的单板效率;3、改变操作条件(回流比、加热功率等)观察塔内温度变化,从而了解回流的作用和操作条件对精馏分离效果的影响。
要求:已知原料液中乙醇的质量浓度为 15~20%,要求产品中乙醇的质量浓度在 85% 以上。
二、实验内容和原理板式精馏塔的塔板是气液两相接触的场所,塔釜产生的上升蒸汽与从塔顶下降的下降液逐级接触进行传热和传质,下降液经过多次部分气化,重组分含量逐渐增加,上升蒸汽经多次部分冷凝,轻组分含量逐渐增加,从而使混合物达到一定程度的分离。
实验五精馏实验一、实验目的1.了解精馏塔的基本流程及操作方法;2.掌握精馏塔理论塔板数的计算方法;3.掌握精馏塔全塔效率的测定方法;4.了解回流比对精馏塔性能的影响;5.了解液泛现象。
二、实验原理精馏实验的原理是利用混合物的汽液共存区易挥发组分在汽相中浓度比液相中浓度大,达到提纯分离目的。
精馏塔中,上升汽相和下降液相在每一块塔板上接触实现多次部分冷凝,多次部分汽化达到提浓目的。
三. 实验设备的特点1. 该精馏装置全部采用不锈钢材料制成并安装玻璃观测管能够在实验过程中使学生可以清晰见到塔板上气─液传质过程的全貌,扩展学生的视野,提高实验教学效果。
该装置具有体积小、重量轻、实验数据稳定可靠、再现性强,用较小的装置模拟大型工业生产规模的装置来再现测量。
2.实现了对精馏塔的计算机控制,人工采集和操作来完成实验。
3. 实验设备流程,结构紧凑、整体性强、操作简便、抗干扰性能强等仪表均为国内、外质量较好的产品,工作比较可靠。
4. 该精馏装置具有节电的优点。
每套装置只需1.5千瓦左右的电负荷,就可以完成全回流和部分回流各种条件下的精馏操作实验,而且设备造价较低,经久耐用。
四. 设备的主要技术数据(一) 精馏塔(二) 物系 (乙醇─水)1. 纯度: 化学或分析纯.2. 料液浓度:15-25%(乙醇质量百分数).3. 浓度分析用酒度计(用户自备).酒精度与溶液浓度的关系酒度计换算与溶液密度查询。
(三) 操作参数: 见表( 3 )五. 实验设备的基本情况1. 实验设备流程示意图: 见附图一所示.1-储料罐;2-进料泵;3-放料阀;4-料液循环阀;5-直接进料阀;6-间接进料阀; 7-流量计;8-高位槽;9-玻璃观察段;10-塔身;11-塔釜取样阀;12-釜液放空阀;13-塔顶冷凝器;14回流比控制器;15-塔顶取样阀;16-塔顶液回收罐;17-放空阀;18-塔釜出料电磁阀;19-塔釜储料罐;20-塔釜出料液阀;21-第六块板进料阀;22-第七块板进料阀;23-第八块板进料阀;24-塔釜液位计;25-进料预热器;仪表面板示意图2.实验设备和测量方法简介:(一).主体设备精馏塔为筛板塔,全塔共有9块塔板由不锈钢板制成,塔高1.5米,塔身用内径为50毫米的不锈钢管制成,每段为10厘米,焊上法兰后,用螺栓连在一起,并垫上聚四氟乙烯垫防漏,塔身的第二段和第九段是用耐热玻璃制成的,以便于观察塔内的操作状况。
精馏实验实验报告一、实验目的这次精馏实验的目的呢,就是让咱们深入了解精馏的原理和操作过程,学会怎么把混合物中的不同成分给分离开来,就像咱们在生活中把乱七八糟的东西整理得井井有条一样。
二、实验原理说起来,精馏的原理其实也不难理解。
简单点说,就是利用混合物中各组分的沸点不同,通过加热让它们变成气体,然后再冷却凝结,这样就能把不同沸点的组分给分开啦。
就好比是一群小伙伴,有的跑得快,有的跑得慢,咱们在终点设个关卡,就能把他们一个一个地给区分开。
我记得有一次去菜市场买菜,看到卖鱼的摊位那儿,老板在处理一堆各种各样的鱼。
他先把大鱼和小鱼分开,然后又把不同种类的鱼分类摆放,这不就有点像咱们的精馏嘛!不同的鱼就像是混合物中的不同组分,老板通过他的方法把它们给区分开来,方便顾客挑选。
三、实验仪器与试剂咱们这次实验用到的仪器可不少,有精馏塔、冷凝器、再沸器、温度计、流量计等等。
试剂呢,就是一些常见的混合物,比如乙醇和水的混合物。
四、实验步骤1、首先,咱们得把实验装置搭建好,就像搭积木一样,每个部件都要安装得稳稳当当的。
这可不能马虎,要是有个地方没装好,那实验可就没法顺利进行啦。
2、然后,往再沸器里加入适量的混合物,打开加热装置,让混合物开始沸腾。
这时候,就能看到热气腾腾的景象,就像家里煮饺子时锅里冒出来的热气一样。
3、随着温度的升高,混合物中的组分开始变成气体,顺着精馏塔往上跑。
这时候,冷凝器就发挥作用了,把这些气体冷却变成液体。
4、咱们要时刻关注温度计和流量计的读数,记录下不同时刻的数据。
这就像是在跑步比赛中,记录运动员的速度和时间一样重要。
5、最后,等实验进行一段时间后,从塔顶和塔底分别取出样品,进行分析,看看咱们的分离效果怎么样。
五、实验数据记录与处理在实验过程中,我们可是认认真真地记录了各种数据,比如温度、流量、组成等等。
然后,根据这些数据,我们可以计算出精馏塔的理论塔板数、实际塔板效率等参数。
这就好比是做完作业后,要检查对错,看看自己掌握得怎么样。
化工原理实验精馏实验报告This manuscript was revised on November 28, 2020北京化工大学学生实验报告学院:化学工程学院姓名:王敬尧学号:专业:化学工程与工艺班级:化工1012班同组人员:雍维、雷雄飞课程名称:化工原理实验实验名称:精馏实验实验日期北京化工大学实验五精馏实验摘要:本实验通过测定稳定工作状态下塔顶、塔釜及任意两块塔板的液相折光度,得到该处液相浓度,根据数据绘出x-y图并用图解法求出理论塔板数,从而得到全回流时的全塔效率及单板效率。
通过实验,了解精馏塔工作原理。
关键词:精馏,图解法,理论板数,全塔效率,单板效率。
一、目的及任务①熟悉精馏的工艺流程,掌握精馏实验的操作方法。
②了解板式塔的结构,观察塔板上汽-液接触状况。
③测定全回流时的全塔效率及单塔效率。
④测定部分回流时的全塔效率。
⑤测定全塔的浓度(或温度)分布。
⑥测定塔釜再沸器的沸腾给热系数。
二、基本原理在板式精馏塔中,由塔釜产生的蒸汽沿塔逐板上升与来自塔顶逐板下降的回流液,在塔板上实现多次接触,进行传热与传质,使混合液达到一定程度的分离。
回流是精馏操作得以实现的基础。
塔顶的回流量与采出量之比,称为回流比。
回流比是精馏操作的重要参数之一,其大小影响着精馏操作的分离效果和能耗。
回流比存在两种极限情况:最小回流比和全回流。
若塔在最小回流比下操作,要完成分离任务,则需要无穷多塔板的精馏塔。
当然,这不符合工业实际,所以最小回流比只是一个操作限度。
若操作处于全回流时,既无任何产品采出,也无原料加入,塔顶的冷凝液全部返回塔中,这在生产中午实际意义。
但是由于此时所需理论板数最少,又易于达到稳定,故常在工业装置的开停车、排除故障及科学研究时采用。
实际回流比常取最小回流比的~倍。
在精馏操作中,若回流系统出现故障,操作情况会急剧恶化,分离效果也将变坏。
板效率是体现塔板性能及操作状况的主要参数,有以下两种定义方法。
化工原理精馏实验报告一、实验目的1.了解精馏的基本原理和操作方法。
2.掌握精馏列等常规化工装置的组装和拆卸方法。
3.学习操作精馏列进行混合物的分离。
二、实验原理精馏是利用液体混合物中组分挥发性的差异,通过升温使其分别汽化和冷凝,实现不同组分的分离。
根据原理和设备的不同,可分为常压精馏和减压精馏。
常压精馏通常采用碗状蒸馏器,其馏出液不一般含气体,供后续步骤使用。
减压精馏蒸馏器采用圆筒形设计,湿性气体排放恶劣等特点。
三、实验装置本次实验使用的精馏装置包括:碟状蒸馏器、冷凝器、接收瓶、加热器、温度传感器等。
四、实验步骤1.将碟状蒸馏器装置迅速、适当地安插在加热器上,并设置温度传感器。
2.将待测试物质加入碟状蒸馏器,并紧密封好。
3.连接冷凝器和接收瓶,确保冷凝器充分冷却。
4.使用加热器对碟状蒸馏器进行加热,并监测温度传感器。
5.在实验过程中,根据馏出液的收集情况及温度变化来调整加热器的加热功率。
6.测定不同温度下不同组分的收集量,并记录数据。
7.实验结束后,拆卸碟状蒸馏器,清洗实验装置,并做好相关记录。
五、实验结果与讨论在实验过程中,我们选择了乙醇和水的混合物进行精馏实验。
通过实验观察和数据记录,我们得到了以下结果:1.随着温度升高,乙醇的馏出量逐渐增加。
2.当温度达到78℃左右时,乙醇开始大量馏出,水的馏出量减少。
3.经过一段时间,馏出物逐渐转变为纯乙醇。
根据实验结果,我们可以得出结论:乙醇和水在常压下的沸点不同,通过精馏操作,可以将乙醇从水中分离出来,达到纯化乙醇的效果。
同时,在实验过程中,通过调节加热功率和控制温度变化,可以进一步提高乙醇的纯度。
六、实验总结本次实验通过对乙醇和水的精馏实验,掌握了精馏的基本原理和操作方法。
通过实验观察和数据记录,我们了解了温度与组分的关系,并得到了较为满意的分离效果。
同时,实验过程中我们也注意到了一些操作细节和注意事项,比如加热功率的调整和温度传感器的准确定位等。
化工原理实验—精馏化工原理实验—精馏精馏是一种重要的分离技术,主要用于分离、纯化液体混合物中的各种成分。
在实际生产和科研实验中,精馏已经成为不可或缺的重要技术。
本文将就化工原理实验中的精馏实验进行详细介绍。
一、实验原理精馏的基本原理是根据不同成分在液态和气态之间的平衡关系,在加热条件下将混合物中单一成分蒸发和冷凝来实现分离、提纯目标成分。
实验中要分离的混合物首先被加热到沸腾点以上,因为各种成分的沸点不同,有些成分的沸点比另一些成分高得多,因此在离开混合物比较早的时候,一些液体成分便会压缩成气体形式,通过冷凝的方式回到液体形式,从而分离。
二、实验步骤1.实验前准备:确定实验目的,熟悉仪器使用方法和名词术语,检查实验物品是否准备充分。
2.实验流程:(1)调整设备:将水箱放在上部,并根据实验需要将装有混合物的烧瓶安装在下部。
(2)加热混合物:先在小火下加热,让混合物慢慢升温,确定加热速度以防止挥发速度过快。
随着温度的升高,由混合物挥发出来的单一成分便会通过塞子进入冷凝器,冷凝器中的水为其退回到液体形态,收集并量取所需要的物质。
3.实验结束:(1)关闭所有开关:实验完成后,将电源关闭,并将实验设备切断电源和气源。
(2)清洗设备与仪器:清洗所有已使用的材料和设备,以确保下次的实验能保证卫生和安全。
三、实验注意事项1.将水箱放置在塞子上方,仔细检查所有漏洞的位置和具有修复能力的地方,以避免机械故障与事故到来。
2.在进行实验时,必须小心谨慎地装填液体混合物,尤其是对于易燃物质,必须保持警惕,并根据实验条件和混合物来选择实验设备和材料。
3.在加热过程中,如果需要调整加热器的温度,必须慢慢调整,直到较稳定的加热水平达到。
总之,精馏实验是一项非常重要的化工原理实验,同学们在进行实验时一定要小心谨慎,严格遵守实验规范,才能保证实验的顺利进行。
化工原理实验报告精馏实验
化工原理实验报告:精馏实验
实验目的:
本次实验旨在通过精馏实验,掌握精馏过程的基本原理,了解精馏技术在化工
生产中的应用,并掌握精馏实验的操作技能。
实验原理:
精馏是一种利用液体混合物中不同成分的沸点差异进行分离的物理方法。
在精
馏过程中,液体混合物首先被加热至沸点,然后蒸气被冷凝成液体,最终得到
不同成分的纯净产物。
实验步骤:
1. 准备实验装置:将精馏瓶、冷凝管、加热设备等装置搭建好,并连接好管道。
2. 将待分离的液体混合物倒入精馏瓶中。
3. 加热液体混合物,使其达到沸点,产生蒸气。
4. 蒸气通过冷凝管冷却成液体,分别收集不同成分的产物。
实验结果:
经过精馏实验,我们成功地将液体混合物分离成了不同成分的产物。
通过实验,我们观察到不同成分的沸点差异导致了它们在精馏过程中的分离。
这表明精馏
技术在化工生产中具有重要的应用价值。
实验结论:
通过本次精馏实验,我们深入了解了精馏技术的原理和操作方法,掌握了精馏
实验的操作技能。
精馏技术在化工生产中具有广泛的应用,能够有效地分离液
体混合物中的不同成分,提高产品的纯度和质量,具有重要的经济意义和社会
价值。
总结:
精馏实验是化工原理课程中的重要实验之一,通过本次实验,我们对精馏技术有了更深入的了解,为今后的学习和工作打下了坚实的基础。
希望通过不断的实践和学习,我们能够更加熟练地掌握精馏技术,为将来的化工生产做出更大的贡献。
实验五精馏实验一、实验目的(1)充分利用计算机采集和控制系统具有的快速、大容量和实时处理的特点,进行精馏过程多实验方案的设计,并进行实验验证,得出实验结论。
以掌握实验研究的方法。
(2)学会识别精馏塔内出现的几种操作状态,并分析这些操作状态对塔性能的影响。
(3)学习精馏塔性能参数的测量方法,并掌握其影响因素。
(4)测定精馏过程的动态特性,提高学生对精馏过程的认识。
二、实验内容本实验为设计型实验,学生应在教师的协助下,独立设计出完整的实验方案,并自主实施。
必须进行的实验内容为(1)~(3),可供选做的实验内容为(4)~(10),最少从中选做一个。
(1研究开车过程中,精馏塔在全回流条件下,塔顶温度等参数随时间的变化情况。
(2)测定精馏塔在全回流、稳定操作条件下,塔体内温度和浓度沿塔高的分布。
(3)测定精馏塔在全回流和某一回流比连续精馏时,稳定操作后的全塔理论塔板数、总板效率。
(4)在全回流、稳定操作条件下,测定塔顶物料浓度、总板效率随塔釜蒸发量的变化情况。
(5)在部分回流、稳定操作条件下,测定总板效率随回流比的变化情况。
(6)在部分回流、稳定操作条件下,测定总板效率随进料流量的变化情况。
(7)在部分回流、稳定操作条件下,测定总板效率随进料组成的变化情况。
(8)在部分回流、稳定操作条件下,测定总板效率随进料热状态的变化情况。
(9)研究间歇精馏操作过程中在保证塔顶馏出液浓度不低于给定值的条件下, 回流比随时间的变化过程。
(10)研究间歇精馏操作过程中,固定回流比情况下,塔顶温度随时间的变化情况。
三、实验原理对于二元物系,如已知其汽液平衡数据,则根据精馏塔的原料液组成,进料热状况,操作回流比及塔顶馏出液组成,塔底釜液组成可以求出该塔的理论板数N T。
按照式(5-1)可以得到总板效率E T,其中N P 为实际塔板数。
(5-1)部分回流时,进料热状况参数的计算式为(5-2) 式中:t F——进料温度,℃。
t BP——进料的泡点温度,℃。
实验五精馏实验一、实验目的1.了解精馏塔的基本流程及操作方法;2.掌握精馏塔理论塔板数的计算方法;3.掌握精馏塔全塔效率的测定方法;4.了解回流比对精馏塔性能的影响;5.了解液泛现象。
二、实验原理精馏实验的原理是利用混合物的汽液共存区易挥发组分在汽相中浓度比液相中浓度大,达到提纯分离目的。
精馏塔中,上升汽相和下降液相在每一块塔板上接触实现多次部分冷凝,多次部分汽化达到提浓目的。
三、实验步骤1. 配制约8~10%(V)酒精水溶液由加料口注入塔釜内至液位计上的规定的液面为止,并关好塔釜加料口阀门。
2. 配制20%~30%(V)酒精水溶液加入原料槽中。
3. 再次确认塔釜液位在规定的标记处后,通电加热釜液。
为加快预热速度,可将三组加热棒同时加热。
4.当塔釜温度达到90o C时,依次进行如下操作:(1)关闭第一组加热棒;(2)马上打开冷凝器的排不凝气体阀,以排除系统内的空气,排完空气后即关闭此阀;(3)打开产品放液阀放尽冷凝器及中间槽中的液体(可回收利用配制做原料),然后关闭;(4)打开冷却水阀门往冷凝器内通冷却水。
5.通过可控硅把塔釜调节到约94-98o C左右,控制塔釜内的压力比大气压稍大一些。
6.进行全回流操作,7-10分钟。
7.全回流结束后,调整回流比在1.9-4之间。
8.接着打开进料泵,并调节适当的进料流量。
精馏操作要调节的参数较多,对于初次使用本设备的学生来说,难度较大,为了学生实验顺利,给出以下参数供操作时参考:塔釜:温度控制在94-98o C左右,压力控制比大气压稍大一些;中间塔板温度:控制在80~82℃;塔顶蒸气温度:控制在78~79℃左右;回流流量:1-3 L/h;产品流量:1-2 L/h;进料流量:3-6L/h。
9.控制塔釜的排液量,使塔釜液位基本保持不变,或隔15分钟排釜液,使釜液保持一定液位(一般2/3)。
10.稳定操作15-30分钟后,取样分析,用酒度计测产品和釜液浓度。
(釜液冷却至少30℃以下进行测量)。
11.当产品浓度达到88-95%(V),记录温度、压力、流量等全部数据,并填写下表,一个操作过程结束。
四、实验数据记录1.实验数据转换查有关图表,把实验数据中的酒度计读数转换为摩尔浓度,酒精浓度由酒度计示值通过查表转换成质量分率与摩尔分率。
2.求回流比R回流比对蒸馏产品的浓度有很大影响,按下式计算:R=回流量L/产品量D 本示例: R=3.8/2=1.9 3.精馏段操作线方程的求法精馏段操作线方程的一般表示如下:111+++=+R x x R R y D n n式中, x D 为塔顶产物摩尔浓度x n 下降液相摩尔浓度 y n+1 上升汽相摩尔浓度把本示例R=1.9, x D =0.7 代入上式,得本示例精馏段操作线方程如下:242.0655.01+=+n n x y4.q 值的计算q 值表示进料的物理状况,q 值的一般计算式如下:mmp r r t C q +∆=式中: C p 为进料的比热 kJ/kmol. ℃Δt 进料的温度与泡点的温差 ℃ r m 进料的汽化潜热 kJ/kmol本示例:26 ℃的进料摩尔浓度为11%,对应的泡点为87 ℃, 所以Δt =87-26=61 ℃ 进料比热C p =3.04×46×0.11+4.18×18×(1-0.11)=81kJ/kmol. ℃ 进料的汽化潜热r m =46×943×0.11+18×2400×(1-0.11)=43220kJ/kmol所以 :q=1.11 5. q 线方程q 线方程的一般表达式如下: 11---=q x x q q y F 本示例: q=1.11 x F =0.11 所以034.11.10-=x y6.在酒精-水汽液平衡图上画q 线方程与精馏段操作线方程,求理论塔板数N T如下图所示, 先画酒精-q 线和精馏段操作线;由q 作图求得理论塔板数N T =6(包括塔釜)图3 酒精-水汽液平衡图7.求全塔效率E T全塔效率E T=理论板数N T/实际塔板数N P示例:蒸馏塔有n块塔板,加上塔釜1块塔板,即:N P=(n + 1)块六、实验注意事项1.精馏操作先预热,全回流10分钟,全回流状态下没有进料,也没产品,不能启动进料泵;2.精馏过程中一定要控制温度,不能超过95度,避免温度过高引起意外;3.精馏实验停止前,注意操作顺序:先停加热,再停泵,最后停冷却水。
注:1 进料摩尔分率浓度是由配制稀酒精溶液时的配料量确定的;2 加大塔釜加热功率,可观察到液泛现象;3 操作结束后,关掉电源开关和冷却水阀门;4 做完实验后,按以下步骤处理实验数据,目标是求出理论板数与全塔效率。
七、思考题预习思考题:1.精馏操作中的全回流起什么作用?全回流操作在什么情况下启用?全回流操作时是否需要开启离心泵?2.精馏塔操作过程中,若其他条件均不变,增大塔顶回流比,产品浓度如何变化?3.本次实验中,精馏塔的实际塔板数是如何确定的?实验报告思考题:1.本实验中,进料的热状态如何?若塔顶回流比确定,进料热状态对精馏塔产品有何影响?2.本次实验中,加热装置、进料泵及冷却水阀门,在实验开始时三者启动顺序如何?实验停止时三者关闭顺序如何?实验八停留时间分布的测定一、实验目的1. 了解利用电导率测定停留时间分布的基本原理和实验方法;2. 掌握停留时间分布的统计特征值的计算方法;3. 了解学会用理想反应器串联模型来描述实验系统的流动特性。
二、实验原理停留时间分布测定所采用的方法主要是示踪响应法。
它的基本思路是:在反应器入口以一定的方式加入示踪剂,然后通过测量反应器出口处示踪剂浓度的变化,间接地描述反应器内流体的停留时间。
常用的示踪剂加入的方式有脉冲输入、阶跃输入和周期输入等。
本实验选用的是脉冲输入法。
脉冲输入法是在极短的时间内,将示踪剂从系统的入口处注入主体流,在不影响主流体原有流动特性的情1形象地描述。
示踪剂检测Q(a) 脉冲输入法c0 c0C C(b) 脉冲输入(c) 出口响应图1 脉冲法测停留时间分布脉冲输入法测得的停留时间分布代表了物料在反应器中的停留时间分布密度即E(t)。
若加入示踪剂后混合流体的流率为Q,出口处示踪剂浓度为C(t),在dt时间里示踪剂的流出量为Qc(t)dt,由E(t)定义知E(t)dt是出口物料中停留时间在t与t+dt之间示踪剂所占分率,若在反应器入口加入示踪剂总量为m 对反应器出口作示踪剂的物料衡算,即(1)示踪剂的加入量可以用下式计算(2)在Q值不变的情况下,由(1)式和(2)式求出:(3)关于停留时间的另一个统计函数是停留时间分布函数F(t),即(4)用停留时间分布密度函数E(t)和停留时间分布函数F(t)来描述系统的停留时间,给出了很好的统计分布规律。
但是为了比较不同停留时间分布之间的差异,还需要引入另外两个统计特征值,即数学期望和方差。
数学期望对停留时间分布而言就是平均停留时间_t,即(5)方差是和理想反应器模型关系密切的参数,它的定义是:(6)若采用无因次方差2Θσ则有2Θσ_2/tiσ=2对活塞流反应器2=Θσ,而对全混流反应器12=Θσ;对介于上述两种理想反应器之间的非理想反应器可以用多釜串联模型描述。
多釜串联模型中的模型参数N可以由实验数据处理得到的2Θσ来计算。
(7)当N为整数时,代表该非理想流动反应器可以用N个等体积的全混流反应器的串联来建立模型。
当N为非整数时,可以用四舍五入的方法近似处理,也可以用不等体积的全混流反应器串联模型。
三、实验设备的特点1.本实验装置数据稳定,重现性好, 使用方便,安全可靠。
2.本装置设备紧凑,功能齐全。
四、装置、流程及试剂图2 停留时间分布装置图反应器为有机玻璃制成的搅拌釜。
其有效容积为1000ml。
搅拌方式为叶轮搅拌。
流程中配有四个这样的搅拌釜。
示踪剂是通过一个电磁阀瞬时注入反应器。
示踪剂KCl 在不同时刻浓度c(t)的检测通过电导率仪完成。
图3 数据采集原理方框图电导率仪的传感为铂电极,当含有KCl的水溶液通过安装在釜内液相出口处铂电极时,电导率仪将浓度c(t)转化为毫伏级的直流电压信号,该信号经放大器与A/D转机卡处理后,由模拟信号转换为数字信号。
该代表浓度c(t)的数字信号在微机内用预先输入的程序进行数据处理并计算出每釜平均停留时间和方差以及N后,由打印机输出。
五、实验步骤1. 准备工作:1) 在室温下,配KCl饱和溶液500ml ,取100 ml从釜中拆下电极头,然后把电极头分别插入KCl饱和溶液,把电导仪打到校正档调满刻度,进行电极校正,然后装好电极。
2) 把料液槽中加满水,打开泵进口处阀门,关闭流量计阀门,检查各阀门开关状况,调整到适当的位置。
2.三釜串联实验1) 将三釜串联的开关打开,大釜开关关闭,管式反应器开关关闭,将示踪剂加料的三通阀调整到三釜的位置,打开泵回流开关。
2) 打开总电源开关,并打开泵开关,缓缓打开流量计调节阀,调到适当的流量位置(若流量偏小可适当关闭泵回流阀)。
3) 缓缓调节各釜顶部放空阀,让水充满釜,打开搅拌开关,调节搅拌速率到适当位置。
4) 打开加示踪剂开关,以驱赶管路中的气体调整到恰好没有气泡混入釜中为最佳,关闭加示踪剂开关,运行15min。
5) 待系统稳定后,用注射器迅速注入示踪剂,在记录纸上作起始标记。
6)当记录仪上显示的浓度在2min内觉察不到变化时,即认为终点己到。
3 实验结束1) 实验完毕,关闭搅拌开关、泵开关,关上总电源开关,清洗示踪剂加料槽中的KCl溶液,放出釜内液体(有必要的话活化电极)。
2) 可把三釜串联开关关闭,打开大釜开关,将示踪剂加料阀调到大釜位置按上述操作进行大釜试验,其数据与小釜数据进行比较。
六、数据处理序号 时间/s 电导率1/us·cm -1 c1(t)/mol·l -1 电导率2/us·cm -1 c2(t)/mol·l -1 电导率3/us·cm -1 c3(t)/mol·l -1 1 2 3 4七、结果讨论1. 将各个时刻所记录的电导率值,根据对应温度下的电导率和浓度关系:在25OC 时461050.410396.7)(--⨯-⨯⨯=κt c ,计算出相应的c(t)值,并根据公式mt Qc t E )()(=计算出各个时刻对应的E(t)值。
2.以E(t)为纵坐标,t 为横坐标,标绘出E(t)~t 曲线。
3.根据∑∑===ni i ni i it E t E tt 11)()]([,计算t 值。
4.根据t t E t t E ni i ni i i t-=∑∑==1122)9)(σ,计算2tσ的值。