设备保养检查表-气压压床
- 格式:xls
- 大小:25.50 KB
- 文档页数:1
气压压床安全操作及保养规程气压压床是一种常见的工业生产设备,因其高效便捷、稳定可靠被广泛应用于电子、汽车、航空等多个领域的制造过程中。
正确的操作和保养气压压床对设备的寿命和产品质量有着至关重要的作用。
本文将介绍气压压床安全操作及保养规程,帮助操作人员使用和维护设备。
1.操作规程1.1 检查设备在使用前,必须检查气压压床的各个部位是否完好,不得使用任何有瑕疵、损坏或松动的部件。
特别应注意以下方面:1.检查机身松动在操作设备之前,必须先检查气压压床的紧固螺栓、拉杆等是否紧固牢靠。
如果上述零部件松动,则不能使用。
2.检查气压缸和压紧结构气压缸和压紧结构是气压压床的核心零件,必须仔细检查它们是否完好无损。
在检查过程中,应注意以下几点:•检查气压缸高低压管道的连接是否正确、管道是否破裂或变形、连接口是否涂有润滑油等;•检查压紧结构的上升和下降是否自如,紧固螺钉是否牢固;•检查压紧结构是否正确安装。
若下一步操作的工件较大,则需调整压紧架高度。
1.2 安全操作为了保证气压压床的安全性,必须严格按照以下操作规程进行操作:1.操作步骤的顺序在使用气压压床时,必须按照如下步骤进行操作:•将工件安置在工作台上,确保其目标位置相对于压紧结构正确;•使用压紧结构将工件夹紧;•操作气缸向工件施加压力实现加工。
2.操作时的注意事项•注意气压压床的使用界限。
不要使用不符合要求的工件;•应按照操作要求使用气动操作平台,气动装置的安全性是操作的前提;•在操作气压压床之前,操作人员必须穿戴符合安全规程的个人安全装备。
3.操作完毕的清理在使用气压压床后,操作人员必须彻底清理工作场地,擦拭设备及工作台面,保持机身清洁干净,以便下一次使用。
同时,必须关闭设备的主电源,在不使用时,应该将气压压床设备存放在干燥,不阳光直射、不潮湿和通风良好的场所。
2.1 润滑保养气压压床在加工的过程中涉及到多个滑动机构,必须在规定的时间间隔内进行润滑和保养。
气压机气压压床安全操作及保养规程气压机是一种常用的压力设备,主要用于加工压制和各种材料的成型。
而气压压床作为气压机的一种常用附件,是用于对材料进行加工压制处理的重要装备。
为了确保操作人员的安全和设备的正常使用,我们有必要了解气压机气压压床的安全操作及保养规程。
一、气压机气压压床的工作原理气压机气压压床由压缩气源、压力控制系统、底座、工作台、推杆等组成。
在使用过程中,通过控制压力控制系统中的压力阀门来调节系统的输出气压,从而实现对压床的压力控制。
压力控制过程由一系列气路组成,其中每一段气路都被设置为单向开关的形式,以使气体流动方向得到保证。
二、气压机气压压床的安全操作规程1.操作前,必须检查气压机气源的压力,确保其处于正常工作范围内。
2.操作前必须检查压床底座、工作台、推杆等部件是否牢固,确保其能够承受压制操作时的压力。
3.操作前必须检查压缩空气中是否带有油脂成分,若有则需要更换过滤器并进行操作。
4.操作前必须穿好防护鞋、眼镜等安全防护装备,确保操作人员的安全。
5.操作前必须熟悉压力控制系统,在终端装置上设置良好的压力值,以确保对材料的压力控制精度。
6.操作过程中应保持机器周围干燥、整洁,避免杂物进入压床内部。
7.压制操作结束后,需要先抽取压缩气,确保设备处于停机状态下,再进行卸载压制物料等工作。
三、气压机气压压床的保养规程1.经常检查设备连接处和动力传递部件的松动情况,必要时紧固螺杆、螺母等部件,确保机器处于规定的精度范围内。
2.定期对压缩机和压力控制系统中的过滤器、调压阀、压力表等部件进行保养和清理,以确保系统的正常工作状态。
3.定期对机器内部进行清洁工作,去除压床内部的杂物和油脂等污垢。
4.每月对气缸、气门等部件进行必要的润滑保养,以延长使用寿命。
5.定期进行机器的全面检查,发现问题及时进行修理、更换,保证设备的正常运行。
四、总结气压机气压压床在使用过程中,一定要注意安全操作规程,并按照保养规程进行设备保养工作。
日 期保 养 项 目
1、检查油缸法兰和缸杆与上压板的紧固法兰上的螺钉是否有松动,并及时拧紧
2、检查一次油箱内的油液:着重检查油液是否太脏并及时更换:油量是否足够,并及时加注
3、检查机床电箱内各元件及其它行程限位开关的使用状况。
各传动部件的润滑和磨损情况,各安全防护装配的牢固情况,并加以调整或更换
4、检查油缸、油液、油压系统的使用情况,重点查看油液是否须更换、各油路接口是否有泄漏,系统压力是否正常等
5、检查是否按正确的方法摆放工件,严禁偏边加压和高低不平加压
备注
日期:( )年( )月123252627设备月度保养记录表
以上检查正常打“√”不正常打“×” 保养员签名:
行政部门确认签名:。
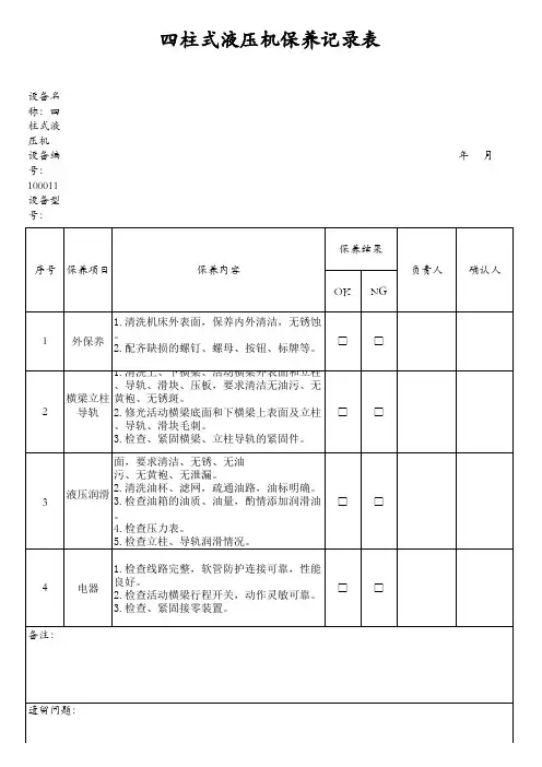
四柱式液压机保养记录表
———————————
定子综合检测仪保养记录表
审核:———————————
注: 1). 保养人每次需在指定保养周內对设备进行保养,如遇特殊情況超前或延后进行保养需在相应
2).每次保养后保养人做好记录, 保养周內由主管对已做保养的设备进行检查核实.
3).备注栏注明耗材名称及需备件数量或其它文字说明.
气压压力机保养记录表
审核:
高低温交变湿热试验箱保养记录表
审核:———————————
注: 1). 保养周期:每月1次.保养人每次需在指定保养周內对设备进行保养,如遇特殊情況超前或延
2).每次保养后保养人做好記录, 保养周內由主管对已做保养的设备进行检查核实.
3).保养记录表在设备上存留三个月后再收集上交存档.
直流稳压电源保养记录表
审核:———————————
注: 1). 保养周期:每月1次.保养人每次需在指定保养周內对设备进行保养,如遇特殊情況超前或延
电机测试系统保养记录表
审核:———————————
注: 1). 保养周期:每月1次.保养人每次需在指定保养周內对设备进行保养,如遇特殊情況超前或延
直流稳压电源保养记录表
审核:———————————
注: 1). 保养周期:每月1次.保养人每次需在指定保养周內对设备进行保养,如遇特殊情況超前或
2).每次保养后保养人做好記录, 保养周內由主管对已做保养的设备进行检查核实.
3).保养记录表在设备上存留三个月后再收集上交存档.
4).备注栏注明耗材名称及需备件数量或其它文字说明.。
气压计、气阀定期检查、维护保养记录表
1. 简介
本文档旨在提供气压计和气阀的定期检查和维护保养记录表。
准确记录并执行这些任务是确保设备正常运行和避免潜在问题的关键。
2. 气压计检查记录表
3. 气阀定期检查记录表
注意事项:
- 检查结果应填写“正常”、“异常”或相应描述。
- 维护保养人员栏应填写执行检查和维护的责任人。
- 备注栏可用于记录其他细节,例如发现的问题或维修情况。
4. 结论
定期检查和维护保养对于气压计和气阀的正常运行至关重要。
以上记录表可以帮助维护人员准确记录检查结果并按时执行维护任务,以确保设备的稳定性和可靠性。
请严格按照检查周期进行维护,并及时处理检查过程中发现的异常情况,以维护设备的正常工作。
123456789101112131415161718192021222324252627282930311外观检查压机有无杂物放置在压机工装台
面,机床外表面有无破损,气管是否
正常。
2电源打开电源,电源指示灯有否亮,有否
异常?
3气压检查气压表压力**-**MP、油水分离
器罐内是否有润滑油、定时加油
4功能将开关打到手动,看气动压机工作是
否正常
5
夹具检查工作夹具是否相符6作业时间当天实际作业时间
7工作人员操作者签名
设备日常保养点检记录表
使用部门: 责任人: 设备名称:气压机床 设备编号:
年 月份 备注: 1.设备点检在作业前完成(1、设备早上上班开机作业,开机点检后再作业;2、早上上班此机台不作业,几点开机就几点点检;3、此机台一天都未作业,当天下班前打△)
4、作业时间在当天下班前填写;参数确认项填写具体数字;有颜色区别的填写颜色。
5.车间主任每月初将上月设备点检表,复查后提交到设备部备案。
注:合格:√ 不合格: x 故障:▼ 修理中:□ 待修:⊙ 未作业:△ 休息:空白车间主任签字:序
号点检内容点检项目及标准。
气压压床系列安全操作及保养规程一、前言随着气动设备在各行各业的广泛应用,气压压床成为了获得高质量压制成形成品的一种重要工具。
但是,使用气压压床时需要注意安全问题,否则极易发生危险事故。
因此,建立气压压床的安全操作规程和保养规程,能够在使用过程中避免潜在的危险。
二、安全操作规程1. 在使用之前1.在气压压床正式使用之前,请阅读使用说明书,特别是安全警示部分。
2.检查气压压床是否安装完整、齐全、外观及配件是否完好无损。
3.检查气压压床气路部分是否设有必要的风量,压力及安全阀,并按要求对量及检查各部位接头是否严密,气路及门限控制器工作是否正常无误。
2. 启动气压压床1.工作人员应经过专门培训,了解气压压床的基本工作原理和使用规则。
2.在启动气压压床时,务必先打开所连接的进气管道,检查压缩空气的流量、压力是否符合要求,避免使用不足或过量的气体。
3.启动压缩空气供应后,先检查气压压床是否正常运转,无异常声音及其他异常现象,确认压床运转正常后方可进行下一步操作。
3. 操作气压压床1.气压压床的操作员应遵循气压压床使用说明的相关规定,切勿超负荷使用,以避免因操作不当引起事故。
2.在执行操作前请确保零件摆放正确、避免在工作区域内出现无关人员,并固定加工的工件。
3.在进行压制成形操作时,请注意不要在工作区域内进行其他操作,严格控制加工零件与人员的安全距离。
4. 关闭气压压床1.关闭气压压床之前,先进行操作和压制成形结束的清理工作。
2.关闭气压压床之后,应将压缩空气管道关闭,并登记使用记录。
3.若在操作过程中出现malfunction(故障)或其他异常极限状态,应立即关闭气压压床电源并立刻向维修工程师汇报。
三、气压压床保养规程1. 日常清理1.定期清洁气压压床的内外部,防止过多的灰尘或污物粘附在气压压床上,以确保正常的运转。
2.定期检查润滑系统及管路,清理管道,保证管路畅通,润滑系统正常工作。
2. 定期维护根据气压压床的使用情况,定期维护和保养:1.经常检查各电器元件及接线盒,线路是否老化损坏,安装及接线是否牢固可靠,任何严重损坏或故障情况需立即维修或更换。
年 月设备名称
12345678910111213141516171819202122232425262728293031检查各油箱油,按润滑规
定加注润滑油:油路要畅
通,各部位润滑充分。
看,用手每天检查面板按钮开关完好、
灵活、无松动,特别检查
急停按钮是否好用。
看,用手每天检查机床气路、油路,不
能有泄漏现象。
看每天检查气压:1、进气压力
≥0.55,2、平衡缸压力
(按上模重量调整)3、
离合器压力≥0.5看每天在“寸动”模式下检查离
合器、制动器、双阀工作
是否正常
用手,听每天检查单次运行停车时曲轴
是否停在上死点(-10º~
5º),运行过程是否有异
响。
看、听每天带光栅的机床开工前测试
光栅是否灵活好用。
用手每天停机后检查:各操作按钮
处于“OFF”位置,关闭
气源、电源。
排出空气滤
清器及储气筒的水。
用手每天每天下班停机后:清扫、
清洁设备用手、抹布每天
使用单位生产部故障描述及反应计划
设备日常维护保养点检记录表
压力机型号/规格编号操作者
记 录注:1.操作者每日检查 2.点检后,用“√”表示进行了点检,“○”表示休息或放假, “×”表示有异常情况,“△”表示设备停用状态,应在“故障描述及反应计划”栏予以记录。
保养项目
方法实施间隔。
日常保养检查记录表 - 压路机
---
说明
此文档用于记录压路机的日常保养检查情况。
根据实际情况填写相关信息,并记录异常情况和维修需要。
---
检查项目
1. 发动机
- 确认发动机油液位是否在正常范围内。
- 检查发动机皮带是否紧固。
- 检查冷却水液位是否在正常范围内。
2. 传动系统
- 检查离合器液位是否在正常范围内。
- 检查传动带是否磨损或松动。
3. 液压系统
- 检查液压油液位是否在正常范围内。
- 检查液压滤清器是否干净。
- 检查液压管路是否有泄漏。
4. 电气系统
- 检查电瓶液位是否在正常范围内。
- 检查电线连接是否牢固。
- 检查灯光和仪表是否正常工作。
5. 车身及安全设备
- 检查轮胎气压是否适当。
- 检查刹车系统是否正常工作。
- 检查安全带和消防器材是否完好。
---
备注
此处填写任何需要记录的异常情况、维修需求或其他备注信息。
---
以上为日常保养检查记录表 - 压路机的模板内容。
根据实际使
用情况,填写相关检查项目,并记录任何需要注意的异常情况。
及
时进行保养和维修,以确保压路机的正常运行和安全性能。