HC童车策划书
- 格式:doc
- 大小:1.47 MB
- 文档页数:11
童车优惠方案策划书范文3篇篇一《童车优惠方案策划书范文》一、策划背景随着人们生活水平的提高和对儿童健康成长的重视,童车市场需求日益增长。
为了吸引更多消费者购买童车,提升品牌知名度和市场份额,特制定本优惠方案策划书。
二、目标市场本次优惠方案主要针对有儿童的家庭,尤其是 0-12 岁儿童的家长。
目标市场涵盖城市和乡镇地区,包括中高收入家庭和普通家庭。
三、优惠策略1. 价格优惠推出限时折扣活动,在特定时间段内给予童车产品一定比例的价格优惠,如满减、打折等,吸引消费者购买。
设立阶梯式价格优惠,购买多辆童车可享受相应的累计折扣,鼓励消费者一次性购买多辆。
2. 赠品策略购买童车即赠送儿童安全座椅、儿童头盔、儿童玩具等相关配件,增加产品的附加值,吸引消费者购买。
推出组合套餐,将童车与其他儿童用品如儿童服装、儿童书籍等进行搭配销售,给予一定的优惠价格。
3. 会员制度建立会员体系,消费者注册成为会员后可享受积分兑换、优先购买权、生日优惠等特权,增加会员的忠诚度和消费频次。
定期举办会员活动,如亲子活动、讲座等,提升会员的参与度和满意度。
4. 促销活动在节假日、周末等重要时间节点举办促销活动,如特价销售、满额送礼、抽奖等,吸引消费者关注和购买。
利用社交媒体平台进行线上推广,举办线上促销活动,如直播带货、优惠券发放等,扩大活动的影响力和覆盖面。
四、宣传推广1. 线下宣传在商场、超市、儿童用品专卖店等场所设置展示架和宣传海报,展示童车产品的特点和优势。
参加儿童展会、亲子活动等,进行现场展示和销售,提高品牌知名度和产品曝光度。
发放传单、优惠券等宣传资料,吸引消费者到店购买。
2. 线上宣传建立品牌官方网站和社交媒体账号,发布童车产品信息、优惠活动、使用教程等内容,吸引粉丝关注和互动。
利用搜索引擎优化(SEO)、搜索引擎营销(SEM)等手段,提高网站在搜索引擎上的排名,增加网站流量。
与儿童相关的博主、网红合作,进行产品推广和推荐,扩大品牌影响力。
一、封面【策划书名称】童车营销策划书【公司名称】XX童车有限公司【策划日期】2023年X月X日二、目录1. 营销背景分析2. 市场调研与目标分析3. 产品策略4. 价格策略5. 渠道策略6. 推广策略7. 销售目标与预算8. 风险评估与应对措施9. 实施计划与时间表10. 预期效果评估三、正文1. 营销背景分析随着我国经济的快速发展和居民生活水平的提高,儿童用品市场尤其是童车市场呈现出旺盛的发展势头。
近年来,我国童车市场规模不断扩大,消费者对童车的需求也日益多样化。
在此背景下,XX童车有限公司计划推出一系列具有竞争力的童车产品,以满足市场需求。
2. 市场调研与目标分析通过市场调研,我们了解到以下信息:- 目标客户群体:0-6岁儿童家长,尤其是对品质有较高要求的年轻父母。
- 市场需求:安全、舒适、多功能、设计时尚的童车。
- 竞争对手:国内外知名品牌如好孩子、英氏等。
基于以上分析,我们的目标市场定位为:追求高品质生活的年轻家庭。
3. 产品策略- 产品线:推出涵盖婴儿车、学步车、自行车、三轮车等系列的童车产品。
- 产品特点:安全耐用、舒适度高、设计时尚、易于操作。
- 产品创新:引入智能化元素,如智能定位、远程监控等。
4. 价格策略- 定位:中高端市场,以优质的产品和服务赢得消费者的信任。
- 价格策略:采用差异化和分层定价策略,满足不同消费者的需求。
5. 渠道策略- 线上渠道:通过天猫、京东等电商平台建立官方旗舰店,实现线上线下融合。
- 线下渠道:与各大母婴店、超市、专卖店等合作,设立专柜或展示区。
6. 推广策略- 线上推广:利用社交媒体、短视频平台等进行品牌宣传和产品推广。
- 线下推广:举办亲子活动、新品发布会、促销活动等,提高品牌知名度。
- 合作推广:与育儿专家、明星等合作,提升品牌形象。
7. 销售目标与预算- 销售目标:2023年实现销售额XX万元,同比增长XX%。
- 营销预算:XX万元,主要用于产品研发、广告宣传、渠道建设等方面。
童车创业计划书1. 商业概念童车是一家专门设计和制造儿童推车和儿童座椅的公司。
我们的目标是为家长和他们的孩子提供高质量,安全,舒适的童车产品。
我们致力于设计出色的儿童推车,以满足现代父母对功能和风格的需求。
2. 公司背景童车公司由一群有着多年制造和设计经验的专业人员创立。
我们每一位团队成员都对儿童推车行业有着浓厚的兴趣,并且对产品的质量和设计有着高度的把控力。
我们相信通过我们的努力和团队合作,我们可以成为儿童推车行业的领军企业。
3. 市场分析童车市场在全球范围内都有着巨大的潜力。
据统计显示,全球每年都有数百万婴儿出生,这些儿童都需要推车和座椅等产品。
随着生活水平的提高,准父母们对于孩子的护理意识也在不断提高,他们更加注重产品的品质和安全性。
童车市场需要不断创新和提升,我们有信心可以在这个领域中占据一席之地。
4. 产品描述我们的产品包括以下几种类型:- 婴儿推车:我们设计了轻便并且易于操控的婴儿推车,让父母可以轻松地带着孩子外出活动。
- 儿童座椅:我们的儿童座椅符合各种年龄段的孩子需求,提供了舒适和安全的乘坐体验。
- 双胞胎推车:我们为生有双胞胎或者两个小孩的父母设计了专门的双座推车,保证他们可以轻松地一次搞定。
5. 营销计划我们将结合线上和线下渠道进行销售。
线上渠道包括建立官方网站、在社交媒体平台上进行推广和营销、与电商平台合作等。
线下渠道包括开设实体店铺和与婴儿产品专卖店进行合作。
我们将利用各种资源,扩大品牌影响力,并且通过积极的营销活动来吸引客户。
6. 生产计划我们将从几个可靠的生产合作伙伴那里采购我们所需的原材料,然后在国内进行组装生产。
我们计划在生产阶段严格控制产品质量,并且不断进行产品测试和改进。
7. 财务规划我们的初始投资将主要用于产品开发、市场推广和生产设备的购买。
在未来的几年里,我们将通过不断完善产品质量和服务,来吸引更多的客户并且增加销售额。
我们计划在未来的5年内实现盈利,并且持续扩大我们的业务规模。
童车优惠方案策划书范文3篇篇一童车优惠方案策划书范文一、活动主题“童车特惠,欢乐童年”二、活动目的1. 提高童车销售量,增加销售额。
2. 吸引更多的消费者关注和购买童车。
3. 提升品牌知名度和美誉度。
三、活动时间[具体活动时间]四、活动地点[具体活动地点]五、活动内容1. 限时折扣:在活动期间,购买童车可享受[X]折优惠。
2. 满减优惠:购买童车满[X]元,可立减[X]元。
3. 赠品策略:购买指定童车,赠送儿童安全座椅、儿童玩具等相关产品。
4. 团购优惠:组织团购活动,达到一定人数可享受更低的价格。
5. 金融服务:与银行合作,提供童车分期付款服务,减轻消费者的经济压力。
六、宣传推广1. 线上推广:利用社交媒体平台、电商平台、地方论坛等渠道进行宣传,发布活动信息和优惠政策。
2. 线下推广:在商场、超市、幼儿园等场所张贴海报、发放传单,提高活动的知名度。
3. 会员专享:向会员发送活动短信,提醒会员参与活动,增加购买意愿。
4. 口碑传播:鼓励消费者在购买后分享使用体验,通过口碑传播吸引更多潜在客户。
七、活动评估1. 在活动期间,每天统计童车的销售量和销售额,分析活动效果。
3. 收集消费者的反馈意见,了解消费者对活动的满意度和建议,以便改进活动方案。
八、注意事项1. 确保活动商品的质量和安全性,让消费者购买到放心的产品。
2. 活动期间要保证充足的库存,避免出现缺货现象。
3. 制定合理的活动预算,控制活动成本,确保活动的盈利能力。
4. 活动期间要加强员工培训,提高服务质量,为消费者提供优质的购物体验。
[时间]篇二童车优惠方案策划书范文一、活动主题童车优惠,欢乐购!二、活动目的本次活动旨在通过优惠政策和促销手段,吸引消费者购买童车,提高品牌知名度和市场占有率。
三、活动时间[活动开始时间]-[活动结束时间]四、活动地点[活动地点]五、活动对象所有有购买童车需求的消费者。
六、活动内容1. 限时折扣:在活动期间,购买童车可享受[X]折优惠。
最新童车制造业的企业策划书(模板6篇)(经典版)编制人:__________________审核人:__________________审批人:__________________编制单位:__________________编制时间:____年____月____日序言下载提示:该文档是本店铺精心编制而成的,希望大家下载后,能够帮助大家解决实际问题。
文档下载后可定制修改,请根据实际需要进行调整和使用,谢谢!并且,本店铺为大家提供各种类型的经典范文,如职场文书、公文写作、党团资料、总结报告、演讲致辞、合同协议、条据书信、心得体会、教学资料、其他范文等等,想了解不同范文格式和写法,敬请关注!Download tips: This document is carefully compiled by this editor. I hope that after you download it, it can help you solve practical problems. The document can be customized and modified after downloading, please adjust and use it according to actual needs, thank you!Moreover, this store provides various types of classic sample essays for everyone, such as workplace documents, official document writing, party and youth information, summary reports, speeches, contract agreements, documentary letters, experiences, teaching materials, other sample essays, etc. If you want to learn about different sample formats and writing methods, please pay attention!最新童车制造业的企业策划书(模板6篇)人的记忆力会随着岁月的流逝而衰退,写作可以弥补记忆的不足,将曾经的人生经历和感悟记录下来,也便于保存一份美好的回忆。
童车制造企业策划书童车制造企业策划书一、项目背景与意义随着人们生活水平的提高,对儿童的关注程度也越来越高,儿童用品市场飞速增长,其中童车是儿童必需品之一。
童车作为一种儿童出行工具,不仅能够满足儿童的出行需求,还能够促进儿童的身体发育和智力发展。
我公司拟建立一家童车制造企业,致力于为广大儿童提供更加安全、健康、舒适、环保的童车产品。
二、市场分析童车市场规模庞大,消费者需求旺盛,根据大量的市场调查和实际经验,我公司整理出以下市场分析:1.市场需求:目前,童车市场需求量庞大,消费群体主要是以0-3岁的儿童为主,市场份额大。
2.竞争分析:童车制造企业众多,但市场上大部分童车品牌的价格较高,跟不上家长们对童车越来越高的要求。
在竞争激烈的市场中,我们将以更加亲民的价格和更好的产品体验来赢得市场份额。
3.市场趋势:目前,市场上高端童车品牌呈现出日趋饱和的趋势。
伴随着消费者需求、审美观念和使用对象的改变,轻便、环保、安全、方便、时尚等特点成为根本性特征。
在此背景下,我公司将研发出更适应未来童车市场需求的产品。
三、企业优势1. 研发能力:本公司拥有一支独立的研发团队,在技术和设计方面具备强大的优势,有研发中心,可对产品进行多角度的考虑,不断研究创新童车产品。
2. 生产能力:本公司拥有现代化的生产线,全面引进国际先进制造设备,能够生产各种高品质的童车产品。
3. 市场销售能力:本公司拥有强大的品牌运营和市场营销及服务团队,具备市场售前、售中和售后服务的能力和丰富的销售渠道,使得产品销售更为广泛和顺畅,客户满意度高。
4. 企业文化:本公司注重文化建设,培养团队创新精神、团队精神、诚信经营,推行人性化管理,不断提高企业核心竞争力。
四、发展规划1.产品策略:以“轻便、环保、安全、方便、时尚”为产品设计执着的精神方针,适应未来童车市场的需求。
同时,为了更好的满足消费者的购买需求,将适当扩大产品系列,丰富产品线,以便更好的满足不同消费层次和不同市场需求。
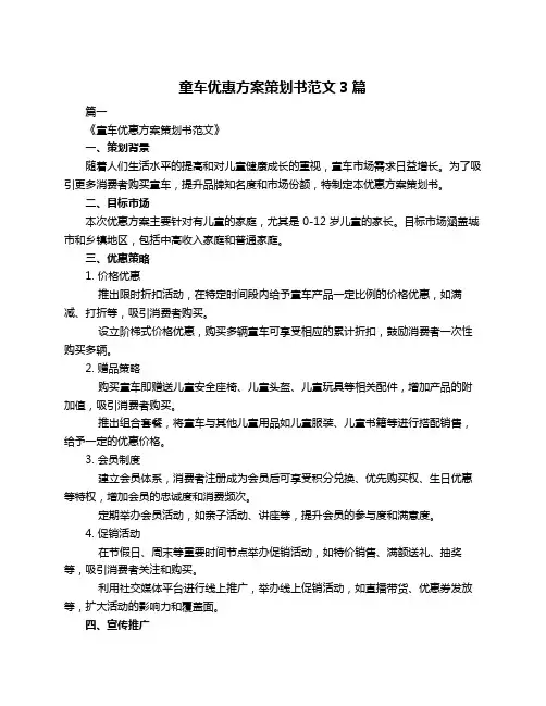
1.可以踩踏当做助力车以缓解步行压力 紧急刹车踏板2.四周有照明灯夜间行走1.可拆卸的可视遮阳顶棚让宝宝可以看到外面的风景2.配备有蚊帐3.可以过滤粉尘烟雾 夜间反光涂层配备小型摄像头可以拍照录像监控宝宝状态小型LED 夜光照明灯1.LED 显示屏显示车内状况 宝宝的生理状况 行走公里数 速度 gps2.一键折叠按键和设置自动前进功能3.太阳能充电可用于手机充电4.可用于播放儿童早教音频1.天然橡胶轮胎 避震防滑和紧急刹车踏板2.前轮后轮轴内置弹簧避震设计1.座椅内置弹簧减震2.车身周围配备安全气囊和保险杠3.座椅可上下移动 360°旋转座椅可拆卸作为儿童安全座椅置物篮放置婴儿用品1.内部配备安全带2.车身底部可拆卸让宝宝伸出双腿上图为我公司设计的童车概念图小型摄像头宝宝扶手用于探身等动作置物篮减震保险杠防滑减震轮胎可拆卸作为儿童安全座椅柔软舒适的护头靠垫保证宝宝的头部安全和舒适程度遮阳蓬蚊帐上图为我公司设计的童车概念图一、产品名称:HC智能童车二、研发背景1、2015年11月10日,国新办就坚持计划生育基本国策、实施全面两孩政策有关情况举行发布会。
在提及全面二胎政策正式启动实施时间上,卫计委副主任王培安表示,政策实施需要全国人大修订《人口与计划生育法》和相关的配套措施,然后各地依法组织实施。
2、一般来说,6个月左右的婴儿还有相当多的抗体来自母体,本身的机体功能相对比较弱,所以极易感染上各种疾病,例如:流行性脑脊髓膜炎、水痘、流行性感冒、猩红热等。
再说医疗设施和医护人员有限,难免会有疏忽。
3、汽车的安全气囊设置在车内前方、侧方、车顶三个方向,安全气囊有三部分组成:气囊、传感器、充气系统,它的功能是当车辆发生碰撞时减轻乘员的伤害程度;婴儿车的气囊借助于汽车的原理,在材料、大小功能方面稍做改变,最大限度地保护婴儿的安全。
4、现在,越来越多的父母开始关注孩子的成长,会利用拍照、写日记、拍纪录片等方式进行记录,但是难免会错过很多很有趣的细节,所以需要一个电子化的设备帮助他们记下孩子的一颦一笑,一言一行,以供回忆。
童车调查推广策划书3篇篇一甲方:[公司名称]法定代表人:[法定代表人姓名]地址:[公司地址]联系方式:[联系电话]乙方:[调查推广机构名称]法定代表人:[法定代表人姓名]地址:[机构地址]联系方式:[联系电话]一、合作内容1. 乙方将对童车市场进行全面调查,包括市场规模、竞争情况、消费者需求等方面。
2. 乙方将根据调查结果,制定相应的推广策略和方案,包括广告宣传、促销活动、公关活动等。
3. 乙方将负责实施推广方案,并对推广效果进行监测和评估。
二、合作期限本协议的合作期限为[具体期限],自协议生效之日起计算。
三、费用及支付方式1. 甲方将向乙方支付调查推广费用共计[具体金额]元。
2. 甲方将在协议签订后的[具体日期]内支付费用的[百分比]作为预付款,剩余费用将在推广方案实施完成后的[具体日期]内支付。
3. 乙方将在收到预付款后的[具体日期]内开始调查推广工作。
四、双方的权利和义务1. 甲方的权利和义务甲方有权对乙方的调查推广工作进行监督和指导。
甲方应提供必要的协助和支持,包括提供相关资料、安排人员配合等。
甲方应按照协议约定支付费用。
2. 乙方的权利和义务乙方有权根据调查结果制定推广策略和方案。
乙方应按照协议约定的时间和要求完成调查推广工作。
乙方应保证调查推广工作的质量和效果。
乙方应保守甲方的商业秘密。
五、违约责任1. 若甲方未按照协议约定支付费用,每逾期一天,应按照未支付金额的[百分比]向乙方支付违约金。
2. 若乙方未按照协议约定的时间和要求完成调查推广工作,每逾期一天,应按照费用的[百分比]向甲方支付违约金。
3. 若乙方的调查推广工作质量和效果未达到协议约定的标准,乙方应负责返工或采取其他补救措施,直至达到标准为止。
六、协议的变更和解除1. 本协议的变更和解除须经双方协商一致,并签订书面协议。
2. 若因不可抗力或其他不可预见、不可避免的原因导致本协议无法履行或部分无法履行,双方应互相协商解决。
七、争议解决本协议的履行过程中如发生争议,双方应友好协商解决;协商不成的,任何一方均可向有管辖权的人民法院提起诉讼。
童车制造营销策划方案第一部分:市场分析1.1 市场概述童车是一种专门为儿童设计的交通工具,具有越来越大的市场需求。
随着经济水平的提高,人们对儿童的关注度也越来越高,对儿童用品的需求也日益增长。
童车市场是一个具有巨大发展潜力的市场,具有较高的市场容量和竞争空间。
1.2 市场需求分析随着现代化城市建设的不断深化,人们对于儿童安全和儿童环境的关注度日益增加。
童车作为儿童的主要交通工具之一,对其安全性、舒适性和功能性要求也越来越高。
同时,随着人们生活水平的提高,对童车外观设计、功能拓展等方面的需求也日益增长。
因此,童车制造企业应根据市场需求,不断提高产品质量,增加产品的附加值。
1.3 市场竞争分析童车市场竞争激烈,国内外童车制造企业众多。
国内童车市场主要由国内知名品牌和国际品牌共同占据,其中国内知名品牌占有相对较大的市场份额。
国内童车市场的主要竞争因素包括价格、品质和品牌认知度。
目前市场上主要的童车产品包括婴儿推车、儿童自行车、儿童电动车等,产品型号多样化,竞争激烈。
第二部分:目标定位与产品策略2.1 目标市场童车的目标市场主要是家庭中有幼儿的消费者群体,他们对儿童安全和健康有着较高的关注度。
此外,也可以开拓一部分幼儿教育机构和幼儿园作为目标市场,提供给这些机构和园所作为幼儿活动工具的童车。
2.2 目标定位本童车制造企业定位为高端童车制造企业,致力于为消费者提供高品质、安全舒适、创新高端的童车产品。
2.3 产品策略本企业将遵循"安全、舒适、时尚、创新"的产品理念,注重产品的研发与创新。
产品研发部门将紧跟童车市场潮流,通过结合消费者需求和流行趋势,开发出更具创新性和市场竞争力的产品。
第三部分:市场推广策略3.1 品牌推广品牌认知度是市场竞争中至关重要的因素,本企业将通过多种方式进行品牌宣传和推广,包括媒体广告、户外广告、网络推广和参展等。
同时,可以考虑与知名幼儿园、母婴店等建立合作关系,提升品牌形象和知名度。
共享童车活动方案策划一、活动目的共享童车活动旨在提供方便快捷的童车租赁服务,满足家长和孩子在城市生活中的交通需求,同时倡导低碳出行和环保意识。
二、活动内容1. 童车种类丰富:准备不同种类的童车,包括婴儿推车、学步车、三轮车、自行车等,以满足不同年龄段儿童的需求。
2. 童车租赁点设置:在市中心、公园、商业中心等人流量较大的区域设置童车租赁点,方便家长租还童车。
3. 租赁方式灵活:提供按小时、按天、按周等不同租赁方式,以满足家长不同时间段的需求。
4. 优惠活动:推出会员制度,会员享受更低的租赁价格和其他优惠活动。
5. 安全保障措施:童车租赁点设置专门的管理人员,负责检查童车的安全性并及时维修和更换不合格童车。
三、活动推广1. 社交媒体宣传:通过微博、微信公众号等社交媒体平台,以图文并茂的方式介绍童车租赁活动,吸引更多家长的关注。
2. 合作推广:与幼儿园、亲子乐园等机构进行合作,共同宣传童车租赁活动。
3. 海报和传单宣传:在活动区域内设计制作宣传海报和传单,吸引过往行人的注意。
4. 与相关网站合作:与家庭育儿网站、亲子社区等合作,将童车租赁活动推荐给相关用户群体。
四、活动流程1. 用户注册:家长在童车租赁APP上注册账号,并提供身份证明和押金。
2. 童车租赁:通过APP选择租赁的童车种类和租赁时间,并选择离家最近的租赁点。
3. 童车取还:用户凭借APP上生成的取车码,在指定租赁点取车,并在还车时输入租赁码进行还车。
4. 收费结算:根据租赁时间和种类,系统自动计算租赁费用,用户可以通过APP在线支付。
5. 童车管理:租赁点的工作人员负责检查童车的情况,如有问题及时维修或更换。
五、活动预算1. 童车采购费用:根据需求购买不同种类的童车,预计费用为X元。
2. 租赁点设置费用:租赁点的租金、装修和人员费用预计为X元。
3. 宣传费用:宣传海报、传单的设计、制作和发布费用预计为X元。
4. 技术支持费用:APP开发和维护的费用预计为X元。
童车专卖活动策划方案一、背景分析:目前,童车行业市场需求不断增加,童车品牌也越来越多。
在众多童车品牌之中,如何在市场上脱颖而出,吸引更多消费者的关注和购买成为了每个童车品牌都需要面对的问题。
因此,举办一场童车专卖活动,是提高品牌知名度、吸引潜在消费者的有效方式。
二、活动目标:1.提高品牌知名度:通过活动,提高品牌在童车行业的知名度,将品牌印象深入人心。
2.扩大销售渠道:利用活动吸引更多消费者,增加销售渠道,提高童车品牌的市场占有率。
3.建立品牌形象:通过活动展示品牌的特色、品质,树立品牌形象,增强消费者对品牌的信任。
4.促进销售:通过活动推广,促进童车品牌的销售额,实现商业目标。
三、活动策划方案:1.活动名称:童车梦想之旅2.活动时间:选择适合童车专卖活动的时间段,如周末或者假期,以吸引更多家庭前来参与。
3.活动地点:选择一个适合举办童车专卖活动的场地,如购物中心或者儿童乐园,确保周边有足够的人流量。
4.活动内容:(1)童车展示区:设置童车展台,展示童车品牌的不同系列和型号,供消费者试坐和体验,了解各种童车的优缺点。
(2)活动互动区:设置互动游戏区域,如童车搭积木、童车绘画等,吸引家长和孩子一同参与,增加活动趣味性和互动性。
(3)品牌故事展示区:设置品牌故事展示板,介绍童车品牌的发展历程、品牌理念和核心价值观,加深消费者对品牌的认知和了解。
(4)优惠活动区域:推出购买优惠、赠品或者满减等活动,吸引消费者购买童车,增加销售量。
(6)宣传推广:通过线上和线下方式进行宣传,如社交媒体、平面广告、口碑传播等,提前吸引目标消费者的关注和参与。
四、预期效果:1.提高品牌知名度:通过活动宣传和推广,提高童车品牌在目标群体中的知名度和影响力。
2.增加销售额:通过活动吸引更多消费者,增加童车的销售额,实现商业目标。
3.增强品牌形象:通过活动展示品牌的特色和品质,树立良好的品牌形象,增强消费者对品牌的信任。
4.建立长期合作关系:通过与消费者的互动和沟通,建立良好的品牌消费者关系,为品牌的长期发展打下基础。
童车营销策划方案 Revised as of 23 November 2020营销策划方案---北京小精灵童车制造有限公司一、明确营销策划的目的1、 追求利润最大化2、 提升企业形象3、 加快企业发展二、 1、未来市场前景良好,根据前三季度得知销售量需求明显增加,且 需求类型周建增加和丰富(如:舒适、经济型) 由于竞争激烈良好,产品类型在本地市场单一(经济童车),导致产品单价 呈下降趋势。
3、公司目前未在国内市场和海外市场拓展业务。
企业童车制造公司产品技术3C等)他公司开始 打价格战。
三、营销目标:1.小精灵童车产品应以长远发展为目的,力求扎根北京。
2012年以建立完善的销售网络和样 板工程为主,销售目标为600万元;2.挤身一流的童车产品供应商;成为快速成长的成功品牌;3.以童车产品带动整个企业的销售和发展。
4.市场销售近期目标:在很短的时间内使营销业绩快速成长,到年底使自身产品成为行业内知 名品牌,取代省内同水平产品的一部分市场。
5.致力于发展分销市场,到2012年底发展到50家分销业务合作伙伴;6.无论精神,体力都要全力投入工作,使工作有高效率、高收益、高薪资发展;四、营销策略:如果童车产品要快速增长,且还要取得竞争优势,最佳的选择必然是——“目标集中”的总体竞争战略。
随着北京经济的不断快速发展、城市化规模的不断扩大,童车产品市场的消费潜力很大,目标集中战略对我们来说是明智的竞争策略选择。
围绕“目标集中”总体竞争战略我们可以采取的具体战术策略包括:市场集中策略、产品带集中策略、经销商集中策略以及其他为目标集中而配套的策略四个方面。
为此,我们需要将北京市场划分为以下四种:战略核心型市场---东城区、西城区重点发展型市场---- 海淀区、朝阳区、丰台区、石景区培育型市场-----通州区、顺义区、房山区、大兴区、昌平区等待开发型市场----怀柔区、平谷区、门头沟区、密云区、延庆区总的营销策略:全员营销与采用直销和渠道营销相给合的营销策略1、目标市场:遍地开花,中心城市和中小城市同时突破,重点发展行业样板工程,大力发展重点区域和重点代理商,迅速促进产品的销量及销售额的提高。
六一童车促销策划书3篇篇一《六一童车促销策划书》一、活动背景六一儿童节即将来临,这是孩子们最欢乐的节日之一。
为了抓住这一契机,提升童车的销售量,增加品牌知名度,特制定本促销策划书。
二、活动主题“快乐六一,童车相伴”三、活动目的1. 提高童车的市场占有率,增加销售量。
2. 增强品牌知名度和美誉度,吸引更多潜在客户。
3. 提升消费者对童车产品的认知和兴趣,促进品牌忠诚度。
四、活动时间[具体活动时间]五、活动地点1. 线下门店:选择在人流量较大的商场、超市、儿童乐园等场所设立促销专柜。
2. 线上平台:利用各大电商平台进行线上促销活动。
六、活动内容1. 折扣优惠:活动期间,店内所有童车产品均享受[X]折优惠,部分热门款式可享受更低折扣。
消费者购买童车满一定金额,可获得相应的赠品,如儿童头盔、雨披等。
2. 套餐组合:推出童车+配件的套餐组合,如童车+儿童座椅、童车+平衡车等,以优惠的价格吸引消费者购买。
消费者购买套餐可享受额外的折扣或赠品。
3. 互动体验:在门店设置童车试驾区域,让孩子们亲身体验童车的性能和乐趣,增加购买欲望。
举办童车绘画比赛、亲子骑行活动等,吸引消费者参与,提高品牌关注度。
4. 会员专享:推出会员积分制度,消费者购物可获得积分,积分可用于兑换礼品或下次购物抵扣。
会员在活动期间可享受优先购买权、专属折扣等特权。
5. 广告宣传:在商场、超市、儿童乐园等场所张贴活动海报,发放传单,提高活动知名度。
在各大电商平台进行广告投放,展示童车产品图片和优惠信息。
利用社交媒体平台进行宣传,发布活动预告、产品介绍、消费者评价等内容,吸引粉丝关注。
七、活动预算1. 促销费用:包括折扣优惠、赠品费用、广告宣传费用等,预计[X]元。
2. 人员费用:包括促销人员工资、培训费用等,预计[X]元。
3. 场地费用:如果在商场、超市等场所设立促销专柜,需要支付场地租赁费用,预计[X]元。
4. 其他费用:包括活动策划费用、物料制作费用等,预计[X]元。
童车调查推广策划书3篇篇一童车调查推广策划书一、活动背景二、活动目的1. 了解消费者对童车的需求和购买意愿。
2. 分析童车市场的竞争状况和发展趋势。
3. 为公司的产品研发和市场推广提供参考。
三、活动时间[具体时间]四、活动地点[具体地点]五、活动对象[目标群体]六、活动内容1. 问卷调查:设计一份关于童车的调查问卷,内容包括消费者的基本信息、购买童车的考虑因素、使用情况、满意度等。
在活动现场和网络上进行发放和回收。
2. 深度访谈:对部分消费者进行深度访谈,了解他们对童车的具体需求和期望,以及对市场上现有产品的评价和建议。
3. 市场调研:通过网络搜索、行业报告、媒体报道等方式,收集童车市场的相关数据和信息,分析市场规模、增长趋势、竞争格局、消费者行为等。
4. 竞品分析:选择市场上几个主要的童车品牌,分析它们的产品特点、价格定位、营销策略等,找出自身优势和劣势。
七、活动宣传1. 在社交媒体上发布活动预告和宣传海报,吸引目标群体的关注和参与。
2. 邀请一些知名的育儿专家、博主、网红等作为嘉宾,在活动现场进行分享和推荐。
3. 给参与活动的消费者提供一些小礼品或优惠券,增加他们的参与度和忠诚度。
八、数据分析与报告1. 对回收的问卷进行数据清洗和统计分析,得出消费者的需求和购买行为的主要特征。
3. 结合市场调研和竞品分析的结果,对童车市场进行全面的评估和预测。
九、活动预算1. 问卷调查:设计费[X]元,印刷费[X]元,共计[X]元。
2. 深度访谈:访谈费[X]元,礼品费[X]元,共计[X]元。
3. 市场调研:购买数据报告费[X]元,共计[X]元。
4. 活动宣传:海报制作费[X]元,嘉宾出场费[X]元,共计[X]元。
5. 其他费用:活动场地租赁费[X]元,共计[X]元。
总计:[X]元十、活动效果评估1. 通过对参与活动的消费者数量、问卷回收率、访谈参与度等指标的统计,评估活动的吸引力和影响力。
2. 根据消费者的反馈和建议,评估活动的组织和执行情况,找出活动中存在的问题和不足之处。
共享儿童车计划书1. 引言共享经济正逐渐风靡全球,不仅解决了资源利用不充分的问题,还改变了人们对物品所有权的观念。
在这个背景下,我们提出共享儿童车计划,以方便家庭在孩子成长过程中使用儿童车,减轻了孩子成长过程中因为儿童车购买导致的经济负担,并且降低了对环境的污染。
2. 计划目标•提供便捷的儿童车租赁服务,满足家庭短期和长期使用的需求。
•减轻家庭购买儿童车的经济负担,降低家庭在孩子成长过程中的开支。
•促进可持续发展,减少单个家庭使用儿童车带来的环境负荷。
3. 计划实施步骤3.1 儿童车租赁平台搭建搭建一个专门的共享儿童车租赁平台,该平台可以实现用户注册、浏览儿童车信息、预订儿童车、租赁归还等功能。
平台除了提供线上交易,还需要设置线下实体店面,方便用户提取和归还儿童车。
3.2 儿童车库存购买为了满足用户的需求,我们需要购买一定数量的儿童车作为租赁库存。
根据市场调研和需求预测,合理安排库存的类型和数量。
选择质量良好、安全可靠、适用性强的儿童车供用户租借。
3.3 注册用户管理在平台上,用户需要注册并提供相关身份信息。
我们将对用户身份进行核实,并建立用户信用评级体系,以确保用户的租赁行为安全可靠。
同时,对于优秀的用户,可以设立一定的优惠政策,提升用户忠诚度。
3.4 儿童车检修与维护为保证儿童车的质量和安全性,我们需要建立一套儿童车检修与维护机制。
定期对租借出去的儿童车进行检查,并进行清洁、维修等工作,确保儿童车的良好使用状态。
3.5 推广与宣传为了让更多的家庭了解并使用共享儿童车计划,我们需要进行广泛的推广和宣传工作。
使用社交媒体、线下宣传等手段,扩大计划的知名度,吸引更多用户参与。
4. 市场竞争分析目前市场上已经有一些儿童车租赁平台存在,竞争较为激烈。
我们需要进行市场竞争分析,了解竞争对手的优势和劣势,找出我们的差异化竞争策略。
通过提供更好的服务、更合理的价格和更广泛的宣传,争取市场份额。
5. 风险与挑战5.1 儿童车质量问题儿童车作为直接关乎儿童安全的产品,其质量至关重要。
童车优惠方案策划书范文3篇篇一《童车优惠方案策划书》一、活动主题“童车狂欢,优惠尽享”二、活动目的提高童车销售量,增加品牌知名度,吸引更多消费者。
三、活动时间[具体活动时间]四、活动地点[详细活动地点]五、活动内容1. 折扣优惠购买指定童车可享受[X]折优惠。
购买多辆童车可享受更优惠的团购价格。
2. 赠品相送购买童车即送价值[X]元的儿童玩具或配件。
消费满[X]元,可获得精美童车书包一个。
3. 抽奖活动消费满[X]元即可参与抽奖,有机会赢取儿童自行车、滑板车等大奖。
4. 以旧换新用旧童车换取新童车优惠券,最高可抵扣[X]元。
六、宣传推广1. 社交媒体宣传在、微博等社交平台发布活动信息,吸引目标客户关注。
制作活动海报,分享到各大社交群组,扩大活动影响力。
2. 线下宣传在商场、超市、幼儿园等地张贴活动海报,发放传单。
与相关机构合作,如幼儿园、亲子俱乐部等,进行活动推广。
3. 会员专属向会员发送活动通知,邀请会员参加。
会员推荐新客户购买童车,可获得额外积分或礼品。
七、活动预算1. 促销费用:[X]元2. 赠品费用:[X]元3. 宣传费用:[X]元4. 其他费用:[X]元总预算:[X]元八、注意事项1. 活动期间,确保童车质量和售后服务,让消费者无后顾之忧。
2. 活动宣传要准确、清晰,避免产生误解。
3. 活动规则要简单易懂,便于消费者参与。
4. 及时统计销售数据,根据市场反馈调整活动策略。
篇二童车优惠方案策划书一、策划背景二、目标群体本次优惠活动主要针对儿童家长,特别是 0-6 岁儿童的家庭。
三、优惠方案1. 折扣优惠购买指定童车可享受[X]折优惠。
购买多辆童车可享受更优惠的批发价格。
2. 赠品促销购买童车可获得儿童安全座椅、雨披、脚踏板等配件。
消费满一定金额可获得玩具、书包等精美礼品。
3. 限时抢购每周推出一款童车进行限时抢购,以超低价吸引消费者。
4. 联合促销与儿童用品店、幼儿园、亲子活动中心等合作,进行联合促销。
慧职童车营销策划方案ppt怎么做一、背景分析1.1 产品简介慧职童车是一款功能齐全、设计时尚、安全可靠的儿童电动车。
它采用了最新的科技,具有多项智能功能,可以满足儿童出行的需求。
1.2 市场潜力儿童用车市场正在快速发展,消费者对儿童电动车的要求越来越高,市场潜力巨大。
1.3 竞争对手目前市场上已经有许多竞争对手,他们有着丰富的产品线和强大的市场竞争力,我们需要找到独特的竞争优势。
二、目标市场与目标群体2.1 目标市场我们的目标市场是儿童用车市场,主要面向儿童和家长。
2.2 目标群体我们的目标群体是4-12岁的儿童以及他们的家长。
三、市场调研3.1 调研方法采用问卷调查、深度访谈等方法,了解目标群体对儿童电动车的需求、喜好和购买意愿。
3.2 调研结果根据市场调研的结果,我们发现目标群体对儿童电动车的安全性、舒适性和智能化程度有较高的要求。
四、竞争优势4.1 产品优势我们的产品具有多项智能功能,如智能定位、远程控制等,可以提高产品的使用价值。
4.2 品牌优势慧职童车是一家拥有多年经验的儿童用车品牌,品牌形象良好,市场知名度高。
4.3 价格优势我们的产品价格合理,具有竞争力。
五、营销策略5.1 定位策略我们将慧职童车定位为高端儿童用车品牌,旨在提供高质量的产品和服务。
5.2 市场推广策略通过线上线下渠道开展市场推广活动,如举办新品发布会、参加行业展览等,提高品牌知名度。
5.3 促销策略通过组织抽奖活动、打折促销等方式,提高产品的销售量。
5.4 品牌建设策略注重品牌形象的塑造,通过广告宣传、媒体报道等方式,提升品牌价值。
六、销售渠道策略6.1 产品渠道我们将产品销售渠道分为线上和线下两种,线上渠道主要是通过电商平台进行销售,线下渠道主要是通过门店销售。
6.2 渠道合作伙伴我们将与知名的电商平台和儿童用车门店合作,共同推广和销售产品。
七、市场营销预算7.1 广告宣传费用我们将投入一定的资金用于广告宣传活动,如电视广告、网络宣传等。
1.可以踩踏当做助力车以缓解步行压力 紧急刹车踏板2.四周有照明灯夜间行走1.可拆卸的可视遮阳顶棚让宝宝可以看到外面的风景2.配备有蚊帐3.可以过滤粉尘烟雾 夜间反光涂层配备小型摄像头可以拍照录像监控宝宝状态小型LED 夜光照明灯1.LED 显示屏显示车内状况 宝宝的生理状况 行走公里数 速度 gps2.一键折叠按键和设置自动前进功能3.太阳能充电可用于手机充电4.可用于播放儿童早教音频1.天然橡胶轮胎 避震防滑和紧急刹车踏板2.前轮后轮轴内置弹簧避震设计1.座椅内置弹簧减震2.车身周围配备安全气囊和保险杠3.座椅可上下移动 360°旋转座椅可拆卸作为儿童安全座椅置物篮放置婴儿用品1.内部配备安全带2.车身底部可拆卸让宝宝伸出双腿上图为我公司设计的童车概念图小型摄像头宝宝扶手用于探身等动作置物篮减震保险杠防滑减震轮胎可拆卸作为儿童安全座椅柔软舒适的护头靠垫保证宝宝的头部安全和舒适程度遮阳蓬蚊帐上图为我公司设计的童车概念图一、产品名称:HC智能童车二、研发背景1、2015年11月10日,国新办就坚持计划生育基本国策、实施全面两孩政策有关情况举行发布会。
在提及全面二胎政策正式启动实施时间上,卫计委副主任王培安表示,政策实施需要全国人大修订《人口与计划生育法》和相关的配套措施,然后各地依法组织实施。
2、一般来说,6个月左右的婴儿还有相当多的抗体来自母体,本身的机体功能相对比较弱,所以极易感染上各种疾病,例如:流行性脑脊髓膜炎、水痘、流行性感冒、猩红热等。
再说医疗设施和医护人员有限,难免会有疏忽。
3、汽车的安全气囊设置在车内前方、侧方、车顶三个方向,安全气囊有三部分组成:气囊、传感器、充气系统,它的功能是当车辆发生碰撞时减轻乘员的伤害程度;婴儿车的气囊借助于汽车的原理,在材料、大小功能方面稍做改变,最大限度地保护婴儿的安全。
4、现在,越来越多的父母开始关注孩子的成长,会利用拍照、写日记、拍纪录片等方式进行记录,但是难免会错过很多很有趣的细节,所以需要一个电子化的设备帮助他们记下孩子的一颦一笑,一言一行,以供回忆。
三、产品描述1、什么样的产品?四个轮子的手推式智能婴儿车。
2、产品特色是什么?(1)(整车可拆卸组装)四周有小灯,座椅可以360旋转可以上下滑动;(2)有一个坐卧两用的黑色遮光可拆卸的遮阳篷,可过滤粉尘和防紫外线,有夜间反光凃层,其上方有开窗;内置小型摄像头,能监控宝宝状态和拍照,可用配带的迷你遥控器或者手机连接控制拍照;(3)座垫靠背宽敞舒适柔软,在头部有柔软的护头靠垫;(4)婴儿车下方有一置物篮,外出时便于摆放婴儿奶瓶、尿布等;(5)婴儿车周围安装保险杠和安全气囊;(6)婴儿车内安装一小型液晶屏,可显示婴儿体重、温度、活跃程度、生理状况、车内温度、湿度、行走公里数等数据,并提示需求,同时也可以播放有助于婴儿的有声读物(早教功能);(7)婴儿车有专用APP可对婴儿的成长状况、生活习惯、照片、影音等进行记录,并针对具体标准制定出相应的改善措施;(8)婴儿车外部有绿色健康遥控装置,即使人不在车旁也可以控制婴儿车的所有活动,包括GPS定位;(9)内置太阳能充电器,可以给电子设备充电;(10)可以设置速度使车自动前进;(11)轮胎采用天然橡胶材质,减少车的晃动和震动。
3、与市场上的产品相比有什么不同?相对来说有以下几点不同:(1)遮阳篷有摄像头;可以随时记下孩子的一举一动,父母就不用费心费力亲自去记录孩子的成长,更多地关注孩子是否快乐;(2)有液晶屏和专用app;目前,婴儿患病的几率增加,防不胜防,智能车有液晶屏随时监控,并有app指导,可以预防和减少婴儿患病;并且多了有声读物,宝宝的生活会更有趣,成长会更快乐;(3)有遥控装置;相对于传统的手推车来说,操作方便,节约时间,节省精力;(4)有安全气囊;比只有保险杠的其他婴儿车多了更多的安全;(5)内置太阳能充电;在晴天可以随时给电子设备充电,绿色环保;(6)可自行设置速度,让车自动前行;省时省力。
4、生命周期如何延续?该车有半年的保修期;如果质量本身存在问题,可以免费更换;如果在平时使用时碰到车身生锈、app更新等问题,可以免费提供帮助。
四、产品内容介绍1、用户属性:家有一个或者多个孩子,孩子在6个月左右。
2、主要功能介绍:(1)内置摄像头;可用手机和配带遥控器连接控制拍照;(2)有专用app;可以根据婴儿的生活习惯、身体状况,制定相应的饮食计划,同时可以提出其他改善的措施或建议;(3)有液晶屏;可以随时监控婴儿的状态、活动并提示需求,同时提供适合于婴儿的有声读物;(4)有绿色健康遥控装置(包括GPS);不用亲自动手照顾婴儿,可以利用遥控器来控制婴儿车的所有活动;(5)安全气囊;与汽车的安全气囊相似,不过比汽车的更加灵敏更加柔软;(6)太阳能充电,节能环保。
五、市场分析1、市场定位:成为童车市场的玛莎拉蒂,让孩子有一个快乐的童年,让父母记录孩子的每一个瞬间。
2、目标人群:80、90后的高消费人群。
3、现有市场分析:(1)好孩子goodbaby(好孩子(中国)商贸有限公司) ,自1989年,国内规模较大的儿童用品集团,颇具影响力的婴儿用品品牌;(2)小天使Angel(中山市隆成日用制品有限公司),自1988年,在香港上市,是一个高新技术的大型集团企业;(3)小龙哈彼HappyDino(好孩子(中国)商贸有限公司) ,是好孩子旗下,国内儿童用品行业影响力品牌,全球大型儿童用品提供商;(4)宝宝好(中山宝宝好日用制品有限公司),成立于2001年,广东省著名商标,专业生产婴童用品的外商独资企业,知名品牌(5)三乐(安徽省舒城三乐童车有限责任公司),安徽著名商标,安徽省规模较大的生产童车等产品的企业之一(6)Combi康贝(康贝(上海)有限公司),始于1957年日本,日本康贝株式会社旗下品牌,国际知名婴儿用品品牌(7) 好来喜HAOLAIXI(平湖市双喜童车制造有限公司),平湖市童车工业城的龙头企业之一,嘉兴市著名商标,嘉兴名牌,十大童车品牌(8) 贝瑞佳BeRica(浙江佳佳童车有限公司),浙江省著名商标,优良的品质在市场上拥有了极高知名度和美誉度,十大童车品牌(9) 强孩纳Storngkids(宁波中球童车有限公司),致力于婴童用品研发/制造/销售服务的专业企业,享有较高美誉度的儿童自行车品牌(10) 正润Great(正润童车(苏州)有限公司),香港上市公司,中国玩具协会会员单位,专业致力于生产儿童用车的企业根据网上调查,书籍查询以及问卷等方式可知,现有婴儿车市场已经趋于稳定,妈妈的基础需求例如外观漂亮,省时省力,便于携带储存等基本满足,而且现有市场上的婴儿车大多是平价商品,品牌之间没有特别明显的区别,再加上人口数量的上升,婴儿车方面的需求量加大,妈妈们的要求也渐渐提高,因此可行。
4、市场环境分析童车市场总体规模统计(2007年—2013年)2007200820092010201120122013从近几年统计数据来看,童车市场规模不断扩大,并保持了稳定的增长态势,在经济运行相对稳定的环境下,童车市场将继续保持增长。
童车市场年增长率统计从增长率来看,童车市场年增长率在近几年都保持在10%的较为稳定的水平,且随着消费能力的提高,童车价格还有进一步提升的空间,市场预期良好。
宏观市场分析● 普及率进一步提高,已经由奢侈品转变为大众消费品● 新生人口出生每年1000万以上 ● 中国二胎政策全面开放 ● 增长趋势明显,年增长率达10% 结论:童车市场可行。
五类经销商分析:● 传统模式的经销商:不愿意接受市场终端管理模式,沉浸在过去的方法中不能自拔;● 保守模式的经销商:尽管具有营销常识和终端意识,但行动上不从增长率来看,童车市场年增长率在近几年都保持在10%的较为稳定的水平,且随着消费能力的提高,童车价格还有进一步提升的空间,市场预期良好。
我们“HC”更倾向于选择品牌型的。
5、目标消费群分析及潜在目标消费群目标消费群:主要的销售面对人群是高消费客户,注重时尚,引领潮流的fashion家庭。
这类客户更注重于婴儿车的舒适度,安全性,高科技,便捷性,独特性,与众不同的个性化等;潜在目标消费群:即将结婚或已结婚的年轻夫妇,盼望孩子的外公外婆,爷爷奶奶等。
6、用户操作习惯分析在使用婴儿车时,有以下习惯:(1)需要在不同地形上流畅推行并且有强大的减震功能;(2)考虑产品的稳定性、刚性和框架强度,整车的结构牢固,注意推车的锁紧机构和保险装置是否齐全和可靠;(3)注意推车上围离座垫的高度是否合适,肩带、叉带、跨带、带扣、安全带等装置是否牢固可靠;(4)车身是否宽敞,宝宝在车里的活动空间,内有柔软加厚垫,面料是否舒适,并且棉垫可拆洗,便于清洁;(5)防风保暖脚套,搭配防风保脚套秋冬随意出行,避免了宝宝在冬季外出时的感冒机率;(6)多功能设计,便捷收缩。
六、销售方式(O2O)1、线上销售:与有强大实力的线上平台合作,预交1万的定金,客户提出自己的个性化,独特的要求,生产完成、到货验收后,交全余下价款。
2、线下销售:专卖店和代理商专卖店:在高端商厦中或其他高消费路段处开设专卖店,内设置淘气堡,便于妈妈购买东西时,让孩子放心玩耍;代理商:选择富裕地区,发展代理商,每月底薪加提成,同时制定赏罚制度,防止串货等问题。
七、推广方案1、进入市场方式:首先我们需要了解市场,我们的“HC”童车是极具个性化、特点化的新产品。
WHO:谁是消费者?或者消费者是哪些人群?老年的还是中年或者少年?公司产品的定位人群和市场调研后的判度一致吗?WHAT:消费者买什么?产品的利益点是什么?消费者到底需要产品的什么?WHY:消费者购买产品的动机是什么?商务?还是政务?或者休闲其它什么的?在此我们就可以判断下竞品针对消费者的促销策略是正确的吗?如果不正确,那么我们的机会就会很大。
WHEN:消费者什么时间购买或者购买频率如何?根据每个终端都这样进行对照调研的内容,再根据终端的数量,我们可以得出每类别终端的销售容量,为我们判断进入什么终端和在什么终端能够产生多少的销售量又很大的关系。
WHERE:在什么地方购买?以此我们根据新产品的定位,结合对市场的了解,可以得到产品销售最佳途径和最佳终端在哪。
2、具体推广方式:在5w的基础上来推广产品。
在宣传方面:通过微博、微信等电子平台进行预售宣传,也可广告宣传和适当的广告植入。
在经销方面:选好区域市场代理商,直供模式,根据产品的特点,直接进入终端零售商,区域自己直供。
直供加区域包销,根据区域情况,产品销售模式,选择,直供当地大卖场(进场费用,做品牌宣传形象),区域地包负责渠道销售,地包不能辐射的区域自己直供操作,防止区域类串货,加上一个直销模式,(利润最大的点),通过电视直销,网络,邮件等方式,由终端消费者直接购买的形式如果是新产品,看新产品新体现在哪个地方,是功能,款式,还是行业,,针对不同产品进行不同的市场推广,上游厂家的支持,区域代理制度,市场推广费用都是一定比例分担。