新人教版七年级数学上册计算题精编版
- 格式:docx
- 大小:622.56 KB
- 文档页数:44
Ainy 晴初一數學上冊計算題(400 道題)2( 2) -113( 1)==22 ( 3)1 9( 4) 24==( 5)1 2003=( 6) 2323 =( 7) 13 31 3 =(8) 32 3 2=( 9) ( 3)2( 23) =( 10) 32( 1) 2 =2( 11) 2 222 323( 12)5 ( 4) 20.25 ( 5) ( 4)38( 13) 4215453( 14) 2624321247( 15)2 231 3 02 3(16) 1412 ( 3) 26 (17)[1 (1 0.51)] [2 ( 3) 2](18) ( 2)323 ( 3) 2 ( 32 )233( 19)2332 ( 2) 2;23102( 20) 3 ( 21) ( 10)2[( 4) 2 (3 32 ) 2] ; ( 22) ( 1)4(1 0.5) 1 [2 ( 2) 2 ] ;3Ainy 晴( 23) 0.52 1224 ( 11) 34 2 ( 25)(2)33 [( 4) 2 2]( 3) 22( 27) 0.2523 42132( 29) 3212.20.3 313( 31)8 23( 4) 318Ainy 晴4 ;( 24) ( 2)2003 ( 2) 2002 ; 9 ( 2) ;( 26) (0.25) 20094 2004.221 2 ( 28) 22 1043251 0.53231 ( 30) 2282( 32)(56) (79)( 33) ( 3) ( 9) ( 8) ( 5)(34) 15 (35 )2 6( 35) 559217331( 36) 24( 4) 213 2634 24 1 (37)25 ( 0.125) ( 4) () ( 8) 154Ainy 晴Ainy 晴( 38)假如a 1 (b2) 2 0 ,求( ab) 2011 a 2010 -(3ab a )の值( 39)已知| a1| 與 |b 4 | 互為相反數,求a b の值。
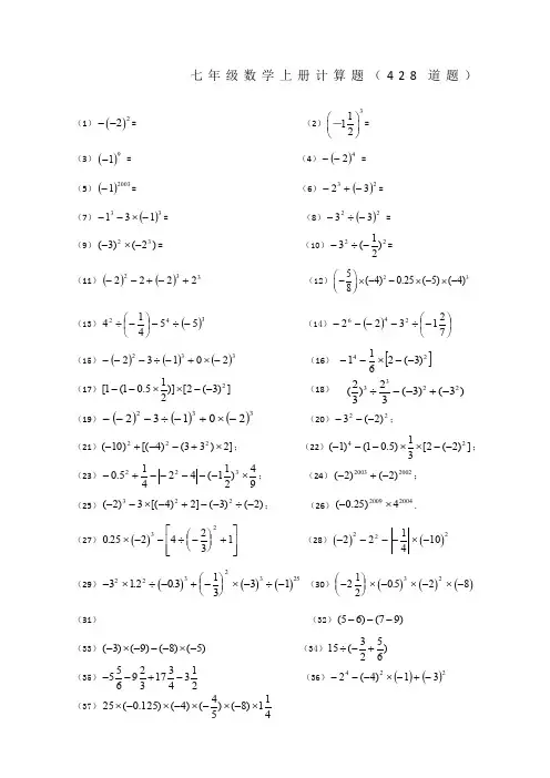
七年级数学上册计算题(428道题)(1)()22--= (2)3112⎛⎫⎪⎝⎭-=(3)()91- = (4)()42-- =(5)()20031-= (6)()2332-+-=(7)()33131-⨯--= (8)()2233-÷- = (9))2()3(32-⨯-= (10)22)21(3-÷-=(11)()()3322222+-+-- (12)235(4)0.25(5)(4)8⎛⎫-⨯--⨯-⨯- ⎪⎝⎭(13)()34255414-÷-⎪⎭⎫ ⎝⎛-÷ (14)()⎪⎭⎫ ⎝⎛-÷----721322246 (15)()()()33220132-⨯+-÷--- (16) []24)3(2611--⨯-- (17)])3(2[)]215.01(1[2--⨯⨯-- (18) (19)()()()33220132-⨯+-÷---(20)22)2(3---;(21)]2)33()4[()10(222⨯+--+-; (22)])2(2[31)5.01()1(24--⨯⨯---;(23)94)211(42415.0322⨯-----+-; (24)20022003)2()2(-+-; (25))2()3(]2)4[(3)2(223-÷--+-⨯--; (26)200420094)25.0(⨯-.(27)()0252423132.⨯--÷-⎛⎝ ⎫⎭⎪+⎡⎣⎢⎢⎤⎦⎥⎥ (28)()()----⨯-221410222(29)()()()-⨯÷-+-⎛⎝ ⎫⎭⎪⨯-÷-3120313312232325.. (30)()()()-⎛⎝ ⎫⎭⎪⨯-⨯-⨯-212052832.(31)(32)(56)(79)---(33)(3)(9)(8)(5)-⨯---⨯- (34)3515()26÷-+ (35)5231591736342--+- (36)()()22431)4(2-+-⨯--- (37)411)8()54()4()125.0(25⨯-⨯-⨯-⨯-⨯332222()(3)(3)33÷--+-(38)如果0)2(12=-++b a ,求20112010()-3ab a b a a ++-()的值 (39)已知|1|a +与|4|b -互为相反数,求ba 的值。
新人教版数学七年级(上)第一学期期末精编模拟试卷1.如果+20%表示增加20%,那么-6%表示( ).A .增加14%B .增加6%C .减少6%D .减少26% 2.如果2()13⨯-=,则“”内应填的实数是( ) A .32 B .23 C .23- D .32- 3. 实数a ,b 在数轴上的对应点如图所示,则下列不等式中错误..的是( ) A .0ab > B .0a b +< C .1a b < D .0a b -< 4. 下面说法中错误的是( ).A .368万精确到万位B .2.58精确到百分位C .0.0450有4个有效数字D .10000保留3个有效数字为1.00×1045. 如图,是一个几何体从正面、左面、上面看得到的平面图形,下列说法错误的是 ( )A .是一个棱锥B .有4个面C .有5个顶点D .有8条棱6. 如果a <0,-1<b <0,则a ,ab ,2ab 按由小到大的顺序排列为( )A .a <ab <2abB .a <2ab <abC .ab <2ab <aD .2ab <a <ab7.在解方程5113--=x x 时,去分母后正确的是( ) A .5x =15-3(x -1) B .x =1-(3 x -1) C .5x =1-3(x -1) D .5 x =3-3(x -1)8.如果x y 3=,)1(2-=y z ,那么x -y +z 等于( )A .4x -1B .4x -2C .5x -1D .5x -29. 如图1,把一个长为m 、宽为n 的长方形(m n >)沿虚线剪开,拼接成图2,成为在一角去掉一个小正方形后的一个大正方形,则去掉的小正方形的边长为( )A .2m n - B .m n - C .2m D .2n 10.如图,下列说法中错误的是( )A.OA 方向是北偏东30º B.OB 方向是北偏西15ºC.OC 方向是南偏西25º D.OD 方向是东南方向11.多项式132223-+--x xy y x x 是_______次_______项式12.三视图都是同一平面图形的几何体有 、 .(写两种即可)13.若ab ≠0,则等式a b a b +=+成立的条件是______________.14.若2320a a --=,则2526a a +-= .15.多项式223368x kxy y xy --+-不含xy 项,则k = ;16.如图,点A ,B 在数轴上对应的实数分别为m ,n ,则A ,B 间的距离是 .(用含m ,n 的式子表示) 17.有理数a 、b 、c 在数轴上的位置如图所示,化简c b c a b a -+--+的结果是________________.18.一个角的余角比它的补角的32还少40°,则这个角为 度. 19.某商品的进价是200元,标价为300元,商店要求以利润不低于5%的售价打折出售,售货员最低可以打_____折出售此商品20.(2012•桂林)下图是在正方形网格中按规律填成的阴影,根据此规律,则第n 个图中阴影部分小正方形的个数是 .21.计算:(1)(-10)÷551⨯⎪⎭⎫ ⎝⎛-(2)()[]232315.011--⨯⎥⎦⎤⎢⎣⎡⎪⎭⎫ ⎝⎛⨯--.22.解方程:(1)13421+=-x x (2)3123213--=-+x x x23.已知:22321A x xy x =+--,21B x xy =-+-,若3A +6B 的值与x 的值无关,求y 的值。
七年级数学上册第一次月考测试题(有理数)一、单选题1.﹣|﹣2023|的倒数是()A.2023B.12023C.−12023D.-20232.下列各数:-π,-|-9|,-(-1),-1.010020002…,-37, −19,其中既是负数又是有理数的个数是()A.2B.3C.4D.53.下列各组数中,互为相反数的一组是()A.-(-8)和|-8|B.-8和-8C.(-8)2和-82D.(-8)3和-834.以下结论正确的有()A.两个非0数互为相反数,则它们的商等于1B.几个有理数相乘,若负因数个数为奇数,则乘积为负数C.乘积是1的两个数互为倒数D.绝对值等于它本身的有理数只有15.有理数a,b,c在数轴上对应的点如图所示,则下列结论中正确的有()个①b<a ②|b+c|=b+c ③|a﹣c|=c﹣a ④﹣b<c<﹣A.A.1B.2C.3D.46.如图,数轴上的A,B两点所表示的数分别为a,b,则下列各数中,最大的是()A.abB.a+bC.a+b2D.a﹣b7.已知a2=25,|b|=7,且|a+b|=a+b,则a-b的值为()A.-12B.-2C.-2或-12D.2或128.如图,点O,A,B,C在数轴上的位置,O为原点,A与C相距1个单位长度,A和B到原点的距离相等,若点C所表示的数为a,则点B所表示的数为()A.-a-1B.-a+1C.a+1D.a-19.当2<a<3时,代数式|3﹣a|﹣|2﹣a|的结果是()A.﹣1B.1C.2a﹣5D.5﹣2a10.在数轴上,原点左边有一点M,从M对应着数m,有如下说法:①-m表示的数一定是正数. ②若|m|=8,则m=-8. ③在-m,1m ,m2,m中,最大的数是m2或-m. ④式子|m+1m|的最小值为2.其中正确的个数是()A.1B.2C.3D.411.我们常用的十进制数,如:2358=2×103+3×102+5×101+8,远古时期,人们通过在绳子上打结来记录数量,如图是一位母亲从右到左依次排列的绳子上打结,并采用七进制,如2183=2×73+1×72+8×71+3,用来记录孩子自出生后的天数,由图可知,孩子自出生后的天数是()A.1326B.510C.336D.8412.如图,在这个数据运算程序中,若开始输入的x的值为4,输出的结果是2,返回进行第二次运算则输出的是1…,则第2020次输出的结果是()A.﹣1B.-2C.-4D.-6二、填空题13.若a,b互为相反数,c,d互为倒数,m的绝对值为3,则m−(−1)+2023(a+b)2024−cd的值为_______.14.当x=_______时,式子(x+2)2+2023有最小值.15.若abc≠0,则a|a|+|b|b+c|c|−|abc|abc=_______.16.已知|a-1|+|b-2|=0,1ab +1(a+1)(b+1)+1(a+2)(b+2)+⋯+1(a+2011)(b+2011)=______.三、解答题17.计算(−612)+314+(−12)+2.75 25×34−(−25)×12+25×14482425÷(−48) (−130) ÷(13−110+16−25)(1)星期三收盘时,每股是多少元?(2)本周内最高价是每股多少元?最低价每股多少元?(3)已知小明买进股票时付了0.15%的手续费,卖出时需付成交额0.15%的手续费和0.1%的交易税,如果小明在星期六收盘前将全部股票卖出,他的收益情况如何?20.阅读下面材料并完成填空,你能比较两个数20232024和20242023的大小吗?为了解决这个问题,先把问题一般化,即比较n n+1和(n+1)n的大小(n≥1的整数),然后,从分析这些简单情形入手,从中发现规律,经过归纳,猜想出结论.(1)通过计算,比较下列各组两个数的大小(在横线上填>,=,<号)①12__21; ②23__32; ③34__43; ④45__54; ⑤56__65;…(2)从第(1)小题的结果经过归纳,可以猜想,n n+1和(n+1)n的大小关系是什么?(3)根据上面归纳猜想得到的一般结论,可以猜想得到20232024___20242023(填>,=,<)21.结合数轴与绝对值的知识回答下列问题:(1)数轴上表示5和2的两点之间的距离是________;表示-3和2两点之间的距离是_______; (2)如果|x+1|=2,那么x=________;(3)若|a-3|=4,|b+2|=3,且数a,b在数轴上表示的点分别是点A,点B,则A,B两点间的最大距离是_____,最小距离是______;(4)求代数式|x+1|+|x-1|的最小值,并写出此时x可取哪些整数值?(5)求代数式|x+2|+|x-3|+|x-5|的最小值.(6)若x表示一个有理数,则代数式8-2|x-3|-2|x-5|有最大值吗?若有,请求出最大值;若没有,请说明理由.22.如图,一个点从数轴上的原点开始,先向左移动3cm到达A点,再向右移动4cm到达B点,然后再向右移动到达C点,数轴上一个单位长度表示1cm.(1)请你在数轴上表示出A,B,C三点的位置;(2)把点C到点A的距离记为CA,则CA=______cm.(3)若点A沿数轴以每秒3cm匀速向右运动,经过多少秒后点A到点C的距离为3cm?(4)若点A以每秒1cm的速度匀速向左移动,同时点B,点C分别以每秒4cm,9cm的速度匀速向右移动7cm.设移动时间为t秒,试探索:BA-CB的值是否会随着t的变化而改变?若变化,请说2明理由,若无变化,请直接写出BA-CB的值.参考答案一、选择题1-5 CBCCC 6-10 DCBDD 11-12 BB二、填空题13.3或-314.-215.2或-216.20122013三、解决问题17.-1,37.5,−1150,-10,32,518.-2b19(1)34.5(2)最高股价为35.5元,最低股价为26元.(3)889.520(1)12<21,23<32,34>43,45>54,56>65(2)由(1)可知,当n=1或2时,n n+1<(n+1)n ,当n≥3时,n n+1>(n+1)n(3)∵2007>3,2008>3∴20072008>2008200721(1)3,5(2)1或-3.(3)12,2(4)|x +1|+|x -1|的最小值为2,此时x 可取的整数值为:-1,0,1.(5)最小值是7.(6)当3≦x ≦5时,最大值为4.22(1)略(2)152(3)32, 72(4)不变,12.。
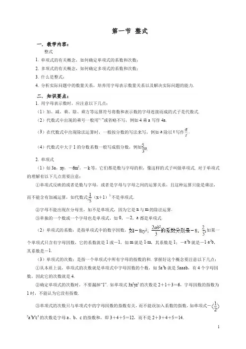
第一节整式一. 教学内容:整式1. 单项式的有关概念,如何确定单项式的系数和次数;2. 多项式的有关概念,如何确定多项式的系数和次数;3. 什么是整式;4. 分析实际问题中的数量关系,培养用字母表示数量关系以及解决实际问题的能力.二. 知识要点:1. 用字母表示数时,应注意以下几点:(1)加、减、乘、除、乘方等运算符号将数和表示数的字母连接而成的式子是代数式.(2)代数式中出现的乘号一般用“·”或省略不写,例如4乘a写作4a.(3)在代数式中出现除法运算时,一般按分数的写法来写,例如a除以t写作.(4)代数式中大于1的分数系数一般写成假分数,例如2. 单项式(1)如3a,xy,-6m2,-k等,它们都是数与字母的积,像这样的式子叫做单项式. 对于单项式的理解有以下几点需要注意:①单项式反映的或者是数与字母,或者是字母与字母之间的运算关系,且这种运算只能是乘法,而不能含有加减运算,如代数式(x+1)3不是单项式.②字母不能出现在分母里,如不是单项式,因为它是n与m的除法运算.③单独的一个数或一个字母也是单项式,如0,-2,a都是单项式.(2)单项式的系数:是指单项式中的数字因数,如果一个单项式只含有字母因数,它的系数就是1或-1,如m就是1·m,其系数是1;-a2b就是-1·a2b,其系数是-1.(3)单项式的次数:是指一个单项式中所有字母的指数的和. 掌握好这个概念要注意以下几点:①从本质上说,单项式的次数就是单项式中字母因数的个数,如5a3b就是5aaab,有4个字母因数,因此它的次数就是4.②确定单项式的次数时,不要漏掉“1”. 如单项式3x2yz3的次数是2+1+3=6,字母因数的指数为1时,不能认为它没有指数.③单项式的次数只与单项式中的字母因数的指数有关,而不能误加入系数的指数,如单项式-2a3b4c5的次数是字母a、b、c的指数和,即3+4+5=12,而不是2+3+4+5=14.④单独一个非零数字的次数是零.3. 多项式(1)多项式:是指几个单项式的和. 其含义有:①必须由单项式组成;②体现和的运算法则,如3a2+b-5是多项式,(2)多项式的项:是指多项式中的每个单项式. 其中不含字母的项叫做常数项. 要特别注意,多项式的项包括它前面的性质符号(正号或负号).另外,一个多项式化简后含有几项,就叫做几项式. 多项式中的某一项的次数是n,这一项就叫做n次项. 如多项式x3+2xy+x2-x+y-1是六项式,x3的次数是3,叫三次项,2xy、x2的次数都是2,都叫二次项,-x、y的次数都是1,都叫一次项,后面的-1叫常数项.(3)多项式的次数:是指多项式里次数最高的项的次数. 应当注意的是:不要与单项式的次数混淆,而误认为多项式的次数是各项次数之和,如多项式3x4+2y2+1的次数是4,而不是4+2=6,故此多项式叫做四次三项式.4. 单项式与多项式统称为整式.三. 重点难点:1. 重点:单项式和多项式的有关概念.2. 难点:如何确定单项式的次数和系数,如何确定多项式的次数.【典型例题】例1. (1)(2008年宁夏)某市对一段全长1500米的道路进行改造. 原计划每天修x米,为了尽量减少施工对城市交通所造成的影响,实际施工时,每天修路比原计划的2倍还多35米,那么修这条路实际用了__________天.(2)(2008年全国数学竞赛广东初赛)某商店经销一批衬衣,每件进价为a元,零售价比进价高m%,后因市场变化,该商店把零售价调整为原来零售价的n%出售,那么调整后每件衬衣的零售价是()A. a(1+m%)(1-n%)元B. am%(1-n%)元C. a(1+m%)n%元D. a(1+m%·n%)元分析:(1)修这条路实际用的天数等于这条路的全长1500米除以实际每天的工作量,原计划每天修x米,实际施工时,每天比原计划的2倍还多35米,即(2x+35)米. 用1500除以(2x+35)就可以了. (2)每件衬衣进价为a元,零售价比进价高m%,那么零售价就是a(1+m%),后来零售价调整为原来的n%,也就是a(1+m%)n%.评析:用字母表示数时,要注意书写代数式的惯例(数字在前字母在后,乘号省略,如果是除法写成分数的形式,系数是代分数时写成假分数,数字和字母写在括号的前面等)例2. 找出下列代数式中的单项式,并写出各单项式的系数和次数.单独一个数字是单项式,它的次数是0.8a3x的系数是8,次数是4;-1的系数是-1,次数是0.评析:判定一个代数式是否是单项式,关键就是看式子中的数字与字母或字母与字母之间是不是纯粹的乘积关系,如果含有加、减、除的关系,那么它就不是单项式.例3. 请你用代数式表示如图所示的长方体形无盖的纸盒的容积(纸盒厚度忽略不计)和表面积,这些代数式是整式吗?如果是,请你分别指出它们是单项式还是多项式.分析:容积是长×宽×高,表面积(无盖)是五个面的面积,在分辨它们是不是整式,是单项式还是多项式时,牵牵把握住概念,根据概念判断.解:纸盒的容积为abc;表面积为ab+2bc+2ac(或ab+ac+bc+ac+bc). 它们都是整式;abc 是单项式,ab+2bc+2ac(或ab+ac+bc+ac+bc)是多项式.评析:①本题是综合考查本节知识的实际问题,作用有二:一是将本节所学知识直接应用到具体问题的分析和解答中,既巩固了知识,又强化了对知识的应用意识;二是将几何图形与代数有机结合起来,有利于综合解决问题能力的提高. ②本题解答关键:长方体的体积公式和表面积公式.故只剩下-2x2a+1y2的次数是7,即2a+1+2=7,则a=2.解:2评析:本题考查对多项式的次数概念的理解. 多项式的次数是由次数最高的项的次数决定的.例5. 把代数式2a2c3和a3x2的共同点填写在下列横线上.例如:都是整式.(1)都是____________________;(2)都是____________________.分析:观察两式,共同点有:(1)都是五次式;(2)都含有字母a.解:(1)五次式;(2)都含有字母a.评析:主要观察单项式的特征.例6. 如果多项式x4-(a-1)x3+5x2-(b+3)x-1不含x3和x项,求a、b的值.分析:多项式不含x3和x项,则x3和x项的系数就是0. 根据这两项的系数等于0就可以求出a和b的值了.解:因为多项式不含x3项,所以其系数-(a-1)=0,所以a=1.因为多项式也不含x项,所以其系数-(b+3)=0,所以b=-3.答:a的值是1,b的值是-3.评析:多项式不含某项,则某项的系数为0.【方法总结】1. “用字母表示数”是代数学的基础,这种符号化的表示方法随着学习的深入会逐渐加深数学抽象化的程度,我们要体会这种抽象化,它更接近数学的本质,也是有效地解决数学问题的工具.2. 在学习多项式的时候,要注意和单项式的概念进行比较,通过比较两者之间的相同点和不同点,掌握两个概念之间的联系与区别,突出概念的本质,帮助我们理解多项式的概念.【模拟试题】(答题时间:40分钟)一. 选择题1. 在代数式中单项式共有()A. 2个B. 4个C. 6个D. 8个*2. 下列说法不正确的是()C. 6x2-3x+1的项是6x2,-3x,1D. 2πR+2πR2是三次二项式3. 下列整式中是多项式的是()4. 下列说法正确的是()A. 单项式a的指数是零B. 单项式a的系数是零C. 24x3是7次单项式D. -1是单项式5. 组成多项式2x2-x-3的单项式是下列几组中的()A. 2x2,x,3B. 2x2,-x,-3C. 2x2,x,-3D. 2x2,-x,3*7. 下列说法正确的是()B. 单项式a的系数为0,次数为2C. 单项式-5×102m2n2的系数为-5,次数为58. 下列单项式中的次数与其他三个单项式次数不同的是()**9. (2007年华杯初赛)如果一个多项式的各项的次数都相同,则称该多项式为齐次多项式. 例如:x3+2xy2+2xyz+y3是3次齐次多项式. 若x m+2y2+3xy3z2是齐次多项式,则m等于()A. 1B. 2C. 3D. 4二. 填空题1. (2007年云南)一台电视机的原价为a元,降价4%后的价格为__________元.三. 解答题*1. 下列代数式中哪些是单项式,并指出其系数和次数.2. 说出下列多项式是几次几项式:(1)a3-ab+b3(2)3a-3a2b+b2a-1(3)3xy2-4x3y+12(4)9x4-16x2y2+25y2+4xy-1四. 综合提高题**3. 一个关于字母a、b的多项式,除常数项外,其余各项的次数都是3,这个多项式最多有几项?试写出一个符合这种要求的多项式,若a、b满足︱a+b︱+(b-1)2=0,求你写出的多项式的值.【试题答案】一. 选择题1. B2. D3. B4. D5. B6. C7. D8. B9. B二. 填空题三. 解答题2. (1)三次三项式(2)三次四项式(3)四次三项式(4)四次五项式四. 综合提高题1. 由题意可知m+2+1=8,∴m=52. (1)四次六项式,最高次项是-3x3y,最高次项系数是-3,常数项是1(2)三次三项式,最高次项是y3,最高次项系数是1,常数项是-0.53. 最多有5项(可以含有a3,b3,a2b,ab2),如a3+a2b+ab2+b3+1(答案不唯一). 因为︱a +b︱+(b-1)2=0,所以b=1,a=-1,所以原式=-1+1-1+1+1=1。
训练一第一部分有理数计算(要求:认真、仔细、准确率高)1.5 1.4 4.35.2 3.62111 0.43 624351 30.2 2 652321 1 — 28442、6 〕13 2、 2.5 7.3 2.5 ( 2.4) 2.5 ( 1.7)1 25、| 5|112 3 32、一9+5 X ( - 6) - ( - 4) - ( - 8)1 1 1 丄 0.3 3丄丄2 123 3[(3x + 2y)(3x — 2y) — (x + 2y)(3x — 2y)] - 3x先化简后求值: m(m — 3) — (m + 3)(m — 3),其中 nn=— 4.(14)( 4) ( 2) ( 26) ( 3)2 (1.8) ( 0.7)( 0.9) 1.3 ( 0.2)4[(4) ( 7)] ( 5)8 + ( — 4 ) — 5 — ( — 0.25)、(83)( 26) ( 41) ( 15)113 2、 (3 ) ( 4 )( 6 )4 3435、4.25.7 8.4 10.27、30 11 ( 10) ( 12) 181、3、5、7、9、11、13、15、17、 19、 20、 1、 3、4、 6、89 41 1 11 (81)——(32)14、一48 X()4 94 36612423 5 16、(2m+2) 2X 4m482、21 22 2、4 3、(2x +(2—y) 18 、(一 xy ) • (—12x y ) r——x1215 + (— 1) —15—( — 0.25)331 1 131 ( 24)( 3)9、13 [26 ( 21) ( 18)]10、4 6x321 3 1 10、2 -(-)1 14 4 212、(3) 8 ( 4)5 314、(丄)5 ( 8)20 4 16、11、( 4) ( 7) ( 25)3 ,4 14、13、)4 3 15,2、 2 ,c、 3 15 、8 (-) (4)(-) (8)-5 9 518、9 ( 11) 12 ( 8)(0.25)11244 2 419 、2 1 1()二()3 1 117 ( 4)( 2)( 24)120、50 2 ( )522、3250 22(-) 11024、3 50 2 2 ($ 155 25 26、( 2)( )2 5 14 28、8 ( !) 5 (0.25)430、(1) (12) 13 332、(81) 2 1 4 (1 6)4 99 434、34(24)4 9 21 、17 8 (2) 4 (3)2 2 12 1 —(0.5 ) 1-3 3 925、[1(10.5£)] [2 ( 3)2]227、4 ( 3)2;5 ( 3) 61 3 129( ——) (48)6 4 1231、、21 1 (9 19)2 41 3 1 133—[ —(—5 -)]2 4 4 21 52 235 、( )24 ( 3 3) ( 6 3)8 1236、31223 5 7、 1 38( )4 9 12 3640、( 7) ( 5) 90 十(15)2 3 342、37、(- 12) - 4X(- 6) -22 39、10 ( 2) ( 5) 41、7 1 X 1 十(—9+ 19)2 444、( —81) - 2丄+ - - ( —16)4 946、(—0.4 )- 0.02 X(—5)45、—4 --—(—0X(—30)7 7 247 、(6)4 8 343 、25 X 卫一(—25) X 丄 + 25X (—丄)4 ' 7 2 '4,2 13 5 483 4 8 24—22 + 1X4(—2) 25( 4)20.25(5) ( 4)38100 (2)349、| (4)22 2 4 ^3、51 、一2 —〔一3 + ( —2) +2 〕1 2(?)(2) ( 1) 2004 55、122(12) 6 ( 3)3719 4211 (11 112 834)57、34 21 ( 4) (14— 16-9)4 13 13 [5+( 1(—0.25)2)]59、1丄257(|)61、2丄463、1 1 52- (-)2 2 7(4)亠1(134 81辽)2 3 35 ( 2) (1 0.8 -) 1 14 71 1(1248、50、52、54、56、58、60、62、64、66、68、70、72、73、74、76、78、63634 21 ( 4)(14— 16—)13 1352( 2)3(1 0.8 3)1 167、(— 5- ) + (— 16) + (— 2)3-4 + 2 X (-3) - 6+ 0.2518+ {1 -[0.4+ (1-0.4)]X 0.4 1—3-[4-(4-3.5 X )] X [-2+(-3)]22 511 —4 + 5X ( — 4) — ( — 1) X ( — ) + ( —26200335 200236200131小21+31222210022311 ) +2 )2475、5.5+3.22.5 —4.877、8 23(4)31879、( — 2) 14X ( — 3)15X ( — - )143 1 2 21- (52 5 3 32)269、(— 5) + [ 1.85 —( 2— 1? ) X 7:41 11 71、1 + (-) X6 3665、2第二部分整式的加减计算训练223、2 (2ab + 3a )— 3 (2a — ab ) 4 、a — [-4 ab +( ab — a )] — 2ab15、 3a — [ 5a — ( — a — 3) +2a ] +422343246、 (2 x — 3x — 4x — 1) + (1 + 5x — 3x + 4x );4 2 137、3[ a — ( _a — )] — a ; 8 3 3 3 2- 21 29、3a [5a (—a 3) 2a ]4211、 [ ( x 2) y 2] 12、(7 mn — 5mn — (4 mn — 5mr).11110、一 x (-x) 1(x) ( 1) 63 2、3x 27x (4x3) 2x 2 ;2 2 2 213、5(a b 3ab )2( a b 7ab ).第三部分整式化简与求值训练1、(x 23x) 2(4x x 2),其中 x22、 (2x 22y 2) 3(x 2y 2x 2) 3(x 2y 2y 2),其中 x 1, y 23、 已知A 2x21, B23 2x ,求 B2A 的值。
2022-2023学年七年级数学上册考点必刷练精编讲义(人教版)基础第二章《整式的加减》章节达标检测考试时间:120分钟试卷满分:100分一.选择题(共10小题,满分20分,每小题2分)1.(2分)(2022•义乌市模拟)下列各组式子中,是同类项的为( )A.2a与2b B.a2b与2ab2C.2ab与﹣3ba D.3a2b与a2bc解:A.所含字母不相同,不是同类项,故A不符合题意;B.所含字母相同,但相同字母指数不相同,不是同类项,故B不符合题意;C.所含字母相同,相同字母的指数相同,是同类项,故C符合题意;D.所含字母不尽相同,不是同类项,故D不符合题意;故选:C.2.(2分)(2021秋•曲阳县期末)下列各组中的两个单项式,属于同类项的是( )A.6xy和6xyz B.x3与53C.2a2b与﹣ab2D.0.85xy4与﹣y4x解:A、6xy和6xyz中所含字母不同,不是同类项,故本选项不符合题意;B、x3与53中所含字母不同,不是同类项,故本选项不符合题意;C、2a2b与﹣ab2中所含字母相同,但相同含字母的指数不同,不是同类项,故本选项不符合题意;D、0.85xy4与﹣y4x中所含字母相同,相同字母的指数相同,是同类项,故本选项符合题意.故选:D.3.(2分)(2021秋•雁峰区校级期末)下列各组代数式中,不是同类项的是( )A.2与﹣2B.﹣5xy2与3xy2C.﹣3t与20t D.2a2b与﹣b2a解:A、2与﹣2是同类项,故A不符合题意;B、﹣5xy2与﹣3xy2是同类项,故B不符合题意;C、﹣3t与20t是同类项,故C不符合题意;D、2a2b与﹣b2a不是同类项,故D符合题意.故选:D.4.(2分)(2021秋•长安区期末)某冰箱降价30%后,每台售价a元,则该冰箱每台原价应为( )A.元B.元C.0.3a元D.0.7a元解:某冰箱降价30%后,每台售价a元,则该冰箱每台原价应为:a÷(1﹣30%)=a÷0.7==(元),故选:B.5.(2分)(2022•泰州)下列计算正确的是( )A.3ab+2ab=5ab B.5y2﹣2y2=3C.7a+a=7a2D.m2n﹣2mn2=﹣mn2解:A、原式=5ab,符合题意;B、原式=3y2,不符合题意;C、原式=8a,不符合题意;D、原式不能合并,不符合题意.故选:A.6.(2分)(2021秋•射阳县校级期末)若3x m+5y2与23x8y n+4的差是一个单项式,则代数式n m的值为( )A.﹣8B.6C.﹣6D.8解:由题意得:m+5=8,n+4=2,∴m=3,n=﹣2,∴n m=(﹣2)3=﹣8,故选:A.7.(2分)(2021秋•未央区校级期末)下列结论中,正确的是( )A.单项式的系数是3,次数是2B.多项式2x2+xy+3是四次三项式C.单项式a的次数是1,系数为0D.﹣xyz2单项式的系数为﹣1,次数是4解:∵单项式的系数是,次数是3,∴A不合题意.∵多项式2x2+xy+3是二次三项式,∴B不合题意.∵单项式a的次数为1,系数为1.∴C不合题意.∵﹣xyz2是系数为﹣1,次数为4的单项式.故D符合题意.故选:D.8.(2分)(2021秋•江阴市期末)某公园改造一片长方形草地,长增加30%,宽减少20%,则这块长方形草地的面积( )A.增加10%B.增加4%C.减少4%D.大小不变解:长方形草地的长为x,宽为y,则改造后长为1.3x,宽为0.8y,则改造后的面积为:1.3x×0.8y=1.04xy,所以可知这块长方形草地的面积增加4%.故选:B.9.(2分)(2021秋•石狮市期末)若(2x﹣1)6=a6x6+a5x5+a4x4+a3x3+a2x2+a1x+a,则a6﹣a5+a4﹣a3+a2﹣a1的值为( )A.0B.1C.728D.729解:把x=0代入,得:(﹣1)6=a把x=﹣1代入得:[2×(﹣1)﹣1]6=a6﹣a5+a4﹣a3+a2﹣a1+a,(﹣3)6=a6﹣a5+a4﹣a3+a2﹣a1+1,∴a6﹣a5+a4﹣a3+a2﹣a1=728,故选:C.10.(2分)(2021秋•镇江期末)代数式kx+b当中,当x取值分别为﹣1,0,1,2时,对应代数式的值如下表:x…﹣1012…kx+b…﹣1135…则﹣2k﹣b的值为( )A.﹣1B.2C.﹣3D.﹣5解:∵x=2时,代数式2k+b=5,∴﹣2k﹣b=﹣(2k+b)=﹣5.故选:D.二.填空题(共10小题,满分20分,每小题2分)11.(2分)(2022•杨浦区二模)如果某种商品每8千克的售价为32元,那么这种商品m千克的售价为 4m 元.解:∵这种商品的单价为32÷8=4元,∴这种商品m千克的售价为4m元.故答案为:4m.12.(2分)(2021秋•井研县期末)多项式﹣2x﹣x3+4x2+1,按x的升幂排列为 1﹣2x+4x2﹣x3 .解:把多项式﹣2x﹣x3+4x2+1按x的升幂排列为1﹣2x+4x2﹣x3,故答案为:1﹣2x+4x2﹣x3.13.(2分)(2021秋•余干县校级期末)当n= ±2 时.2x|n|与﹣3x2是同类项.解:∵2x|n|与﹣3x2是同类项,∴|n|=2,解得n=±2.故答案为:±2.14.(2分)(2021秋•龙泉驿区校级期末)如果关于x,y的多项式xy|a|﹣+1是三次三项式,则a的值为 ﹣2 .解:∵关于x,y的多项式xy|a|﹣+1是三次三项式,∴|a|=2且a﹣2≠0,解得,a=﹣2.故答案为:﹣2.15.(2分)(2021秋•南关区校级期末)某种商品每件的进价为m元,标价为n元,后来由于该商品积压,于是将此商品按标价的70%销售,则该商品每件利润为 (0.7n﹣m) 元.解:由题意得:该商品的每件利润为:70%n﹣m=(0.7n﹣m)元,故答案为:(0.7n﹣m).16.(2分)(2021秋•潍坊期末)已知m﹣n=2,mn=﹣5,则3(mn﹣n)﹣(mn﹣3m)的值为 ﹣4 .解:原式=3mn﹣3n﹣mn+3m=3m﹣3n+2mn,∵m﹣n=2,mn=﹣5,∴原式=3(m﹣n)+2mn=3×2+2×(﹣5)=6﹣10=﹣4,故答案为:﹣4.17.(2分)(2021秋•大名县期末)如图,阴影部分面积用代数式表示为 a+b﹣6 .解:阴影部分的面积为3(a﹣2)+2b﹣×3a﹣×2b=3a﹣6+2b﹣a﹣b=a+b﹣6,故答案为:a+b﹣6.18.(2分)(2021秋•武功县期末)一个两位数,十位上的数字与个位上的数字之和是5,个位上的数字是a (a<5),则这个两位数为 50﹣9a .(用含a的代数式表示)解:由题意得,这个两位数为10(5﹣a)+a=50﹣10a+a=50﹣9a.则这个两位数是50﹣9a.故答案为:50﹣9a.19.(2分)(2021秋•镇平县校级期末)下面是一个简单的数值运算程序,当首先输入a=﹣2时,计算出正数为止,那么输出的结果是 2 .解:当a=﹣2时,则3a+5=﹣1<0;当a=﹣1时,则3a+5=2>0,故答案为:2.20.(2分)(2021秋•延庆区期末)如下表是某面包店的价目表.小明原本拿了4个面包去结账,结账时收银员告诉小明,店内有优惠活动,优惠方式为每买5个面包,其中1个价格最低的面包就免费.因此,小明又去拿了一个,他挑选了香蒜面包.如果小明原本的结账金额为a元,则小明后来的结账金额为 a 或(a+1.5)或(a+2.5) 元.(用含a的式子表示)面包品种甜甜圈芒果面包香蒜面包切片面包奶香片奶油面包单价5元6元7.5元11元12元12元解:小明原本拿了4个面包最低价钱是5元,小明后来的结账金额为a+7.5﹣5=(a+2.5)元;或小明原本拿了4个面包最低价钱是6元,小明后来的结账金额为a+7.5﹣6=(a+1.5)元;或小明原本拿了4个面包最低价钱是大于等于7.5元,小明后来的结账金额为a元.故小明后来的结账金额为a或(a+1.5)或(a+2.5)元.故答案为:a或(a+1.5)或(a+2.5).三.解答题(共8小题,满分60分)21.(4分)(2021秋•井研县期末)化简:2x+(5x﹣3y)﹣(﹣5y+3x).解:原式=2x+5x﹣3y+5y﹣3x=4x+2y.22.(4分)(2021秋•龙泉驿区校级期末)先化简,再求值:3x2y2﹣5xy2+(4xy2﹣9)+2x2y2,其中,y =2.解:原式=3x2y2﹣5xy2+4xy2﹣9+2x2y2=5x2y2﹣xy2﹣9,当,y=2时,原式===45+6﹣9=42.23.(7分)(2021秋•雁峰区校级期末)已知M=3x2﹣2xy+y2,N=x2﹣xy+y2.(1)化简:M﹣2N;(2)当x=﹣1,y=2时.求M﹣2N的值.解:(1)M﹣2N=(3x2﹣2xy+y2)﹣2(x2﹣xy+y2)=3x2﹣2xy+y2﹣2x2+2xy﹣2y2=x2﹣y2.(2)当x=﹣1,y=2时,原式=(﹣1)2﹣22=1﹣4=﹣3.24.(8分)(2021秋•房县期末)下面是小彬同学进行整式化简的过程,请认真阅读并完成相应任务.(1)填空:①以上化简步骤中,第一步的依据是 乘法分配律 ;②以上化简步骤中,第 二 步开始不符合题意,这一步错误的原因是 去括号没变号 ;(2)请写出该整式正确的化简过程,并计算当x=﹣1,y=﹣时该整式的值.解:(1)①以上化简步骤中,第一步的依据是乘法分配律;故答案为:乘法分配律.②以上化简步骤中,第二步开始出现不符合题意,这一步错误的原因是去括号没变号;故答案为:二,去括号没变号.(2)原式=3x2y+2xy﹣(2xy+2x2y)=3x2y+2xy﹣2xy﹣2x2y=x2y,当x=﹣1,y=﹣时,原式==﹣.25.(8分)(2021秋•雄县期末)定义:若a+b=2,则称a与b是关于1的平衡数.(1)5与 ﹣3 是关于1的平衡数;(2)7﹣2x与 2x﹣5 是关于1的平衡数(用含x的式子表示);(3)若a=2x2﹣3(x2+x),b=4﹣3x+(6x+x2),判断a与b是否是关于1的平衡数,并说明理由.解:(1)∵5+(﹣3)=2,∴5与﹣3是关于1的平衡数.故答案为:﹣3;(2)由已知条件可知,2﹣(7﹣2x)=2x﹣5,∴7﹣2x与2x﹣5是关于1的平衡数,故答案为:2x﹣5;(3)a与b不是关于1的平衡数,理由如下:∵a+b=(2﹣3+1)x2+(﹣3﹣3+6)x+4=4≠2,∴a与b不是关于1的平衡数.26.(10分)(2021秋•昌吉市校级期末)北山超市销售茶壶茶杯,茶壶每只定价20元,茶杯每只6元,超市在“双十一”期间开展促销活动,向顾客提供两种优惠方案:①买一只茶壶赠一只茶杯;②茶壶和茶杯都按定价的90%付款.现某顾客要到该超市购买茶壶5只,茶杯x只(茶杯数多于5只).(1)若x=10,按方案①购买需付款 130 元,按方案②购买需付款 144 元.(2)若该顾客按方案①购买,需付款 6x+70 元(用含x的代数式表示);若该顾客按方案②购买,需付款 5.4x+90 元(用含x的代数式表示).(3)若x=40,请通过计算说明此时按哪种方案购买较为合算?(4)若x=40,综合①②两种优惠方案,你能设计一种更省钱的购买策略吗?请写出来.解:(1)当x=10时,方案①需付款:20×5+6×(10﹣5)=100+30=130(元);方案②需付款:0.9(20×5+10×6)=144(元).故答案为:130,144;(2)购买x只茶杯,5只茶壶,方案①需付款:20×5+6×(x﹣5)=6x+70.方案②需付款:0.9×(20×5+6x)=5.4x+90.故答案为:6x+70;5.4x+90;(3)当x=40时,方案①需付款:6x+70=6×40+70=310(元).方案②需付款:5.4x+90=5.4×40+90=306(元).310>306,∴方案②更合算;(4)先按方案①购买5只茶壶,赠送5只茶杯,花钱100元,再按方案②购买剩下的35只茶杯花钱35×6×0.9=189元,共计花费289元.27.(9分)(2021秋•长海县期末)一建筑物的地面结构如图所示(图中各图形均为长方形或正方形),请根据图中的数据(单位:米),解答下列问题:(1)用含x,y的代数式表示地面总面积;(2)图中阴影部分需要铺设地砖,铺地砖每平方米的平均费用为80元,若x=6,y=2,则铺地砖的总费用为多少元?解:(1)图形的面积为:x2+4x+3y+8(x+4﹣y)=x2+4x+3y+8x+32﹣8y=(x2+12x﹣5y+32)m2;(2)阴影部分的面积为:x2+8(x+4﹣y),当x=6,y=2时,阴影部分的面积为:62+8(6+4﹣2)=36+64=100(m2).∵铺地砖每平方米的平均费用为80元,∴铺地砖的总费用为:100×80=8000(元).答:铺地砖的总费用为8000元.28.(10分)(2021秋•长海县期末)某超市在春节期间对顾客实行优惠,规定如下:一次性购物优惠办法少于100元不予优惠九折优惠低于300元但不低于100元300元或超过300元其中300元部分给予九折优惠,超过300元部分给予八折优惠(1)某顾客一次性购物500元,他实际付款 430 元;(2)若顾客在该超市一次性购物x元,当x小于300但不小于100时,他实际付款0.9x元,当x大于或等于300时,他实际付款 (0.8x+30) 元(用含x的式子表示);(3)如果某顾客两次购物货款合计620元,第一次购物的货款为a元(100<a<300),某顾客两次购物实际付款多少元(用含a的式子表示)?解:(1)实际付款:300×90%+(500﹣300)×80%=270+160=430(元),故答案为:430;(2)实际付款:300×90%+(x﹣300)×80%=270+0.8x﹣240=(0.8x+30)元,故答案为:(0.8x+30);(3)解:0.9a+0.8(620﹣300﹣a)+270=0.9a+256﹣0.8a+270=(0.1a+526)元.答:两次购物张某实际付款(0.1a+526)元.。
人教版七年级数学上册《有理数》计算题训练(附答案解析)第一章有理数第一节有理数的加减法(高效训练1--10)第二节有理数的乘除法(高效训练11--20)第三节有理数的乘方(高效训练21--30)第四节有理数的混合运算(高效训练31--40)高效训练1 第周星期1、计算下列各式2、计算下列各式3、计算下列各式高效训练2 第周星期1、计算下列各式2、计算下列各式3、计算下列各式高效训练3 第周星期1、计算下列各式2、计算下列各式;;;.高效训练4 第周星期1、计算下列各式.2、简单计算下列各式;;高效训练5 第周星期1、计算下列各式2、计算下列各式高效训练6 第周星期1、计算下列各式2、简便计算.3、已知求的值。
高效训练7 第周星期1、简便计算下列各式2、计算下列各式3、计算:.高效训练8 第周星期1、计算下列各式------2、计算下列各式若,求的值.,,且,求的值.高效训练9 第周星期1、计算下列各式2、简便计算下列各式3、计算,高效训练10 第周星期1、计算下列各式2、计算:.3、阅读下列计算方法:计算:.高效训练11 第周星期1、计算下列各式2、计算下列各式3、逆用乘法分配律计算:高效训练12 第周星期1、用简便方法计算下列各题2、计算下列各式高效训练13 第周星期1、计算下列各式2、计算下列各式高效训练14 第周星期1、计算下列各式2、计算下列各式3、已知,,求:的值;的值.高效训练15 第周星期1、计算下列各式2、计算下列各式高效训练16 第周星期1、计算下列各式2、计算下列各式3、已知a、b互为相反数,m、n互为倒数,c的绝对值为2,求的值。
高效训练17 第周星期1、计算下列各式2、计算下列各式.3、当,,,求下列代数式的值:;.高效训练18 第周星期1、计算下列各式2、计算下列各式3、计算:高效训练19 第周星期1、计算下列各式2、计算下列各式3、计算1、计算下列各式2、计算下列各式3、计算1、计算下列各式2、计算下列各式1、计算下列各式2、计算下列各式3、计算:1、计算下列各式.2、计算下列各式3、计算:1、计算下列各式2、计算:3、计算:。
人教版七年级数学上册第一章《有理数》计算专项训练一.选择题1.能与﹣(﹣)相加得0的是( )A.﹣﹣B.+C.﹣+D.﹣+2.计算|﹣3|﹣(﹣2)的最后结果是( )A.1B.﹣1C.5D.﹣53.计算(﹣5)+3的结果是( )A.﹣1B.﹣2C.2D.154.计算(﹣5)×3的结果等于( )A.﹣2B.2C.﹣15D.155.计算18÷(﹣3)的结果等于( )A.﹣6B.6C.﹣15D.156.下列计算正确的是( )A.﹣(﹣3)2=9B.C.﹣32=9D.(﹣3)3=﹣9 7.在算式(﹣1)□(﹣)的□内填上运算符号,使计算结果最大,这个符号是( )A.+B.﹣C.×D.÷8.小宇做了以下4道计算题:①(﹣1)2020=2020;②0﹣(﹣1)=1;③;④÷2=1,请你帮他检查一下,他一共做对了( )A.1道B.2道C.3道D.4道二.填空题9.计算:2﹣(﹣12)= .10.计算:= .11.计算:1﹣22= .12.计算:= .13.若a<c<0<b,则a×b×c 0.(用“>”“=”“<”填空)14.计算:﹣(﹣3)2×+|2﹣4|= .15.若|a|=3,|b|=4,且a>b,则a+b= .16.已知a,b为有理数,如果规定一种新的运算“※”,规定:a※b=2b﹣3a,例如:1※2=2×2﹣3×1=4﹣3=1,计算:(2※3)※5= .三.解答题17.计算(1)9+(﹣7)+10+(﹣3)+(﹣9);(2)3﹣(﹣)﹣+(﹣).18.计算:(1)(﹣3)×;(2)(﹣1)÷(﹣2).19.下面是圆圆同学计算一道题的过程:2÷(﹣+)×(﹣3)=[2÷(﹣)+2÷]×(﹣3)=2×(﹣3)×(﹣3)+2×4×(﹣3)=18﹣24=6.圆圆同学这样算正确吗?如果正确请解释理由;如果不正确,请你写出正确的计算过程.20.计算:(1);(2).21.计算:(1)﹣32+(﹣)2×(﹣3)3÷(﹣1)25;(2)1×﹣(﹣)×2+(﹣)×.22.计算:[2+(﹣5)2]÷3×﹣|﹣4|+23.23.计算:.24.小李坚持跑步锻炼身体,他以30分钟为基准,将连续七天的跑步时间(单位:分钟)记录如下:10,﹣8,12,﹣6,11,14,﹣3(超过30分钟的部分记为“+”,不足30分钟的部分记为“﹣”).(1)小李跑步时间最长的一天比最短的一天多跑几分钟?(2)若小李跑步的平均速度为每分钟0.1千米,请你计算这七天他共跑了多少千米?答案一.选择题1.解:﹣(﹣)=﹣+,与其相加得0的是﹣+的相反数.﹣+的相反数为+﹣,故选:C.2.解:|﹣3|﹣(﹣2)=3+2=5.故选:C.3.解:(﹣5)+3=﹣2.故选:B.4.解:(﹣5)×3=﹣(5×3)=﹣15,故选:C.5.解:18÷(﹣3)=﹣(18÷3)=﹣6.故选:A.6.解:A.﹣(﹣3)2=﹣9,故此选项不符合题意;B.,故此选项符合题意;C.﹣32=﹣9,故此选项不符合题意;D.(﹣3)3=﹣27,故此选项不符合题意.故选:B.7.解:根据题意得:(﹣1)+(﹣)=﹣,(﹣1)﹣(﹣)=﹣1+=﹣,(﹣1)×(﹣)=,(﹣1)÷(﹣)=2.则这个符号是÷.故选:D.8.解:(﹣1)2020=1,故①错误;0﹣(﹣1)=0+1=1,故②正确;=,故③错误;÷2=×=,故④错误;故选:A.二.填空题9.解:2﹣(﹣12)=2+12=14.故14.10.解:原式=﹣+=+﹣=2﹣=﹣.故﹣.11.解:1﹣22=1﹣4=﹣3,故﹣3.12.解:原式=﹣3×(﹣)=,故.13.解:∵a<c<0<b,∴a,c为负数,b为正数,∴a×c>0,∴a×b×c>0.故答案为>.14.解:﹣(﹣3)2×+|2﹣4|=﹣9×+2=﹣3+2=﹣1.故﹣1.15.解:∵|a|=3,|b|=4,∴a=±3,b=±4,又∵a>b,∴a=3,b=﹣4或a=﹣3,b=﹣4,当a=3,b=﹣4时,a+b=3+(﹣4)=﹣1,当a=﹣3,b=﹣4时,a+b=(﹣3)+(﹣4)=﹣7,因此a+b的值为:﹣1或﹣7.故﹣1或﹣7.16.解:∵a※b=2b﹣3a,∴(2※3)※5=(2×3﹣3×2)※5=(6﹣6)※5=0※5=2×5﹣3×0=10﹣0=10,故10.三.解答题17.解:(1)原式=[9+(﹣9)]+[(﹣7)+(﹣3)]+10=0﹣10+10=0;(2)原式=[3+(﹣)]﹣[(﹣)+]=3﹣=2.18.解:(1)(﹣3)×=﹣×=﹣2;(2)(﹣1)÷(﹣2)=(﹣)÷(﹣)=.19.解:2÷(﹣+)×(﹣3)=×(﹣3)=2×(﹣12)×(﹣3)=72.20.解:(1)原式==16+4﹣21=﹣1;(2)原式=16÷(﹣8)﹣1+2=﹣2﹣1+2=﹣1.21.解:(1)﹣32+(﹣)2×(﹣3)3÷(﹣1)25=﹣9+×(﹣27)÷(﹣1)=﹣9+×27×1=﹣9+3=﹣6;(2)1×﹣(﹣)×2+(﹣)×=1×+×2﹣×=(1+2﹣)×=3×=×=.22.解:原式=[2+25]÷3×﹣4+8=27÷3×﹣4+8=9×﹣4+8=3﹣4+8=7.23.解:=9××﹣(1﹣8)﹣6=6+7﹣6=7.24.解:(1)14﹣(﹣8)=22(分钟),∴小李跑步时间最长的一天比最短的一天多跑22分钟.(2)30×7+(10﹣8+12﹣6+11+14﹣3)=240(分钟),240×0.1=24(千米)∴若小李跑步的平均速度为每分钟0.1千米,则这七天他共跑了24千米.。
2022-2023学年七年级数学上册考点必刷练精编讲义(人教版)基础第2章《整式的加减》2.1-2.2 整式及整式的加减知识点1:列代数式【典例分析01】(2022•宝山区二模)某商品原价为a元,如果按原价的七五折销售,那么售价是 0.75a 元.(用含字母a的代数式表示)解:根据题意知售价为0.75a元.故答案为:0.75a.【变式训练1-1】(2022•思明区二模)厦门中学生助手所售的某商品价格经历了两次上调,其中第二次增长率是第一次增长率的一半.若第一次上调前价格为a元,第一次增长率为x,则经历两次上调后的价格为( )A.B.C.D.解:∵第一次上调前价格为a元,第一次增长率为x,且第二次增长率是第一次增长率的一半,∴经历一次上调后的价格为a(1+x),经历两次上调后的价格为a(1+x)(1+x).故选:C.【变式训练1-2】.(2022•山西模拟)某商店经销一种“84消毒液”,每箱进价为a元,该商店将进价提高40%后作为零售价销售,则这时这种“84消毒液”的零售价为 1.4a 元.(用含a的式子表示)解:由题意可得,这种“84消毒液”的零售价为:a×(1+40%)=1.4a(元).故答案为:1.4a.【变式训练1-3】(2021秋•宝应县期末)甲超市在中秋节这天进行苹果优惠促销活动,苹果的标价为10元/kg,如果一次购买4kg以上的苹果,超过4kg的部分按标价6折售卖,x(单位:kg)表示购买苹果的质量.(1)中秋节这天,小明购买3kg苹果需付款 30 元;购买5kg苹果需付款 46 元;(2)中秋节这天,小明需购买苹果xkg,则小明需付款 10x或(6x+16) 元;(3)当天,隔壁的乙超市也在进行苹果优惠促销活动,同样的苹果的标价也为10元/kg,且全部按标价的8折售卖,小明如果要购买多少kg苹果时,随便在哪家购买都一样?解:(1)10×3=30(元),10×4+10×0.6×(5﹣4)=40+6×1=40+6=46(元),故答案为:30,46;(2)当x≤4时,小明需付款10x元,当x>4时,小明需付款10×4+10×0.6×(x﹣4)=40+6×(x﹣4)=40+6x﹣24=(6x+16)(元),故答案为:10x或(6x+16);(3)由题意列方程得,10×4+10×0.6×(x﹣4)=10×0.8x,解得x=8,答:小明如果要购买8kg苹果时,随便在哪家购买都一样.知识点2:代数式求值【典例分析02】(2022•松阳县二模)数学活动课上,小云和小王在讨论涂老师出示的一道代数式求值问题:题目:已知p+q+2r=1,p2+q2﹣8r2+6r﹣5=0,求代数式pq﹣qr﹣rp的值.通过你的运算,代数式pq﹣qr﹣rp的值为 ﹣2 .解:pq﹣qr﹣rp=pq﹣r(p+q),∵p+q+2r=1,∴p+q=1﹣2r,(p+q)2=(1﹣2r)2p2+2pq+q2=1﹣4r+4r2①∵p2+q2﹣8r2+6r﹣5=0,∴p2+q2=8r2﹣6r+5②把②代入①得,8r2﹣6r+5+2pq=1﹣4r+4r2,∴2pq=1﹣4r+4r2﹣8r2+6r﹣5=﹣4r2+2r﹣4,∴pq=﹣2r2+r﹣2,∴pq﹣qr﹣rp=pq﹣r(p+q)=﹣2r2+r﹣2﹣r(1﹣2r)=﹣2r2+r﹣2﹣r+2r2=﹣2.故答案为:﹣2.【变式训练2-1】(2021秋•连州市期末)若2m﹣n﹣4=0,则﹣2m+n﹣9值是( )A.﹣13B.﹣5C.5D.13解:∵2m﹣n﹣4=0,∴2m﹣n=4,∴﹣2m+n=﹣4,∴﹣2m+n﹣9=﹣4﹣9=﹣13,故选:A.【变式训练2-2】(2021秋•封丘县期末)如图所示的是一个计算程序,程序规定从左至右逐步计算,若输入a的值为1,则输出的结果b的值应为( )A.﹣5B.5C.7D.﹣3解:将a=1代入该计算程序得,[12﹣(﹣2)]×(﹣3)+4=(1+2)×(﹣3)+4=3×(﹣3)+4=﹣9+4=﹣5,∴b=﹣5,故选:A.【变式训练2-3】(2021秋•吉州区期末)当x=2时,整式px3+qx+1的值等于2021,那么当x=﹣2时,整式px3+qx﹣2= ﹣2022 .解:当x=2时,px3+qx+1=23×p+2×q+1=8p+2q+1=2021,可得8p+2q=2020,∴当x=﹣2时,px3+qx﹣2=(﹣2)3×p+(﹣2)×q﹣2==﹣8p﹣2q﹣2=﹣(8p+2q)﹣2=﹣2020﹣2=﹣2022,故答案为:﹣2022.【变式训练2-4】(2021秋•石城县期末)为改善居民居住条件,让人民群众生活更方便更美好,国家出台了改造提升城镇老旧小区政策.在我县“老城换新颜”小区改造中,某小区规划修建一个广场(平面图形如图所示):(1)用含m,n的代数式表示广场(阴影部分)的面积S;(2)若m=60米,n=50米,求出该广场的面积.解:(1)由题意得,S=2m•2n﹣(2n﹣n﹣0.5n)m=4mn﹣0.5mn=3.5mn;(2)∵m=60米,n=50米,∴S=3.5mn=3.5×60×50=10500.答:该广场的面积为10500平方米.知识点3:同类项【典例分析03】(2021秋•巫溪县期末)如果﹣5a m﹣1b3与6a4b2﹣3n是同类项,那么m和n的值分别为( )A.3和4B.5和C.5和D.4和解:∵﹣5a m﹣1b3与6a4b2﹣3n是同类项,∴m﹣1=4,2﹣3n=3,解得:m=5,n=.故选:B.【变式训练3-1】.(2021秋•韩城市期中)已知单项式﹣2x2m y7与单项式﹣5x6y n+8是同类项,求﹣m2﹣n2021的值.解:因为单项式﹣2x2m y7与单项式﹣5x6y n+8是同类项,所以2m=6,n+8=7,所以m=3,n=﹣1,所以﹣m2﹣n2021=﹣32﹣(﹣1)2021=﹣8.【变式训练3-2】(2022•玉山县二模)如果单项式3x m y与﹣5x3y n是同类项,求m+n的值.解:因为单项式3x m y与﹣5x3y n是同类项,所以m+n=3+1=4,即m+n的值是4.知识点4:合并同类项【典例分析04】(2021秋•华容县期末)下列各式中运算正确的是( )A.3a﹣a=2B.5x2y﹣3xy2=2xyC.2a+5b=7ab D.3ab﹣3ba=0解:A、原式=2a,计算错误,不符合题意;B、5x2y与3xy2不是同类项,不能合并,计算错误,不符合题意;C、2a与5b不是同类项,不能合并,计算错误,不符合题意;D、原式=(3﹣3)ab=0,计算正确,符合题意.故选:D.【变式训练4-1】(2021秋•昌吉市校级期末)下列计算中,正确的是( )A.2xy﹣2yx=0B.5a﹣3a=2C.﹣ab﹣ab=0D.3mn﹣3m=n解:A.2xy﹣2yx=0,计算正确,故本选项符合题意;B.5a﹣3a=2a,故本选项不符合题意;C.﹣ab﹣ab=﹣2ab,故本选项不符合题意;D.3mn与﹣3m不是同类项,所以不能合并,故本选项不合题意.故选:A.【变式训练4-2】(2022•公安县模拟)单项式x m+1y2﹣n与2y2x3的和仍是单项式,则m n= 1 .解:依题意得:m+1=3,2﹣n=2,m=2,n=0,∴m n=20=1.故答案为:1.【变式训练4-3】(2021秋•阳东区期末)若关于x,y的单项式x m﹣1y2n与单项式x2y n+1是同类项,则这两个单项式的和为 x2y2 .解:由题意得:m﹣1=2,2n=n+1,∴x2y2+x2y2=x2y2,故答案为:x2y2.【变式训练4-4】(2021秋•龙泉驿区校级期末)(1)如图,数轴上的点A,B,C分别表示有理数a,b,c.化简:|a|﹣|b+2|﹣|a+c|﹣|b+1|+|1﹣c|;(2)已知关于x、y的多项式(3y﹣ax2﹣3x﹣1)﹣(﹣y+bx﹣2x2)中不含x项和x2项,且﹣x+b=0,求代数式:﹣x﹣b的值.解:(1)∵a<﹣2<b<﹣1,0<c<1,∴b+2>0,a+c<0,b+1<0,1﹣c>0,∴|a|﹣|b+2|﹣|a+c|﹣|b+1|+|1﹣c|=﹣a﹣(b+2)﹣(﹣a﹣c)﹣(﹣b﹣1)+1﹣c=﹣a﹣b﹣2+a+c+b+1+1﹣c=0.(2)原式=3y﹣ax2﹣3x﹣1+y﹣bx+2x2=(2﹣a)x2﹣(b+3)x+4y﹣1,由题意得2﹣a=0,b+3=0,解得a=2,b=﹣3,∵x2﹣x﹣3=0,∴x1=2,x2=﹣1,当x=2时,原式=×23﹣3×22﹣2﹣(﹣3)=8﹣12﹣2+3=﹣3,当x=﹣1时,原式=×(﹣1)3﹣3×(﹣1)2﹣2﹣(﹣3)=﹣1﹣3﹣2+3=﹣3.∴﹣x﹣b的值为﹣3.知识点5:去括号与添括号【典例分析05】(2020秋•澄海区期末)在括号内填上恰当的项:4﹣x2+3xy﹣2y2=4﹣( x2﹣3xy+2y2 ).解:4﹣x2+3xy﹣2y2=4﹣(x2﹣3xy+2y2).故答案是:x2﹣3xy+2y2.【变式训练5-1】(2021秋•云梦县校级期末)下列去括号正确的是( )A.﹣(﹣x2)=﹣x2B.﹣x﹣(2x2﹣1)=﹣x﹣2x2+1C.﹣(2m﹣3n)=﹣2m﹣3n D.3(2﹣3x)=6﹣3x解:A、﹣(﹣x2)=x2,计算错误,不符合题意;B、﹣x﹣(2x2﹣1)=﹣x﹣2x2+1,计算正确,符合题意;C、﹣(2m﹣3n)=﹣2m+3n,计算错误,不符合题意;D、3(2﹣3x)=6﹣9x,计算错误,不符合题意.故选:B.【变式训练5-2】(2021秋•望城区期末)下列各题中去括号正确的是( )A.5﹣3(x+1)=5﹣3x﹣1B.2﹣4(x+)=2﹣4x+1C.2﹣4(x+1)=2﹣x﹣4D.2(x﹣2)﹣3(y﹣1)=2x﹣4﹣3y﹣3解:A.5﹣3(x+1)=5﹣3x﹣3,故A不符合题意.B.2﹣4(x+)=2﹣4x﹣1,故B不符合题意.C.2﹣4(x+1)=2﹣x﹣4,故C符合题意.D.2(x﹣2)﹣3(y﹣1)=2x﹣4﹣3y+3,故D不符合题意.故选:C.【变式训练5-3】(2021秋•渌口区期末)化简﹣3(m﹣n)的结果为 ﹣3m+3n .解:﹣3(m﹣n)=﹣3m+3n,故答案为:﹣3m+3n.【变式训练5-4】(2016秋•徐闻县期中)观察下列各式:①﹣a+b=﹣(a﹣b);②2﹣3x=﹣(3x﹣2);③5x+30=5(x+6);④﹣x﹣6=﹣(x+6).探索以上四个式子中括号的变化情况,思考它和去括号法则有什么不同?利用你探索出来的规律,解答下面的题目:已知a2+b2=5,1﹣b=﹣1,求﹣1+a2+b+b2的值.解:∵a2+b2=5,1﹣b=﹣1,∴﹣1+a2+b+b2=﹣(1﹣b)+(a2+b2)=﹣(﹣1)+5=6.知识点6:整式【典例分析06】(2021秋•靖西市期中)下列式子:x2+2,+4,,,﹣5x,0,整式的个数是 4 个.解:在x2+2,+4,,,﹣5x,0中,整式有x2+2,,﹣5x,0,共4个.故答案为:4.【变式训练6-1】(2021秋•长沙县期末)下列式子:x2+2,+4,,,﹣5x,0中,整式的个数有( )A.6B.5C.4D.3解:x2+2,,,,﹣5x,0中,整式有:x2+2,,﹣5x,0共4个.故选:C.【变式训练6-2】(2021秋•襄都区校级期末)下列代数式:(1)mn,(2)m,(3),(4),(5)2m+1,(6),(7),(8)x2+2x+,(9)y3﹣5y+中,整式有( )A.3个B.4个C.6个D.7个解:根据整式的概念可知,整式有:(1)mn;(2)m;(3);(5)2m+1;(6);(8)x2+2x+.共6个.故选:C.【变式训练6-3】(2021秋•鹿邑县月考)下列式子0,,﹣3+中,其中整式有 3 个.解:0,,﹣x是整式,共有3个,故答案为:3.【变式训练6-4】(2019秋•三台县期末)把几个数或整式用大括号括起来,中间用逗号分开,如{﹣3,6,12},{x,xy2,﹣2x+1},我们称之为集合,其中大括号内的数或整式称为集合的元素.定义如果一个集合满足:只要其中有一个元素x使得﹣2x+1也是这个集合的元素,这样的集合称为关联集合,元素﹣2x+1称为条件元素.例如:集合{﹣1,1,0}中元素1使得﹣2×1+1=﹣1,﹣1也恰好是这个集合的元素,所以集合{﹣1,1,0}是关联集合,元素﹣1称为条件元素.又如集合满足﹣2×是关联集合,元素称为条件元素.(1)试说明:集合是关联集合.(2)若集合{xy﹣y2,A}是关联集合,其中A是条件元素,试求A.解:(1)∵且是这个集合的元素∴集合是关联集合;(2)∵集合{xy﹣y2,A}是关联集合,A是条件元素∴A=﹣2(xy﹣y2)+1,或A=﹣2A+1∴A=﹣2xy+2y2+1或.知识点7:单项式【典例分析07】(2021秋•泾阳县期中)已知单项式﹣xy a与﹣2x2y2的次数相同,求a的值.解:根据题意得:1+a=2+2,∴a=3.答:a的值为3.【变式训练7-1】(2021秋•碑林区校级期末)单项式﹣的系数为m,次数为n,则8mn的值为 ﹣9 .解:单项式﹣的系数为m=﹣,次数为n=3,则8mn=8×(﹣)×3=﹣9.故答案为:﹣9.【变式训练7-2】(2021秋•潍坊期末)请你写出一个系数为3,次数为4,只含字母a、b的单项式: 3a2b2(答案不唯一) .解:一个系数为3,次数为4,只含字母a、b的单项式:3a2b2,故答案为:3a2b2(答案不唯一).【变式训练7-3】(2012秋•吉州区期末)已知(a﹣3)x2y|a|+(b+2)是关于x,y的五次单项式,求a2﹣3ab+b2的值.解:∵(a﹣3)x2y|a|+(b+2)是关于x,y的五次单项式,∴,解得:,则a2﹣3ab+b2=9﹣18+4=﹣5.知识点8:多项式【典例分析08】(2021秋•江都区期末)若x|m|﹣1+(3+m)x﹣5是关于x的二次二项式,那么m的值为 ﹣3 .解:由题意得:|m|﹣1=2且3+m=0,解得:m=﹣3,故答案为:﹣3.【变式训练8-1】(2021秋•金沙县期末)下列说法不正确的是( )A.a+2b是多项式B.﹣6是单项式C.单项式﹣3x2y3的次数是5D.﹣πx2的次数是3解:A、a+2b是多项式,正确,与要求不符;B、﹣6是单项式,正确,与要求不符;C、单项式﹣3x2y3的次数是5,正确,与要求不符;D、﹣πx2的次数是2,故D错误,与要求相符.故选:D.【变式训练8-2】(2021秋•雁峰区校级期末)有下列四个说法:①多项式x2﹣3x﹣6的项是x2,﹣3x和6;②304.35(精确到个位)取近似值是304;③若|2m|=﹣2m,则m≤0;④若b是大于﹣1的负数,则b3>b.其中正确说法的个数是( )A.1个B.2个C.3个D.4个解:①多项式x2﹣3x﹣6的项是x2,﹣3x和﹣6,故本选项错误,不符合题意;②304.35(精确到个位)取近似值是304,故本选项正确,符合题意;③若|2m|=﹣2m,则m≤0,故本选项正确,符合题意;④若b是大于﹣1的负数,则b3>b,故本选项正确,不符合题意;故选:C.【变式训练8-3】(2021秋•渭城区期末)已知下面5个式子:①x2﹣x+1,②m2n+mn﹣1,③2,④5﹣x2,⑤﹣x2.(1)上面5个式子中有 3 个多项式,次数最高的多项式为 ② (填序号);(2)化简:①+④.解:(1)上面5个式子中有3个多项式,分别是:①②④,次数最高的多项式为②;故答案为:3,②;(2)①+④得:x2﹣x+1+5﹣x2=﹣x+6.【变式训练8-4】(2020秋•咸丰县期末)已知点A在数轴上对应的数为a,点B在数轴上对应的数为b,O 为原点.关于x,y的多项式﹣3xy b+2x2y+x3y2+2a是6次多项式,且常数项为﹣6.(1)点A到B的距离为 8 (直接写出结果);(2)如图1,点P是数轴上一点,点P到A的距离是P到B的距离的3倍(即PA=3PB),求点P在数轴上对应的数;(3)如图2,点M,N分别从点O,B同时出发,分别以v1,v2的速度沿数轴负方向运动(M在O,A之间,N在O,B之间),运动时间为t,点Q为O,N之间一点,且点Q是线段AN的中点.若M,N运动过程中Q 到M的距离(即QM)总为一个固定的值,求的值.解:(1)∵关于x,y的多项式﹣3xy b+2x2y+x3y2+2a是6次多项式,且常数项为﹣6,∴1+b=6,2a=﹣6,∴a=﹣3,b=5,∵点A 在数轴上对应的数为a ,点B 在数轴上对应的数为b ,∴点A 到B 的距离|﹣3﹣5|=8,故答案为:8.(2)设P 点在数轴上对应的数为x .①当P 点在A 、B 两点之间时:x ﹣(﹣3)=3(5﹣x ),②当点P 在B 点的右侧时:x ﹣(﹣3)=3(x ﹣5),∴x =9,∴P 点在数轴上对应的数为3或9.(3)根据题意得:AN =8﹣v 2t ,AQ =,AM =3﹣v 1t ,∴QM =AQ ﹣AM ,QM =,QM =,QM =,∵在M ,N 运动过程中Q 到M 的距离为一个固定值,∴QM 的值与t 的值无关,∴,∴.知识点9:整式的加减【典例分析09】(2021秋•南关区校级期末)化简:(1)﹣x 2﹣2x 3﹣3x 2+4x 3;(2)(3x 2﹣3)﹣2(x 2﹣3x ﹣1).解:(1)﹣x 2﹣2x 3﹣3x 2+4x 3=(﹣x 2﹣3x 2)+(﹣2x 3+4x 3)=﹣4x 2+2x 3;(2)(3x2﹣3)﹣2(x2﹣3x﹣1)=3x2﹣3﹣x2+6x+2=2x2+6x﹣1.【变式训练9-1】(2021秋•金水区校级期末)下列说法中,正确的是( )A.π不是单项式B.﹣的系数是﹣2C.﹣x2y是3次单项式D.2x2+3xy﹣1是四次三项式解:A、π是单项式,故此选项不符合题意;B、﹣的系数是﹣,故此选项不符合题意;C、﹣x2y是3次单项式,故此选项符合题意;D、2x2+3xy﹣1是二次三项式,故此选项不符合题意;故选:C.【变式训练9-2】(2021秋•云梦县校级期末)减去﹣3m等于m2+3m+2的多项式是 m2+2 .解:由题意得:m2+3m+2+(﹣3m)=m2+2.故答案为:m2+2.【变式训练9-3】(2021秋•潍坊期末)有三堆棋子,数目相等,每堆至少5枚.从第一堆中取出5枚放入第二堆,从第三堆中取出2枚放入第二堆,再从第二堆中取出与第一堆剩余棋子数目相同的棋子数放入第一堆,这时第二堆的棋子数目是 12 枚.解:设原来每堆棋子有x枚,由题意可得:x+5+2﹣(x﹣5)=x+5+2﹣x+5=12(枚),即最后第二堆的棋子数目是12枚,故答案为:12.【变式训练9-4】(2021秋•霸州市期末)计算下列各式:(1)5﹣(+4.7)﹣(﹣2)+(﹣5.3);(2)6÷(﹣3)﹣(﹣)×(﹣4)﹣22;(3)(3a2b﹣ab2)﹣(ab2+3a2b).解:(1)原式=5﹣4.7+2﹣5.3=(5+2)+(﹣4.7﹣5.3)=7﹣10=﹣3;(2)原式=﹣2﹣2﹣4=﹣8;(3)原式=3a2b﹣ab2﹣ab2﹣3a2b=﹣2ab2.知识点10:整式的加减—化简求值【典例分析10】(2021秋•井研县期末)先化简再求值:3(a2﹣2ab)﹣[3a2﹣2b+2(ab+b)],其中a、b 满足(a+)2+|b﹣3|=0.解:∵(a+)2+|b﹣3|=0,∴a+=0,b﹣3=0,∴a=﹣,b=3,3(a2﹣2ab)﹣[3a2﹣2b+2(ab+b)]=3a2﹣6ab)﹣3a2+2b﹣2(ab+b)=3a2﹣6ab﹣3a2+2b﹣2ab﹣2b=﹣8ab,当a=﹣,b=3时,原式=﹣8×(﹣)×3=12.【变式训练10-1】(2021秋•单县期末)设A=3x2﹣3x﹣1,B=x2﹣3x﹣2,若x取任意有理数,则A﹣B的值( )A.大于0B.等于0C.小于0D.无法确定解:∵A=3x2﹣3x﹣1,B=x2﹣3x﹣2,∴A﹣B=3x2﹣3x﹣1﹣(x2﹣3x﹣2)=3x2﹣3x﹣1﹣x2+3x+2=2x2+1,∵x2≥0,∴2x2+1>0,若x取任意有理数,则A﹣B的值是大于0.故选:A.【变式训练10-2】(2021秋•惠民县期末)若|y﹣|+(x+1)2=0,则代数式﹣2(3x﹣y)﹣[5x﹣(3x﹣4y)]= 63 .解:∵|y﹣|+(x+1)2=0,∴y﹣=0,x+1=0,∴y=,x=﹣8,∴﹣2(3x﹣y)﹣[5x﹣(3x﹣4y)]=﹣6x+2y﹣5x+(3x﹣4y)=﹣6x+2y﹣5x+3x﹣4y=﹣8x﹣2y=﹣8×(﹣8)﹣2×=64﹣1=63,故答案为:63.【变式训练10-3】(2021秋•宝应县期末)若2y﹣x=16,则化简3(x﹣2y)﹣23(x﹣2y)﹣4(x﹣2y)﹣13(x﹣2y)并代入后的结果是 592 .解:∵2y﹣x=16,∴x﹣2y=﹣16,∴3(x﹣2y)﹣23(x﹣2y)﹣4(x﹣2y)﹣13(x﹣2y)=(3﹣23﹣4﹣13)(x﹣2y)=﹣37(x﹣2y)=﹣37×(﹣16)=592,故答案为:592.【变式训练10-4】(2021秋•井研县期末)已知A=2x2+xy+3y﹣1,B=x2﹣xy.(1)当x=﹣1,y=3时,求A﹣2B的值;(2)若3A﹣6B的值与y的值无关,求x的值.解:(1)∵A=2x2+xy+3y﹣1,B=x2﹣xy,∴A﹣2B=(2x2+xy+3y﹣1)﹣2(x2﹣xy)=2x2+xy+3y﹣1﹣2x2+2xy=3xy+3y﹣1,当x=﹣1,y=3时,原式=3×(﹣1)×3+3×3﹣1=﹣9+9﹣1=﹣1;(2)∵A=2x2+xy+3y﹣1,B=x2﹣xy,∴3A﹣6B=3(2x2+xy+3y﹣1)﹣6(x2﹣xy)=6x2+3xy+9y﹣3﹣6x2+6xy=9xy+9y﹣3=(9x+9)y﹣3,∵3A﹣6B的值与y的值无关,∴9x+9=0,∴x=﹣1。
人教版七年级数学上册计算题一、有理数的加减运算1. 计算:公式解析:同号两数相加,取相同的符号,并把绝对值相加。
公式,公式,所以公式。
2. 计算:公式解析:异号两数相加,取绝对值较大的符号,并用较大的绝对值减去较小的绝对值。
公式,公式,公式,所以公式。
3. 计算:公式解析:一个数同0相加,仍得这个数,所以公式。
4. 计算:公式解析:异号两数相加,公式,公式,公式,所以公式。
二、有理数的乘除运算1. 计算:公式解析:两数相乘,同号得正,异号得负,并把绝对值相乘。
公式。
2. 计算:公式解析:异号相乘得负,公式。
3. 计算:公式解析:两数相除,异号得负,并把绝对值相除。
公式。
4. 计算:公式解析:同号相除得正,公式。
三、有理数的混合运算1. 计算:公式解析:先算乘除,后算加减。
对于除法公式。
再算乘法公式。
最后算减法公式。
2. 计算:公式解析:先算指数运算公式。
再算括号内的加法公式。
最后算乘法公式。
四、整式的加减运算1. 化简:公式解析:合并同类项,同类项是指所含字母相同,并且相同字母的指数也相同的项。
对于公式的同类项:公式。
对于公式的同类项:公式。
所以化简结果为公式。
2. 计算:公式解析:先去括号,括号前是“公式”号,把括号和它前面的“公式”号去掉后,原括号里各项的符号都要改变。
去括号得公式。
再合并同类项,公式,公式,公式。
所以结果为公式。
2022-2023学年七年级数学上册考点必刷练精编讲义(人教版)提高第2章《整式的加减》2.1-2.2 整式及整式的加减知识点1:列代数式【典例分析01】(2021秋•舒兰市期末)苹果进价是每千克x元,要得到10%的利润,则该苹果售价应是每千克 1.1x 元(用含x的代数式表示)解:由题意可得,该苹果售价应是每千克:x(1+10%)=1.1x元,故答案为:1.1x.【变式训练1-1】(2021秋•仁怀市期末)某楼盘在今年国庆节期间,为了增加销售业绩,提高销售量,该楼盘在原单价为a元/平方米的基础上降价10%,则降价后的单价为( )元/平方米.A.(1+10%)a B.(1﹣10%)a C.1+10%a D.10%a解:由题意得,降价后的单价为(1﹣10%)a,故选:B.【变式训练1-2】(2021秋•成华区期末)某超市出售一商品,在原标价上有如下四种调价方案,其中调价后售价最低的是( )A.先提价25%,再打八折B.先提价50%,再打六折C.先提价30%,再打七折D.先打九折,再打九折解:设商品原标价为a元,A.先提价25%,再打八折后的售价为:(1+25%)×0.8a=a(元);B.先提价50%,再打六折后的售价为:(1+50%)×0.6a=0.9a(元);C.先提价30%,再打七折后的售价为:(1+30%)×0.7a=0.91a(元);D.先打九折,再打九折的售价为:0.90×0.90a=0.81a(元);∵0.81a<0.9a<0.91a<a,∴D选项的调价方案调价后售价最低,故选:D.【变式训练1-3】(2021秋•船山区校级期末)如图,已知长方形ABCD中,AD=20cm,DC=12cm,点F是DC 的中点,点E从A点出发在AD上以每秒2cm的速度向D点运动,运动时间设为t秒.(假定0<t<10)(1)当t=5秒时,求阴影部分(即三角形BEF)的面积;(2)用含t的式子表示阴影部分的面积;并求出当三角形EDF的面积等于6时,阴影部分的面积是多少?(3)过点E作EG∥AB交BF于点G,过点F作FH∥BC交BE于点H,请直接写出在E点运动过程中,EG 和FH的数量关系.解:(1)长方形ABCD中,AD=20(cm),DC=12(cm),点F是DC的中点,∴DF=CF=6(cm),当t=5秒时,AE=10(cm),DE=20﹣10=10(cm),∴S阴影=S矩形ABCD﹣S△ABE﹣S△DEF﹣S△BCF=20×12﹣×12×10−×10×6−×20×6=90(cm2).(2)由题意得:AE=2t,DE=20﹣2t,∵S阴影=S矩形ABCD﹣S△ABE﹣S△DEF﹣S△BCF=20×12﹣×12×2t−×(20×6)−×6×(20−2t)=120﹣6t,∴阴影部分的面积为:(120−6t)(cm)2.∵S△DEF==6(cm)2,∴t=9(cm),∴S阴影=120﹣6t=66(cm2).(3)∵长方形ABCD,∴AD⊥CD、AB∥CD、AD∥BC,∵EG∥AB、FH∥BC,∴EG⊥HF、AD⊥EG、CD⊥HF,∴DE、AE分别等于△EGF,△EGB的EG边上的高;DF、CF分别等于△EHF、△BHF的FH边上的高,=EG•DE+EG•AE=EG•(DE+AE)=EG•AD,∴S△BEF同理得:S△BEF=HF•DC,∴GE•AD=HF•DC,即:20GE=12HF,∴==.知识点2:代数式求值【典例分析02】(2022•九龙坡区模拟)按如图所示的运算程序,能使输出y值为3的是( )A.x=1B.x=2C.x=3D.x=4解:当x=1时,1是奇数,y==6;当x=2时,2是偶数,y=+1=2;当x=3时,3是奇数,y==2;当x=4时,4是偶数,y=+1=3;∴按如图所示的运算程序,能使输出y值为3的是x=4.故选:D.【变式训练2-1】(2022春•包河区校级期中)若x2=4,y3﹣8=0,则x+y的值为( )A.0B.4C.士4D.0或4解:∵x2=4,y3﹣8=0,∴x=±2,y=2,∴x+y=0或4.故选:D.【变式训练2-2】(2022春•新罗区校级月考)已知3x﹣6y=﹣1,那么代数式﹣x+2y+1的值是 1 .解:∵3x﹣6y=﹣1,∴x﹣2y=﹣.∴﹣x+2y+1=﹣(x﹣2y)+1=﹣(﹣)+1=1.故答案为:1.【变式训练2-3】(2022•鹿城区校级模拟)(1)已知非零实数a,b满足ab=a﹣b,试求的值.(2)已知实数a,b,c满足a﹣7b+8c=4,8a+4b﹣c=7,试求a2﹣b2+c2的值.解:(1)∵ab=a﹣b,∴====ab+2﹣ab=2;(2)由题意得:,②×8+①得:65a+25b=60,则有:a=,把a=代入①得:﹣7b+8c=4,则有:c=,∴a2﹣b2+c2=()2﹣b2+()2===1+b2﹣b2=1.【变式训练2-4】(2022春•宜黄县月考)如图,一块长方形铁片,从中挖去直径分别为xcm,ycm的四个半圆.(1)用含x、y的式子表示剩下的面积.(2)当x=6,y=2时,剩下铁片的面积是多少平方厘米?(结果保留π)解:(1)剩下的面积为:(x+y)•x﹣π﹣π=(x2+xy﹣x2﹣)cm2;(2)当x=6,y=2时,剩下铁片的面积为:62+6×2﹣×62﹣=36+12﹣9π﹣π=(48﹣10π)cm2.答:当x=6,y=2时,剩下铁片的面积是(48﹣10π)平方厘米.知识点3:同类项【典例分析03】(2021秋•沙坪坝区期末)已知单项式2a3与﹣3a n b2是同类项,则代数式2m2﹣6m+2022的值是 2020 .解:根据题意得:m2﹣3m+n=2,n=3,∴m2﹣3m=﹣1,∴2m2﹣6m+2022=2(m2﹣3m)+2022=﹣2+2022=2020,故答案为:2020.【变式训练3-1】(2021秋•西青区期末)下列说法错误的是( )A.xy﹣7+x是二次三项式B.﹣x+2不是单项式C.﹣a2b系数是﹣1D.﹣32与3a2是同类项解:A.多项式xy﹣7+x是二次三项式,故A不符合题意;B.﹣x+2,是多项式,故B不符合题意;C.单项式﹣a2b的系数是﹣1,故C不符合题意;D.单项式﹣32与3a2不是同类项,故D符合题意;故选:D.【变式训练3-2】(2020秋•饶平县校级期末)已知单项式﹣m2x﹣1n9和m5n3y是同类项,求代数式x﹣5y 的值.解:∵单项式﹣m2x﹣1n9和m5n3y是同类项,∴2x﹣1=5,3y=9,∴x=3,y=3,∴x﹣5y=×3﹣5×3=﹣13.5.【变式训练3-3】(2018秋•惠东县校级期中)如果两个关于x、y的单项式2mx a y3与﹣4nx3a﹣6y3是同类项(其中xy≠0).(1)求a的值;(2)如果它们的和为零,求(m﹣2n﹣1)2017的值.解:(1)由题意,得3a﹣6=a,解得a=3;(2)由题意,得2m﹣4n=0,解得m=2n,(m﹣2n﹣1)2017=(﹣1)2017=﹣1.知识点4:合并同类项【典例分析04】(2022•沙坪坝区校级三模)下列各式中运算正确的是( )A.3m﹣n=2B.a2b﹣ab2=0C.3xy﹣5yx=﹣2xy D.3x+3y=6xy解:A、3m与﹣n不能合并,故A不符合题意;B、a2b与﹣ab2不能合并,故B符合题意;C、3xy﹣5yx=﹣2xy,故C符合题意;D、3x与3y不能合并,故D不符合题意;故选:C.【变式训练4-1】(2021秋•邹平市校级期末)下列计算正确的是( )A.2c+3c=5c2B.8y2﹣2y2=6C.5x6+3x6=8x12D.﹣4ab+3ab=﹣ab解:A、2c+3c=5c,故A不符合题意;B、8y2﹣2y2=6y2,故B不符合题意;C、5x6+3x6=8x6,故C不符合题意;D、﹣4ab+3ab=﹣ab,故D符合题意;故选:D.【变式训练4-2】(2021秋•句容市期末)如果单项式x a+b y3与5x2y b的和仍是单项式,则a﹣b的值为 ﹣4 .解:∵单项式y3与5x2y b的和仍是单项式,∴y3与5x2y b是同类项,∴a+b=2,3=b,解得:a=﹣1,b=3,∴原式=﹣1﹣3=﹣4,故答案为:﹣4.【变式训练4-3】(2021秋•靖江市期中)若单项式﹣7x m+2y与﹣3x3y n的和仍是单项式,则mn= 1 .解:∵﹣7x m+2y与﹣3x3y n的和仍是单项式,∴7x m+2y与﹣3x3y n是同类项.∴m+2=3,n=1.解得:m=1.∴mn=1×1=1.故答案为:1.【变式训练4-4】(2018秋•和平区校级月考)请回答下列问题:(1)若多项式mx2+3xy﹣2y2﹣x2+nxy﹣2y+6的值与x的取值无关,求(m+n)3的值.(2)若关于x、y的多项式6mx2+4nxy+2x+2xy﹣x2+y+4不含二次项,m﹣n的值.(3)若2x|k|+1y2+(k﹣1)x2y+1是关于x、y的四次三项式,求k值.解:(1)原式=(m﹣1)x2+(3+n)xy﹣2y2﹣2y+6.∵原式的值与x的值无关,∴m﹣1=0,3+n=0,∴m=1,n=﹣3,∴(m+n)3=(1﹣3)3=﹣8,(2)原式=(6m﹣1)x2+(4n+2)xy+2x+y+4,∵多项式不含二次项,∴6m﹣1=0,4n+2=0.∴.∴.(3)由题意得:|k|+1+2=4,∴k=±1.又∵k﹣1≠0,∴k≠1.∴k=﹣1.知识点5:去括号和添括号【典例分析05】(2018秋•夹江县期末)在括号内填上恰当的项:ax﹣bx﹣ay+by=(ax﹣bx)﹣( ay﹣by ).解:ax﹣bx﹣ay+by=(ax﹣bx)﹣(ay﹣by).故答案是:ay﹣by.【变式训练5-1】(2021秋•金沙县期末)下列去括号中正确的是( )A.x+(3y+2)=x+3y﹣2B.y2+(﹣2y﹣1)=y2﹣2y﹣1C.a2﹣(3a2﹣2a+1)=a2﹣3a2﹣2a+1D.m2﹣(2m2﹣4m﹣1)=m2﹣2m2+4m﹣1解:A、x+(3y+2)=x+3y+2,故本选项不符合题意;B、y2+(﹣2y﹣1)=y2﹣2y﹣1,故本选项符合题意;C、a2﹣(3a2﹣2a+1)=a2﹣3a2+2a﹣1,故本选项不符合题意;D、m2﹣(2m2﹣4m﹣1)=m2﹣2m2+4m+1,故本选项不符合题意;故选:B.【变式训练5-2】(2018秋•陵城区期中)在计算:A﹣(5x2﹣3x﹣6)时,小明同学将括号前面的“﹣”号抄成了“+”号,得到的运算结果是﹣2x2+3x﹣4,则多项式A是 ﹣7x2+6x+2 .解:根据题意得:A=(﹣2x2+3x﹣4)﹣(5x2﹣3x﹣6)=﹣2x2+3x﹣4﹣5x2+3x+6=﹣7x2+6x+2,故答案为:﹣7x2+6x+2.【变式训练5-3】(2014秋•铁西区期中)计算:3b﹣2c﹣[﹣4a﹣(c﹣3b)]+c.解:3b﹣2c﹣[﹣4a﹣(c﹣3b)]+c=3b﹣2c﹣(﹣4a﹣c+3b)+c=3b﹣2c+4a+c﹣3b+c=4a.知识点6:单项式【典例分析06】(2021秋•庄河市期末)下列说法正确的是( )A.πa2次数为3B.次数为2C.ab系数为1D.系数为﹣6解:A、πa2次数为2,原说法错误,故此选项不符合题意;B、﹣ab2次数为3,原说法错误,故此选项不符合题意;C、ab系数为1,原说法正确,故此选项符合题意;D、﹣系数为﹣,原说法错误,故此选项不符合题意.故选:C.【变式训练6-1】(2021秋•滨江区期末)单项式的系数为 ,次数为 3 .解:单项式的系数为;次数为3;故答案为,3.【变式训练6-2】(2016秋•荔城区校级期中)若3x m y n是含有字母x和y的五次单项式,求m、n可能的值.解:因为3x m y n是含有字母x和y的五次单项式所以m+n=5所以m=1,n=4或m=2,n=3或m=3,n=2或m=4,n=1【变式训练6-3】(2014秋•香洲区校级期中)若(m+n)x2y n+1是关于x,y的五次单项式且系数为6,试求m,n的值.解:∵(m+n)x2y n+1是关于x、y的五次单项式,且系数为6,∴m+n=6,2+n+1=5.解得:m=4,n=2.知识点7:多项式【典例分析07】(2021秋•常宁市期末)下列说法错误的是( )A.2x2﹣3xy﹣1是二次三项式B.﹣x+1不是单项式C.2ab2是二次单项式D.﹣xy2的系数是﹣1解:A.2x2﹣3xy﹣1是二次三项式,故本选项不符合题意;B.﹣x+1是多项式,不是单项式,故本选项不符合题意;C.2ab2是三次单项式,故本选项符合题意;D.﹣xy2的系数是﹣1,故本选项不符合题意;故选:C.【变式训练7-1】.(2021秋•大余县期末)下列说法正确的是( )A.的系数是B.x3y+x2﹣1是三次三项式C.x2﹣2x﹣1的常数项是1D.是多项式解:A.根据单项式系数的定义,得的系数为,那么A不符合题意.B.根据多项式的次数以及项数的定义,得x3y+x2﹣1的次数为4,项数为3,即多项式x3y+x2﹣1为四次三项式,那么B不符合题意.C.x2﹣2x﹣1的常数项是﹣1,那么C不符合题意.D.根据多项式的定义,含、﹣这两项,是多项式.故选:D.【变式训练7-2】(2021秋•建华区校级期中)已知多项式(m+4)x|m|y2+xy﹣4x+1六次四项式,单项式5x2n y6﹣m与多项式的次数相同,(m,n是常数),则m n= 16 .解:∵多项式(m+4)x|m|y2+xy﹣4x+1六次四项式,单项式5x2n y6﹣m与多项式的次数相同,∴|m|+2=6且m+4≠0,2n+6﹣m=6,解得m=4,n=2,则m n=42=16.故答案为:16.【变式训练7-3】(2021秋•惠城区期末)观察数轴,充分利用数形结合的思想.若点A,B在数轴上分别表示数a,b,则A,B两点的距离可表示为AB=|a﹣b|.根据以上信息回答下列问题:已知多项式2x3y2z﹣3x2y2﹣4x+1的次数是b,且2a与b互为相反数,在数轴上,点O是数轴原点,点A表示数a,点B表示数b.设点M在数轴上对应的数为m.(1)由题可知:A,B两点之间的距离是 9 .(2)若满足AM+BM=12,求m.(3)若动点M从点A出发第一次向左运动1个单位长度,在此新位置第二次运动,向右运动2个单位长度,在此位置第三次运动,向左运动3个单位长度…按照此规律不断地左右运动,当运动了1009次时,求出M所对应的数m.解:(1)由多项式2x3y2z﹣3x2y2﹣4x+1的次数是6,可知b=6,又2a与b互为相反数,∴2a+b=0,故a=﹣3,∴A,B两点之间的距离是6﹣(﹣3)=9,故答案为:9;(2)①当M在A左侧时,∵AM+MB=12,∴﹣3﹣m+6﹣m=12,解得:m=﹣4.5;②M在A和B之间时,∵AM+MB=AB=9≠12,∴点M不存在;③点M在B点右侧时,∵AM+MB=12,∴m+3+m﹣6=12,解得:m=7.5,综上,m的值是﹣4.5或7.5;(3)依题意得:﹣3﹣1+2﹣3+4﹣5+6﹣7+……+1008﹣1009=﹣3+(﹣1+2)+(﹣3+4)+••+(﹣1007+1008)﹣1009=﹣3+504﹣1009=﹣508,∴点M对应的有理数m为﹣508.故答案为:﹣508.知识点8:整式【典例分析08】(2021春•南岗区校级月考)下列式子x3﹣yz,+3,abc+6,0,,中,整式有( )A.2个B.3个C.4个D.5个解:根据整式的定义,可知整式有:x3﹣yz,abc+6,0,,共有4个.故选:C.【变式训练8-1】(2021•锦江区校级开学)下列代数式:﹣,,﹣π,﹣5x2y3,,,﹣x,其中整式有 5 个.解:下列代数式:﹣,,﹣π,﹣5x2y3,,,﹣x,属于整式的有:.,是分式,不是整式.故答案为:5.【变式训练8-2】下列代数式中,哪些是整式?①x2+y2;②﹣x;③;④6xy+1;⑤;⑥0;⑦.解:①x2+y2,是整式;②﹣x,是整式;③,是整式;④6xy+1,是整式;⑤,不是整式;⑥0,是整式;⑦,不是整式.知识点9:整式的加减【典例分析09】(2022•长沙模拟)已知多项式A=﹣3x2+5x﹣4,B=﹣x2﹣2x,则A﹣3B的结果为( )A.﹣6x2﹣x﹣4B.11x﹣4C.﹣x﹣4D.﹣6x2﹣5解:∵A=﹣3x2+5x﹣4,B=﹣x2﹣2x,∴A﹣3B=(﹣3x2+5x﹣4)﹣3(﹣x2﹣2x)=﹣3x2+5x﹣4+3x2+6x=11x﹣4.故选:B.【变式训练9-1】(2022•九龙坡区模拟)已知多项式A=x2+2y+m和B=y2﹣2x+n(m,n为常数),以下结论中正确的是( )①当x=2且m+n=1时,无论y取何值,都有A+B≥0;②当m=n=0时,A×B所得的结果中不含一次项;③当x=y时,一定有A≥B;④若m+n=2且A+B=0,则x=y;⑤若m=n,A﹣B=﹣1且x,y为整数,则|x+y|=1.A.①②④B.①②⑤C.①④⑤D.③④⑤解:①当x=2且m+n=1时,A=x2+2y+m=2y+4+m,B=y2﹣2x+n=y2﹣4+n,∴A+B=y2+2y+m+n=y2+2y+1=(y+1)2≥0,故①正确;②当m=n=0时,A=x2+2y+m=x2+2y,B=y2﹣2x+n=y2﹣2x,A×B=(x2+2y)(y2﹣2x)=x2y2﹣2x3+2y3﹣4xy,∴所得的结果中不含一次项,故②正确;③当x=y时,A=x2+2y+m=A=x2+2x+m,B=y2﹣2x+n=x2﹣2x+n,A﹣B=x2+2x+m﹣(x2﹣2x+n)=x2+2x+m﹣x2+2x﹣n=4x+m﹣n,不确定4x+m﹣n的正负,故③错误;④若m+n=2且A+B=0,∴A+B=x2+2y+m+y2﹣2x+n=x2+y2﹣2x+2y+2=(x﹣1)2+(y+1)2=0,∴,解得,∴x≠y,故④错误;⑤∵m=n,∴A﹣B=x2+2y+m﹣y2+2x﹣n=x2+2y﹣y2+2x=(x+y)(x﹣y+2)=﹣1,若|x+y|=1正确,则|x﹣y+2|=1,即x﹣y+2=±1,当x﹣y+2=1时,代入(x+y)(x﹣y+2)=﹣1,得x+y=﹣1,此时|x+y|=1,正确;当x﹣y+2=﹣1时,代入(x+y)(x﹣y+2)=﹣1,得x+y=1,此时|x+y|=1,正确.故⑤正确.故选:B.【变式训练9-2】(2021秋•石狮市期末)一棵桃树结了m个桃子,有三只猴子先后来摘桃.第一只猴子摘走,再从树上摘一个吃掉;第二只猴子摘走剩下的,再从树上摘一个吃掉;第三只猴子再摘走剩下的,再从树上摘一个吃掉,则树上最后剩下的桃子数为 个.(用含m的代数式表示)解:根据题意得:m﹣m﹣1﹣(m﹣m﹣1)﹣1﹣{m﹣[m﹣m﹣1﹣(m﹣m﹣1)﹣1)]}﹣1=(个),则树上最后剩下的桃子数为个.故答案为:.【变式训练9-3】(2022•兴隆县一模)某企业有A,B两条加工相同原材料的生产线,在一天内,A生产线共加工a吨原材料,加工时间为(4a+1)小时;在一天内,B生产线共加工b吨原材料,加工时间为(2b+3)小时.(1)当a=b=1时,两条生产线的加工时间分别是多少小时?(2)某一天,该企业把5吨原材料分配到A、B两条生产线,两条生产线都在一天内完成了加工,且加工时间相同,则分配到两条生产线的吨数是多少?解:(1)当a=b=1时,A生产线的加工时间为:4×1+1=5(小时),B生产线的加工时间为:2×1+3=5(小时),答:A生产线的加工时间为5小时,B生产线的加工时间为5小时;(2)A生产线每小时加工原材料为:(吨),B生产线每小时加工原材料为:(吨),令分配到A生产线的吨数为x吨,依题意得:,整理得:x=,则分配到B生产线的吨数为:5﹣=.答:分配到A生产线的吨数为:吨,分配到B生产线的吨数为:吨.知识点10:整式的加减——化简求值【典例分析10】(2021秋•重庆月考)若m2﹣2m+2=0,则2(m2﹣m)+2(2021﹣m)的值为( )A.4038B.4040C.4042D.4044解:∵m2﹣2m+2=0,∴m2﹣2m=﹣2,则原式=2m2﹣2m+4042﹣2m=2(m2﹣2m)+4042=﹣4+4042=4038.故选:A.【变式训练10-1】(2021秋•威县期中)已知A=3x2﹣x+2y﹣4xy,B=2x2﹣3x﹣y+xy.(1)化简6A﹣9B= 21x+21y﹣33xy .(2)若x+y=,xy=2,则6A﹣9B的值为 ﹣57 .解:(1)∵A=3x2﹣x+2y﹣4xy,B=2x2﹣3x﹣y+xy,∴6A﹣9B=6(3x2﹣x+2y﹣4xy)﹣9(2x2﹣3x﹣y+xy)=18x2﹣6x+12y﹣24xy﹣18x2+27x+3y﹣9xy=21x+21y﹣33xy,故答案为:21x+21y﹣33xy;(2)当x+y=,xy=2时,6A﹣9B=21x+21y﹣33xy=21(x+y)﹣33xy=21×()﹣33×2=9﹣66=﹣57.故答案为:﹣57.【变式训练10-2】(2021秋•巫溪县期末)已知代数式A=2m2+3my+2y﹣1,B=m2﹣my.(1)若(m﹣1)2+|y+2|=0,求3A﹣2(A+B)的值;(2)若3A﹣2(A+B)的值与y的取值无关,求m的值.解:(1)∵(m﹣1)2+|y+2|=0,∴m﹣1=0,y+2=0,∴m=1,y=﹣2,∵A=2m2+3my+2y﹣1,B=m2﹣my,∴3A﹣2(A+B)=3(2m2+3my+2y﹣1)﹣2(2m2+3my+2y﹣1+m2﹣my)=6m2+9my+6y﹣3﹣4m2﹣6my﹣4y+2﹣2m2+2my=5my+2y﹣1,当m=1,y=﹣2时,原式=5×1×(﹣2)+2×(﹣2)﹣1=﹣15;(2)∵3A﹣2(A+B)=5my+2y﹣1=(5m+2)y﹣1,又∵此式的值与y的取值无关,∴5m+2=0,∴m=﹣.【变式训练10-3】(2021秋•平舆县期末)已知A=x2﹣ax﹣1,B=2x2﹣ax﹣1,且多项式A﹣B的值与字母x取值无关,求a的值.解:∵A=x2﹣ax﹣1,B=2x2﹣ax﹣1,∴A﹣B=(x2﹣ax﹣1)﹣(2x2﹣ax﹣1)=x2﹣ax﹣1﹣x2+ax+=﹣ax﹣,∵多项式A﹣B的值与字母x取值无关,∴﹣a=0,∴a=0。
七年级上册人教版数学题
1. 有理数的加法。
题目:计算( 3)+5。
解析:有理数加法法则为:异号两数相加,取绝对值较大的符号,并用较大的绝对值减去较小的绝对值。
| 3| = 3,|5| = 5,5的绝对值大于 3的绝对值,所以结果取正号,然后用5的绝对值减去 3的绝对值,即( 3)+5 = 5 3=2。
2. 整式的加减。
题目:化简3a + 2b 5a b。
解析:整式加减的实质是合并同类项。
同类项是指所含字母相同,并且相同字母的指数也相同的项。
在3a + 2b 5a b中,3a和-5a是同类项,2b和-b是同类项。
合并同类项时,系数相加减,字母和字母的指数不变。
所以3a-5a=(3 5)a=-2a,2b b=(2 1)b = b,最终结果为-2a + b。
3. 一元一次方程。
题目:解方程2x+3 = 7。
解析:首先要进行移项,把常数项移到等号右边,得到2x=7 3,即2x = 4。
然后系数化为1,两边同时除以2,x=(4)/(2)=2。
4. 几何图形初步。
题目:已知线段AB = 8cm,点C在线段AB上,AC = 3cm,求BC的长。
解析:因为点C在线段AB上,所以BC = AB-AC。
已知AB = 8cm,AC = 3cm,则BC = 8 3=5cm。
数学七年级上册计算题
一、有理数的运算
1. 计算:公式
解析:
去括号法则,括号前是“-”号,把括号和它前面的“”号去掉后,原括号里各项的符号都要改变。
所以公式。
则原式变为公式。
按照从左到右的顺序计算,公式,然后公式。
2. 计算:公式
解析:
根据乘除法的运算顺序,从左到右依次计算。
先计算公式。
再计算公式,除以一个数等于乘以它的倒数,所以公式。
二、整式的加减
1. 化简:公式
解析:
合并同类项。
同类项是指所含字母相同,并且相同字母的指数也相同的项。
在公式中,公式和公式是同类项,公式和公式是同类项。
合并同类项得公式。
2. 先化简,再求值:公式,其中公式
解析:
先化简式子:
去括号得公式。
合并同类项公式。
当公式时,代入化简后的式子:
把公式代入公式得公式。
三、一元一次方程
1. 解方程:公式
解析:
移项,把含有公式的项移到等号左边,常数项移到等号右边,移项要变号。
得到公式。
合并同类项得公式。
2. 解方程:公式
解析:
首先去分母,方程两边同时乘以分母的最小公倍数公式,得到公式。
化简得公式。
去括号得公式。
移项得公式。
合并同类项得公式,解得公式。
《七年级上册数学》期末考试课程名称 七年级上册数学 考试时间 120分钟(1)652311- (5)()6-2×⎪⎭⎫ ⎝⎛-2131-23(2)浙江省陆域面积为101 800平方千米,用科学记数法表示为-----------------------------------------------平方千米。
(3)据统计,某地区小灵通、短信用户的规模已经达到11 910 000户,按要求分别取这个数的近似数,并用科学记数法表示: <1>精确到万位; <2>精确到百万位 <3>精确到千万位(4)去年某地高新技术产品进出口总额为5 287.8亿美元,比上年增长30%,如果今年仍按此比例增长,那么今年该地高新技术进出口总额可达到多少亿美元(结果保留4个有效数字).(6)某考察队于上午8时从营地乘汽车出发,汽车的平均速度为50千米/时,汽车先向东行驶40千米,工作30分后向西行驶2.5时,工作1时,然后一直向东行驶,问下午1时该考察队在营地的东面或西面多少千米处?(7)把下列各数填到相应的括号内:1,31,0.5,+7,0,-6.4,-9,0.3,5%,-26,136 正数:( ) 负数:( ) 整数:( ) 分数:( )(8)在括号内填上运算的依据。
(-25)+(+37)+(-15)+(+13)=(-25)+(-15)+(+37)+(+13) ( ) =[(-25)+(-15)]+[(+37)+(+13)] ( ) =(-40)+50 =10(9) (+6)+(-3)+8 (10) )31()21(32-+-+ (15)(-2)3-2×32(11)有位同学进行了一分钟时间转健身圈测试,以能转32次为标准,超过的次数记为正数,不足的次数记为负数,记录如下: +2,-1,+3,0,-3,-3,+4,+2请用简便方法求这8位同学转健身圈的总次数。
(12)下列铁链中数位置的变形计算中,正确的是( )。
新人教版七年级数学上册计算题精编版MQS system office room 【MQS16H-TTMS2A-MQSS8Q8-MQSH16898】七年级数学上册计算题(428道题)(1)()22--= (2)3112⎛⎫⎪⎝⎭-=(3)()91- = (4)()42-- =(5)()20031-= (6)()2332-+-=(7)()33131-⨯--= (8)()2233-÷- =(9))2()3(32-⨯-= (10)22)21(3-÷-=(11)()()3322222+-+-- (12)235(4)0.25(5)(4)8⎛⎫-⨯--⨯-⨯- ⎪⎝⎭(13)()34255414-÷-⎪⎭⎫ ⎝⎛-÷ (14)()⎪⎭⎫ ⎝⎛-÷----721322246(15)()()()33220132-⨯+-÷--- (16) []24)3(2611--⨯-- (17)])3(2[)]215.01(1[2--⨯⨯-- (18) (19)()()()33220132-⨯+-÷--- (20)22)2(3---;(21)]2)33()4[()10(222⨯+--+-; (22)])2(2[31)5.01()1(24--⨯⨯---;(23)94)211(42415.0322⨯-----+-; (24)20022003)2()2(-+-;(25))2()3(]2)4[(3)2(223-÷--+-⨯--; (26)200420094)25.0(⨯-. (27)()0252423132.⨯--÷-⎛⎝ ⎫⎭⎪+⎡⎣⎢⎢⎤⎦⎥⎥ (28)()()----⨯-221410222332222()(3)(3)33÷--+-(29)()()()-⨯÷-+-⎛⎝ ⎫⎭⎪⨯-÷-3120313312232325.. (30)()()()-⎛⎝ ⎫⎭⎪⨯-⨯-⨯-212052832. (31) (32)(56)(79)---(33)(3)(9)(8)(5)-⨯---⨯- (34)3515()26÷-+(35)5231591736342--+- (36)()()22431)4(2-+-⨯---(37)411)8()54()4()125.0(25⨯-⨯-⨯-⨯-⨯(38)如果0)2(12=-++b a ,求20112010()-3ab a b a a ++-()的值(39)已知|1|a +与|4|b -互为相反数,求b a 的值。
(40)2234.0)2.1()211(922÷---⨯ (41)12111110|11101211|-+-(42)5]36)65121197(45[÷⨯+-- (43))41()35(12575)125(72-⋅-+⨯--⨯ (44))32()87()12787431(-+-÷-- (45)4131211-+-(46)()1-⎪⎭⎫⎝⎛-÷2131 (47)22128(2)2⎛⎫-⨯-+÷- ⎪⎝⎭(48)1564358-÷⨯ (49))4955.5(1416.34955.61416.3-⨯+⨯(50)100()()222---÷3)2(32-+⎪⎭⎫⎝⎛-÷ (51)113(5)77(7)12()3322-⨯+⨯--÷-(52)2012201313(2)(0.5)(6)714-⨯-+-⨯ (53)322012111()()(1)(2)(1)2216⎡⎤--÷--⨯-÷-⎢⎥⎣⎦ (54)222121(3)242433⎛⎫⎛⎫-÷⨯-+-⨯- ⎪ ⎪⎝⎭⎝⎭(55))12()4332125(-⨯-+(56)(20)(3)(5)(7)-++---+ (57)3712()()14263-+----(58)1( 6.5)(2)()(5)3-⨯-÷-÷-(59)若7a =,3b =,求a + b 的值. (60)已知│a +1│与│b -2│互为相反数,求a -b 的值.(61) (-12)÷4×(-6)÷2; ; (62) (62)235(4)0.25(5)(4)8⎛⎫-⨯--⨯-⨯- ⎪⎝⎭(63)111311123124244⎛⎫⎛⎫⎛⎫⎛⎫--+----- ⎪ ⎪ ⎪ ⎪⎝⎭⎝⎭⎝⎭⎝⎭;(64) ; (64)222121(3)242433⎛⎫⎛⎫-÷⨯-+-⨯- ⎪ ⎪⎝⎭⎝⎭206137+-+-; (67)532)2(1---+-+; (68)(-5)×(-7)-5×(-6)(69)()⎪⎭⎫⎝⎛----+⎪⎭⎫ ⎝⎛-⋅-21221232.(72))12()4332125(-⨯-+(73)111311123124244⎛⎫⎛⎫⎛⎫⎛⎫--+----- ⎪ ⎪ ⎪ ⎪⎝⎭⎝⎭⎝⎭⎝⎭;(75)222121(3)242433⎛⎫⎛⎫-÷⨯-+-⨯- ⎪ ⎪⎝⎭⎝⎭;(76)(-5)×(-8)×0×(-10)×(-15); (77)(-3)×(-4)×(-5)+(-5)×(-7) (78)(-)×(-1)×(-100)-0.•01×(1000). (79)214×(-134)×(-23)×(-87);(80)-12 + 13-14-15)×(-20);(81)(-313)×(-)×(-214)×3313;(82)(79- 56 + 34- 718)×(-36).(83)-56×(12-225-)(84)(+12)×|-23|×214×(-513);(85)(-118)×3(-23)×(-113)(86) )8(12)11(9-⨯-+⨯-(87)(-213)×(-37)= (88)0×(-)=(89)(-1)×a =(90)(-)×(+213)= (91)(-)×(-3645)×0×(-25)=(92))25()7()4(-⨯-⨯-(93) )34(8)53(-⨯⨯-(94)(-37)××(-213)×(-8);97)53)8()92()4()52(8⨯-+-⨯---⨯(98)(-)××(-427)×4; (99)(-4)×(-)×; (100)(-29)×(-18)+(-511)×(-3)×215;(101)(-)×2611+(-)×(-2611)+×(-7511).(102)[(-2)×(-4)+(-5)]×[-3-(-2)×(-3)].(103))533()6.0(34521321----+- (104))31()21()54()32(21+--+---+ (105)1(2)235+-+-- (106)27()1333-+---- (107)(-23)+7+(-152)+65 (108)|52+(-31)|(109)(-52)+|―31|(112)38+(-22)+(+62)+(-78) (113)(-8)+(-10)+2+(-1)(114)(-32)+0+(+41)+(-61)+(-21) (115)(-8)+47+18+(-27)(116)(-5)+21+(-95)+29 (117)(-)++(-)+(-)+(-) (118) 6+(-7)+(9)+2(119) 72+65+(-105)+(-28)(120)(-23)+|-63|+|-37|+(-77) (121)19+(-195)+47(122)(+18)+(-32)+(-16)+(+26) (122)(-321)-541(123)(-)+(-)+(-)+(-) (124)(-8)+(-321)+2+(-21)+12(125)553+(-532)+452+(-31) (126)()+(-343)++(127)(--(- (128)(-26)―(-12)―12―18(129)―1―(-21)―(+23) (130)(-20)-(+5)-(-5)-(-12)(131)(-23)―(-59)―(- (132)|-32|―(-12)―72―(-5)(133)(-41)―(-85)―81(134)(+103)―(-74)―(-52)―710(135)(-516)―3―(-)―7 (136)(+71)―(-72)―73(137)(+)―(-)―(-)― (138)(-32)―(-143)―(-132)―(+(139)(-332)―(-2)43―(-132)―(- (140) -843-597+461-392(141) -443+61+(-32)―25 (142) +(-41)-(-)+21(143)(+)-(-4)+(-)-(+4) (144)(-)-(-341)+-521(145)(-9)×32 (146)(-132)×(-) (147)(-2)×31×(-)(148)31×(-5)+31×(-13) (149)(-4)×(-10)××(-3)(150)(-83)×34×(-) (151)(-)×(-74)×4×(-7)(152)(-73)×(-54)×(-127) (153)(-8)×4×(-21)×(-)(154)4×(-96)×(-)×481 (155)(74-181+143)×56(156)(65―43―97)×36 (157)(-36)×(94+65-127)(158)(-43)×(8-34-) (159)(-66)×〔12221-(-31)+(-115)〕(160)25×43-(-25)×21+25×41 (161)(187+43-65+97)×72(162)31×(2143-72)×(-58)×(-165) (163)18÷(-3)(164)(-24)÷6(165)(-57)÷(-3) (166)(-53)÷52(167)(-42)÷(-6)(168)(+215)÷(-73) (169)(-139)÷9(170)÷(-81)(171)-36÷(-131)÷(-32) (172)(-1)÷(-4)÷74(173)3÷(-76)×(-97) (174)0÷[(-341)×(-7)] (175)-3÷(31-41)(176)(-2476)÷(-6) (177) 2÷(5-18)×181(178)131÷(-3)×(-31)(179) -87×(-143)÷(-83) (180)(43-87)÷(-65) (181)(29-83+43)÷(-43)(182) - ×(61-)×73÷21 (183) -172÷(-165)×183×(-7)(184)56×(-31-21)÷45 (185)75÷(-252)-75×125-35÷4(186)×112+×(-72)-÷73+×119 (187)2÷(-73)×74÷(-571)(188)(-1275420361-+-)×(-15×4) (189)()⨯⨯-73187(-)(190)[1521-(141÷152+321]÷(-181) (191)51×(-5)÷(-51)×5(192) -(31-211+143-72)÷(-421) (193) -13×32-×72+31×(-13)-75×(194) 8-(-25)÷(-5) (195)(-13)×(-134)×131×(-671)(196)(-487)-(-521)+(-441)-381 (197)(-16-50+352)÷(-2)(198)(-)-(-341)+-521 (199)178-+43212+532119-(200)(-6)×(-4)+(-32)÷(-8)-3 (201)-72-(-21)+|-121|(202)(-9)×(-4)+ (-60)÷12 (203) [(-149)-175+218]÷(-421)(204)-|-3|÷10-(-15)×31 (205)-153×(327-165)÷221(206)(231-321+11817)÷(-161)×(-7) (207)-43×(8-231-)(208)-2×23 ( 209)-22-()31- (210)43-34(211)31--2×()31- (212)()23-÷()24- (213)2-×()22-(214)232-+()34- (215) ()32-×()42-×()52- (216)2-×23-()232⨯-(217)()22-2-+()32-+32 (218)22--3)3(-×()31--()31-(219)()[]221--+()221- (220)0-()23-÷3×()32-(221)22-×()221-÷()38.0- (222)-23×()231--()32-÷()221-(223)()243-×(-32+1) ×0 (224)6+22×()51- (225)-10+8÷()22--4×3 (226)-51-()()[]55.24.0-⨯-(227)()251--(1-)×31 (228)()32-×()232-×()323- (229)4×()23-+6 (230)()1321-×83×()122-×()731-(231) -27+2×()23-+(-6)÷()231- (232)()42-÷(-8)-()321-×(-22)(233)()()[]222345----×(11587÷)×()47- (234)()22--2[()221--3×43]÷51(235)()26-÷9÷()296÷- (236)36×()23121-(237)-{()⎥⎦⎤⎢⎣⎡-÷⎪⎭⎫ ⎝⎛-⨯+--)2(2114.0333} (238)-41+(1-)×31×[2×()23-](239)-4×()[]3671÷-+()[]()33235-÷-- (240)-33-()[]1283--÷+()23-×()32-÷25.01(241)()-(+)+()-(); (242)⎪⎭⎫ ⎝⎛-+-⨯⎪⎭⎫ ⎝⎛-3132843(243)-10+8÷(-2)2-3×(-4)-15; (244)-14-()×13×[2-(-3)2].(245)5244361832411÷⎥⎦⎤⎢⎣⎡⨯⎪⎭⎫ ⎝⎛-+- (246)36727199⨯-(247)x x x 10415-+ (248)222p p p ---(249))3()7(5n n n n a a a a -+---- (250)x y yx xy y x 222223-+-(251)222252214.041ab b a ab b a +-- (252)]}68()(6[2{3)-+++----b a c b c a c a(255)(x -2)-2(4x -1)=3(1-x).(256)1524213-+=-x x (257)22)5(54-=--+x x x ; (258) 46333-=+--x x x(259)⎪⎩⎪⎨⎧=+=-57502y x x y (260) 359236x y x y -=⎧⎨-+=-⎩ (261)()()()()31445135x y y x -=-⎧⎪⎨-=+⎪⎩(262)3262317x y x y -=⎧⎨+=⎩ (263) 1323334m n m n ⎧+=⎪⎪⎨⎪-=⎪⎩ (264)83206570u v u v ++=⎧⎨++=⎩(265)x x 4923+≥- (266))1(5)32(2+<+x x (267)0)7(319≤+-x(268)31222+≥+x x (269)223125+<-+x x (270)5223-<+x x(271)234->-x (272))1(281)2(3--≥-+y y (273)14321<--<-x(274)2(1)41413x x x x +-<⎧⎪+⎨>-⎪⎩ (275)95)31(27≤-≤-x (276)532(1)314(2)2x xx -≥⎧⎪⎨-<⎪⎩(277)144mn mn -; (278)2237(43)2x x x x ⎡⎤----⎣⎦; (279)(2)()xy y y yx ---+ ;(280))522(2)624(22-----a a a a 其中 1-=a .(280))3123()21(22122b a b a a ----- 其中 32,2=-=b a . (281)已知 1232+-=a a A ,2352+-=a a B ,求B A 32-.(282) )22(--a a ; (283))32(3)5(y x y x --+-;(284))(2)(2b a b a a +-++; (285))32(2[)3(1yz x x xy +-+--(286)22222323xy xy y x y x -++-; (287))32(3)23(4)(5b a b a b a -+--+;(288))377()5(322222a b ab b ab a a ---+--(289)2),45()54(3223-=--++-x x x x x 其中(290)43,32),12121()3232(==+----y x xy x y xy 其中 (291)求单式327y x 、322y x -、323y x -、322y x 的和。