【推荐】企业财务风险预警的七个指标
- 格式:doc
- 大小:67.00 KB
- 文档页数:2
企业财务危机预警指标解析企业在市场经济中面临着各种风险和挑战,其中之一就是财务危机。
财务危机指企业面临资金紧缺、债务违约、经营困难等风险,有可能导致企业倒闭或破产。
为了及时发现和应对财务危机,企业需要借助财务危机预警指标来做出风险评估和决策。
本文将对几个常用的财务危机预警指标进行解析和说明。
1. 资本充足率资本充足率是银行业常用的财务指标,也可以用于企业财务危机的预警。
资本充足率是指企业的净资产与风险加权资产之比。
净资产是企业减去负债后的剩余价值,风险加权资产则是根据不同的资产风险水平进行计算的权重值。
如果一个企业的资本充足率低于一定的安全线,就意味着企业缺乏足够的资本来承担风险,可能面临财务危机的风险。
2.经营现金流量比率经营现金流量比率是一个反映企业盈利质量的指标。
它是指企业的经营活动产生的现金流量净额与净利润之比。
一般来说,经营现金流量比率越高,说明企业的现金流量稳定,盈利质量越好。
相反,经营现金流量比率低于一定的安全线,可能意味着企业经营活动的现金流量不足,缺乏偿还债务和运营的能力,进而陷入财务危机。
3.偿债能力指标偿债能力指标主要包括流动比率、速动比率和利息保障倍数等。
流动比率是指企业流动资产与流动负债的比率,反映企业偿付短期债务的能力。
速动比率是在流动比率的基础上去除了存货的指标,更能反映企业应对突发状况的能力。
利息保障倍数是指企业税前利润与利息支出之比,反映企业偿还利息的能力。
如果企业的偿债能力指标远低于行业平均水平或安全线,就可能面临财务危机的风险。
4.营业利润率营业利润率是指企业的经营性利润与营业收入之比。
它能够反映企业的盈利能力和经营效率。
如果一个企业的营业利润率长期低于同行业平均水平,并且持续下降,就可能意味着企业的盈利能力不足,面临财务困境。
以上四个指标只是企业财务危机预警中的一部分,企业在进行预警时应综合考虑多个指标,并结合具体行业和经营情况进行分析。
财务危机预警指标的分析不仅是为了防范危机风险,也是为了提供决策依据,及时调整经营策略,并采取相应的措施,以保持企业的稳定和可持续发展。
会计工作中的财务危机预警指标在现代商业社会,企业经营团队面临着各种各样的挑战和风险。
其中,财务危机是企业面临的最大威胁之一。
财务危机不仅对企业的生存和发展构成威胁,还可能对整个经济系统产生连锁反应。
因此,了解和掌握财务危机的预警指标变得至关重要。
本文将重点探讨会计工作中的财务危机预警指标,帮助企业及时发现潜在的财务风险,采取相应措施进行调整和改进。
1.负债比率负债比率是会计工作中最常用的财务危机预警指标之一。
负债比率反映了企业的债务水平,即企业所承担的债务与资产总额的比率。
一般来说,负债比率越高,企业就越容易面临财务危机。
当负债比率超过行业平均水平时,企业应当警惕可能出现的财务困境,并及时采取措施降低债务水平。
2.流动比率流动比率是用于衡量企业偿付能力的指标。
它反映了企业短期偿付能力是否足够,即企业当前资产与当前负债之间的比率。
如果流动比率小于1,表示企业的流动性不足,可能无法按时偿还债务,从而导致财务危机。
因此,在进行会计工作时,及时计算和监控企业的流动比率是预防财务危机的重要一环。
3.现金流量比率现金流量比率是衡量企业现金流入和流出的比例。
它反映了企业经营活动的健康状况。
当企业的现金流出大于现金流入时,就可能出现财务危机。
因此,会计工作中应当密切关注现金流量比率,及时发现并解决资金流出过大的问题,以防止财务困境的发生。
4.应收账款周转率应收账款周转率是衡量企业应收账款回收速度的指标。
它反映了企业的市场信誉和客户支付能力。
当应收账款周转率过低时,企业可能面临现金流问题和财务危机。
因此,会计工作中应当监控和分析应收账款周转率,及时采取措施加速应收款项的回收。
5.净利润率净利润率是衡量企业盈利能力的指标。
它反映了企业在销售产品或提供服务后所获得的净利润占总收入的比例。
当净利润率持续下降时,企业可能面临财务危机。
因此,会计工作中应当密切关注净利润率的变化,并寻找原因并采取相应措施以保持健康的财务状况。
企业财务风险预警的几个指标企业在生产经营过程中通常会碰到各种各样的财务风险。
由于财务风险的存在使得企业很难实现最初的财务的收益,有的甚至可能威胁到企业正常的经营和生产。
企业的财务风险贯穿于企业生产经营的方方面面。
企业在筹措资金、投资、日常的交易、利润的分配中都可能产生风险。
例如,由于宏观经济环境的变化、市场供求关系的不确定都可能导致企业筹资、投资带来不确定的因素;又如汇率的波动,也可能导致企业外汇收入的贬值,造成企业收入的不确定性。
当前在一些企业当中财务风险一直没有得到管理层的重视。
企业片面的追求赢利性强的产品,忽视市场需求。
在销售的时候还一味地追求扩大市场,造成购货方拖欠货款现象时有发生。
企业资产负债表率一直居高不下,这些都可能是企业潜在的财务风险。
企业控制好财务风险对于企业的发展有着积极的作用。
降低财务风险有利于企业创造一个相对安全稳定的经营环境。
那么企业如何在事先预测到这些潜在的风险?以下的几个财务指标可以在一定程度上帮助企业资金管理者建立长期的预警系统。
1、资产获利能力获利是企业经营最终目标,也是企业生存与发展的前提,获利能力由以下两个指标来衡量。
总资产报酬率=息税前利润/资产平均总额成本费用利润率=营业利润/成本费用总额第一个公式表示每一元资本的获利水平,反映企业运用资产的获利水平。
第二个公式反映每耗费一元所得利润水平越高,企业的获利能力越强2、偿债能力衡量偿债能力的指标有有流动比率和资产负债率。
如果流动比率过高,会使流动资金丧失再投资机会,一般生产性企业最佳为2左右,资产负债率一般为40~60%,在投资报酬率大于借款利率时,借款越多,利越多,同时财务风险越大。
3、经济效率高低又直接体现企业经营管理水平,其中:反映资产运营指标有应收帐款周转率以及产销平衡率,产销平衡率=产品销售产值/工业总产值4、企业发展潜力衡量企业发展潜力的指标有有销售增长率和资本保值增殖率。
这里采用经改进的功效系数法对企业进行综合评价,对选定的每个评价指标规定几个数值,一个是满意值,一个是不允许值,设计并计算各类指标单项功效系数,运用特尔菲法等确定各个指标权数,用加权算术平均或者加权几何平均得到平均数即为综合功效系数,用此方法可以定量化企业财务状况。
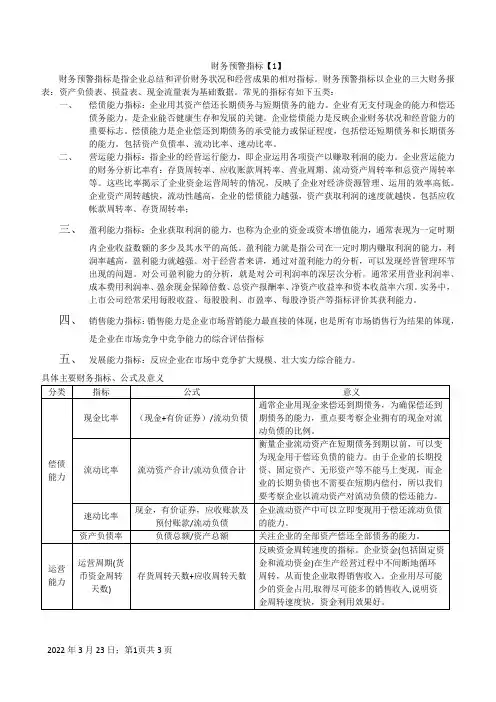
财务预警指标【1】财务预警指标是指企业总结和评价财务状况和经营成果的相对指标。
财务预警指标以企业的三大财务报表:资产负债表、损益表、现金流量表为基础数据。
常见的指标有如下五类:一、偿债能力指标:企业用其资产偿还长期债务与短期债务的能力。
企业有无支付现金的能力和偿还债务能力,是企业能否健康生存和发展的关键。
企业偿债能力是反映企业财务状况和经营能力的重要标志。
偿债能力是企业偿还到期债务的承受能力或保证程度,包括偿还短期债务和长期债务的能力。
包括资产负债率、流动比率、速动比率。
二、营运能力指标:指企业的经营运行能力,即企业运用各项资产以赚取利润的能力。
企业营运能力的财务分析比率有:存货周转率、应收账款周转率、营业周期、流动资产周转率和总资产周转率等。
这些比率揭示了企业资金运营周转的情况,反映了企业对经济资源管理、运用的效率高低。
企业资产周转越快,流动性越高,企业的偿债能力越强,资产获取利润的速度就越快。
包括应收帐款周转率、存货周转率;三、盈利能力指标:企业获取利润的能力,也称为企业的资金或资本增值能力,通常表现为一定时期内企业收益数额的多少及其水平的高低。
盈利能力就是指公司在一定时期内赚取利润的能力,利润率越高,盈利能力就越强。
对于经营者来讲,通过对盈利能力的分析,可以发现经营管理环节出现的问题。
对公司盈利能力的分析,就是对公司利润率的深层次分析。
通常采用营业利润率、成本费用利润率、盈余现金保障倍数、总资产报酬率、净资产收益率和资本收益率六项。
实务中,上市公司经常采用每股收益、每股股利、市盈率、每股净资产等指标评价其获利能力。
四、销售能力指标:销售能力是企业市场营销能力最直接的体现,也是所有市场销售行为结果的体现,是企业在市场竞争中竞争能力的综合评估指标五、发展能力指标:反应企业在市场中竞争扩大规模、壮大实力综合能力。
财务风险预警指标在现代企业经营中,财务风险是一个非常重要的问题。
财务风险可能导致企业的破产甚至倒闭,因此,企业管理者需要时刻注意财务风险的预警和控制。
一个好的财务风险预警系统需要建立在科学、严谨的指标基础上。
本文将讨论财务风险预警指标,以期能够帮助企业建立一个有效的预警系统。
一、资产负债率资产负债率是一个非常重要的财务预警指标。
资产负债率计算公式为:资产负债率=负债总额/资产总额。
一般来说,资产负债率高于50%就需要引起企业管理者的注意了。
如果资产负债率过高,表明企业负债过多,可能面临财务风险。
二、流动比率流动比率是一个反映企业流动性的指标。
流动比率=流动资产/流动负债。
一般来说,流动比率低于1.2就需要引起企业管理者的注意了。
如果流动比率过低,表明企业流动资金较少,难以应对短期财务风险。
三、速动比率速动比率是一个反映企业流动资产质量的指标。
速动比率=(流动资产-存货-预付账款)/流动负债。
一般来说,速动比率低于1就需要引起企业管理者的注意了。
如果速动比率过低,表明企业资金主要用于存货和预付账款等流动性较差的资产上,难以应对短期财务风险。
四、净利润率净利润率是一个反映企业盈利能力的指标。
净利润率=净利润/营业收入。
一般来说,净利润率低于5%就需要引起企业管理者的注意了。
如果净利润率过低,表明企业盈利能力较差,难以应对长期财务风险。
五、现金流量比率现金流量比率是一个反映企业偿债能力的指标。
现金流量比率=经营活动现金流量净额/短期债务。
一般来说,现金流量比率低于0.3就需要引起企业管理者的注意了。
如果现金流量比率过低,表明企业偿债能力较差,难以应对短期债务风险。
六、利息保障倍数利息保障倍数是一个反映企业偿付利息能力的指标。
利息保障倍数=(净利润+利息费用+折旧费用)/利息费用。
一般来说,利息保障倍数低于2就需要引起企业管理者的注意了。
如果利息保障倍数过低,表明企业偿付利息的能力不足,可能面临长期财务风险。
企业财务危机预警分析一、引言企业财务危机是指企业面临严重的财务困境,可能导致企业破产或经营困难的情况。
为了及时发现和应对企业财务危机,预警分析成为了企业管理的重要工具。
本文将针对企业财务危机预警分析进行详细讨论,包括预警指标、预警模型和预警系统的建立。
二、预警指标1. 资产负债比率:资产负债比率是衡量企业财务风险的重要指标,计算公式为总负债/总资产。
当资产负债比率超过一定阈值时,表明企业存在较高的财务风险。
2. 流动比率:流动比率是衡量企业偿债能力的指标,计算公式为流动资产/流动负债。
当流动比率低于一定阈值时,表明企业可能无法及时偿还短期债务。
3. 营业利润率:营业利润率是衡量企业盈利能力的指标,计算公式为营业利润/营业收入。
当营业利润率持续下降或负值时,表明企业盈利能力受到严重影响。
4. 现金流量比率:现金流量比率是衡量企业现金流动性的指标,计算公式为经营活动产生的现金流量净额/流动负债。
当现金流量比率低于一定阈值时,表明企业可能无法及时偿还债务。
5. 应收账款周转率:应收账款周转率是衡量企业应收账款回收能力的指标,计算公式为营业收入/平均应收账款。
当应收账款周转率持续下降或低于行业平均水平时,表明企业可能存在大量坏账风险。
三、预警模型为了更准确地预测企业财务危机,可以建立预警模型。
常用的预警模型包括Logistic回归模型、决策树模型和神经网络模型等。
1. Logistic回归模型:Logistic回归模型是一种常用的分类模型,通过对历史数据进行回归分析,得到一个预测模型。
该模型可以将各种财务指标作为自变量,将企业是否出现财务危机作为因变量,通过计算概率来预测企业是否会面临财务危机。
2. 决策树模型:决策树模型是一种基于树状结构的分类模型,通过对历史数据进行分析,构建一个决策树,根据财务指标的取值来预测企业是否会出现财务危机。
决策树模型具有可解释性强的特点,能够清晰地展示各个财务指标对预测结果的影响。
企业财务危机预警分析一、背景介绍企业财务危机是指企业在经营过程中浮现严重的财务困境,可能导致企业破产或者经营难点。
为了及时发现和应对企业财务危机,进行财务预警分析是非常重要的。
二、财务危机预警指标1. 资产负债率:资产负债率是衡量企业财务风险的重要指标,其计算公式为:资产负债率=负债总额/资产总额。
当资产负债率高于行业平均水平时,可能意味着企业负债过大,财务风险增加。
2. 流动比率:流动比率是衡量企业短期偿债能力的指标,其计算公式为:流动比率=流动资产/流动负债。
当流动比率低于1时,可能意味着企业短期偿债能力不足,面临支付能力风险。
3. 速动比率:速动比率是衡量企业短期偿债能力的更严格指标,其计算公式为:速动比率=(流动资产-存货)/流动负债。
当速动比率低于1时,可能意味着企业短期偿债能力不足,无法迅速偿还债务。
4. 应收账款周转率:应收账款周转率是衡量企业经营效率的指标,其计算公式为:应收账款周转率=销售收入/平均应收账款。
当应收账款周转率低于行业平均水平时,可能意味着企业收款能力下降,资金周转不畅。
5. 利润率:利润率是衡量企业盈利能力的指标,其计算公式为:利润率=净利润/营业收入。
当利润率持续下降或者低于行业平均水平时,可能意味着企业盈利能力不足,存在财务风险。
三、财务危机预警分析方法1. 财务比率分析:通过对企业财务指标的比较和分析,判断企业的财务健康状况。
可以通过计算和比较各项财务指标,发现企业存在的财务问题和风险。
2. 财务趋势分析:通过对企业财务指标的历史数据进行分析,判断企业财务状况的发展趋势。
可以观察企业财务指标的变化情况,判断企业是否存在潜在的财务危机。
3. 财务比较分析:通过将企业财务指标与行业平均水平进行比较,评估企业在同行业中的财务竞争力和风险水平。
可以发现企业在财务方面的优势和劣势,预警潜在的财务危机。
四、财务危机预警措施1. 加强财务管理:建立健全的财务管理制度,加强财务预算和控制,提高资金使用效率,降低财务风险。
企业财务困境的预警指标企业财务困境是指企业运营过程中所面临的各种经济、金融和管理等方面的问题,这些问题可能导致企业陷入经济困境,甚至面临破产的风险。
针对企业财务困境,预先寻找并及时应对可能出现的问题,是企业防范风险、保证经营稳定和可持续发展的重要措施之一。
本文将介绍一些企业财务困境的预警指标,以帮助企业及时发现问题并采取相应措施。
1. 资金流问题企业在经营活动中,资金流是保证正常运营的关键因素。
如果企业无法及时收回应收账款、维持投资和资产负债平衡,可能面临资金链断裂的风险。
企业应该重点关注净流入和流出的资金量,及时发现资金流问题。
一些具体的预警指标包括:- 经营现金流量比率:经营现金净流入与净利润的比率,一般应保持在1以上,低于1可能意味着资金流出问题。
- 经营活动现金流量净额:连续多个期间出现负值,可能代表企业现金流动性出现问题,关注企业是否能通过内部经营活动获得足够的现金流。
2. 债务问题企业在经营过程中可能会积累大量的债务,如无法妥善管理和偿付债务,可能会陷入财务困境。
以下是一些关键的债务预警指标:- 资产负债率:企业总负债与总资产的比率,高于行业平均水平可能代表企业偿债能力不足。
- 流动比率和速动比率:企业流动资产与流动负债的比率,较低的流动比率和速动比率表明企业可能难以偿还短期债务。
3. 盈利状况问题企业的盈利能力是其长期生存和持续发展的基础。
以下是一些关键的盈利预警指标:- 营业利润率和净利润率:企业营业利润和净利润与销售收入的比率,较低的利润率可能代表企业经营效益不佳。
- 销售收入增长率:销售收入的年均增长率,无论是正增长还是负增长,都需要引起企业的关注。
4. 经营规模问题企业规模是衡量其发展和竞争力的重要指标,规模扩张可能带来机遇,但过快过大的扩张也可能导致财务困境。
以下是一些关键的规模预警指标:- 资本周转率:销售收入与净资产的比率,较低的资本周转率可能意味着企业投资效益降低。
企业财务预警的十四项标志
1、财务状况中已经表现出来的风险,通过看财务报表,本单位的利润率大大低于行业平均利润率,可以用三个指标中任一个:资本利润率、总资产利润率、销售收入利润率。
2、现金流量严重不足,营运资产是负数,营运资产等于流动资产减去流动负债,这是明显的险情。
3、订单持续减少,主营业务收入连续几年,尤其两年以上连续下降。
4、成本的增长大于主营业务收入的增长。
5、应收账款急剧增加。
6、利润巨额增长、巨额下降,很可能是作假帐。
7、资产负债率过高,超过70%,流动比率过低,小于1.5。
8、当年提取的折旧额远远大于当年固定资产新增价值,这说明维持简单再生产都没有作到,更谈不上扩大再生产。
9、主营业务严重亏损,利润主要靠非常交易(卖土地出售股权)、非货币性交易,非经营性利润占利润总额的50%以上。
10、现金净流量年年低于净利润,说明企业存在很多不良资产,同时说明会计报表存在虚假信息。
11、经营活动现金净流量小于负债总额。
12、存货大量增加,超过销售订单所需数量。
13、其他应收款和其他应付款数额巨大,甚至超过应收账款和应付账款。
14、不良资产总额大于或等于净资产。
1。
企业财务管理中的财务风险预警指标在今天竞争激烈的商业环境中,企业财务风险的管理至关重要。
企业财务风险预警指标是一种用于监控和评估企业财务健康状况的工具,它可以帮助企业及时发现潜在的问题和风险,并采取相应的措施来避免或降低财务风险。
本文将介绍一些常用的财务风险预警指标,并探讨它们的应用和意义。
1.流动比率流动比率是一个常用的财务风险预警指标,它用于衡量企业当前资产与当前负债的比例。
流动比率越高,表示企业更具有偿付能力和流动性。
一般来说,流动比率低于2可能意味着企业无法及时偿还债务,从而面临财务风险。
因此,企业应注意监控并确保流动比率的稳定性。
2.债务比率债务比率是用于评估企业债务水平的指标。
债务比率越高,表示企业负债越多,可能存在更大的财务风险。
一般来说,债务比率超过50%的企业可能会面临支付利息和本金的压力,从而影响企业的经营和发展。
因此,企业应根据自身情况合理控制债务比率,做好资金管理和风险规避。
3.资产负债率资产负债率是一个用于评估企业负债规模和负债结构的指标。
资产负债率大于1表示企业负债多于资产,可能存在流动性和偿债能力的问题。
高资产负债率意味着企业的财务风险更高,可能更容易受到外部金融环境的影响。
因此,企业应注意保持合理的资产负债比例,确保财务稳定。
4.盈利能力指标利润率是一个用于评估企业盈利能力的指标,常用的有毛利率、净利率等。
利润率越高,表示企业获利能力越强。
一般来说,利润率低于行业平均水平可能意味着企业的经营状况不佳或者面临市场竞争的压力,可能会影响企业的财务稳定性。
因此,企业应时刻关注利润率的变化,并采取相应的措施来提高盈利能力。
5.现金流量指标现金流量是企业财务管理中重要的一个方面,也是一个重要的财务风险预警指标。
企业应关注自由现金流量,这是企业可用于偿还债务和投资的净现金流。
如果自由现金流量持续为负,可能意味着企业面临现金流失的风险,也可能意味着企业无法满足日常经营和发展的资金需求。
公司财务危机的预警指标体系在当今竞争激烈的商业环境中,每个企业都可能面临财务危机的风险。
因此,建立一个有效的财务危机预警指标体系对保障公司的长期稳定发展至关重要。
该指标体系可以帮助企业及时发现潜在的财务危机,并采取相应的措施来应对和解决问题。
下面将介绍一个可行的财务危机预警指标体系。
现金流量是财务危机预警的重要指标之一。
一个企业的现金流量决定了其可支付账款和债务的能力。
因此,对企业的经营现金流量进行监测和分析是必不可少的。
可以通过以下几个指标来评估企业的现金流量状况:经营活动产生的现金流量净额、现金流量比例、经营活动现金流量净额与净利润的比率等。
如果这些指标出现持续下降或负值,表明企业经营状况可能出现问题,需要引起警惕。
利润指标也是衡量企业财务危机风险的重要标志。
净利润是企业长期盈利能力的直接反映。
如果净利润连续下降或呈现亏损状态,表明企业在盈利能力方面存在问题。
还可以关注营业利润率、毛利率等指标来评估企业的盈利状况。
如果这些指标下降趋势明显,就需要对企业的财务状况进行进一步深入的研究。
再次,偿债能力是预测企业财务危机的重要因素之一。
企业的债务比率、流动比率和速动比率都是评估企业偿债能力的重要指标。
债务比率是企业总债务与净资产的比率,流动比率是企业流动资产与流动负债的比率,速动比率是企业流动资产减去存货后与流动负债的比率。
如果这些指标出现持续的下降或低于行业平均水平,表明企业面临偿债能力不足的风险。
经营效率也是评估企业财务状况的重要指标之一。
企业的应收账款周转率、存货周转率和资产周转率可以反映企业的经营效率。
如果这些指标下降或低于预期水平,说明企业的资金周转速度趋缓,可能存在经营问题。
市场评价也是预警企业财务危机的一个重要因素。
企业的市盈率、市净率和股价表现是市场对企业财务状况的反映。
如果市盈率持续下降或低于同行业水平,市净率出现下降,股价呈现下跌趋势,说明市场对企业的财务状况缺乏信心。
综上所述,建立一个综合的财务危机预警指标体系可以帮助企业及时发现潜在的风险,并采取相应措施来规避可能的危机。
只分享有价值的知识点,本文由梁博会计学堂精心收编,大家可以下载下来好好看看!
【会计实操经验】企业财务风险预警的七个指标
1.资产获利能力
获利是企业经营最终目标,也是企业生存与发展的前提,获利能力由以下两个指标来衡量。
总资产报酬率=息税前利润/资产平均总额。
成本费用利润率=营业利润/成本费用总额。
第一个公式表示每一元资本的获利水平,反映企业运用资产的获利水平。
第二个公式反映每耗费一元所得利润水平越高,企业的获利能力越强
2.偿债能力
衡量偿债能力的指标有有流动比率和资产负债率。
如果流动比率过高,会使流动资金丧失再投资机会,一般生产性企业最佳为2左右,资产负债率一般为40~60%,在投资报酬率大于借款利率时,借款越多,利越多,同时财务风险越大。
3.经济效率
高低又直接体现企业经营管理水平,其中:反映资产运营指标有应收帐款周转率以及产销平衡率,产销平衡率=产品销售产值/工业总产值。
4.企业发展潜力
衡量企业发展潜力的指标有有销售增长率和资本保值增殖率。
这里采用经改进的功效系数法对企业进行综合评价,对选定的每个评价指标规定几个数值,一个是满意值,一个是不允许值,设计并计算各类指标单项功效系数,运用特尔菲法等确定各个指标权数,用。
财务风险预警系统常用指标[H2]财务风险预警系统常用指标[/H2]1、经营风险预警指标(1)主营业务利润率定义:主营业务利润率是主营业务利润与主营业务收入的比值。
公式:主营业务利润率=主营业务利润/主营业务收入×100%意义:该指标反映每元主营业务收入带来的利润是多少,表示主营业务的收益水平。
主营业务收入指经营营业执照上注明的主营业务所取得的收入。
有时,如果营业执照上注明的兼营业务量较大,且为经常性发生的收入,也可归为主营业务收入。
当主营业务利润率偏低或出现负数时,公司经营风险增大,需加以警戒。
(2)营业利润比重定义:营业利润比重是营业利润与利润总额的比值。
公式:营业利润比重=营业利润/利润总额×100%意义:该指标反映主营业务(其他业务所占比例一般较小)收益在企业整体收益中的比重。
指标数值高,说明公司主营业务突出,生产经营相对稳定;反之,则可能存在隐患。
分析提示:一般认为,当该指标低于50%,说明公司的收入大部分来自主营业务之外,经营结构不够合理,预警信号产生。
(3)主营业务收入增长率与应收账款增长率比较分析定义:主营业务收入增长率与应收账款增长率属多期比较分析指标,反映主营业务和应收账款增长幅度。
公式:公式一主营业务收入增长率=(考查期主营业务收入-上期主营业务收入)/上期主营业务收入×100%公式二应收账款增长率=(考查期应收账款-上期应收账款)/上期应收账款×100%意义:表示公司销售额的增长幅度,可以借以判断企业主营业务的发展状况。
分析提示:一般认为,当主营业务收入增长率低于-30%时,说明公司主营业务大幅滑坡,预警信号产生。
另外,当主营业务收入增长率小于应收账款增长率,甚至主营业务收入增长率为负数时,公司极可能存在操纵利润行为,需严加防范。
在判断时还需根据应收账款占主营业务收入的比重进行综合分析。
(4)应收账款周转率(在资产管理比率中已述)(5)净资产收益率(在盈利能力比率中已述)(6)经营现金流量比率定义:经营活动现金净流量占总现金净流量的比率。
企业财务危机的预警指标在现代商业运营中,企业面临各种各样的风险,其中之一是财务危机。
财务危机指企业在经营过程中遭遇的财务问题,这些问题可能导致企业面临破产、经营困难、股价下跌等严重后果。
因此,了解并掌握企业财务危机的预警指标对企业的稳定运营至关重要。
本文将介绍几个常见的企业财务危机的预警指标,帮助企业及时发现并解决潜在的财务风险。
1. 资产负债表失衡指标资产负债表是评估企业财务状况的重要工具。
企业的资产负债表失衡指标主要包括“流动比率”和“速动比率”。
当企业的流动比率和速动比率低于行业平均水平时,说明企业流动性不足,可能无法按时偿还债务,此时应引起警惕。
2. 盈利能力下降指标盈利能力是衡量企业经营效益的重要指标。
企业盈利能力下降的指标主要包括“营业利润率”和“净资产收益率”。
当企业的营业利润率和净资产收益率连续下降时,说明企业利润能力受到压制,可能无法偿还债务或维持正常经营。
3. 偿债能力恶化指标偿债能力是企业抵御财务危机的重要指标。
企业偿债能力恶化的指标主要包括“资产负债率”和“利息保障倍数”。
当企业的资产负债率和利息保障倍数超过行业警戒线时,说明企业偿债能力下降,可能面临债务违约风险。
4. 现金流量问题指标现金流量是企业运营的血液,对企业的财务状况至关重要。
企业现金流量问题的指标主要包括“经营活动现金流量净额”和“自由现金流量”。
当企业的经营活动现金流量净额和自由现金流量持续为负时,说明企业经营不善,面临现金流压力,可能无法按时偿还债务或投资发展。
以上仅是企业财务危机的一些常见预警指标,企业在经营过程中还需要结合行业特点和内部管理情况来确定适合自身的预警指标。
当企业发现存在潜在的财务危机问题时,应积极采取措施加以解决,包括降低成本、增加销售、调整财务结构等。
此外,企业还应加强财务风险管理体系的建设,完善内部控制,保持财务信息及时准确的披露,提高风险识别能力和风险应对能力。
在竞争激烈的商业环境中,财务危机的预警指标对企业的持续发展至关重要。
企业财务危机预警分析一、概述企业财务危机预警分析是指通过对企业财务数据的综合分析,早期发现企业财务危机的迹象,从而及时采取相应的措施,避免危机的发生或降低其影响。
本文将从财务指标分析、风险评估和预警模型构建等方面,详细介绍企业财务危机预警分析的标准格式。
二、财务指标分析1. 资产负债表分析通过对企业资产负债表的分析,可以了解企业的资产结构和负债状况。
关注以下指标:- 资产负债率:反映企业负债占总资产的比例,高于行业平均水平可能存在财务风险。
- 流动比率:反映企业短期偿债能力,低于1可能面临偿债困难。
- 速动比率:反映企业短期偿债能力,低于1可能面临偿债困难。
2. 利润表分析通过对企业利润表的分析,可以了解企业的盈利能力和经营状况。
关注以下指标:- 销售净利率:反映企业销售收入的盈利能力,低于行业平均水平可能存在盈利能力下降风险。
- 营业利润率:反映企业经营活动的盈利能力,低于行业平均水平可能存在经营风险。
- 净利润增长率:反映企业盈利能力的变化趋势,负增长可能存在经营困难。
3. 现金流量表分析通过对企业现金流量表的分析,可以了解企业的现金流入流出情况。
关注以下指标:- 经营活动现金流量净额:反映企业经营活动所产生的现金流量,负值可能表示经营困难。
- 投资活动现金流量净额:反映企业投资活动所产生的现金流量,负值可能表示投资风险。
- 筹资活动现金流量净额:反映企业筹资活动所产生的现金流量,负值可能表示财务风险。
三、风险评估1. 经营风险评估通过对企业经营环境、市场竞争力、产品质量等因素的评估,判断企业是否面临经营风险。
关注以下因素:- 市场份额:反映企业在市场中的竞争地位,份额下降可能面临市场风险。
- 新产品研发能力:反映企业的创新能力,缺乏新产品可能面临市场风险。
- 供应链管理能力:反映企业与供应商的合作关系,供应链断裂可能面临供应风险。
2. 财务风险评估通过对企业财务状况、负债结构、资金运作等因素的评估,判断企业是否面临财务风险。
企业财务危机预警分析一、背景介绍近年来,随着市场竞争的加剧和经济环境的不稳定,企业面临着越来越多的财务风险和危机。
为了及时发现和应对财务危机,企业需要进行财务危机预警分析。
本文将对企业财务危机预警分析的标准格式进行详细介绍。
二、财务危机预警指标1. 资产负债表指标- 资产负债率:资产负债率是企业总资产负债占总资产的比例。
若资产负债率超过行业平均水平,可能意味着企业存在较高的财务风险。
- 流动比率:流动比率是企业流动资产与流动负债的比例,用于衡量企业偿债能力。
若流动比率低于1,可能意味着企业难以偿还短期债务。
- 速动比率:速动比率是企业流动资产减去存货后与流动负债的比例,更加严格地衡量企业偿债能力。
若速动比率低于1,可能意味着企业无法迅速偿还债务。
2. 利润表指标- 营业利润率:营业利润率是企业营业利润与营业收入的比例,用于衡量企业盈利能力。
若营业利润率持续下降,可能意味着企业盈利能力减弱。
- 净利润率:净利润率是企业净利润与营业收入的比例,更加全面地衡量企业盈利能力。
若净利润率持续下降,可能意味着企业面临亏损风险。
- 销售增长率:销售增长率是企业销售收入的年度增长率,用于衡量企业市场竞争力。
若销售增长率低于行业平均水平,可能意味着企业市场份额减少。
3. 现金流量表指标- 经营活动现金流量净额:经营活动现金流量净额是企业经营活动所产生的现金流入与流出的差额。
若经营活动现金流量净额持续为负,可能意味着企业面临现金流问题。
- 投资活动现金流量净额:投资活动现金流量净额是企业投资活动所产生的现金流入与流出的差额。
若投资活动现金流量净额持续为负,可能意味着企业投资回报率低下。
- 筹资活动现金流量净额:筹资活动现金流量净额是企业筹资活动所产生的现金流入与流出的差额。
若筹资活动现金流量净额持续为负,可能意味着企业融资能力受限。
三、财务危机预警分析流程1. 数据采集与整理采集企业的资产负债表、利润表和现金流量表等财务报表数据,并进行整理和归类。
企业财务风险预警的七个指标
1.资产获利能力
获利是企业经营最终目标,也是企业生存与发展的前提,获利能力由以下两个指标来衡量。
总资产报酬率=息税前利润/资产平均总额。
成本费用利润率=营业利润/成本费用总额。
第一个公式表示每一元资本的获利水平,反映企业运用资产的获利水平。
第二个公式反映每耗费一元所得利润水平越高,企业的获利能力越强
2.偿债能力
衡量偿债能力的指标有有流动比率和资产负债率。
如果流动比率过高,会使流动资金丧失再投资机会,一般生产性企业最佳为2左右,资产负债率一般为40~60%,在投资报酬率大于借款利率时,借款越多,利越多,同时财务风险越大。
3.经济效率
高低又直接体现企业经营管理水平,其中:反映资产运营指标有应收帐款周转率以及产销平衡率,产销平衡率=产品销售产值/工业总产值。
4.企业发展潜力
衡量企业发展潜力的指标有有销售增长率和资本保值增殖率。
这里采用经改进的功效系数法对企业进行综合评价,对选定的每个评价指标规定几个数值,一个是满意值,一个是不允许值,设计并计算各类指标单项功效系数,运用特尔菲法等确定各个指标权数,用加权算术平均或者加权几何平均得到平均数即为综合功效系数,用此方法可以定量化企业财务
状况。
5.财务弹性
是指企业为适应未预料的需要和机会,应该具备采取有效措施,改变现金流的流量与时间的能力。
主要与企业营业活动所产生的现金净流量有关。
反映财务弹性的指标有:用于测定企业全部资产的流动性水平的营运资金与总资产比率,到期债务本金偿付率,实有净资产与有形长期资产比率,应收帐款及存货周转率,其中:到期债务本金偿付率=经营活动产生现金净流量/(本期到期债务本金+现金利息支出).(资产-负债-待处理资产损失-未祢补亏损-潜亏)/(固定资产净值+在建工程+长期投资).
6.盈利能力
从长远观点看,一个企业能够远离财务危机,必须具备良好的盈利能力,企业对外筹资能力和清偿债务能力才能越强。
指标有:总资产净现率=(经营活动所产生现金净流量+分得股利或利润所收到现金+现金利息支出+所得税付现)/平均总资产。
销售净现率=经营活动产生现金净流量/销售收入净额。
股东权益收益率=净利润/平均股东权益。
7.举债经营的财务风险
从根本上讲,企业发生风险是由于举债导致的,一个全部用自有资本从事经营的企业只有经营风险而没有财务风险。
因此,要权衡举债经营的财务风险来确定债务比率,应将负债经营资产收益率与债务资本成本率进行对比,只有前者大于后者,才能保证本息到期归还,实现财务杠杆收益;同时还要考虑债务清偿能力,即企业拥有现金多少或其资产变现能力强弱;债务资本在各项目之间配置合理程度。
考核指标有;长期负债与营运资金比,资产留存收益率以及债务股权比率。
其中:债务股权比率=平均总负债/(平均股东权益的市场价值-无形资产-待处理资产损失)。