样式一字体为黑体,灰色底红字,单行书写,红边框3mm宽
- 格式:doc
- 大小:829.00 KB
- 文档页数:30
wps正式文档排版格式要求,办公文件常用排版格式详细说明。
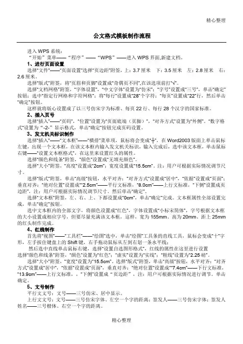
文档排版要求一、标题:用2号方正小标宋简体加粗(如有副标题,用小2号楷体)。
标题可分为一行或多行居中排布,回行时,要做到词意完整,排列对称。
标题中除法规、规章名称加书名号外,一般不用标点符号。
标题行距为固定值34号。
二、正文:用3号仿宋—GB2312字(表格内文字的字号可适当调整)。
标题下空一行,每自然段左空2字,回行顶格。
数字、年份不能回行。
结构层次序数,第一层为“一”,第二层为“(一)”,第三层为“1.”,第四层为“(1)”,第五层为“①”。
正文中如有多级标题,第一级标题用3号黑体字,第二级标题用3号楷体字,第三级标题用3号仿宋—GB2312(加粗)字,第四级标题用3号仿宋—GB2312字。
所有标题独立成行,不加标点。
页码在下居中,格式为小4号宋体“1”,“2”,“3”,……。
成文日期用汉字将年、月、日标全;“零”用“О”。
正文行距为单倍行距。
三、附件:文件资料如有附件,在正文下一行左空2字用3号仿宋—GB2312字标识“附件”,后标全角冒号和名称。
附件如有序号使用阿拉伯数字(如“附件1:ⅹⅹⅹⅹⅹ”);附件名称后不加标点符号。
四、落款:凡不需加盖公章的材料应在正文右下方落款处署成文单位全称,在下一行相应处用3号仿宋GB2312字标识成文日期(使用插入日期,中文年月日)。
五、表格采用Excel电子表格。
要求:字形为仿宋—GB2312字;标题为16号加粗,表头为12号,内容为10号(容量较大的个别表格按实际需要设计);页码在下居中,格式为8号字体。
标题与正文之间行距为固定值15磅注:1.小标题字体为黑体2.结构层次序数:第一层为“一、”第二层为“(一)”第三层为“1.”第四层为“(1)”注意:序数不能自动生成文档排版要求标题正文一、小标题(一)⒈(1)二、小标题(一)⒈(1)……落款插入日期附:《样式》样式标题空两行页边距:上、下、左、右均为2.8厘米行距:固定值28磅特殊格式:首行缩进2字符样式正文内容一、样式小标题㈠1.⑴⑵2.⑴⑵㈡1.⑴⑵……二、样式小标题……**********************二〇一〇年五月二十四日文档格式要求1.页边距:上下边距为2.54厘米;左右边距为2.5厘米。
Windows操作题1、(1) 将考生文件夹下BOWEL文件夹中的文件DISH.IDX重命名为SPAIN.FPT。
(2) 将考生文件夹下NATURAL文件夹中的文件WASTE.BMP设置为存档属性。
(3) 将考生文件夹下GRAMS文件夹中的文件夹COLON删除。
(4) 将考生文件夹下STAGNATION文件夹中的文件PRODUCT.DOC复制到考生文件夹下MOISTURE文件夹中。
(5) 在考生文件夹下HAVEN文件夹中新建一个文件夹MOUNT。
(6) 将考生文件夹下SKY文件夹中的文件SUN.TXT移动到考生文件夹下UNIVER文件夹中,并重命名为MOON.PPT。
2、(1) 将考生文件夹下GREEN文件夹中的TREE.TXT文件移动到考生文件夹下SEE文件夹中。
(2) 在考生文件夹下创建文件夹GOOD,并设置属性为存档。
(3) 将考生文件夹下RIVER文件夹中的BOAT.BAS文件复制到考生文件夹下SEA文件夹中。
(4) 将考生文件夹下THIN文件夹中的PAPER.THN文件删除。
(5) 为考生文件夹中OUT文件夹中的PLAYPEN.EXE文件建立名为PLAYPEN的快捷方式,并存放在考生文件夹中。
3、(1) 将考生文件夹下BADRY文件夹中的文件SCHOOL.FPT设置为存档和只读属性。
(2) 将考生文件夹下HILTON文件夹中的文件RORIE.BAK删除。
(3) 在考生文件夹下JSTV文件夹中新建一个文件夹DONALD。
(4) 将考生文件夹下DIRECT文件夹中的文件夹PASTER复制到考生文件夹下GUMBER文件夹中,并将文件夹命名为SLIKE。
(5) 将考生文件夹下MYDOC文件夹中的文件夹HARDY移动到考生文件夹下MYPROG文件夹中。
(6) 将考生文件夹下JORSFER文件夹中的文件夹BAND重命名为SNOSE。
4、(1) 将考生文件夹下FOTUNE文件夹中的文件SOYABEAN.DOC复制到同一文件夹下,并命名为SALAD.PRG。
Office 2007.实验指导-制作红头文件实验指导:制作红头文件红头文件”是上级对下级下发的规范性文件的俗称,由抬头、正文和落款三部分组成。
抬头一般由两条在同一水平线上的红色横线及两线之间的一颗红色五角星组成。
下面介绍如何通过插入形状和设置字体格式,来制作红头文件的抬头,并运用设置字符间距及字体格式,来制作红头文件的正文及落款。
实验目的:设置字体插入形状调整字符间距操作步骤:1.在空白文档中,输入“XXX”文字。
选择输入的文字,在弹出的浮动工具栏中,设置字体为“黑体”,字号为“一号”,并分别单击加粗和居中按钮。
2.将光标置于标题文字之后,按Enter键换行。
单击字体组中的清除格式按钮。
然后选择插入选项卡,在插图组中,单击形状下拉按钮,在线条栏中,选择“直线”形状。
3.按住Shift键的同时,从左向右拖动,即可绘制一条“直线”形状。
然后右击该“直线”形状,执行设置自选图形格式命令。
4.在设置自选图形格式对话框中,选择颜色与线条选项卡。
然后在线条栏中,设置颜色为“红色”,粗细为“3磅”。
5.选择插入的“直线”形状,按住Ctrl+Shift键的同时,向右拖动,即可在水平方向上复制一条“直线”形状。
6.单击形状下拉按钮,在星与旗帜栏中,选择“五角星”形状。
然后在文档中按住Shift键的同时,拖动即可绘制一个“五角星”形状。
7.选择“五角星”形状,右击执行设置自选图形格式命令。
然后在弹出的对话框中,分别设置填充和线条颜色为“红色”。
8.将光标定位于右侧“直线”形状之后,按Enter键换行,并在段落组中单击文本左对齐按钮。
然后输入并设置字体格式,完成红头文件的制作。
关于网络事业部门经理任命通告本公司决定任命XXX为网络事业部门经理,现将相关事宜通告如下:一、任命XXX为网络事业部门经理,负责网络部门的日常管理和业务拓展工作。
二、XXX具有多年网络行业从业经验,曾在多家知名企业担任高管职务,拥有丰富的管理经验和业务能力。
正规文件材料排版字体统一格式要求第一篇:正规文件材料排版字体统一格式要求正规文件材料排版字体统一格式要求(标准)一、文件材料要求(一)纸张 A4型纸。
(二)排版规格 1.标题居中,2号方正小标宋,不加粗。
可分一行或多行居中排布;回行时,要做到词意完整,排列对称,间距恰当。
标题一般要有行文单位。
2.正文一级标题(一、……),3号黑体,不加粗,句末不加标点符号,(在序号后是、)然后回行。
二级标题((一)……),3号楷体,不加粗,句末不加标点符号,(在序号后无标点)然后回行。
三级标题(1.……),3号仿宋,加粗,句末不加标点符号,(序号后面是.不是,也不是、)然后回行。
其余标题((1)……,①……,A、……)与正文要求相同,不回行。
正文,3号仿宋,一般每面排22行,每行排28个字。
设置办法:上边距3.7cm,下边距3.4cm,左边距2.8cm,右边距2.3cm, 行间距固定值28磅。
每自然段左空2字,回行顶格;数字、年份不能回行。
具体排版时,根据文字、段落、格式需要可适当调整。
3.表格公文如需附表,对横排A4纸型表格,应将页码放在横表的左侧,单页码置于表的左下角,双页码置于表的左上角,单页码表头在订口一边,双页码表头在切口一边。
表格标题在表格上方,居中,仿宋小四号,加粗。
表中文本,仿宋五号,单倍行距。
4.图示图示标题在图示下方,居中,仿宋小四号,加粗。
5.附件在正文下空一行左空2字用3号仿宋体字标识“附件”,后标全角冒号和名称。
附件如有序号使用阿拉伯数码(如“附件:1.……”);附件名称后不加标点符号。
附件应与正文一起装订,并在附件左上角第1行顶格标识“附件”,有序号时标识序号;附件的序号和名称前后标识应一致。
(三)印刷要求双面印刷;页码套正,两面误差不得超过2mm。
印品着墨实、均匀;字面不花、不白、无断划。
(四)装订要求左侧装订,骑马订或平订的订位为两钉钉锯外订眼距书芯上下各1/4处,无坏钉、漏钉、重钉,钉脚平伏牢固。
计算机等级考试Word 2010实训项目一制作邀请函操作要点提示:1.按以上要求把文字录入到Word软件中,并保存为“班级+姓名+邀请函.docx”,但不能关闭文档。
温馨提醒:注意一定要边做边保存。
2.打开“页面布局”选项卡,再打开“页面设置”对话框,最后根据要求进行相应的设置,即可完成操作。
3.打开“页面布局”选项卡,在“页面背景”功能区中点击“页面颜色”,选择“填充效果”,单击“填充效果”对话框中的“图片”,再单击“选择图片…”,最后在“选择图片”对话框中选择素材库中的图片“背景图片.jpg”后单击插入,即可完成操作。
4.根据素材库中“Word-邀请函参考样式.docx”文件的样式,通过“开始”选项卡中的“字体”功能区和“段落”功能区设置好“字体”与“段落”要求的相应格式。
5.把插入点定位在“尊敬的”和“老师”之间,单击“邮件”,首先在“开始邮件合并”功能区中单击“开始邮件合并/信函”,再单击“选择收件人/使用现有列表/通讯录.xlsx”,最后选择“编辑收件人列表”;再在“编写和插入域”功能区中单击“插入合并域/姓名”;最后在“完成”功能区中选择“完成并合并/编辑单个文档”。
6.把生成好的邀请函重命名为“班级+姓名+信函.docx”。
项目二制作宣传海报操作要点提示:1.按以上要求把文字录入到Word软件中,并保存为“班级+姓名+宣传海报.docx”,但不能关闭文档。
温馨提醒:注意一定要边做边保存。
2.打开“页面布局”选项卡,再打开“页面设置”对话框,最后根据要求进行相应的设置,即可完成操作。
3.打开“页面布局”选项卡,在“页面背景”功能区中点击“页面颜色”,选择“填充效果”,单击“填充效果”对话框中的“图片”,再单击“选择图片…”,最后在“选择图片”对话框中选择素材库中的图片“Word-海报背景图片.jpg”后单击插入,即可完成操作。
4.根据素材库中“Word-海报参考样式.docx”文件的样式,通过“开始”选项卡中的“字体”功能区和“段落”功能区设置好“字体”与“段落”要求的相应格式。
实验六段落格式的设置一、实验目的:1.熟悉Word 2003段落格式。
2.掌握段落格式的设置。
二、实验内容、预备知识(一)掌握段落的对齐、缩进、段落间距和行距、段落的边框和底纹。
1. 段落的对齐(1)使用格式工具栏:直接点击工具按钮。
(2)使用“格式”菜单:步骤1:选定需要进行排版的段落或把插入点放入该段落中。
步骤2:执行“格式”→“段落”命令,弹出“段落”对话框,如图3-5所示。
步骤3:选择“缩进和间距”选项卡,在“对齐方式”的下拉列表框里有5种对齐方式可供选择。
图6-1“段落”对话框中“缩进和间距”选项卡2. 段落的缩进:(1)使用标尺(2)使用对话框选择“格式”菜单→“段落”命令,选择“缩进和间距”选项卡。
从中可以进行相应的“缩进”设置,可在“特殊格式”的下拉列表框里设置“首行缩进”和“悬挂缩进”。
如图6-2所示。
图6-2“段落”对话框中“缩进和间距”选项卡3.设置段落间距和行距:步骤1:首先将光标移至需要设置段间距的段落。
步骤2:执行“格式”→“段落”菜单命令,弹出“段落”对话框,选择“缩进和间距”选项卡,在该选项卡中可以设置段前、段后间距。
4. 设置段落的边框和底纹:(1)文字边框步骤一:选中要加边框的文本。
步骤二:执行“格式”→“边框和底纹”菜单命令,打开“边框和底纹”对话框,并选中“边框”选项卡,如图6-3所示。
步骤三:设置边框类型、边框线型、边框颜色、边框宽度、应用于等属性,完毕后单击“确定”按钮。
(注:应用属性是段落时,可以选择“选项”按钮,打开选项对话框,设置距正文距离的属性。
)图6-3“边框和底纹”对话框中“边框”选项卡(2)页面边框步骤一:执行“格式”菜单→“边框和底纹”菜单命令,打开“边框和底纹”对话框,并选中“页面边框”选项卡。
步骤二:设置边框类型、边框线型、边框颜色、边框宽度、应用于等属性,完毕后单击“确定”按钮。
如图6-4所示。
图6-4“边框和底纹”对话框中“页面边框”选项卡(3)底纹步骤一:选中要加添加底纹的文本。
【实验6-2】字符、段落格式和边框底纹的设置打开实验5中编辑后保存的“Word练习2.DOCX”文档,按照下面进行操作,完成后的效果如图6-2所示。
图6-2 完成编辑后的效果图(1)标题居中,并将字体设置为黑体、深红色、三号字显示、蓝色底纹;正文采用小四号楷体显示。
操作步骤:①选中标题文本。
②在“字体”功能区单击“字体”下拉列表选择“黑体”。
③单击“字号”下拉列表选择“三号”。
④单击“字符颜色”下拉列表选择“深红色”。
⑤单击“段落”功能区“下框线”右侧下拉列表按钮,在弹出的菜单中选择“边框和底纹”命令,如图6-3所示,弹出“边框和底纹”对话框。
图6-3 选择“边框和底纹”⑥单击“底纹”选项卡。
⑦单击“填充”颜色下拉列表按钮,并选中“标准色”区的“蓝色”,如图6-4所示。
图6-4 “边框和底纹”对话框⑧单击“确定”按钮,则标题设置完成。
类似方法,选中正文所有段落,设置正文字体为楷体、小四号。
(2)将标题段后间距设置为1行。
操作步骤:①单击选中标题行。
②单击“段落”功能区“段落”按钮,弹出“段落”对话框。
③单击“缩进和间距”选项卡,在“间距”选项区设置“段后”间距为1行,如图6-5所示。
④单击“确定”按钮,完成设置。
图6-5 设置“段后”间距(3)在正文中,第2段使用首字下沉3行效果,颜色为“红色”,其他段落首行缩进2个字符。
操作步骤:①单击正文第2段,将插入点定位到正文第2段。
②单击“插入”选项卡。
③在“文本”功能区单击“首字下沉”下拉按钮。
④在“首字下沉”列表中选择“下沉”,默认3行,如图6-6所示。
⑤单击“开始”选项卡。
⑥在“字体”功能区中单击“字符颜色”下拉按钮,选择“红色”即可。
图6-6 首字下沉提示:对于文档中的字符包括英文字符格式设置还可以使用“字体”对话框进行修饰设置。
方法是单击“开始”选项卡的“字体”功能区“字体”按钮,打开“字体”对话框进行设置,如图6-7所示。
图6-7 “字体”对话框(4)设置标题字符间距4磅。
习题十二财务部助理小王需要协助公司管理层制作本财年的年度报告,请你按照如下需求完成制作工作:1。
打开“Word_素材.docx”文件,将其另存为“Word。
docx",之后所有的操作均在“Word。
docx”文件中进行。
2。
查看文档中含有绿色标记的标题,例如“致我们的股东”、“财务概要"等,将其段落格式赋予到本文档样式库中的“样式1"。
3. 修改“样式1"样式,设置其字体为黑色、黑体,并为该样式添加0。
5磅的黑色、单线条下划线边框,该下划线边框应用于“样式1”所匹配的段落,将“样式1"重新命名为“报告标题1”。
4. 将文档中所有含有绿色标记的标题文字段落应用“报告标题1”样式.5。
在文档的第1页与第2页之间,插入新的空白页,并将文档目录插入到该页中.文档目录要求包含页码,并仅包含“报告标题1”样式所示的标题文字。
将自动生成的目录标题“目录”段落应用“目录标题”样式。
6. 因为财务数据信息较多,因此设置文档第5页“现金流量表"段落区域内的表格标题行可以自动出现在表格所在页面的表头位置。
7。
在“产品销售一览表”段落区域的表格下方,插入一个产品销售分析图,图表样式请参考“分析图样例。
jpg”文件所示,并将图表调整到与文档页面宽度相匹配。
8. 修改文档页眉,要求文档第1页不包含页眉,文档目录页不包含页码,从文档第3页开始在页眉的左侧区域包含页码,在页眉的右侧区域自动填写该页中“报告标题1”样式所示的标题文字。
9. 为文档添加水印,水印文字为“机密”,并设置为斜式版式。
10. 根据文档内容的变化,更新文档目录的内容与页码。
一、概述实训报告册是学生在实训过程中对所学知识、技能的总结和反思,是评估学生实训效果的重要依据。
为了确保实训报告册的规范性和美观性,特制定以下字体要求。
二、字体类型1. 标题字体:推荐使用黑体或宋体,字号为小二号或二号,加粗显示。
2. 正文字体:推荐使用宋体或仿宋体,字号为四号或小四号,常规显示。
3. 段落首行缩进:2字符。
4. 行间距:1.5倍行距。
三、格式要求1. 页面设置:A4纸,上下左右页边距各为2.54厘米。
2. 页眉页脚:页眉内容为学校名称、专业名称、班级、实训报告册等,页脚内容为页码。
3. 标题格式:一级标题居中,二级标题左对齐。
4. 正文格式:正文段落左对齐,每段开头空两格。
四、具体要求1. 标题要求:(1)标题应简洁明了,准确反映实训报告的内容。
(2)一级标题与正文之间空一行。
(3)二级标题与正文之间空一行。
2. 正文要求:(1)正文内容应条理清晰,层次分明。
(2)各章节之间空一行。
(3)表格、图片等应标注序号,并在正文相应位置进行引用。
(4)专业术语应规范使用,避免出现错别字。
3. 附件要求:(1)附件内容应与正文相关,如实验报告、数据表格等。
(2)附件应按照顺序排列,并在正文相应位置进行引用。
(3)附件名称应规范,如“附件一:实验报告”。
五、其他要求1. 报告册封面:封面应包含学校名称、专业名称、班级、实训报告册、学生姓名、学号、实训时间等信息。
2. 报告册装订:报告册应使用线装或胶装,确保装订牢固。
3. 报告册装订顺序:封面、目录、正文、附件。
4. 报告册排版:报告册排版应美观大方,符合规范。
六、总结实训报告册是学生实训成果的重要体现,规范化的字体要求有助于提高报告册的整体质量。
请同学们严格按照以上要求进行报告册的撰写,确保实训报告册的规范性和美观性。
wps 书法字帖模板分层
以下是一个利用WPS书法字帖模板进行分层的示例:
1. 打开WPS文字软件,选择“新建文档”。
2. 在文档中,点击“插入”菜单栏,选择“图片”,导入你想要作
为字帖背景的图片,并将其调整至合适的大小和位置。
3. 在图片上方插入一个分层的表格。
点击“插入”菜单栏,选择“表格”,在弹出的菜单中选择“插入表格”,然后选择需要的行
列数。
4. 调整表格的大小和位置,使其与背景图片对齐,并覆盖在背景图片上。
5. 将每个表格的边框设置为透明,方式是选中表格,点击“表格”菜单栏,选择“边框颜色”,然后选择“无边框”。
6. 在表格中输入书法字帖的内容。
可以根据需要选择不同的字体、大小和颜色。
7. 根据需要,可以在表格中插入文字说明或注释。
点击“插入”菜单栏,选择“文本框”,然后拖动和调整文本框的大小和位置。
8. 保存并打印你的书法字帖。
通过以上步骤,你可以利用WPS书法字帖模板来创建一个分
层的书法字帖,使书写更加规范和整齐。
姓名贴标准模板一、模板概述姓名贴标准模板是一种用于展示个人姓名的标签设计,适用于各类活动、会议、学校等场景。
该模板旨在规范姓名贴的格式,使其既美观又实用,便于他人快速识别。
二、模板尺寸姓名贴标准模板尺寸为:宽5cm,高3cm。
此尺寸适用于大多数场景,既方便查看,又便于携带。
三、字体与颜色1. 字体:姓名贴采用微软雅黑字体,字号为14号。
字体清晰、简洁,易于辨识。
2. 颜色:姓名贴背景颜色为淡蓝色,字体颜色为黑色。
蓝色代表稳重、专业,黑色字体突出姓名的醒目性。
四、排版格式1. 姓名贴分为两行,第一行为姓名,第二行为单位或部门。
2. 姓名与单位之间用一条横线分隔,横线颜色为灰色。
3. 姓名贴四周边框为1mm的黑色实线,增强整体美观度。
五、示例————————————————————研发部————————————————————六、材质选择1. 高品质纸材:选用厚度适中、耐折耐撕的纸张,保证姓名贴在佩戴过程中不易损坏。
2. 亚克力材质:透明度高,耐磨耐用,适合需要长期佩戴的场景。
3. 胶质材料:具有一定的防水性和粘性,适合户外活动或需要贴在物品上的情况。
七、佩戴方式1. 胸牌挂绳:将姓名贴插入专用的胸牌挂绳中,方便挂在脖子上。
2. 胶质贴纸:将姓名贴直接粘贴在衣物上,适合短期佩戴。
3. 磁性胸针:姓名贴背面附有磁性材料,可以牢固地吸附在衣物上,不易脱落。
八、个性化设计1.LOGO添加:在姓名贴上加入公司或组织的LOGO,增强品牌形象。
2. 色彩搭配:根据活动主题或企业文化,选择与之相协调的色彩搭配。
3. 图案装饰:在姓名贴周围添加简约图案,提升视觉效果。
九、注意事项1. 确保姓名贴上的信息准确无误,避免出现错别字或遗漏。
2. 制作过程中,注意保持模板的整洁和美观,避免污渍和皱褶。
3. 佩戴姓名贴时,注意调整位置,确保姓名贴位于胸前适当位置,便于他人识别。
十、环保理念1. 选择可降解或可回收的材料,减少对环境的影响。
打印效果超棒的通用文档格式规范及效果展示
打印效果超棒的通用文档格式规范及效果展示★文档标题:黑体、三号、加粗、居中。
★一级标题:黑体、四号、加粗、首行不缩进。
★二级标题:黑体、小四、首行缩进2字符。
★三级标题:黑体、五号、首行缩进2字符。
★授权书、承诺书等首行需要写明提交对象(陈诉对象)名称的:宋体、小
四、加粗、首行不缩进。
★正文:五号/10.5号、宋体、1.5倍行距、首行缩进2字符。
英文:Arial。
★附表图表的表格标题:小五、宋体、居中。
表格内容:小五/五号、宋体、单倍行距。
★页眉:下划线、小五、宋体。
★页码:“第页/ 共页”、小五、宋体、居中。
★年月日:
留空规则:(六空)年(四空)月(四空)日。
位置:与上一行“签名”、“盖章”等字体最后一个符号的下一个字符对齐。
★方框、星号的插入:□/*、宋体。
★留空写文字的部分(留空要足够):1.5倍行距。
全文除表格里面的内容外,全为1.5倍行距。
运用Word 2003制作2012新标准公文排版的技巧在税务机关公文拟制中,公文格式是由《全国税务机关公文处理办法》(国税发〔2012〕92号)和《党政机关公文处理工作条例》(中办发〔2012〕14号)以及《党政机关公文格式》(GB/T 9704-2012国家标准)加以规范,此办法和工作条例对税务机关公文的公文种类、公文格式、行文规则、公文拟制、发文办理、收文办理等作了详细的规定。
那么在公文的拟制过程中,如何运用Word 2003制作符合规定要求的公文,本文结合工作实践谈一些粗浅的经验。
一、页面设置:公文用纸采用GB/T 148中规定的A4型纸,尺寸为210mm ×297mm,公文用纸天头(上白边)为37mm±1mm,公文用纸订口(左白边)为28mm±lmm,版心尺寸为156m m×225mm(不含页码)。
1.纸张选择。
启动Word 2003后,在“文件”菜单中打开“页面设置”命令,在“页面设置”对话框,选择“纸张”在“纸张大—1——2—小”中选A4(如图一);图一:纸张设置2.版心设置。
打开“页边距”,按照页边设置要求,“页边距”尺寸数值“上”为3.7厘米、“下”为3.5厘米;“左”为2.8厘米、“右”为2.6厘米;“装订线”设为0厘米、“装订线位置”为“左”;“方向”选“纵向”。
按此数值设定即可实现版心尺寸156mm ×225mm(不含页码)的标准(如图二)。
图二:页边距设置3.页脚设置。
打开“版式”标签,在“节”中“节的起始位置”选择“新建页”;“页眉和页脚”中选择“奇偶页不同”;在“距边界”中选择“页脚”设定数值为2.8厘米;“页面”的“垂直对齐方式”选“顶端对齐”(如图三)。
图三:版式设置这样可实现“页码……一般用4号半角宋体阿拉伯数字,编排在公文版心下边缘之下,数字左右各放一条一字线;一字线上距版心下边缘7mm。
单页码居右空一字,双页码居左空一字。
附件 1:此模板中有灰色底的部分,代表格式要求或内容要求,照此整格式或内容,最后掉即可。
《××××》程教学大(黑体,小初,居中)制定(修)位:山大学方学院××学院(黑体,三号)制定(修):20××年×月程中文名称:(目名小四号黑体,内容小四号宋体)程英文名称:程代:学数:学分数:先修程:适用:一、程的性和任(小 4 号黑体)1.程性(小 4 号宋体加黑)正文小四号宋体。
《××》程是全校性的通教育必修/修;或《××》程是××学科的学科基;或《××》程是××、××⋯⋯ 的必修,是××、×× 的修。
矚慫润厲钐瘗睞枥庑赖賃軔。
2.程任( 150-200 字左右)主要明程在人才培养程中的地位和作用,学生通学程后知的掌握达到的程度,以及在能力培养等方面达到的目。
聞創沟燴鐺險爱氇谴净祸測。
二、本程与其他程的系与分工(小 4 号黑体)(正文小 4 号宋体)。
介本程的先行后程,在程体系中的地位,在教学内容及教学等方面与相关程的系与分工。
残骛楼諍锩瀨濟溆塹籟婭骒。
三、程教学内容(小 4 号黑体)第一章⋯⋯⋯(小 4 号黑体,居中)教学目的与要求:(小 4 号宋体加黑;正文小四号宋体)按照“了解”、“理解”、“掌握”等写明各章达到的的教学目的与要求。
教学重点与点:(小 4 号宋体加黑;正文小四号宋体)重点:点:第一⋯⋯⋯(小 4 号黑体,居中)一、⋯⋯正文小四号宋体1.⋯⋯(1)⋯⋯二、⋯⋯⋯⋯五、程(在下“四、学分配表”中某章列出有践学的,在此部分写明践内容)1.名称明的内容及要求。
2.⋯⋯四、学分配表(小 4 号黑体,居中)下表中,小 4 号宋体加黑、居中;内容 5 号宋体,“章名”、“ 名称”列左,其他列居中。
样式一:字体为黑体,灰色底红字,单行书写,红边框3mm宽。
样式二:字体为黑体,灰色底红字,双行书写,红边框3mm宽,后尾的数字字号略大,如果内容过多可三行书写,参照下图。
样式三:字体为黑体,灰色底黑字,双行书写,黑边框3mm宽,后尾的数字字号略大,如果内容过多可三行书写,参照下图。
样式四:字体为黑体,黑字,三行书写,数字编号字号略大,黑边框1mm宽,黑白边框距离白钢牌的边缘3mm,字和框都要求在白钢板上打凹印,再上烤黑色漆,底色仍然保持白钢颜色不变。
样式五:字体为黑体,白底红字,红边框5mm宽;
注:1、所填写内容尽量两行书写,数字编号字体要大些,两行放不下,就三行书写参照下图。
2、内容中有“接地刀闸”字样,均做白底黑字。
样式六:字体为黑体,白底红字,红边框4mm宽,单行书写;底色仍然保持白钢颜色不变。
样式七:字体为黑体,黑色字,单行书写;黑色边框为5mm宽,字和框都要求在白钢板上打凹印,再上烤黑色漆,底色仍然保持白钢颜色不变。
第十三组
样式八:字体为黑体,白底红字,红边框4mm宽,双行书写;底色仍然保持白钢颜色不变。
样式九:字体为黑体,黑色字,黑边框1mm宽,黑白边框距离白钢牌的边缘3mm,字和框都要求在白钢板上打凹印,再上烤黑色漆,底色仍然保持白钢颜色不变。
9净化样式十:字体为黑体,白底红字,红边框4mm宽,双行书写
注:1、如“Ⅰ母刀闸**;备母刀闸**;Ⅱ母刀闸**”均独立占一行,如下图
2、内容中有“接地刀闸”字样,均做白底黑字。
样式十一:字体为黑体,白底红字,红边框1.5mm宽,竖立书写,如果有数字编号就单占一行。
注:内容中有“接地刀闸”字样,均做白底黑字。
样式十二:字体为黑体,白底黑字,单行书写,黑边框3mm宽。
样式十三:
●字体使用黑体;
●都做成空心字,便于扣去喷字;
●字母外围有圆圈,字母大小填充要饱满,同样都可以扣去喷字;
● A 用黄色塑料贴纸;
● B 用绿色塑料贴纸;
● C 用红色塑料贴纸;。