喷粉车间培训教材
- 格式:docx
- 大小:11.63 KB
- 文档页数:3
喷涂车间安全培训教材为了确保喷涂车间的安全运作,提高员工对安全问题的认知和应对能力,以下是喷涂车间安全培训教材的内容。
第一章安全意识培养1.1 安全意识的重要性喷涂车间是一个高风险的工作环境,准确的安全意识能够帮助员工预防事故的发生,保护自己的生命和财产安全。
1.2 安全意识培养方法①定期组织员工参加安全培训课程,增强他们对安全问题的认知。
②举办安全知识竞赛,以提高员工对安全知识的学习和应用水平。
③设置奖励机制,鼓励员工发现并及时汇报安全隐患。
第二章喷涂设备安全2.1 设备操作规范员工在使用喷涂设备时应按照操作手册和相关安全规范进行操作,不能违章乱纪。
2.2 设备保养和检修喷涂设备的保养和检修是保障工作安全的重要环节,必须按照规定周期进行,确保设备处于良好的工作状态。
第三章化学品管理3.1 化学品的分类和标识员工需了解各种化学品的分类、标识和危险特性,正确使用和储存化学品。
3.2 化学品的储存与防护喷涂车间应设置专门的储存区域,并按照规定将化学品分类存放,定期检查和更新储存条件,确保化学品安全。
第四章防护装备的选择和使用4.1 喷涂面罩员工在喷涂作业时应佩戴合适的喷涂面罩,保护呼吸道的安全。
4.2 防护服和手套员工应穿戴防护服和手套,避免化学品对皮肤的直接接触,降低伤害风险。
第五章灭火器材与应急措施5.1 灭火器材的选择和使用喷涂车间应配备适量并定期维护灭火器材,员工需熟悉不同灭火器的使用方法和适用范围。
5.2 灭火应急措施喷涂车间应制定灭火应急预案,明确员工在火灾发生时的应急行动流程和逃生路线。
第六章事故案例分析与学习6.1 事故案例分析通过事故案例的分析,加深员工对安全风险的认识,帮助他们预防类似事故的发生。
6.2 事故案例学习借鉴事故案例中的经验教训,加强员工的安全意识,提高他们应对危险情况的能力。
结语喷涂车间安全是一个复杂而又重要的议题。
通过本次培训,相信员工能够更加深入地了解喷涂车间安全的重要性,提高他们的安全意识和应对能力。
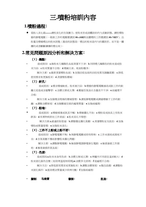
三.噴粉培訓內容1.噴粉過程﹕裝粉入流化箱-------調校流化的空氣壓力﹐使粉末形成液體狀的均勻流動狀態﹐調校噴粉槍的靜電電壓(一般新工件的電壓應調到90-100KV,而翻噴的工件應調到60-70KV)﹐出粉量及噴槍噴出的粉末狀態(最佳的狀態是﹕噴出的粉末是均勻的霧狀形﹐而不是一團團的或者斷斷續續的噴出來)。
2.常見問題原因分析和解決方案﹕(1).雜點﹕•造成原因﹕a.換粉末几種顏色系統清潔不干淨﹔b.同時噴几種顏色的粉末造成粉末污染﹔c.粉末質量不合格﹔d.環鏡太差﹐地面粉塵多﹔•解決方案﹕a.重新清潔噴粉系統﹔b.加強回收系統的回收效果及隔離裝置﹔c.降低使用要求和更換粉末﹔d.清潔噴粉環境﹔•(2).針孔﹕•造成原因﹕a.噴涂環境較差﹐粉末被污染﹔b.噴槍的靜電電壓過高或距工件的距離太近造成涂層擊穿﹔c.涂膜太厚或太薄﹔d.壓縮空氣油水含量高不干淨﹔e.前處理不合格﹔•解決方案: a.加強噴涂現場的環境管理﹔b.調低靜電電壓或調遠噴槍于工件的距離﹔c.調整涂膜厚度﹔d.加強壓縮空氣的處理質量﹔e.加強前處理﹔•(3).粉堆﹕•造成原因﹕a.噴槍堵塞或氣流不暢﹔b.噴槍霧化不佳﹔c.噴粉室或挂具上有粉末跌落﹔d.有異物吸附在工件表面﹔e.粉末流化不理想﹔•解決方案:a.疏通供粉管道﹔b.調整穩定霧化氣壓﹔c.清潔噴粉室及挂具﹔d.加強噴粉前質量管理﹔e.加強粉末流化﹔•(4).工件不上粉或上粉不好﹕•造成原因﹕a.靜電電壓不夠﹔b.無靜電電壓或時有時無﹔c.工件未接地或接地不良﹔d.空氣氣壓不穩而影響粉末霧化問題﹔•解決方案﹕a.調整靜電電壓﹔b.檢查靜電器靜電發生電路﹔c.檢查維修工件接地﹔d.檢查維修供氣系統﹔•(5).色差:•造成原因:a.粉末本身有色差﹔b.涂膜太厚或太薄﹔c.烤爐內不同部位溫差較大﹔d粉末固化條件改變(如烘烤溫度和時間);e.涂膜多次烘烤﹔f前處理不合格﹔•解決方法﹕a.降低使用要求或更換粉末﹔b.調整涂膜厚度﹔c.整改設備﹔d.調整粉末固化條件﹔e.提高噴涂質量減少烘烤次數﹔f.加強前處理﹔•擬制: 马晓雷審核﹕批准﹕。
静电喷涂粉末操作规程培训
《静电喷涂粉末操作规程培训》
一、培训目的
静电喷涂粉末是一种常见的涂装方式,为了提高操作人员的技能和安全意识,必须对操作规程进行培训,以确保操作人员能够正确、安全地进行喷涂粉末工作。
二、培训内容
1. 静电喷涂粉末的原理和工艺流程
2. 喷涂设备和工具的使用方法
3. 安全操作规程和事故应急处理
4. 粉末喷涂的质量控制和检验标准
5. 环保要求和废料处理办法
三、培训方式
1. 理论知识培训:通过讲解、演示和视频展示,让操作人员了解静电喷涂粉末的原理、工艺流程和安全操作规程。
2. 操作实践培训:由专业技术人员指导操作人员进行设备操作练习,让他们熟练掌握喷涂设备和工具的使用方法。
四、培训对象
1. 静电喷涂粉末操作人员
2. 相关管理人员和监督人员
五、培训周期
根据实际情况安排,一般情况下培训周期为1至3天。
六、培训效果评估
1. 理论考试:对培训的理论知识进行考核,确保操作人员掌握了静电喷涂粉末的相关知识。
2. 操作技能考核:对操作人员进行实际操作考核,确保他们能够熟练正确地操作喷涂设备。
七、培训后跟踪
定期对操作人员进行培训效果跟踪,及时发现和解决存在的问题,并不断完善培训内容和方式,提高操作人员的工作质量和安全意识。
静电粉末喷涂工艺、安全培训教材第一节粉末喷涂原理及工艺流程粉末在压缩空气作用下,通过喷枪由高压静电发生器提供负电荷,使之粉末带电飞向接地工件表面并吸附在工件表面,通过加热烘烤,使粉末熔融,流平固化成为涂层。
静电粉末喷涂的工艺流程:工件上架-工件前处理-静电喷涂-加热固化-下架-检验第二节设备清单空气压缩机、储气罐、压缩空气冷冻干燥净化机、静电粉末喷涂装置(喷粉室、粉末回收系统、清理系统、供粉系统、高压静电发生器、静电喷枪等)、车间电器控制箱、固化炉、吸尘器、筛粉机、工件传动装置。
第三节准备及要求1、按要求检查工作场所操作人员是否符合规定,不符合规定不准上班开机。
2、由班组长检查粉末是否符合技术要求(色泽、颗粒均匀、是否受潮结块等现象),若未及时检查造成型材批量报废的,对按相关规定处罚。
3、喷涂前班长必须掌握上挂型材的有关技术要求,明确喷涂色号,并确定装饰面与非装饰面,选取适当的喷涂角度,若由班长工作没做到位造成喷涂面错误返喷的,将对班长予以50元/次的处罚。
4、检查整套设备是否正常,换粉前彻底清理喷粉室、输粉管、喷枪、一级回收器、振动筛、储粉筒等。
第四节工艺过程及技术要求1、工艺技术要求1.1 按要求记录工艺参数,记录不全或造假者,对责任人按10元/次处罚,超过3次处罚车间主任100元/次。
1.2 操作者每天对设备操作记录如实记录,如发现造假、漏记等,如造成生产事故的,量情节严重情况予以相应程度的处罚,对责任人按10~20元/次处罚,超过3次处罚车间主任100元/次。
1.3 各工序员工对所在工序的工艺要求要能够全面理解、熟练掌握,发现问题及时汇报。
1.4 粉房操作人员对回收粉的掺兑应做好记录,以便出现表面质量问题时查阅。
1.5 车间班长应对返喷的型材做好详细的工艺记录并按周报工艺技术部,对隐瞒不报的量情节严重情况予以相应程度的处罚,对责任人按50元/次处罚,超过3次处罚车间主任100元/次。
1.6 发现有员工不按工艺操作规程的行为对当事人以10元/次处罚,屡教不改的加倍处罚。
喷粉培训教材
原理:粉末涂料在高压直流-50~-90KV电场中带上负电荷,利用高压静电电晕电场原理,在静电场及气流的作用下飞向被涂物的表面,经过加热融熔固化形成均匀,连续,平整,光滑的涂膜。
喷涂过程:*带电的粉末在静电场中沿着电场线飞向工件并均匀的吸附于工件表面;
*工件对于粉末的吸引力大于粉末之间的相互排斥力,粉末密集堆积形成一定厚度的涂膜;
*随着粉末沉积层厚度的增加,粉层对于飞来粉粒的排斥力增大,当工件对粉末的吸引力和对粉末的排斥力相等时,继续飞来的粉末不再被工件吸附。
因此静电粉末喷涂能够得到厚度均匀的涂膜。
通过上图,可以看出喷粉较合理的电压40~70KV,(设备不一样,粉末品牌不一样也有轻微区别,
依据工艺卡片要求设置)
我们可能会有个误区,会认为粉末在粉桶中翻腾得越厉害越好,但是正确的流化应该是表面轻微沸腾,用手在粉桶里面抓,抓不成团为最佳。
(流化压力一般设置在0。
1~0.15MPA为佳)
电荷过多就会产生反电离作用,轮毂产品夹角不容易上粉就是法拉利静电效应(反电离作用)
岗位工作流程
枪距15~25厘米
安全意识
静电喷涂常见的异常情况
常见问题以及原因分析。
静电粉末喷涂工艺、安全培训教材第一节粉末喷涂原理及工艺流程粉末在压缩空气作用下,通过喷枪由高压静电发生器提供负电荷,使之粉末带电飞向接地工件表面并吸附在工件表面,通过加热烘烤,使粉末熔融,流平固化成为涂层.静电粉末喷涂的工艺流程:工件上架-工件前处理-静电喷涂-加热固化-下架-检验第二节设备清单空气压缩机、储气罐、压缩空气冷冻干燥净化机、静电粉末喷涂装置(喷粉室、粉末回收系统、清理系统、供粉系统、高压静电发生器、静电喷枪等)、车间电器控制箱、固化炉、吸尘器、筛粉机、工件传动装置。
第三节准备及要求1、按要求检查工作场所操作人员是否符合规定,不符合规定不准上班开机。
2、由班组长检查粉末是否符合技术要求(色泽、颗粒均匀、是否受潮结块等现象),若未及时检查造成型材批量报废的,对按相关规定处罚。
3、喷涂前班长必须掌握上挂型材的有关技术要求,明确喷涂色号,并确定装饰面与非装饰面,选取适当的喷涂角度,若由班长工作没做到位造成喷涂面错误返喷的,将对班长予以50元/次的处罚。
4、检查整套设备是否正常,换粉前彻底清理喷粉室、输粉管、喷枪、一级回收器、振动筛、储粉筒等。
第四节工艺过程及技术要求1、工艺技术要求1.1 按要求记录工艺参数,记录不全或造假者,对责任人按10元/次处罚,超过3次处罚车间主任100元/次。
1。
2 操作者每天对设备操作记录如实记录,如发现造假、漏记等,如造成生产事故的,量情节严重情况予以相应程度的处罚,对责任人按10~20元/次处罚,超过3次处罚车间主任100元/次。
1.3 各工序员工对所在工序的工艺要求要能够全面理解、熟练掌握,发现问题及时汇报.1。
4 粉房操作人员对回收粉的掺兑应做好记录,以便出现表面质量问题时查阅。
1.5 车间班长应对返喷的型材做好详细的工艺记录并按周报工艺技术部,对隐瞒不报的量情节严重情况予以相应程度的处罚,对责任人按50元/次处罚,超过3次处罚车间主任100元/次。
1.6 发现有员工不按工艺操作规程的行为对当事人以10元/次处罚,屡教不改的加倍处罚.1.7 若车间发现质量问题,应及时记录并知会工艺部,工艺员及时采取措施对问题进行解决,若有迟滞造成车间损失的,对当事人采取100元/次的处罚。
喷粉车间培训教材
简介
喷粉车间是一种常见的粉末涂装工艺,广泛应用于各种制造业中。
本教材将介绍喷粉车间的基本工作原理、操作流程、设备介绍、安全注意事项等内容,以帮助读者了解和掌握喷粉车间的相关知识。
基本工作原理
喷粉车间通过将粉末涂料喷射到工件表面,使其在烤箱中进行固化,形成坚固的涂层。
这一过程包括以下几个步骤:
1.准备工件:将需要涂装的工件进行清洁和预处理,以确保涂层能够牢
固地附着在工件表面。
2.涂粉:将粉末涂料通过喷枪均匀地喷射到工件表面。
喷粉时需要注意
喷枪与工件的距离和角度,以获得均匀的涂层。
3.固化:将喷粉后的工件放入烤箱,进行高温固化。
在固化过程中,涂
料会熔化并流平,形成坚固的涂层。
4.检查和包装:将固化后的工件进行检查,确保涂层质量符合要求。
然
后进行包装,以保护工件表面不受损。
操作流程
以下是喷粉车间的常见操作流程:
1.准备工件
–清洁工件表面,去除油污和杂质。
–进行必要的表面预处理,如喷砂或磨砂。
2.准备涂粉设备
–检查喷粉设备的工作状态,如压力和喷嘴是否正常。
–确保喷粉室内的环境清洁,避免杂质进入喷粉涂料。
3.涂粉操作
–调整喷粉枪与工件的距离和角度,以获得均匀的喷粉效果。
–控制喷粉厚度,根据工件要求进行调整。
–涂粉完成后,清洁喷粉设备,以避免堵塞或交叉污染。
4.烤箱固化
–将喷粉后的工件放入烤箱,按照涂粉涂料的要求设置适当的温度和时间。
–控制烤箱内的温度和时间,确保涂层能够完全固化。
5.检查和包装
–对固化后的工件进行视觉检查,确保涂层质量符合要求。
–进行必要的修复和改善,以提高涂层质量。
–对涂粉完成的工件进行包装,以防止表面受损。
设备介绍
喷粉车间常见的设备包括以下几类:
1.喷粉枪:用于将粉末涂料喷射到工件表面。
根据不同的喷粉要求,喷
粉枪的种类和型号有所不同。
2.烤箱:用于固化喷粉后的工件。
烤箱通常具有可调节的温度和时间控
制功能,可以根据涂粉涂料的要求进行设置。
3.气动输送系统:将粉末涂料从储存容器输送到喷粉枪。
气动输送系统
通常包括压缩空气源和输送管道。
4.涂粉设备:包括喷粉室、涂粉架和粉末回收系统。
喷粉室提供一个干
净的工作环境,避免杂质进入涂粉涂料。
涂粉架用于支撑工件,方便操作和喷粉。
粉末回收系统用于回收未被固化的粉末,减少浪费。
安全注意事项
在喷粉车间进行操作时,需要注意以下几点安全事项:
1.个人防护:在喷粉过程中,需要佩戴适当的个人防护装备,如呼吸器、
防护眼镜、手套、工作服等,以保护自己免受粉尘和化学物品的伤害。
2.通风系统:喷粉车间应该配备有效的通风系统,确保空气中的粉尘浓
度在安全范围内,并保持室内空气流通。
3.灭火设备:喷粉车间应该配备适当的灭火设备,如灭火器、泡沫灭火
系统等,以应对突发火灾。
4.废物处理:喷粉过程中产生的废弃物和废涂料应该妥善处理,避免环
境污染和火灾危险。
总结
本教材介绍了喷粉车间的基本工作原理、操作流程、设备介绍和安全注意事项。
喷粉车间是一项重要的涂装工艺,在制造业中有着广泛的应用。
通过学习和掌握喷
粉车间的相关知识,可以提高工作效率和涂层质量,确保生产过程的安全和可靠性。
请读者在实际操作中遵循相关的操作规程和安全操作指南,以确保工作顺利进行。