花粉成分及其分析方法的标准化
- 格式:doc
- 大小:36.00 KB
- 文档页数:4
蜂花粉的成分药理作用与理化性质1.成分; 蜂花粉含有丰富的蛋白质,18种氨基酸,如组氨酸、亮氨酸、苏氨酸、色氨酸、胱氨酸、蛋氨酸、苯丙氨酸、精氨酸、异亮氨酸、缬氨酸、甘氨酸、酪氨酸、丙氨酸、谷氨酸、脯氨酸、天冬氨酸、赖氨酸等,其中包括8种人体必需氨基酸。
(1)脂类:花粉含有卵磷脂、溶血卵磷脂、磷脂酰胆碱、游离脂肪酸类和碳氢类,其中脂肪酸包括甲酸、乙酸、丙酸、苹果酸、琥珀酸、柠檬酸、@酮戊二酸、棕棡酸、亚麻酸、亚油酸、花生四烯酸、二十碳五烯酸、二十二碳六烯酸及甾醇类等,脂肪酸中尤以不饱和脂肪酸最丰富。
(2)糖类:花粉含有单糖、低聚糖和多糖及淀粉、本纤维素、果胶质。
尤其是花粉多糖,具有很好的抑制癌细胞增殖抗衰老、,提高免疫功能的活性。
(3)维生素:花粉含有维生素A,B族维生素(维生素B1、维生素B2、维生素B6、维生素12),维生素C,维生素D,维生素E,维生素P及叶酸、烟酸等(4)活性酶:花粉所含酶类之多,可以说是自然界食品之最。
据R.C. Stanleg研究总结发現,花粉中有104种酶,包括转化酶、淀粉酶,氧化还原酶、磷酸酶、催化酶、氧化酶、谷氨酸脱氢酶、碱性磷酸酶、乳酸脱氢醇、过氧化氢酶等。
(5)常量元素和微量元素:花粉除含钾、钙、钠、镁、磷、硫’硅、氯常量元素外,尚含有多种微量元素,如铜、铁、铅、锰、锌、钛、碘、钻、硒、钼、锶、镍、硼、钡、钒、铍、锂等。
(6)黄酮类:花粉含有黄酮醇、槲皮酮、山柰酚、杨梅黄酮木樨黄素、异鼠李素、原花青素、二氢山柰酚、柚(苷)配基和芹菜(苷)配基等(7)核酸:花粉含有脱氧核糖核酸(DNA)和核糖核酸(RNA)。
(8)生长素:花粉含有植物六大生长调节激素一一生长素、赤霉素、细胞分裂素、油菜素内酯、乙烯和生长抑制剂及人生长素。
(9)其他:花粉还含有抗生素、雌二醇等2.理化性质蜂花粉是蜜蜂采集加工过的花粉团,一般呈不规则扇椭圆形,上面带有置蜂后肢嵌夹的痕迹。
在颜色上,不同植物的花粉,颜色也不一样,有淡黄色、深黄色、黄色、淡绿色、绿色、青色、咖啡色、橘红色、灰白色等。
花粉鉴定法原理
花粉鉴定法是一种通过观察和分析花粉颗粒特征来确定植物种类的方法。
它是
一种重要的科学手段,可以应用于植物学、地质学、生态学、考古学等领域。
花粉鉴定法的原理主要包括花粉形态特征、花粉数量统计和花粉在地层中的分布等方面。
首先,花粉鉴定法依靠花粉的形态特征来确定植物种类。
每种植物的花粉都具
有独特的形态特征,如大小、形状、壁纹、孔纹等。
通过显微镜下的观察,可以对花粉颗粒进行形态特征的描述和比对,从而确定植物的种属。
这种方法在植物分类学和植物地理学研究中有着重要的应用价值。
其次,花粉鉴定法还可以通过花粉数量统计来进行植物种类的鉴定。
不同植物
的花粉数量在地层中的分布是有规律的,通过对花粉数量的统计和分析,可以确定不同植物在某一地区的相对丰富程度,从而推断该地区的植被类型和气候环境。
这种方法在古植物学和古气候学研究中有着重要的应用价值。
最后,花粉鉴定法还可以通过对花粉在地层中的分布来推断古植被和古气候。
随着时间的推移,不同植物的花粉会随着风或水的作用沉积到不同的地层中,通过对地层中花粉的分布和组合进行分析,可以推断出古植被类型和古气候环境。
这种方法在地质学和古生物学研究中有着重要的应用价值。
综上所述,花粉鉴定法是一种通过观察和分析花粉颗粒特征来确定植物种类的
方法。
它主要包括花粉形态特征、花粉数量统计和花粉在地层中的分布等原理。
花粉鉴定法在植物学、地质学、生态学、考古学等领域有着重要的应用价值,是一种不可或缺的科学手段。
花粉的来源和它的成分与性质花粉是被⼦植物雄蕊花药或裸⼦植物⼩孢⼦叶上的⼩孢⼦囊内的粉状物。
花粉的个体称为“花粉粒”。
成熟的花粉粒有两层壁,即内壁和外壁,有时在外壁外还有周壁。
其⾊泽因种类不同⽽从洁⽩到浓⿊⾊,⼀般为淡黄⾊或淡栗⾊。
花粉,从养蜂的⾓度来看,除了授粉意义外,其价值在于供给蜜蜂饮⾷中蛋⽩质、脂肪和矿物质的主要来源和作为蜂埸中可能⽣产出来的剩余产品,即花粉供给⼈类⾷⽤。
经试验计算,⼀般蜜蜂采集的花粉团其重量最⼩为4.2ng,最⼤重量为10.7mg,平均重量为7.57mg。
假说⼀只⼯蜂每次飞⾏可采集15mg的花粉(两个花粉团),因此每只⼯蜂需要完成66.666次飞⾏才能为蜂群带回仅仅1000mg的花粉,据估计,则需要⼯蜂50000次飞⾏即可采回这么多花粉。
培养⼀只蜜蜂需要花粉100~120mg,⼀群蜂⼀年培养20万只幼蜂约需花粉32000g,再加上成年蜂⾷⽤和泌蜡产浆的需要,每群蜂每年采集花粉约为30000g。
如果养蜂者在蜂箱出⼊⼝处放置脱粉器,可以截留⼗分之⼀花粉,那么⼤多数蜂群每年使⽤脱粉器的花粉收获量为3000g左右。
我国蜜粉源植物⼗分丰富,仅油菜花⼀种,南北花期可持续6~7个⽉时间,为连续地放收油菜花,⼀群蜂可⽣产商品花粉6000g。
我国⽬前有活框饲养蜜蜂约800万群,按每群年产花粉2000g计算,就可为⼈类提供商品花粉16000吨左右。
所以普及花粉⽣产与利⽤是养蜂业增加经济效益的重要途径。
花粉的化学成分依植物种属不同⽽有差异。
不仅如此,它含有丰富的蛋⽩质,即为⼈类提供促进⽣长以及修补组织所需要的物质,归纳如下:花粉是⼀种营养丰富、⾼度浓缩的物质。
据实验表明,紫云英花粉中⽔分含量为12.5%~12.7%;油菜花粉⽔分为13.5~13.7%,⼀般果蔬类花粉⽔分达80%以上。
花粉⼜含有丰富的蛋⽩质和碳⽔化合物。
经检测,紫云英花粉蛋⽩质含量为21.8%和21.6%;油菜花粉为19.8%和20.2%。
中国过敏原标准全文共四篇示例,供读者参考第一篇示例:中国过敏原标准是指在中国国内针对过敏原物质所制定的一套标准规范。
过敏原是指一些特定的物质,通过吸入、接触或食入后,会引发过敏反应的物质。
过敏反应是机体对过敏原物质产生的一种异常反应,包括呼吸道过敏、食物过敏、接触过敏等。
过敏反应的严重程度不同,有些可能只是轻微的皮肤瘙痒,而有些则可能引起严重的呼吸困难或休克。
中国过敏原标准的制定有助于规范过敏反应的诊断和治疗,提高医疗水平和服务水平,保障患者的健康与生命安全。
相比于其他国家的标准,中国过敏原标准更加符合中国国情,考虑到了人口结构、气候环境、饮食习惯等因素,在实际应用中更加有效和可靠。
中国过敏原标准主要包括以下几个方面:1. 过敏原物质的分类和鉴定:中国过敏原标准将过敏原物质按照来源、性质、致敏机制等方面进行分类,对不同类型的过敏原物质进行详细的说明和鉴定。
这有利于医务人员对过敏原物质的识别和诊断,为患者提供更加准确和有效的治疗方案。
2. 过敏原物质的检测方法和标准:中国过敏原标准规定了过敏原物质的检测方法和标准,包括皮肤试验、血清学检测、呼气试验等多种检测方法。
这些方法不仅能够对过敏反应进行初步筛查,还可以指导医生对患者进行更加专业和精准的治疗。
3. 过敏原物质的限量要求:中国过敏原标准明确了各类过敏原物质的限量要求,以避免过敏患者因误食或误接触过量过敏原物质而引发严重过敏反应。
这些限量要求不仅包括食品、化妆品等生活用品,还包括医疗器械、药品等医疗用品,为过敏患者提供更加安全和可靠的保障。
中国过敏原标准的制定是一个长期而艰巨的任务,需要医学专家、行业协会、政府部门等多方协作和参与。
在制定过程中,需要考虑到各个方面的因素,确保标准的科学性、合理性和实用性。
还需要不断更新和完善标准,以适应社会的发展和患者的需求。
通过中国过敏原标准的推广和实施,可以有效提高过敏反应的诊断和治疗水平,减少过敏疾病的发病率和病情恶化率,保障患者的健康与生命安全。
前 言本标准是对GB 11758—1989《蜂花粉》的修订,主要修订内容如下:——删除了花粉团粒、过氧化氢酶单位、杂质的定义;——蜂花粉的质量等级由三个等级改为二个等级;——删除了验收规则;——把原标准附录A《蜂花粉的生产要求》纳入标准正文;——理化要求中删除了过氧化氢酶指标。
——改写了水分、灰分、蛋白质、维生素C的试验方法;——改写了主要蜂花粉色泽、形态特征图谱和镜检方法,增加了荷花粉及茶花粉形态特征图谱,作为鉴别依据。
本标准自1999年11月1日起实施。
本标准自实施之日起,同时代替GB11758—1989。
本标准的附录A是标准的附录。
本标准由中华全国供销合作总社提出并归口。
本标准起草单位:中国蜂产品协会花粉专业委员会及科技委员会、绵阳市华神空气动力技术应用厂、西安舒仲花粉有限公司、北京大学地质系花粉室、中国农业科学院蜜蜂研究所、北京市蜂业公司、北京富得龙新技术研究所、慈溪汇蜂实业公司、深圳太太药业公司、国家蜂产品质量监督检验中心。
本标准主要起草人:徐景耀、李子健、王宪曾、石新立。
中华人民共和国供销合作行业标准蜂花粉Bee pollenGH/T 1014—19991 范围本标准规定了蜂花粉的定义、技术要求、试验方法、生产和包装、标志、贮存、运输要求。
本标准适用于蜂花粉的生产、购销、加工。
2 引用标准下列标准所包含的条文,通过在本标准中引用而构成为本标准的条文。
本标准出版时,所示版本均为有效。
所有标准都会被修订,使用本标准的各方应探讨使用下列标准最新版本的可能性。
GB/T 5009.3—1985 食品中水分的测定方法GB/T 5009.4—1985 食品中灰分的测定方法GB/T 5009.5—1985 食品中蛋白质的测定方法GB/T 12392—1990 蔬菜、水果及其制品中总抗坏血酸的测定方法 荧光法和2.4-二硝基苯肼法3 定义本标准采用下列定义。
3.1 蜂花粉 bee pollen蜜蜂采集被子植物雄蕊药或裸子植物小孢子囊内的花粉细胞,形成的团粒状物。
花粉成分及其分析方法的标准化 2009年08月29日08:21 生意社生意社08月29日讯花粉是植物的雄性配子体。
商品花粉主要是西方蜜蜂采集的花粉,用于饲喂早期发育的幼虫。
蜜蜂采访花朵时,接触雄蕊,身体粘附花粉粉尘。
蜜蜂用后足将花粉压人花粉筐,用分泌物润湿花粉,使花粉粘结在一起,粘在花粉筐内。
分泌物含有不同的酶,如淀粉酶、过氧化氢酶等,一粒花粉团含10%的花蜜,这对装载(在花粉筐内)是必需的。
蜂蜜是蜂群的能源,花粉是蜜蜂重要的营养物质,即蛋白质、矿物质、脂肪等物质的主要来源,所以蜂花粉也可作为人类的一种食品。
在一些国家,如巴西、保加利亚、波兰和瑞士等国,已有花粉标准。
本文目的是评论生产高质量花粉需要的不同因素,花粉成分和应用的分析方法。
根据不同国家的经验和研究,将提出全面的花粉质量标准,据此,在不久的将来要制定出国际蜂花粉标准。
一、不同的质量标准和蜂花粉分析方法的简评蜜蜂采集的花粉(蜂花粉)是一种健康食品,具有丰富的营养和医疗特性。
高含量的转化糖、必需氨基酸、不饱和及饱和脂肪酸、锌、铜、铁以及高钾/钠,使得蜂花粉成为人类非常重要的食物。
蜂花粉的主要变量是花粉的花源组成,可能受采集地区和季节的影响。
蜂花粉是蜜蜂采集花粉的混合物,其组成变化很大。
依据其花粉的组成,并考虑对蜂花粉产品日益增长的植物医疗兴趣,需要有表示蜂花粉特征的系统方法。
Campos等研究不同地区和年份采集的花粉样本,有助于鉴定花粉的来源。
高效液相色谱获得的类黄酮/酚图谱法,比传统的显微镜法更精确,能获得更多的信息。
这种方法为鉴定花粉样本和依据花粉的主要组成为蜂花粉定性提供一种常规的手段。
同时,获得的类黄酮/酚图谱也引起其他方面的兴趣,例如,从发现蜂花粉只由少数品种组成,表明蜜蜂是高度选择花粉的采集者。
通常发现一粒蜂花粉团中的花粉仅来自一种花源。
蜂花粉的营养含量受植物源影响明显。
营养物质也随储藏而改变。
Szczesna 等认为不同保存方法(冷冻、在40℃干燥和冷冻干燥)对蜂花粉生物学质量选择参数的影响。
花粉发育过程及精细结构的研究花粉是植物生殖的关键组织,其发育过程及其精细的结构一直是植物学家研究的重点之一。
花粉发育的过程经历了几个重要的阶段,包括花药发育、花粉母细胞的分裂、孢子母细胞的减数分裂和四分体的形成等过程。
花粉的结构是十分复杂的,包括外壳、中层和内壳等几个部分,每个部分都有其独特的结构和功能。
花粉的发育过程花粉的形成起源于花药中的花粉母细胞。
花药细胞在成熟之前经历了多次分化和分裂。
在花药细胞内,花粉母细胞开始进行减数分裂过程。
花粉母细胞的减数分裂是植物生殖过程中的关键步骤之一,其在控制着后续的花粉发育和植物生殖。
花粉母细胞经过两次减数分裂后,产生了四个花粉孢子,每个花粉孢子包含了一组基因,并且具有自主萌发和生长的能力。
花粉生长过程中,原来由四个细胞组成的花粉变成了由两个细胞组成的半成熟花粉,然后在花粉管细胞的作用下,进一步发育成熟,形成完整的花粉粒。
花粉粒的发育过程涉及到花粉壁、细胞质和染色体等方面的细微变化。
花粉壁的发育主要分为两个阶段。
首先,花粉壁的外层形成成为外壳,然后到了内层中央,形成细胞质。
最后,在花粉孢子质体的外部,膜蛋白逐渐形成了双层壳,从而形成完整的花粉壳。
花粉的结构组成花粉的结构由外壳、中层和内壳组成。
外壳一般比较硬,主要由角质素、纤维素和蛋白质组成。
中层则相对软一些,主要由纤维素和琥珀酸等物质构成。
内壳分两层,由硬质、半透明的外层和由黄色素组成、半透明的内层组成。
花粉内的胚珠质体可以被看作是花粉的细胞质,包括了细胞核、细胞器和质网等细胞结构。
以芸薹的花粉为例,其包括外壳、内壳、中层和质体四个部分。
从花粉的组成及其发育过程来看,可以看出花粉的结构非常复杂。
其间,每个不同的组成部分都具有独特的结构和功能,可以为花粉的生长和发育提供坚实的保障。
总之,花粉发育过程及其结构的研究是植物学家研究的重要内容之一。
只有深入了解花粉的发育过程及其复杂的结构,才能更好的理解植物生殖的规律和原理,为植物研究和应用开发提供重要的支撑。
HPLC法测定云南花粉片中总黄酮醇苷的含量杨志晶【摘要】目的:建立云南花粉片中总黄酮醇苷的HPLC测定方法.方法:以HPLC法定量分析总黄酮醇苷的含量.色谱条件:色谱LichrospherC-18(250 mm×4.0 mm,5μm),流动相:甲醇-0.4%磷酸溶液(50:50),检测波长:360 nm1~2,流速为1.0 mL/min,进样量:10 μL,以峰面积外标法定量.结果:槲皮素与山奈素的峰与其他色谱峰分离良好,槲皮素在3.10~18.60μg/ml范围内线性关系良好,回归方程为y=0.02670X-0.1489(r=0.9999),山奈素在6.15~36.90μg/ml范围内线性关系良好,回归方程为y=0.02406X-0.0942(r=0.9999).槲皮素平均回收率为99.93%,RSD 为1.40%,山奈素平均回收率为100.03,RSD为1.86%.结论:本方法结果准确,重现性好,可以作为云南花粉片中总黄酮醇苷含量的定量分析方法.【期刊名称】《云南中医中药杂志》【年(卷),期】2010(031)001【总页数】2页(P61-62)【关键词】高效液相色谱法;云南花粉片;槲皮素;山奈素;总黄酮醇苷【作者】杨志晶【作者单位】昆明云健制药有限公司,云南,昆明,650032【正文语种】中文【中图分类】R927.2云南花粉片由油菜花粉和荞麦花粉组成,具有提高免疫机能、增强体力、促进生长发育、提高骨髓造血功能,降低血脂及减轻放射损伤等作用。
适用于体弱多病者作滋补药。
用于血液病,高血脂症,职业性苯、铅中毒及尘肺等的辅助治疗。
云南花粉片质量标准中用氮测定法(常量法)[3]测定其总氮含量,即以化学含氮量来控制产品的质量,而云南花粉片中除含有氨基酸,脂肪,蛋白质等多种成分外,还含有多种结构的黄酮醇苷类化合物,而黄酮类是云南花粉片的药效成分,故用酸将云南花粉片中的黄酮醇苷水解后,形成较稳定的槲皮素、山奈素,用高效液相色谱法以槲皮素、山奈素为对照品进行测定,以总黄酮醇苷的量作为云南花粉片的定量元素,能较好的控制药品质量。
竭诚为您提供优质文档/双击可除花粉鉴定法怎么用篇一:实验四、花粉生活力的测定实验四、花粉生活力的测定一、实验目的:通过实验掌握花粉生活力测定的具体技术和方法。
二、实验原理:花粉生活力是指在正常条件下花粉在雌蕊上萌发的能力。
花粉生活力测定在杂交工作中很重要,尤其亲本花期不相同需要从外地采集花粉作父本时,花粉要经过一段较长时间的贮藏运输过程,因此在杂交前应检验花粉的生活力,以免应用无生活力的花粉而造成杂交工作的失败。
三、实验材料:苹果花粉四、实验用具与试剂:指形管、显微镜、载玻片、盖玻片、凹式载玻片、滴瓶、培养皿、天平、烧杯、玻璃棒、微波炉、滤纸、水浴锅、计数器、镊子;碘化钾(KI)、碘、蓝墨水、蒸馏水、蔗糖、琼脂、硼酸等。
五、实验步骤常用的测定花粉生活力的方法:形态观察法、碘-碘化钾染色法、蓝墨水染色法和培养基发芽法。
1.形态观察法直接在显微镜下观察花粉的形态,根据花粉的典型性(如具有正常的大小、形状、色泽等)判断花粉的生活力,即形态正常的花粉有生活力,而一些小的、皱缩的、畸形的花粉不具有生活力。
具体方法:将花粉置于载玻片上,在显微镜下观察3个不同视野,要求被检查的花粉粒总数达到100粒以上,计算正常花粉粒占总数的比率。
此法简便易行但准确性差,一般只用于测定新鲜花粉的生活力。
2.染色法(1)碘-碘化钾染色法①原理:正常的花粉积累淀粉较多,而不正常的花粉则少。
据此,可用化学物质染色,根据呈色反应来间接测定花粉的正常与否和花粉生活力的差别。
通常正常花粉用(:花粉鉴定法怎么用)I-KI染色后呈蓝色,而发育不良畸形花粉则不积累淀粉,当I-KI染色时呈黄褐色。
②I-KI溶液:取2.0gKI溶于5~10mL蒸馏水中,然后加入1.0gI2待全部溶解后,再加蒸馏水至200mL,贮于棕色瓶中备用。
③具体方法:取少量花粉撒于载玻片上,加一滴蒸馏水,用镊子使花粉散开,再加一滴I-KI溶液,盖上盖玻片置于显微镜下观察。
凡被染色呈蓝色表示具有生活力,呈黄褐色者为发育不良生活力弱的花粉。
花粉中总汞的测定方法
花粉中总汞的测定,可采用离子色谱分析法或者阳离子交换模式色谱分析法。
其中,阳离子交换模式的色谱法更常用,该方法试样首先经过硫氰酸洗涤,取出花粉粒子中的总汞和甲基汞,然后置入洗涤液中加入含萘的试液,再采用阳离子交换模式的分子筛色谱柱进行分离,在200~315nm之间进行检测,最后计算检测峰面积比例来进行定量分析,所得结果即为总汞含量。
此外,也可采取X射线荧光光谱法来测定花粉中总汞的含量,即用放射性源照射样品,观察样品在不同能量处发出的荧光信号,通过荧光信号强度和准确的知识,来确定样品中总汞的含量。
2021年3月第42卷第5期检测分析貪品研究与开发177 —DOI : 10.12161Zj.issn.1005-6521.2021.05.030向日葵蜂花粉中酚胺类化合物定性定量分析冯洲旭",张根生1,孔令杰2,乔江涛2,肖兴英2,张红城W(1.哈尔滨商业大学,黑龙江哈尔滨150010;2.中国农业科学院蜜蜂研究所,北京100093)摘 要:运用高效液相色谱四极杆飞行时间串联质谱(high-performance liquid chromatography coupled with quadrupoletime-of-llight-mass spectrometry , HPLC —Q/TOF-MS )法对向日葵蜂花粉中的酚胺类化合物进彳亍定性和定量分析。
通过质谱数据解析和文献对照,向日葵蜂花粉中共鉴定出8种酚胺类化合物,其中4种为三-对-香豆酰亚精胺,4种为 四-对-香豆酰精胺。
定量分析显示,鉴定的酚胺类成分在限定质量浓度范围内线性关系良好。
建立的HPLC-Q/TOF- MS 法能够对向日葵蜂花粉中的酚胺类成分进行准确、可靠分析。
关键词:高效液相色谱四极杆飞行时间串联质谱;向日葵蜂花粉;酚胺类化合物;定性分析;定量分析Qualitative and Quantitative Analysis of Phenolamides in Sunflower Bee PollenFENG Zhou-xu 12,ZHANG Gen-sheng 1, KONG Ling-jie 2,QIAO Jiang-tao 2, XIAO Xing-ying 2,ZHANG Hong-cheng 12**作者简介:冯洲旭(1995-),男(回),硕士研究生,研究方向:天然产物分析。
*通信作者:张红城(1967—),男(汉),研究员,博士,研究方向:功能 食品与生物活性物质、食品生物技术。
(1・Harbin University of Commerce , Harbin 150010, Heilongjiang, China ; 2. Institute of ApiculturalResearch, Chinese Academy of Agricultural Sciences, Beijing 100093, China)Abstract : The qualitative and quantitative analysis of phenolamides in sunflower bee pollen was carried out byhigh-performance liquid chromatography coupled with quadrupole time-of-flight-mass spectrometry ( HPLC -Q/TOF -MS). By HPLC -Q/TOF -MS, a total of eight phenolamides including four kinds of tri -p - coumaroylspermidines and four kinds of tetra -p -coumaroylspermines were identified through massspectrometric data analysis and comparison with literature. The regression equations showed a good linear relationship between peak areas and content of these compounds. The results showed that the HPLC-Q/TOF-MSmethod established could accurately and reliably analyse phenolamides in sunflower bee pollen.Key words : high-performance liquid chromatography coupled with quadrupole time-of-flight-mass spectrome try (HPLC-Q/TOF-MS ); sunflower bee pollen; phenolamides; qualitative analysis; quantitative analysis引文格式:冯洲旭,张根生,孔令杰,等.向日葵蜂花粉中酚胺类化合物定性定量分析[J].食品研究与开发,2021, 42(5):177-183. FENG Zhouxu , ZHANG Gensheng , KONG Lingjie , et al. Qualitative and Quantitative Analysis of Phenolamides in SunflowerBee Pollen[J].Food Research and Development ,2021,42(5): 177-183.蜂花粉是工蜂釆集植物雄蕊花药或植物小抱子囊内的花粉,加上自己特殊的腺体分泌物、唾液和花 蜜初步加工而成的花粉球,呈淡黄色或绿色,味微甜、微 苦叫向日葵蜂花粉为菊科向日葵属植物向日葵(He-lianthus annuus L.)的蜂花粉粉末倒,是我国蜂花粉大宗交易品之一叫向H 葵蜂花粉具有提高免疫力、抗衰老及美容养颜等作用叫其中主要含有氨基酸、脂类、矿物质、类胡萝卜素叫植物當醇岡、类黄酮又酚酸衍生物冏 及酚胺类化合物等。
班级:生物技术及应用班学号:103207031026
姓名:杨珍珍
花粉的定义•是被子植物雄蕊花药和裸子植物小孢叶上小孢子囊内的小颗粒状物,是植物有性繁殖的雄性配子体,含有人体所需的各种物质,被誉为“微型营养宝库”、“完全营养食品”。
蜂花粉物理性状
•颜色:色泽不一
•形状大小:形状、大小不一•香味与滋味:清香、略带苦味
•蜂花粉的细胞壁:内壁、外壁
•内壁:纤维素、果胶质、半纤维素及蛋白质
•外壁:孢粉素
蜂花粉的化学成分
•蛋白质和氨基酸
•蛋白质:10%—40%,含有人类所需的全部必须氨基酸,而且氨基酸配比合适,被称为“完全蛋白质”•氨基酸:含量丰富,大部分亦有利形式存在,易被人体吸收
•糖类
•占干物质的1/3,有葡萄糖、果糖、蔗糖、淀粉、膳食纤维、孢粉素
•酯类化合物
•有卵磷脂、磷脂、甘油二酯、甘油三酯等
•有机酸类化合物•维生素和矿物质•黄酮类化合物•其他物质
生物学功能•增强免疫功能、促进新陈代谢、延缓衰老
•促进脑细胞发育、促进智力发育
•抗疲劳、美容
安全性
实验证明花粉无毒副作用•摄入量:2—5 g/d。
花粉成分及其分析方法的标准化 2009年08月29日08:21 生意社生意社08月29日讯花粉是植物的雄性配子体。
商品花粉主要是西方蜜蜂采集的花粉,用于饲喂早期发育的幼虫。
蜜蜂采访花朵时,接触雄蕊,身体粘附花粉粉尘。
蜜蜂用后足将花粉压人花粉筐,用分泌物润湿花粉,使花粉粘结在一起,粘在花粉筐内。
分泌物含有不同的酶,如淀粉酶、过氧化氢酶等,一粒花粉团含10%的花蜜,这对装载(在花粉筐内)是必需的。
蜂蜜是蜂群的能源,花粉是蜜蜂重要的营养物质,即蛋白质、矿物质、脂肪等物质的主要来源,所以蜂花粉也可作为人类的一种食品。
在一些国家,如巴西、保加利亚、波兰和瑞士等国,已有花粉标准。
本文目的是评论生产高质量花粉需要的不同因素,花粉成分和应用的分析方法。
根据不同国家的经验和研究,将提出全面的花粉质量标准,据此,在不久的将来要制定出国际蜂花粉标准。
一、不同的质量标准和蜂花粉分析方法的简评蜜蜂采集的花粉(蜂花粉)是一种健康食品,具有丰富的营养和医疗特性。
高含量的转化糖、必需氨基酸、不饱和及饱和脂肪酸、锌、铜、铁以及高钾/钠,使得蜂花粉成为人类非常重要的食物。
蜂花粉的主要变量是花粉的花源组成,可能受采集地区和季节的影响。
蜂花粉是蜜蜂采集花粉的混合物,其组成变化很大。
依据其花粉的组成,并考虑对蜂花粉产品日益增长的植物医疗兴趣,需要有表示蜂花粉特征的系统方法。
Campos等研究不同地区和年份采集的花粉样本,有助于鉴定花粉的来源。
高效液相色谱获得的类黄酮/酚图谱法,比传统的显微镜法更精确,能获得更多的信息。
这种方法为鉴定花粉样本和依据花粉的主要组成为蜂花粉定性提供一种常规的手段。
同时,获得的类黄酮/酚图谱也引起其他方面的兴趣,例如,从发现蜂花粉只由少数品种组成,表明蜜蜂是高度选择花粉的采集者。
通常发现一粒蜂花粉团中的花粉仅来自一种花源。
蜂花粉的营养含量受植物源影响明显。
营养物质也随储藏而改变。
Szczesna 等认为不同保存方法(冷冻、在40℃干燥和冷冻干燥)对蜂花粉生物学质量选择参数的影响。
冷冻对花粉团的化学成分没有具体的变化,所以作为营养和医疗目的保存花粉团时,这种方法应受到推荐。
冷冻干燥显著降低维生素C和维生素A 的含量。
在40℃干燥显示出很多不利的作用,考察9种含量中的4种(转化糖、总蛋白、维生素C和维生素A)明显下降。
至于生产方法对储藏花粉团的保存方法和适宜条件提出的建议是,冷冻后储存在纯氮气-20℃下,保持蜂花粉高生物学质量可达6个月。
然而,长期储存花粉,应冷冻干燥后在-20℃下,纯氮气中储存,以保持其最大的生物学活性。
二、统一蜂花粉质量控制的判断标准蜂花粉标准对于养蜂者用花粉采集器采集的花粉应是有效的,这种产品通常是花粉团的形式。
从营养观点来看,用于分析花粉团的主要成分(碳水化合物、脂肪和蛋白质)的方法。
从卫生的观点来看,微生物安全是主要质量标准。
控制花粉的微生物很重要,应遵守食品法规不含病菌和真菌。
花粉是很少受到养蜂操作影响的蜂产品。
它的主要污染是来自环境和农业实践的重金属及杀虫剂。
为了保证质量,花粉应在距离污染源(如繁忙的公路或施用杀虫剂的地方)至少3千米远的地方采集。
蜂花粉重金属含量的要求是镉40.1 mg/kg、铅40.5 mg/kg、汞<0.03 mg/kg。
另外,需要特别注意的是霉菌毒素,经过霉菌破坏以后理论上它能在蜂花粉中发展,需要评估。
蜂花粉中来自遗传修饰生物体(GM0s,时常称作转基因植物—译者注)对花粉的影响也没有评估过。
最近几年转基因植物的栽培增加非常迅速,所以发现蜂花粉来自这种植物的可能性很大。
还没有发现这种花粉对人体健康有不良作用。
当转基因植物的含量超过1%时,欧盟强制要求(Regulation EC 1829/2003)标志在产品包装上,一旦建议对蜂蜜作出同样要求,也可能应用于花粉。
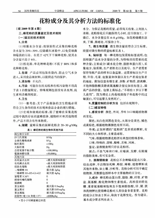
三、蜂花粉的质量鉴定及技术规则㈠鉴定的技术规则1、分类⑴根据水分含量按原始形式采集的蜂花粉含水量为20%~30%,应储藏在冰箱中,以免受细菌和霉菌的污染。
在低于42℃下干燥蜂花粉,使其水分含量不高于6%。
⑵按花源单花种蜂花粉(不低于80%)和多花种蜂花粉。
2、包装产品必须包装在袋内,防止空气水分进入,采用食品级材料。
以提供适当的保护。
3、添加物不允许。
4、污染可能存在的无机和有机污染物不得高于表1的数量限定,特殊规则包括没有杀虫剂、抗生素和杀螨剂残留。
5、卫生⑴一般考虑关于产品制备的卫生措施必须符合卫生条件的技术法规和食品企业的现行措施。
⑵宏观和微观的标准除了蜜蜂在采集花粉过程中偶然存在的蜜蜂肢体、植物碎片和其他物质外,产品不得含有外来物质。
6、储藏蜜蜂采集的新鲜花粉含20~30 g/100 g水分。
为保证花粉的质量,必须每天收集,立刻放人冰箱。
花粉溶化后只能保持几小时,应尽快加工。
干燥后,水分含量应在4~8 g/100 g。
如花粉储藏在凉爽、干燥、黑暗处。
可保持2年。
7、微生物质量微生物含量需符合卫生标准。
欧盟对微生物的质量标准见表1。
8、贴标签每一蜂花粉包装需贴标签说明:包括根据产品水分含量的分类,为特殊目的需要的花种含量;主要成分(碳水化合物、脂肪和蛋白质),采集地方,保质期,生产者姓名以及批号。
生产者需要保存每批产品的样本以备监督。
还需要标注生产日期、年份、毛重、包装重和净重以及生产者或包装者的地址。
附加信息有维生素、多酚、矿物质、游离糖、不饱和脂肪酸及游离氨基酸含量应加在标签上,提高产品的价值。
包装上需标志:“不得给1岁以下婴儿食用”,因为理论上肉毒梭菌抱子和花粉中的过敏蛋白,可引起婴儿突然死亡。
㈡感官特性1、感官分析颜色、外观、乔昧门口味随植物源而变化。
颜色:从白色到黑色变化,大部分是黄色、橘色或黄棕色,根据植物源颜色有所不同。
外观:正如所谓的“花粉团”是异质的颗粒,有不同的大小和形状,主要是球形。
气味:根据植物源花粉团有典型的特殊香味。
口味:特殊的、甜味、酸味、苦味、风味。
鉴定:显微镜查明只存在花粉团。
缺点:不良气味和口味,有霉菌、发酵、有陈腐的脂肪臭味,有可见杂质。
2、显微镜检查花粉应不含蜱螨或昆虫污染、幼虫或卵、不洁物如死蜂、蜂胶、蜂蜡、植物颗粒或其他外来物,如土壤、沙粒等。
花粉分析可用于确定植物源,其数据包括样本中主要植物的百分。
3、成分蜂花粉由蛋白质、脂肪、糖、纤维、矿物盐、氨基酸、酚化物和维生素组成。
高浓度的转化糖、重要氨基酸和饱和及不饱和脂肪酸,锌、铜、铁和高钠钾比使得蜂花粉对人类饮食非常重要。
花粉的成分正如表2所示,取决于花源变化。
⑴分析方法:理化特性水分含量:花粉水分含量的确定是在干燥箱中干燥到恒重后用红外线天平或费歇尔法进行。
一些国家对干燥花粉已制定了水分含量的最低要求,巴西:≥4g/100g;瑞士、波兰:≥6g/100g;乌拉圭:≥8g/100g;保加利亚:)10 g/100g.碳水化合物:碳水化合物是主要成分之一,主要是多糖。
通常碳水化合物含量的计算为100减水分、脂肪和蛋白质含量的总和。
计算出的碳水化合物含量会比用气相色谱或高效液相色谱分析方法测定的要大些。
这是因为一部分碳水化合物是由粗纤维和细胞壁物质构成,通常不以化学方法测定,而是用计算确定。
果糖、葡萄糖和蔗糖构成全部低分子糖的90%。
同时不同糖的比例在不同植物之间不同,果糖和葡萄糖的比率在1.0和2.5之间。
粗纤维:Bell等发现粗纤维的值在7~20 g/100g,但是最低值和最高值之间的差别很大,或许是采用的方法不同。
蛋白质和氨基酸:花粉的蛋白质取决于植物源变化很大。
只有约总蛋白质的10%来自游离氨基酸。
蛋白质的含量采用克氏定氮法,以6.25或5.6转换因子确定。
对于计算花粉团的蛋白质含量,建议用N×5.6,而不采用N×6.25,其他也采用这个因数。
花粉团可能存在17种氨基酸。
脯氨酸、谷氨酸、天冬氨酸、赖氨酸和亮氨酸是最多的氨基酸,约构成氨基酸总量的55%。
目前认为色氨酸可降低抑郁症和惊恐心理。
色氨酸的水平或许可用来改善这种产品。
对于苯丙氨酸也有效,它对检查花粉某种蛋白质变应原是重要的。
脂肪:取决于植物源,在蜂花粉的脂肪成分中有很大的差别。
主要有极性和中性脂肪(甘油一酯、甘油二酯和甘油三酸酪)以及少量的脂肪酸、硬脂酸精和碳氢化合物。
从气相色谱分析结果表明,提取物的脂肪主要由亚麻酸、棕搁酸、亚油酸和油酸组成。
不饱和脂肪酸平均约占总量的70%。
Bastos等(2004)发现油酸、亚油酸、araquidic和棕榈酸占总不饱和脂肪酸的19%~56%。
矿物质和痕量元素:因花粉类型差异很大,常以原子吸收法测定花粉灰。
主要矿物质是钾,约占矿物质总量的60%,镁构成约20%,钠和钙为10%。
维生素和其他活性成分:花粉含有不同的维生素(见表2),也含有多酚成分。
花粉的多酚包括酚酸衍生物和类黄酮,是特有的(2%~5%W/W)。
污染:现在对花粉的污染没有具体限量(最大残留限量值)。
表3中给出的值是文献中发现的最高水平。
正如蜂蜜那样,花粉不应含抗生素。
通常细菌污染比杀虫剂、抗生素或重金属问题更大。
四、草拟花粉的标准根据不同国家的标准对花粉成分提出一个标准草案。
从质量观点看,最敏感的是花粉湿度。
从感官上看,干的花粉(含水量低于5%)要比含水量7%~10%的较湿花粉不太讨人喜欢。
不同国家对蜂花粉湿度要求不同,从4%到10%不等,最大范围为6%~8%,只是临时性的,适宜值只能将来确立。
国际标准只能在采取统一方法测定不同国家的花粉后确定,还有相当的工作要做才能制定国际花粉标准。