(完整word版)SCL-90症状自评量表及评分解释
- 格式:docx
- 大小:16.36 KB
- 文档页数:8
症状自评量表(SCL-90)指导语:以下表格中列出了有些人可能有的病痛或问题,请仔细阅读每一条,然后根据最近一星期以内(或过去)下列问题影响你自己或使你感到苦恼的程度,在方格内选择最合适的一格,划一个钩,如"√" 。
请不要漏掉问题症状没有轻度中度偏重严重1.头痛2.神经过敏,心中不踏实3.头脑中有不必要的想法或字句盘旋DXDiTa9E3d4.头昏或昏倒5.对异性的兴趣减退6.对旁人责备求全7.感到别人能控制你的思想xHAQX74J0X 345b5E2RGbCAP5p1EanqFDPwRTCrpUDGiT55PCzVD7HxA5jLBHrnAILg8.责怪别人制造麻烦5LDAYtRyKfE9.忘性大5Zzz6ZB2Ltk10.担心自己的衣饰整齐及仪态的端正dvzfvkwMI111.容易烦恼和激动12.胸痛13.害怕空旷的场所和街道14.感到自己的精力下降,活动减慢6ewMyirQFL5rqyn14ZNXI EmxvxOtOco5SixE2yXPq515.想结束自己的生命5kavU42VRUs16 . 听到旁人听不到的声音17 . 发抖 18 . 感到大多数人都不可信任 0YujCfmUCw 19 . 胃口不好 20 . 容易哭泣 21 . 同异性相处时感到害羞、不自在 GMsIasNXkA 5y6v3ALoS895M2ub6vSTnPeUts8ZQVRdsQsAEJkW5T22 .感到受骗、中了圈套或有人想抓住你 TIrRGchYzg23 .无缘无故地突然感到害怕 7EqZcWLZNX 24 . 自己不能控制地大发脾气 25 . 害怕单独出门 26 . 经常责怪自己 27 . 腰痛 28 . 感到难以完成任务 29 . 感到孤独 30 . 感到苦闷 31 . 过分担忧 32 . 对事物不感兴趣 33 . 感到害怕34 . 你的感情容易受到伤害 35 .感到他人知道你的内心思想 ORjBnOwcEd 5lzq7IGf02E36 .感到别人不理解你,不同情你5zvpgeqJ1hk 5NrpoJac3v11nowfTG4KI5fjnFLDa5Zo5tfnNhnE6e55 HbmVN777sL 5V7l4jRB8Hs583lcPA59W9mZkklkzaaP5 AVktR43bpw2MiJTy0dTT37.感到别人对你不友好,不喜欢你12345gIiSpiue7A38.为了保证精确,做事必须非常缓慢12345uEh0U1Yfmh39.心跳得很厉害12345IAg9qLsgBX 40.恶心或胃部不舒服12345WwghWvVhPE 41.感到比不上他人12345asfpsfpi4k 42.肌肉酸痛12345ooeyYZTjj143.感到周围的人注视或议论自己12345BkeGuInkxI44.难以入睡12345PgdO0sRlMo45.做事必须反复检查123453cdXwckm15 46.做事难以决定12345h8c52WOngM47.怕乘公共汽车、地铁或火车12345v4bdyGious48.呼吸有困难12345J0bm4qMpJ9 49.一阵阵发冷或发热12345XVauA9grYP50.因为感到害怕而避开某些东西、场合或活动12345bR9C6TJscw51.脑子变空了12345pN9LBDdtrd52.身体的某些部位发麻或刺痛12345DJ8T7nHuGT53.喉咙有梗塞感12345QF81D7bvUA 54.感到前途没有希望123454B7a9QFw9h 55.不能集中注意力12345ix6iFA8xoX56.感到身体的某一部分软弱无力12345wt6qbkCyDE57.感到紧张或易被激惹12345Kp5zH46zRk 58.感到手或脚发重12345Yl4HdOAA6159.想到死亡的事12345ch4PJx4BlI 60.吃得太多12345qd3YfhxCzo61.当别人看着你或谈论你时感到不自在E836L11DO51234562.头脑里存在着不是你的想法S42ehLvE3M1234563.有想打人或伤害别人的冲动12345501nNvZFis64.醒得太早12345jW1viftGw965.必须反复洗手、点数目或触摸某些东西xS0DOYWHLP1234566.睡得不稳不深12345LOZMkIqI0w67.有想摔坏或破坏东西的冲动ZKZUQsUJed1234568.有一些别人没有的想法或念头dGY2mcoKtT1234569.感到对别人神经过敏12345rCYbSWRLIA70.在人多的地方(如商店)感到不轻松、不自在FyXjoFlMWh1234571.感到任何事情都很困难12345TuWrUpPObX 72.一阵阵惊慌失措123457qWAq9jPqE 73.感到在公共场合吃东西不舒服llVIWTNQFk1234575.单独一人时神经很紧张12345yhUQsDgRT176.担心别人对你的成绩没有给予恰当的评价12345MdUZYnKS8I77.即使和别人在一起也感到孤单09T7t6eTno78.感到坐立不安、心神不定79.感到自己没有什么价值80.感到熟悉的东西变得陌生或不像是真的GXRw1kFW5s81.大叫或摔东西82.害怕会在公共场合昏倒83.感到别人会占你的便宜84.为一些有关性的想法而很苦恼AHP35hB02d85.感到自己有罪恶而应该受到惩罚NDOcB141gT86.感到要赶快把事情做完87.感到自己的身体有严重问题88.对他人从来没有亲密感89.感到自己有罪90.感到自己的脑子有毛病【项目定义和评分标准】5e5TfZQIUB5 5s1SovAcVQMUTREx49Xj958PQN3NDYyPmLPVzx7ZNw1zOk7Ly2vA5fuNsDv23Kh 5tqMB9ew4YX HmMJFY05dE5ViLRaIt6skSCL -90量表的90个评定项目中包含有比较广泛的精神病症状学内容,在感觉、情感、思维、意识、行为,生活习惯、人际关系、饮食睡眠等方面均有所涉及。
症状自评量表指导语:您好:请您根据最近一周以来自己的实际情况,选择最符合您的一项,并在每题后的5个方格中选择一格,并标记。
然后将每题得分填在测验后相应题号的评分栏中,其中“无”记1分,“轻度”记2分,“中度”记3分,“相当重”记4分,“严重”记5分。
无轻度中度偏重严重1. 头痛□□□□□2. 神经过敏,心中不踏实□□□□□3. 头脑中有不必要的想法或字句盘旋□□□□□4. 头晕或晕倒□□□□□5. 对异性的兴趣减退□□□□□6. 对旁人责备求全□□□□□7. 感到别人能控制您的思想□□□□□8. 责怪别人制造麻烦□□□□□9. 忘性大□□□□□10. 担心自己的衣饰整齐及仪态的端正□□□□□11. 容易烦恼和激动□□□□□12. 胸痛□□□□□13. 害怕空旷的场所或街道□□□□□14. 感到自己的精力下降,活动减慢□□□□□15. 想结束自己的生命□□□□□16. 听到旁人听不到的声音□□□□□17. 发抖□□□□□18. 感到大多数人都不可信任□□□□□19. 胃口不好□□□□□20. 容易哭泣□□□□□21. 同异性相处时感到害羞不自在□□□□□22. 感到受骗、中了圈套或有人想抓住您□□□□□23. 无缘无故地突然感到害怕□□□□□24. 自己不能控制地发脾气□□□□□25. 怕单独出门□□□□□26. 经常责怪自己□□□□□27. 腰痛□□□□□28. 感到难以完成任务□□□□□29. 感到孤独□□□□□30. 感到苦闷□□□□□31. 过分担忧□□□□□32. 对事物不感兴趣□□□□□33. 感到害怕□□□□□34. 感情容易受到伤害□□□□□35. 旁人能知道您的私下想法□□□□□36. 感到别人不理解您、不同情您□□□□□37. 感到人们对您不友好,不喜欢您□□□□□38. 做事必须做得很慢以保证做得正确□□□□□39. 心跳得很厉害□□□□□40. 恶心或胃部不舒服□□□□□41. 感到比不上他人□□□□□42. 肌肉酸痛□□□□□43. 感到有人在监视您、谈论您□□□□□44. 难以入睡□□□□□45. 做事必须反复检查□□□□□46. 难以作出决定□□□□□47. 怕乘电车、公共汽车、地铁或火车□□□□□48. 呼吸有困难□□□□□49. 一阵阵发冷或发热□□□□□50. 因为感到害怕而避开某些东西、场合或活动□□□□□51. 脑子变空了□□□□□52. 身体发麻或刺痛□□□□□53. 喉咙有梗塞感□□□□□54. 感到没有前途没有希望□□□□□55. 不能集中注意力□□□□□56. 感到身体的某一部分软弱无力□□□□□57. 感到紧张或容易紧张□□□□□58. 感到手或脚发重□□□□□59. 想到死亡□□□□□60. 吃得太多□□□□□61. 当别人看着您或谈论您时感到不自在□□□□□62. 有一些不属于您自己的想法□□□□□63. 有想打人或伤害他人的冲动□□□□□64. 醒得太早□□□□□65. 必须反复洗手、点数目或触摸某些东西□□□□□66. 睡得不稳不深□□□□□67. 有想摔坏或破坏东西的冲动□□□□□68. 有一些别人没有的想法或念头□□□□□69. 感到对别人神经过敏□□□□□70. 在商店或电影等人多的地方感到不自在□□□□□71. 感到任何事情都很困难□□□□□72. 一阵阵恐惧或惊恐□□□□□73. 感到在公共场合吃东西很不舒服□□□□□74. 经常与人争论□□□□□75. 单独一人时神经很紧张□□□□□76. 别人对您的成绩没有作出恰当的评价□□□□□77. 即使和别人在一起也感到孤单□□□□□78. 感到坐立不安心神不定□□□□□79. 感到自己没有什么价值□□□□□80. 感到熟悉的东西变成陌生或不像是真的□□□□□81. 大叫或摔东西□□□□□82. 害怕会在公共场合晕倒□□□□□83. 感到别人想占您的便宜□□□□□84. 为一些有关“性”的想法而很苦恼□□□□□85. 您认为应该因为自己的过错而受到惩罚□□□□□86. 感到要赶快把事情做完□□□□□87. 感到自己的身体有严重问题□□□□□88. 从未感到和其他人很亲近□□□□□89. 感到自己有罪□□□□□90. 感到自己的脑子有毛病□□□□□SCL-90自评量表解释及评分标准一、躯体化:包括1、4、12、27、40、42、48、49、52、53、56、58,共12项。
症状自评量表(SCL-90)编号________ 姓名________ 性别____ 年龄____ 测验日期_________指导语:以下列出了有些人可能会有的问题,请仔细地阅读每一条,然后根据最近一星期以内下述情况影响您的实际感觉,在每个问题后标明该题的程度得分。
其中,“没有”选1,“很轻”选2,“中等”选3,“偏重”选4,“严重”选5。
_________________________________________________________________题目选择_________________________________________________________________1.头痛。
1-2-3-4-52.神经过敏,心中不踏实。
1-2-3-4-53.头脑中有不必要的想法或字句盘旋。
1-2-3-4-54.头昏或昏倒。
1-2-3-4-55.对异性的兴趣减退。
1-2-3-4-56.对旁人责备求全。
1-2-3-4-57.感到别人能控制您的思想。
1-2-3-4-58.责怪别人制造麻烦。
1-2-3-4-59.忘记性大。
1-2-3-4-510.担心自己的衣饰整齐及仪态的端正。
1-2-3-4-511.容易烦恼和激动。
1-2-3-4-512.胸痛。
1-2-3-4-513.害怕空旷的场所或街道。
1-2-3-4-514.感到自己的精力下降,活动减慢。
1-2-3-4-515.想结束自己的生命。
1-2-3-4-516.听到旁人听不到的声音。
1-2-3-4-517.发抖。
1-2-3-4-518.感到大多数人都不可信任。
1-2-3-4-520.容易哭泣。
1-2-3-4-521.同异性相处时感到害羞不自在。
1-2-3-4-522.感到受骗,中了圈套或有人想抓住您。
1-2-3-4-523.无缘无故地突然感到害怕。
1-2-3-4-524.自己不能控制地大发脾气。
1-2-3-4-525.怕单独出门。
1-2-3-4-526.经常责怪自己。
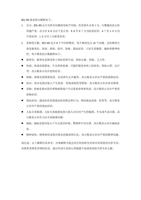
SCL-90量表得分解释如下:1.总分:SCL-90总分为所有问题的加权平均值,其范围从0到4分,分数越高表示症状越严重。
总分在0.6分以下是正常,0.6至0.7分为轻度症状,0.7至1.0分为中度症状,1.0分以上为重度症状。
2.各维度分数:SCL-90包含9个不同的维度,每个维度包含10个问题。
这些维度分别是躯体化、焦虑、抑郁、敌对、恐怖、强迫症状、人际关系敏感、偏执和精神病性。
每个维度的分数解释如下:●躯体化:躯体化是指身体上的症状和不适,例如头痛、胃痛、乏力等。
●焦虑:焦虑是指紧张、不安和恐惧感,可能伴随着身体上的症状,例如心悸、出汗等。
高分数表示存在恐惧症状。
●抑郁:抑郁是指情绪低落、沮丧和失去兴趣等。
高分数表示存在严重的抑郁症状。
●敌对:敌对是指对他人产生敌意、怨恨或愤怒等情绪。
高分数表示存在敌对情绪。
●恐怖:恐怖是指对某些事物或情境产生过度的恐惧和焦虑。
高分数表示存在严重的恐怖症状。
●强迫症状:强迫症状是指强迫性的想法和行为,例如强迫洗涤、检查等。
高分数表示存在严重的强迫症状。
●人际关系敏感:人际关系敏感是指与他人交往时产生的敏感、不安或不适应感。
高分数表示存在人际关系敏感问题。
●偏执:偏执是指对他人产生过度的怀疑、警惕和不信任感。
高分数表示存在偏执症状。
●精神病性:精神病性是指对现实的脱离和幻觉。
高分数表示存在严重的精神问题。
请注意,以上解释仅供参考,具体解释可能会因不同的研究者和应用背景而有所不同。
如果您需要更详细的信息,建议咨询专业的心理健康专家或查阅相关的专业文献。
90项症状清单(SCL—90)量表90项症状清单(Symptom check list-90,SCL—90),又名症状自评量表(Selfreporting inventory)。
是对求助者进行心理健康状况鉴别及团体心理卫生普查时实用、简便而有价值的量表,该量表广泛地应用于心理辅导中。
SCL—90共计90题,从感觉、思维、情绪、意识、行为直至生活习惯、人际关系、饮食睡眠等均有所涉及。
下表列出了有些人可能会有的问题,请仔细阅读每一条,然后根据最近一周来自己的实际感觉,选择最符合您的一种情况,填在后面的测验答卷纸中相应题号的评分栏中。
其中“没有”是指自觉并无该项症状(问题),记1分;“较轻”是指自觉有该项症状,但对你并无实际影响或影响轻微,记2分;“中度”是指自觉有该项症状,对你有一定的影响,记3分;“相当重”是指自觉常有该项症状,对你有相当程度的影响,记4分;“严重”是指自觉该症状的频度和强度都十分严重,对你的影响严重,记5分。
标:SCL-90的统计指标主要有以下各项,最常用的是总分与因子分。
1.单项分:90个项目的个别评分值.2。
总分:90个单项分相加之和。
3。
总均分:总分/90。
4。
阳性项目数:单项分≥2的项目数,表示病人在多少项目中呈现“有症状”。
5.阴性项目数:单项分=1的项目数,即90—阳性项目数,表示病人“无症状“的项目有多少.6.阳性症状均分:阳性项目总分/阳性项目数;另一计算方法为(总分-阴性项目数总分)/阳性项目数。
表示病人在所谓阳性项目,即有症状项目中的平均得分,反映该病人自我感觉不佳的项目,其严重程度究竟介于哪个范围。
7.因分子:共包括9个因子,其因子名称及所包含项目为:⑴躯体化:包括1,4,12,27,40,42,48,49,52,53,56和58,共12项,该因子主要反映主观的身体不适感。
⑵强迫症状:3,9,10,28,38,45,46,51,55和65,共10项,反映临床上的强迫症状群。
SCL-90症状自评量表及评分解释SCL-90症状自评量表是一种由Derogatis等人于1973年研制的自评量表,用于评估个体在过去一段时间内出现过的心理和情绪症状。
该量表主要用于评估各种心理障碍和精神疾病的症状和严重程度,比如抑郁症、焦虑症、强迫症、进食障碍、心理创伤后应激障碍等等。
以下是SCL-90症状自评量表及评分解释。
一、量表结构SCL-90量表包括90个项目,共分为九个维度:躯体化(SOM),强迫症状(OCD),人际关系敏感度(IS),抑郁(DEP),焦虑(ANX),敌对性(HOS),恐怖症(PHOB),偏执症(PAR),精神病性(PSY)。
每个项目均为5级评分,分别表示从“不”、“轻度”、“中度”、“重度”到“非常严重”的4个程度。
二、量表使用SCL-90量表适用于16岁及以上的个体,自评量表适用于总体人群,而且也可以应用于有心理问题的人群,如精神病患者、心理疾病患者、家庭暴力受害者、自杀倾向者等。
量表的填写时间为10-15分钟。
常见的使用方法是让被评估者根据自己的实际情况回答每个问题,并根据自己的内心体验选择5个不同等级的答案。
三、量表评估对于SCL-90的评估,主要是从两个层面来进行评估:维度和总分。
在维度层面,通过每一维度的得分来了解个体在该维度中存在的情绪和行为表现形式。
在总分层面上,通过所有题目的得分来了解个体在所有维度中存在的情绪和行为表现。
常规使用方法是将总分进行标准化处理,并与参照群体进行比较。
在处理时,通常将总分分为以下几个等级:正常、轻微、中度、明显和严重。
四、评分解释标准化处理后的总分大于97分者,说明个体患有明显的心理疾病。
标准化处理后的总分在90-97之间的个体,说明已经有心理问题的迹象。
标准化处理后的总分在75-89之间的个体,存在精神健康问题的可能。
标准化处理后的总分小于75分的个体,说明个体心理状况健康。
在维度层面上,每个维度的得分解释如下:1. 躯体化(SOM):指身体部位的疼痛或不适感以及和身体有关的其他感觉,如头痛、胸痛、恶心、晕眩等。
SCL-90症状自评量表(Self-reporting Inventory),又名90项症状清单(SCL-90),时也叫做Hopkin's症状清单(HSCL,编制年代早于SCL-90,作者为同一人,HCSL最早版编于1954年)。
于1975年编制,其作者是德若伽提斯(L.R.Derogatis)。
该量表共有90个项目,包含有较广泛的精神病症状学内容,从感觉、情感、思维、意识、行为直至生活习惯、人际关系、饮食睡眠等,均有涉及,并采用10个因子分别反映10个方面的心理症状情况。
一、症状自评量表SCL90量表特点1、心理健康症状自评量表具有容量大、反映症状丰富、更能准确刻画被试的自觉症状等特点。
它包含有较广泛的精神病症状学内容,从感觉、情绪、思维、行为直至生活习惯、人际关系、饮食睡眠等均有所涉及。
2、它的每一个项目均采取1~5级评分,具体说明如下:没有:自觉并无该项问题(症状);很轻:自觉有该问题,但发生得并不频繁、严重;中等:自觉有该项症状,其严重程度为轻到中度;偏重:自觉常有该项症状,其程度为中到严重;严重:自觉该症状的频度和强度都十分严重。
作为自评量表,这里的“轻、中、重”的具体涵义应该由自评者自己去体会,不必做硬性规定。
3、该量表可以用来进行心理健康状况的诊断,也可以做精神病学的研究。
可以用于他评,也可以用于自评。
二、症状自评量表SCL-90测验效用评价1,在精神科和心理咨询门诊中,作为了解就诊者或者受咨询者心理卫生问题的一种评定工具;2,综合性医院中,常以该量表了解躯体疾病求助者的精神症状,并认为结果满意;3,应用SCL-90调查不同职业群体的心理卫生问题,从不同侧面反映各种职业群体的心理卫生问题。
三、症状自评量表SCL90适用范围本测验适用对象为成人(16岁以上)。
本测验的目的是从感觉、情感、思维、意识、行为直到生活习惯、人际关系、饮食睡眠等多种角度,评定一个人是否有某种心理症状及其严重程度如何。
症状自评量表指导语:您好:请您根据最近一周以来自己的实际情况,选择最符合您的一项,并在每题后的5 个方格中选择一格,并标记。
然后将每题得分填在测验后相应题号的评分栏中,其中“无”记1分,“轻度”记2 分,中度”记3 分,“相当重”记4分,“严重”记5分无轻度中度偏重严重1. 头痛□□ □□ □2. 神经过敏,心中不踏实□□□□□3. 头脑中有不必要的想法或字句盘旋□ □ □ □ □4. 头晕或晕倒□ □□ □ □5. 对异性的兴趣减退□□ □□ □6. 对旁人责备求全□□ □□ □7. 感到别人能控制您的思想□□□□□8. 责怪别人制造麻烦□□□□□9. 忘性大□□ □□ □10. 担心自己的衣饰整齐及仪态的端正□ □ □ □ □11. 容易烦恼和激动□□□□□12. 胸痛□□□□□13. 害怕空旷的场所或街道□□ □□ □14. 感到自己的精力下降,活动减慢□ □ □□ □15. 想结束自己的生命□□□□□16. 听到旁人听不到的声音□ □ □□ □17. 发抖□□ □□ □18. 感到大多数人都不可信任19. 胃口不好20. 容易哭泣21. 同异性相处时感到害羞不自在22. 感到受骗、中了圈套或有人想抓住您23. 无缘无故地突然感到害怕24. 自己不能控制地发脾气25. 怕单独出门26. 经常责怪自己27. 腰痛28. 感到难以完成任务29. 感到孤独30. 感到苦闷31. 过分担忧32. 对事物不感兴趣33. 感到害怕34. 感情容易受到伤害35. 旁人能知道您的私下想法36. 感到别人不理解您、不同情您37. 感到人们对您不友好,不喜欢您38. 做事必须做得很慢以保证做得正确39. 心跳得很厉害□□□□□□□□□□□□□□□□□□□□□□□□□□□□□□□□□□□□□□□□□□□□□□□□□□□□□□□□□□□□□□□□□□□□□□□□□□□□□□□□□□□□□□□□□□□□□□□□ □ □□□□ □ □ □□□□□□□40. 恶心或胃部不舒服□□□□□41. 感到比不上他人□□□□□42. 肌肉酸痛□□□□□43. 感到有人在监视您、谈论您□□□□□44. 难以入睡□□□□□45. 做事必须反复检查□□□□□46. 难以作出决定□□□□□47. 怕乘电车、公共汽车、地铁或火车□□□□□48. 呼吸有困难□□□□□49. 一阵阵发冷或发热□□□□□50. 因为感到害怕而避开某些东西、场合或活动口□□□□51. 脑子变空了□ □ □ □ □52. 身体发麻或刺痛□ □ □ □ □53. 喉咙有梗塞感□□□□□54. 感到没有前途没有希望□ □ □ □ □55. 不能集中注意力□□ □ □ □56. 感到身体的某一部分软弱无力□ □ □ □ □57. 感到紧张或容易紧张□ □ □ □ □58. 感到手或脚发重□□□□□59. 想到死亡□ □ □ □ □60. 吃得太多□ □ □ □ □61. 当别人看着您或谈论您时感到不自在□ □ □ □ □62. 有一些不属于您自己的想法63. 有想打人或伤害他人的冲动□ □ □ □ □64. 醒得太早□ □ □ □ □65. 必须反复洗手、点数目或触摸某些东西口□□口口66. 睡得不稳不深□ □ □ □ □67. 有想摔坏或破坏东西的冲动□ □ □ □ □68. 有一些别人没有的想法或念头□ □ □ □ □69. 感到对别人神经过敏□ □ □ □ □70.在商店或电影等人多的地方感到不自在口□□口口71. 感到任何事情都很困难□ □ □ □ □72. 一阵阵恐惧或惊恐□□□□□73. 感到在公共场合吃东西很不舒服□ □ □ □ □74. 经常与人争论□ □ □ □ □75. 单独一人时神经很紧张□□□□□76.别人对您的成绩没有作出恰当的评价口□□口口77. 即使和别人在一起也感到孤单□ □ □ □ □78. 感到坐立不安心神不定□ □ □ □ □79. 感到自己没有什么价值□ □ □ □ □80.感到熟悉的东西变成陌生或不像是真的口□□口口81. 大叫或摔东西□ □ □ □ □82. 害怕会在公共场合晕倒□ □ □ □ □83. 感到别人想占您的便宜□□□□□84. 为一些有关“性”的想法而很苦恼85. 您认为应该因为自己的过错而受到惩罚86. 感到要赶快把事情做完87. 感到自己的身体有严重问题88. 从未感到和其他人很亲近89. 感到自己有罪90. 感到自己的脑子有毛病□ □ □ □ □ □ □ □ □ □ □□□□□□□□□□□ □□ □ □ □□□□□□□□□□SCL-90自评量表解释及评分标准一、躯体化:包括1、4、12、27、40、42、48、49、52、53、56、58, 共12 项。
症状自评量表指导语:您好:请您根据最近一周以来自己的实际情况,选择最符合您的一项,并在每题后的5个方格中选择一格,并标记。
然后将每题得分填在测验后相应题号的评分栏中,其中“无”记1分,“轻度”记2分,“中度”记3分,“相当重”记4分,“严重”记5分。
无轻度中度偏重严重1. 头痛□□□□□2. 神经过敏,心中不踏实□□□□□3. 头脑中有不必要的想法或字句盘旋□□□□□4. 头晕或晕倒□□□□□5. 对异性的兴趣减退□□□□□6. 对旁人责备求全□□□□□7. 感到别人能控制您的思想□□□□□8. 责怪别人制造麻烦□□□□□9. 忘性大□□□□□10. 担心自己的衣饰整齐及仪态的端正□□□□□11. 容易烦恼和激动□□□□□12. 胸痛□□□□□13. 害怕空旷的场所或街道□□□□□14. 感到自己的精力下降,活动减慢□□□□□15. 想结束自己的生命□□□□□16. 听到旁人听不到的声音□□□□□17. 发抖□□□□□18. 感到大多数人都不可信任□□□□□19. 胃口不好□□□□□20. 容易哭泣□□□□□21. 同异性相处时感到害羞不自在□□□□□22. 感到受骗、中了圈套或有人想抓住您□□□□□23. 无缘无故地突然感到害怕□□□□□24. 自己不能控制地发脾气□□□□□25. 怕单独出门□□□□□26. 经常责怪自己□□□□□27. 腰痛□□□□□28. 感到难以完成任务□□□□□29. 感到孤独□□□□□30. 感到苦闷□□□□□31. 过分担忧□□□□□32. 对事物不感兴趣□□□□□33. 感到害怕□□□□□34. 感情容易受到伤害□□□□□35. 旁人能知道您的私下想法□□□□□36. 感到别人不理解您、不同情您□□□□□37. 感到人们对您不友好,不喜欢您□□□□□38. 做事必须做得很慢以保证做得正确□□□□□39. 心跳得很厉害□□□□□40. 恶心或胃部不舒服□□□□□41. 感到比不上他人□□□□□42. 肌肉酸痛□□□□□43. 感到有人在监视您、谈论您□□□□□44. 难以入睡□□□□□45. 做事必须反复检查□□□□□46. 难以作出决定□□□□□47. 怕乘电车、公共汽车、地铁或火车□□□□□48. 呼吸有困难□□□□□49. 一阵阵发冷或发热□□□□□50. 因为感到害怕而避开某些东西、场合或活动□□□□□51. 脑子变空了□□□□□52. 身体发麻或刺痛□□□□□53. 喉咙有梗塞感□□□□□54. 感到没有前途没有希望□□□□□55. 不能集中注意力□□□□□56. 感到身体的某一部分软弱无力□□□□□57. 感到紧张或容易紧张□□□□□58. 感到手或脚发重□□□□□59. 想到死亡□□□□□60. 吃得太多□□□□□61. 当别人看着您或谈论您时感到不自在□□□□□62. 有一些不属于您自己的想法□□□□□63. 有想打人或伤害他人的冲动□□□□□64. 醒得太早□□□□□65. 必须反复洗手、点数目或触摸某些东西□□□□□66. 睡得不稳不深□□□□□67. 有想摔坏或破坏东西的冲动□□□□□68. 有一些别人没有的想法或念头□□□□□69. 感到对别人神经过敏□□□□□70. 在商店或电影等人多的地方感到不自在□□□□□71. 感到任何事情都很困难□□□□□72. 一阵阵恐惧或惊恐□□□□□73. 感到在公共场合吃东西很不舒服□□□□□74. 经常与人争论□□□□□75. 单独一人时神经很紧张□□□□□76. 别人对您的成绩没有作出恰当的评价□□□□□77. 即使和别人在一起也感到孤单□□□□□78. 感到坐立不安心神不定□□□□□79. 感到自己没有什么价值□□□□□80. 感到熟悉的东西变成陌生或不像是真的□□□□□81. 大叫或摔东西□□□□□82. 害怕会在公共场合晕倒□□□□□83. 感到别人想占您的便宜□□□□□84. 为一些有关“性”的想法而很苦恼□□□□□85. 您认为应该因为自己的过错而受到惩罚□□□□□86. 感到要赶快把事情做完□□□□□87. 感到自己的身体有严重问题□□□□□88. 从未感到和其他人很亲近□□□□□89. 感到自己有罪□□□□□90. 感到自己的脑子有毛病□□□□□SCL-90自评量表解释及评分标准一、躯体化:包括1、4、12、27、40、42、48、49、52、53、56、58,共12项。
SCL90说明症状自评量表》是世界上最著名的心理健康测试量表之一,是当前-SCL90《症状自评量表将协助您从十个方面来了解使用最为广泛的精神障碍和心理疾病门诊检查量表,自己的心理健康程度。
症状自评量表(Self-reporting Inventory),又名90项症状清单(SCL-90),时也叫做Hopkin's症状清单(HSCL,编制年代早于SCL-90,作者为同一人,HCSL最早版编于1954年)。
于1975年编制,其作者是德若伽提斯(L.R.Derogatis)。
该量表共有90个项目,包含有较广泛的精神病症状学内容,从感觉、情感、思维、意识、行为直至生活习惯、人际关系、饮食睡眠等,均有涉及,并采用10个因子分别反映10个方面的心理症状情况。
量表特点1、心理健康症状自评量表具有容量大、反映症状丰富、更能准确刻画被试的自觉症状等特点。
它包含有较广泛的精神病症状学内容,从感觉、情绪、思维、行为直至生活习惯、人际关系、饮食睡眠等均有所涉及。
2、它的每一个项目均采取1~5级评分,具体说明如下:没有:自觉并无该项问题(症状);很轻:自觉有该问题,但发生得并不频繁、严重;中等:自觉有该项症状,其严重程度为轻到中度;偏重:自觉常有该项症状,其程度为中到严重;严重:自觉该症状的频度和强度都十分严重。
作为自评量表,这里的“轻、中、重”的具体涵义应该由自评者自己去体会,不必做硬性规定。
3、该量表可以用来进行心理健康状况的诊断,也可以做精神病学的研究。
可以用于他评,也可以用于自评。
测验效用评价1,在精神科和心理咨询门诊中,作为了解就诊者或者受咨询者心理卫生问题的一种评定工具;2,综合性医院中,常以该量表了解躯体疾病求助者的精神症状,并认为结果满意;3,应用SCL-90调查不同职业群体的心理卫生问题,从不同侧面反映各种职业群体的心理卫生问题。
适用范围.。
本测验的目的是从感觉、岁以上)本测验适用对象包括初中生至成人(14意识、行为直到生活习惯、人际关系、饮食睡眠等多种角度,评情感、思维、(即有可能处它对有心理症状定一个人是否有某种心理症状及其严重程度如何。
症状自评量表SCL90简介基本概念症状自评量表(Self-reporting Inventory),又名90项症状清单(SCL-90),时也叫做Hopkin's症状清单(HSCL,编制年代早于SCL-90,作者为同一人,HCSL最早版编于1954年)。
于1975年编制,其作者是德若伽提斯(L.R.Derogatis)。
该量表共有90个项目,包含有较广泛的精神病症状学内容,从感觉、情感、思维、意识、行为直至生活习惯、人际关系、饮食睡眠等,均有涉及,并采用10个因子分别反映10个方面的心理症状情况。
量表特点1、心理健康症状自评量表具有容量大、反映症状丰富、更能准确刻画被试的自觉症状等特点。
它包含有较广泛的精神病症状学内容,从感觉、情绪、思维、行为直至生活习惯、人际关系、饮食睡眠等均有所涉及。
2、它的每一个项目均采取1~5级评分,具体说明如下:没有:自觉并无该项问题(症状);很轻:自觉有该问题,但发生得并不频繁、严重;中等:自觉有该项症状,其严重程度为轻到中度;偏重:自觉常有该项症状,其程度为中到严重;严重:自觉该症状的频度和强度都十分严重。
作为自评量表,这里的“轻、中、重”的具体涵义应该由自评者自己去体会,不必做硬性规定。
3、该量表可以用来进行心理健康状况的诊断,也可以做精神病学的研究。
可以用于他评,也可以用于自评。
测验效用评价1,在精神科和心理咨询门诊中,作为了解就诊者或者受咨询者心理卫生问题的一种评定工具;2,综合性医院中,常以该量表了解躯体疾病求助者的精神症状,并认为结果满意;3,应用SCL-90调查不同职业群体的心理卫生问题,从不同侧面反映各种职业群体的心理卫生问题。
适用范围本测验适用对象包括初中生至成人(16岁以上)。
本测验的目的是从感觉、情感、思维、意识、行为直到生活习惯、人际关系、饮食睡眠等多种角度,评定一个人是否有某种心理症状及其严重程度如何。
它对有心理症状(即有可能处于心理障碍或心理障碍边缘)的人有良好的区分能力。
症状自评量表指导语:您好:请您根据最近一周以来自己的实际情况,选择最符合您的一项,并在每题后的5个方格中选择一格,并标记。
然后将每题得分填在测验后相应题号的评分栏中,其中“无”记1分,“轻度”记2分,“中度”记3分,“相当重”记4分,“严重”记5分。
无轻度中度偏重严重1. 头痛□□□□□2. 神经过敏,心中不踏实□□□□□3. 头脑中有不必要的想法或字句盘旋□□□□□4. 头晕或晕倒□□□□□5. 对异性的兴趣减退□□□□□6. 对旁人责备求全□□□□□7. 感到别人能控制您的思想□□□□□8. 责怪别人制造麻烦□□□□□9. 忘性大□□□□□10. 担心自己的衣饰整齐及仪态的端正□□□□□11. 容易烦恼和激动□□□□□12. 胸痛□□□□□13. 害怕空旷的场所或街道□□□□□14. 感到自己的精力下降,活动减慢□□□□□15. 想结束自己的生命□□□□□16. 听到旁人听不到的声音□□□□□17. 发抖□□□□□18. 感到大多数人都不可信任□□□□□19. 胃口不好□□□□□20. 容易哭泣□□□□□21. 同异性相处时感到害羞不自在□□□□□22. 感到受骗、中了圈套或有人想抓住您□□□□□23. 无缘无故地突然感到害怕□□□□□24. 自己不能控制地发脾气□□□□□25. 怕单独出门□□□□□26. 经常责怪自己□□□□□27. 腰痛□□□□□28. 感到难以完成任务□□□□□29. 感到孤独□□□□□30. 感到苦闷□□□□□31. 过分担忧□□□□□32. 对事物不感兴趣□□□□□33. 感到害怕□□□□□34. 感情容易受到伤害□□□□□35. 旁人能知道您的私下想法□□□□□36. 感到别人不理解您、不同情您□□□□□37. 感到人们对您不友好,不喜欢您□□□□□38. 做事必须做得很慢以保证做得正确□□□□□39. 心跳得很厉害□□□□□40. 恶心或胃部不舒服□□□□□41. 感到比不上他人□□□□□42. 肌肉酸痛□□□□□43. 感到有人在监视您、谈论您□□□□□44. 难以入睡□□□□□45. 做事必须反复检查□□□□□46. 难以作出决定□□□□□47. 怕乘电车、公共汽车、地铁或火车□□□□□48. 呼吸有困难□□□□□49. 一阵阵发冷或发热□□□□□50. 因为感到害怕而避开某些东西、场合或活动□□□□□51. 脑子变空了□□□□□52. 身体发麻或刺痛□□□□□53. 喉咙有梗塞感□□□□□54. 感到没有前途没有希望□□□□□55. 不能集中注意力□□□□□56. 感到身体的某一部分软弱无力□□□□□57. 感到紧张或容易紧张□□□□□58. 感到手或脚发重□□□□□59. 想到死亡□□□□□60. 吃得太多□□□□□61. 当别人看着您或谈论您时感到不自在□□□□□62. 有一些不属于您自己的想法□□□□□63. 有想打人或伤害他人的冲动□□□□□64. 醒得太早□□□□□65. 必须反复洗手、点数目或触摸某些东西□□□□□66. 睡得不稳不深□□□□□67. 有想摔坏或破坏东西的冲动□□□□□68. 有一些别人没有的想法或念头□□□□□69. 感到对别人神经过敏□□□□□70. 在商店或电影等人多的地方感到不自在□□□□□71. 感到任何事情都很困难□□□□□72. 一阵阵恐惧或惊恐□□□□□73. 感到在公共场合吃东西很不舒服□□□□□74. 经常与人争论□□□□□75. 单独一人时神经很紧张□□□□□76. 别人对您的成绩没有作出恰当的评价□□□□□77. 即使和别人在一起也感到孤单□□□□□78. 感到坐立不安心神不定□□□□□79. 感到自己没有什么价值□□□□□80. 感到熟悉的东西变成陌生或不像是真的□□□□□81. 大叫或摔东西□□□□□82. 害怕会在公共场合晕倒□□□□□83. 感到别人想占您的便宜□□□□□84. 为一些有关“性”的想法而很苦恼□□□□□85. 您认为应该因为自己的过错而受到惩罚□□□□□86. 感到要赶快把事情做完□□□□□87. 感到自己的身体有严重问题□□□□□88. 从未感到和其他人很亲近□□□□□89. 感到自己有罪□□□□□90. 感到自己的脑子有毛病□□□□□SCL-90自评量表解释及评分标准一、躯体化:包括1、4、12、27、40、42、48、49、52、53、56、58,共12项。
症状自评量表指导语:您好:请您根据最近一周以来自己的实际情况,选择最符合您的一项,并在每题后的5个方格中选择一格,并标记。
然后将每题得分填在测验后相应题号的评分栏中,其中“无”记1分,“轻度”记2分,“中度”记3分,“相当重”记4分,“严重”记5分。
无轻度中度偏重严重1. 头痛□□□□□2. 神经过敏,心中不踏实□□□□□3. 头脑中有不必要的想法或字句盘旋□□□□□4. 头晕或晕倒□□□□□5. 对异性的兴趣减退□□□□□6. 对旁人责备求全□□□□□7. 感到别人能控制您的思想□□□□□8. 责怪别人制造麻烦□□□□□9. 忘性大□□□□□10. 担心自己的衣饰整齐及仪态的端正□□□□□11. 容易烦恼和激动□□□□□12. 胸痛□□□□□13. 害怕空旷的场所或街道□□□□□14. 感到自己的精力下降,活动减慢□□□□□15. 想结束自己的生命□□□□□16. 听到旁人听不到的声音□□□□□17. 发抖□□□□□18. 感到大多数人都不可信任□□□□□19. 胃口不好□□20. 容易哭泣□□□□□21. 同异性相处时感到害羞不自在□□□□□22. 感到受骗、中了圈套或有人想抓住您□□□□□23. 无缘无故地突然感到害怕□□□□□24. 自己不能控制地发脾气□□□□□25. 怕单独出门□□□□□26. 经常责怪自□□□□□27. 腰痛□□□□□28. 感到难以完成任务□□□□□29. 感到孤独□□□□□30. 感到苦闷□□□□□31. 过分担忧□□□□□32. 对事物不感兴□□□□□33. 感到害怕□□□□□34. 感情容易受到伤害□□□□□35. 旁人能知道您的私下想法□□□□□36. 感到别人不理解您、不同情您□□□□□37. 感到人们对您不友好,不喜欢您□□□□□38. 做事必须做得很慢以保证做得正确□□□□□39. 心跳得很厉□□□□□40. 恶心或胃部不舒服□□□□□41. 感到比不上他人□□□□□42. 肌肉酸痛□□□□□43. 感到有人在监视您、谈论您□□□□□44. 难以入睡□□□□□45. 做事必须反复检查□□□□□46. 难以作出决定□□□□□47. 怕乘电车、公共汽车、地铁或火车□□□□□48. 呼吸有困难□□□□□49. 一阵阵发冷或发热□□□□□50. 因为感到害怕而避开某些东西、场合或活动□□□□□51. 脑子变空了□□□□□52. 身体发麻或刺痛□□□□□53. 喉咙有梗塞□□□□□54. 感到没有前途没有希望□□□□□55. 不能集中注意力□□□□□56. 感到身体的某一部分软弱无力□□□□□57. 感到紧张或容易紧张□□□□□58. 感到手或脚发重□□□□□59. 想到死亡□□□□□60. 吃得太□□□□□61. 当别人看着您或谈论您时感到不自在□□□□□62. 有一些不属于您自己的想法□□□□□63. 有想打人或伤害他人的冲动□□□□□64. 醒得太早□□□□□65. 必须反复洗手、点数目或触摸某些东西□□□□□66. 睡得不稳不深□□□□□67. 有想摔坏或破坏东西的冲动□□□□□68. 有一些别人没有的想法或念头□□□□□69. 感到对别人神经过敏□□□□□70. 在商店或电影等人多的地方感到不自在□□□□□71. 感到任何事情都很困难□□□□□72. 一阵阵恐惧或惊恐□□□□□73. 感到在公共场合吃东西很不舒服□□□□□74. 经常与人争论□□□□□75. 单独一人时神经很紧张□□□□□76. 别人对您的成绩没有作出恰当的评价□□□□□77. 即使和别人在一起也感到孤单□□□□□78. 感到坐立不安心神不定□□□□□79. 感到自己没有什么价值□□□□□80. 感到熟悉的东西变成陌生或不像是真的□□□□□81. 大叫或摔东西□□□□□82. 害怕会在公共场合晕倒□□□□□83. 感到别人想占您的便宜□□□□□84. 为一些有关“性”的想法而很苦恼□□□□□85. 您认为应该因为自己的过错而受到惩罚□□□□□86. 感到要赶快把事情做完□□□□□87. 感到自己的身体有严重问题□□□□□88. 从未感到和其他人很亲近□□□□□89. 感到自己有罪□□□□□90. 感到自己的脑子有毛病□□□□□SCL-90自评量表解释及评分标准一、躯体化:包括1、4、12、27、40、42、48、49、52、53、56、58,共12项。
病症自评量表指导语:您好:请您根据最近一周以来自己的实际情况,选择最符合您的一项,并在每题后的5个方格中选择一格,并标记。
然后将每题得分填在测验后相应题号的评分栏中,其中“无〞记1分,“轻度〞记2分,“中度〞记3分,“相当重〞记4分,“严重〞记5分。
无轻度中度偏重严重1. 头痛□□□□□2. 神经过敏,心中不踏实□□□□□3. 头脑中有不必要的想法或字句盘旋□□□□□4. 头晕或晕倒□□□□□5. 对异性的兴趣减退□□□□□6. 对旁人责备求全□□□□□7. 感到别人能控制您的思想□□□□□8. 责怪别人制造麻烦□□□□□9. 忘性大□□□□□10. 担忧自己的衣饰整齐及仪态的端正□□□□□11. 容易烦恼和冲动□□□□□12. 胸痛□□□□□13. 害怕空旷的场所或街道□□□□□14. 感到自己的精力下降,活动减慢□□□□□15. 想完毕自己的生命□□□□□16. 听到旁人听不到的声音□□□□□17. 发抖□□□□□18. 感到大多数人都不可信任□□□□□19. 胃口不好□□□□□20. 容易哭泣□□□□□21. 同异性相处时感到害羞不自在□□□□□22. 感到受骗、中了圈套或有人想抓住您□□□□□23. 无缘无故地突然感到害怕□□□□□24. 自己不能控制地发脾气□□□□□25. 怕单独出门□□□□□26. 经常责怪自己□□□□□27. 腰痛□□□□□28. 感到难以完成任务□□□□□29. 感到孤独□□□□□30. 感到苦闷□□□□□31. 过分担忧□□□□□32. 对事物不感兴趣□□□□□33. 感到害怕□□□□□34. 感情容易受到伤害□□□□□35. 旁人能知道您的私下想法□□□□□36. 感到别人不理解您、不同情您□□□□□37. 感到人们对您不友好,不喜欢您□□□□□38. 做事必须做得很慢以保证做得正确□□□□□39. 心跳得很厉害□□□□□40. 恶心或胃部不舒服□□□□□41. 感到比不上他人□□□□□42. 肌肉酸痛□□□□□43. 感到有人在监视您、谈论您□□□□□44. 难以入睡□□□□□45. 做事必须反复检查□□□□□46. 难以作出决定□□□□□47. 怕乘电车、公共汽车、地铁或火车□□□□□48. 呼吸有困难□□□□□49. 一阵阵发冷或发热□□□□□50. 因为感到害怕而避开某些东西、场合或活动□□□□□51. 脑子变空了□□□□□52. 身体发麻或刺痛□□□□□53. 喉咙有堵塞感□□□□□54. 感到没有前途没有希望□□□□□55. 不能集中注意力□□□□□56. 感到身体的某一局部软弱无力□□□□□57. 感到紧张或容易紧张□□□□□58. 感到手或脚发重□□□□□59. 想到死亡□□□□□60. 吃得太多□□□□□61. 当别人看着您或谈论您时感到不自在□□□□□62. 有一些不属于您自己的想法□□□□□63. 有想打人或伤害他人的冲动□□□□□64. 醒得太早□□□□□65. 必须反复洗手、点数目或触摸某些东西□□□□□66. 睡得不稳不深□□□□□67. 有想摔坏或破坏东西的冲动□□□□□68. 有一些别人没有的想法或念头□□□□□69. 感到对别人神经过敏□□□□□70. 在商店或电影等人多的地方感到不自在□□□□□71. 感到任何事情都很困难□□□□□72. 一阵阵恐惧或惊慌□□□□□73. 感到在公共场合吃东西很不舒服□□□□□74. 经常与人争论□□□□□75. 单独一人时神经很紧张□□□□□76. 别人对您的成绩没有作出恰当的评价□□□□□77. 即使和别人在一起也感到孤单□□□□□78. 感到坐立不安心神不定□□□□□79. 感到自己没有什么价值□□□□□80. 感到熟悉的东西变成陌生或不像是真的□□□□□81. 大叫或摔东西□□□□□82. 害怕会在公共场合晕倒□□□□□83. 感到别人想占您的廉价□□□□□84. 为一些有关“性〞的想法而很苦恼□□□□□85. 您认为应该因为自己的过错而受到惩罚□□□□□86. 感到要赶快把事情做完□□□□□87. 感到自己的身体有严重问题□□□□□88. 从未感到和其他人很亲近□□□□□89. 感到自己有罪□□□□□90. 感到自己的脑子有毛病□□□□□SCL-90自评量表解释及评分标准一、躯体化:包括1、4、12、27、40、42、48、49、52、53、56、58,共12项。
症状自评量表指导语:您好:请您根据最近一周以来自己的实际情况,选择最符合您的一项,并在每题后的5个方格中选择一格,并标记。
然后将每题得分填在测验后相应题号的评分栏中,其中“无”记1分,“轻度”记2分,“中度”记3分,“相当重”记4分,“严重”记5分。
无轻度中度偏重严重1. 头痛□□□□□2. 神经过敏,心中不踏实□□□□□3. 头脑中有不必要的想法或字句盘旋□□□□□4. 头晕或晕倒□□□□□5. 对异性的兴趣减退□□□□□6. 对旁人责备求全□□□□□7. 感到别人能控制您的思想□□□□□8. 责怪别人制造麻烦□□□□□9. 忘性大□□□□□10. 担心自己的衣饰整齐及仪态的端正□□□□□11. 容易烦恼和激动□□□□□12. 胸痛□□□□□13. 害怕空旷的场所或街道□□□□□14. 感到自己的精力下降,活动减慢□□□□□15. 想结束自己的生命□□□□□16. 听到旁人听不到的声音□□□□□17. 发抖□□□□□18. 感到大多数人都不可信任□□□□□19. 胃口不好□□□□□20. 容易哭泣□□□□□21. 同异性相处时感到害羞不自在□□□□□22. 感到受骗、中了圈套或有人想抓住您□□□□□23. 无缘无故地突然感到害怕□□□□□24. 自己不能控制地发脾气□□□□□25. 怕单独出门□□□□□26. 经常责怪自己□□□□□27. 腰痛□□□□□28. 感到难以完成任务□□□□□29. 感到孤独□□□□□30. 感到苦闷□□□□□31. 过分担忧□□□□□32. 对事物不感兴趣□□□□□33. 感到害怕□□□□□34. 感情容易受到伤害□□□□□35. 旁人能知道您的私下想法□□□□□36. 感到别人不理解您、不同情您□□□□□37. 感到人们对您不友好,不喜欢您□□□□□38. 做事必须做得很慢以保证做得正确□□□□□39. 心跳得很厉害□□□□□40. 恶心或胃部不舒服□□□□□41. 感到比不上他人□□□□□42. 肌肉酸痛□□□□□43. 感到有人在监视您、谈论您□□□□□44. 难以入睡□□□□□45. 做事必须反复检查□□□□□46. 难以作出决定□□□□□47. 怕乘电车、公共汽车、地铁或火车□□□□□48. 呼吸有困难□□□□□49. 一阵阵发冷或发热□□□□□50. 因为感到害怕而避开某些东西、场合或活动□□□□□51. 脑子变空了□□□□□52. 身体发麻或刺痛□□□□□53. 喉咙有梗塞感□□□□□54. 感到没有前途没有希望□□□□□55. 不能集中注意力□□□□□56. 感到身体的某一部分软弱无力□□□□□57. 感到紧张或容易紧张□□□□□58. 感到手或脚发重□□□□□59. 想到死亡□□□□□60. 吃得太多□□□□□61. 当别人看着您或谈论您时感到不自在□□□□□62. 有一些不属于您自己的想法□□□□□63. 有想打人或伤害他人的冲动□□□□□64. 醒得太早□□□□□65. 必须反复洗手、点数目或触摸某些东西□□□□□66. 睡得不稳不深□□□□□67. 有想摔坏或破坏东西的冲动□□□□□68. 有一些别人没有的想法或念头□□□□□69. 感到对别人神经过敏□□□□□70. 在商店或电影等人多的地方感到不自在□□□□□71. 感到任何事情都很困难□□□□□72. 一阵阵恐惧或惊恐□□□□□73. 感到在公共场合吃东西很不舒服□□□□□74. 经常与人争论□□□□□75. 单独一人时神经很紧张□□□□□76. 别人对您的成绩没有作出恰当的评价□□□□□77. 即使和别人在一起也感到孤单□□□□□78. 感到坐立不安心神不定□□□□□79. 感到自己没有什么价值□□□□□80. 感到熟悉的东西变成陌生或不像是真的□□□□□81. 大叫或摔东西□□□□□82. 害怕会在公共场合晕倒□□□□□83. 感到别人想占您的便宜□□□□□84. 为一些有关“性”的想法而很苦恼□□□□□85. 您认为应该因为自己的过错而受到惩罚□□□□□86. 感到要赶快把事情做完□□□□□87. 感到自己的身体有严重问题□□□□□88. 从未感到和其他人很亲近□□□□□89. 感到自己有罪□□□□□90. 感到自己的脑子有毛病□□□□□SCL-90自评量表解释及评分标准一、躯体化:包括1、4、12、27、40、42、48、49、52、53、56、58,共12项。
心理健康测试
测试要求
(1)独立的、不受任何人影响的自我评定。
(2) 评定的时间范围是“现在或最近一周”。
(3)每次评定一般在20分钟内完成.
问卷如表1.1所示.
以下列出了有些人可能会有的问题,请仔细阅读每一条,然后根据最近一星期来自己的感觉。
其中“没有"记1分,“较轻”记2分,“中等”记3分,“较重”记4分,“严重”记5分。
表1.1 SCL—90症状自评量表(问卷)
续表
续表
评分规则:将因子F1(躯体化)、F2(强迫)、F3(人际关系敏感)、F4(抑郁)、F5(焦虑)、F6(敌意)、F7(恐怖)、F8(妄想)、F9(精神病性)、F10(其他)各自所包含的项目得分分别累计相加,即可得到各个因子的累计得分;将各个因子的累计得分除以其相应的项目数,即得到各个因子的因子分数——T分数,如表1.1所示.
结果解释:在对大学生进行心理健康测评和心理咨询过程中,比较粗略、简便、直观的判断方法是看各因子的T分数是否超过3分(1~5分评分制),如表1。
3所示。
当T≥3时,即表明该因子的症状已达中等以上的严重程度。
此时,应对受测大学生采取必要的心理治疗措施。
表1.2 SCL—90测验答卷得分换算表。
SCL90说明症状自评量表》是世界上最著名的心理健康测试量表之一,是当前-SCL90《症状自评量表将协助您从十个方面来了解使用最为广泛的精神障碍和心理疾病门诊检查量表,自己的心理健康程度。
症状自评量表(Self-reporting Inventory),又名90项症状清单(SCL-90),时也叫做Hopkin's症状清单(HSCL,编制年代早于SCL-90,作者为同一人,HCSL最早版编于1954年)。
于1975年编制,其作者是德若伽提斯(L.R.Derogatis)。
该量表共有90个项目,包含有较广泛的精神病症状学内容,从感觉、情感、思维、意识、行为直至生活习惯、人际关系、饮食睡眠等,均有涉及,并采用10个因子分别反映10个方面的心理症状情况。
量表特点1、心理健康症状自评量表具有容量大、反映症状丰富、更能准确刻画被试的自觉症状等特点。
它包含有较广泛的精神病症状学内容,从感觉、情绪、思维、行为直至生活习惯、人际关系、饮食睡眠等均有所涉及。
2、它的每一个项目均采取1~5级评分,具体说明如下:没有:自觉并无该项问题(症状);很轻:自觉有该问题,但发生得并不频繁、严重;中等:自觉有该项症状,其严重程度为轻到中度;偏重:自觉常有该项症状,其程度为中到严重;严重:自觉该症状的频度和强度都十分严重。
作为自评量表,这里的“轻、中、重”的具体涵义应该由自评者自己去体会,不必做硬性规定。
3、该量表可以用来进行心理健康状况的诊断,也可以做精神病学的研究。
可以用于他评,也可以用于自评。
测验效用评价1,在精神科和心理咨询门诊中,作为了解就诊者或者受咨询者心理卫生问题的一种评定工具;2,综合性医院中,常以该量表了解躯体疾病求助者的精神症状,并认为结果满意;3,应用SCL-90调查不同职业群体的心理卫生问题,从不同侧面反映各种职业群体的心理卫生问题。
适用范围.。
本测验的目的是从感觉、岁以上)本测验适用对象包括初中生至成人(14意识、行为直到生活习惯、人际关系、饮食睡眠等多种角度,评情感、思维、(即有可能处它对有心理症状定一个人是否有某种心理症状及其严重程度如何。
症状自评量表
指导语:您好:请您根据最近一周以来自己的实际情况,选择最符合您的一项,并在每题后的5 个方格中选择一格,并标记。
然后将每题得分填在测验后相应题号的评分栏中,其中“无”记1分,“轻度”记2 分,
中度”记3 分,“相当重”记4分,“严重”记5分
无轻度中度偏重严重
1. 头痛□□ □□ □
2. 神经过敏,心中不踏实□□□□□
3. 头脑中有不必要的想法或字句盘旋□ □ □ □ □
4. 头晕或晕倒□ □□ □ □
5. 对异性的兴趣减退□□ □□ □
6. 对旁人责备求全□□ □□ □
7. 感到别人能控制您的思想□□□□□
8. 责怪别人制造麻烦□□□□□
9. 忘性大□□ □□ □
10. 担心自己的衣饰整齐及仪态的端正□ □ □ □ □
11. 容易烦恼和激动□□□□□
12. 胸痛□□□□□
13. 害怕空旷的场所或街道□□ □□ □
14. 感到自己的精力下降,活动减慢□ □ □□ □
15. 想结束自己的生命□□□□□
16. 听到旁人听不到的声音□ □ □□ □
17. 发抖□□ □□ □
18. 感到大多数人都不可信任
19. 胃口不好
20. 容易哭泣
21. 同异性相处时感到害羞不自在
22. 感到受骗、中了圈套或有人想抓住您
23. 无缘无故地突然感到害怕
24. 自己不能控制地发脾气
25. 怕单独出门
26. 经常责怪自己
27. 腰痛
28. 感到难以完成任务
29. 感到孤独
30. 感到苦闷
31. 过分担忧
32. 对事物不感兴趣
33. 感到害怕
34. 感情容易受到伤害
35. 旁人能知道您的私下想法
36. 感到别人不理解您、不同情您
37. 感到人们对您不友好,不喜欢您
38. 做事必须做得很慢以保证做得正确
39. 心跳得很厉害□□□□□□□□□□
□□□□□□□□□□□□□□□□□□□□□□□□□□□□□□□□□□□□□□□□□□□□□□□□□□□□□□□□□□□□□□□□□□□□□□□□□□□□□□□□□□□□□□ □ □□□
□ □ □ □□□□□□□
40. 恶心或胃部不舒服□□□□□
41. 感到比不上他人□□□□□
42. 肌肉酸痛□□□□□
43. 感到有人在监视您、谈论您□□□□□
44. 难以入睡□□□□□
45. 做事必须反复检查□□□□□
46. 难以作出决定□□□□□
47. 怕乘电车、公共汽车、地铁或火车□□□□□
48. 呼吸有困难□□□□□
49. 一阵阵发冷或发热□□□□□
50. 因为感到害怕而避开某些东西、场合或活动口□□□□
51. 脑子变空了□ □ □ □ □
52. 身体发麻或刺痛□ □ □ □ □
53. 喉咙有梗塞感□□□□□
54. 感到没有前途没有希望□ □ □ □ □
55. 不能集中注意力□□ □ □ □
56. 感到身体的某一部分软弱无力□ □ □ □ □
57. 感到紧张或容易紧张□ □ □ □ □
58. 感到手或脚发重□□□□□
59. 想到死亡□ □ □ □ □
60. 吃得太多□ □ □ □ □
61. 当别人看着您或谈论您时感到不自在□ □ □ □ □
62. 有一些不属于您自己的想法
63. 有想打人或伤害他人的冲动□ □ □ □ □
64. 醒得太早□ □ □ □ □
65. 必须反复洗手、点数目或触摸某些东西口□□口口
66. 睡得不稳不深□ □ □ □ □
67. 有想摔坏或破坏东西的冲动□ □ □ □ □
68. 有一些别人没有的想法或念头□ □ □ □ □
69. 感到对别人神经过敏□ □ □ □ □
70.在商店或电影等人多的地方感到不自在口□□口口
71. 感到任何事情都很困难□ □ □ □ □
72. 一阵阵恐惧或惊恐□□□□□
73. 感到在公共场合吃东西很不舒服□ □ □ □ □
74. 经常与人争论□ □ □ □ □
75. 单独一人时神经很紧张□□□□□
76.别人对您的成绩没有作出恰当的评价口□□口口
77. 即使和别人在一起也感到孤单□ □ □ □ □
78. 感到坐立不安心神不定□ □ □ □ □
79. 感到自己没有什么价值□ □ □ □ □
80.感到熟悉的东西变成陌生或不像是真的口□□口口
81. 大叫或摔东西□ □ □ □ □
82. 害怕会在公共场合晕倒□ □ □ □ □
83. 感到别人想占您的便宜□□□□□
84. 为一些有关“性”的想法而很苦恼
85. 您认为应该因为自己的过错而受到惩罚
86. 感到要赶快把事情做完
87. 感到自己的身体有严重问题
88. 从未感到和其他人很亲近
89. 感到自己有罪
90. 感到自己的脑子有毛病
□ □ □ □ □ □ □ □ □ □ □□□□□
□□□□□
□ □□ □ □ □□□□□
□□□□□
SCL-90自评量表解释及评分标准
一、躯体化:包括1、4、12、27、40、42、48、49、52、53、56、58, 共
12 项。
体现心血管、胃肠道、呼吸系统、头痛、肌肉等方面最近有无问题
二、强迫症:包括3、9、10、28、38、45、46、51、55、65,共10 项。
明知没有必要,但又控制不住自己,反复出现为特征,主要表现在思想观念上和行为上。
三、人际关系敏感:包括6、21、34、36、37、41、61、69、73,共9 项。
与他人交往不自在,人际交往能力低下,害怕与人交往,表现出自卑感,严重的导致自闭。
四、抑郁:包括5、14、15、20、22、26、29、30、31、32、
54、71、79,共13 项。
对生活的兴趣减退,缺乏活动的愿望和动力,表现出悲观失望。
其特点是以消极的心态看待问题和自己,严重的产生死亡和自杀的念头。
五、焦虑:包括2、17、23、33、39、57、72、78、80、86,共10 项。
表现出紧张、神经过敏,严重的惊恐发作。
* 焦虑是指当前的或某一特定事物引起的,有明确的对象,时间较短。
一般来说,焦虑发展成抑郁时要以药物治疗和心理咨询相结合。
六、敌对:包括11、24、63、67、74、81,共6 项。
从思想、情感和行为三方面分析,爱争论、冲动、爆发、摔东西。
七、恐怖:包括13、25、47、50、70、75、82,共7 项。
分为社交恐怖和广场恐怖。
以社交恐怖居多,表现出内向、害怕与人交往、自卑感强。
广场恐怖是指到空旷的地方无缘无故地感到恐怖。
八、偏执:包括8、18、43、68、76、83,共6 项。
敌对、猜疑和妄想。
九、精神病性:包括7、16、35、62、77、84、85、87、88、90,共10项。
各种急性的症状和行为,轻度以上的具有分裂性行为方式的特征,表现出精神病性的症状和行为。
十、其他:包括19、44、59、60、64、66、89,共7 项。
睡眠障碍和饮食不良。
评分标准:
1、总分超过160 的,提示阳性症状。
2、阳性项目数超过43 的(43项2 分——原始分以上),提示有问题。
3、因子分》2的。
2-2.9为轻度3-3.8 为中度3.9 及以上为重度。
分析:
1、只有一项》2的,如轻度抑郁、中度强迫等。
2、有2项或多项》2,如果其中有一项是躯体化的,要先分析是躯体不适引起心理问题,还是心理问题引起躯体不适。
可以先到医院检查,排除气质性症状后, 再做心理咨询。
如果是躯体化问题应以临床治疗为主, 心理咨询为辅。
如果躯体化没有问题,其他有2项及以上》2的,要按因子分的高低列出, 如果有抑郁、焦虑和精神病性的要分别做SDS、SAS 和MMP测量,以便确诊。
正常成人SCL- 90因子分布
[说明]:
1.SCL-90是进行个体心理健康状况鉴别及团体心理卫生普查时实用、简便而有价值的量表,广泛地应用于心理咨询中。
2•看因子分(Fn)是否超过3分,若超过3分,即表明该项症状已达中等以上严重程度。
3. 将计算出的结果与常模表2比较,从而判断自己的心理健康状态水平。
4•这个自测仅仅是根据最近一周的感觉,其结果也只是表明短期内
的心理健康状态,很容易进行调整,不必产生心理负担。