柴油发电机组控制系统的模块设计
- 格式:pdf
- 大小:308.75 KB
- 文档页数:4
柴油发电机组设置原则与机房设计1引言新型建筑人流密集,出于防火、消防安全的需要,对供电可靠性提出了严格的要求。
目前我们一般采用柴油发电机组作为应急电源,因为柴油发电机的容量较大,持续供电时间长,可独立运行,不受电网故障的影响,可靠性较高。
尤其是某些地区常用市电不是很可靠的情况下,把柴油发电机作为备用电源,既能起到应急电源的作用,又能通过低压系统的合理优化,可以让一些较为重要的负荷在市电停电时使用,因此柴油发电机在工程中得到广泛应用。
本文将就高层建筑中柴油发电机组的设置原则、容量选择、型式选择、机房设计等问题提出一些理解和认识。
2 设置原则符合下列条件之一,可选用柴油发电机作为备用电源:(1)保证一级负荷中特别重要的负荷用电。
(2)一级负荷从电力系统中取得第二电源困难或技术经济不合理时。
3 柴油发电机容量的选择现代一般民用建筑中,柴油发电机在火灾时为消防负荷,平时为重要负荷提供备用电源。
柴油发电机的容量应首先要满足稳定计算负荷需要,包括消防负荷和保证负荷两部分。
作为消防负荷,通常是作为消防用电设备的备用电源,一旦市电停电,即刻联锁开启发电机组。
遇到非消防紧急状态下的一般停电时,生活泵、客梯、酒店厨房动力、星级客房照明等负荷(称为保证负荷)亦需后备电源的供应。
如果设计发电机组仅仅负担应急照明等消防负荷,对保证负荷无法顾及,则必将造成机组空置、资源浪费。
为此,进行低压配电系统设计时,在满足消防负荷需要的前提下,可考虑停电而非火灾时,发电机对保证负荷的供电。
一种做法是将保证负荷集中接到发电机应急母线段上,火灾时,由火灾确认信号将保证负荷(客梯除外)的总开关分励脱扣。
总之,应分别计算消防负荷和保证负荷。
在确定发电机组容量时,应首先满足消防负荷的要求,再根据建设方的要求接入相应的保证负荷。
柴油发电机组的容量大小,除要满足上述稳定计算负荷需要外,还必须进行电动机启动时的电压降校验,即启动任一电动机时,其端子允许电压降应在规定范围之内。
柴油发电机组技术规范要求————————————————————————————————作者:————————————————————————————————日期:备用柴油发电机组技术规范要求一、设备功能(模块)描述:工艺技术规范:一)项目基本要求:若所供货物为进口产品必须具备原产地证明或商检局的检验证明及合法进货渠道证明。
1)本项目柴油发电机组供应范围应包括但不限于以下内容:柴油发动机、交流发电机、冷却系统、调速器、增压器、蓄电池及市电浮充充电器、控制系统、保护系统、膨胀减震节、避震器、空气滤清器、机油、柴油滤清器、专用维修工具、油箱及机组应配置的附件。
2)全套发电机组设备设计、制造和测试标准符合ISO8528、BS4999、AS1359。
机组整机技术条件应符合国家标准GB2820-90《工频柴油发电机通用技术条件》。
机组技术指标符合ISO3046、IEC34、BS4999、BC5000、BS5514、WDE0530、DIN6271。
具有ISO9001质量管理体系认证证书。
3)设备厂商须提供充足的备件和24小时技术支持。
供应方须提供相关证明资料。
4)可靠性:供应方必须能确保系统选用的产品必须是高可靠性的。
二)发电机组整体要求:1)发电机组要求发电机组为全新整机原装进口或者国内授权厂家组装成套生产机组备用/主用功率:310/280KW柴油发动机:进口或合资柴油发动机(推荐品牌:康明斯、帕琼斯、沃尔沃)交流发电机:进口或无锡史坦福无刷交流发电机额定电压:400/230V额定频率:50Hz功率因素:滞后0.8以上绝缘等级:IP21以上励磁方式:无刷自励式接线方式:三相四线电压调整方式:自动电压调节输出电压:可调整2)发电机组具备全自动启动功能,实现无人值守,当市电停电时自动启动机组供电,当市电恢复后,机组自行延时停机,手动控制与自动控制可切换。
3)发电机组要有自动故障监控系统及保护系统,例如发电机的过载、短路、缺相、超水温、失速等保护;另外柴油机的各项数据也要监测及保护,例如油温、缺油、油压、水温、超速等保护。
柴油发电机组自动化控制电路图柴油发电机组自动化控制电路图⒈引言⑴文档目的本文档旨在提供柴油发电机组自动化控制电路图的详细说明,供相关人员参考和使用。
⑵文档范围本文档覆盖了柴油发电机组自动化控制的主要电路图和相关部件的详细说明。
⒉概述⑴系统概述柴油发电机组自动化控制系统是利用电子技术和自动化控制技术,实现对柴油发电机组的控制、监测和保护。
⑵系统组成柴油发电机组自动化控制系统主要由以下几个部分组成:发电机组控制器、发动机控制器、传感器、执行器、通信模块等。
⒊电路图⑴发电机组控制器电路图发电机组控制器是柴油发电机组自动化控制的核心,其电路图包括主电路和控制回路两部分。
主电路主要包括发电机输出、电池供电、接地保护等部分。
控制回路主要包括控制信号输入、发电机保护、并网控制等部分。
⑵发动机控制器电路图发动机控制器是控制柴油发动机运行的关键,其电路图包括主电路和控制回路两部分。
主电路主要包括电瓶供电、燃油系统、启动系统等部分。
控制回路主要包括传感器信号输入、发动机保护、调速控制等部分。
⑶传感器和执行器电路图传感器和执行器是柴油发电机组自动化控制系统中的重要组成部分,其电路图包括传感器信号输出和执行器控制信号输入两部分。
传感器主要包括温度传感器、压力传感器、速度传感器等。
执行器主要包括电磁阀、电机驱动器等。
⑷通信模块电路图通信模块是柴油发电机组自动化控制系统与外部设备进行通信的接口,其电路图包括通信接口、数据处理和信号转换等部分。
⒋附件本文档涉及的附件详见附件列表。
⒌法律名词及注释⑴法律名词1法律名词1的注释说明。
⑵法律名词2法律名词2的注释说明。
⒍总结本文对柴油发电机组自动化控制电路图进行了详细的说明和解释,涵盖了系统概述、组成部分、各个电路图的细节等内容,为相关人员提供了参考和使用的依据。
基于DSP 的柴油发电机组控制系统自动并网模块设计李琳,赵宇,闫宏量(西安石油大学陕西省钻机控制技术重点实验室,陕西西安710065)摘要:针对现有自动准同期并网装置与发电机组控制系统分离,采用单独的控制芯片而导致资源浪费的问题,设计了以发电机组控制系统的主控芯片TMS320F2812为核心实现的自动准同期并网模块。
该模块节省了硬件资源,通过实验可以方便的实现安全、可靠的并网。
详细叙述了该模块的原理和软硬件设计。
关键词:自动准同期;并网;DSP ;同步发电机中图分类号:TM31文献标识码:A文章编号:1674-6236(2013)03-0184-03Automatic grid -connected module design of the control system of diesel enginegenerator using by DSPLI Lin ,ZHAO Yu ,YAN Hong -liang(Shanxi Provincial key Laboratory of Drilling Rig Control Technology ,Xi ’an Shiyou University ,Xi ’an 710065,China )Abstract:Faced with the separation of automatic synchronization equipment and the control system of diesel engine generator ,together with the problem of wasting of resources by separate control chip.It ’s design the automatic grid -connected module using control chip TMS320F2812the core of the diesel engine generator control system to achieve.This module saves hardware resources .The experimental results shows that it can reliable achievement grid -connected.Then narration the theory of module and the design of the software and hardware.Key words:automatic synchronization ;grid -connected ;DSP ;synchronizing generator收稿日期:2012-10-11稿件编号:201210068基金项目:陕西省科学技术厅(2006K04-G20)作者简介:李琳(1963—),男,甘肃兰州人,硕士,教授。
柴油发电机组并机方案东莞团诚自动化设备有限公司是一家与新加坡力可赛(LIXISE)的合资公司。
新加坡力可赛在并机技术上处于国际先进水平,尤其是柴油发电机组自动并机技术非常成熟,其核心模块采用自主研发的LXC9510专用并机控制模块。
力可赛人凭借积累的大量柴油发电机组成功并车并机方案和经验,能根据客户需求,设计出最经济最合理的发电机组并机方案。
一、LXC9510控制器并机系统功能:1.系统组成:发电机系统包括2台辛普森柴油发电机组,1个并机柜和1个并机汇流输出柜组成。
LXC9510发电机组并联控制器ARS485通讯电缆分合闸控制分合闸控制ABB空气断路器柴油发电机组B 柴油发电机组A至用户负载LXC9510发电机组并联控制器B(Diesel generators and machine program )由“LXC9510控制器”构成的并机系统示意图并机系统组成:由LXC9510控制器构成的并机控制屏、并机汇流输出柜及PLC负载分组控制系统(可选单元)、燃油自动补给系统(可选单元)组成,2台机组相应配一个并机输入柜。
并机柜的一次线路、负载开关的品牌、型号规格及电柜的外型结构视具体工程而定。
2.并机系统的特点、功能和适用范围:2.1并机系统的自动程度高,机组的投入运行、切出运行、同步合闸、卸载分闸、负载分配均自动进行,令发电供电系统实现无人监管。
2.2并机系统工作状况稳定,操作人员容易掌握使用方法。
2.3全面的保护功能:逆功率保护、过流保护(由断路器和MICROPRO I完成)、发电机组故障分闸保护、超载保护、电压故障保护、急停功能。
2.4基本功能:a)手动开机。
b)同步显示。
c)自动同步检测。
d)自动并机,可通过设定相关参数,机组根据负载的大小自动投入运行或切出。
e)自动平衡分配功率。
f)自动切出卸载功能:多台机组在并机运行时,如其中一台机组需切出运行,该机组会自动将负载逐渐转移到其它机组,在负载接近为0时(大小可调),自动分闸。
柴油发电机组的电子控制系统说明书一、概述柴油发电机组的电子控制系统是用于控制发电机组启停、发电机输出电压和频率稳定等功能的设备。
该系统采用了先进的电子控制技术和信号处理技术,能够实现高速、高精度的控制和监测,提高了发电机组的稳定性和可靠性。
二、系统组成该系统由控制器、传感器、执行器和显示屏等几部分组成。
其中控制器是系统的核心部件,负责接受传感器反馈的信息,计算控制策略并向执行器发出命令。
传感器负责感知发电机组的运行状态和环境参数,如发电机输出电压、频率、温度、湿度等。
执行器则负责根据控制器的指令,调节发电机组的功率输出、启停状态等。
显示屏则为操作人员提供发电机组的实时状态和参数信息,方便检测和维护。
三、系统工作原理当发电机组需要启动时,操作人员在显示屏上选择启动命令,控制器接收到信号后将发出对应的控制指令,启动电机驱动发动机工作,并实时监测发动机转速和电压等参数。
当发电机输出的电压和频率达到稳定状态时,控制器会发出停止启动命令,此时发电机组进入稳定工作状态。
在发电机组工作中,控制器会之间接收传感器反馈的信息,对输出电压、频率等参数进行实时监测和调节。
如果发电机输出电压或频率出现异常,控制器会发出警告信号,通知操作人员进行处理。
当需要停止发电机工作时,操作人员在显示屏上选择停机命令,控制器接收到信号后,将发出对应的控制指令,发动机将减速停止工作。
四、系统特点1.精度高:该系统采用了高精度的传感器和控制器,能够实现电压、频率等参数的高速、高精度控制和监测。
2.易操作:系统的显示屏直观易懂,操作人员可以方便地了解发电机组的运行状态和参数信息。
3.可靠稳定:系统采用了高品质的元器件和严格的质量控制,具有较高的可靠性和稳定性。
五、使用方法1.发电机组启动前,应仔细检查发电机组周围环境是否安全,检查机器是否处于正常状态,并按照说明安装系统设备。
2.操作人员可通过显示屏选择启动、停机等命令,并对发电机组运行状态和参数进行实时监测和调整。
数据中心模块化柴发机组的配置建议现代化高等级的大型数据中心,柴油发电机组是最后一道用电保障。
柴油发电机组在数据中心的应用有单机容量大、电压等级高、台数众多的发展趋势。
相对于传统的柴油机房占地空间大,建筑规划难度高的缺点,我们提出了室外集装箱式的模块化柴发的设计思路。
模块化柴发,是把标准型的柴油发电机组本体,经过产品优化环节安装在一个定制的户外集装箱之内,同时应用子系统集成技术,把自动供油、供配电、应急照明、消音降噪、烟尘净化、消防预警、以及并联管控平台等系统配套集成在集装箱内,使之成为一套可靠、高效、环保的模块化备用电源平台。
模块化柴发,适合长期放置在户外使用,高集成,占地小,灵活配置。
由于摒弃了传统的大机房建设环节,省去了建筑物内部的进排气和动载荷计算预留等传统规划难点,节省出大量的配套投资费用,有效的降低了数据中心一次性投资成本。
同时工厂化的预制生产模式,减少了分期施工的不确定性,可以有效的控制采购风险,提高产品在可验证环境下的系统可靠性,是各类型绿色数据中心建设的良好选择。
对于模块化柴发的产品规划与设计,请参考以下建议:一、模块化柴发箱体的定制1、模块化柴发箱体的尺寸(1)根据ISO668《系列1特种箱——类型、外部尺寸和额定值》可分为10’;20’;30’;40’标箱;同时对于不同机组的要求,结合公路,海运,铁路运输的特点,也可做成其它非标准运输规格的尺寸,如24’;43’;45’;48’;53’等。
(2)在模块化柴发箱体的定制过程中,需要特别申明的是,设计环节对模块化柴发能否实现设计功能是非常重要的,必须严格根据实际承载的柴发机组动载荷以及各产品组合的综合特性进行优化、量身订造,才能满足数据中心对模块化柴发可靠性、安全性、快速反应能力的需求。
(3)任何基于标准物流箱体基础上的结构改造,都会造成系统可靠性的降低以及后期运维隐患,是不能被接受的。
2、模块化柴发箱体的材质(1)箱体的承重件(结构件部分),选用Q345或 16Mn等更强的结构件;对于箱体表面材料,选用B480(Cortena)耐腐蚀的全新板材,从原材料方面控制表面质量。
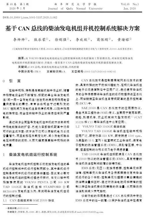
D O I :10.3969/j.i s s n .1001-5337.2020.1.082 *收稿日期:2019-04-09作者简介:李帅帅,男,1988-,硕士,助教;研究方向:自动化技术应用;E -m a i l :1812578482@q q.c o m.基于C A N 总线的柴油发电机组并机控制系统解决方案李帅帅①, 狄乐蒙①, 徐刚强①, 李欢欣②, 商保刚②, 黄绪禄②(①威海海洋职业学院机电工程系,264300,威海市;②山东科瑞机械制造有限公司电气工程研究所,257000,山东省东营市) 摘要:从V O L V O 柴油发电机组的运行过程控制和双机并机控制的工作原理出发,对如何实现柴油发电机组的并机控制进行探讨,并提出一整套基于C A N 总线的柴油发电机组并机控制系统解决方案.关键词:C A N 总线;柴油发电机组运行控制;并机控制中图分类号:T K -9 文献标识码:A 文章编号:1001-5337(2020)01-0082-050 引 言在钻井现场,特别是车载钻机钻井作业时,随着井场带电设备的不断增加,标配的单台柴油发电机组(或一用一备发电机组)往往无法满足现场用电容量快速增长的需求,常常会出现由于过载引发的M C C 柜跳闸及发电机组自动停机现象,以致井场用电的稳定性㊁安全性和钻井作业的连续性受到严重影响.通过将多台同型号发电机组并机的方法来实现井场电能输出的扩容,已成为目前钻机配套中切实可行的主流方案,该方法不仅可以使钻机电力系统容量增大,而且能够在负载变化时,减小发电机输出电压和频率的波动,从而大幅度提高钻井现场的供电质量.1 柴油发电机组运行控制系统柴油发电机组并机控制系统包括发电机组的单机运行控制和并机运行控制两部分,其中单机运行控制是实现并机运行的前提和基础,因此有必要对柴油发电机组的控制过程进行探讨.本文以钻井现场推荐使用的V O L V O P E N T A 公司300KWT A D 1343G E 柴油机组和S T AM F O R D 公司H C I 444F S 发电机组为例,来说明柴油发电机组运行的控制过程.1.1 C A N 总线技术和S A EJ 1939协议C A N 总线技术是控制器局域网总线技术的简称,具有极强的抗干扰和纠错能力,在现代柴油机组的电子系统通信联络中应用广泛,通过遍布柴油机身的各种传感器将柴油机组的运行数据传送至总线上,而后链接至柴油机组自带或配套的显示控制单元(D C U )中.S A EJ 1939是C A N 总线技术的应用层协议,是由汽车工程协会(S A E )定义,主要用于商用车辆㊁舰船㊁轨道机车㊁农业机械和大型发动机[1](C A T3512B 和C 15等柴油机组中也有应用).1.2 V O L V O T A D1343G E 柴油机组V O L V O T A D1343G E 柴油机组在钻井现场应用广泛,额定功率323KW ㊁额定转速1500r p m ,为典型的13L 直列6缸直喷式工业柴油机,装有电子控制的燃油管理系统(E M S )㊁涡轮增压器㊁中冷器㊁恒温控制的冷却系统及电子调速装置.T A D1343G E 柴油机组标配满足C A N 总线技术J 1939协议的燃油管理系统(E M S ),具有完善的柴油机燃油控制和故障诊断等功能.E M S 系统(见图1)包括传感器㊁控制单元和泵油嘴,控制单元从柴油机身各传感器接收有关柴油机运行的各个参数,控制单元处理器计算出精确的燃油喷油量和正时,通过对燃油电磁阀和喷嘴的控制以保证柴油机接收到精确的燃油量,从而降低燃油消耗和减少废气排放.诊断功能的作用是通过C A N 总线探测并定位E M S 系统中的任一故障,以保护柴油机组并在遇有 第46卷 第1期2020年1月 曲阜师范大学学报J o u r n a l o f Q u f u N o r m a l U n i v e r s i t yV o l .46 N o .1J a n .2020严重故障时安全运行.如探测到机组出现故障,则将在显示控制单元中以报警灯㊁蜂鸣或故障代码等形式通知操作人员[2].图1 V O L V O柴油机燃油管理系统(E M S) 1.3S T AM F O R D H C I444F S发电机组S T AM F O R D H C I444F S发电机为无刷自励交流同步发电机,额定功率304k W/380k V A㊁4极/ 50H Z㊁400V/230V㊁三相四线㊁标配高精度S T AM F O R D A S440自动电压调节器,可承受3s, 150%过载电流.1.3.1 H C I444F S发电机组工作原理发电机主定子通过自带的A S440自动电压调节器(A V R)为励磁机磁场提供电力,A V R是调节励磁机励磁电流的控制装置,向来自主定子绕组的电压感应信号做出反馈,通过控制低功率的励磁机磁场,调节励磁机电枢的整流输出功率,从而达到控制主磁场电流的目的[3].如图5所示,A V R为图中的4号元器件(交流励磁机励磁绕组)提供励磁电流.调节励磁可以维持发电机组输出电压稳定㊁使无功功率在并机运行的各机组间合理分配㊁发生短路时强行励磁可以提高动态稳定性,且具有反应速度快㊁调节特性好㊁适合于要求无火花的场合㊁使用维护方便[3].发电机组的输出电压会随负载而变化,要维持输出电压不变,就必须在负载变动时调节发电机的励磁电流,同时无功功率也能在并机机组间合理分配;而发电机组的输出频率与发电机组电枢转速(与柴油机转速同步)有关,当输出频率随负载变化时,应通过柴油机组的E M S系统调节油门开度以稳定柴油机转速,同时在并机机组间合理分配有功功率.1.3.2自动电压调节器A S440S T AM F O R D A S440自动电压调节器是一种密封电子装置,通过控制低功率的励磁机磁场,调节励磁机电枢的整流输出功率,从而达到控制主机磁场电流㊁稳定无刷发电机之输出电压要求,具有低频与无输入信号保护装置[4].A S440自动电压调节器在S T AM F O R D系列发电机组中应用广泛,具有良好的调节整定特性,可根据配套发电机组实际规格进行匹配设置,如频率选择端子(50/60H z)㊁稳定性选择端子(功率输出范围)等.如图2所示,A S440中的F1,F2端子是励磁电流输出端,在实际应用中连接至图5中的5号元器件,为交流励磁机提供励磁电流;A1,A2端子为励磁调节输入端,接收来自并机控制模块63,64端子的电压调节信号.另外,A S440模块中内置电压手动调节㊁稳定性调节㊁敏感度调节等调节旋钮以优化系统控制参数.图2自动电压调节器A S4402柴油发电机组并机的含义及条件同步发电机的并机运行是指将数台同型号发电机的三相输出通过发电机断路器分别接在交流母线上,共同向负载(交流母线)供电,钻机动力系统配套的多台同步发电机根据钻井工艺的变化及对电量的需求进行选择性的并机运行[5].将一台同步发电机投入并联运行的整个过程,称作同步发电机的并机(也称并列),并机必须满足一定的条件,否则会产生很大的冲击电流,造成严重的后果,其必需条件如下:(1)待并机发电机的电压U2和母线电压U1大小相等;(2)待并机发电机的电压U2和母线电压U1相位相同;(3)待并机发电机的频率f2和母线频率f1相等;(4)待并机发电机的相序和母线相序相同.38第1期李帅帅,等:基于C A N总线的柴油发电机组并机控制系统解决方案为满足并机条件,必须分别调节柴油机组的转速和发电机组的励磁电流来调节发电机的频率和电压.3 自主研发柴油发电机组并机控制系统自主研发柴油发电机组并机控制系统选用D E I F 公司的B G C -L (T y peB )控制器作为其核心控制器件,与柴油机组E M S 模块㊁发电机组A S 440自动电压调节器㊁带电动操作机构的主回路断路器及其他二次控制回路一同构建整套并机控制系统.通过该系统可实现柴油发电机组的启停㊁电压/频率调节㊁有功/无功功率合理分配㊁柴油机组/发电机组运行状态实时显示㊁完善的系统保护/故障诊断功能㊁发电机组的并机/解列控制㊁R S 232接口与计算机进行通讯等.3.1 柴油发电机组并机控制系统工作原理整套柴油发电机组并机控制系统内部控制关系如图3所示,B G C -L 控制器采集柴油机组㊁发电机组及交流母线侧实时数据,经内部C P U 处理后发出控制指令以完成发电机组启停㊁调频调压㊁并机解列等动作.图3 柴油发电机组并机控制系统工作原理图3.1.1 B G C -L 控制器与E M S 模块间的控制原理B GC -L 控制器在C A N 总线J 1939通讯协议下通过多芯屏蔽电缆与柴油机组E M S 模块连接(如图4所示),其中,E M S 模块的第3,4,5号端子连接控制器的24V 电源(1,2号端子)㊁第6号端子连接控制器的燃油线圈(44号端子)㊁第1,2号端子连接控制器的C A N 总线接口(55,57号端子).图4 V O L V O E M S 模块接线示意图B GC -L 控制器的C A N 总线接口与柴油机组的E M S 模块进行实时数据交换,主要完成以下控制功能:(1)实时采集柴油机组各项运行数据并在B G C -L 控制器中切换显示;(2)当柴油机组运行异常时,接通蜂鸣器报警并在B G C -L 控制器中显示故障代码以待查询;(3)将B G C -L 控制器发出的频率(转速)控制指令传送至E M S 模块,以控制柴油机组的供油量和正时.3.1.2 B G C -L 控制器与A S 440电压调节器间的控制原理B GC 控制器通过63,64号端子将励磁控制电流传送至发电机组A S 440电压调节器的A 1,A 2端子,以调节发电机组的输出电压和无功功率的分配.发电机自动调压器的控制对象是励磁机励磁电流(见图5).调整时,A V R 改变励磁机励磁电流,则励磁机磁场磁通量改变,励磁机电枢绕组感应电动势发生变化,且经过旋转整流器输出给发电机转子绕组的励磁电流也随着励磁机磁场磁通量改变而变化,由于励磁电流变化,发电机主磁场磁通量随之变化,从而导致定子输出电压根据A V R 的调整变化而变化.B GC -L 控制器电压/频率控制基本原理如图648 曲阜师范大学学报(自然科学版) 2020年所示.闭环反馈P I控制过程:u(t)=k p e(t)+1/T Iʏe(t)d t.传递函数为G(s)=U(s)/E(s)=k p(1+1/(T I*s)),其中控制器各参数设置如表1所示.图5交流无刷励磁系统励磁原理图图6 B G C-L控制器电压调节工作原理表1 B G C-L控制器参数设置表类别通道文本值单位C t r l(控制参数)2021S y n c.d f M a x(同步最大频差)0.3H z C t r l(控制参数)2022S y n c.d f M i n(同步最小频差)0H z C t r l(控制参数)2023S y n c.d UM a x(同步最大电压差)5% C t r l(控制参数)2091F r e q.C o n t r o lD B(频率控制死区)1% C t r l(控制参数)2092F r e q.C o n t r o lK p(频率控制比例或增益)40C t r l(控制参数)2093F r e q.C o n t r o lK i(频率控制积分或稳定性)40C t r l(控制参数)2101P o w e rC o n t r o lD B(有功控制死区)2C t r l(控制参数)2102P o w e rC o n t r o lK p(有功控制比例或增益)40C t r l(控制参数)2103P o w e rC o n t r o lK i(有功控制积分或稳定性)40C t r l(控制参数)2141V o l tC o n t r o lD B(电压控制死区)2% C t r l(控制参数)2142V o l tC o n t r o lK p(电压控制比例或增益)80C t r l(控制参数)2143V o l tC o n t r o lK i(电压控制积分或稳定性)80C t r l(控制参数)2151V a rC o n t r o lD B(无功控制死区)2% C t r l(控制参数)2152V a rC o n t r o lK p(无功控制比例或增益)80C t r l(控制参数)2153V a rC o n t r o lK i(无功控制积分或稳定性)80另外,在单台发电机组初次调试时,应将控制器63,64号端子悬空,在A S440上手动整定发电机组输出电压稳定在400V后,再连接这两个端子以构成电压的闭环控制回路.3.1.3B G C-L控制器与电动操作机构间的控制原理实现两台发电机组主回路断路器合闸㊁分闸的自动控制是该并机控制系统的最终控制目标,而首先要解决的是单台发电机组如何并入交流母线的问题.为完成主回路断路器的远程电动合闸㊁分闸,该系统选用带电动操作机构的S c h n e i d e r N S X630H 塑壳断路器,可通过控制断路器合闸㊁分闸线圈的通断电来完成对断路器的电动控制,即控制图7中B P O和B P F的通断.电动操作机构合闸㊁分闸线圈的控制信号分别来自于B G C-L控制器的42,43号端子,当按下控制器面板中的 并机 按钮后,系统将接通控制该合闸线圈的中间继电器以完成单机组并机过程;同理,再一次按下 并机 按钮后,系统将接通控制该分闸线圈的中间继电器以完成单机组解列过程.图7 N S X630H电动操作机构电气原理图58第1期李帅帅,等:基于C A N总线的柴油发电机组并机控制系统解决方案第一台机组完成并机后,将其输出电压和频率整定至400V/50H z,即此时交流母线电压和频率是400V/50H z,启动第二台机组并准备并机,而其前提是两台发电机组的输出应满足前文所述的并机条件.B G C-L控制器分别实时检测第二台发电机组侧输出(电压㊁电流㊁频率)和母线侧输出(电压㊁电流㊁频率),当按下控制器面板中的 并机 按钮后,系统将对以上数据逐一比对,并对发电机组输出电压和频率进行闭环微调,当并机条件均满足时,系统将接通控制电动操作机构合闸线圈的中间继电器以完成第二台机组的并机过程.3.2柴油发电机组并机控制系统的应用柴油发电机组并机控制系统在钻井作业中应用广泛,其构建类型也不尽相同,除去本文所述的两台发电机组并机的模式外,还有柴油发电机组与电网的并机应用,另外并机的控制模式也有 半自动 和 自动 之分.在柴油发电机组需要与电网并机时,其控制模式应选择 自动 ,可实现多台机组的全自动并机及负载分配.当电网故障时,首台发电机组自动启动并带载运行,同时根据自身设定检测负载的情况,如果负载需求大于一台机组设定的容量,则第二台㊁第三台机组会依次自启动㊁同步,并按照设定的负载比例分配负载.如果负载需求减少,按照设定值,每台机组的负载低于额定容量的25%,发电机组将顺序依次退出,直到达到预先设定的标准.4结论基于C A N总线的自主研发柴油发电机组并机控制系统,较以往基于模拟量的柴油发电机组控制系统有巨大的优势,在大幅度提高系统数字化水平的同时,整套控制系统的运行稳定性㊁可靠性及操作的人性化均有不同程度的提高.本文提出的基于C A N总线技术的柴油发电机组并机控制系统解决方案是一次理论结合钻井现场实际应用的有效尝试,目前已在多台车载钻机中得到推广应用,该方案设计合理,结构简单,安全可靠,有效地保障了钻井现场电力系统的稳定㊁高效运转,得到了用户的普遍好评,且具有较好的推广使用价值.参考文献:[1]张伟伟.基于C A N o p e n的车身控制系统研究与实践[D].合肥工业大学,2010.[2]济南柴油机股份有限公司.V O L V O柴油发电机组培训教程,2007.[3]康明斯发电机技术(中国)有限公司.S T AM F O R D发电机组安装使用及维护手册,2009.[4]深圳市威华特科技有限公司.A S440发电机自动调压器使用说明书,2005.[5]张伟.移动电站综合控制系统的研究[D].兰州理工大学,2008.S o l u t i o n o f p a r a l l e l c o n t r o l s y s t e mf o r d i e s e l g e n e r a t o r u n i t b a s e d o nC A Nb u sL IS h u a i s h u a i①,D IL e m e n g①,X UG a n g q i a n g①,L IH u a n x i n②,S HA N GB a o g a n g②,HU A N G X u l u②(①D e p a r t m e n t o fE l e c t r i c a l a n d M e c h a n i c a l E n g i n e e r i n g,W e i h a iO c e a nV o c a t i o n a l C o l l e g e,264300,W e i h a i;②E l e c t r i c a l E n g i n e e r i n g R e s e a r c h I n s t i t u t e o f S h a n d o n g K e r u iM a c h i n e r y M a n u f a c t u r i n g C o.,L t d.,257000,D o n g y i n g,S h a n d o n g,P R C)A b s t r a c t:I n t h i s p a p e r,b a s e d o n t h e o p e r a t i o n p r o c e s s c o n t r o l o fV O L V Od i e s e l g e n e r a t i n g s e t a n d t h e w o r k i n g p r i n c i p l e o f t w o-m a c h i n e p a r a l l e l c o n t r o l t h e r e a l i z a t i o n o f p a r a l l e l c o n t r o l o f d i e s e l g e n e r a t o r s e t i s d i s c u s s e d,a n d a s e t o f p a r a l l e l c o n t r o l s y s t e ms o l u t i o n o f d i e s e l g e n e r a t o r s e t b a s e d o nC A Nb u s i s p u t f o r-w a r d.K e y w o r d s:C A Nb u s;o p e r a t i o n c o n t r o l o f d i e s e l g e n e r a t i n g s e t;p a r a l l e lm a c h i n e c o n t r o l68曲阜师范大学学报(自然科学版)2020年。
柴油发电机组控制系统的原理及示值参数在完善的UPS供电系统中,除了UPS之外大都配置了柴油发电机组。
市电中断瞬间UPS将蓄电池的直流电能逆变为交流电,不间断地供给负载,然后再启动柴油发电机组,将其发出的电能代替市电供给UPS,使其再转回日常的双变换工作状态并对电池充电。
这样,UPS充分发挥了对负载不间断提供优良电能的特点,柴油发电机组也充分发挥了依靠燃油可以长时间发电,并且可以带动UPS不宜供电的感性负载设备。
柴油发电机组是由将燃烧柴油产生的热能转换为曲轴、飞轮旋转的机械能的柴油发动机和将机械能转换为电能的同步发电机结合在一起组成的。
它们的工作方式、性能及调控特点各不相同,要想使这个组合体各自充分发挥其功能的最佳工作状态,从而形成一个良好性能的运行整体,则必须有一个统一的监测、指挥中心——柴油发电机组的控制系统。
1 控制系统的构成尽管柴油发电机组的输出功率、结构形式、工艺技术特点各不相同,但机组的控制系统是大同小异的。
控制系统由控制屏(或称控制柜)以及与其相连接的分布在柴油发动机和同步发电机重要部位的各种传感器构成。
一般小功率柴油发电机组的控制屏多以电压、电流、频率、油压、油温、液位、水温、转速等模拟指针表和一些控制开关组成,其内部测量及控制电路比较简单。
安装在柴油发动机和同步发电机重要部位的传感器,将表征该部位工作状况的模拟电信号传送到控制屏的电子处理电路(有的采用单片机),经调理、整定后用相应的模拟指针表指示出数值。
控制部件一般是用手动开关。
现代中、大型柴油发电机组的控制屏都是以16位或32位微处理器(也有的用可编程控制器)为核心的数字处理装置,其LCD(液晶显示器)取代了很多的模拟指针表,显示各种参量的实时数字值,从而使得数据分析、处理及控制完全实现了智能化和遥测、遥信、遥控功能。
由控制屏和柴油发电机组每个重要部位的各种传感器构成的控制系统如图1所示。
2 系统的工作原理及示值参数分析从柴油发电机组的控制系统方框图可知:柴油发动机是柴油发电机组的动力源,其工作状况对整个机组的性能起着重要的作用,所以监测的传感器就多些。
柴油发电机组及双电源自动化控制HGM6120控制器用户手册一、概述HGM6120电站自动化控制器集成了数字化、智能化、网络化技术,用于单台柴油发电机组自动化及监控系统,实现发电机组的自动开机/停机、数据测量、报警保护及“三遥”功能。
控制器采用大屏幕液晶(LCD)显示,中英文可选界面操作,操作简单,运行可靠。
HGM6120电站自动化控制器采用微处理器技术,实现了多种参数的精密测量、定值调节以及定时、阈值整定等功能,所有参数既可从控制器前面板调整,或使用PC机通过编程接口调整,又可使用PC机通过RS485 接口调整及监测。
其结构紧凑、接线简单,可靠性高,可广泛应用于各类型发电机组自动化系统。
二、性能和特点HGM6120:在HGM6110 基础上增加了市电电量监测和市电/发电自动切换控制功能(AMF),特别适用于一市一机构成的单机自动化系统。
其主要特点如下:Ø 液晶显示LCD 为128x64,带背光,两种语言(简体中文、英文)显示,轻触按钮操作;Ø 具有RS485 通讯接口,利用MODBUS 协议可以实现“三遥”功能;Ø 适合于三相四线、单相二线、二相三线(120/240V)电源50/60Hz系统。
Ø 采集并显示市电/发电三相电压、三相电流、频率、功率参数;市电发电线电压Uab,Ubc,Uca 线电压Uab,Ubc,Uca相电压Ua,Ub,UC 相电压Ua,Ub,UC频率F1 频率F2负载电流IA,IB,IC有功功率PWR无功功率PWR视在功率PS功率因数PF发电累计电能kWhØ 市电具有过压、欠压、缺相功能,发电具有过压、欠压、过频、欠频、过流功能;Ø 精密采集发动机的各种参量:温度WT ℃/℉同时显示机油压力OP kPa/Psi/Bar同时显示燃油位FL 单位:%转速SPD 单位:RPM电池电压VB 单位:V充电机电压VD 单位:V计时器HC 可累计999999 小时累计启动次数最大可累计999999 次Ø 控制保护功能:实现柴油发电机组自动开机/停机、合分闸(A TS 切换) 及完善的故障显示保护等功能;Ø 具有得电停机、怠速控制、预热控制功能,且均为继电器输出。
柴油发电机组的选择与机房设计(以高层建筑/企事业/船舶为例)一、设置原则一级负荷应由两个电源共电。
二级负荷当条件允许时也宜由两个回路供电,特别是属于消防用电的二级负荷,应按二级负荷的两个回路要求供电。
由此可见,高层建筑对供电的可靠性要求较高,都要求两个电源供电。
因此,考虑设置柴油发电机组的原则如下:①对电网能够提供二个独立电源的高层建筑,按规范已经满足了一、二级负荷的要求,原则上可不设柴油发电机组。
但是,对于特别重要的高层建筑(如超高层建筑),其内部含有特别重要负荷,应考虑一电源系统检修或故障时,另一电源系统又发生故障的严重情况,此时一般应设柴油发电机组做应急电源。
②对于当地电网只能提供一路电源、或取得第二电源有困难或不经济合理的高层建筑,应设柴油发电机组提供第二电源。
此时,柴油发电机组是作为备用电源使用,不仅仅是应急用。
③按照我国旅游饭店星极标准,四星级及五星级宾馆应设自备发电系统。
以上是设置柴油发电机组的基本原则。
值得一提的是,在国内外一些高层建筑中,即使市网供电相当可靠,可以满足规范要求,但也都设置了自备应急发电机组,以便当市网万一中断供电,一方面能保证停电期间消防用电的需要,同时也能使大厦的基本秩序得以维持。
二、柴油发电机组容量的选择(船舶电站容量的选择)发电机组采购指南——容量选定一个单位在购置发电机组时,对发电机组的容量选定必须做出科学.合理选择,既不要贪图节省,选用了容量不足的机组,以致系统无法正常工作,也应该避免盲目投资,买来容量过大的机组,造成资源浪费.通常发电机组容量选定可遵循以下二条法则:(一). 统计估算法1.充分统计本单位各用电设备的功率总和P1:包括生产设备.公共设施(如电梯等).办公设备.消防设施.生活设施等;2.估算今后一段时间(如3年)内,可能会增加的各类设施的容量P2;3.分析已经存在与准备增加的设施中,超过7KW的大功率用电器的情况,评估该类设施的起动功率P3,此为机组容量确定之难点本站对此提供免费咨询服务;4.最后确定发电机容量:P= P1+P2+P3。
宁波日兴动力科技有限公司 宁波重康船舶设备有限公司日兴建立了一套完整的零配件供应体系,全天候快速供应,从而能够保证您的机器正常运转。
日兴动力科技有限公司的零件仓库库存齐全的备用零件,全部采用电脑化管理,随时满足客户的零件需要,康明斯PT泵:3408324执行器 PT泵常开大流量执行器3408329 PT泵常开式内置执行器3408328 PT泵大流量内置执行器3408326 PT泵常闭内置式执行器3408324 GAC外置式执行器ADC175A-24 外置执行器ADC2255-24 ACD-176AA-12VDC外置式执行器 ACD175/ACD176内置式 ATB系列带蝶阀执行器。
(燃气机用) 275系列内置式 ADD180内置式。
专配Volvo TAD520/720 ADD103内置式。
专配Delphi DES油泵 ADC110内置式。
专配Deutz 1011,2011发动机 ADC100内置式专配Stanadyne D系油泵 2001外置式 225外置式 120外置式 康明斯K38船用主机执行器 ATB552T-2N-24V执行器 可以并联运行的5000系列控制器:含ESD5100,5200,5330,5500,5550系列 SDG 数字式电调控制器: 2000 系列单机,不可并联 ESD5300系列 [EAM100,GAC LSM LSM672负载分配器 LSM201负载分配器SYC6714自动同步器 LCC300A 机车调速系统 LCC100 LCC200康明斯PCC电脑板:A31引擎界面电路板,A32数位式电路板,A33模拟电路板,A34客户界面电路板,A35数位显示板,A36电压、电流电路板,A37电压调节板,A38调速板,A39显示板,价格实惠,质量保证温度传感器:4061391,358KW船用发动机KTA19-D(M1)康明斯温度传感器3034572零件名称,零件号;3408607 ,3015233温度表, 3015234水温表,,3015237油压传感器国产双线柱,3022279指示灯,3031734转速表,3034572-转速传感器 3035719导线,3036576康明斯小时计,3050692马达电磁开关,3056345油压报警开关3056355-油压报警开关,3655944传感器,4914133船用主机仪表箱机旁箱,矿用车温度传感器 ZD05显示电路板,3015234仪表盘,3015235仪表台,3034985转速表,3049555汽车仪表电启动马达: 4914330 进口 3021036, 135161康明斯起动马达,4913528康明斯起动马达,207393康明斯起动马达,3004699康明斯起动马达,3021036康明斯起动马达,3010125康明斯起动马达,3021038康明斯起动马达,3102767康明斯起动马达,3286502康明斯起动马达,3286938康明斯起动马达,3001412康明斯起动马达,1070569康明斯起动马达,3102920康明斯起动马达,103305康明斯起动马达,3103916康明斯起动马达,4935789康明斯起动马达,6BT3.9、6CT8.3、6CTA8.3、LTA10、NT855G、NTA855G2、NTA855G4、NTA855G6、KTA19G2、KTA19G3、KTA19G4、KTA19G7、VTA28G5、KTA38G5、KTA38G3、KTA50G3、KTA50G5康明斯系列充电机: 4913552充电器3935530 康明斯充电发电机C3415691,充电发电机皮带37N-01010 零件号:37N-01010,康明斯充电机70742400 零件号:70742400,充电机皮带55011700 零件号:55011700,充电发电机21604000 零件号:21604000,充电机21603900 零件号:21603900,国产康明斯充电发电机21603800,东风康明斯充电发电机21380700,康明斯充电发电机21329900,进口康明斯充电发电机20455900,重庆康明斯充电发电机20030500 零件号:20030500,重庆充电发电机5253001 零件号:5253001,充电发电机4993343英国斯坦福STAMFORD 法国利莱森玛LEROY-SOMER 德国西门子Siemens generator 美国马拉松MARATHON 美国康明CUMMINS 美国卡特CATERPILLAR 韩国大宇daewoo 日本三菱MITSUBISHI 瑞典沃尔沃VOLVO 英国劳斯莱斯 英国深海控制器British deep-sea controller 各种柴油机控制器、发电机控制器、内燃机控制器、柴油发电机组控制器、燃气发电机组控制器、沼气发电机组控制器,例如COMAP科迈IL-NT-AMF-25、IL-NT-MRS-16、IL-NT-MRS-10、IG-CU-C、IG-NT、IG-NT-GC、IM-NT、 IG-PCLSM、IG-PCM、IG -COM、IG -IOM、IG-A VRI、IG-MTU、 NPU-FUV、GPU 等控制器及模块,英国深海DSE701、DSE702、DSE703、DSE704、DSE705、DSE501K、DSE520、DSE550、DSE555、DSE560、DSE5110、DSE5120、 DSE5210、DSE5220、DSE5310、DSE5320、DSE5510、DSE5520、DSE5560、DSE3110、DSE6010、DSE6020、DSE6110、DSE6120、DSE7210、DSE7220、DSE7310、DSE7320、DSE7510、DSE7520、DSE7560、P810数据线等控制器、BERNINI贝尼尼BE23、BE24、BE20、BE2K控制器及中文菜单带背光液晶显示、通信接口之控制器及ATS控制器、SX440、SX460、MX321、MX341、R230、R438、R448、R449、SE350等A VR(电压自动调节器)、美国GAC电调板、执行器、界面卡ESD5221、ESD5111、ESD5300、ESD5500、ESD5550、SYC6714、LSM672N等,均适用于进口英国伯琼斯Perkins、法国西电SDMO、瑞典富豪VOLVO、美国强鹿JOHN DEERE、英国威尔信FG.WILSON、美国康明斯cummins、美国卡特彼勒CAT、美国科勒KOHLER、日本三菱mitsubishi、斯太尔STEYR、韩国大宇DAEWOO、德国道依茨DEUTZ、德国mtu等进口机组及其他品牌的国产机组、燃气发电机组、沼气发电机组,公司常备大量现货供应。
万方数据
万方数据
万方数据
柴油发电机组控制系统的模块设计
作者:肖勇, 李冬杨
作者单位:兰州电源车辆研究所,甘肃,兰州,730050
刊名:
移动电源与车辆
英文刊名:MOVABLE POWER STATION & VEHICLE
年,卷(期):2003(3)
被引用次数:2次
1.赖广显新型柴油发电机组
2.侯振义;夏峥通信电源站原理与设计
3.新西兰"AIS"T砒-PANEL说明书
1.陈鸿滨.CHEN Hong-bin基于PLC的多台柴油发电机组自动并列控制系统[期刊论文]-移动电源与车辆2007(2)
2.党存禄.柴荔.张晓英.钱海.Dang Chunlu.Chai Li.Zhang Xiaoying.Qian Hai基于DSP的柴油发电机全数字控制系统硬件设计[期刊论文]-电气自动化2008,30(1)
3.程培源.杨旭峰.张强.边岗莹.杨新宇.CHENG Pei-yuan.YANG Xu-feng.ZHANG Qiang.BIAN Gang-ying.YANG Xin-yu某型柴油发电机组测试控制系统的研制[期刊论文]-移动电源与车辆2007(4)
4.韩晓平模块化阵列热电联产改变游戏规则的技术革命[会议论文]-2003
5.马祥.高林.MA Xiang.GAO Lin改进的电动钻机柴油发电机组调速系统研究[期刊论文]-现代电子技术
2012,35(6)
6.崔文进.钱骅.谢小荣.唐义良.Cui Wenjin.Qian Hua.Xie Xiaorong.Tang Yiliang发电机励磁控制的Gain Scheduling设计[期刊论文]-清华大学学报(自然科学版)2001,41(3)
7.陈涵柴油发电机组控制系统电源电路设计[期刊论文]-移动电源与车辆2001(3)
8.张志奇.王新平.张双模块化设计在电厂设计中的应用[期刊论文]-现代电力2002,19(6)
9.成锋.张福民.仝跃辉.李爱民.许建明.闫重文柴油发电机综合控制系统设计[期刊论文]-中国设备工程2008(10)
10.张奇志.康杰柴油发电机组DSP控制系统人机界面设计[期刊论文]-现代显示2012(1)
1.杨新宇.程培源某武器系统电源车控制系统模块化设计分析[期刊论文]-移动电源与车辆 2004(2)
2.于满立柴油发电机组监控设备的设计[学位论文]硕士 2005
本文链接:/Periodical_yddyycl200303007.aspx。