户型面积计算表格
- 格式:xls
- 大小:40.00 KB
- 文档页数:9
建筑面积计算规则总结汇总表格摘要建筑面积计算在建筑领域中具有重要意义,不同国家和地区可能有不同的计算规则。
本文将对常见的建筑面积计算规则进行总结,并制作汇总表格,以便更直观地对比和了解不同规则的特点。
1. 建筑面积计算规则概述建筑面积计算是根据一定规则和标准对建筑物的各个部分进行面积测算的过程。
常见的建筑面积计算包括建筑总面积、建筑占地面积、建筑主体面积等多个方面。
根据不同的需求和标准,计算规则也会有所不同。
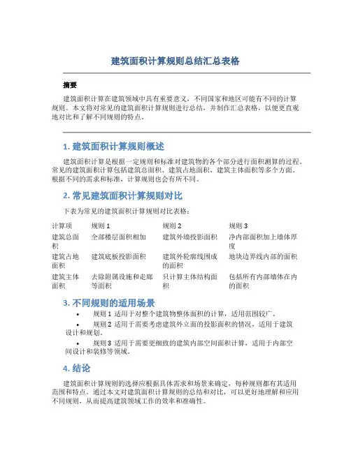
2. 常见建筑面积计算规则对比下表为常见的建筑面积计算规则对比表格:计算项规则1 规则2 规则3建筑总面积全部楼层面积相加建筑外墙投影面积净内部面积加上墙体厚度建筑占地面积建筑底板投影面积建筑外轮廓线围成的面积地块边界线内部的面积建筑主体面积去除附属设施和走廊等面积只计算主体结构面积包括所有内部墙体在内的面积3. 不同规则的适用场景•规则1适用于对整个建筑物整体面积的计算,适用范围较广。
•规则2适用于需要考虑建筑外立面的投影面积的情况,适用于建筑设计和规划。
•规则3适用于需要更细致的建筑内部空间面积计算,适用于内部空间设计和装修等领域。
4. 结论建筑面积计算规则的选择应根据具体需求和场景来确定,每种规则都有其适用范围和特点。
通过本文对建筑面积计算规则的总结和对比,可以更好地理解和应用不同规则,从而提高建筑领域工作的效率和准确性。
以上是对建筑面积计算规则的总结汇总表格,希望能对您有所帮助。
建筑面积计算是建筑设计和规划中的基础工作,准确的计算规则对于项目的成功实施至关重要。
若有其他相关问题欢迎交流讨论,谢谢阅读!。
传热系数室内计算温度供暖室外计算温度面积K tn tw m²W/(m².ºC)ºC ºC 12345678西南墙 4.2*3-2.5*1.68.60.3918-15.1西南窗 2.5*1.64218-15.1地面8.7*4.236.540.581810东北窗 1.2*1.6 1.92218-15.1东北墙 2.8*38.40.3918-15.1西北墙 1.5*3 4.50.3918-15.1地面2.7*2.87.560.581810传热系数室内计算温度供暖室外计算温度面积K tn tw m²W/(m².ºC)ºC ºC 12345678东北窗 1.2*1.6 1.92218-15.1东北墙 1.9*3-1.2*1.6 3.780.3918-15.1地面 1.9*3.4 6.460.581810东北窗2.2*1.63.52218-15.1东北墙 2.9*3-2.2*1.6 5.180.3918-15.1西北墙 1.2*3 3.60.3918-15.1地面3.4*2.99.860.581810传热系数室内计算温度供暖室外计算温度面积K tn tw m²W/(m².ºC)ºC ºC 12345678东北窗0.7*1.6 1.12218-15.1东北墙2.2*3-0.7*1.6 5.480.3918-15.1西北窗0.7*1.6 1.12218-15.1西北墙 1.7*3-0.7*1.63.980.3918-15.1地面1.7*2.23.740.581810传热系数室内计算温度供暖室外计算温度面积K tn tw m²W/(m².ºC)ºCºC102厨房A户型101起居室房间编号房间名称围护结构名称及方向面积计算A户型104卧室103卫生间房间编号房间名称围护结构名称及方向面积计算房间编号房间名称围护结构名称及方向面积计算A户型105卫生间房间编号房间名称围护结构名称及方向面积计算12345678西北窗0.7*1.6 1.12418-15.1西北墙6.5*3-0.7*1.618.380.3918-15.1西南墙 3.7*3-2.4*1.67.260.3918-15.1西南窗 2.4*1.6 3.84218-15.1地面 6.5*3.422.10.581810西南窗1.8*1.62.88218-15.1西南墙3.3*3-1.8*1.67.020.3918-15.1地面4.9*3.316.170.581810传热系数室内计算温度供暖室外计算温度面积K tn tw m²W/(m².ºC)ºC ºC 12345678西南窗 2.2*1.6 3.52218-15.1西南墙 3.8*3-2.2*1.67.880.3918-15.1地面8.8*3.833.440.581810109厨房地面 2.2*48.80.5818-15.1110卧室地面 3.5*3.2511.3750.5818-15.1111卫生间地面 2.4*2.65 6.360.5818-15.1西南窗2*1.6 3.2218-15.1西南墙 3.5*3-2*1.67.30.3918-15.1地面3.5*5.719.950.581810传热系数室内计算温度供暖室外计算温度面积K tn tw m²W/(m².ºC)ºC ºC 12345678西南窗2*1.6 3.2218-15.1西南墙3.5*3-2*1.67.30.3918-15.1地面 3.5*5.719.950.581810西南窗2.2*1.63.52218-15.1西南墙3.8*3-2.2*1.67.880.3918-15.1地面8.8*3.833.440.581810西南窗2.2*1.63.52218-15.1西南墙4*3-2.2*1.68.480.3918-15.1地面4*8.5340.581810房间编号房间名称围护结构名称及方向面积计算107卧室A户型106卧室房间编号房间名称围护结构名称及方向面积计算112卧室B户型108起居室108’商业网点商业网点112’商业网点114商业网点传热系数室内计算温度供暖室外计算温度面积K tn tw m²W/(m².ºC)ºC ºC 12345678西南窗3*39 1.618-15.1地面 5.2*315.60.581810西南窗 3.7*311.1 1.618-15.1东南窗5.2*315.6 1.618-15.1东南外门2*1.53 4.6518-15.1地面 5.2*3.719.240.581810东南窗3.3*39.9 1.618-15.1地面3.3*3.712.210.581810传热系数室内计算温度供暖室外计算温度面积K tn tw m²W/(m².ºC)ºC ºC 12345678116商业网点地面3*2.57.50.581810115厕所地面2.6*2.5 6.50.581810东北窗9.3*327.9 1.618-15.1东南窗7*321 1.618-15.1东南门2*1.53 4.6518-15.1地面9.1*4.5+3.5*2.549.70.581810传热系数室内计算温度供暖室外计算温度面积K tn tw m²W/(m².ºC)ºC ºC 12345678东北窗11.8*1.618.88214-15.1东北墙17.4*3-11.8*1.633.320.3914-15.1东北门12*0.95 1.9 4.6514-15.1东北门22*1.53 4.6514-15.1东北门32*0.95 1.9 4.6514-15.1西北窗 2.2*1.6 3.52214-15.1西北墙 4.6*3-2.2*1.610.280.3914-15.1东南窗 2.1*1.6 3.36214-15.1东南墙 5.3*3-2.1*1.612.540.3914-15.1地面11.8*4.856.640.581410房间编号房间名称围护结构名称及方向面积计算房间编号房间名称围护结构名称及方向面积计算118商业网点商业网点119商业网点117商业网点120前室房间编号房间名称围护结构名称及方向面积计算商业网点121商业网点A-2 二层室内采暖负荷计算传热系数室内计算温度供暖室外计算温度面积K tn t'w m²W/(m².ºC)ºC ºC 12345678西南墙 4.2*3-2.5*1.68.60.3918-15.1西南窗 2.5*1.64218-15.1东北窗 1.2*1.6 1.92218-15.1东北墙 2.8*38.40.3918-15.1西北墙 1.5*3 4.50.3918-15.1东北窗 1.2*1.6 1.92218-15.1东北墙1.9*3-1.2*1.63.780.3918-15.1传热系数室内计算温度供暖室外计算温度面积K tn t'w m²W/(m².ºC)ºC ºC 12345678东北窗 2.2*1.6 3.52218-15.1东北墙 2.9*3-2.2*1.6 5.180.3918-15.1西北墙 1.2*3 3.60.3918-15.1东北窗0.7*1.6 1.12218-15.1东北墙2.2*3-0.7*1.6 5.480.3918-15.1西北窗0.7*1.6 1.12218-15.1西北墙1.7*3-0.7*1.63.980.3918-15.1传热系数室内计算温度供暖室外计算温度面积K tn t'w m²W/(m².ºC)ºC ºC 12345678西北窗0.7*1.6 1.12218-15.1西北墙6.5*3-0.7*1.618.380.3918-15.1西南墙 3.7*3-2.4*1.67.260.3918-15.1西南窗2.4*1.63.84218-15.1房间编号房间名称围护结构名称及方向面积计算房间编号房间名称围护结构名称及方向面积计算202厨房A户型201起居室203卫生间房间编号房间名称围护结构名称及方向面积计算205卫生间A户型204卧室B户型206卧室西南窗1.8*1.62.88218-15.1西南墙3.3*3-1.8*1.67.020.3918-15.1传热系数室内计算温度供暖室外计算温度面积K tn t'w m²W/(m².ºC)ºC ºC 12345678西南窗 2.2*1.6 3.52218-15.1西南墙 3.8*3-2.2*1.67.880.3918-15.1西南窗2*1.6 3.2218-15.1西南墙3.5*3-2*1.67.30.3918-15.1传热系数室内计算温度供暖室外计算温度面积K tn t'w m²W/(m².ºC)ºC ºC 12345678西南窗2*1.6 3.2218-15.1西南墙 3.5*3-2*1.67.30.3918-15.1西南窗2.2*1.63.52218-15.1西南墙 3.8*3-2.2*1.67.880.3918-15.1西南窗2.2*1.63.52218-15.1西南墙4*3-2.2*1.68.480.3918-15.1219商业网点西南窗3*39 1.618-15.1传热系数室内计算温度供暖室外计算温度面积K tn t'w m²W/(m².ºC)ºC ºC 12345678西南窗3.7*311.1 1.618-15.1东南窗5.2*315.6 1.618-15.1217商业网点东南窗3.3*39.9 1.618-15.1东北窗9.3*327.9 1.618-15.1东南窗7*3211.618-15.1传热系数室内计算温度供暖室外计算温度面积K tn t'w m²W/(m².ºC)ºC ºC 12345678房间编号房间名称围护结构名称及方向面积计算207卧室房间编号房间名称围护结构名称及方向面积计算212卧室B户型208起居室208’商业网点商业网点212’商业网点214商业网点221商业网点商业网点218商业网点房间编号房间名称围护结构名称及方向面积计算房间编号房间名称围护结构名称及方向面积计算东北窗11.8*1.618.88214-15.1东北墙17.4*3-11.8*1.633.320.3914-15.1西北窗2.2*1.63.52214-15.1西北墙4.6*3-2.2*1.610.280.3914-15.1东南窗 2.1*1.6 3.36214-15.1东南墙5.3*3-2.1*1.612.540.3914-15.1A-3 三层室内采暖负荷计算传热系数室内计算温度供暖室外计算温度面积K tn t'w m²W/(m².ºC)ºC ºC 12345678西南墙 4.2*3-2.5*1.68.60.3918-15.1西南窗 2.5*1.64218-15.1东北窗 1.2*1.6 1.92218-15.1东北墙 2.8*38.40.3918-15.1西北墙 1.5*3 4.50.3918-15.1东北窗 1.2*1.6 1.92218-15.1东北墙1.9*3-1.2*1.63.780.3918-15.1传热系数室内计算温度供暖室外计算温度面积K tn t'w m²W/(m².ºC)ºC ºC 12345678东北窗 2.2*1.6 3.52218-15.1东北墙 2.9*3-2.2*1.6 5.180.3918-15.1西北墙 1.2*3 3.60.3918-15.1东北窗0.7*1.6 1.12218-15.1东北墙2.2*3-0.7*1.6 5.480.3918-15.1西北窗0.7*1.6 1.12218-15.1西北墙1.7*3-0.7*1.63.980.3918-15.1传热系数室内计算温度供暖室外计算温度面积K tn t'w m²W/(m².ºC)ºC ºC 12345678房间编号房间名称围护结构名称及方向面积计算220前室302厨房A户型301起居室303卫生间305卫生间A户型304卧室房间编号房间名称围护结构名称及方向面积计算房间编号房间名称围护结构名称及方向面积计算西北窗0.7*1.6 1.12418-15.1西北墙6.5*3-0.7*1.618.380.3918-15.1西南墙 3.7*3-2.4*1.67.260.3918-15.1西南窗 2.4*1.6 3.84218-15.1西南窗1.8*1.62.88218-15.1西南墙3.3*3-1.8*1.67.020.3918-15.1传热系数室内计算温度供暖室外计算温度面积K tn t'w m²W/(m².ºC)ºC ºC 12345678西南窗 2.2*1.6 3.52218-15.1西南墙 3.8*3-2.2*1.67.880.3918-15.1西南窗2*1.6 3.2218-15.1西南墙3.5*3-2*1.67.30.3918-15.1传热系数室内计算温度供暖室外计算温度面积K tn t'w m²W/(m².ºC)ºC ºC 12345678西南窗2*1.6 3.2218-15.1西南墙 3.5*3-2*1.67.30.3918-15.1西南窗2.2*1.63.52218-15.1西南墙 3.8*3-2.2*1.67.880.3918-15.1西南窗 2.2*1.6 3.52218-15.1西南墙4*3-2.2*1.68.480.3918-15.1西南窗1.5*1.62.4218-15.1西南墙3*3-1.5*1.66.60.3918-15.1传热系数室内计算温度供暖室外计算温度面积K tn t'w m²W/(m².ºC)ºC ºC 12345678西南窗 2.1*1.6 3.36218-15.1西南墙3.5*3-2.1*1.67.140.3918-15.1307卧室A户型306卧室312卧室B户型308起居室房间编号房间名称围护结构名称及方向面积计算商业网点312’商业网点314商业网点房间编号房间名称围护结构名称及方向面积计算319商业网点308’商业网点房间编号房间名称围护结构名称及方向面积计算东南窗0.5*1.60.8218-15.1东南墙4.6*3-0.5*1.6130.3918-15.1东北墙0.8*3 2.40.3918-15.1东北墙3.5*310.50.3918-15.1东南窗2*1.6 3.2218-15.1东南墙3.3*3-2*1.66.70.3918-15.1传热系数室内计算温度供暖室外计算温度面积K tn t'w m²W/(m².ºC)ºC ºC 12345678东北窗1.5*1.62.4218-15.1东北墙3*3-1.5*1.6 6.60.3918-15.1东南墙 2.5*37.50.3918-15.1东北窗 1.2*1.6 1.92218-15.1东北墙2.6*3-1.2*1.65.880.3918-15.1传热系数室内计算温度供暖室外计算温度室内外计算温度差面积K tn t'w tn-tw m²W/(m².ºC)ºC ºC ºC 123456789东北窗11.8*1.618.88214-15.129.1东北墙17.4*3-11.8*1.633.320.3914-15.129.1西北窗2.2*1.63.52214-15.129.1西北墙4.6*3-2.2*1.610.280.3914-15.129.1东南窗 2.1*1.6 3.36214-15.129.1东南墙5.3*3-2.1*1.612.540.3914-15.129.1A-4 标准层室内采暖负荷传热系数室内计算温度供暖室外计算温度面积K tn t'w m²W/(m².ºC)ºC ºC 12345678317商业网点商业网点318商业网点315商业网点商业网点316商业网点房间编号房间名称围护结构名称及方向面积计算房间编号房间名称围护结构名称及方向面积计算320前室房间编号房间名称围护结构名称及方向面积计算西南墙4.2*3-2.5*1.68.60.3918-15.1西南窗 2.5*1.64218-15.1东北窗 1.2*1.6 1.92218-15.1东北墙 2.8*38.40.3918-15.1西北墙 1.5*3 4.50.3918-15.1东北窗 1.2*1.6 1.92218-15.1东北墙1.9*3-1.2*1.63.780.3918-15.1传热系数室内计算温度供暖室外计算温度面积K tn t'wm²W/(m².ºC)ºCºC12345678东北窗 2.2*1.6 3.52218-15.1东北墙2.9*3-2.2*1.65.180.3918-15.1西北墙 1.2*3 3.60.3918-15.1东北窗0.7*1.6 1.12218-15.1东北墙2.2*3-0.7*1.65.480.3918-15.1西北窗0.7*1.6 1.12218-15.1西北墙1.7*3-0.7*1.63.980.3918-15.1传热系数室内计算温度供暖室外计算温度面积K tn t'wm²W/(m².ºC)ºCºC12345678西北窗0.7*1.6 1.12418-15.1西北墙6.5*3-0.7*1.618.380.3918-15.1西南墙3.7*3-2.4*1.67.260.3918-15.1西南窗 2.4*1.6 3.84218-15.1西南窗 1.8*1.6 2.88218-15.1西南墙3.3*3-1.8*1.67.020.3918-15.1传热系数室内计算温度供暖室外计算温度面积K tn t'wm²W/(m².ºC)ºCºC402厨房A户型401起居室403卫生间405卫生间面积计算A户型404卧室房间编号房间名称围护结构名称及方向407卧室A户型406卧室房间编号房间名称围护结构名称及方向面积计算房间编号房间名称围护结构名称及方向面积计算12345678西南窗 2.2*1.6 3.52218-15.1西南墙 3.8*3-2.2*1.67.880.3918-15.1西南窗2*1.6 3.2218-15.1西南墙3.5*3-2*1.67.30.3918-15.1传热系数室内计算温度供暖室外计算温度面积K tn t'w m²W/(m².ºC)ºC ºC 12345678西南窗2*1.6 3.2218-15.1西南墙 3.5*3-2*1.67.30.3918-15.1西南窗 2.2*1.6 3.52218-15.1西南墙3.8*3-2.2*1.67.880.3918-15.1传热系数室内计算温度供暖室外计算温度面积K tn t'w m²W/(m².ºC)ºC ºC 12345678西南窗 2.2*1.6 3.52218-15.1西南墙4*3-2.2*1.68.480.3918-15.1西南窗 1.5*1.6 2.4218-15.1西南墙3*3-1.5*1.66.60.3918-15.1传热系数室内计算温度供暖室外计算温度面积K tn t'w m²W/(m².ºC)ºC ºC 12345678西南窗 2.1*1.6 3.36218-15.1西南墙3.5*3-2.1*1.67.140.3918-15.1东南窗0.5*1.60.8218-15.1东南墙4.6*3-0.5*1.6130.3918-15.1东北墙0.8*32.40.3918-15.1412卧室B户型408起居室408’起居室B反户型412’卧室房间编号房间名称围护结构名称及方向面积计算419卧室C户型414起居室房间编号房间名称围护结构名称及方向面积计算C户型418卧室房间编号房间名称围护结构名称及方向面积计算东北墙 3.5*310.50.3918-15.1东南窗2*1.6 3.2218-15.1东南墙3.3*3-2*1.66.70.3918-15.1传热系数室内计算温度供暖室外计算温度面积K tn t'w m²W/(m².ºC)ºC ºC 12345678东北窗 1.5*1.6 2.4218-15.1东北墙3*3-1.5*1.6 6.60.3918-15.1东南墙 2.5*37.50.3918-15.1东北窗 1.2*1.6 1.92218-15.1东北墙2.6*3-1.2*1.65.880.3918-15.1传热系数室内计算温度供暖室外计算温度室内外计算温度差面积K tn t'w tn-tw m²W/(m².ºC)ºC ºC ºC 123456789东北窗11.8*1.618.88214-15.129.1东北墙17.4*3-11.8*1.633.320.3914-15.129.1西北窗2.2*1.63.52214-15.129.1西北墙4.6*3-2.2*1.610.280.3914-15.129.1东南窗 2.1*1.6 3.36214-15.129.1东南墙5.3*3-2.1*1.612.540.3914-15.129.1A-5 顶层室内采暖负荷传热系数室内计算温度供暖室外计算温度面积K tn t'w m²W/(m².ºC)ºC ºC 12345678西南墙 4.2*3-2.5*1.68.60.3918-15.1西南窗 2.5*1.64218-15.1屋面8.7*4.236.540.3118-15.1东北窗1.2*1.61.92218-15.1417卫生间415厨房C户型416卧室房间编号房间名称围护结构名称及方向面积计算房间编号房间名称围护结构名称及方向面积计算420前室房间编号房间名称围护结构名称及方向面积计算3301起居室东北墙 2.8*38.40.3918-15.1西北墙 1.5*3 4.50.3918-15.1屋面 2.7*2.87.560.3118-15.1东北窗 1.2*1.6 1.92218-15.1东北墙 1.9*3-1.2*1.6 3.780.3918-15.1屋面1.9*3.46.460.3118-15.1传热系数室内计算温度供暖室外计算温度面积K tn t'w m²W/(m².ºC)ºC ºC 12345678西南窗 2.2*1.6 3.52218-15.1西南墙 3.8*3-2.2*1.67.880.3918-15.1屋面8.8*3.833.440.3118-15.1房间编号房间名称围护结构3302厨房A户型3303卫生间名称及方向面积计算1234A户型3304卧室东北窗 2.2*1.西北墙 1.2*3东北墙屋面 3.4*2.东北墙 2.9*3-2.23305卫生间东北窗0.7*1.2.2*3-0.7西北墙 1.7*3-0.7西北窗0.7*1.房间编号房间名称围护结构屋面1.7*2.名称及方向面积计算1234A户型3306卧室西北窗0.7*1.6西南墙 3.7*3-2.4*1.6西北墙 6.5*3-0.7*1.6西南窗 2.4*1.61.8*1.6屋面4.9*3.3屋面 6.5*3.4西南墙 3.3*3-1.8*1.6B户型3308起居室房间编号房间名称围护结构名称及方向面积计算3307卧室西南窗3309厨房屋面 2.2*48.80.3118-15.13310卧室屋面3.5*3.2511.3750.3118-15.1传热系数室内计算温度供暖室外计算温度面积K tn t'w m²W/(m².ºC)ºC ºC 123456783311卫生间屋面 2.4*2.65 6.360.3118-15.1西南窗2*1.6 3.2218-15.1西南墙 3.5*3-2*1.67.30.3918-15.1屋面3.5*5.719.950.3118-15.1传热系数室内计算温度供暖室外计算温度面积K tn t'w m²W/(m².ºC)ºC ºC 123456783309’厨房屋面 2.2*48.80.3118-15.13310’卧室屋面 3.5*3.2511.3750.3118-15.13311'卫生间屋面2.4*2.656.360.3118-15.1传热系数室内计算温度供暖室外计算温度面积K tn t'w m²W/(m².ºC)ºC ºC 12345678西南窗2*1.6 3.2218-15.1西南墙 3.5*3-2*1.67.30.3918-15.1屋面 3.5*5.719.950.3118-15.1西南窗 2.2*1.6 3.52218-15.1西南墙 3.8*3-2.2*1.67.880.3918-15.1屋面8.8*3.833.440.3118-15.1房间编号房间名称围护结构名称及方向面积计算B户型B反户型房间编号房间名称围护结构名称及方向面积计算房间编号房间名称围护结构名称及方向面积计算B户型3312卧室3308’起居室B反户型3312’卧室面积K tn t'w m²W/(m².ºC)ºC ºC 12345678西南窗 2.2*1.6 3.52218-15.1西南墙4*3-2.2*1.68.480.3918-15.1屋面4*8.5340.3118-15.1西南窗 1.5*1.6 2.4218-15.1西南墙3*3-1.5*1.6 6.60.3918-15.1屋面3*4.613.80.3118-15.1传热系数室内计算温度供暖室外计算温度面积K tn t'w m²W/(m².ºC)ºC ºC 12345678西南窗 2.1*1.6 3.36218-15.1西南墙3.5*3-2.1*1.67.140.3918-15.1东南窗0.5*1.60.8218-15.1东南墙4.6*3-0.5*1.6130.3918-15.1东北墙0.8*3 2.40.3918-15.1屋面3.5*4.616.10.3118-15.1传热系数室内计算温度供暖室外计算温度面积K tn t'w m²W/(m².ºC)ºC ºC 12345678东北墙 3.5*310.50.3918-15.1东南窗2*1.6 3.2218-15.1东南墙 3.3*3-2*1.6 6.70.3918-15.1屋面3.3*2.78.910.3118-15.1名称及方向面积计算房间编号房间名称围护结构名称及方向面积计算3319卧室C户型3314起居室C户型3317卫生间房间编号房间名称围护结构名称及方向面积计算C户型3318卧室面积K tn t'w m²W/(m².ºC)ºC ºC 12345678东北窗 1.5*1.6 2.4218-15.1东北墙3*3-1.5*1.6 6.60.3918-15.1东南墙 2.5*37.50.3918-15.1屋面3*2.57.50.3118-15.1东北窗1.2*1.6 1.92218-15.1东北墙2.6*3-1.2*1.6 5.880.3918-15.1屋面2.6*2.56.50.3118-15.1传热系数室内计算温度供暖室外计算温度室内外计算温度差面积K tn t'w tn-tw m²W/(m².ºC)ºC ºC ºC 123456789东北窗11.8*1.618.88214-15.129.1东北墙17.4*3-11.8*1.633.320.3914-15.129.1西北窗2.2*1.63.52214-15.129.1西北墙4.6*3-2.2*1.610.280.3914-15.129.1东南窗 2.1*1.6 3.36214-15.129.1东南墙 5.3*3-2.1*1.612.540.3914-15.129.1屋面11.8*4.856.640.3114-15.129.1楼号建筑面积(㎡)计算面积热指标(W/㎡)Q/W单元数q/W 1235943612937926468911540936194709364903103594361293792646899359436129379264689854093619470936490373594361293792646896359436129379264689535943612937926468945409361947093649033359436129379264689名称及方向面积计算房间编号房间名称围护结构名称及方向面积计算3315厨房C户型3316卧室2~15号热负荷计算3320前室2359436129379264689153764361355003451671448423617432944358213376436135500345167序号负荷(W)流量(kg/h)管径管长(m)ν(m/s)R(Pa/m)△Py(Pa)ξ地热盘管4660401DN201800.31996.77617419.68/1/24660401DN20130.31996.7761258.08834167310766925.876DN3230.26133.00699.018141702215331851.84DN4030.39661.597184.792141734322992777.71DN5030.35635.861107.582141765430663703.68DN5030.47462.49187.471141797538324629.55DN7030.3626.65179.952141828645995555.51DN7030.43237.884113.651141860753656481.39DN7030.50451.067153.202141892861327407.35DN7030.57666.203198.61141923968988333.23DN8030.46334.827104.4811419551076659259.19DN8030.51442.724128.17314198611843110185.1DN8074.680.56551.4223882.3361213-1423268820011.2DN10030.64146.266138.7990序号负荷(W)流量(kg/h)管径管长(m)ν(m/s)R(Pa/m)△Py(Pa)ξ地热盘管4660401DN201800.31996.77617419.68416414660401DN20130.31996.7761258.08834167310766925.876DN3230.26133.00699.018141702215331851.84DN4030.39661.597184.792141734322992777.71DN5030.35635.861107.582141765430663703.68DN5030.47462.49187.471141797538324629.55DN7030.3626.65179.952141828645995555.51DN7030.43237.884113.651141860753656481.39DN7030.50451.067153.202141892861327407.35DN7030.57666.203198.61141923968988333.23DN8030.46334.827104.4811419551076659259.19DN8030.51442.724128.1731高区立管1水力计算表高区立管1水力计算表4198611843110185.1DN8074.680.56551.4223882.336 5.5 13-1423268820011.2DN10030.64146.266138.7990中区立管1水力计算表序号负荷(W)流量(kg/h)管径管长(m)ν(m/s)R(Pa/m)△Py(Pa)ξ地热盘管4660401DN201800.31996.77617419.681月2日4660401DN20130.31996.7761258.0883 2月3日10766925.876DN3230.26133.00699.0181 3月4日215331851.84DN4030.39661.597184.7921 4月5日322992777.71DN5030.35635.861107.5821 5月6日430663703.68DN5030.47462.49187.4711 6月7日538324629.55DN7030.3626.65179.9521 7月8日645995555.51DN7030.43237.884113.6511 8月9日753656481.39DN7030.50451.067153.2021 9月10日861327407.35DN7030.57666.203198.611 10月11日968988333.23DN8030.46334.827104.4811 11月12日1076659259.19DN8030.51442.724128.1731 12月13日11843110185.1DN8038.680.56551.4221989.0029612 13-1423268820011.2DN10030.64146.266138.7990中区立管1水力计算表序号负荷(W)流量(kg/h)管径管长(m)ν(m/s)R(Pa/m)△Py(Pa)ξ地热盘管4660401DN201800.31996.77617419.681月2日4660401DN20130.31996.7761258.0883 2月3日10766925.876DN3230.26133.00699.0181 3月4日215331851.84DN4030.39661.597184.7921 4月5日322992777.71DN5030.35635.861107.5821 5月6日430663703.68DN5030.47462.49187.4711 6月7日538324629.55DN7030.3626.65179.9521 7月8日645995555.51DN7030.43237.884113.6511 8月9日753656481.39DN7030.50451.067153.2021 9月10日861327407.35DN7030.57666.203198.611 10月11日968988333.23DN8030.46334.827104.4811 11月12日1076659259.19DN8030.51442.724128.1731 12月13日11843110185.1DN8038.680.56551.4221989.00296 5.5 13-1423268820011.2DN10030.64146.266138.7990低区立管1水力计算表序号负荷(W)流量(kg/h)管径管长(m)ν(m/s)R(Pa/m)△Py(Pa)ξ地热盘管4660401DN201800.31996.77617419.681月2日4660401DN20130.31996.7761258.08832月3日10766925.876DN3230.26133.00699.01813月4日215331851.84DN4030.39661.597184.79214月5日322992777.71DN5030.35635.861107.58215月6日430663703.68DN5030.47462.49187.47116月7日538324629.55DN7030.3626.65179.95217月8日645995555.51DN7030.43237.884113.65118月9日753656481.39DN7030.50451.067153.20219月10日861327407.35DN7030.57666.203198.61110月11日968988333.23DN8030.46334.827104.481111月12日1076659259.19DN8030.51442.724128.173112月13日11843110185.1DN808.680.56551.422446.342961213-1423268820011.2DN10030.64146.266138.799序号负荷(W)流量(kg/h)管径管长(m)ν(m/s)R(Pa/m)△Py(Pa)ξ地热盘管4660401DN201800.31996.77617419.681月2日4660401DN20130.31996.7761258.08832月3日10766925.876DN3230.26133.00699.01813月4日215331851.84DN4030.39661.597184.79214月5日322992777.71DN5030.35635.861107.58215月6日430663703.68DN5030.47462.49187.47116月7日538324629.55DN7030.3626.65179.95217月8日645995555.51DN7030.43237.884113.65118月9日753656481.39DN7030.50451.067153.20219月10日861327407.35DN7030.57666.203198.61110月11日968988333.23DN8030.46334.827104.481111月12日1076659259.19DN8030.51442.724128.173112月13日11843110185.1DN808.680.56551.422446.34296 5.513-1423268820011.2DN10030.64146.266138.7990附录3室外供暖系统的水力计序号负荷(W)流量(kg/h)管径管长(m)ν(m/s)R(Pa/m)△Py(Pa)ξ1646895563.25DN7041.980.43337.98637.986 2.5212937911126.6DN8038.250.61861.08761.0871.5低区立管1水力计算表外网管路1水力计算表319428216708.3DN10028.050.53532.55832.5581 425918522289.9DN10028.050.71457.11757.117 1.5 532408727871.5DN12550.40.58429.59629.5961 638877733434.8DN12528.050.70142.21942.2191 745346638998.1DN12538.130.81757.06757.067 1.5 851815544561.3DN15028.050.65930.04130.0411 958284550124.7DN15058.370.74137.8137.81 4.5 10外网管路2水力计算表序号负荷(W)流量(kg/h)管径管长(m)ν(m/s)R(Pa/m)△Py(Pa)ξ1649035581.66DN7038.060.43438.22938.229 2.5 212980611163.3DN8028.050.6261.48161.481 1.5 319470916745DN10050.40.53632.69732.6971 425939822308.2DN10028.050.71457.20957.209 1.5 532408727871.5DN12566.520.58429.59629.5961 638877733434.8DN12528.050.70142.21942.2191 745346638998.1DN12538.130.81757.06757.067 1.5 851815544561.3DN15028.050.65930.04130.0411 958284550124.7DN15025.210.74137.8137.81 1.5 101481639127421DN20027.410.97342.80742.807 3.5 11外网管路3水力计算表序号负荷(W)流量(kg/h)管径管长(m)ν(m/s)R(Pa/m)△Py(Pa)ξ1451673884.36DN5038.770.49768.53668.536 2.5 2903337768.64DN8017.570.43130.40530.405 1.5 313550011653DN8028.840.64766.85266.8521 417908215401.1DN10017.570.49327.79227.792 1.5 522266419149.1DN10017.570.61342.45842.4581 626624622897.2DN10017.570.73360.20160.2011 730982826645.2DN125290.55927.11327.113 1.5 835499530529.6DN125 5.970.6435.3535.353 944532838298.2DN1259.290.80355.07755.077 3.5 1076941566169.7DN15020.140.97865.19865.1981 1183410571733DN15028.05 1.0676.4276.42 1.5 1289879477296.3DN20058.410.5916.08516.0853 131481639127421DN20027.360.97342.80742.807 3.5 14室内外计算温度差温差修正系数基本耗热量围护结构耗热量tn-tw αQ '1.j朝向风向修正系数修正后耗热量高度修正Q 1'ºC W x cnx fQ/Wx gW 9101112131415161733.11111-0.100.9100033.11265-0.100.9238081170001170033.111270.10 1.1140033.111080.10 1.1119033.11580.10 1.16408135135室内外计算温度差温差修正系数基本耗热量围护结构耗热量tn-tw αQ '1.j朝向风向修正系数修正后耗热量高度修正Q 1'ºC W x cnx fQ/Wx gW 9101112131415161733.111270.10 1.1140033.11490.10 1.1540813000130033.112330.10 1.1256033.11670.10 1.174033.11460.10 1.151081461460室内外计算温度差温差修正系数基本耗热量围护结构耗热量tn-tw αQ '1.j朝向风向修正系数修正后耗热量高度修正Q 1'ºC W x cnx fQ/Wx gW 9101112131415161733.11740.10 1.182033.11710.10 1.178033.11740.10 1.182033.11510.10 1.15708117117室内外计算温度差温差修正系数基本耗热量围护结构耗热量tn-tw αQ '1.j朝向风向修正系数修正后耗热量高度修正Q 1'ºCWx cn x f Q/Wx gW358508耗热量修正427223耗热量修正耗热量修正315耗热量修正9101112131415161733.111480.10 1.1163033.112370.10 1.1261033.1194-0.100.984033.11254-0.100.9229081103001103033.11191-0.100.9172033.1191-0.100.98208175175室内外计算温度差温差修正系数基本耗热量围护结构耗热量tn-tw αQ '1.j朝向风向修正系数修正后耗热量高度修正Q 1'ºC W x cnx fQ/Wx gW 9101112131415161733.11233-0.100.9210033.11102-0.100.992081155001155033.11169001169016933.11218001218021833.11122001122012233.11212-0.100.9191033.1194-0.100.98508193193室内外计算温度差温差修正系数基本耗热量围护结构耗热量tn-tw αQ '1.j朝向风向修正系数修正后耗热量高度修正Q 1'ºC W x cnx fQ/Wx gW 9101112131415161733.11212-0.100.9191033.1194-0.100.9850819300193033.11233-0.100.9210033.11102-0.100.992081155001155033.11233-0.100.9210033.11109-0.100.9990811581158耗热量修正328840耗热量修正368456456368466室内外计算温度差温差修正系数基本耗热量围护结构耗热量tn-tw αQ '1.j朝向风向修正系数修正后耗热量高度修正Q 1'ºC W x cnx fQ/Wx gW 9101112131415161733.11477-0.100.94290817200172033.11588-0.100.9529033.11826-0.100.9744033.11462-0.100.94160818900189033.11524-0.100.947208157157室内外计算温度差温差修正系数基本耗热量围护结构耗热量tn-tw αQ '1.j朝向风向修正系数修正后耗热量高度修正Q 1'ºC W x cnx fQ/Wx gW 9101112131415161781350013503581300013003033.1114780.10 1.11625033.111112-0.100.91001033.11462-0.100.94160812311231室内外计算温度差温差修正系数基本耗热量围护结构耗热量tn-tw αQ '1.j朝向风向修正系数修正后耗热量高度修正Q 1'ºC W x cnx fQ/Wx gW 9101112131415161729.1110990.10 1.11209029.113780.10 1.1416029.112570.10 1.1283029.114060.10 1.1447029.112570.10 1.1283029.112050.10 1.1225029.11117001117029.11196-0.100.9176029.11142-0.100.91280411311131耗热量修正耗热量修正17775015293414耗热量修正3272室内外计算温度差温差修正系数基本耗热量围护结构耗热量tn-tw αQ '1.j朝向风向修正系数修正后耗热量高度修正Q 1'ºC W x cnx fQ/Wx gW 9101112131415161733.11111-0.100.9100033.11265-0.100.9238033.111270.10 1.1140033.111080.10 1.1119033.11580.10 1.164033.111270.10 1.1140033.11490.11.154室内外计算温度差温差修正系数基本耗热量围护结构耗热量tn-tw αQ '1.j朝向风向修正系数修正后耗热量高度修正Q 1'ºC W x cnx fQ/Wx gW 9101112131415161733.112330.10 1.1256033.11670.10 1.174033.11460.10 1.151033.11740.10 1.182033.11710.10 1.178033.11740.10 1.182033.11510.11.157室内外计算温度差温差修正系数基本耗热量围护结构耗热量tn-tw αQ '1.j朝向风向修正系数修正后耗热量高度修正Q 1'ºC W x cnx fQ/Wx gW 9101112131415161733.11740.10 1.182033.112370.10 1.1261033.1194-0.100.984033.11254-0.10.9229耗热量修正耗热量修正323338193耗热量修正29738165633.11191-0.100.9172033.1191-0.10.982室内外计算温度差温差修正系数基本耗热量围护结构耗热量tn-tw αQ '1.j朝向风向修正系数修正后耗热量高度修正Q 1'ºC W x cnx fQ/Wx gW 9101112131415161733.11233-0.100.9210033.11102-0.100.992033.11212-0.100.9191033.1194-0.10.985室内外计算温度差温差修正系数基本耗热量围护结构耗热量tn-tw αQ '1.j朝向风向修正系数修正后耗热量高度修正Q 1'ºC W x cnx fQ/Wx gW 9101112131415161733.11212-0.100.9191033.1194-0.100.985033.11233-0.100.9210033.11102-0.100.992033.11233-0.100.9210033.11109-0.100.999033.11477-0.10.9429429室内外计算温度差温差修正系数基本耗热量围护结构耗热量tn-tw αQ '1.j朝向风向修正系数修正后耗热量高度修正Q 1'ºC W x cnx fQ/Wx gW 9101112131415161733.11588-0.100.9529033.11826-0.100.9744033.11524-0.100.9472047233.1114780.10 1.11625033.111112-0.10.91001室内外计算温度差温差修正系数基本耗热量围护结构耗热量tn-tw αQ '1.j朝向风向修正系数修正后耗热量高度修正Q 1'ºC W x cnx fQ/Wx gW 91011121314151617耗热量修正253耗热量修正27530130127530826261273耗热量修正耗热量修正29.1110990.10 1.11209029.113780.10 1.1416029.112050.10 1.1225029.111170.10 1.1128029.11196-0.100.9176029.11142-0.10.9128室内外计算温度差温差修正系数基本耗热量围护结构耗热量tn-tw αQ '1.j朝向风向修正系数修正后耗热量高度修正Q 1'ºC W x cnx fQ/Wx gW 9101112131415161733.11111-0.100.9100033.11265-0.100.9238033.111270.10 1.1140033.111080.10 1.1119033.11580.10 1.164033.111270.10 1.1140033.11490.11.154室内外计算温度差温差修正系数基本耗热量围护结构耗热量tn-tw αQ '1.j朝向风向修正系数修正后耗热量高度修正Q 1'ºC W x cnx fQ/Wx gW 9101112131415161733.112330.10 1.1256033.11670.10 1.174033.11460.10 1.151033.11740.10 1.182033.11710.10 1.178033.11740.10 1.182033.11510.11.157室内外计算温度差温差修正系数基本耗热量围护结构耗热量tn-tw αQ '1.j朝向风向修正系数修正后耗热量高度修正Q 1'ºC W x cnx fQ/Wx gW 91011121314151617耗热量修正2282323338193297381耗热量修正耗热量修正。
多面体的体积和概况积之吉白夕凡创作创作时间:贰零贰壹年柒月贰叁拾
尺寸符号
日
图形
立方体
长方体∧棱柱
∨
三棱柱
棱锥
棱台
圆柱和空心圆
柱∧管∨
斜线直圆柱
直圆锥
圆台
球
球扇形∧球楔
∨
球缺
圆环体∧胎∨
球带体
桶形
椭球体a,b,c-半轴
交叉圆柱体
梯形体
经常使用图形求面积公式
图形尺寸符号
面积(F)概况积(S)
正方形
长方形三角形平行四边形任意四边形正多边形
菱形
梯形
圆形
椭圆形a·b-主轴F= (π/4) a·b
扇形
弓形
圆环
部分圆环
新月形
L d/102d/10 3d/10 4d/105d/10 6d/10 7d/10
抛物线形
等多边形
创作时间:贰零贰壹年柒月贰叁拾日。
多面体的体积和概况积之老阳三干创作创作时间:贰零贰壹年柒月贰叁拾
尺寸符号
日
图形
立方体
长方体∧棱柱
∨
三棱柱
棱锥
棱台
圆柱和空心圆
柱∧管∨
斜线直圆柱
直圆锥
圆台
球
球扇形∧球楔
∨
球缺
圆环体∧胎∨
球带体
桶形
椭球体a,b,c-半轴
交叉圆柱体
梯形体
经常使用图形求面积公式
图形尺寸符号
面积(F)概况积(S)
正方形
长方形三角形平行四边形任意四边形正多边形
菱形
梯形
圆形
椭圆形a·b-主轴F= (π/4) a·b
扇形
弓形
圆环
部分圆环
新月形
L d/102d/10 3d/10 4d/105d/10 6d/10 7d/10
抛物线形
等多边形
创作时间:贰零贰壹年柒月贰叁拾日。