实验1进程的控制与描述资料
- 格式:doc
- 大小:471.50 KB
- 文档页数:10
操作系统实验实验1 进程描述与控制操作系统是计算机系统中重要的组成部分,负责管理计算机的硬件资源,并为用户提供一个友好的界面。
进程是操作系统中的核心概念之一,它代表了正在运行的程序实例。
本次实验旨在通过实践,帮助学生们理解进程的描述和控制。
一、实验目的实验的主要目的是加深学生对操作系统中进程概念的理解,培养学生对进程描述和控制的能力。
通过本次实验,学生将学习以下内容:1. 了解进程的概念和特性;2. 学习进程的描述方法;3. 掌握进程的控制方法。
二、实验内容1. 进程描述进程描述是指对进程进行详细的定义和描述。
学生们需要了解进程的状态,包括运行状态、就绪状态和阻塞状态,并能够描述进程的优先级、标示符等基本属性。
2. 进程控制进程控制包括对进程的创建、调度、挂起和销毁等操作。
学生们需要通过编程实践,掌握这些基本的进程控制操作。
在实验中,可以通过编写相关的程序,并模拟进程的创建和调度等操作,进一步理解进程控制的过程和原理。
三、实验步骤1. 进程描述在实验开始前,学生们应先学习进程的基本概念和特性,了解进程的状态和属性。
然后,根据自己的理解,对进程进行描述。
可以借助图表或文字等形式,将进程的状态和属性进行清晰的描述。
2. 进程控制学生们可以选择使用合适的编程语言,编写程序来模拟进程的创建、调度和销毁等操作。
在编写程序的过程中,可以利用操作系统提供的相关函数和接口,完成进程的控制操作。
学生们可以尝试编写多个进程,并通过调度算法控制进程的执行顺序。
3. 实验结果分析在实验结束后,学生们应对实验结果进行分析。
可以观察和比较不同进程调度算法的执行效果,尝试找出优化的方案。
同时,也要考虑进程的优先级对整体执行效率的影响。
四、实验总结本次实验通过操作系统实际的编程实践,帮助学生们深入理解了进程的描述和控制。
同时,也为学生们提供了一个锻炼编程能力和分析问题能力的机会。
通过本次实验,我们希望能够培养学生们的问题解决能力和团队合作精神。
设计一个有N个进程的进程调度程序一、实验目的通过一个简单的进程调度模拟程序的实现,加深对各种进程调度算法,进程切换的理解。
二、实验内容1、进程调度算法:采用动态最高优先数优先的调度算法(即把处理机分配给优先数最高的进程)。
2、每个进程有一个进程控制块(PCB)表示。
进程控制块可以包含如下信息:●进程名----进程标示数ID;●优先数----Priority,优先数越大优先权越高;●到达时间----进程的到达时间为进程输入的时间;●进程还需要运行时间----AllTime,进程运行完毕AllTime =0;●已用CPU时间----CPUTime;●进程的阻塞时间StartBlock----表示当进程在运行StartBlock个时间片后,进程将进入阻塞状态;●进程的阻塞时间StartTime----表示当进程阻塞StartTime个时间片后,进程将进入就绪状态;●进程状态----State;●队列指针----Next,用来将PCB排成队列。
3、调度原则●进程的优先数及需要的运行时间可以事先人为地指定(也可以由随机数产生)。
进程的到达时间为进程输入的时间;●进程的运行时间以时间片为单位进行计算;●进程在就绪队列中带一个时间片,优先数加1;●每个进程的状态可以是就绪R(Ready)、运行R(Run)、阻塞B(Block)、或完成F(Finish)四种状态之一;●就绪进程获得CPU后都只能运行一个时间片,用已占用CPU时间加1来表示;●如果运行一个时间片后,进程的已占用CPU时间已达到所需要的运行时间,则撤消该进程,如果运行一个时间片后进程的已占用CPU时间还未达所需要的运行时间,也就是进程还需要继续运行,此时应将进程的优先数减3,然后把它插入就绪队列等待CPU;●每进行一次调度程序都打印一次运行进程、就绪队列、以及各个进程的PCB,以便进行检查;●重复以上过程,直到所要进程都完成为止。
三、实验要求完成实验内容并写出实验报告,报告应具有以下内容:1、实验目的。
实验一进程控制实验实验目的1、掌握进程的概念,了解进程的结构、状态,认识进程并发执行的实质。
2、熟悉进程控制相关的命令。
3、能够使用系统调用完成进程的创建,形成多进程并发执行的环境.4、了解进程控制的系统调用,可实现对进程的有效控制实验基础一、LINUX进程引入进程概念,是为了描述多道程序的并发执行。
为了执行一个程序,首先要创建进程。
资源足够时,os为进程分配内存资源。
操作系统利用PCB来控制和管理进程,其中为每个进程赋予惟一的进程标识符就放在PCB中。
Linux操作系统本身的运行,就是由一系列服务进程和系统监控进程等组成的,在Linux 上运行的任何东西,包括每一个用户的工作也都是以进程的形式运行的。
与传统的进程一致,Linux进程也主要有3部分组成:程序段、数据段和进程控制块。
程序段存放进程执行的指令代码,具有可读、可执行、不可修改属性,但允许系统中多个进程共享这一代码段,因此程序与进程具有一对多的属性。
数据段是进程执行时直接操作的所有数据(包括变量在内),具有可读、可写、不可执行属性。
Linux中每个进程PCB的具体实现用一个名为task_struct的数据结构来表示,在Linux 内核中有个默认大小为512B的全局数组task,该数组的元素为指向task_struct结构的指针。
在创建新进程时,Linux将会在系统空间中分配一个task_struct结构,并将其首地址加入到task数组。
当前正在运行的进程的task_struct结构由一个current指针来指示。
Linux 2.4.20内核版本中的task_struct结构在include/linux/sched.h中定义。
其中的state成员描述了进程的当前状态,系统中的每个进程都将处于以下五种状态之一:(1)TASK_RUNNING:可运行态,表示进程正在运行,或准备运行(就绪)。
(2)TASK_INTERRUPUTIBLE:可中断等待态,表示进程在等待队列中等待某些条件的达成,一旦条件满足就被唤醒,也能够由其他进程通过信号或中断唤醒。
软件学院操作系统实验报告实验题目:实验一、进程控制实验学号:日期:2013年04月12日班级:5班姓名:韩俊晓Email:实验目的:加深对于进程并发执行概念的理解。
实践并发进程的创建和控制方法。
观察和体验进程的动态特性。
进一步理解进程生命期期间创建、变换、撤销状态变换的过程。
掌握进程控制的方法,了解父子进程间的控制和协作关系。
练习Linux系统中进程创建与控制有关的系统调用的编程和调试技术。
实验要求:编写一个多进程并发执行程序。
父进程首先创建一个执行ls命令的子进程然后再创建一个执行ps命令的子进程,并控制ps命令总在ls 命令之前执行。
硬件环境:实验室计算机软件环境:Ubuntu08.4-Linux操作系统gcc version 4.1.2gedit 2.18.2OpenOffice 2.3实验步骤:1.实验说明:1)与进程创建、执行有关的系统调用说明进程可以通过系统调用fork()创建子进程并和其子进程并发执行.子进程初始的执行映像是父进程的一个复本.子进程可以通过exec()系统调用族装入一个新的执行程序。
父进程可以使用wait()或waitpid()系统调用等待子进程的结束并负责收集和清理子进程的退出状态。
fork()系统调用语法:#include <unistd.h>pid_t fork(void);fork成功创建子进程后将返回子进程的进程号,不成功会返回-1. exec 系统调用有一组6个函数,其中示例实验中引用了execve 系统调用语法:#include <unistd.h>int execve(const char *path, const char *argv[], const char * envp[]); path 要装入的新的执行文件的绝对路径名字符串.argv[] 要传递给新执行程序的完整的命令参数列表(可以为空). envp[] 要传递给新执行程序的完整的环境变量参数列表(可以为空). Exec执行成功后将用一个新的程序代替原进程,但进程号不变,它绝不会再返回到调用进程了。
实验一进程管理一、目的进程调度是处理机管理的核心内容。
本实验要求编写和调试一个简单的进程调度程序。
通过本实验加深理解有关进程控制块、进程队列的概念,并体会和了解进程调度算法的具体实施办法。
二、实验内容及要求1、设计进程控制块PCB的结构(PCB结构通常包括以下信息:进程名(进程ID)、进程优先数、轮转时间片、进程所占用的CPU时间、进程的状态、当前队列指针等。
可根据实验的不同,PCB结构的内容可以作适当的增删)。
为了便于处理,程序中的某进程运行时间以时间片为单位计算。
各进程的轮转时间数以及进程需运行的时间片数的初始值均由用户给定。
2、系统资源(r1…r w),共有w类,每类数目为r1…r w。
随机产生n进程P i(id,s(j,k),t),0<=i<=n,0<=j<=m,0<=k<=dt为总运行时间,在运行过程中,会随机申请新的资源。
3、每个进程可有三个状态(即就绪状态W、运行状态R、等待或阻塞状态B),并假设初始状态为就绪状态。
建立进程就绪队列。
4、编制进程调度算法:时间片轮转调度算法本程序用该算法对n个进程进行调度,进程每执行一次,CPU时间片数加1,进程还需要的时间片数减1。
在调度算法中,采用固定时间片(即:每执行一次进程,该进程的执行时间片数为已执行了1个单位),这时,CPU时间片数加1,进程还需要的时间片数减1,并排列到就绪队列的尾上。
三、实验环境操作系统环境:Windows系统。
编程语言:C#。
四、实验思路和设计1、程序流程图2、主要程序代码//PCB结构体struct pcb{public int id; //进程IDpublic int ra; //所需资源A的数量public int rb; //所需资源B的数量public int rc; //所需资源C的数量public int ntime; //所需的时间片个数public int rtime; //已经运行的时间片个数public char state; //进程状态,W(等待)、R(运行)、B(阻塞)//public int next;}ArrayList hready = new ArrayList();ArrayList hblock = new ArrayList();Random random = new Random();//ArrayList p = new ArrayList();int m, n, r, a,a1, b,b1, c,c1, h = 0, i = 1, time1Inteval;//m为要模拟的进程个数,n为初始化进程个数//r为可随机产生的进程数(r=m-n)//a,b,c分别为A,B,C三类资源的总量//i为进城计数,i=1…n//h为运行的时间片次数,time1Inteval为时间片大小(毫秒)//对进程进行初始化,建立就绪数组、阻塞数组。
课程名称操作系统课程编号A2130330实验地点综合实验楼A511/A512 实验时间2019-04-29校外指导教师校内指导教师常光辉实验名称实验一进程控制描述与控制评阅人签字成绩一、实验目的实验1.1 Windows“任务管理器”的进程管理通过在Windows任务管理器中对程序进程进行响应的管理操作,熟悉操作系统进程管理的概念,学习观察操作系统运行的动态性能。
实验1.2 Windows Server 2016进程的“一生”1)通过创建进程、观察正在运行的进程和终止进程的程序设计和调试操作,进一步熟悉操作系统的进程概念,理解Windows Server 2016进程的“一生”;2)通过阅读和分析实验程序,学习创建进程、观察进程和终止进程的程序设计方法。
二、工具/准备工作1. 回顾教材相关内容;2. 在VMware WorkStation Pro中安装Windows Server 2016,如图1-1到图1-4;图1-1 新建虚拟机图1-2 Windows Server 2016安装程序图1-3 Windows Server 2016安装过程图1-4 Windows Server 2016安装完成3. 并在系统中安装Visual Studio 2019或Visual C++ 6.0或其他C++编译软件。
三、实验环境操作系统:Windows Server 2016(虚拟机)编程语言:C++集成开发环境:Visual Studio 2019四、实验步骤与实验过程实验1.1 Windows“任务管理器”的进程管理启动并进入Windows环境,单击Ctrl + Alt + Del键1,或者右键单击任务栏,在快捷菜单中单击“任务管理器”命令,打开“任务管理器”窗口2。
图1-5 任务管理器在本次实验中,使用的操作系统版本是: Windows Server 2016当前机器中由你打开,正在运行的应用程序有:1)Task Manager (任务管理器,即当前应用)2)记事本(打开了测试文件new.txt,如图1-6所示)图1-6 记事本Windows“任务管理器”的窗口由 5 个选项卡组成,分别是:1)进程2)性能3)用户4)详细信息5)服务当前“进程”选项卡显示的栏目分别是(可移动窗口下方的游标/箭头,或使窗口最大化进行观察):1)应用2)后台进程3)Windows进程1. 使用任务管理器终止进程步骤1:单击“进程”选项卡,一共显示了 45 个进程。
实验一进程控制描述与控制第一部分 Windows“任务管理器”的进程管理背景知识Windows 2000/XP/XP的任务管理器提供了用户计算机上正在运行的程序和进程的相关信息,也显示了最常用的度量进程性能的单位。
使用任务管理器,可以打开监视计算机性能的关键指示器,快速查看正在运行的程序的状态,或者终止已停止响应的程序。
也可以使用多个参数评估正在运行的进程的活动,以及查看CPU 和内存使用情况的图形和数据。
其中:1) “应用程序”选项卡显示正在运行程序的状态,用户能够结束、切换或者启动程序。
2) “进程”选项卡显示正在运行的进程信息。
例如,可以显示关于CPU 和内存使用情况、页面错误、句柄计数以及许多其他参数的信息。
3) “性能”选项卡显示计算机动态性能,包括CPU 和内存使用情况的图表,正在运行的句柄、线程和进程的总数,物理、核心和认可的内存总数(KB) 等。
实验目的通过在Windows 任务管理器中对程序进程进行响应的管理操作,熟悉操作系统进程管理的概念,学习观察操作系统运行的动态性能。
工具/准备工作在开始本实验之前,请回顾教科书的相关内容。
需要准备一台运行Windows 2000/XP/XP操作系统的计算机。
实验内容与步骤1. 使用任务管理器终止进程2. 显示其他进程计数器3. 更改正在运行的程序的优先级启动并进入Windows环境,单击Ctrl + Alt + Del键,或者右键单击任务栏,在快捷菜“运行”,并输入“taskmgr.exe”单中单击“任务管理器”命令,或者是在点击任务条上的“开始”打开“任务管理器”窗口。
在本次实验中,你使用的操作系统版本是:Microsoft Windows XP Professional 版本2002当前机器中由你打开,正在运行的应用程序有:1)实验一进程控制描述与控制34- Microsoft Word2) 我的电脑3) ftp://192.168.15.8/- Microsoft Internet Explorer4) __________________________________________________________________5) __________________________________________________________________Windows“任务管理器”的窗口由_5_个选项卡组成,分别是:1) 应用程序________________________________________________2) 进程__________________________________________________________3) 性能_____________________________________________________________4) 联网______________________________________________________________5) 用户_____________________________________________________________当前“进程”选项卡显示的栏目分别是(可移动窗口下方的游标/箭头,或使窗口最大化进行观察) :1. 使用任务管理器终止进程步骤1:单击“进程”选项卡,一共显示了__40_个进程。
实验一进程控制实验要求:不许抄,只能参考一.实验目的:1、掌握进程的概念,明确进程和程序的区别。
2、认识和了解并发执行的实质。
二.实验环境操作系统:Redhat9.0 编辑器:vim 编译器:gcc三.实验要求:1.编写一C语言程序,实现在程序运行时通过系统调用fork( )创建两个子进程,使父、子三进程并发执行,父亲进程执行时屏幕显示“I am father”,儿子进程执行时屏幕显示“I am son”,女儿进程执行时屏幕显示“I am daughter”。
2.多次连续反复运行这个程序,观察屏幕显示结果的顺序,直至出现不一样的情况为止。
记下这种情况,试简单分析其原因。
3.修改程序,利用nice ( ) 改变各进程的优先级,观察不同情况下进程调度效果的区别。
4.修改程序,在父、子进程中分别使用wait、exit等系统调用“实现”其同步推进,多次反复运行改进后的程序,观察并记录运行结果。
四.实验步骤:1.编写代码;2.运行程序3.利用ps 口令查看进程,验证试验结果五.实验代码://fork.c#include <sys/types.h>#include <unistd.h>#include <stdio.h>#include <stdlib.h>int main(){pid_t pid;char *message;int n;printf("fork program starting\n");pid = fork();if (pid == -1){perror("fork failed");exit(1);}else if (pid == 0){message = "I am son";n = 2;}else{message = "I am father";n = 1;pid = fork();if (pid == -1){perror("fork failed");exit(1);}else if (pid == 0){message = "I am daughter";n = 3;}}for (;n>0;n--){puts(message);sleep(1);}exit(0);}//nice.c#include <sys/types.h>#include <unistd.h>#include <stdio.h>#include <stdlib.h>int main(){pid_t pid;char *message;int n;printf("fork program starting\n");pid = fork();if (pid == -1){perror("fork failed");exit(1);}else if (pid == 0){message = "I am son";nice(5);n = 5;}else{message = "I am father";n = 4;pid = fork();if (pid == -1){perror("fork failed");exit(1);}else if (pid == 0){message = "I am daughter";nice(10);n = 3;}}for (;n>0;n--){puts(message);sleep(1);}exit(0);//wait.c#include <sys/types.h>#include <unistd.h>#include <stdio.h>#include <stdlib.h>#include <sys/wait.h>int main(){pid_t pid;char *message;int n;int exit_code;printf("fork program starting\n");pid = fork();if (pid == -1){perror("fork failed");exit(1);}else if (pid == 0){message = "I am son";n = 2;exit_code = 42;}else{message = "I am father";n = 1;exit_code = 0;pid = fork();if (pid == -1){perror("fork failed");exit(1);}else if (pid == 0){message = "I am daughter";n = 3;exit_code = 43;}}for (;n>0;n--){puts(message);sleep(1);}if(pid !=0){int stat_val;pid_t child_pid;child_pid = wait(&stat_val);printf("child has finished: PID = %d\n",child_pid);if(WIFEXITED(stat_val))printf("child exited with code %d\n",WEXITSTATUS(stat_val));elseprintf("child terminated abnormally");}exit(exit_code);}。
实验2:进程的描述与控制2.4 实验内容与步骤Windows所创建的每个进程都是以调用CreateProcess()API函数开始和以调用ExitProcess()或TerminateProcess()函数终止。
1、创建进程本实验学习创建进程的基本框架。
该程序要求启动自身,显示它的系统进程ID和它在进程列表中的位置。
步骤1:登录进入Windows 2000 Professional。
步骤2:在“开始”菜单中单击“程序”、“Microsoft Visual Studio 6.0”“Microsoft Visual C++ 6.0”,进入Visual C++窗口。
步骤3:在工具栏单击“新建”按钮,编写代码保存为2-1.cpp。
参考类和函数:windows.h、iostream、stdio.h、GetModuleFileName()、ZeroMemory()、CreateProcess()、GetCurrentProcess()。
步骤4:单击“Build”菜单中的“Compile 2-1.cpp”命令,对2-1.cpp 进行编译。
步骤5:编译完成后,单击“Build”菜单中的“Build 2-1.exe”命令,建立2-1.exe可执行文件。
操作能否正常进行,如果不行,原因是什么?答: 操作能正常运行步骤6:在工具栏单击“Execute program”按钮,或者按Ctrl+F5键,或者单击“Build”菜单中的“Execute 2-1.exe”命令,执行2-1.exe 程序。
步骤7:按Ctrl+S键可暂停程序的执行,按Ctrl+Pause(Break)键可终止程序的执行。
程序运行时结果如下:创建了26个Clone ID为0-26的进程,最终结束后只留下第一个2. 正在运行的进程本实验用进程信息查询的API函数GetProcessVersion()与GetVersionEx(),确定运行进程的操作系统的版本号。
实验一进程控制与描述一、实验目的通过对Windows 2000编程,进一步熟悉操作系统的基本概念,较好地理解Windows 2000的结构。
通过创建进程、观察正在运行的进程和终止进程的程序设计和调试操作,进一步熟悉操作系统的进程概念,理解Windows 2000进程的“一生”。
二、实验环境硬件环境:计算机一台,局域网环境;软件环境:Windows 2000 Professional、Linux Redhat 9.0操作系统平台,Visual C++ 6.0专业版或企业版。
三、实验内容和步骤第一部分:Windows 2000 Professional下的GUI应用程序,使用Visual C++编译器创建一个GUI 应用程序,代码中包括了WinMain()方法,该方法GUI类型的应用程序的标准入口点。
在“开始”菜单中单击“程序”-“附件”-“记事本”命令,将程序键入记事本中,并把代码保存为1-1.cpp。
程序参见实验指导书也可以利用任何其他文本编辑器键入程序代码,如果这样,例如使用WORD来键入和编辑程序,则应该注意什么问题?保存的时候注意保存为.cpp 类型在“命令提示符”窗口运行CL.EXE,产生1-1.EXE文件:C:\> CL 1-1.cpp在程序1-1的GUI应用程序中,首先需要Windows.h头文件,以便获得传送给WinMain() 和MessageBox() API函数的数据类型定义。
接着的pragma指令指示编译器/连接器找到User32.LIB库文件并将其与产生的EXE文件连接起来。
这样就可以运行简单的命令行命令CL MsgBox.CPP来创建这一应用程序,如果没有pragma指令,则MessageBox() API函数就成为未定义的了。
这一指令是Visual Studio C++ 编译器特有的。
接下来是WinMain() 方法。
其中有四个由实际的低级入口点传递来的参数。
hInstance 参数用来装入与代码相连的图标或位图一类的资源,无论何时,都可用GetModuleHandle() API函数将这些资源提取出来。
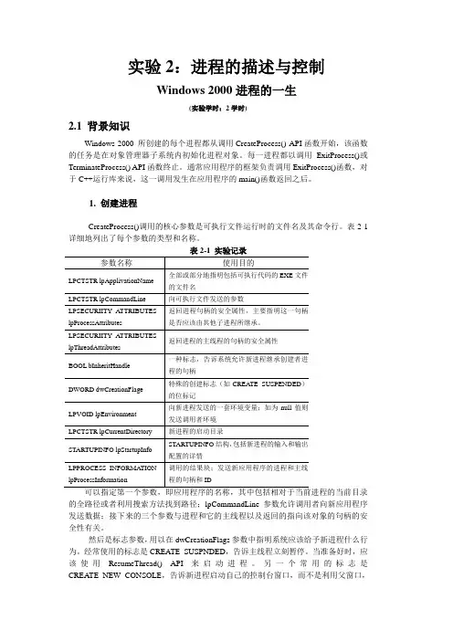
实验2:进程的描述与控制Windows 2000进程的一生(实验学时:2学时)2.1 背景知识Windows 2000 所创建的每个进程都从调用CreateProcess() API函数开始,该函数的任务是在对象管理器子系统内初始化进程对象。
每一进程都以调用ExitProcess()或TerminateProcess() API函数终止。
通常应用程序的框架负责调用ExitProcess()函数,对于C++运行库来说,这一调用发生在应用程序的main()函数返回之后。
1. 创建进程CreateProcess()调用的核心参数是可执行文件运行时的文件名及其命令行。
表2-1详细地列出了每个参数的类型和名称。
的全路径或者利用搜索方法找到路径;lpCommandLine参数允许调用者向新应用程序发送数据;接下来的三个参数与进程和它的主线程以及返回的指向该对象的句柄的安全性有关。
然后是标志参数,用以在dwCreationFlags参数中指明系统应该给予新进程什么行为。
经常使用的标志是CREA TE_SUSPNDED,告诉主线程立刻暂停。
当准备好时,应该使用ResumeThread() API来启动进程。
另一个常用的标志是CREA TE_NEW_CONSOLE,告诉新进程启动自己的控制台窗口,而不是利用父窗口,这一参数还允许设置进程的优先级,用以向系统指明,相对于系统中所有其他的活动进程来说,给此进程多少CPU时间。
接着是CreateProcess()函数调用所需要的三个通常使用缺省值的参数,第一个参数是lpEnvironment参数,指明为新进程提供的环境;第二个参数是lpCurrentDirectory,可用于向主创进程发送与缺省目录不同的新进程使用的特殊的当前目录;第三个参数是STARTUPINFO数据结构中所必需的,用于在必要时指明新应用程序的主窗口的外观。
CreateProcess()的最后一个参数是用于新进程对象及其主线程的句柄和ID的返回值缓冲区,以PROCESS_INFORMA TION结构中返回的句柄调用Close_Handle() API 函数是重要的,因为如果不将这些句柄关闭的话,有可能危及主创进程终止之前的任何未释放的资源。
课程名称:操作系统实验名称:进程的控制班级:092017姓名:江波同组人:___________________________指导教师评定:_____________________ 签名:__________________________一、实验目的:1.熟悉Linux环境2.知道如何在Linux环境下如何编写C语言程序3.知道如何在Linux环境下进程是如何被控制和管理的二、实验要求:在Linux环境下用记事本编写如下代码,并对其进行编译和运行,观察执行时屏幕上出现的现象,并分析其原因,然后再对代码进行适当的修改再观察执行时的现象并分析其原因。
#include <stdio.h>main (){int p1 , p2 , i;while ((p1= fork ()) < 0 ) ;if( p1 == 0 )for (i = 0 ; i< 50 ; i++)printf (“child %d\n” , i) ;else{ while (( p2 = fork ()) <0 ) ;if ( p 2 == 0 )for ( i= 0 ; i < 50 ;i++ )printf ( “son%d \n ”, I )elsefor ( i = 0 ;i < 50 ;i++ )printf (“daughter %d \n ”, i ) ;}}三、实验步骤:(1)登入Linux虚拟机。
(2)在虚拟机环境下用记事本编写上面代码,保存完之后在终端里面对它进行调试、编译和运行。
(3)观察运行结果,得出结论。
(4)再修改部分代码并调试、编译、运行观察结果。
四、实验结果:Child0Child1Child2Child4Child5Child6Child7Child8Child9...Son0Son1Son2Child3Son3Son5Son6Son7Son8Son9...Daughter0Daughter1Daughter2Son4Daughter3Daughter4Daughter5Daughter6Daughter7Daughter8Daughter9...五、实验感想:由于函数printf()输出的字符串之间不会被中断,因此,字符串内部的字符顺序输出时不变。
进程的管理和控制实验报告实验目的:本实验旨在了解进程的管理和控制,掌握进程的创建、终止和状态转换等操作,并通过实际的代码编写和运行实验,加深对进程管理的理解。
实验原理:在操作系统中,进程是执行中的程序的实例。
进程管理涉及到创建新进程、终止现有进程、管理进程的状态等操作。
进程的创建:进程的创建可以通过系统调用fork()来完成。
fork()系统调用会创建一个新的进程,称为子进程,子进程将继承父进程的代码、数据和资源。
通过fork()的返回值来区分父子进程,父进程返回子进程的进程ID,子进程返回0。
进程的终止:进程的终止可以通过系统调用exit()来完成。
exit()系统调用会终止当前进程的执行,并返回一个退出状态码。
一个进程的终止也可以由其他进程通过发送终止信号来实现。
进程的状态转换:进程在执行过程中会经历不同的状态,包括就绪态、运行态、阻塞态等。
进程的状态转换可以通过系统调用来实现。
例如,当进程被阻塞时,可以通过系统调用sleep()将其状态转换为阻塞态,当等待的事件发生时,再将其状态转换为就绪态。
实验步骤:1. 编写一个简单的程序,包含进程的创建、终止和状态转换等操作。
2. 使用fork()系统调用创建子进程,并在子进程中执行一段代码。
3. 在父进程中对子进程进行管理,包括等待子进程的终止和获取子进程的退出状态码。
4. 在子进程中通过exit()系统调用终止进程的执行。
5. 在父进程中通过wait()系统调用等待子进程的终止,并获取子进程的退出状态码。
6. 在子进程中通过系统调用sleep()将进程的状态转换为阻塞态。
7. 在父进程中发送终止信号给子进程,观察子进程的终止情况。
实验结果与分析:经过实验,我们成功地创建了子进程并在子进程中执行了一段代码。
父进程能够正确地等待子进程的终止并获取子进程的退出状态码。
在子进程中使用sleep()系统调用后,观察到子进程的状态转换为阻塞态。
当父进程发送终止信号给子进程时,子进程能够正确地终止执行。
一、实验目的利用Windows提供的PI函数,编写程序,实现进程的创建和终止(如创建写字板进程及终止该进程),加深对操作系统进程概念的理解,观察操作系统进程运行的动态性能,获得包含多进程的应用程序编程经验。
二、实验内容编写一个在dos界面下的简单进程控制系统,实现根据用户选项进行进程的创建、终止,并提供进程的状态。
(1)进程的创建和终止。
编写一段程序,可以创建一个进程,并终止当前创建的进程。
试观察记录程序执行的结果,并分析原因。
(2)利用VC++6.0实现上述程序设计和调试操作,对于进程创建的成功与否、终止进程操作的成功与否提供一定的提示框。
(3)通过阅读和分析实验程序,学习创建进程、观察进程和终止进程的程序设计方法三、实验步骤1.创建进程使用了Windows提供的CreteProcess函数来创建一个新的进程和它的主线程,这个新进程运行指定的可执行文件。
函数原型:BOOL CreteProcess{LPCTSTR lppplictionNme,LPTSTR lpCommndLine,LPSECURITY_TTRIBUTES lpProcessttributes。
LPSECURITY_TTRIBUTES lpThredttributes,BOOL bInheritHndles,DWORD dwCretionFlgs,LPVOID lpEnvironment,LPCTSTR lpCurrentDirectory,LPSTRTUPINFO lpStrtupInfo,LPPROCESS_INFORMTION lpProcessInformtion};一个线程调用该函数首先创建一个进程内核对象用来管理此新进程,随后系统为新进程创建虚拟地址空间,并将可执行文件的代码和数据加载到这个地址空间,接着系统为新进程的主线程创建一个线程内核对象。
本程序所使用的函数中各参数的解释:1.lppplictionNme指向一个NULL结尾的、用来指定可执行模块的字符串。
实验1 进程的控制与描述实验目的通过本次实验,掌握进程的控制和描述方式,并学会使用一些常用的进程控制命令。
实验内容进程的描述在操作系统中,一个进程可以被描述为一个执行中的程序的实例。
进程是一个运行中的程序,它加载到内存中,并通过CPU执行程序代码。
每个进程都有自己的地址空间(内存),它包含了执行所需的所有代码、数据以及堆栈的信息。
每个进程都有自己独立的内存空间,所以它们之间互相不影响。
在Linux中,可以通过以下命令查看当前系统上运行的进程:ps -ef上述命令将列出所有正在运行的进程以及它们的详细信息,例如进程ID (PID)、CPU使用率、内存使用量等。
此外,还可以使用以下命令来查看某个进程的详细信息:ps -p [PID] -f上述命令将显示进程PID为[PID]的详细信息。
进程的控制在Linux中,可以使用以下命令来控制进程的行为:1. killkill命令用于发送信号给指定进程以控制它的行为。
在默认情况下,kill命令会发送一个15号信号(SIGTERM),用于请求进程终止。
使用kill命令的基本语法如下:kill [PID]上述命令将发送SIGTERM信号给进程PID为[PID]的进程。
如果需要强制终止进程,可以使用-9选项来发送SIGKILL信号。
使用kill命令强制终止进程的语法如下:kill -9 [PID]上述命令将发送SIGKILL信号给进程PID为[PID]的进程,强制终止它的执行。
2. toptop命令用于查看当前系统中运行的进程的实时状态。
在命令行中输入top命令即可查看当前系统中运行的所有进程的状态信息。
top命令的输出包括进程ID (PID)、进程所属用户、进程所占用CPU和内存等信息。
3. nicenice命令用于修改进程的优先级。
如果一个进程的优先级较高,那么它将更容易获得CPU的运行时间,从而更容易快速完成任务。
使用nice命令可以增加或降低一个进程的优先级。
实验- 」:进程控制描述与控制[1] Windows “任务管理器”的进程管理实验名称Windows "任务管理器”的进程管理实验目的通过在Windows任务管理器中对程序进程进行响应的管理操作,熟悉操作系统进程管理的概念,学习观察操作系统运行的动态性能。
实验容与步骤1.使用任务管理器终止进程2.显示其他进程计数器3.更改正在运行的程序的优先级启动并进入Win dows环境,单击Ctrl + Alt + Del 键,或者右键单击任务栏,在快捷菜单中单击“任务管理器”命令,打开“任务管理器”窗口。
在本次实验中,你使用的操作系统版本是:________ W indows_XP ___________________________当前机器中由你打开, —1) ________________2) _________ 实验一—3) ______ 操作系统_______________4) _________ 百度首页_________5) ____________ ftp://172.16.20.168 _____Windows “任务管理器”的窗口由____ 4_个选项卡组成,分别是:1)______ 应用程序_________________2)_进程__________________3) _____ 性能_____________________4) _____ 联网_____________________当前“进程”选项卡显示的栏目分别是(可移动窗口下方的游标/箭头,或使窗口最大化进行观察):文件(D 项(Q)直看⑦|关机迦帮助⑥应用程序「进程1性施I,联岡叵]工示浙有用户的进程结束进程⑥1.使用任务管理器终止进程步骤1 :单击“进程”选项卡,一共显示了_40__个进程。
请试着区分一下,其中: 系统(SYSTEM)进程有 ______25_个,填入表3-1中。
表(SERVICE)53-2用户进程有—10 个,填入表3-3中。
实验1 进程的控制与描述1.1 Windows任务管理器的进程管理1.1.1 背景知识Windows 的任务管理器提供了用户计算机上正在运行的程序和进程的相关信息,也显示了最常用的度量进程性能的单位。
使用任务管理器.可以打开监视计算机性能的关键指示器,快速查看正在运行的程序的状态,或者终止已停止响应的程序。
也可以使用多个参数评估正在运行的进程的活动,以及查看CPU和内存使用情况的图形和数据。
其中:(1)“应用程序”选项卡显示正在运行程序的状态,用户能够结束、切换或者启动程序。
(2)“进程”选项卡显示正在运行的进程信息。
例如,可以显示关于CPU和内存使用情况、页面错误、句柄计数以及许多其他参数的信息。
(3)“性能”选项卡显示计算机动态性能,包括CPU和内存使用情况的图表,正在运行的句柄、线程和进程的总数、物理、核心和认可的内存总数(KB)等。
1.1.2 实验目的通过在windows任务管理器中对程序进程进行响应的管理操作系统进程管理的概念,学习观察操作系统运行的动态性能。
1.1.3工具/准备工作在开始本实验之前,请回顾教科书的相关内容。
需要准备一台运行windows 7操作系统的计算机。
1.1.4 实验内容与步骤启动并进入Windows环境,按Ctrl+A1t+DeL键,或者右键单击任务栏,快捷菜单中单击“任务管理器”,打开“任务管理器”窗口。
在本次实验中,你使用的操作系统版本是:在当前机器中,由你打开、正在运行的应用程序有:Windows“任务管理器”的窗口由个选项卡组成,分别是:当前“进程”选项卡显示的栏目分别是(可移动窗口下方的游标/箭头,或使窗口最大化进行观察):(1)使用任务管理器终止进程步骤1:单击“进程”选项卡,一共显示个进程。
请试着区分一下,其中:系统(system)进程有个,填入表2-1中。
表2-1 实验记录服务(Service)进程有个,填入表2-2中。
表2-2 实验记录用户进程有个,填入表2-3中。
表2-3 实验记录提示:在Windows 7的“任务管理器”中,“进程”选项卡增加了一个“用户名”栏,其中区分了SYSTEM、NETWORK SERVICE、LOCAL SERVICE和用户的不同进程类别。
步骤2:单击要终止的进程,然后单击“结束进程”按钮。
提示:终止进程时要小心。
终止进程有可能导致不希望发生的结果,包括数据丢失和系统不稳定等,因为在被终止前,进程将没有机会保存其状态和数据。
如果结束应用程序,您将丢失来保存的数据。
如果结束系统服务,系统的某些部分可能无法正常工作。
终止进程,将结束它直接或间接创建的所有子进程。
请将终止某进程后的操作结果与原记录数据对比,发生了什么?(2)显示其他进程计数器在“进程”选项卡上单击“查看”菜单,然后单击“选择列”命令。
单击要增加显示为列标题的项目,然后单击“确定”。
为对进程列表进行排序,可在“进程”选项卡上单击要根据其进行排序的列标题。
而为了要反转排序顺序,可再次单击列标题。
经过调整,“进程”选项卡现在显示的项目分别是:通过对“查看”菜单的选择操作,可以在“任务管理器”中更改显示选项:•在“应用程序”选项卡上,可以按详细信息、大图标或小图标查看。
•在“性能”选项卡上.可以更改CPU记录图,并显示内核时间。
“显示内核时间”选项在“CPU使用”和“CPU使用记录”图表上添加红线。
红线指示内核操作占用的CPU资源数量。
(3)更改正在运行的程序的优先级要查看正在运行的程序的优先级.可单击“进程”选项卡,单击“查看”菜单,单击“选择列”、“基本优先级”,然后单击“确定”按钮。
为更改正在运行的程序的优先级,可在“进程”选项卡上右键单击您要更改的程序,指向“设置优先级”,然后单击所需的选项。
更改进程的优先级可以便其运行更快或更慢(取决于是提升还是降低了优先级),但也可能对其他进程的性能有相反的影响。
记录操作后所体会的结果:在多处理器计算机上,用户还可以给处理器指派进程,将程序或进程的执行限制在选定的处理器上,但这有可能导致总体性能的下降。
实验总结1.2 Windows 编程1.2.2 背景知识Windows XP是以NT技术构建的,它提供了创建控制台应用程序的能力,使用户可以利用标准的C++工具,如iostream库中的cout和cin对象,来创建小型应用程序。
当系统运行时,Windows 的服务通常要向系统用户提供所需功能。
当C++编译器创建可执行程序时,编译器将源代码编译成OBJ文件,然后将其与标准库相链接。
产生的EXE文件是装载器指令、机器指令和应用程序的数据的集合。
装载器指令告诉系统从哪里装载机器代码。
另一个装载器指令告诉系统从哪里开始执行进程的主线程。
在进行某些设置后,进入开发者提供的main()、ServiceMain()或WinMain()函数的低级入口点。
机器代码中包括控制逻辑,它所做的事包括跳转到Windows API函数,进行计算或向磁盘写入数据等。
2.2.2 实验目的通过对Windows 编程,进一步熟悉操作系统的基本概念,较好地理解Windows 的结构。
2.2.3 工具/准备工作在开始本实验之前.请回顾教科书的相关内容。
您需要做以下准备;•一台运行Windows 7操作系统的计算机•计算机中需安装Visual C++ 6.0专业版或企业版2.2.4 实验内容与步骤(1)控制台程序先来创建一个名为“Hello,world”的应用程序。
步骤1:登录进入Windows 7;步骤2:打开VC++环境,输入相应代码段:程序2-1 个简单的Windows 控制台应用程序// hello项目# include <iostream>void main(){std::cout << "Hello,Windows 7" << std :: endl;}步骤3:保存,编译,链接,正常后运行操作能否正常进行?如果不行,原因是什么?步骤4:运行Hello.exe程序,产生用户键入的一行文字。
运行结果(如果运行不成功,原因是什么?):(2)GUI应用程序在下面的实验中,C++编译器创建一个GUI应用程序,WinMain()方法.这是GUI类型的应用程序的标准入口点。
步骤1:打开VC++环境,新建空白源程序文件。
程序2-2:Windows 的GUI应用程序// msgbox项目# include <windows.h> //标准的include//告诉连接器与包括MessageBox API函数的user32库进行连接#pragma comme (lib,"user32.lib")// 这是一个可以弹出信息框然后退出的简单的应用程序i APIE NT RY WinMain(HINSTANCE /* hInstance*/,HINSTANCE /* hPrevInstance*/,LPSTR /* lpCmdLine */,i /* nCmdShow */ ){::MessageBox(NULL, //没有父窗口"Hello,Windows ", //消息框中的文本"Greetings", //消息框标题MB_OK); //其中只有一个OK按钮//返回0以便通知系统不进入消息循环return(0);}步骤2:对程序进行编辑改错、链接,产生1-2.exe文件:/*对程序的说明*/:/*编程中出现问题。
说,error LNK2001: unresolved external symbol _main;[Project] --> [Settings] --> 选择"Link"属性页,在Project Options中将/subsystem:console改成/subsystem:windows*/在程序2-2的GUI应用程序中,首先需要window.h头文件,以便获得传送给WinMain()和MesssageBox() API函数的数据类型定义。
接着的pragma指令指示编译器/连接器找到User32.LIB库文件并将其与产生的EXE文件连接起来。
这样就可以运行简单的命令行命令CL MsgBox.CPP来创建这一应用程序,如果没有pragma指令,则MessageBox() API函数就成为未定义的了。
这一指令是VisuaI Studio C++编译器特有的。
接下来是Winmain()方法。
其中有四个由实际的低级入口点传递来的参数,hInstance 参数用来装入与代码相连的图标或位图一类的资源,无论何时,都可用GetModuleHandle() API函数将这些资源提取出来。
系统利用实例句柄来指明代码和初始的数据装在内存的何处。
句柄的数值实际上是EXE文件映像的基地址,通常为0x00400000。
下一个参数hPrevInstance是为向后兼容而设的,现在系统将其设为NULL。
应用程序的命令行(不包括程序的名称)是lpCmdLine参数。
另外,系统利用nCmdShow 参数告诉应用程序如何显示它的主窗口(选项包括最小化、最大化和正常)。
最后,程序调用MessageBox() API函数并退出。
如果在进入消息循环之前就结束运行的话,最后必须返回0。
运行结果(试将其中的信息与程序2-1程序的运行结果进行比较):在右边输入框输入文件名“File”及保存位置“Location”,点击OK按钮。
做好后。
正常关闭“WorkSpace”。