28家企业主动撤单IPO 打新基金发愁无米下锅
- 格式:doc
- 大小:47.50 KB
- 文档页数:1
IPO终止企业数量同比略有下滑 创业板贡献超四成 1-8月,京沪深交易所170家IPO终止企业中,创业板终止企业数量居首,在因主动撤回材料而终止的企业数量中,四成以上来自创业板,因未通过会议审核而终止的企业数量中,半数来自创业板。
刘 榕/文9月7日,深交所发布公告,天津同仁堂集团股份有限公司和绍兴拓邦新能源股份有限公司因主动申请撤回而终止审核,创业板因此又新增两家终止审核企业。
这也使得京沪深交易所在进入9月仅七天的时间内,已有8家企业的IPO之旅因主动申请撤回而终止。
根据沪深交易所终止企业的终止时间统计,1-8月,三大交易所IPO终止企业数量为170家,同比减少15家。
其中12家因未通过上市委会议审核而终止,同比减少6家;158家因主动撤回材料而终止,同比减少9家。
1-8月,三大交易所IPO终止企业中,因主动撤回材料而终止的企业数量占比达到近93%。
其中在上会前撤回材料的终止企业数量为146家,同比减少8家;在会议审核结果为暂缓审议或通过会议审核的情况下撤回材料的终止企业数量为4家,同比增加3家;在提交注册后撤回材料的终止企业数量为8家,同比减少4家。
因此,大部分IPO终止企业选择在上会前撤回材料。
创业板终止企业数量居首分板块来看,1-8月,创业板的终同样呈现同比下滑的态势。
1-8月,北交所的终止企业数量为26家,比上年同期减少5家。
其中因未通过上市委会议审核而终止的企业数量为2家,比上年同期增加2家;因主动撤回材料而终止的企业数量为24家,比上年同期减少7家,撤回材料的时间覆盖三个阶段。
在北交所和创业板终止企业数量出现同比下滑的同时,科创板、主板的终止企业数量则呈现同比上升的态势。
1-8月,科创板的终止企业数量为42家,比上年同期增加15家。
其中因主动撤回材料而终止的企业数量为40家,比上年同期增加13家;因未通过上市委会议审核而终止的企业数量为2家,比上年同期增加2家。
因此,1-8月,科创板的过会率从2022年同期的100%下降为77.78%。
商界22Business文/曹中铭独立财经撰稿人OPINION询价机制的短板再次凸显。
新股再现破发潮编 辑:朱作明 ******************在3月28日到4月1日这一周,创业板4只,科创板3只,共7只新股上市。
其中,首日破发的高达5只,占比71%。
另据统计,2022年以来共有87只新股上市,首日破发的多达20只,占比23%。
新股再现破发潮,引起市场的极大关注。
5只破发新股中,科创板的荣昌生物以14.92%的跌幅居首位,创业板的兆讯传媒以14.67%的跌幅居第2位,科创板的长光华芯以1.49%的跌幅居末位。
这5只新股的中签者,不仅没有分食到新股红利,反而上演了“偷鸡不成反蚀一把米”式的闹剧。
2022年堪称新股的“破发年”。
除了挂牌首日即破发外,此后再出现破发的亦不在少数。
来自东方财富Choice 数据显示,今年以来上市的新股中,有39只已出现破发(包括上市后破发),占比达到45%。
而且,从幅度上看,挂牌当天以及上市后破发幅度也呈愈演愈烈之势。
比如思林杰挂牌当天报跌23.67%,1月份上市的翱捷科技较发行价格已下跌57%。
这次个股的大幅破发,也导致投资者损失严重。
新股再现破发潮,个人以为有2个方面的原因值得关注。
其一是市场行情的影响。
从上证指数、深成指、创业板指数等3大指数走势看,自2021年12月中旬以来,沪深股市开始步入调整,虎年春节前甚至出现一波急剧下挫。
此后,又受到地缘政治的影响,境外市场一片风声鹤唳,A 股亦难独善其身。
尽管期间不乏多部门力挺A 股,但市场仍然低迷,新股的表现无形中会受到波及。
其二则与新股高价、高市盈率发行有关。
像大族数控发行价格为76.56元,发行市盈率高达108.4倍;思林杰发行价格达65.65元,发行市盈率75.6倍,也远远高于所属行业34.78倍的市盈率水平;翱捷科技发行价格高达164.54元,而该公司属于亏损上市。
高价高市盈率发行,客观上也为新股破发埋下了伏笔。
《证券投资学》实验报告书目录一、实验概述 (2)1. 实验目的 (3)2. 实验背景 (3)3. 实验任务和要求 (4)二、证券投资环境模拟分析 (5)1. 模拟环境搭建 (6)1.1 软件工具选择及安装配置 (7)1.2 数据准备与初始化设置 (8)2. 市场行情分析 (10)2.1 宏观经济形势分析 (11)2.2 行业发展趋势分析 (12)2.3 上市公司基本面研究 (14)三、投资策略制定与实施 (15)1. 投资策略类型选择 (17)1.1 成长投资策略 (18)1.2 价值投资策略 (19)1.3 宏观对冲策略 (21)2. 投资组合管理实践 (22)2.1 资产分配与风险管理 (23)2.2 个股选择与买卖操作 (24)2.3 绩效评估与调整优化 (26)四、模拟交易过程记录与分析 (26)1. 模拟交易流程梳理 (28)1.1 行情分析与策略制定阶段记录 (29)1.2 交易执行与监控阶段记录 (30)1.3 绩效评估与调整优化阶段记录 (31)2. 模拟交易结果分析 (32)一、实验概述证券市场的基本概念和功能:介绍证券市场的起源、发展历程以及其在现代经济体系中的重要地位和作用。
通过对不同类型证券的特点和交易方式的分析,使学生了解证券市场的多样性和复杂性。
证券投资的基本原理:阐述证券投资的基本理论,如有效市场假说、资本资产定价模型等,帮助学生建立正确的投资观念和价值取向。
通过对投资组合理论的研究,使学生掌握如何根据投资者的风险承受能力、投资目标等因素进行合理的投资组合选择。
证券投资的具体操作:介绍股票、债券、基金等各种证券的投资策略和方法,包括技术分析、基本面分析、量化投资等。
通过对实际案例的分析,使学生掌握如何在不同市场环境下进行有效的投资决策。
证券投资的风险管理:分析证券投资过程中可能出现的各种风险因素,如市场风险、信用风险、流动性风险等,并探讨如何通过各种手段降低这些风险,提高投资收益。
2024年是一个充满挑战和机遇的年份,全球经济形势不稳定,投资环境严峻。
尽管如此,2024年依然有许多公司选择进行首次公开募股(IPO),希望通过股票发行来获得资金并进一步扩大业务。
然而,并不是所有的公司都顺利通过了IPO审核,以下是2024年度未过会的一些著名案例:1. Facebook IPO:2024年5月,社交媒体巨头Facebook进行了备受瞩目的IPO,然而这次股票发行却已经成为历史上最具争议的IPO之一、首要的问题是Facebook的股价在上市后迅速下跌,投资者对公司的收入和盈利能力失去了信心。
此外,有报道称Facebook在IPO之前对预期的盈利和增长情况做出了不准确的陈述,引发了投资者的诉讼。
这次IPO被认为是一个教训,警示了其他公司在IPO过程中的重要性。
2.中信证券IPO:中信证券是中国一家领先的证券公司,计划在2024年进行IPO。
然而,由于市场环境不佳和监管要求的提高,中信证券的IPO一拖再拖。
最终,中信证券于2024年成功上市,但这次IPO的困难也反映了市场上的风险和不确定性。
3.袋鼠移动IPO:袋鼠移动是中国一家领先的移动游戏开发商和发行商,计划在2024年进行IPO。
然而,由于投资者对游戏行业前景的担忧和市场环境的不稳定,袋鼠移动的IPO一度被搁置。
最终,袋鼠移动在2024年通过以特殊目的收购公司(SPAC)进行了IPO,但过程艰难反映出移动游戏行业的挑战。
4.维珍亚特兰大航空IPO:维珍亚特兰大航空是英国维珍集团旗下的一家航空公司,在2024年计划进行IPO。
然而,由于经济形势不佳和燃油成本的增加,维珍亚特兰大航空的IPO受到了严重影响。
最终,维珍亚特兰大航空取消了IPO计划,并进行了一系列的重组和裁员。
以上是2024年度未过会的一些案例,这些案例反映了当时市场的不确定性和投资者对风险的担忧。
然而,虽然这些公司的IPO计划受挫,但它们仍然通过其他方式获得了资金,并继续发展壮大。
“e海通财”产品介绍Contents目录海通证券简介“e海通财”品牌介绍“e 海通财”产品功能关于我们01Part One海通证券简介稳健经营28年股海沉浮牛熊市重重考验积累丰富行业经验稳健、扎实、创新,海通证券值得您的信赖实力雄厚千亿总资产沪港两地上市公司综合实力最强的大型券商之一创新能力多项业务行业首创国内首批创新试点券商国内首家上线柜台交易业务300+营业部零售客户托管客户资产机构客户1988年2007年2009年2012年2015年800万+1.5万+1.5万亿公司成立上交所上市收购香港大福证券港交所上市收购葡萄牙圣灵银行内地—亚太—欧美辐射地区:上海香港里斯本北京圣保罗都柏林纽约伦敦墨西哥城马德里孟买吉隆坡华沙东京新加坡海通开疆扩土,帮您实现全球资产配置全牌照券商证券资管银行基金租赁PE海通金融控股集团立足于打造中国标杆式投资银行,为您提供全资本市场产品与服务。
沪港通股票融资融券期货期权贵金属OTC债券资产管理全方位金融服务融资租赁基金综合、多元、全方位金融服务,不仅仅是口号02Part Two“e海通财”品牌介绍整合集团资源打造“e 海通财”品牌,构造互补、共享的互联网金融生态为客户提供全面、一站式的综合金融服务,引领证券行业的互联网模式变革。
“e 海通财”互联网金融品牌:海通旗下PE 先后投资入股:海通引领互联网证券变革,整合全集团资源为您服务合作共建金融生态以大数据挖掘您的真实需求,促进需求与产品、服务的准确匹配。
平台用户的增长水平万50010002013.122014.122015.12见证“e海通财”的成长,您的支持是我们不竭的动力海通与合作伙伴共同成长,最大限度优化您的投资体验您的认可,才是对我们最大的表彰•2015年卓越e券商奖《上海证券报》•2015金锐奖最佳创新奖《艾瑞集团iresearch》•2015年度最佳创新业务券商奖《和讯网》•首个互联网业务量化测评总分第一《证券日报》•2014最佳互联网证券公司《证券时报》03Part Three“e海通财”产品功能商城多元化理财产品助力您的资产配置开户人脸识别给您极速开户体验资讯资讯全、精、快好新闻让您触手可及交易品种多样人性化设计使您的交易更加流畅行情先进云行情支持最快最准达到您的手中掌厅业务线上办理足不出户解决一切问题“e 海通财”APP ,新一代的投资交易利器首页各类快捷入口,帮您迅速找准方向左侧栏收缩显示快捷功能入口黑白底色随意切换“e 海通财”在线开户传统线下开户验证手机号进入开户20秒上传身份证,签署协议1分钟10分钟填写开户表单刷脸识别身份40秒5分钟营业部后台验证身份输入卡号密码,绑定三方存管30秒超过3小时前往银行网点,绑定三方存管总计低于3分钟半天总计7×24随时随地,便捷开户9:00-16:00,证券银行两头跑LBS 智能定位附近营业部OCR 身份证智能识别系统中科院人脸识别技术覆盖国内主流银行技术实现刷脸开户,3分钟解决以前半天都办不完的事行情品种“e 海通财”APP一般券商APP沪深行情√√沪港通√√新三板√X 股指期货√√商品期货√X 海外指数√X各式行情品种,一网打尽•自选与持仓股灵活切换•点击底部指数看大图走势•左滑切换不同行情品种自选股界面,编辑随心所欲•点击涨跌幅快速切换成交量、成交额•编辑功能让您任意排列自选股•交易时间,首页默认展示自选股个股行情,细节打造极致想要更全的交易品种?“e海通财”是您最佳的选择交易品种“e海通财”APP 一般券商APP一般第三方APP普通交易√√√融资融券√√X 沪港通√X X 新三板√√X 快捷打新√X√分级基金分拆合并√X X买股票只要点三下,快!狠!准!快速涨跌停价挂单实时计算对应市值多种委托方式,总有适合您的针对性优化交易流程,使用更加顺心点击“买入”下拉菜单,一键切换买卖、撤单、持仓、委托、成交等界面买入界面同时方便查看持仓、委托和成交详情,辅助您的下单决策买什么?怎么买?中签没?新股操作So Easy!您想知道的、该知道的消息,这里统统都有以创新模式在行业内率先解决了券商APP资讯少、更新慢、内容不精的痛点,为您提供综合全面的资讯服务。
《胜景山河IPO财务造假案例分析研究》篇一一、引言近年来,随着中国资本市场的蓬勃发展,企业IPO(首次公开发行)已成为众多企业融资的重要途径。
然而,在追求上市的过程中,一些企业却因财务造假而引发了公众的广泛关注和质疑。
胜景山河公司便是其中一例。
本文将通过对胜景山河IPO财务造假案例进行深入分析,探讨其背后的原因、影响及应对措施,以期为投资者、监管部门及企业提供借鉴。
二、胜景山河公司背景及IPO过程胜景山河公司是一家以制造业为主的综合性企业,曾计划在A股市场进行IPO。
在筹备过程中,公司通过美化财务报表、虚构业务等方式,试图达到上市标准。
然而,这些行为最终被监管部门发现,导致公司IPO进程受阻。
三、财务造假手段及分析1. 虚构业务收入:胜景山河公司通过虚构合同、伪造发票等手段,虚增业务收入。
这些虚增的收入往往没有实际业务背景,仅为了达到财务报表的预期目标。
2. 资产评估失真:公司在资产评估过程中,可能存在低估负债、高估资产的情况。
这导致公司的资产负债表失真,给投资者带来误导。
3. 关联方交易:胜景山河公司与关联方进行大量交易,通过这些交易来调整财务报表。
这些交易往往缺乏透明度,难以被外界察觉。
四、财务造假的影响1. 损害投资者利益:财务造假使投资者无法获取真实、准确的财务信息,导致投资决策失误,损害投资者利益。
2. 破坏市场秩序:财务造假行为破坏了资本市场的公平、公正、公开原则,扰乱了市场秩序。
3. 影响企业声誉:胜景山河公司的财务造假行为严重损害了公司的声誉,使公司形象受损。
五、应对措施及建议1. 加强监管力度:监管部门应加强对企业的监管力度,严格审查企业的财务报表及披露信息,对涉嫌财务造假的企业进行严惩。
2. 提高信息透明度:企业应提高信息披露的透明度,及时、准确地披露重要信息,让投资者充分了解公司的经营状况。
3. 强化内部控制:企业应加强内部控制体系建设,完善内部审计制度,防止财务造假行为的发生。
企业决策的案例
嘿,咱来说说一个超有意思的企业决策案例。
就说那回,咱公司面临一个重大抉择,到底是大规模投资拓展新市场呢,还是稳扎稳打巩固现有业务。
这可真是个两难的选择啊!就好比站在十字路口,不知道该往哪儿走。
老板在会议室里坐立不安,着急地走来走去,嘴里嘟囔着:“难道真要冒险去新市场闯荡?可要是失败了咋办呢?”这时候销售主管一拍桌子,大声说:“怕啥呀!不拼一把怎么知道行不行?咱得大胆往前走!”财务主管则忧心忡忡地说:“可那得花好多钱啊,风险太大了吧!”两人就在那儿争个不停。
大家在那儿七嘴八舌讨论了好久,那气氛紧张得哟!最后老板一咬牙,说:“干!咱们就去闯闯新市场。
”你说这决定得多难下呀!这就像赌博一样,把全部身家都押在一张牌上。
随后的日子,大家全力投入到新市场的开拓中,忙得昏天黑地。
有时候遇到困难,大家也会抱怨几句,但还是咬着牙坚持。
嘿,你还别说,慢慢地真有成效了,新市场开始有了起色,订单也越来越多。
你看,这个决策多关键啊!要是当初老板不敢冒险,哪会有现在的成绩呢?所以说呀,企业决策就像走钢丝,得胆大心细,敢迈出那一步,才能有惊喜等着咱!咱得明白,有时候就得赌一把,不赌怎么知道会不会赢呢,对吧?。
龙源期刊网
17家拟IPO企业终止审查
作者:
来源:《经济》2016年第19期
6月17日,证监会公布了终止审查的17家首发企业名单。
本次公布的17家终止审查企业,多数是由于存在影响发行条件的具体事项而主动申请撤回。
从首发审核实践看,在审首发企业主动撤回发行申请,主要有4种情况,其中最引人注意的问题是“占坑”现象,即少数企业、保荐机构急于先上报、先排队,隐瞒企业存在的影响发行条件的问题,在条件尚不成熟时就上报材料,在审核过程中问题逐渐暴露。
证监会表示,仍然隐瞒掩盖,心存侥幸,带病申报,意图博弈过关的,将发现一起查处一起。
在发行审核过程中,重点关注在审企业是否存在“带病申报”的问题,严格遵照法律规定的条件,强化问核工作力度,从严审查、从严把关,坚决把不符合发行条件的企业挡在IPO大门之外。
交易所处罚案例
1. 2017年,中国证券监督管理委员会对华泰证券处以罚款3亿元的行政处罚。
华泰证券被指控违反证券法律法规,操纵股价,违规交易等。
2. 2018年,美国证券交易委员会对德勤会计师事务所处以1.5亿美元的罚款。
德勤被指控在其审计工作中存在严重的失职和不适当的行为。
3. 2019年,英国金融市场行为监管局对巴克莱银行处以1.5亿英镑的罚款。
巴克莱被指控违反反洗钱法规,未能适当监管其客户的资金流动。
4. 2020年,韩国金融监督委员会对三星证券处以4.3亿元的罚款。
三星证券被指控在其员工股票激励计划中违反了规定,并操纵了股票价格。
5. 2021年,欧洲证券和市场监管局对德意志银行处以8,000万欧元的罚款。
德意志银行被指控未能适当处理客户的交易和风险管理,并未能履行其合规职责。
这些案例只是一小部分交易所处罚案例的例子,不同国家和地区的交易所对违规行为采取不同的处罚措施。
这些处罚旨在维护市场秩序,保护投资者利益,促进公平交易。
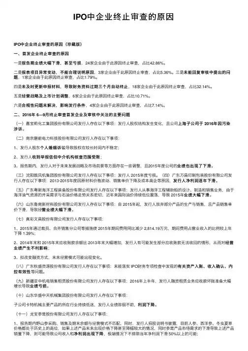
IPO中企业终⽌审查的原因IPO中企业终⽌审查的原因(珍藏版)⼀、⾸发企业终⽌审查的原因⼀是报告期业绩⼤幅下滑,甚⾄亏损报告期业绩⼤幅下滑,甚⾄亏损,24家企业由于此原因终⽌审查,占⽐42.86%。
未能回复审核中提出的问报表项⽬异常变动,不能合理说明原因,3家企业由于此原因终⽌审查,占⽐5.36%。
三是未能回复审核中提出的问⼆是报表项⽬异常变动,不能合理说明原因题,1家企业由于此原因终⽌审查,占⽐1.79%。
未及时更新申报材料,导致财务资料过期三个⽉⾃动终⽌,18家企业由于此原因终⽌审查,占⽐32.14%。
四是未及时更新申报材料,导致财务资料过期三个⽉⾃动终⽌经营战略及上市计划调整,6家企业由于此原因终⽌审查,占⽐10.71%。
五是经营战略及上市计划调整合规性问题未解决,影响发⾏条件,4家企业由于此原因终⽌审查,占⽐7.14%。
六是合规性问题未解决,影响发⾏条件⼆、2016年 6—9⽉终⽌审查⾸发企业及审核中关注的主要问题上海⼦公司于 2016年因污染(⼀)嘉宝莉化⼯集团股份有限公司发⾏⼈存在以下事项:发⾏⼈股权结构发⽣变化,且公司上海⼦公司于涉诉。
涉诉(⼆)南京磐能电⼒科技股份有限公司发⾏⼈存在以下事项:个⼈婚姻诉讼导致股权在较长时间内不稳定;1、发⾏⼈股东个⼈婚姻诉讼2、发⾏⼈收到举报信但中介机构核查范围受限收到举报信但中介机构核查范围受限;业绩也出现了下滑。
3、报告期内,发⾏⼈对于未来发展战略及市场前景等⽅⾯存在⼀些调整,且2015年度公司的业绩也出现了下滑(三)沈阳⿎风机集团股份有限公司发⾏⼈存在以下事项:发⾏⼈ 2015年度亏损。
(四)⼴东万昌印刷包装股份有限公司发发⾏⼈净利润逐年下滑。
⾏⼈存在以下事项:2013-2015年度因原材料价格波动、销售单价下降及成本⾼企等原因,发⾏⼈净利润逐年下滑(五)⼴东粤新海洋⼯程装备股份有限公司发⾏⼈存在以下事项:发⾏⼈从事海洋⼯程辅助船的设计、制造和销售业务,由于业绩⼤幅下滑。
芯邦科技ipo撤否原因芯邦科技(Sinbon Electronics)是一家总部位于台湾的电子元件制造商,主要为世界各地的原始设备制造商(OEM)提供产品和解决方案。
自2001年成立以来,芯邦科技一直致力于提供高质量、创新和可靠的产品。
然而,尽管它在市场上拥有良好的声誉,但其IPO计划最终被撤回。
那么,芯邦科技的IPO撤否原因是什么呢?首先,芯邦科技计划进行初次公开募股(IPO)的主要原因是筹集资金以支持公司的扩张和发展计划。
这可能包括增加生产能力、研发新产品、提高市场份额和拓展全球业务。
然而,在IPO筹备过程中,公司可能遇到了一些挑战和障碍,最终导致撤回IPO计划。
其一,市场环境的不利因素是导致IPO撤回的一个可能原因。
一个公司选择IPO时通常会考虑市场的稳定性和投资者的兴趣。
如果市场不景气或不稳定,公司可能会推迟或取消IPO。
在芯邦科技计划进行IPO时,可能正值全球经济下滑或不确定性加剧的时期,这可能导致投资者对该公司的兴趣减少,从而迫使公司撤回IPO。
其二,财务表现和业务前景的不确定性也是撤回IPO的一个可能原因。
在IPO过程中,公司必须向潜在投资者提供详细的财务信息和业务展望。
如果公司的财务表现不尽如人意或业务前景不明朗,投资者可能会对该公司的未来发展感到担忧,从而不愿投资。
因此,芯邦科技如果在IPO筹备过程中被要求公开其财务信息,而这些信息显示出负面趋势或潜在的问题,那么公司可能会选择撤回IPO。
其三,监管要求和合规问题可能是导致IPO撤回的另一个原因。
在进行IPO 时,公司必须遵守一系列的监管要求和合规性审查。
如果公司在这个过程中遇到了困难或被认为没有达到监管标准,监管机构可能会拒绝公司的上市申请或提出额外要求。
为了避免可能的麻烦或满足监管要求,芯邦科技可能决定撤回IPO计划。
最后,公司内部问题和管理困难可能是IPO撤回的另一个因素。
例如,如果公司内部存在负面事件或管理层变动,投资者可能会对公司的稳定性和可靠性表示担忧。
2024年上半年的IPO市场经历了一个热爱的舞台,但是随着市场的回暖,IPO企业的被否也变得不可避免。
截止到4月份,根据中债国际的数据显示,2024年上半年共有31家企业,被否上市,其中复审受阻11家,审查受阻20家。
被否上市企业中,集中在制药、航空、能源、新能源等行业,去年备案受阻的企业总共有19家,分别是:贵州南宁航空有限公司、吉林越南新增能源有限公司、广西桂林火力发电有限责任公司、青岛海航化工有限公司、宁夏中海国际能源开发有限公司、安徽凝菱医药股份有限公司、浙江索菲特生物医药有限公司、福建天弘医药有限公司、浙江联投凯杰新材料有限公司等。
从原因上来看,有两大因素可能导致IPO被否,一是企业没有在审查报告中说明足够的信息,让投资者完全了解公司的财务状况,投资风险,经营状况,在市场竞争中的优势等,二是企业没有充分满足上市条件,比如企业披露的信息不实,财务报表造假,财务报表计量和核算不规范,缺乏技术和市场开发经验等,都可能会导致审查受阻。
其实,要想把IPO上市,最重要的是把企业的优缺点、弱点清楚明确的分析出来,让投资者更加了解企业的实际情况。
为什么科创板大批量撤回
科创板大批量撤回的原因主要包括监管规范化背景下保荐机构执业能力不足、企业定位不清及信息披露问题、以及注册制改革下对质量要求的提高。
首先,监管规范化背景下,保荐机构的执业能力不足问题暴露出来。
这表明在监管加强的背景下,一些保荐机构由于能力不足,无法有效支持企业的上市申请,导致部分企业选择撤回申请。
其次,部分申报企业存在定位不清以及信息披露等方面的问题。
这反映出一些企业在准备上市材料时,由于各种原因(如信息披露不充分、定位不明确等),难以满足监管要求,从而选择撤回申请。
此外,随着注册制改革的推进,全面实行注册制后,质量要求并未放松。
注册制改革的本质是把选择权交给市场,强化市场约束和法治约束,这要求企业必须达到更高的质量标准才能上市。
一些企业可能因为无法满足这些新的质量要求而选择撤回申请。
最后,近期证监会围绕IPO监管提出了多项举措,包括从公司治理、财务数据、分红、定价、募资以及盈利能力等多方面严把拟上市企业申报质量,同时压实中介机构“看门人”责任,建立常态化滚动式现场监管机制。
这些措施提高了上市门槛,使得一些企业因为无法达到新的标准而选择撤回申请。
综上所述,科创板大批量撤回的原因是多方面的,既包括监管规范化背景下保荐机构执业能力不足的问题,也包括企业自身在定位和
信息披露方面的问题,以及注册制改革后对质量要求的提高。
这些因素共同作用,导致了科创板出现大批量撤回的现象。
2019年第29期卧龙卧龙,接触股市20余年。
1995年开始给《股市动态分析》投稿,1996年入职深圳新兰德,1998年转职大鹏证券,2000年初因生性喜爱自由转做个人投资者至今。
科创板上市遭炒小型股走势看淡科创板25只新股本周一齐上市,当日高开后一度回落,但期待已久的投资者疯狂买入,部分股票当日实施临时停牌,其中福光股份(688010)两度临时停牌10分钟。
周一下午科创板股价大幅回落,周二齐齐大幅低开走高。
虽然其后周三周四继续上升,但周四收市价高于周一最高价的科创板中,只有两只股票:福光股份、沃尔德(688028)。
另外两只股票周四最高价高于周一最高价,其余股票均低于周一最高价。
可见,周一奋勇追高者已经付出代价。
比如天准科技(688003)这只本来在新三板挂牌的股票,周一最高70.60元,周四收市价50.50元,仍然低于最高价28.5%。
容百科技(688005)、杭可科技(688006)情况类似。
中国通号(688009)由于盘子较大,因此走势较差,再加上H 股的低价,后市更不容乐观。
科创板股票短线炒作其实可以这样操作:第一只股票价格高于周一最高价者迅速买入。
符合条件者乃福光股份。
该股周三早段开市后不久便升破周一最高位,解放套牢者,午后持续飚升,收市升49%。
翌日低开后震荡,收市价78.9元,跌3%,但比周一最高价高23%。
如此短线可以获得23%的收益。
也算是较为成功的例子了。
周五大市稍作调整,科创板集体大跌,福光股份上午跌14%,安集科技(688019)跌12%,乐鑫科技(688018)跌11%,天准科技跌10%。
科创板的蜜月期可能已经结束。
下周这些股票进入升涨停板20%的时期,炒作上就受到限制。
个别还会受到炒作,但大部分应该进入正常的运行时期了。
投资者应该耐心等待好时机。
以前创业板被称为中国的纳斯达克,后来新三板又有了同样的期望,如今又说科创板才是真正的中国版纳斯达克。
但事实是纳斯达克只有一个,能成就纳斯达克并非是因为有纳斯达克市场,而是培育这些公司的土壤。
青海春天的风险不仅是“听花酒”本刊编辑部:青海春天因“听花酒”产品涉嫌违反相关法律法规,公司股价在3月18日一字跌停,次日反弹。
该产品的营收和利润情况如何?邱诤:听花酒虽然售价很高,但带给青海春天的却是亏损累累。
2018年3月,青海春天以3385万元的价格收购了大股东西藏荣恩的关联方西藏正库持有的西藏听花酒业有限公司(后更名为“西藏春天酒业有限公司”,以下简称“西藏听花”)100%股权,西藏听花并不生产酒,收购时西藏听花与宜宾凉露酒业有限公司(后名为“宜宾听花酒业发展有限责任公司”,以下简称“凉露酒业”)签署了二十年期的凉露酒销售合同。
在收购西藏听花之前,青海春天无任何酒水业务,收购后,西藏听花的主要业务为销售凉露酒业生产的凉露酒,2018年西藏听花的营业收入为2519.62万元,净利润亏损6546.34万元。
同在2018年,青海春天预付给凉露酒业子公司的预付款就达6笔,合计1亿元。
2018年至2022年间,青海春天累计预付给凉露酒业子公司的预付款合计高达3.90亿元,同时青海春天还有对凉露酒业的预付投资款1亿元,计入公司其他非流动资产。
截至2023年9月30日,青海春天的预付款项和其他非流动资产合计仍高达3.13亿元,主要为预付给凉露酒业及其子公司的款项。
西藏听花在2018年巨亏之后,2019年营业收入下滑至2306.82万元,净利润再亏2286.12万元。
2020年凉露酒业开始被逐渐“谢幕”,青海春天称放缓“凉露”系列酒产品的渠道开拓工作,同时加速了和战略合作伙伴(即凉露酒业)的“听花”系列酒的上市准备工作。
同年西藏听花营业收入大幅下滑至869.34万元,净利润再亏1842.92万元。
本刊编辑部:2021年听花酒正式上市,5860元-58600元/瓶之高的售价仍没有为西藏听花带来收益?邱诤:正常白酒企业的工艺流程是以高粱、大麦、豌豆等粮食为原料,经过自然发酵制酒、储存等工艺生产而来,而凉露、听花酒跳过前期环节,直接购买原酒,再添加薄荷、花椒、葡萄、梨、橘皮、罗汉果、莲子等,经所谓二次发酵等工艺,摇身变成了公司的产品。
中国IPO市场十大事件(全文)中国IPO市场十大事件附件:1. 中国证券监督管理委员会关于推出科创板并试点注册制的通知2. 中国上海证券交易所科创板上市规则3. 中国证券监督管理委员会关于发行条件及核准程序的规定4. 中国证券监督管理委员会关于IPO审核的规定5. 中国证券监督管理委员会关于优化上市公司股票发行、上市和退市制度的指导意见法律名词及注释:1. 证券监督管理委员会(China Securities Regulatory Commission, CSRC):是中国的行政机关,负责监督和管理证券市场,保护投资者的合法权益。
2. 科创板(Science and Technology Innovation Board):是中国上海证券交易所推出的一种面向科技创新企业的股票专门板块,旨在提高科技创新企业的直接融资能力。
3. 注册制(Registration-based System):是一种证券发行和交易制度,基于信息披露和投资者适当性原则进行初步审核,将更多发行条件和审核责任交给市场参与者自行决定。
4. 上市公司(Listed Company):是在证券交易所上市交易的公司,可以通过公开发行股票等方式进行融资。
5. 股票发行、上市和退市制度(IPO, Listing, and Delisting System):是指公司通过IPO发行股票,并在证券交易所上市交易,以及根据规定的条件和程序从证券交易所退市的一系列制度。
中国IPO市场十大事件1. 科创板试点注册制的推出:中国证监会发布通知,推出科创板并试点注册制,旨在提高科创板企业的发行和交易效率,促进科技创新发展。
2. 科创板上市规则发布:中国上海证券交易所发布科创板上市规则,包括发行条件、股票交易机制、信息披露要求等,为科创板市场运营提供规范和指引。
3. IPO审核制度改革:中国证监会发布新的IPO审核制度,强调信息披露的核心地位,优化审核流程,加强对投资者合法权益的保护。