《完美国际》称号任务流程
- 格式:doc
- 大小:73.00 KB
- 文档页数:13
完美国际称号大全第一系列解印新手:1 寻踪达人:在组龙城触发任务。
然后找到韦小宝交任务就行。
2 心细如发:是在祖龙城最西北角的乱石堆那里(520,688)。
走到封印下方就触发了。
接到挑战任务后,和大巫师对话,然后会被传送到了冰天雪地。
3 急先锋:被传送到那里就触发了,坐标是(107 1002).击杀20只骷髅行尸,20只夜影魔怪,10只火轮战车,自动完成任务。
物理攻击+34 善于发现的:回到雪霏村,触发任务,去坐标(177,952),发现封印就算完成了此任务5 辣手摧花之:回到雪霏村会接到下一个任务。
杀媚骨花妖的任务。
击杀媚骨花妖50只,回到雪霏村交任务于探险队长,此任务完成。
媚骨花妖就在雪霏村到覆霜之间的地图上。
法术攻击+56 覆霜探路人:组上一个小队,进入覆霜副本,在第一个开门怪处触发此次任务,然后通关覆霜。
击杀最后的九天玄凤。
任务完成。
物理防御+97 挖角的:进入仙幻天,击杀梵天,在梵天背后台子的后面挖取任务物品,此任务完成。
因为这个任务很多朋友一直在说不知道怎么触发,我在这里说明下:这个任务要进入仙幻天,到了梵天的那座小山上就能触发了,有些朋友也说在副本门口就能触发。
反正我是没有在副本入口面前触发一次,都是进入副本到了梵天才触发的。
命中+208 神的朋友:去找雪神祭坛(209,996),在仙幻天东边。
走到那附近就会触发任务,然后等5分钟之后和祭坛对话,此任务完成。
9 刺骨之地之星:回到这个位置(177,952),触发任务,挖取封印,任务完成。
闪避+12 然后就可以再人物界面打开自己的称号,显示获得的绿色称号【解印新手】法术防御+20第二系列:完美大陆的秘密陆续被人揭开,这次现世的是“迷之簿·上古冰河”,它给我们带来了火眼金睛、好心人、高手等多个称号。
上古冰河环境严酷,称号任务更是非常困难,只有极具耐心和毅力,同时有强大队友支持的玩家才能完成,上古冰河的秘密即将揭晓。
此次触发任务条件苛刻,你需要前往世界的最北端上古冰河,在坐标(200,979)处下潜入水底,在水下可以触发称号任务,领取“迷之簿·上古冰河”。
先放一个活动称号:2X青年没烦恼:参与官方不定期的举行微博活动,随机抽取10名幸运玩家。
考古学家:前往祖龙城北NPC人界考古学者处,接受藏宝图任务,完成有可能获得橙色极品称号:考古学家。
战灵系列称号:目前只知道——收集20种不同战灵,自动获得“战灵初学者”,物理攻击2,法术攻击2。
打遍天下无敌手:参加跨服赛进入前八强的队伍,获得此称号。
1.爱捣蛋的:物理轮回40分钟内击杀左丘卫自动获得。
物防+142.坚韧卓越:战歌之城,击杀最后一个B B血罗王·英绝(刷腰佩的方法),自动获得称号。
法防+14(未亲测)3.飞行家:在完美里任何一个地方飞到高度79自动获得。
物攻+34.大元帅的跟班:每周五和周日的20点15分到22点20分,来到青龙湾(628,654附近)的船面上(船头),要到大元帅面前哦,自动获得称号。
法术攻击+5《完美国际》“谜之簿”称号大揭秘237 938会接到要杀死逆天·黑的任务288958 会接到要杀死深邃的任务350 937 会接到要杀死逆天·白的任务追加条关于逆天·黑逆天·白和深邃的刷新时间吧!节省大家一些不必要的蹲守!不用怀疑!你看到的没错!这三个BS的刷新时间改过了!经过一周的3开蹲守才发现这个规律!先说逆天·黑只在周三维护前和维护后刷!具体维护前是几点无法确定!因为那个时候开挂守在那的!早上7点起来看的时候任务就好了!据说是根据维护后被杀时间然后再提前68分刷!这货相当好杀!再说逆天·白只在周三维护后和周日上午刷!周日具体刷新时间是周三维护后被杀的时间出!这货也相当好杀!最后说深邃!只在周三维护后和周一上午刷!周一的时候没有准确刷新时间!早7点一直蹲守到12.40才刷!这货属于野外大BS!但是不群攻!5.0职业带个MM就搞定了!趣味称号,大元帅的跟班:每周五和周日的20点20分到22点20分(国战期间),来到青龙湾(626,658附近)的船面上,自动获得称号。
在祖龙城的时候你会发现自己雷达右上角有个类似匕首图案的图标在闪烁。
点开后会看到任务提示:祖龙城繁华背后任务提示让你去寻找祖龙城最明白的人,额。
韦小宝。
找到韦小宝交任务祖龙城繁华背后得到称号“寻踪达人”。
韦小宝提示让你去寻找大巫师。
大巫师坐标,祖龙城最西北角(坐标:520 688)。
到达地点后雷达左侧匕首图案闪烁,接任务怪石突现点击大巫师交任务自动传送到刺骨之地(坐标107 1000),得到称号“心细如发”。
雷达左侧匕首闪烁,点击任务怨灵七军的入侵接到后任务提示杀怪怨灵七军夜影魔怪20只;怨灵七军枯萎行尸20只;怨灵七军车轮战车10只。
杀完后获得称号“急先锋”。
(补充一下,因为是第一次发帖。
讲解的不是很明白,所以很多人有疑问,说不知道任务怎么看。
点开Q键,点击追踪任务显示/关闭。
然后看世界事件。
这里会显示你所需杀怪的数量。
)回城回到雪霏村,匕首图标闪烁。
点击接到任务令生命冻结的力量。
然后前往目标(坐标177 952)到达后获得“善于发现的”称号。
(注:此坐标是称号最后一轮得到所在坐标.) 回城回到雪霏村,匕首图标又闪烁,继续接任务甜美的监视。
任务要求杀死媚骨花妖50只(坐标135 952附近)。
任务完成得到称号“辣手摧花”。
这时,任务就告一段落了,你需要组队进入覆霜城。
队长开门后在门口匕首图标闪烁。
点击接到任务,杀死凤栖厅BB 九天玄凤得到任务物品溶石之心。
完成任务后得到称号“覆霜探路人”。
回城回到雪霏村,组队(有能力者也可单人)进入仙幻天。
(温馨提示:进入仙幻天之前一定要在门口触发任务仙幻天异动。
只要在门口站下提示一下就好,有的网卡的同学如果没有提示,进入副本后是接不到任务的。
)然后拉怪到梵天处,走到石碑那就会触发任务,小匕首图标闪烁,接任务挖大巫师的咒文。
(咒文在梵天台子身后)得到称号“挖角的”。
回城回到雪霏村,点开大地图,飞到【冰封古道】“冰”字旁边有个类似传送门图标(坐标208 996)匕首图标闪烁接冰雪祭坛任务冰雪之神的庇佑等待5分钟,之后交任务得到称号“神的朋友”。
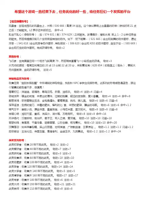
希望这个游戏一直经营下去,任务优化的好一些,给任务狂们一个发挥的平台【祖龙隐藏称号】:观星者:在祖龙西北的观星台上,大概(536 666)高度34左右。
这个貌似要晚上出星星的时候(游戏时间21点之后)才能触发。
LZ表示还未测试过。
命中+6乱世不乱心(绿色称号):在(574 631)到(574 629)之间触发。
友情提示:潜到水底呆上1-2分钟任务自动触发。
然后根据提示到几个坐标做些特定的动作。
如下:树下起舞-(521 665)会出现跳舞的动作图标,遗址深思-(541 618)会出现思考动作图标,特别朋友-(586 620)会出现KISS的动作图标,自在于世-(585 669)会出现打坐的动作图标。
完成获得称号。
物攻+2其他称号:飞行家:在完美里任何一个地方飞到高度79,然后稍微直着飞一小段后自动获得。
物攻+3大元帅的跟班:每周五和周日的20点15分到22点20分,来到青龙湾(628 654)的船面上(船头),要到大元帅面前哦,自动获得称号。
法攻+5神秘物品系列称号:收集任务“曲别针换别墅”中所得到的神秘物品,找别针NPC李梦白兑换称号。
此系列的称号颜色是蓝色,跟这个背景的颜色差不多,很漂亮!落寒初忆:洋娃娃、玻璃珠、翠鸟羽毛、折扇、油纸伞。
物防+4 法防+4 闪避+4倾城流年:镀金的戒指、未寄出的情书、过期的船票、破旧的拨浪鼓、萤火香囊。
物攻+4 法攻+4 命中+8翩若惊鸿:珍珠翡翠白玉汤、金枪鱼罐头、葡萄美酒、狗肉、猴儿酒。
物防+6 法防+6 闪避+6浮萍逐浪:生锈的宝刀、淬毒的箭矢、锋利的匕首、华丽的箭袋、镶金的马鞍。
物攻+6 法攻+6 命中+1 2瑞气万千:禁毁小说、赝品书画、皇室珠宝、小鸡吃米图、图文拓片。
物防+8 法防+8 闪避+8夜暗心明:湘妃竹笛、宣纸、浣溪沙、湖州笔、万艳同杯。
物攻+8 法攻+8 命中+16风华绝代:汉南柳枝、夜光杯、君子兰、郑人之椟、黄河槎。
物防+10 法防+10 闪避+10琴瑟和鸣:焦尾琴、千里马骨、昭君琵琶、公孙剑器、司马青衫。
完美国际人界之门称号详细流程下载温馨提示:该文档是我店铺精心编制而成,希望大家下载以后,能够帮助大家解决实际的问题。
文档下载后可定制随意修改,请根据实际需要进行相应的调整和使用,谢谢!并且,本店铺为大家提供各种各样类型的实用资料,如教育随笔、日记赏析、句子摘抄、古诗大全、经典美文、话题作文、工作总结、词语解析、文案摘录、其他资料等等,如想了解不同资料格式和写法,敬请关注!Download tips: This document is carefully compiled by theeditor. I hope that after you download them,they can help yousolve practical problems. The document can be customized andmodified after downloading,please adjust and use it according toactual needs, thank you!In addition, our shop provides you with various types ofpractical materials,such as educational essays, diaryappreciation,sentence excerpts,ancient poems,classic articles,topic composition,work summary,word parsing,copy excerpts,other materials and so on,want to know different data formats andwriting methods,please pay attention!完美国际人界之门称号详细流程。
一、任务接取。
1. 前往拾荒之城,找到 NPC 卡特(坐标,-79,-112)。
第一系列迷之薄·刺骨之地1 寻踪达人:在组龙城触发任务。
然后找到韦小宝交任务就行。
2 心细如发:是在祖龙城最西北角的乱石堆那里(520,688)。
走到封印下方就触发了。
接到挑战任务后,和大巫师对话,然后会被传送到了冰天雪地。
3 急先锋:被传送到那里就触发了,坐标是(1071002).击杀20只骷髅行尸,20只夜影魔怪,10只火轮战车,自动完成任务。
物理攻击+34 善于发现的:回到雪霏村,触发任务,去坐标(177,952),发现封印就算完成了此任务5 辣手摧花之:回到雪霏村会接到下一个任务。
杀媚骨花妖的任务。
击杀媚骨花妖50只,回到雪霏村交任务于探险队长,此任务完成。
媚骨花妖就在雪霏村到覆霜之间的地图上。
法术攻击+56 覆霜探路人:组上一个小队,进入覆霜副本,在第一个开门怪处触发此次任务,然后通关覆霜。
击杀最后的九天玄凤。
任务完成。
物理防御+97 挖角的:进入仙幻天,击杀梵天,在梵天背后台子的后面挖取任务物品,此任务完成。
因为这个任务很多朋友一直在说不知道怎么触发,我在这里说明下:这个任务要进入仙幻天,到了梵天的那座小山上就能触发了,有些朋友也说在副本门口就能触发。
反正我是没有在副本入口面前触发一次,都是进入副本到了梵天才触发的。
命中+208 神的朋友:去找雪神祭坛(209,996),在仙幻天东边。
走到那附近就会触发任务,然后等5分钟之后和祭坛对话,此任务完成。
9 刺骨之地之星:回到这个位置(177,952),触发任务,挖取封印,任务完成。
闪避+12 然后就可以再人物界面打开自己的称号,显示获得的绿色称号【解印新手】法术防御+20第二系列迷之薄·上古冰河首先在上古冰河的最西面触发(200,981),要打50个鬼影,打鬼影的话特效全开有光的就是要打的。
打完得称号“火眼金睛”(物防+9)第二步去237 938 会接到要杀死逆天·黑的任务,不过据说是世界BOOS。
楼主去的时候已经被杀等24小时在去看看。
完美国际称号任务攻略2013.11.1趣味称号(不在事件目录列表里):1 好运满满(浅紫色白边):每天晚上19点30分以后,在组龙城(525,658)刷新NPC 神秘喝茶人与之对话,集齐15个任务道具茶叶梗,获得称号。
法术攻击+5(该称号任务已经关闭)2 大元帅的跟班:每周五和周日的晚上20点15分到22点20分,来到青龙湾(626,659)船面上大元帅·郝连括的旁边,自动获得称号。
法术攻击+53 爱捣蛋的:轮回99把钥匙任务,进入轮回殿以后,击杀最后一个BOSS左丘卫,获得此称号。
物理防御+144 坚韧卓越:进入战歌之城,(按照刷腰配的开法)击杀最后一个BOSS血罗王·英绝,自动获得称号。
法术防御+145 飞行家:在大地图的任何一个地方,飞到最高点,大约79的高度,然后自动获得此称号。
物理攻击+36 喵大神的仆人(浅紫色白边):每天晚上19点30分,在组龙城内随机刷出一只玲珑小猫咪,找到之后和它对话,获得一个任务道具,集齐15个自动获得该称号。
物理攻击+3(该称号任务已经关闭)7 神行太保(浅紫色白边):每天晚上6点20分,参加疾如风活动的玩家,完成任务。
集齐5个任务道具,获得称号。
(该活动称号任务已经关闭)8 小雨家族:每天晚上7:30—8:30在祖龙城东池塘附近随机刷新NPC神秘钓鱼人,与之对话会获得一个金色小鱼,集齐15个金色小鱼会获得一个限时2个月的称号。
物理防御+9(该称号任务已经关闭)9 2X青年没烦恼(蓝色):参与官方不定期举行微博活动的玩家,随机抽取10名幸运玩家获得此称号!10 打遍天下无敌手(蓝色):参加跨服赛进入前八强的队伍,获得此称号。
11 天外飞仙(浅紫色白边):中秋节活动任务,集齐5个任务道具月光宝盒,获得称号。
(该称号任务已经关闭)12 企鹅终结者(浅紫色白边):2013年10月1号至10月7号来到通天湖的(417,595)接取任务,完成任务集齐5个任务道具国庆欢乐卡,获得称号。
完美国际称号大全第一系列解印新手:1 寻踪达人:在组龙城触发任务。
然后找到韦小宝交任务就行。
2 心细如发:是在祖龙城最西北角的乱石堆那里(520,688)。
走到封印下方就触发了。
接到挑战任务后,和大巫师对话,然后会被传送到了冰天雪地。
3 急先锋:被传送到那里就触发了,坐标是(107 1002).击杀20只骷髅行尸,20只夜影魔怪,10只火轮战车,自动完成任务。
物理攻击+34 善于发现的:回到雪霏村,触发任务,去坐标(177,952),发现封印就算完成了此任务5 辣手摧花之:回到雪霏村会接到下一个任务。
杀媚骨花妖的任务。
击杀媚骨花妖50只,回到雪霏村交任务于探险队长,此任务完成。
媚骨花妖就在雪霏村到覆霜之间的地图上。
法术攻击+56 覆霜探路人:组上一个小队,进入覆霜副本,在第一个开门怪处触发此次任务,然后通关覆霜。
击杀最后的九天玄凤。
任务完成。
物理防御+97 挖角的:进入仙幻天,击杀梵天,在梵天背后台子的后面挖取任务物品,此任务完成。
因为这个任务很多朋友一直在说不知道怎么触发,我在这里说明下:这个任务要进入仙幻天,到了梵天的那座小山上就能触发了,有些朋友也说在副本门口就能触发。
反正我是没有在副本入口面前触发一次,都是进入副本到了梵天才触发的。
命中+208 神的朋友:去找雪神祭坛(209,996),在仙幻天东边。
走到那附近就会触发任务,然后等5分钟之后和祭坛对话,此任务完成。
9 刺骨之地之星:回到这个位置(177,952),触发任务,挖取封印,任务完成。
闪避+12 然后就可以再人物界面打开自己的称号,显示获得的绿色称号【解印新手】法术防御+20第二系列:完美大陆的秘密陆续被人揭开,这次现世的是“迷之簿·上古冰河”,它给我们带来了火眼金睛、好心人、高手等多个称号。
上古冰河环境严酷,称号任务更是非常困难,只有极具耐心和毅力,同时有强大队友支持的玩家才能完成,上古冰河的秘密即将揭晓。
此次触发任务条件苛刻,你需要前往世界的最北端上古冰河,在坐标(200,979)处下潜入水底,在水下可以触发称号任务,领取“迷之簿·上古冰河”。
完美国际称号任务攻略:人界之门1. 任务背景介绍在完美国际中,玩家可以通过完成各种任务来获取称号,以展示自己的实力和成就。
其中,人界之门是一个较为复杂的任务,需要玩家进行一系列挑战和探索。
本文将为大家详细介绍人界之门任务的攻略流程。
2. 任务流程2.1 前置任务:魔界之门在开始人界之门任务之前,玩家需要先完成前置任务:魔界之门。
该任务需求过程如下:1.接取任务:玩家可以在主城的任务发布处找到该任务并接取。
2.击败魔界守卫:玩家需要前往魔界,并在特定的区域击败魔界守卫。
在击败魔界守卫后,玩家将获得一枚魔界钥匙。
3.进入魔界之门:使用魔界钥匙可以打开魔界之门,进入魔界之门地下迷宫。
4.探索迷宫:在魔界之门迷宫中,玩家需要解谜、击败怪物,并寻找迷宫的出口。
5.完成任务:找到迷宫的出口并离开魔界之门即可完成任务。
完成魔界之门任务后,玩家可以进入下一个任务阶段:人界之门。
2.2 任务开始:人界之门完成魔界之门任务后,玩家将会收到来自NPC的提示,告知他们即将开始人界之门任务。
该任务需求过程如下:1.接取任务:玩家可以在主城的任务发布处找到该任务并接取。
2.寻找人界之门:根据NPC的提示,玩家需要根据线索来寻找人界之门的具体位置。
线索可能包括地图坐标、NPC对话等。
3.进入人界之门:找到人界之门后,使用特定的道具或者完成特定的任务触发人界之门的开启。
4.探索人界之门:进入人界之门后,玩家需要解谜、击败怪物,并寻找通往下一层的通道。
5.挑战Boss:在每一层的最底层,玩家需要挑战一个强力的Boss。
击败Boss后,将会出现下一层通道的入口。
6.探索下一层:进入下一层后,继续解谜、击败怪物,寻找通往下一层的通道。
7.完成任务:在最后一层成功击败Boss后,玩家完成任务,并将获得相应的称号和奖励。
3. 攻略建议在完成人界之门任务时,以下是一些建议供玩家参考:1.装备准备:人界之门任务中的挑战较为困难,建议玩家提前准备好足够强力的装备,以增加自身的战斗力。
第一步:640 833触发任务,647 835挖骷髅,获得称号:海幽的宿敌法攻+5
第二步:传祖龙城南就直接触发任务,找到韦小宝,获得称号:百折不饶的【无属性】
第三步:交完韦小宝任务直接触发,找白帝使者 564 621,获得称号:人缘超好的【无属性】
第四步:做完第三步直接触发任务,找四方之剑剑之碎痕东方648 582 北方119 973 西方 171 901 南方 125 317,获得称号:圣剑守护者【物理防御+9】
第五步:传回祖龙在城西传送边就直接触发任务,从各族的19FB开始做到99FB 【具体打什么BOSS看任务提示】,获得称号:怀旧的【物攻+15,法攻+20,物防+30,法防+30】
第六步:574 653 触发任务,在水里靠墙挖闪光 577 653 获得称号:开门人【法防+9】
第七步:574 653 触发任务,按提示找到青帝公使,获得称号:消息王【无属性】
第八步:这步就是自杀找人和怪把你杀了就成,获得称号:重生【无属性】完成的时候自动会得到称号:如有神助【物攻+12】。
完美国际称号任务攻略2014.5.14趣味称号(不在事件目录列表里):1 好运满满(浅紫色白边):每天晚上19点30分以后,在组龙城(525 658)刷新NPC 神秘喝茶人与之对话,集齐15个任务道具茶叶梗,获得称号。
法术攻击+5(该称号任务已经关闭)2 大元帅的跟班:每周五和周日的晚上20点15分到22点20分,来到青龙湾(626 659)船面上大元帅·郝连括的旁边,自动获得称号。
法术攻击+53 爱捣蛋的:轮回99把钥匙任务,进入轮回殿以后,击杀最后一个BOSS左丘卫,获得此称号。
物理防御+144 坚韧卓越:进入战歌之城,(按照刷腰配的开法)击杀最后一个BOSS血罗王·英绝,自动获得称号。
法术防御+145 飞行家:在大地图的任何一个地方,飞到最高点,大约79的高度,然后自动获得此称号。
物理攻击+36 喵大神的仆人(浅紫色白边):每天晚上19点30分,在组龙城内随机刷出一只玲珑小猫咪,找到之后和它对话,获得一个任务道具,集齐15个自动获得该称号。
物理攻击+3(该称号任务已经关闭)7 神行太保(浅紫色白边):每天晚上6点20分,参加疾如风活动的玩家,完成任务。
集齐5个任务道具,获得称号。
(该活动称号任务已经关闭)8 小雨家族:每天晚上7:30—8:30在祖龙城东池塘附近随机刷新NPC神秘钓鱼人,与之对话会获得一个金色小鱼,集齐15个金色小鱼会获得一个限时2个月的称号。
物理防御+9(该称号任务已经关闭)9 2X青年没烦恼(蓝色):参与官方不定期举行微博活动的玩家,随机抽取10名幸运玩家获得此称号!10 打遍天下无敌手(蓝色):参加跨服赛进入前八强的队伍,获得此称号。
11 天外飞仙(浅紫色白边):中秋节活动任务,集齐5个任务道具月光宝盒,获得称号。
(该称号任务已经关闭)12 企鹅终结者(浅紫色白边):2013年10月1号至10月7号来到通天湖的(417 595)接取任务,完成任务集齐5个任务道具国庆欢乐卡,获得称号。
先放一个活动称号:2X青年没烦恼:参与官方不定期的举行微博活动,随机抽取10名幸运玩家。
考古学家:前往祖龙城北NPC人界考古学者处,接受藏宝图任务,完成有可能获得橙色极品称号:考古学家。
战灵系列称号:目前只知道——收集20种不同战灵,自动获得“战灵初学者”,物理攻击2,法术攻击2。
打遍天下无敌手:参加跨服赛进入前八强的队伍,获得此称号。
1.爱捣蛋的:物理轮回40分钟内击杀左丘卫自动获得。
物防+142.坚韧卓越:战歌之城,击杀最后一个BB血罗王·英绝(刷腰佩的方法),自动获得称号。
法防+14(未亲测)3.飞行家:在完美里任何一个地方飞到高度79自动获得。
物攻+34.大元帅的跟班:每周五和周日的20点15分到22点20分,来到青龙湾(628,654附近)的船面上(船头),要到大元帅面前哦,自动获得称号。
法术攻击+5《完美国际》“谜之簿”称号大揭秘237 938 会接到要杀死逆天·黑的任务288 958 会接到要杀死深邃的任务350 937 会接到要杀死逆天·白的任务追加条关于逆天·黑逆天·白和深邃的刷新时间吧!节省大家一些不必要的蹲守!不用怀疑!你看到的没错!这三个BS的刷新时间改过了!经过一周的3开蹲守才发现这个规律!先说逆天·黑只在周三维护前和维护后刷!具体维护前是几点无法确定!因为那个时候开挂守在那的!早上7点起来看的时候任务就好了!据说是根据维护后被杀时间然后再提前68分刷!这货相当好杀!再说逆天·白只在周三维护后和周日上午刷!周日具体刷新时间是周三维护后被杀的时间出!这货也相当好杀!最后说深邃!只在周三维护后和周一上午刷!周一的时候没有准确刷新时间!早7点一直蹲守到12.40才刷!这货属于野外大BS!但是不群攻!5.0职业带个MM就搞定了!趣味称号,大元帅的跟班:每周五和周日的20点20分到22点20分(国战期间),来到青龙湾(626,658附近)的船面上,自动获得称号。
迷之薄·万化城:1 轻语者:传送到万化城触发任务,点挑战会获得一个迷之薄·万化城。
(注:妖兽和妖精变身形态无法触发)然后到(244,640)与狐三娘对话获得称号。
2 龙虎太蔚:到(239 690)触发任务,到(239 695)挖缝隙,然后杀毒刃,原地找石碑交任务(石碑刷新时间不详),获得称号。
法术防御+33 抚痕者:到(261 677)触发任务,然后与无名英雄对话,获得称号。
4 风行者:到(265 669)触发任务,然后到(269 652天上)杀10只古战游魂,回去找无名英雄对话,获得称号。
命中+85 小糊涂:到(256 655)触发任务,然后与万化长老对话,获得称号。
6 千年一叹:原地触发任务,然后到(260 653)挖箱子,回去找狐三娘对话,获得称号。
法术攻击+27 黑猫:原地触发任务,然后到(250 672天上)杀10只绝地灵狐,然后回去找狐三娘对话,获得称号。
8 万化城之星:原地触发任务,然后到(257 677)挖封印·万化城,然后找万化长老对话,获得称号。
物理攻击+3--------------------------------------------------------------------------------------------------------------------------------------------------迷之薄·盘丝岭:1 惊声尖叫:祖龙幻境之石传送至妖族19副本狂狼巢穴,然后由门离开副本到外面触发任务,点挑战会获得一个迷之薄·盘丝岭。
然后飞到(395,680)自动获得称号。
2 雀画滩杀人事件:到(384,676)触发任务,然后到(382,676)的地面挖奇异的毛,获得称号。
命中+83 蛛丝马迹:到(373,673)触发任务,然后分别杀一只草原狼蛛和一只蛛狰猬王,获得称号。
4 千里走单骑:到(356,635)触发任务,然后杀一只穴山狼获得称号。
先放一个活动称号:2X青年没烦恼:参与官方不定期的举行微博活动,随机抽取10名幸运玩家。
考古学家:前往祖龙城北NPC人界考古学者处,接受藏宝图任务,完成有可能获得橙色极品称号:考古学家。
战灵系列称号:目前只知道——收集20种不同战灵,自动获得“战灵初学者”,物理攻击2,法术攻击2。
打遍天下无敌手:参加跨服赛进入前八强的队伍,获得此称号。
1.爱捣蛋的:物理轮回40分钟内击杀左丘卫自动获得。
物防+142.坚韧卓越:战歌之城,击杀最后一个BB血罗王·英绝(刷腰佩的方法),自动获得称号。
法防+14(未亲测)3.飞行家:在完美里任何一个地方飞到高度79自动获得。
物攻+34.大元帅的跟班:每周五和周日的20点15分到22点20分,来到青龙湾(628,654附近)的船面上(船头),要到大元帅面前哦,自动获得称号。
法术攻击+5《完美国际》“谜之簿”称号大揭秘237 938 会接到要杀死逆天·黑的任务288 958 会接到要杀死深邃的任务350 937 会接到要杀死逆天·白的任务追加条关于逆天·黑逆天·白和深邃的刷新时间吧!节省大家一些不必要的蹲守!不用怀疑!你看到的没错!这三个BS的刷新时间改过了!经过一周的3开蹲守才发现这个规律!先说逆天·黑只在周三维护前和维护后刷!具体维护前是几点无法确定!因为那个时候开挂守在那的!早上7点起来看的时候任务就好了!据说是根据维护后被杀时间然后再提前68分刷!这货相当好杀!再说逆天·白只在周三维护后和周日上午刷!周日具体刷新时间是周三维护后被杀的时间出!这货也相当好杀!最后说深邃!只在周三维护后和周一上午刷!周一的时候没有准确刷新时间!早7点一直蹲守到12.40才刷!这货属于野外大BS!但是不群攻!5.0职业带个MM就搞定了!趣味称号,大元帅的跟班:每周五和周日的20点20分到22点20分(国战期间),来到青龙湾(626,658附近)的船面上,自动获得称号。
完美国际称号全声明:之前⼀更新帖⼦就说有不良信息,今天终于有空⼀段⼀段的贴上来寻找到底有什么词不能写,结果是我真的对完美论坛⽆语了,凡是涉及不给发的我全部删掉了,如果有觉得少内容就是这个原因了,顺便告诉⼤家什么是不能写的,免得有⼀长段的⽂章最后就告诉你句有不良信息,就要⾃⼰花俩⼩时⼀个个找。
⽬前我只发现(+)(1)(2)以及(⼔)(⾸)括号内的词连起来都不可以,我实在是不知道这两个哪⾥算违禁了?我也只能说完美论坛是朵论坛界的奇葩。
甚⾄有的词⽤括号括起来也不给发。
本贴中称号全部亲测,未亲测的我会标出来。
发出来和⼤家共享下,有什么不知道的地⽅可以问我,有发现什么新称号的可以回帖或短消息我,感谢⼤家⽀持。
另:集中说⼀下反映⽐较多的问题,1.迷之簿不⼩⼼卖掉以及不⼩⼼删掉了称号任务,还是可以继续做的,到了坐标还是可以触发,没事。
2.点开挑战那⾥是⿊的,接不了,以及没有看到挑战任务,其实这两个问题差不多,这个就是坐标问题了,有些许称号的坐标要求⾮常精准,差⼀点点都接不到,这个时候可以尝试慢慢⾛动,离开那⾥下线⼩退再上来再过去坐标那⾥,多试试,⼀般来说都可以解决。
3.坐标不准确,坐标的范围是⼤的,每个⼈去肯定有误差,有的会在附近别的地⽅触发,这个是我⾃⼰测试出来的,触发不了的就要在附近试试。
不再更新时限任务(友情提⽰:接到任务之后不知道杀什么怪或杀多少的时候请点击追踪任务栏,再点击世界事件,就可以看了)先放⼀个活动称号:2X青年没烦恼:参与官⽅不定期的举⾏微博活动,随机抽取10名幸运玩家。
(未亲测)战灵系列称号:收集20种不同战灵,⾃动获得“战灵初学者”。
物理攻击+2,法术攻击+2收集40种不同战灵,⾃动获得“战灵爱好者”。
物理攻击+7,法术攻击+7收集60种不同战灵,⾃动获得“战灵研究者”。
物理攻击+3,法术攻击+3收集80种不同的战灵,⾃动获得“战灵收集师”。
物理防御+10,法术防御+10收集100种不同的战灵,⾃动获得“战灵收藏家”。
声明:之前一更新帖子就说有不良信恩,今天终于有空一段一段的贴上来寻找到辰有什 么词不能写,结果是我真的对完美论坛无语了,凡是涉及不给发的我全部删掉了,如果 有觉得少内容就是这个原因了,顺便告诉大家什么是不能写的,免得有一长段的文章最 后就告诉你句有不良信息,就要自己花俩小时一个个找。
口前我只发现(+ ) (1) (2) 以及(匕)(首)括号内的词连起来都不可以,我实在是不知道这两个哪里算迁禁了? 我也只能说完美论坛是朵论坛界的奇葩。
甚至有的词用括号括起来也不给发。
本贴中称号全部亲测,未亲测的我会标出来。
发出来和大家共享下,有什么不知道的地 方可以问我,有发现什么新称号的可以I 可帖或短消息我,另:集中说•下反映比较多的问题,1.迷之簿不小心卖掉以及不小心删掉了称号任务, 还是可以继续做的,到了坐标还是可以触发,没事。
2.点开挑战那里是黑的,接不J', 以及没有看到挑战任务,其实这两个问题差不多,这个就是坐标问题了,有些许称为的 坐标要求非常精准,差一点点都接不到,这个时候可以尝试慢慢走动,离开那里下线小 退再上来再过去坐标那里,多试试,一般来说都可以解决。
3.坐标不准确,坐标的范H ;l 是大的,每个人去肯定TF 误差,17的会在附近别的地方触发,这个是我自己测试出来的, 触发不了的就要在附近试试。
不再更新时限任务(友情提示:接到任务之后不知道杀什么怪或杀多少的时候请点志追踪任务栏,再点击 世界事件,就可以看了)先放一个活动称号:2X 青年没烦恼.:参与官方不定期的举行微博活动,随机抽取10名幸运玩家。
(未亲测) 战灵系列称号:收集20种不同战灵,自动获得“战灵初学者”。
物理攻击+2,法术攻击 +2收集40种不同战灵,自动获得“战灵爱好者二物理攻击+7,法术 攻J 「+7收集60种不同战灵,自动获得“战灵研究者”。
物理攻击+3,法术攻击+3收集80种不同的战灵,自动获得“战灵收集师”。
物理防御+10,法术防御+10收集100种不同的战灵,自动获得“战灵收藏家”。
先放一个活动称号:2X青年没烦恼:参与官方不定期的举行微博活动,随机抽取10名幸运玩家。
考古学家:前往祖龙城北NPC人界考古学者处,接受藏宝图任务,完成有可能获得橙色极品称号:考古学家。
战灵系列称号:目前只知道——收集20种不同战灵,自动获得“战灵初学者”,物理攻击2,法术攻击2。
打遍天下无敌手:参加跨服赛进入前八强的队伍,获得此称号。
1.爱捣蛋的:物理轮回40分钟内击杀左丘卫自动获得。
物防+142.坚韧卓越:战歌之城,击杀最后一个BB血罗王·英绝(刷腰佩的方法),自动获得称号。
法防+14(未亲测)3.飞行家:在完美里任何一个地方飞到高度79自动获得。
物攻+34.大元帅的跟班:每周五和周日的20点15分到22点20分,来到青龙湾(628,654附近)的船面上(船头),要到大元帅面前哦,自动获得称号。
法术攻击+5《完美国际》“谜之簿”称号大揭秘237 938 会接到要杀死逆天·黑的任务288 958 会接到要杀死深邃的任务350 937 会接到要杀死逆天·白的任务追加条关于逆天·黑逆天·白和深邃的刷新时间吧!节省大家一些不必要的蹲守!不用怀疑!你看到的没错!这三个BS的刷新时间改过了!经过一周的3开蹲守才发现这个规律!先说逆天·黑只在周三维护前和维护后刷!具体维护前是几点无法确定!因为那个时候开挂守在那的!早上7点起来看的时候任务就好了!据说是根据维护后被杀时间然后再提前68分刷!这货相当好杀!再说逆天·白只在周三维护后和周日上午刷!周日具体刷新时间是周三维护后被杀的时间出!这货也相当好杀!最后说深邃!只在周三维护后和周一上午刷!周一的时候没有准确刷新时间!早7点一直蹲守到12.40才刷!这货属于野外大BS!但是不群攻!5.0职业带个MM就搞定了!趣味称号,大元帅的跟班:每周五和周日的20点20分到22点20分(国战期间),来到青龙湾(626,658附近)的船面上,自动获得称号。
法术攻击+5,完美的子民:制霸天狱:30分钟内杀死天狱仙子*茗岚自动获得(做周任务的时候顺便就得到了)。
物攻+6魔域穿越者:60分钟内杀死罗浮狱王自动获得(做周任务的时候顺便就得到了)法攻+12弑煌者:40分钟内杀死龙隐窟第三层的BB啸天辰煌获(FB已关闭)青桑的:100级以上的玩家可以在活动公告板接到一个任务“转生之章”,按流程走到无定宙那步,进入初级无定宙(门口领千杯屠苏的那个)一进去桥旁边可以看到一个“森然水晶”,在水晶这里可以接到任务,放出子纯的魂魄,击杀(可以单杀,比较菜的BB)杀完去神秘人交任务,获得称号“青桑的”。
闪避+12无定宙全破:1 拔毛大师:进入初级无定宙(开门用千杯苏醉,相当于轮回钥匙的一个东西),最后一个BB叫鬼鹤,杀了获得此称号。
法术攻击+122 混合双打:来到高级无定宙,然后开到华光势力的FB,击杀那2个BB,一个我不死它不灭的BB(具体名字叫什么忘记了),然后获得此称号。
物理攻击+63 躲猫猫:进入高级无定宙,开到暗隐势力,击杀那个无视伤害的BB(具体叫什么名字又忘记了),获得此称号。
法术防御+144平衡大师:来到高级无定咒,开到辉夜势力,杀死虚空壁障·尺勾,获得此称号。
物理防御+145屠龙者:杀死高级无定宙最后一个BOSS与世同君·烛龙,获得此称号。
命中+40然后就可以再人物界面打开自己的称号,显示获得的绿色称号【无定宙全破】命中+60_________ ____________________________________________________________________《完美国际》“迷之簿·刺骨之地”称号大揭秘第一个称号任务:右边的小**图标一直在闪烁,于是我点了一下,出现了几行字。
点了一下“挑战”,变成了“挑战中”然后任务**里面出现了目标,去找韦小宝。
第二个称号任务:是在祖龙城最西北角的乱石堆那里,一圈人围着个封印。
走到封印下方就触发了(记得点击图标,里面要挑战哦)接到挑战任务后,和大巫师对话,然后什么都没看清就被传送到了冰天雪地第三个称号任务:被传送到那里就触发了,坐标是(107 1002)是个杀怪任务,两种小个头的怪物各杀20只,那个车杀10只。
杀完之后获得称号“急先锋”第四个称号任务:回到雪霏村触发了任务,说是要去一个地方(179 949)去看看,那里有什么东西在凋零生命。
那有个封印飞过去了就可以了“善于发现的”第五个称号任务:回到雪霏村会接到下一个任务。
杀媚骨花妖的任务。
杀完之后得到一个贼霸道的称号“辣手摧花之”。
杀50个。
杀完回到雪霏村的覆霜探险队长处交任务六个称号任务:回到雪霏村找那个什么真人的接个任务去覆霜在覆霜城门口可以接到一个任务,是去里面覆霜城里面看看。
进去之后在第一个看门怪那里触发称号任务,是杀九天玄凤的。
杀死凤凰后,得到称号“覆霜探路人”第七个称号任务:杀完凤凰之后,出门右拐来到仙幻天门口,又有一个任务让我去仙幻天里面看看……在梵天那里,触发任务采集他身后的那个什么咒术台子。
然后得到了称号“挖角的”,囧囧囧第八个称号任务:去找雪神祭坛,在仙幻天大东边。
走到那附近就会接到任务,然后和祭坛对话就行啦。
得到一个称号是“神的朋友”。
第九个称号任务:去找之前那个封印,采集一下就好啦。
得到最后一个称号“刺骨之地之星”集齐以上称号,又获得了一个二级称号,叫做“解印新手”这个有属性加成_____________________________________________________________________________《完美国际》“迷之簿·上古冰河”称号大揭秘此次触发任务条件苛刻,你需要前往世界的最北端上古冰河,在坐标(200,979)处下潜入水底,在水下可以触发称号任务,领取“迷之簿·上古冰河”。
第一步任务:冷水中鬼影重重获得称号:火眼金睛任务“冷水中鬼影重重”是要你消灭游走于水底的“冰河之影”,但并不是消灭所有“冰河之影”都可以获得任务道具的,身上有蓝色光环的才是真正目标,建议大家开启画面光效。
消灭50只“冰河之影”就可以获得“火眼金睛”的称号啦!第二步任务:寻敌时两眼黑黑获得称号:勇者“寻敌时两眼黑黑”任务需要在(237,938)位置触发,根据要求击杀世界BOSS“逆天·黑”,能够得到“勇者”的称号。
第三步任务:抵挡敌军万万千获得称号:碎冰大师因为世界BOSS“逆天·黑”24小时刷一只,建议大家先略过此项,直接前往(241,983)处触发第三步“抵挡敌军万万千”任务。
接受任务后,你需要杀死50只“碎冰蚁”,获得“碎冰大师”称号。
第四步任务:护工退敌得线索称号:伐木工的大恩人“护工退敌得线索”需要在(268,1009)处触发任务,击杀50只“致命蜘蛛王”,保护伐木工,获得”伐木工的恩人“称号。
作为谢礼,伐木工会告诉你封印的下落。
第五步任务:觅踪点火破结界称号:玩火的前往(229,977)即可触发“觅踪点火破结界”任务。
接下来进行第五步,解封“冰原火种·火”(231 978)、“冰原火种·土”(251,986)、“冰原火种·木”(209,936)、“冰原火种·金”(238,970)“冰原火种·水”(237,925)五大火盆,获得“玩火的”称号。
第六步任务:堕落守护难自清称号:好心人“堕落守护难自清”任务需要在(266,948)处触发,之后前往(288,952)挖取图腾。
图腾消失后会出现怪物“冰原之灵”,努力击杀它将获得“好心人”称号。
第七步任务:死亡视线追寻至称号:讨厌大眼睛的“死亡视线追寻至”任务是消灭世界BOSS“深邃”,建议组队前往,同样也可以跳过此任务,前往(284,949)的水底触发第八步。
第八步任务:旧敌再现重交手称号:高手“旧敌再现重交手”任务需要击杀“巡海者·龙音”,它游走于(284,949)坐标的海底,施用法术攻击,建议组队前往击杀,击杀成功后获得“高手”称号。
第九步任务:封印解除冰河开称号:上古冰河之星杀死“巡海者·龙音”之后解除封印,就可以完成“迷之簿·上古冰河”系列任务,获得最终的“上古冰河之星”称号。
_____________________________________________________________________________《完美国际》“谜之簿·雪崩峡谷”称号大揭秘“迷之簿·上古冰河”的秘密刚刚揭晓,“迷之簿·雪崩峡谷”又出现在世人面前,它给我们带来了拆骨达人、快刀手、碎冰大师等多个称号。
前往雪崩村触发任务,获得“迷之簿·雪崩峡谷”,随我们一起揭秘吧!第一步任务:蛮将身披雪衣内含冰骨获得称号:拆骨达人任务“蛮将身披雪衣内含冰骨”需要你消灭游荡于雪冰村东南方的“冰雪蛮将”,随机获得任务道具“冰骨”。
集齐25个“冰骨”就可以获得“拆骨达人”的称号!第二步任务:最稳定的构造被逐一砍去支柱获得称号:快刀手“最稳定的构造被逐一砍去支柱”任务需要在(316,947)位置触发,将“骨晶”放置“骨晶安放处”之后出现怪物“三足之鼎·蛮将”,将它击杀后能够得到“快刀手”的称号。
第三步任务:自然之灵古法祭,石器汇聚以唤之获得称号:遗迹挖掘者前往(362,979)处触发第三步“自然之灵古法祭,石器汇聚以唤之”任务。
接受任务后,你需要在(365,981)处挖取“寒冰匕首”,(327,978)处获得“寒冰针刺”,(325,970)处得到“寒冰钝锤”,(352,933)处挖取“寒冰箭弩”。
凑齐四种道具后,获得“遗迹挖掘者”称号。
第四步任务:寒冰入帐凝真气获得称号:巨兽屠夫“寒冰入帐凝真气”需要在(313,945)处触发任务,将“寒冰石器”放置“寒冰石器安放处”,会召唤出“三足之鼎·冰兽”,将其击杀后获得“巨兽屠夫”称号。
第五步任务:反击之军藏沟壑获得称号:扫街的前往(331,919)即可触发“反击之军藏沟壑”任务。
跳入沟壑中击杀“冰川勇士”随机得到任务道具“冰川铠甲”,集齐25个“冰川铠甲”后,获得“扫街的”称号。
第六步任务:铠甲落地鼓声起获得称号:三杀高手“铠甲落地鼓声起”任务需要你前往(316,945)处,将“冰川铠甲”安放至“铠甲安放点”,之后会出现怪物“三足之鼎·勇士”,努力击杀它将获得“三杀高手”称号。
第七步任务:白夜非白敌之故获得称号:棒打鸳鸯的“白夜非白敌之故”任务是消灭世界BOSS“逆天·白”,建议组队前往,同样也可以跳过此任务,不影响第八步的完成。