综述—永磁材料
- 格式:doc
- 大小:57.00 KB
- 文档页数:4
永磁电机磁材料
永磁电机里面需要用到磁性材料,那么永磁电机里的磁性材料一般有哪几种?
一、钕铁硼磁性材料
永磁电机中钕铁硼磁性材料是目前应用最为广泛的永磁体,钕铁硼具有高磁能积、高矫顽力等特点,也被称为强力磁铁。
以钕铁硼为部件的电机尺寸小、重量轻,而且性价比高。
二、钐钴磁铁
钐钴磁铁的磁性能非常稳定,而且耐温性强与钕铁硼,实际比钕铁硼更适合应用于电机,但是钐钴磁铁最大的缺点是价格昂贵,一般多用于航空航天、军事等高科技领域的电机中。
三、铁氧体永磁体
铁氧体具有不易氧化、居里温度高、成本低等优点,一般适合应用于中低端电机,但是其体积较大,磁性能不如钕铁硼、钐钴。
四、铝镍钴
剩磁高(最高可达1.35T)、温度系数低,是最高研发出来的永磁材料,但是其矫顽力低,60年底后逐渐被钕铁硼、铁氧体等磁性材料取代。
永磁材料的应用及相关磁产品1.永磁材料简介永磁材料又称硬磁材料,永磁材料一旦在磁场被充磁后,如撤去外磁场,材料可以保留很强的磁性,而且不易被退磁。
高碳铁,铝镍结合金,铁铬钴合金,铷铁硼合金,钡锶氧体,锶铁氧体等都是永磁材料。
它们可以用来制成永磁体,在一定的空间提供恒定的工作磁场。
铁氧体的用量大、应用广泛、价格低,但磁性能一般,用于一般要求的永磁体。
硬磁铁氧体的晶体结构大致是六角晶系磁铅石型,其典型代表是钡铁氧体BaFe12O19。
这种材料性能较好,成本较低,不仅可用作电讯器件如录音器、电话机及各种仪表的磁铁,而且已在医学、生物和印刷显示等方面也得到了应用。
硬磁材料利用磁场本身或者通过磁场和载流导体,带电粒子以及涡流等相互作用,可以使一种能量方便地转换成另外一种能量,从而被用来制作各种精密仪表,永磁电机,核磁共振成像仪,粒子加速器,磁疗装置,微波器件,扬声器的磁钢和电子电路中的记忆元件等。
2.永磁材料的特性常用的永磁材料主要具有4种磁特性:(1)高的最大磁能积。
最大磁能积[符号为(BH)m]是永磁材料单位体积存储和可利用的最大磁能量密度的量度;(2)高的矫顽(磁)力。
矫顽力[符号为(H)c]是永磁材料抵抗磁的和非磁的干扰而保持其永磁性的量度;(3)高的剩余磁通密度(符号为Br)和高的剩余磁化强度(符号为Mr)。
它们是具有空气隙的永磁材料的气隙中磁场强度的量度;(4)高的稳定性,即对外加干扰磁场和温度、震动等环境因素变化的高稳定性。
3.永磁材料的分类当前常用的重要永磁材料主要有:(1)稀土永磁材料:这是当前最大磁能积最高的一大类永磁材料,为稀土族元素和铁族元素为主要成分的金属互化物(又称金属间化合物)。
我国研制和生产的钕铁硼稀土合金永磁材料;(2)金属永磁材料:这是一大类发展和应用都较早的以铁和铁族元素(如镍、钴等)为重要组元的合金型永磁材料,主要有铝镍钴(AlNiCo)系和铁铬钴(FeCrCo)系两大类永磁合金。
第一章.文献综述1.1前言21世纪是电子化的时代。
永磁材料作为电子工业的一种基础功能材料,已经渗透到人类生产、生活的各个领域, 在汽车、摩托车、电视机、音响、计算机、通信终端机、医疗仪器等方面获得了广泛的应用。
永磁材料可以实现能量的转换、传输以及信息传输、存储等功能,已成为现代科学技术,如计算机技术、信息技术、航空航天技术、通讯技术、交通运输(汽车)技术、办公自动化技术、家电技术与人体健康和保健技术等的重要物质基础[1]。
永磁材料以其典型的节能、节材及出口创汇产品和在现代高新技术产业中不可低估的作用,而被专家人士认为是衡量一个国家经济发展程度的指标,粗略体现一个国家的国民生活水平。
1.2 永磁材料特性及发展概况1.2.1 永磁材料特性永磁材料和软磁材料的主要区别是永磁材料的各向异性场(H A)高,矫顽力(H C)高,磁滞回线面积大,磁化到技术饱和需要的磁化场大。
现代永磁材料的矫顽力一般均大于4000kA/m,而软磁材料的矫顽力一般小于80A/m,最低仅0.08A/m 左右。
永磁材料的主要技术性能指标是剩磁Br、矫顽力Hc(内禀矫顽力Hcj和磁感矫顽力Hcb )、磁能积(BH)max及温度系数等参量。
图1-1为典型的永磁材料磁滞回线[1]1、矫顽力分为磁感矫顽力(Hcb或bHc)和内桌矫顽力,磁感矫顽力是退磁曲线上B=0对应的磁场,相应于磁滞回线与横坐标的交点(见图1一1)。
Hcb是表征永磁材料对外界磁场的抗干扰能力。
内禀矫顽力(Hcj、jHc或mHc)是使内禀磁感应强度 o M(或4πM)为零的反向磁场强度,Hc j≥Hcb。
Hcj的极限值是磁晶各向异性场H A,它取决于材料的磁晶各向异性常数。
2、剩磁感应强度Br,它是指磁化至技术饱和并去掉外场后所保留的剩余磁化强度Mr,相当于磁滞回线与纵坐标的交点(见图1一I)。
剩磁是表征永磁材料充磁后所提供的磁场大小的参量。
因此,Br越大越好。
Br的极限值是Js, Js取决于组成该材料的磁性原子数和原子磁矩的大小。
永磁材料的研究进展与应用永磁材料是一种磁性材料,具有持久的磁性,常被用作制造电机、发电机和传感器等设备的关键组件。
近年来,随着科技的不断发展,永磁材料的研究进展和应用不断取得突破。
一、永磁材料的种类和特性永磁材料主要分为硬磁和软磁两类。
硬磁材料具有较高的剩磁和矫顽力,适用于制造永磁体和传感器等高磁场应用设备。
而软磁材料具有较低的矫顽力和剩磁,主要用于电感器、变压器等低磁场应用设备。
永磁材料的研究重点主要集中在提高磁性能和热稳定性。
常见的永磁材料有钕铁硼(NdFeB)、钡铁氧体(BaFe12O19)和钻石类石墨材料(DyFe2)等。
其中,钕铁硼是目前应用最广泛的永磁材料,具有高矫顽力和较高的矫顽力。
而钡铁氧体和钻石类石墨材料则具有更高的热稳定性。
二、永磁材料的研究进展在永磁材料的研究中,关键问题是提高材料的磁饱和强度和矫顽力。
近年来,许多新型永磁材料的研究和应用取得了重要突破,为实现高性能永磁材料的商业化应用奠定了基础。
一种被广泛关注的新型永磁材料是磁各向异性石墨。
它具有高矫顽力、高抗腐蚀性和高温稳定性等优点,适用于高温环境下的电机和发电机等设备。
研究人员通过改变化学成分和烧结工艺等方法,不断提高其磁性能和热稳定性。
另一种新型永磁材料是磁各向异性复合永磁材料。
这种材料是由永磁粉体和非永磁相复合而成,具有良好的磁性能和热稳定性。
研究人员通过控制复合工艺和优化组分比例等方法,成功制备了具有较高磁饱和强度和矫顽力的复合永磁材料。
除了磁性能的改善,永磁材料的应用也在不断扩大。
一项重要的应用是在电动汽车和风力发电等领域中的应用。
永磁材料可以用于制造电机和发电机等核心部件,提高能源利用效率和系统性能。
三、永磁材料的未来发展趋势永磁材料的研究和应用正朝着更高性能和更广泛的领域发展。
未来的发展趋势包括以下几个方面:首先,研究人员将继续改良传统永磁材料,提高其磁性能和热稳定性。
通过改变材料的化学成分和微结构等手段,提高磁饱和强度和矫顽力,降低材料的温度系数。
浅谈永磁同步电机永磁材料特性
在平常空压机销售过程中给客户介绍永磁空压机的时候可能你经常会说的一句口头禅就是,“我们这款空压机采用的是高效永磁同步电机一体化驱动设计”,对于大多数的老板可能会问什么是永磁电机,跟普通电机有什么不同。
对于解释这类技术理论问题成为衡量一个销售人员的专业水平。
作为一名空压机销售人员,我们有必要了解永磁同步电机的一些基础知识,这次主要给大家简单简介永磁同步电机的几种常见的永磁材料及性能特性。
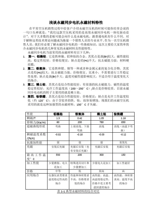
永磁同步电机当前常用的永磁材料有以下几种:
1.第一. 铝镍钴。
它是铁和镍、铝和钴的合金。
其优点是溴(Br)较大,磁性能较
高,稳定性较好,价格较便宜,缺点是烃(Hc)不大,抗去磁能力弱,材料硬而脆。
2.第二. 铁氧体。
它是铁和锶、钡等一种或多种金属元素的复合化合物。
其优
点是烃(Hc)较大,抗去磁能力强、价格便宜、比重小,不需要进行工作稳定性处理,缺点是溴(Br)不大,温度对磁性能影响较大,不适合用于温度变化大的场合。
3.第三. 稀土钴。
其优点是综合性能较好,有很强的抗去磁能力,磁性的温度
稳定性较好,允许工作温度高(200~250°C);缺点是价格较贵。
目前永磁同步电动机的转子主要用的就是稀土钴。
4.第四. 钕铁硼。
其优点是综合性能较好,价格便宜;缺点是允许工作温度较
低(约120°C),由于含较多的铁、钕,故容易锈蚀。
现我们的永磁空压机采用的就是这种加强型的永磁材料,150°C才失磁。
表1-1典型永磁材料的综合对比。
永磁材料行业概况一、行业概述永磁材料,也称为硬磁材料,是一种经过磁化后能持久保持磁性的材料。
由于其具有高磁性能、低能耗、高稳定性等特点,永磁材料被广泛应用于电子、通信、汽车、家电、工业自动化等领域。
随着科技的不断进步和新能源等新兴产业的快速发展,永磁材料行业也迎来了新的发展机遇和挑战。
二、产业链分析永磁材料产业链主要包括原材料供应商、永磁材料生产商、磁器件制造企业以及终端应用领域。
其中,永磁材料的生产环节是整个产业链的核心,需要经过矿石开采、冶炼、合金制备、加工等环节。
而下游的磁器件制造企业则根据不同的应用领域,将永磁材料制成各种形状和规格的磁铁,如电机、发电机、传感器等。
三、市场现状当前,永磁材料市场规模不断扩大,市场需求持续增长。
全球永磁材料市场中,稀土永磁材料占据主导地位。
而在我国,稀土资源丰富,稀土永磁材料产业发展迅速,市场份额逐年攀升。
同时,随着新能源汽车、风电等新兴产业的快速发展,对高性能永磁材料的需求也将进一步增加。
四、技术发展永磁材料行业的技术发展主要体现在以下几个方面:1)新型稀土永磁材料的研发和应用;2)生产工艺的改进和优化;3)高性能永磁材料制备技术的突破;4)永磁材料在新能源等新兴领域的应用拓展。
五、竞争格局目前,全球永磁材料市场竞争格局较为集中,中国、日本和欧洲是主要的生产和消费地区。
在国内市场上,以宁波韵升、中科三环等为代表的本土企业具有较强的竞争力,市场份额逐年提升。
同时,随着技术进步和产品升级,中小企业的生存空间受到挤压,行业整合和集中化趋势愈发明显。
六、发展趋势未来,永磁材料行业的发展趋势主要体现在以下几个方面:1)高性能化和环保化:随着下游应用领域对永磁材料性能要求的不断提高,高性能化和环保化将成为行业发展的重要方向;2)定制化服务:根据不同应用领域的需求,提供定制化的永磁材料解决方案;3)智能化制造:通过引入先进的生产设备和工艺技术,实现智能化制造,提高生产效率和产品质量;4)跨界融合:与其他产业领域进行跨界融合,拓展新的应用领域和市场空间。
永磁体的材料
永磁体是一种能够持久保持其磁性的材料,它在现代工业和科技领域中具有广泛的应用。
永磁体的材料种类繁多,主要包括铁氧体、钕铁硼、钴磁体等。
不同的永磁材料具有不同的磁性能和应用特点,下面将对常见的永磁材料进行介绍。
首先,铁氧体是一种应用最为广泛的永磁材料之一。
它具有良好的磁性能和化学稳定性,常用于制造各种形状和尺寸的永磁器件。
铁氧体永磁体通常具有较高的矫顽力和矫顽力的温度系数,适用于制造电机、传感器和各种磁性元件。
其次,钕铁硼是一种较新型的永磁材料,具有极高的磁能积和矫顽力,被广泛应用于高性能电机、声学器件和磁性传感器等领域。
钕铁硼永磁体的磁能积是所有永磁材料中最高的,因此具有极大的市场潜力和发展前景。
另外,钴磁体是一类具有优良耐高温性能的永磁材料,常用于制造高温工作的电机、发电机和传感器。
钴磁体永磁体具有良好的磁温系数和磁饱和磁感应强度,能够在较高温度下保持稳定的磁性能,因此在一些特殊的工作环境中具有独特的应用优势。
除了上述几种永磁材料外,还有一些其他的永磁材料,如铝镍钴磁体、钛酸锶磁体等,它们各自具有特定的磁性能和应用特点,为不同领域的应用提供了多样化的选择。
总的来说,永磁体的材料种类繁多,每种永磁材料都具有其独特的磁性能和应用特点,能够满足不同领域的需求。
随着科学技术的不断发展,相信永磁材料在未来会有更广阔的应用前景。
永磁材料应用
永磁材料是一种具有永久磁性的材料,它们可以在外部磁场的作用下保持自身
的磁性,并且可以产生磁场。
由于其独特的性质,永磁材料在各个领域都有着广泛的应用,包括电力、电子、通信、医疗等多个行业。
在电力领域,永磁材料被广泛应用于发电机和电动机中。
相比传统的电机,采
用永磁材料的电机具有体积小、效率高、功率密度大等优点,因此在电动汽车、风力发电等领域有着重要的应用。
同时,永磁材料在发电机中的应用也能够提高发电效率,降低能源消耗。
在电子领域,永磁材料被广泛应用于传感器、磁存储器等设备中。
利用永磁材
料的磁性特性,可以制造出灵敏度高、稳定性好的传感器,用于测量磁场、位置、速度等参数。
同时,永磁材料也被应用于磁存储器中,用于制造硬盘驱动器和磁带等存储设备。
在通信领域,永磁材料被应用于电磁波吸收材料、微波器件等产品中。
利用永
磁材料对电磁波的吸收和反射特性,可以制造出各种吸波材料,用于隐身技术、电磁干扰控制等领域。
同时,永磁材料也被应用于微波器件中,用于制造微波滤波器、微波隔离器等产品。
在医疗领域,永磁材料被应用于磁共振成像(MRI)设备中。
利用永磁材料的
磁性特性,可以制造出稳定的磁场,用于医学影像学中的磁共振成像技术。
相比传统的超导磁体,采用永磁材料可以降低设备成本、减少设备体积,提高设备的易用性和可靠性。
总的来说,永磁材料在各个领域都有着重要的应用,其独特的磁性特性为各种
设备和产品的设计和制造提供了新的可能性。
随着科学技术的不断进步,相信永磁材料的应用领域会越来越广泛,为人类社会的发展带来更多的惊喜和便利。
永磁材料的历史第一篇:永磁材料的历史主要有钡铁氧体和锶铁氧体,其电阻率高、矫顽力大,能有效地应用在大气隙磁路中,特别适于作小型发电机和电动机的永磁体。
永磁铁氧体不含贵金属镍、钴等,原材料来源丰富,工艺简单,成本低,可代替铝镍钴永磁体制造磁分离器、磁推轴承、扬声器、微波器件等。
但其最大磁能积较低,温度稳定性差,质地较脆、易碎,不耐冲击振动,不宜作测量仪表及有精密要求的磁性器件。
稀土永磁材料主要是稀土钴永磁材料和钕铁硼永磁材料。
前者是稀土元素铈、镨、镧、钕等和钴形成的金属间化合物,其磁能积可达碳钢的150倍、铝镍钴永磁材料的3~5倍,永磁铁氧体的8~10倍,温度系数低,磁性稳定,矫顽力高达800千安/米。
主要用于低速转矩电动机、启动电动机、传感器、磁推轴承等的磁系统。
钕铁硼永磁材料是第三代稀土永磁材料,其剩磁、矫顽力和最大磁能积比前者高,不易碎,有较好的机械性能,合金密度低,有利于磁性元件的轻型化、薄型化、小型和超小型化。
但其磁性温度系数较高,限制了它的应用。
复合永磁材料由永磁性物质粉末和作为粘结剂的塑性物质复合而成。
由于其含有一定比例的粘结剂,故其磁性能比相应的没有粘结剂的磁性材料显著降低。
除金属复合永磁材料外,其他复合永磁材料由于受粘结剂耐热性所限,使用温度较低,一般不超过150℃。
但复合永磁材料尺寸精度高,机械性能好,磁体各部分性能均匀性好,易于进行磁体径向取向和多极充磁。
主要用于制造仪器仪表、通信设备、旋转机械、磁疗器械及体育用品等。
永磁材料分类第一大类是:合金永磁材料,包括稀土永磁材料(钕铁硼Nd2Fe14B)、钐钴(SmCo)、铝镍钴(AlNiCo)第二大类是:铁氧体永磁材料(Ferrite)按生产工艺不同分为:烧结铁氧体、粘结铁氧体、注塑铁氧体,这三种工艺依据磁晶的取向不同又各分为等方性和异方性磁体。
这些就是目前市面上的主要永磁材料,还有一些因生产工艺原或成本原因,不能大范围应用而淘汰,如Cu-Ni-Fe(铜镍铁)、Fe-Co-Mo(铁钴钼)、Fe-Co-V(铁钴钒)、MnBi(锰铋)(3)、注塑钕铁硼(Zhusu NdFeB)——有极高之精确度、容易制成各向异性形状复杂的薄壁环或薄磁体。
永久磁体材料的研究进展永久磁体材料作为一类重要的磁性材料,广泛应用于机械、电子、航空航天等领域,其磁性性能是直接影响其使用效果的关键因素。
自20世纪初以来,人们一直在不断研究永久磁体材料,以提高其磁性能,从而满足不同领域的需求,随着磁学和材料科学技术的不断发展,永久磁体材料的研究也在不断深入和拓展。
本文将从永久磁体材料的概念、分类、磁性性能、制备方法以及研究进展等几个方面进行分析和阐述。
一、永久磁体材料的概念永久磁体材料是指具有永久磁性的材料,常用的永久磁体材料有钕铁硼磁铁、铁氧体磁铁、钴基磁铁等,它们具有高磁性、高矫顽力、高磁导率等优良特性,在机械制造、电子、航空航天、汽车等领域有着广泛的应用。
同时,永久磁体材料的磁性能也是不可逆的,不会因外界的改变而丧失,因此被称为永久磁体材料。
二、永久磁体材料的分类目前,永久磁体材料广泛应用于各个领域,有着不同的分类方法,按照材料组成和制备过程可分为:金属永磁材料、合成永磁材料和纳米晶永磁材料。
金属永磁材料是利用一些具有磁性的金属或合金制成,如钕铁硼和钬铁等;合成永磁材料是将氧化物或磷酸盐等粉末化合物在高温下制备而成,如铁氧体和钴磁铁等;纳米晶永磁材料是将合成材料磨成纳米级粉末,然后再采用其他方法制备而成,它们具有更高的磁性能和更好的加工性能。
三、永久磁体材料的磁性性能永久磁体材料的磁性能是直接影响其应用效果的关键因素,主要包括矫顽力、剩磁和最大磁能积等。
矫顽力是指在外加磁场下,材料反复磁化和去磁化时所需的磁场强度,是材料磁化的难易程度的标志,通常以开路磁路上的最大磁场强度表示。
剩磁是指在去除外加磁场后材料保持的磁感应强度,具有较大的经济意义。
最大磁能积是指单位体积的材料,在磁化时所具备的最大磁能密度,是永久磁体材料的重要指标。
四、永久磁体材料的制备方法永久磁体材料的制备方法主要包括焙烧法、成粉磁法、L-H法、热压成型法、挤压磁化法等。
焙烧法是利用高温来烧结磁性粉末,使其密度增加,颗粒细化,从而提高永久磁体材料的磁性能。
永磁材料的用途
一、引言
永磁材料是一类具有磁性的材料,具有较高的磁化强度和较强的稳定性,被广泛应用于各个领域中。
二、永磁材料的分类
1.金属永磁材料:包括钕铁硼、钴铁、铝镍钴等;
2.合成永磁材料:包括铁氧体、钡铁氧体等。
三、永磁材料的用途
1.电机领域
(1)直流电机:使用永磁材料可以提高电机效率;
(2)交流电机:使用永磁同步电机可以提高转速和功率密度。
2.传感器领域
(1)霍尔传感器:使用永磁材料可以提高灵敏度和稳定性;
(2)温度传感器:使用铜镍锰合金和铝镍钴合金制成的永磁体,可用于制作温度传感器。
3.音频领域
(1)扬声器:使用永磁铜锌合金可以提高灵敏度和音质;
(2)耳机:使用钕铁硼或钴铝合金可以提高音质和音量。
4.医疗领域
(1)磁共振成像(MRI):使用永磁材料可以产生强大的磁场,用于成像;
(2)治疗器:使用永磁材料可以制造小型的治疗器,如针灸治疗器等。
5.其他领域
(1)电子锁:使用永磁铁氧体可以制作电子锁;
(2)玩具:很多玩具中都使用了永磁材料,如陀螺、拼图等。
四、永磁材料的优点
1.高稳定性:永久性的磁性能够保持很长时间;
2.高效率:在电机和发电机中使用时,能够提高效率;
3.小尺寸:由于其高稳定性和高效率,可以制造出小型化的设备。
五、永磁材料的缺点
1.价格昂贵:由于其稀有元素含量较高,价格较贵;
2.易碎性:某些永磁材料易碎,在加工过程中需要特别注意。
六、结论
随着技术的不断进步和应用领域的不断扩大,相信永磁材料的应用前景会越来越广阔。
稀土永磁材料综述摘要:磁性材料与我们的生活息息相关,磁性材料经历了从非稀土到稀土发展过程,本文综述了非稀土永磁材料的发展历程和第一代、第二代、第三代稀土永磁材料的发展史、分类、制造工艺及应用,并对稀土永磁材料发展现状做出展望与总结。
关键词:稀土;磁性材料;工艺;应用Review of rare earth permanent magnet materialsAbstract: Magnetic materials is closely linked with our life,magnetic materials has experienced from non rare earth to rare earth permanent magnetic materials. This paper summarized the development of non rare earth permanent magnetic materials and development history, classification , manufacturing process and application of the first generation, second generation,the third generation rare earth permanent magnetic material.In the end the development and prospect status of rare earth permanent magnetic materials was given.Keywords: rare earth; magnetic material; technology;application0绪论磁性材料是一种古老而年轻的、用途广泛的基础功能材料,在长期的发展过程中,其应用已经渗透到了国民经济和国防的各个方面,磁性材料本身也得到了很大的发展。
永磁材料分类以永磁材料分类为标题,我们来探讨一下永磁材料的不同类型。
一、永磁材料的概念永磁材料是指在外加磁场的作用下,能够保持一定磁性的材料。
它们具有较高的矫顽力和剩余磁感应强度,适用于制造各种磁体、电机和传感器等设备。
二、永磁材料的分类1. 金属永磁材料金属永磁材料是指由金属元素组成的永磁材料。
目前常见的金属永磁材料有铁氧体、钕铁硼和钴磁体等。
铁氧体具有良好的抗腐蚀性和较高的矫顽力,广泛应用于各种磁体和电机中。
钕铁硼是目前最强的永磁材料,具有高矫顽力和高磁能积,广泛应用于高性能电机和传感器中。
钴磁体是一种稀土金属永磁材料,具有高温稳定性和较高的矫顽力,适用于高温环境下的应用。
2. 合成永磁材料合成永磁材料是指由合成元素组成的永磁材料。
合成永磁材料常见的有钕铁硼-铁氧体复合材料和铁素体-钕铁硼复合材料。
钕铁硼-铁氧体复合材料具有高矫顽力和高磁能积,适用于高性能电机和传感器。
铁素体-钕铁硼复合材料具有良好的抗腐蚀性和较高的矫顽力,广泛应用于各种磁体和电机中。
3. 稀土永磁材料稀土永磁材料是指由稀土元素组成的永磁材料。
稀土永磁材料具有高矫顽力和高磁能积,是目前最强的永磁材料。
常见的稀土永磁材料有钕铁硼、钴磁体和铽铁硼等。
钕铁硼是最常用的稀土永磁材料,具有高矫顽力和高磁能积,广泛应用于高性能电机和传感器中。
钴磁体具有高温稳定性和较高的矫顽力,适用于高温环境下的应用。
铽铁硼是一种高温稳定的永磁材料,适用于高温环境下的应用。
4. 磁体材料磁体材料是指用于制造各种磁体的材料。
常见的磁体材料有铁氧体、钕铁硼和钴磁体等。
铁氧体具有良好的抗腐蚀性和较高的矫顽力,广泛应用于各种磁体和电机中。
钕铁硼是目前最强的永磁材料,具有高矫顽力和高磁能积,广泛应用于高性能磁体和电机。
钴磁体是一种稀土金属永磁材料,具有高温稳定性和较高的矫顽力,适用于高温环境下的应用。
总结:永磁材料主要分为金属永磁材料、合成永磁材料、稀土永磁材料和磁体材料四大类。
永磁材料permanent magnetic material具有宽磁滞回线、高矫顽力、高剩磁,一经磁化即能保持恒定磁性的材料。
又称硬磁材料。
实用中,永磁材料工作于深度磁饱和及充磁后磁滞回线的第二象限退磁部分。
常用的永磁材料分为铝镍钴系永磁合金、铁铬钴系永磁合金、永磁铁氧体、稀土永磁材料和复合永磁材料。
铝镍钴系永磁合金以铁、镍、铝元素为主要成分,还含有铜、钴、钛等元素。
具有高剩磁和低温度系数,磁性稳定。
分铸造合金和粉末烧结合金两种。
20世纪30~60年代应用较多,现多用于仪表工业中制造磁电系仪表、流量计、微特电机、继电器等。
铁铬钴系永磁合金以铁、铬、钴元素为主要成分,还含有钼和少量的钛、硅元素。
其加工性能好,可进行冷热塑性变形,磁性类似于铝镍钴系永磁合金,并可通过塑性变形和热处理提高磁性能。
用于制造各种截面小、形状复杂的小型磁体元件。
永磁铁氧体主要有钡铁氧体和锶铁氧体,其电阻率高、矫顽力大,能有效地应用在大气隙磁路中,特别适于作小型发电机和电动机的永磁体。
永磁铁氧体不含贵金属镍、钴等,原材料来源丰富,工艺简单,成本低,可代替铝镍钴永磁体制造磁分离器、磁推轴承、扬声器、微波器件等。
但其最大磁能积较低,温度稳定性差,质地较脆、易碎,不耐冲击振动,不宜作测量仪表及有精密要求的磁性器件。
稀土永磁材料主要是稀土钴永磁材料和钕铁硼永磁材料。
前者是稀土元素铈、镨、镧、钕等和钴形成的金属间化合物,其磁能积可达碳钢的150倍、铝镍钴永磁材料的3~5倍,永磁铁氧体的8~10倍,温度系数低,磁性稳定,矫顽力高达800千安/米。
主要用于低速转矩电动机、启动电动机、传感器、磁推轴承等的磁系统。
钕铁硼永磁材料是第三代稀土永磁材料,其剩磁、矫顽力和最大磁能积比前者高,不易碎,有较好的机械性能,合金密度低,有利于磁性元件的轻型化、薄型化、小型和超小型化。
但其磁性温度系数较高,限制了它的应用。
复合永磁材料由永磁性物质粉末和作为粘结剂的塑性物质复合而成。
永磁材料作用
永磁材料是一种具有磁性的材料,具有很强的磁场强度和稳定性,可以用于制作电机、发电机、磁盘和磁条等电子器件。
在工业和科技
领域中,永磁材料起到了重要的作用。
永磁材料可以将电能转化为机械能或热能,例如将电能转化为旋
转动能的电动机中,永磁材料可以提供稳定的磁场,使电动机运转更
加平稳和高效。
同时,在现代磁存储技术中,永磁材料也可以用于制
作磁盘和磁条,使得数据存储更加可靠和容量更大。
另外,永磁材料还可以用于医疗领域、磁悬浮领域和防盗领域等。
例如,在医疗领域中,永磁材料可以用于制作磁共振成像(MRI)设备,帮助医生更准确地诊断和治疗疾病。
在磁悬浮领域中,永磁材料可以
用于制作磁悬浮列车和电梯等设备,提高交通运输的效率和安全性。
在防盗领域中,永磁材料可以用于制作防盗标签,提高商场等场所的
安全性。
总之,永磁材料具有广泛的用途和重要的作用,在现代科技和工
业中发挥着不可替代的作用。
永磁材料和永磁电机是两个相互关联的概念。
永磁材料是一种具有长寿命、高磁能积和高矫顽力的磁性材料,能够长期保持其磁性。
常见的永磁材料包括铁氧体、钕铁硼、铝镍钴等。
这些材料具有优异的磁性能,因此在许多领域都有广泛的应用,包括电机、发电机、变压器等。
永磁电机则是利用永磁材料制成的电机。
在永磁电机中,永磁体被用来产生磁场,从而驱动电机的旋转。
与传统的电励磁电机相比,永磁电机具有更高的效率和更好的性能。
永磁电机的优点主要包括:高效节能:永磁电机的磁场是由永磁体产生的,因此不需要励磁线圈和励磁电流,从而减少了能源的消耗。
结构简单:永磁电机的结构相对简单,没有复杂的励磁系统,因此维护起来更加方便。
性能稳定:由于永磁电机的磁场是由永磁体产生的,因此其性能相对稳定,不会受到温度、振动等因素的影响。
应用广泛:永磁电机可以应用于许多领域,如航空航天、国防、工农业生产和日常生活等。
总之,永磁材料和永磁电机是相互关联的两个概念,它们在许多领域都有广泛的应用。
Nd-Fe-B系稀土永磁材料的研究进展邓少杰合肥工业大学工业与装备技术研究院摘要钕铁硼磁体被称为第3代稀土永磁材料,是目前综合磁性能比较高的永磁材料。
探讨了钕铁硼永磁材料的发展前景以及行业存在的问题,对钕铁硼永磁材料生产和应用现状进行了分析。
概述了钕铁硼永磁材料的研究进展和应用领域,介绍了钕铁硼磁体的性能及先进制备工艺。
纵观全文,钕铁硼永磁材料已进入一个崭新的发展阶段,应用前景广阔。
关键词稀土永磁材料钕铁硼磁性能制备工艺1绪论1.1永磁材料的定义永磁材料又称为硬磁材料,它是一种经过外加强磁场的磁化,再去掉外加磁场之后能长时期保留其较高的剩余磁性能,经受振动、温度等环境因素和不太强的外加磁场的干扰的强磁材料。
又因为其具有高的矫顽力,能经受外加不太强的磁场的干扰,故又称硬磁材料。
1.2钕铁硼系稀土永磁材料的现状及研究意义在钕铁硼刚开始生产应用之初,世界钕铁硼生产能力主要集中在日、美、中、欧等少数国家手中。
其中,日、美在永磁的开发、生产和推广应用方面的技术一直处于世界前茅,同时也是最大的永磁消费市场,并形成了几家能力大、质量好、竞争力强的超大规模企业。
目前,日本住友特殊金属公司、日本信越化学实业公司、TDK 等在钕铁硼的销量上分居世界第一、二、三位,而中国的北京中科三环高技术股份有限公司与日本的TDK 并列排在第三位。
中国在20世纪80年代初开始从事稀土永磁材料的研究。
目前,中国钕铁硼产业已经占全球近80%市场份额,是全球烧结钕铁硼磁体的产业中心。
2010年,中国铁硼磁体产量已经超过世界总产量的80%。
随着中国对稀土出口限制管理日趋严格,未来中国高性能钕铁硼永磁材料产量将继续扩大,占全球总产量比例有望继续提升。
目前,中国钕铁硼永磁材料生产企业已达120多家,国内有5家企业的生产规模已近千吨。
而上百吨生产规模的企业有20余家,但所产磁体大部分都是中低档产品,绝大多数应用在性能要求不高的领域。
所以,中国烧结钕铁硼产量虽处于世界前列,但所得利润却很有限。
从世界范围来看,高性能钕铁硼永磁体发展前景看好,市场竞争力也较强。
永磁材料是一种重要的基础功能材料,它的基本功能是提供稳定持久的磁通量,不需要消耗电能,是节约能源的重要手段之一。
同时永磁材料使器械和设备结构简单,制造成本和维修保养成本降低[1]。
因此,永磁材料的应用面越来越广,应用量越来越大。
当今,永磁材料按磁性能的高低,大致可分为2类。
一是一般永磁材料,如铝镍钴、铁氧体,磁性能较低,但价格低;二是稀土永磁材料,如钐系磁体(如SmCo5)及钕系磁体(Nd-Fe-B),磁性能较高,但价格贵[2]。
随着电子器件的小型化、微型化的发展要求,高性能稀土永磁材料应用越来越广泛。
钕铁硼的最大磁能积最高,由于不含贵重金属Sm和Co,价格较低,近年来发展迅速。
也因为Nd-Fe-B系永磁材料的性能比传统的永磁材料的要高,称为创世界纪录的磁性材料。
并且用金属铁代替稀土永磁一、二代所用的金属钴,以成本低、资源丰富的金属钕代替资源较少的稀土金属钐。
再者永磁材料有矫顽力高、剩余磁感应强度高、最大磁能积高和稳定性高这四大优势。
而随着当今世界的飞速发展的要求,永磁材料的研究就显得极为必然。
也因钕铁硼是重要的金属功能材料,作为第三代稀土型永磁材料,由于其良好的磁性能被科技人员称为“磁王”,利用其能量的转换功能和磁的各种物理效应可制成多种样式的功能器件。
钕铁硼磁性材料已被广泛应用于航空、航海、电子等众多领域,成为高科技、新兴产业与社会进步的重要物质基础之一。
钕铁硼永磁材料的应用可以大大减小整机的体积和质量,如在磁盘上的应用,可以使磁盘驱动器微型化,而且性能更好。
在音响器件中,钕铁广泛应用于微型扬声器、耳机及高档汽车的扬声器,大大提高了音响的保真度和信噪比。
此外还可以应用于直流电机及核磁共振成像,特别是在磁悬浮列车上的应用不仅数量大,而且可以实现高速运输、安全可靠及噪声小等特点。
综上所述,钕铁硼实属高科技新材料。
2钕铁硼系稀土永磁材料的制备工艺目前我国研究的方法有粉末冶金法、熔体快淬法、还原扩散法、HDDR法、热变形法、双合金法与机械合金法等等。
近些年来生产高性能稀土永磁材料常用的方法为快速凝固鳞片铸锭+氢破碎+气流粉碎及SC+HD+JM的工艺。
以下是上述的常用或者重点方法的具体介绍。
2.1粉末冶金法目前我国主要用粉末冶金法(烧结法)生产这种磁体。
其主要过程如下:原材料→预处理→配料→熔炼→破碎→细磨→混料→压型→烧结→热处理→机加工→电镀→充磁→检验→包装→入库[3]。
合金成分及其微观组织最优化是高性能化烧结Nd-Fe-B永磁的关键。
烧结钕铁硼磁体采用粉末冶金工艺,使得烧结磁体内部必然存在一定数目的气孔和缺陷,这在过去的研究中已经发现[4]。
气孔和缺陷的存在,一方面使磁体的密度下降,连续性降低,容易产生应力集中;另一方面,气孔的存在使有效承载面积下降。
这两方面均为造成材料塑韧性差的原因。
2.2熔体快淬法在Nd-Fe-B的制取工艺方面除了传统的粉末冶金工艺外,美国GM公司采用先进的快淬工艺技术制备快淬钕铁硼磁体。
经对比实验发现,快淬钕铁磁体的矫顽力是普通烧结钕铁磁体的1.5—2倍,温度特性也得到了相应的改善该公司用快淬工艺研制出树脂粘合型Nd-Fe-B 磁体,具有生产能力。
2.3 HDDR法HDDR过程分为氢化、歧化、脱氢与重组合四个阶段。
它是制备稀土金属间化合物磁性粉末的行之有效的方法。
1989年,三菱公司的T Takeshita,K kayama发现在相近温度下,对歧化物进行强制脱氢处理,歧化物再脱氢后重新形成细小的Nd2Fe14B相和少量的富Nd相,从而获得了具有高矫顽力的NdFeB磁粉。
这四个过程简称为HDDR。
脱氢、重合反应是前一个反应的逆反应,反应后的Nd2Fe14B相已经不是铸锭原来的粗大颗粒,而成为细小晶粒的集合体,由于吸氢时产生体积膨胀;很容易破碎成粉末[5,6]。
多年来,三菱公司、伯明翰大学、爱知制钢和北京科技大学等企业、高等院校的研究小组对HDDR法制备各向异性粘结Nd-Fe-B 磁粉、粘结Nd-Fe-B磁体,取得了显著进展。
3钕铁硼系稀土永磁材料的性能及影响其因素3.1性能钕铁硼永磁材料的主要磁性能参量可分为2类:非结构敏感参量(即内禀参量),如居里温度Tc,主要由材料的化学成分和晶体结构来决定;结构敏感参量,如剩磁Br,最大磁能积Mmax和矫顽力Hcj,这些参量除与内禀参量有关外,还与材料的晶粒尺寸、晶粒取向、晶体缺陷等显微结构有关[7]。
钕铁硼的居里温度低(312℃),对温度极敏感,在受热时其剩磁、特别是内禀矫顽力下降很快,磁性温度系数很大,改善热稳定性的主要途径是合金化。
矫顽力高的永磁材料具有较好的温度稳定性[8]。
因此,永磁材料的矫顽力越高,可工作的环境温度也就越高。
要使磁体的磁能积达到最大值,必须做到:烧结体的密度接近或达到材料的理论密度;尽可能减少非磁性相的体积分数;铁磁性相晶粒的取向度尽可能高。
钕铁硼的稳定性包括3个内容:热稳定性;受外界磁场干扰的稳定性;时间稳定性[9]。
钕铁硼永磁材料热稳定性,即其由于所处环境温度改变而产生的磁性能变化用材料的温度系数来表征。
永磁材料的磁性能变化分为不可逆损失和可逆损失两部分:不可逆损失是指温度恢复到原来温度后永磁材料的磁性能不能恢复到原值,从而导致有的电机随着使用电气性能逐步下降[10],应尽量避免;而可逆损失是难以避免的,在电机设计之初就必须充分考虑在稳定温升运行时必须达到的性能。
随着钕铁硼永磁材料的发展,温度系数很小的永磁材料已经问世,可小到万分之一[11]。
永磁体一般作为磁场源,在一定空隙内提供恒定的磁场。
对于精密仪器仪表和磁性器件,要求在工作环境下,当外界条件变化时,磁体提供的磁场要稳定。
与其他永磁材料相比,烧结钕铁硼永磁材料的稳定性要差很多,一般只能在小于100℃温度下工作,而高矫顽力系列的工作温度也不能超过150℃,适用于200℃以上的非常罕见。
在永磁电机中,对永磁体的稳定性要求很高,磁能积要求却不是那么严格。
目前,制约烧结钕铁硼永磁材料推广应用的关键问题就是其热稳定性,解决好这一问题有着非常重要的意义。
3.2影响因素一是晶体结构;其晶体结构复杂,滑移系少。
烧结 Nd-Fe-B 的晶体结构与密排六方晶格相似,同为层状堆垛结构,但其对称性远较密排六方晶格差,由此可以推断烧结Nd-Fe-B 的滑移系较密排方六晶体的滑移系少,所以烧结钕铁硼塑韧性很差。
二是磁晶各向异性导致力学性能各向异性;磁晶各向异性、形状各向异性和应力各向异性等基本现象在某些方向可以改善磁性材料的性能。
由于磁性和弹性的相互耦合作用,必然会引起材料力学性能的各向异性,如单晶体的磁致伸缩各向异性、热膨胀各向异性和抗拉抗弯强度的各向异性等等[12]。
因为在不同方向磁体的热膨胀不同,所以在降温过程中磁体内部会产生很大的内应力,这也是烧结Nd-Fe-B力学性能差的重要原因之一。
三是晶界富钕相力学性能弱化;在烧结钕铁硼的显徽组织中,富Nd相主要呈薄层状沿晶界分布,而此种晶界富Nd相的硬度(HV)仅有262,远低于基体的硬度。
研究表明:烧结钕铁硼本身晶界弱化,断裂方式主要为沿晶断裂,穿晶断裂比率在5%以上,而且在富钕相聚集较多的三叉晶界处,由于应力集中,会首先出现裂纹扩展发散点。
四是磁体制备工艺—粉末冶金的烧结工艺;烧结钕铁硼磁体采用粉末冶金工艺,使得烧结磁体内部必然存在一定数目的气孔和缺陷,这在过去的研究中已经发现[4]。
气孔和缺陷的存在,一方面使磁体的密度下降,连续性降低,容易产生应力集中;另一方面,气孔的存在使有效承载面积下降。
这两方面均为造成材料塑韧性差的原因。
4钕铁硼系稀土永磁材料的应用及发展前景4.1应用新材料开发的目的在于应用,但是一种新材料开发到应用往往需要经过一个相当长的时间,而当代永磁之王的稀土铁基永磁材料问世以来从未有过的高速度占领了永磁市场,到目前为止经过多年的商品化发展,已经证明它确实成为一个应用范围广、潜力大的极为重要的永磁材料。
欧洲共同体委员会曾对稀土铁基永磁材料做过分析,在分析报告中指出:稀土铁基永磁材料不仅将作为与配件配套的现有各类磁体的替代者,而且在取代电磁与非电磁设计的器件的新市场中也将获得广泛应用。
钕铁硼作为第三代稀土永磁材料,广泛应用于电机中。
与传统电机相比,具有高效节能、质量轻、体积小、控制调速性好、可靠性强等特点,可广泛应用于风力发电、电动汽车、工业电机、家用电机等领域,其很高的性价比使得其应用领域还在不断拓展,因此近几年在科研、生产、应用方面都得到了持续高速发展。
近年来由于钕铁硼永磁材料综合性能的进一步提升,钕铁硼磁体正在逐步替代其他磁性材料而成为主流磁性材料,应用领域不断扩展。