中财下复习题2
- 格式:pptx
- 大小:201.46 KB
- 文档页数:109
一、固定资产折旧(一) 单选题1.在理论上,计算固定资产折旧的过程中不考虑其净残值的折旧方法是(D )。
(A) 平均年限法 (B) 工作量法 (C) 年数总和法 (D) 双倍余额递减法2.企业的下列固定资产中,不计提折旧的是(B )(A) 闲置的房屋 (B) 经营性租入的设备(C) 临时出租的设备 (D) 季节性停用的设备3.下列固定资产中,应计提折旧的是( A)。
(A) 季节性停用的设备 (B) 当月交付使用的设备(C) 未提足折旧前报废的设备 (D) 已提足折旧继续使用的设备4.某设备的账面原价为80000元,使用年限为5年,估计净残值为5000元,按年数总和计提折旧。
该设备在第3年应计提的折旧为(A )元。
(A) 15000 (B) 30000 (C) 10000 (D) 5000 ...5.采用双倍余额递减法计提折旧时,影响固定资产折旧率因素是(C )。
(A) 固定资产原价 (B) 预计净残值(C) 预计使用年限 (D) 预计清理费用6.某企业临时租入设备一台,下列做法正确的是(C )。
(A) 作为自有固定资产核算,并计提折旧 (B) 不作为自有固定资产核算,但计提折旧(C) 不作为自有固定资产核算,只作备查登记 (D) 不作任何会计处理7.采用“平均年限法”计算应提折旧额,不需要考虑的因素有( C)(A) 规定的折旧年限 (B) 固定资产原值(C) 实际净残值 (D) 预计净残值率8、固定资产的应计折旧额是指( B )。
(A) 固定资产的原价(B) 固定资产原价扣除其预计净残值后的余额,如已计提减值准备,还应扣除已计提的固定资产减值准备累计金额(C) 固定资产原价扣除其预计净残值后的余额,但不得扣除已计提的固定资产减值准备金额(D) 固定资产原价扣除已计提的减值准备后的金额9、2002年12月15日,甲公司购入一台不需安装即可投入使用的设备,其原价为1230万元。
该设备预计使用年限为10年,预计净残值为30万元,采用年限平均法计提折旧。
《中级财务会计》(下)复习题1.东方公司于某年11月1日接受委托,为乙企业开发一项系统软件。
合同约定工期2年,合同总收入900000元,至当年末已预收乙企业支付项目款项200000元,剩余款项于第二年年末支付500000元,项目结束时支付200000元。
甲企业预计项目总成本800000元(均为开发人员薪酬)。
假定甲企业按时间比例确定完工进度。
东方公司各年发生的劳务成本分别为70000元、400000元和330000元。
要求:计算(1)各年应确认的收入;(2)各年实际发生的成本2.东方公司于2011年1月1日发行2年期债券20000张,每张面值2000元,票面年利率为3%,每年6月30日及12月31日各付息一次。
发行价格为19600000元,已知其实际年利率为4%。
.要求:按实际利率法计算:2011年6月30日,(1)应计利息金额;(2)折价摊销金额;(3)利息费用金额。
3. 2011年12月31日,东方公司发现2009年12月15日购入的一项专利权原价121万元,预计使用年限为5年,预计净残值为1万元,按年限平均法摊销,出现减值迹象,进行减值测试。
(1)如果该企业准备出售,市场上该专利权的公允价为122万元,估计销售的相关税费为3万元;(2)如果继续使用未来现金流的现值为60.5万元。
要求:(1)计算该专利权到2011年12月31日累计摊销的金额(2)计算该资产在2011年12月31日的账面价值(3)确定该资产的可收回金额;(4)计算该资产计提的减值准备。
4. 东方公司于2008年1月1日销售给乙公司一批材料,价值100万元(包括应收取的增值税税额),按购销合同约定,乙公司应于2008年10月31日前支付货款,但至2009年3月31日乙公司尚未支付货款。
由于乙公司发生财务困难,短期内不能支付货款。
2009年5月3日,经过协商,东方公司同意乙公司以一台设备偿还债务。
该项设备的账面原价为200万元,已提折旧80万元,减值36万元,设备的公允价值为90万元(假设企业转让该项设备不需要交纳增值税)。
中财重点题型《中级财务会计(下)》1. 职工薪酬包括短期薪酬、离职后福利、辞退福利和其他长期职工福利四个部分。
试简述“短期薪酬”的主要内容。
2.多选题。
下列各项中,应纳入职工薪酬核算的有()A.职工工资、福利B.社会保险费、住房公积金C.离职福利、辞退补偿D.职工出差报销的差旅费3.某企业核算职工薪酬的有关资料如下:(1)3月31日,经统计、计算,确定3月份生产人员的工资(指工资总额,下同)为380,000元,管理人员的工资为120,000元。
职工福利费、社会保险费(五险)和住房公积金(一金)的计提比例分别为工资总额的4%、20%和15%。
(2)4月5日,该企业以银行存款发放工资,代扣职工应付的水电费、医药费6,000元,代扣代付应由职工个人支付的“五险一金”14,000元,代扣代交应由职工交纳的个人所得税7,000元。
(3)4月10日,该企业以银行存款向社会保险、住房机构支付3月份计提的社会保险费和住房公积金。
(4)4月11日,该企业以银行存款向社会保险、住房机构支付应由职工个人支付的社会保险费和住房公积金;以银行存款向税务机关交纳应由职工交纳的个人所得税。
(5)4月15日,企业用计提的职工福利费向职工张XX发放生活补助费1,000元,以库存现金支付。
要求:根据以上资料做会计分录(每次使用“应付职工薪酬”科目时,必须给出相关的明细科目。
)4.红光公司是一家产销家用电器的企业,共有职工100人,其中,直接生产工人90人,总部管理人员10人。
2014年11月,公司以自产彩电和外购电饭锅作为非货币性福利向职工发放。
每人发放电饭锅一件,七其买价每件500元,增值税税率17%,以银行存款付讫购买款项。
要求:根据上述资料为红光公司编制当月决定发放非货币性福利和实际发放非货币性福利的会计分录(使用会计科目时必须给出相关的明细科目)。
提示:发放自产彩电和发放外购电饭锅两事项分开处理。
5.某企业从2015年1月份开始在企业外部租赁一套住房给某管理人员无偿居住(作为给他的非货币性福利),按月向房东支付住房租金。
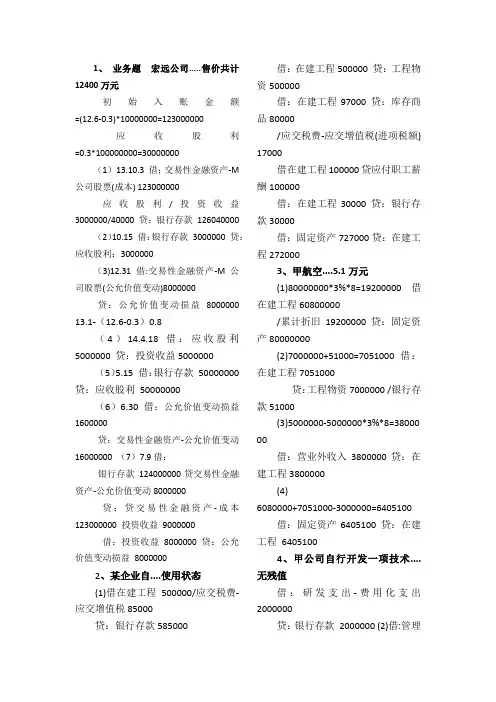
1、业务题宏远公司.....售价共计12400万元初始入账金额=(12.6-0.3)*10000000=123000000应收股利=0.3*100000000=30000000(1)13.10.3 借;交易性金融资产-M 公司股票(成本) 123000000应收股利/投资收益3000000/40000 贷:银行存款126040000(2)10.15 借:银行存款3000000 贷:应收股利:3000000(3)12.31 借:交易性金融资产-M公司股票(公允价值变动)8000000贷:公允价值变动损益8000000 13.1-(12.6-0.3)0.8(4)14.4.18 借:应收股利5000000 贷:投资收益5000000(5)5.15 借:银行存款50000000贷:应收股利50000000(6)6.30 借:公允价值变动损益1600000贷:交易性金融资产-公允价值变动16000000 (7)7.9借:银行存款124000000贷交易性金融资产-公允价值变动8000000贷:贷交易性金融资产-成本123000000 投资收益9000000借:投资收益8000000 贷:公允价值变动损益80000002、某企业自....使用状态(1)借在建工程500000/应交税费-应交增值税85000贷:银行存款585000借:在建工程500000 贷:工程物资500000借:在建工程97000 贷:库存商品80000/应交税费-应交增值税(进项税额) 17000借在建工程100000贷应付职工薪酬100000借:在建工程30000 贷:银行存款30000借:固定资产727000贷:在建工程2720003、甲航空....5.1万元(1)80000000*3%*8=19200000 借在建工程60800000/累计折旧19200000 贷:固定资产80000000(2)7000000+51000=7051000 借:在建工程7051000贷:工程物资7000000 /银行存款51000(3)5000000-5000000*3%*8=38000 00借:营业外收入3800000贷:在建工程3800000(4)6080000+7051000-3000000=6405100借:固定资产6405100 贷:在建工程64051004、甲公司自行开发一项技术....无残值借:研发支出-费用化支出2000000贷:银行存款2000000 (2)借:管理费用2000000贷:研发支出-费用化支出2000000借:研发支出-费用化支出300000贷:银行存款300000 (4)借:无形资产300000贷:研发支出-费用化支出3000005、甲乙丙三人......非专利技术甲公司比例=50000/4000000*100%=12.5%乙公司比例=2000000/4000000*100%=50%丙公司比例=1500000/4000000*100%=37.5%甲追加投资=(5000000-4000000)*12.5%=125000乙追加投资=(5000000-4000000)*50%=500000丙追加投资=(5000000-4000000)*37.5%=375000借银行存款100000贷实收资本—甲125000一乙500000/一丙375000(2)借盈余公积1000000贷实收资本—甲125000/—乙500000/—丙375000借盈余公积1000000 贷实收资本—甲1000000—乙500000 /—丙3750006、甲公司在2014/3/18.........借:应收账款58500 贷:主营业收入50000/应交税费—应交增值税(销项税额)5800借:主营业务成本26000 贷:库存商品26000(2)10000*2%=1000 借:银行存款57500/财务费用1000贷:应收账款—乙公司58500(3)借:主营业务收入50000 应交税费—应交增值税/(销项税额)8500 贷银行存款57500/财务费用10008、甲公司委托丁公司加工100000件.....借:委托加工物资6000000贷:原材料6000000借:材料成本差异180000贷:委托加工物资180000借:委托加工物资120000/应交税费—应交销项税660000/—应交增值税(进项税额)20400贷:银行存款800400借:委托加工物资10000 贷:银行存款10000借:库存商品6500000贷:委托加工物资5950000/材料成本差异5500009、甲公司为一般纳税人为一家电脑生产....甲公司非货币性福利=150*11700=17550009、甲公司为一般纳税人为一家电脑生产....9、甲公司为一般纳税人为一家电脑生产....甲公司非货币性福利=150*11700=1755000入生产成本的非货币性福利=1755000*100/150=1170000计入管理费用的非货币性福利=1755000*50/150=585000该批产品的成本=8000*150=1200000借:生产成本1170000/管:理费用585000贷:应付职工薪酬—非货币性福利1755000借应付职工薪酬1755000贷主营业务收入1500000/应交税费—应交增值税(销项税额)255000成本=8000*150=120000(元)借:主营业务成本120000贷:库存商品120000不含税每台笔记本售价:11700/1+17%=10000元总售价=10000*150=1500000元应交增值税=1500000*17%=155000元10、2012年/1/1顺康.....利率4%a1.1借:交易性金融资产—成本2000000/应收利息40000投资收益20000贷:银行存款2060000B1.10借:银行存款40000 贷:应收利息40000借:交易性金融资产—公允价值变动300000贷:公允价值变动损益300000借:银行存款40000贷:应收利息400006.30借:投资收益800 贷:应收利息800借:公允价值变动损益100000贷:交易性金融资产—公允价值变动100000(5)2013.12.31 借:应收利息—丙公司40000贷:投资收益400002014.1.10 2013年下半年利息:2000000*4%//2借:银行存款40000贷:应收利息40000借:公允价值变动损益200000贷:投资收益200000(6)2014.6.20借:银行存款2345000贷:交易性金融资产2200000/—成本2000000/—公允价值变动200000/—投资收益—丙公司145000。
一、单项选择题{从下列每小题的四个选项中选择一个正确的,将其序号填在答题纸上。
每小1. 2011 年12 月31 到期额50 年4额为0万元。
则本年末资产负债表中"持有至到期投资"项目年未余额应填列的金额为(B )。
A. 20. C. 50 万元B. 30D. 702. 货方合理退货可能则确收入实现的时间是( A)。
A.商品发出时.开出发票时C. 时D. 货期满3. 进存货付款现金扣收正确会计理方)。
DA. 用B. 外收C. 用D. 减少货成22744." 对辞退福利确列法是)。
DA. 用B.计人财C. 入管用B计入售费5. 会计使企业本利润)。
A.固定资产折旧由快速法改为平均法B. 备抵法下由15% 至10%C. 价持续采用进先D. 企业期股益法核6. 2011 现税前润200 利息收入10 污染环境罚款2万元、计提存货跌价准备5万元。
据此,本年的纳税所得额应为王A. 197 万元C. 203 万元B. 200 万元D. 2177. 接法经营金流量利润)。
A.投资损失.计提的坏账准备C. 的固定资旧D.处置资产收益8. 2010 年1 月2 批5 债券值100面利率%,发行时的市场利率为%,实际收款824 ;利息每半年支付一次。
采用实际利率法,0年0日公司应确认利息费用( )。
A. 6753C. 36 753B. 30000D. 40 0009. 及一往经律师意见能性有%,败诉的可能性为%。
如果败诉,将要支付0万元0万元的赔偿款。
据此,T公司应在本期未资产负债表中确认预计负债( )。
A. 80 元B.90 万元C. 100 元D.18010. 企业现有注本1000 盈余额400 万元法定于转增资本金的数额为( )。
A. 150C. 400B.200 万元D. 6002275B. 业税D. 用厂房交B. 公积D. 险费四、单项业务题{本题3分}18. 编制题3 :(1)以银行存款支付公司对污染环境整治不力被判的罚款0 0 0元。
复习重点题参考答案中财(二)四单项业务题1.1 以银行存款支付广告费、罚款、合同违约金、诉讼费借:销售费用(广告费)营业外支出(罚款、合同违约金)管理费用(诉讼费)贷:银行存款1.2 收入某公司支付的违约金存入银行借:银行存款贷:营业外收入2.1 对外进行长期股权投资转出产品借:长期股权投资 (公允价值+增值税)贷:主营业务收入(公允价值)应交税费—应交增值税(销项税)借:主营业务成本(账面价)贷:库存商品2.2 在建工程领用外购原材料借:在建工程贷:原材料应交税费—应交增值税(进项税转出)3.1销售产品已开出销货发票并发出产品无法估计退货率(无法估计退货率则发出商品时不确认收入,不结转销售成本)借:应收账款贷:应交税费—应交增值税(销项税)借:发出商品贷:库存商品3.2销售产品估计退货率为5%发出商品时,按全额作正常销售入账结转成本(分录略)当月底确认估计销售退回借:主营业务收入(销售额 X 5%)贷:主营业务成本(成本价 X5%)其他应付款3.3销售产品货款采用商业汇票结算借:应收票据贷:主营业务收入应交税费(销项税)3.4 已销售产品因质量不合格被全额退回借:主营业务收入贷:银行存款应交税费—应交增值税(销项税)(数字为红字)借:库存商品贷:主营业务成本3.5 在建工程领用自产产品借:在建工程贷:主营业务收入(公允价)应交税费—应交增值税(销项税)借:主营业务成本(账面价)贷:库存商品3.6销售商品前期已预收货款借:预收账款贷:主营业务收入应交税费-应交增值税(销)3.7采用分期收款方式销售产品借:长期应收款(分期收款总额)银行存款(现收销项税)贷:主营业务收入(现销价)应交税费—应交增值税(销项税)未实现融资收益(分期收款总额—现销价)借:主营业务成本贷:库存商品(成本价)3.8上月赊销商品本月确认10%销售折让借:主营业务收入(前营业收入 X 10%)贷:应收账款应交税费—应交增值税(销项税) (数字为红字)4.1 出售厂房应交营业税借:固定资产清理贷:应交税费---应交营业税4.2交纳上月应交的所得税借:应交税费—应交所得税贷:银行存款4.3将本月未交增值税结转至“未交增值税”明细账户借:应交税费—应交增值税(转出未交增值税)贷:应交税费—未交增值税4.4.将本月应交所得税计提入账借:所得税费用贷:应交税费—应交所得税4.5应交城建税借:营业税金及附加贷:应交税费—应交城市维护建设税4.6交纳上月未交增值税借:应交税费—未交增值税贷:银行存款5.1分配职工薪酬借:生产成本制造费用等贷:应付职工薪酬5.2辞退员工予以补偿借:管理费用贷:应付职工薪酬—辞退福利5.3用银行存款支付职工薪酬同时代扣个人所得税借:应付职工薪酬贷:银行存款借:应付职工薪酬贷:应交税费—应交个人所得税6.1预提经营业务发生的长期借款利息借:财务费用贷:应付利息(长期借款—应计利息)6.2发行债券存款银行借:银行存款贷:应付债卷—面值—利息调整(溢价部分)6.3计提应付债卷利息借:财务费用(实际利息)应付债卷—利息调整(摊销溢价)贷:应付利息(票面利息)6.4计提分期付息债券利息借:财务费用(实际利息)贷:应付利息(票面利息)应付债卷—利息调整(摊销折价)7.1 发现去年购入的一台设备一直未计提折旧。
《中级财务会计》期末复习题一、单项选择题1、会计是以( B )为主要计量单位,反映和监督一个单位经济活动的一种经济管理工作。
A、工时B、货币C、重量D、体积2、企业一般不应从本企业的现金收入中直接支付现金,因特殊情况需要支付现金的,应事先报经( C )。
A.本单位负责人审查批准B.财政部门审查批准C.开户银行审查批准D.主管部门审查批准3、企业支付的银行承兑汇票的手续费应计入(B )A、管理费用B、财务费用C、营业外支出D、其他业务成本4、企业在银行的信用卡存款,其核算账户为( B)A、银行存款B、其他货币资金C、库存现金D、在途货币资金5、企业出租无形资产所取得的租金收入,按现行制度规定,应计入(A )A.其他业务收入B.营业外收入 C.营业务税金及附加 D.销售费用6、应收账款是由( C )而产生的A、现销业务B、产品的销售业务C、赊销业务D、其他销售业务7、某企业年末“应收账款”科目的借方余额10000元,提取前“坏账准备”科目借方余额100元,坏账准备提取率5%,则该企业当年提取的坏账准备金为( D )A.1000元 B.500元 C.11O0元 D.600元8、确认应收账款的时间应与( A )的时间相一致A、确认销售收入B、收到货款C、提供劳务D、按合同交付产品9.盘亏的固定资产净值,按规定程序批准后应计入( C )。
A.其他业务成本 B.财务费用C.营业外支出 D.销售费用10、材料采购途中发生的合理损耗,正确的处理方法是( B )A、由供应单位赔偿B、计入材料采购成本C、由保险公司赔偿D、计入管理费用11.收入是指会导致企业所有者权益增加、与所有者投入资本无关的、企业在( A )。
A.日常经营活动中所形成的经济利益的总流入B.日常经营活动中所形成的经济利益的净流入C.主要经营活动中所形成的经济利益的总流入D.全部经营活动中所形成的经济利益的总流入12、进货发生的下列各项中,不计入外购存货成本的是( D )A、购货价格B、购货运费C、在途保险费D、取得的现金折扣13.当新投资者介入有限责任公司时,其出资额大于按约定比例计算的、在注册资本中所占的份额部分,应计入( C )。
第10章负债(一)单项选择题1.下列项目中,不属于流动负债项目的是( C )。
A.应交税金B.应付票据C.预付账款D.应付账款2.预收账款不多的企业,可以不设置“预收账款”科目,而直接将预收的货款记入( B )。
A.“应收账款”科目的借方B.“应收账款”科目的贷方C.“应付账款”科目的借方D.“应付账款”科目的借方3.某企业因采购商品开出3个月期限的商业汇票一张。
该票据的票面价值为800000元,票面年利率为10%。
该应付票据到期时,企业应支付的价款为( D )。
A.800000B.810000C.815000D.8200004.商业承兑汇票到期无力偿付时,企业应将“应付票据”( A )。
A.转入应付账款B.转入短期借款C.不进行处理D.转入其他应付款5.下列税金不通过“应交税金”科目核算的是( D )。
A.营业税B.增值税C.所得税D.印花税6.某企业购进货物不含税款10000元,增值税税率17%,其进项税额为( A )。
A.1700元B.1300元C.1000元D.600元7.根据现行会计制度规定,增值税一般纳税企业在月份终了,对本月应交未交的增值税的会计处理方法是( C )。
A.保留在“应交增值税”明细科目的贷方B.保留在“应交增值税”明细科目的借方C.将其转入“未交增值税”明细科目的贷方D.将其转入“未能交增值税”明细科目的借方8.企业购进材料用于工程时,支付的增值税额应当计入( A )。
A.应交税金—应交增值税(进项税额)B.材料的采购成本C.营业外支出D.管理费用9.某小规模纳税工业企业,产品含税销售收入为1060000元。
则应交增值税销项税额为( C )。
A.61000B.58300C.60000D.5930010.委托加工应纳消费税的材料,材料收回后继续加工,生产出应纳消费税产品。
在这种情况下,受托方对委托加工材料代扣代缴的消费税应计入( B )。
A.生产成本B.应交税金—应交消费税C.委托加工材料的成本D.主营业务成本(二)多项选择题1.下列税金在“应交税金”科目核算的有(ABCDE )。
一、判断题,正确打“√”,错误打“×”。
1.不同行业的企业,虽然经济业务的内容各不相同,但存货的具体构成是相同的。
(×)2.企业日常结算和现金收付业务,都应通过基本存款账户办理。
(√)3.出纳人员可以兼管会计稽核工作。
(×)4.企业为生产产品而购入的材料,属于存货;为建造固定资产而购入的材料,不属于存货。
(√)5.我国的无形资产既包括可辨认的无形资产,也包括不可辨认的无形资产。
(×)6.交易性金融资产和可供出售金融资产的相同点是都按公允价值进行后续计量,且公允价值变动均计入“公允价值变动损益”。
(×)7.如果固定资产在当月1日增加的,则在当月就应计提折旧。
(×)8.企业用盈余公积转增资本时,其所有者权益总额并不改变。
(√)9.谨慎性要求企业尽可能低估资产、少计收入。
(×)10.我国的无形资产既包括可辨认的无形资产,也包括不可辨认的无形资产。
(×)11.在存货已运达企业并验收库但结算凭证尚未到达的情况下,企业在收到存货时可先不会计处理。
(√)12.企业一般应当按月提取折旧,当月增加的固定资产,当月计提折旧;当月减少的固定资产,当月不提折旧。
(×)13.固定资产处于处置状态或者预期通过使用或处置不能产生经济利益的,应予终止确认。
(√)14.以经营租赁方式租出的固定资产,应由承租方计提该项固定资产折旧。
(√)二、单项选择题1.根据我国企业会计准则的规定,企业购货时取得的现金折扣( C )A. 冲减购货成本B.冲减管理费用C.冲减财务费用D. 冲减资产减值损失2.由于自然灾害造成的存货毁损,应将其净损失计入当期(D )A. 制造费用B.管理费用C.其他业务成本D.营业外支出3.企业下列科目的期末余额不应列示于资产负债表“存货”项目下的是(B )A. 在途物资B.工程物资C. 委托加工物资D. 生产成本4.某企业2010年末,A材料的账面成本为50万元,可变现净值为45万元。
中财复习题答案 Revised by Jack on December 14,2020一、单选题1、下列各项中,不属于货币资金的是(d)。
A、银行存款B、外埠存款C、银行本票存款D、银行承兑汇票2、企业确认的金融资产减值中,不能通过损益转回的是( d)。
A、坏账损失B、持有至到期投资减值损失C、可供出售债务工具投资减值损失D、可供出售权益工具投资减值损失3、确定无法查明原因的定额内库存现金短款,经批准后应记入(b)。
A、其他应付款B、管理费用C、营业外支出D、待处理财产损益4、某企业某年年末,A商品账面成本为300000元,可变现净值为250000元。
计提存货跌价准备前,“存货跌价准备”科目有贷方余额20000元。
该企业当年应计提的存货跌价准备金额为(b)元。
A、20000B、30000C、50000D、700005、企业下列科目的期末余额不应列示于资产负债表“存货”项目的是(b)。
A、在途物资B、工程物资C、委托加工物资D、生产成本6、某公司09年6月以每股元出售可供出售金融资产,支付手续费12万元,该金融资产是08年购入,计20万股,购入价17元/股,另付手续费万元,08年末该资产账面价值408万,其中成本万元,公允价值变动万元,问该企业2009年度受该业务影响的损益为( a )。
A、万元B、万元C、30万元D、万元7、支票的提示付款期为自出票日起( a )。
A、10天B、5天C、3天D、6天8、企业接受海外捐赠的设备一台,同类新设备的市价为100万元,估计成新率为60%,预计尚可使用6年,预计净残值为万元,支付关税5万元,国内运杂费1万元,设备已安装完毕,支付安装调试费2万元。
则该设备的入账价值是(a)万元。
A、68B、108C、D、669、长期股权投资采用成本法核算,如果被投资单位发生亏损且未分配股利,投资企业应当(d)。
A、冲减投资收益B、冲减投资成本C、冲减资本公积D、不作会计处理10、企业购入股票作为交易性金融资产,初始入账金额是指(b)。
中级财务会计(二)单选1 .企业将自产的洗涤用品发放给职工,成木为55000元,售价为60000元,则应交增值税为:B. 10200元2.A股份公司委托某证券公司代理发行普通股100 000股,停股面值1元,符股按1. 2元的价格出售。
按协议,iJF.券公司按发行收入的3%计提手续费,并直接从发行收入中扣除.则A公司计入资本公积的数额为:A. 16 400元3.企业现布•注册资本2000万元,法定盈余公积余额1200万元,则可用于转增企业资本的数额为:B. 700万元4.2009年末,存货成本为20万元,计提跌价损失2万元, 则存货的计税基础为:D. 20万元5.按照规定,下列业务中应确认为企业当年主营业务收入的有:A. 12月25日销售产品-•批,价款100万元。
同日收到购货单位交来的同等金额、3个月到期的商业汇票一张6.某企业因违约于2002年2月被一家客户起诉,原告提出索赔150000元o 2003年1月8日法院作出终审判决,判决该企业自判决日起30日内向原告赔偿100000元。
在该企业2003年2月27日公布的2002年度的会计报表中,该赔偿金额应作为:A. 2002年度的调整事项处理7.下列事项中,引起现金流量净额变动的项目是:B.用现金等价物清偿30万元的债务8.下列属于投资活动的现金流出的项目是:C.购买债券支付的现金9.工业企业的卜-列收入中,不影响企业营业利润的是:B. 出售无形资产的净收益10.下列各项中,不可用于弥补企业亏损的是:A.资本公1.A公司4月15日签发一张为期90天的商业汇票。
按日计算汇票到期门,该汇票的到期日应为B.7月142.出售不动产应交的营业税,核算帐户为:D.固定资产3.下列项目中,应予以资本化的利息支出是:B.购建固定资产发生的长期借款,在资产达到预定可使用状态前发生的利息支出4.公司将股票面值1000万元的股票按1100万元的价格发行, 发行费用35万元。
中财II 综合习题一、单选题1. C2. C3.B4.A5.A6.D7.A8.A 注释:普通发票上的金额为价税合计额 [30 9000/(1+3%)×3%=9 000]9.C 注释:本题考点:对债券折溢价实质的理解10.B注释:本题是一年多次付息的溢价发行的应付债券,本期的票面利率为3%,实际利率为2%,在此基础上按实际利率法计算各资产负债表日的债券摊余成本即可。
债券到期日,债券的摊余成本应等于面值。
11. A 12. C 13 D14. B 注释:考点是“企业以盈余公积转增资本后,留存的盈余公积不得低于注册资本的25%”15. C 16. C 17. D 18. C19.A 20.D 21.D 22.B23. A 解析:C是属于“筹资活动产生的现金流量”24. C 25. D 26. C二、多选题1. CD2. BC3. AD4. BCE5. BD6. ABCDE7. ABE8. BC9.ABCDE 10. ABC11. BCD 12. ACE 13. CD 14. BCD 15.ABC16. BCE 17. CDE 18. AC 19. AD 20. ACD三、会计分录及计算1. B公司的会计分录如下:(1)提取法定盈余公积借:利润分配—提取法定盈余公积 800 000贷:盈余公积—法定盈余公积 800 000(2)分配股利借:利润分配—应付优先股股利 800 000—支付现金股利 4 200 000贷:应付股利—优先股股利 800 000—支付现金股利 4 200 000(3)提取任意盈余公积借:利润分配—提取任意盈余公积 900 000 贷:盈余公积—任意盈余公积 900 000(4)转入本年利润借:本年利润 8 000 000贷:利润分配—未分配利润 8 000 000(5)转入“利润分配--未分配利润”借:利润分配—未分配利润 6 700 000 贷:利润分配—提取法定盈余公积 800 000—应付优先股股利 800 000—支付现金股利 4 200 000—提取任意盈余公积 900 0002.(单位:万元)会计分录:(单位:万元)计提应付职工薪酬借:生产成本 1 400制造费用 280管理费用 504销售费用 140在建工程 308研发支出—资本化支出 168贷:应付职工薪酬--工资 2 000 --职工福利 40--社会保险费 480 --住房公积金 210 --工会经费 40 --职工教育经费 30结转代扣款项:借:应付职工薪酬—工资 310贷:其他应付款—应交住房公积金 210(企业帮职工代扣代缴的住房公积金)应交税费—应交个人所得税 100 (企业帮职工代扣代缴的个人所得税)职工实际到手工资(实发额): 2 000 – 210-100=1 690(万元)企业发放工资 :借:应付职工薪酬 1 690贷:银行存款 1 690企业实际缴纳本月住房公积金和个人所得税:借:其他应付款—-应交住房公积金 210(企业帮职工代扣代缴的住房公积金,即职工缴纳部分)应付职工薪酬—-住房公积金 210(住房公积金—企业缴纳部分)应交税费—应交个人所得税 100贷:银行存款 5203.(1)表1 递延所得税确认表金额单位:万元(2)星海公司各年确认所得税费用的会计分录(单位:元)①2008年12月31日借:所得税费用 1 650 000贷:应交税费—应交所得税 1 250 000递延所得税负债 400 000②2009年12月31日借:所得税费用 1 105 000递延所得税负债 145 000贷:应交税费—应交所得税 1 250 00③2010年12月31日借:所得税费用 1 213 000递延所得税负债 37 000贷:应交税费—应交所得税 1 250 000④2011年12月31日借:所得税费用 1 141 000递延所得税负债 109 000贷:应交税费—应交所得税 1 250 000⑤2012年12月31日借:所得税费用 1 141 000递延所得税负债 109 000贷:应交所得税—应交所得税 1 250 0004. 企业编制如下会计分录:(1)借:在途物资 850 000应交税费—应交增值税(进项税额) 144 500 贷:银行存款 994 500(2)借:原材料 50 000应交税费—应交增值税(进项税额) 8 500 贷:应付票据 58 500(3)借:应收账款 1 462 500贷:主营业务收入 1 250 000应交税费—应交增值税(销项税额) 212 500 应交消费税=1 250 000×10%=125 000(元)借:营业税金及附加 125 000贷:应交税费—应交消费税 125 000借:主营业务成本 750 000贷:库存商品 750 000(4)借:应付票据 585 000贷:银行存款 585 000(5)借:在建工程 900 000应交税费—应交增值税(进项税额)153 000贷:银行存款 1 053 000借:在建工程 3 000贷:银行存款 3 000借:固定资产 903 000贷:在建工程 903 000(6)借:原材料 139 200应交税费—应交增值税(进项税额) 20 800贷:银行存款 160 000(7)应交消费税计税价格=(130 000+50 000)/(1-10%)=200 000(元)应交消费税=200 000×10%=20 000(元)借:委托加工物资 130 000贷:原材料 130 000借:委托加工物资 70 000应交税费—应交增值税(进项税额)8 500贷:银行存款 78 500借:原材料 200 000贷:委托加工材料 200 000出售时:借:银行存款 292 500贷:其他业务收入 250 000应交税费—应交增值税(销项税额) 42 500借:其他业务成本200 000贷:原材料 200 000(8)借:应收账款 650 000贷:主营业务收入 650 000借:主营业务成本 400 000贷:库存商品 400 000借:应交税费—应交增值税(出口抵减内销产品销项税额) 18 000 贷:应交税费—应交增值税(出口退税) 18 000借:主营业务成本 16 000贷:应交税费—应交增值税(进项税额转出) 16 000 (9)应交营业税=9 559 999×5%=477 500(元)借:固定资产清理 4 000 000累计折旧 11 000 000贷:固定资产 15 000 000借:银行存款 9 550 000贷:固定资产清理 9 550 000借:固定资产清理 537 500贷:应交税费—应交营业税 477 500 银行存款 60 000借:固定资产清理 5 012 500贷:营业外收入 5 012 5005.(1)甲公司债券的发行价格=2 000 000×PVIF8%,5+2 000 000×PVIFA8%,5×(1+8%)=2 000 000×0.6806+129 600×3.9927=1 878 654(元)(2)资本化期间为2011年2月1日至2011年6月1日和2011年10月1日至2012年3月1日(3) 2011年资本化利息=1 878 654×8%×(7/12)≈87 671(元)(4) 2011年财务费用=1 878 654×8%×(5/12)-10 000≈52 622(元)6.甲公司各年应确认的利息费用如下表:(单位:万元)会计处理(单位:万元)① 20×3年初发行债券借:银行存款 85 (90-5)应付债券—利息调整 25贷:应付债券—面值 110②20×3年末计提并支付利息借:财务费用 6.8贷:应付利息 4应付债券—利息调整 2.8借:应付利息 4贷:银行存款 4③20×4年末计提并支付利息借:财务费用 7.02贷:应付利息 4应付债券—利息调整 3.02借:应付利息 4贷:银行存款 47.(1)2011年9月1日借:银行存款 936 000贷:应交税费—应交增值税(销项税额)136 000其他应付款—D公司 800 000(2)2011年9月30日借:财务费用 5 000 [(850 000-800 000)/10]贷:其他应付款—D公司 5 000(3)2012年7月1日借:其他应付款—D公司 850 000应交税费—应交增值税(进项税额) 144 500贷:银行存款 994 5008.鹭江公司败诉的可能性为60%,即很可能败诉,则鹭江公司应在2009年12月31日确认一项预计负债:(1 500 000+1 800 000)/2=1 650 000借:管理费用—诉讼费 50 000营业外支出—罚息支出 1 600 000 (1 650 000-50 000)贷:预计负债—未决诉讼—B银行 1 650 000。
中财II 习题中财ii习题中财ii综合习题一、单选题1.下列各项不会形成企业一项现时义务的是()a.企业应属职工喀麦隆的社会保险费b.企业期末应缴付的利息c.企业未来期间的经营亏损d.董事会对外宣告的现金股利2.甲公司2021年3月从乙公司出售一批原材料,不含税的价款为10000元,增值税税率17%,包装费500元。
由于夏秋间出售,乙公司给与甲公司10%的优惠,同时规定如果甲公司10天内退款,可以再享用1%的优惠(优惠仅限于商品价款部分)。
则甲公司在出售材料就是应当证实应付账款的金额为()。
a.10000元b.10500元c.11030元d.12200元3.企业应付职工薪酬中代扣代缴的个人所得税和社保费,应当贷记的会计科目是()a.其他应收款b.其他应付款c.揽税费d.应付职工薪酬4.企业为新建工程部门职工缴付的社会保险费,应当扣除()a.固定资产的成本b.管理费用c.其他业务成本d.资本公积5.企业因提早中止与车间职工的劳动关系而给与的补偿,应借记的会计科目就是()a.管理费用b.生产成本c.制造费用d.应付职工薪酬6.企业购进货物用于非增值税应税项目时,该货物负担的增值税进项税应当计入()a.销售费用b.管理费用c.营业外开支d.货物的订货成本7.企业出现的以下业务中,应当将其进项税额办理手续的就是()a.将购得的原材料用作不动产新建工程b.将购入的原材料对外投资c.将自产的产品用作不动产新建工程1/11d.在自产的产品对外投资8.甲企业为小规模纳税人,2021年3月销售货物开出的普通发票金额合计为309000元,适用的增值税税率为3%,则本月甲企业应缴纳的增值税税额为()a.9000元b.9270元c.9557元d.无法确认9.债券发售后利息费用逐年增加的原因就是()a.债券发行后市场利率升高b.债券发行后市场利率降低c.债券溢价发行d.债券折价发行10.2021年1月1日,乙公司发售5年期公司债券。
中财II 综合习题一、单选题1. 下列各项不会形成企业一项现时义务的是()A.企业应为职工加纳的社会保险费 B.企业期末应当支付的利息C. 企业未来期间的经营亏损D.董事会对外宣告的现金股利2.甲公司2019年3月从乙公司购买一批原材料,不含税的价款为10 000元,增值税税率17%,包装费500元。
由于成批购买,乙公司给予甲公司10%的折扣,同时规定如果甲公司10天内付款,可以再享受1%的折扣(折扣仅限于商品价款部分)。
则甲公司在购买材料是应确认应付账款的金额为()。
A.10 000元B.10 500元C.11 030元D.12 200元3.企业应付职工薪酬中代扣代缴的个人所得税和社保费,应当贷记的会计科目是()A.其他应收款 B.其他应付款 C.应交税费 D.应付职工薪酬4. 企业为在建工程部门职工支付的社会保险费,应计入()A.固定资产的成本 B.管理费用 C.其他业务成本 D.资本公积5.企业因提前解除与车间职工的劳动关系而给予的补偿,应当借记的会计科目是()A.管理费用 B.生产成本 C.制造费用 D.应付职工薪酬6.企业购进货物用于非增值税应税项目时,该货物负担的增值税进项税应当计入()A.销售费用 B.管理费用 C.营业外支出 D.货物的采购成本7.企业发生的下列业务中,应将其进项税额转出的是()A.将购入的原材料用于不动产在建工程B.将购入的原材料对外投资C.将自产的产品用于不动产在建工程D.在自产的产品对外投资8.甲企业为小规模纳税人,2019年3月销售货物开出的普通发票金额合计为309 000元,适用的增值税税率为3%,则本月甲企业应缴纳的增值税税额为()A.9 000元 B.9 270元 C.9 557元 D.无法确定9. 债券发行后利息费用逐年减少的原因是()A.债券发行后市场利率升高 B.债券发行后市场利率降低C.债券溢价发行 D.债券折价发行10.2019年1月1日,乙公司发行5年期公司债券。